全国历年高校招生人数
- 格式:docx
- 大小:15.17 KB
- 文档页数:2
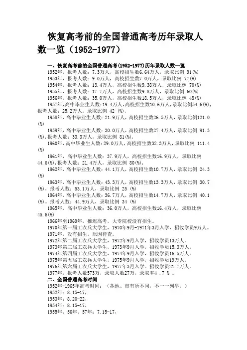
恢复高考前的全国普通高考历年录取人数一览(1952-1977)一、恢复高考前的全国普通高考(1952-1977)历年录取人数一览1952年,报考人数:7.3万人,高校招生数6.64万人,录取比例 91(%)1953年,报考人数:9.0万人,高校招生数7.0万人,录取比例 77(%)1954年,报考人数:13.4万人,高校招生数9.38万人,录取比例 70(%)1955年,报考人数:17.7万人,高校招生数9.8万人,录取比例 60(%)1956年,报考人数:35.0万人,高校招生数18.5万人,录取比例 48(%)1957年,高中毕业生人数:19.4万人,高校招生数10.6万人,录取比例54.6(%),报考人数:25.2万人,录取比例 42 (%),1958年,高中毕业生人数:21.9万人,高校招生数26.5万人,录取比例121.0 (%)1959年,高中毕业生人数:30.0万人,高校招生数27.4万人,录取比例 91.3 (%),报考人数:33.3万人,录取比例 81(%),1960年,高中毕业生人数:29.0万人,高校招生数32.3万人,录取比例 111.4 (%)1961年,高中毕业生人数:37.9万人,高校招生数16.9万人,录取比例44.6(%),报考人数:21.4万人,录取比例 80(%),1962年,高中毕业生人数:44.1万人,高校招生数10.7万人,录取比例 24.3 (%)1963年,高中毕业生人数:43.3万人,高校招生数13.3万人,录取比例 30.7 (%),报考人数:53.1万人,录取比例 25 (%)1964年,高中毕业生人数:36.7万人,高校招生数14.7万人,录取比例 40.1 (%)。
报考人数:44.9万人,录取比例 34 (%)1965年,高中毕业生人数:36.0万人,高校招生数16.4万人,录取比例45.6(%)1966年至1969年,推迟高考,大专院校没有招生。
二、各个学科专业的招生计划
为了满足社会对各类人才的需求,各个学科专业的招生计划也在不断调整和优化。
以下是根据公开信息整理的历年各个学科专业的招生计划:
1.工科:随着国家对工业和科技的重视,工科专业的招生计划一直处于增长状
态。
近年来,计算机科学与技术、机械工程、电子科学与技术等专业的招生计划较多。
2.文科:文科专业的招生计划相对稳定,但也有一些变化。
例如,近年来,汉
语语言文学、历史学、哲学等专业的教学资源较为丰富,因此这些专业的招生计划有所增加。
3.理科:理科专业的招生计划也相对稳定,但也有一些变化。
例如,数学与应
用数学、物理、化学等专业的招生计划一直处于增长状态。
4.医学:医学专业的招生计划一直比较稳定,但近年来,随着国家对医疗卫生
事业的投入增加,医学专业的招生计划也有所增长。
例如,临床医学、口腔医学、护理学等专业的招生计划有所增加。
5.经济类:经济类专业的招生计划也相对稳定,但也有一些变化。
例如,近年
来,金融学、国际经济与贸易、财政学等专业的招生计划有所增加。
6.法学:法学专业的招生计划相对稳定,但也有一些变化。
例如,近年来,法
学、社会工作等专业的招生计划有所增加。
7.教育类:教育类专业的招生计划也相对稳定,但也有一些变化。
例如,近年
来,学前教育、小学教育等专业的招生计划有所增加。
8.管理类:管理类专业的招生计划也相对稳定,但也有一些变化。
例如,近年
来,工商管理、公共管理、旅游管理等专业的招生计划有所增加。
历年本专科生及研究生招生人数历年本专科生及研究生招生人数【十八木搜集】看看我们的国家怎么批量出产人才的据中国网3月22日报道,2009年的研究生招生计划近日公布。
全国共招收研究生47.5万人,比2008年增加近6%。
就硕士研究生而言,其扩招规模达到6.4%,可谓“一扩再扩”。
保温沥青泵教育部网站发布的招生计划显示,今年全国共招收研究生47.5万人。
其中博士生6万,硕士生41.5万。
联想到前段时间公布的2009年全国高校招生629万人,十八木特搜集了历年本科生及研究生的招生人数,例举如下:本科生:齿轮沥青泵1990年,全国高校招生人数为60.89万;1991年,全国高校招生人数为61.99万;1992年,全国普通高校招生数75.15万;BWCB沥青泵1993年,全国高校招生人数为92.4万;1994年,全国高校招生人数为89.98万;1995年,全国高校招生人数为92.59万;1996年,全国高校招生人数为96.58万;1997年,全国高校招生人数为100.04万;LQB保温沥青泵1998年,全国高校招生人数为108万;1999年,全国高校招生人数为160万;2000年,全国高校招生人数为220万;CLB系列沥青泵2001年,全国高校招生人数为260万;2002年,全国高校招生人数为320万;2003年,全国高校招生人数为382万;2004年,全国高校招生人数为420万;lqb沥青输送泵2005年,全国高校招生人数为504万;2006年,全国高校招生人数为530万;2007全国普通高校本专科计划招生567万;2008年全国普通高校本专科招生计划安排599万人;2009年全国高校招生计划安排629万人。
研究生:YHB齿轮润滑油泵1984年全国共招收研究生2.3万人;1985年全国共招收研究生4.7万人;1986年全国共招收研究生4.1万人;1987年全国共招收研究生4万人;YHB立式齿轮泵1988年全国共招收研究生3.6万人;1989年全国共招收研究生2.9万人;1990年全国共招收研究生3万人;1991年全国共招收研究生3万人;YHB润滑齿轮泵1992年全国共招收研究生3.34万人;1993年全国共招收研究生4.2万人;1994年全国共招收研究生5.1万人;1995年全国共招收研究生5.11万人;YHB-L Y立式圆弧齿轮泵1996年全国共招收研究生5.9万人;1997年全国共招收研究生6.4万人;1998年全国共招收研究生7.3万人;YHB润滑齿轮泵1999年全国共招收研究生9.22万人;(研究生开始扩招)2000年, 全国招收研究生6.5万人;2001年, 全国招收研究生9.1万人;2002年, 全国招收研究生15.9万人;2003年, 全国招收研究生19.6万人;YHB系列润滑油泵2004年, 全国招收研究生27.49万人;2005年, 全国招收研究生32.49万人;2006年, 全国招收研究生34.4万人;2007年,全国招收研究生42.4万人;YHB齿轮油泵2008年,全国招收研究生44.8万人;2009年,全国招收研究生47.5万人。
全国历年高校招生录取人数及录取率(1950-2016年)(史上最牛)全国历年高校招生1950-2016年录取人数及录取率1950年,招收新生:5.8万人,1951年,招收新生:5.2万人,1952年,报考人数:7.3万人,高校招生数6.64万人,录取比例91(%)1953年,报考人数:9.0万人,高校招生数7.0万人,录取比例77(%)1954年,报考人数:13.4万人,高校招生数9.38万人,录取比例 70(%)1955年,报考人数:17.7万人,高校招生数9.8万人,录取比例60(%)1956年,报考人数:35.0万人,高校招生数18.5万人,录取比例 48(%)1957年,高中毕业生人数:19.4万人,高校招生数10.6万人,录取比例54.6(%),报考人数:25.2万人,录取比例 42 (%), 1958年,高中毕业生人数:21.9万人,高校招生数26.5万人,录取比例121.0 (%)1959年,高中毕业生人数:30.0万人,高校招生数27.4万人,录取比例 91.3 (%),报考人数:33.3万人,录取比例 81(%), 1960年,高中毕业生人数:29.0万人,高校招生数32.3万人,录取比例 111.4 (%)1961年,高中毕业生人数:37.9万人,高校招生数16.9万人,录取比例 44.6(%),报考人数:21.4万人,录取比例 80(%), 1962年,高中毕业生人数:44.1万人,高校招生数10.7万人,录取比例 24.3 (%)1963年,高中毕业生人数:43.3万人,高校招生数13.3万人,录取比例 30.7 (%),报考人数:53.1万人,录取比例 25 (%)1964年,高中毕业生人数:36.7万人,高校招生数14.7万人,录取比例 40.1 (%)。
报考人数:44.9万人,录取比例 34 (%) 1965年,高中毕业生人数:36.0万人,高校招生数16.4万人,录取比例 45.6(%)1966年至1969年,推迟高考,大专院校没有招生。
全国历年招生人数(数据源自全国教育事业发展统计公报)1992年:研究生3.34万人,其中博士0.5万人,硕士2.83万人。
普通高等教育本专科共招生75.42万人,其中本科生34.98万人,专科生40.43万人。
1993年:研究生4.21万人,其中博士0.62万人,硕士3.75万人。
普通高等教育本专科共招生92.4万人,其中本科生38.66万人,专科生53.74万人。
1994年:研究生5.09万人,其中博士9038人,硕士41718人。
普通高等教育本专科共招生89.98万人,其中本科生40.96万人,专科生49.02万人。
1995年:研究生5.11万人,其中博士11056人,硕士39869人。
普通高等教育本专科共招生92.59万人,其中本科生44.73万人,专科生47.86万人。
1996年:研究生5.94万人,其中博士12562人,硕士46632人。
普通高等教育本专科共招生96.58万人,其中本科生50.53万人,专科生46.09万人。
1997年:研究生6.37万人,其中博士12917人,硕士50832人。
普通高等教育本专科共招生100.04万人,其中本科生57.97万人,专科生42.07万人。
1998年:研究生72508人,其中博士14962人,硕士57546人。
普通高等教育本专科共招生108.36万人,其中本科生65.31万人,专科生43.05万人。
1999年:研究生9.22万人,其中博士1.99万人,硕士7.23万人。
普通高等教育本专科共招生159.68万人。
2000年:研究生12.85万人,其中博士2.51万人,硕士10.34万人。
普通高等教育本专科共招生220.61万人。
2001年:研究生16.52万人,其中博士3.21万人,硕士13.31万人。
普通高等教育本专科共招生268.28万人。
2002年:研究生20.26万人,其中博士3.83万人,硕士16.43万人。
普通高等教育本专科共招生320.50万人。
大学历年招生人数1990年,全国高校招生人数为60.89万,1991年,全国高校招生人数为61.99万,1992年,全国高校招生人数为75.15万,1993年,全国高校招生人数为92.4万,1994年,全国高校招生人数为89.98万,1995年,全国高校招生人数为92.59万,1996年,全国高校招生人数为96.58万,1997年,全国高校招生人数为100.04万,1998年,全国高校招生人数为108万,1999年,全国高校招生人数为160万,2000年,全国高校招生人数为220万,2001年,全国高校招生人数为260万,2002年,全国高校招生人数为320万,2003年,全国高校招生人数为382万,2004年,全国高校招生人数为420万,2005年,全国高校招生人数为504万,2006年,全国高校招生人数为530万,其中本科260万人,2007年,全国高校招生人数为567万,2008年,全国高校招生人数为599万(其中普通本科300万人,高等职业教育299万人),2009年,全国高校招生人数为629万人。
2010年全中国高校毕业大学生人数将达630万,十年来增加五倍。
2011年全国高校毕业生人数660万2012年全国高校毕业生人数680万2013年全国高校毕业生人数700万1996年全国教育事业发展统计公报》:1996年全国普通高毕业生204.93万人, 普通高等教育共招生96. 58万人1996年全国普通高毕业生接受普通高等教育比例:96. 58万人÷204.93万人=47.13%《1997年全国教育事业发展统计公报》:1997年全国普通高毕业生221.66万人, 普通高等教育共招生100.04万人1997年全国普通高毕业生接受普通高等教育比例:100.04万人÷221.66万人=45.13%《1998年全国教育事业发展统计公报》:1998年全国普通高毕业生251.78万人, 普通高等教育共招生108.36万人1998年全国普通高毕业生接受普通高等教育比例:108.36万人÷251.78万人=60.74%《1999年全国教育事业发展统计公报》:1999年全国普通高毕业生262.91万人, 普通高等教育共招生159.68万人1999年全国普通高毕业生接受普通高等教育比例:159.68万人÷262.91万人=60.74%《2000年全国教育事业发展统计公报》:2000年全国普通高毕业生301.51万人, 普通高等教育共招生220.61万人2000年全国普通高毕业生接受普通高等教育比例:220.61万人÷301.51万人=73.17%《2001年全国教育事业发展统计公报》:2001年全国普通高毕业生340.46万人, 普通高等教育共招生268.28万人2001年全国普通高毕业生接受普通高等教育比例:268.28万人÷340.46万人=78.80%《2002年全国教育事业发展统计公报》:2002年全国普通高毕业生383.76万人, 普通高等教育共招生320.50万人2002年全国普通高毕业生接受普通高等教育比例:320.50万人÷383.76万人=83.52%《2003年全国教育事业发展统计公报》:2003年全国普通高毕业生458.12万人, 普通高等教育共招生382.17万人2003年全国普通高毕业生接受普通高等教育比例:382.17万人÷458.12万人=83.42%《2004年全国教育事业发展统计公报》:2004年全国普通高毕业生546.94万人,普通高等教育共招生447.34万人2004年全国普通高毕业生接受普通高等教育比例:447.34万人÷546.94万人=81.79%《2002年全国教育事业发展统计公报》:2002年全国普通高招生676.70万人些学生2005年参加高考2005年3月1日北京娱乐信报(记者郑超)《教育部下发高招文件专业业好须减招或停招》:据悉今年全国高校本专科生计划招生475万人比去年增长8%左右2005年全国普通高毕业生接受普通高等教育比例:475万人÷676.70万人=70.19%《2003年全国教育事业发展统计公报》:2003年全国普通高招生752.13万人些学生2006年参加高考2006年1月11日《市场报》(董宏亮)《今年全国计划招生530万》:记者从2006年全国高等教育招生计划工作会议上了解今年普通本专科招生计划初步安排530万人《1994年全国教育事业发展统计公报》:1994年全国普通高等学校招收本专科生89.98万人其招收本科生40.96万人招收专科生49.02万人本专科比例1:1.2(上年1:1.39)《1995年全国教育事业发展统计公报》:1995年全国普通高等学校招收本专科学生92.59万人本、专科比例1:1.07(上年1:1.2) 《1996年全国教育事业发展统计公报》:1996年全国普通高等学校招收本专科生96. 58万人其招收本科生50.53万人招收专科生46.09万人本专科招生比例1:0.91与上年1:0.07相比本科比重有所提高《1997年全国教育事业发展统计公报》:1997年全国普通高等学校招收本专科生100.04万人其招收本科生57.97万人;招收专科生42.07万人本专科招生比例1:0.73与上年1:.091相比本科比重有所提高《1998年全国教育事业发展统计公报》:1998年全国普通高等学校招收本专科生108.36万人其招收本科生65.31万人招收专科生43.05万人本专科招生比例1:0.66与上年1:0.73相比本科比重提高1.05百分点《2004年全国教育事业发展统计公报》:2004年全国普通高等教育共招生447.34万人其本科209.91万人高职(专科)237.43万人1995年全国共有高校毕业生89.5万人其毕业研究生3.4万人本专科毕业生80.3万人国家计划内电大、函授普通专科班毕业生5.8万人2002年全国普通高校毕业生145万人2003年全国高校毕业生212万人2004年全国有280万高校毕业生2005年全国普通高校毕业生人数达338万比2004年增加58万人增幅达20.71%2006年统计地区高校毕业生需求总数1665044名其研究生177003名占10.6%;本科生923519名占55.5%;专科生564522名占33.9%。
中国历年高考招生人数1977年,高考报考人数570万人,录取27万,录取比例为29∶1。
约4.8%附:1977年高考录取通知书一份入学须知在全国人民紧跟d中央战略部署,深入揭批“四人帮”的大好形势下,经过统一招生,你被录取到我校学习,我们满怀深厚的无产阶级感情,表示热烈欢迎!凡我校录取的学生,毕业后都要服从d的需要,到祖国最需要、最艰苦的地方工作。
学生来校途中,应提高革命警惕。
新生报到时,必须带户口迁移证和粮油关系转移证及商品供应关系,必须每人一张,要注明原地区停止供应时间,从三月份开始由学校供应。
1978年,610万人报考,原计划招生29.3万人,后增加近11万人,共录取40.2万人。
新生当年秋入学。
1979年,全国高考首次统一在7月7—9日三天进行,共有468.5万人参加高考,录取了28.4万人,录取率为6.1%。
1980年,预选制后,大约只有40%的学生有资格参加高考报考本科院校的考生外语成绩按30%计入总分。
考试成绩只通知考生本人,不张贴公布。
取消考生查阅试卷的规定。
当年高考共有333万人报考,共录取28万人。
一些省、市、自治区扩大招收自费走读生7000多人。
1981年,理工农医类加考生物,按30%计入总分。
当年高考共有259万人报考,共录取28万人。
1982年,高考共有187万人报考,共录取32万1983年,全国统考时间调整为7月15—17日。
当年高考共有167万人报考,共录取39万人。
1984年,全国统一考试时间恢复为7月7—9日。
当年高考共有164万人报考,共录取48万人。
1985年,共有176万人报考,共录取62万人1986年,共有191万人报考,共录取57万人。
1987年全国高考共有228万人报考,共录取62万人1988年,高考共有272万人报考,共录取67万人。
1990年:60万1991年:录取62万人1992年:75万1993年:92万1994年:90万1995年:93万1996年:97万1997年:100万1998年:录取108万人全国高校大规模扩招始自1999年,按当年统计,全国普通高校招生160万人,比1998年增加了52万人,增幅高达48%。
我国历年高考时间、报考与录取人数(1949-2017)1949年,中华人民共和国成立,诸多领域都发生了翻天覆地的变化,高等院校招生制度也随之迅速发生变化,高考制度屡经变迁,但其选拔人才的职能始终如一。
但当年的高校毕业生仅有2.1万人。
1950 年,同一地区高校联合招生。
1951 年,以全国大行政区范围统一招生。
1952年6月12 日,教育部发布关于全国高等学校暑期招收新生的规定,首次明确规定高等学校招生实行全国统一招生考试。
至此,实施近40 年的高校自主招生政策宣告结束。
当年共录取新生6.6万人。
1966年到1969年,废除高考,高校停止招生。
1970年到1976年,推荐工农兵学员上大学,招收学员82万左右。
1970年第一届工农兵大学生,1970年9月-1971年3月入学,招收学员9万人。
1971年,没有招生,原因待查。
1972年第二届工农兵大学生,1972年9月入学,招收学员13万人。
1973年第三届工农兵大学生,1973年9月入学,招收学员15.3万人。
1974年第四届工农兵大学生,1974年9月入学,招收学员16.5万人。
1975年第五届工农兵大学生,1975年9月入学,招收学员19万人。
1976年第六届工农兵大学生,1977年3月入学。
招收学员21.7万人。
六届共2880万工农兵学员(大中专学生),其中94万工农兵大学生!1971年,高等学校逐步举办试办班,恢复招生。
招收的新生初中毕业即可,但须经过两年以上劳动锻炼。
废除招生考试,改为“自愿报名,群众推荐,领导批准,学校复审”。
“工农兵大学生”也在此时出现,当时的称呼不叫大学生,而叫“工农兵学员”。
在教学中,确定“工农兵学员”的任务是所谓“上大学、管大学、用毛泽东思想改造大学”。
1973年,中央决定恢复高考中的文化考试,但应届高中生不能参加。
招生对象是“知青”、“青工”、“青年农民”、“解放军”等在“三大革命运动”中有两年以上实践经验的“工农兵”。
历年高考本科录取人数统计在中国的高等教育体系中,高考是决定学生是否能够进入大学的重要考试。
每年,无数学生为了能够通过高考而努力学习,希望能够进入自己心仪的大学。
本文将对历年高考本科录取人数进行统计和分析。
第一部分:历年高考本科录取人数总览近年来,中国的高等教育发展迅速,高考本科录取人数也呈现逐年增加的趋势。
下面是历年高考本科录取人数的概览统计:2015年:290万人2016年:310万人2017年:320万人2018年:330万人2019年:340万人从以上数据可以看出,历年来,高考本科录取人数呈现稳定增长的态势。
第二部分:高考本科录取人数的地区分布中国是一个人口众多的国家,各个地区的高考本科录取人数也有较大的差距。
下面是历年高考本科录取人数在各个地区的分布情况:北京市:2015年:20万人2016年:22万人2017年:25万人2018年:26万人2019年:28万人上海市:2015年:18万人2016年:20万人2017年:21万人2018年:23万人2019年:25万人广东省:2015年:30万人2016年:32万人2017年:35万人2018年:37万人2019年:40万人从以上数据可以看出,北京、上海和广东是高考本科录取人数较多的地区。
第三部分:高考本科录取人数的性别比例在高考本科录取人数中,男女生的比例也是一项重要的指标。
下面是历年高考本科录取人数的性别比例统计:2015年:男生:150万人女生:140万人2016年:男生:160万人女生:150万人2017年:男生:170万人女生:150万人2018年:男生:180万人女生:150万人2019年:男生:190万人女生:150万人从以上数据可以看出,高考本科录取人数中男生的比例逐年增加。
第四部分:高考本科录取人数的变化原因分析高考本科录取人数的逐年增加,其背后有着多种原因。
以下是几个主要的原因:1. 人口增长:随着人口的增加,高考本科录取人数也相应增加。
历年高校招生人数本科
不同高校的招生人数会因为各种因素而变化,包括学校所在地的经济发展情况、学校声誉、学校的学科优势等。
以下是一些知名高校近年的招生人数情况(仅供参考):
1. 清华大学:
- 2016年:4000人左右
- 2017年:4820人左右
- 2018年:4696人左右
- 2019年:4592人左右
2. 北京大学:
- 2016年:4329人左右
- 2017年:4449人左右
- 2018年:4378人左右
- 2019年:4356人左右
3. 复旦大学:
- 2016年:2879人左右
- 2017年:2836人左右
- 2018年:2774人左右
- 2019年:2712人左右
4. 上海交通大学:
- 2016年:2451人左右
- 2017年:2436人左右
- 2018年:2391人左右
- 2019年:2389人左右
需要注意的是,以上数据只是大致参考值,实际每年的具体招生人数可能会有轻微变化。
此外,不同学科、专业的招生人数也可能有所差异。
全国历年高考、研究生招生人数高考, 招生, 研究生高考, 招生, 研究生全国1977-2008高考录取人数,1970年代至1990年代,高考计划招生数中专科、中专所占的比例很大,而最近10多年来计划招生数中本科所占的比率有所提高。
1977年,高考报考人数570万人,录取27万,录取比例为29∶1。
约4.8%。
附:1977年高考录取通知书一份。
入学须知在全国人民紧跟党中央战略部署,深入揭批“四人帮”的大好形势下,经过统一招生,你被录取到我校学习,我们满怀深厚的无产阶级感情,表示热烈欢迎!凡我校录取的学生,毕业后都要服从党的需要,到祖国最需要、最艰苦的地方工作。
学生来校途中,应提高革命警惕。
新生报到时,必须带户口迁移证和粮油关系转移证及商品供应关系,必须每人一张,要注明原地区停止供应时间,从三月份开始由学校供应。
1978年,610万人报考,原计划招生29.3万人,后增加近11万人,共录取40.2万人。
新生当年秋入学。
1979年,全国高考首次统一在7月7—9日三天进行,共有468.5万人参加高考,录取了28.4万人,录取率为6.1%。
1980年,预选制后,大约只有40%的学生有资格参加高考报考本科院校的考生外语成绩按30%计入总分。
考试成绩只通知考生本人,不张贴公布。
取消考生查阅试卷的规定。
当年高考共有333万人报考,共录取28万人。
一些省、市、自治区扩大招收自费走读生7000多人。
1981年,理工农医类加考生物,按30%计入总分。
当年高考共有259万人报考,共录取28万人。
1982年,高考共有187万人报考,共录取32万人。
1983年,全国统考时间调整为7月15—17日。
当年高考共有167万人报考,共录取39万人。
1984年,全国统一考试时间恢复为7月7—9日。
当年高考共有164万人报考,共录取48万人。
1985年,共有176万人报考,共录取62万人。
1986年,共有191万人报考,共录取57万人。
我国历年高考报考人数和录取人数表一、2000年至2005年高考报考人数和录取人数表1. 2000年高考报考人数:1342万录取人数:350万2. 2001年高考报考人数:1406万录取人数:370万3. 2002年高考报考人数:1563万录取人数:400万4. 2003年高考报考人数:1658万录取人数:430万5. 2004年高考报考人数:1905万录取人数:490万6. 2005年高考报考人数:2196万录取人数:560万二、2006年至2010年高考报考人数和录取人数表报考人数:2703万录取人数:680万2. 2007年高考报考人数:2961万录取人数:740万3. 2008年高考报考人数:3173万录取人数:790万4. 2009年高考报考人数:3391万录取人数:850万5. 2010年高考报考人数:3550万录取人数:890万三、2011年至2015年高考报考人数和录取人数表1. 2011年高考报考人数:3756万录取人数:940万2. 2012年高考报考人数:3690万录取人数:930万报考人数:967万录取人数:960万4. 2014年高考报考人数:973万录取人数:970万5. 2015年高考报考人数:985万录取人数:980万四、2016年至2020年高考报考人数和录取人数表1. 2016年高考报考人数:981万录取人数:980万2. 2017年高考报考人数:985万录取人数:980万3. 2018年高考报考人数:990万录取人数:980万4. 2019年高考报考人数:985万录取人数:980万报考人数:980万录取人数:980万五、2021年高考报考人数和录取人数1. 2021年高考报考人数:810万录取人数:810万以上为我国历年高考报考人数和录取人数表,从表中可以看出,随着时间的推移,高考报考人数和录取人数均呈现逐年增长的趋势。
这也充分反映了我国高等教育的普及程度和扩招政策的影响。
全国普通高考60年(1952-2012)及历年录取人数一览(史上最全)一、全国普通高考60年(1952-2012)历年录取人数一览1952年,报考人数:7.3万人,高校招生数6.64万人,录取比例 91(%)1953年,报考人数:9.0万人,高校招生数7.0万人,录取比例 77(%)1954年,报考人数:13.4万人,高校招生数9.38万人,录取比例 70(%)1955年,报考人数:17.7万人,高校招生数9.8万人,录取比例 60(%)1956年,报考人数:35.0万人,高校招生数18.5万人,录取比例 48(%)1957年,高中毕业生人数:19.4万人,高校招生数10.6万人,录取比例54.6(%),报考人数:25.2万人,录取比例 42 (%),1958年,高中毕业生人数:21.9万人,高校招生数26.5万人,录取比例121.0 (%)1959年,高中毕业生人数:30.0万人,高校招生数27.4万人,录取比例 91.3 (%),报考人数:33.3万人,录取比例 81(%),1960年,高中毕业生人数:29.0万人,高校招生数32.3万人,录取比例 111.4 (%)1961年,高中毕业生人数:37.9万人,高校招生数16.9万人,录取比例44.6(%),报考人数:21.4万人,录取比例 80(%),1962年,高中毕业生人数:44.1万人,高校招生数10.7万人,录取比例 24.3 (%)1963年,高中毕业生人数:43.3万人,高校招生数13.3万人,录取比例 30.7 (%),报考人数:53.1万人,录取比例 25 (%)1964年,高中毕业生人数:36.7万人,高校招生数14.7万人,录取比例 40.1 (%)。
报考人数:44.9万人,录取比例 34 (%)1965年,高中毕业生人数:36.0万人,高校招生数16.4万人,录取比例45.6(%)1966年至1969年,推迟高考,大专院校没有招生。
历年高考录取人数
1. 年份:2019年
录取人数:550,000人
该年高考共录取了55万名考生。
2. 年份:2018年
录取人数:525,000人
2018年高考录取了约52.5万名考生。
3. 年份:2017年
录取人数:520,000人
2017年高考共有52万名考生被录取。
4. 年份:2016年
录取人数:510,000人
2016年高考录取了约51万名考生。
5. 年份:2015年
录取人数:530,000人
2015年共有53万名考生成功被录取。
6. 年份:2014年
录取人数:515,000人
2014年高考共录取了约51.5万名考生。
7. 年份:2013年
录取人数:540,000人
2013年高考录取人数达到54万名考生。
8. 年份:2012年
录取人数:505,000人
2012年共有约50.5万名考生成功入学。
9. 年份:2011年
录取人数:520,000人
2011年高考录取了约52万名考生。
10. 年份:2010年
录取人数:500,000人
2010年共录取了约50万名考生。
全国历年高校招生人数
全国历年高校招生人数
1977年恢复高考,当年考生570万,录取新生27万。
录取比例仅为4.7%。
1978年有570万人参加了高考,录取了27万人,录取比例为27:1
1979年,全国高考首次统一在7月7—9日三天进行,共有468.5万人参加高考,录取了28.4万人,录取率为6.1%。
1990-2007全国高校招生人数:
1990年,全国高校招生人数为60.89万,
1991年,全国高校招生人数为61.99万,
1992年,全国普通高校招生数75.15万,
1993年,全国高校招生人数为92.4万,
1994年,全国高校招生人数为89.98万,
1995年,全国高校招生人数为92.59万,
1996年,全国高校招生人数为96. 58万,其本科生50.53万,
1997年,全国高校招生人数为100.04万,
1998年,全国高校招生人数为108万,
1999年,全国高校招生人数为160万,
2000年,全国高校招生人数为220万,
2001年,全国高校招生人数为260万,
2002年,全国高校招生人数为320万,(全国网上录取新生率达到了85%。
)2003年,全国高校招生人数为382万,
2004年,全国高校招生人数为420万,
2005年,全国高校招生人数为504万,
2006年,全国高校招生人数为530万,其中本科260万人。
2007全国普通高校本专科计划招生567万
2008年全国普通高校本专科招生计划599万人
2000年-2008年历届毕业生人数:
年毕业人数(万)同比上年增长(万)2008 559 64 (12.9%)
2007 495 82 (19.8%)
2006 413 73 (21.5%)
2005 340 60 (21.4%)
2004 280 62 (29.2%)
2003 212 67 (46.2%)
2002 145 30 (26.1%)
2001 115 8 (7.4% )
2000 107。