交通运输法规作业答案
- 格式:doc
- 大小:29.92 KB
- 文档页数:10
交通运输法郑翔张长青课后答案(1)简述交通运输的生产特点答:交通运输的生产特点主要表现在:运输生产是在流通过程中完成的。
运输生产过程不改变劳动对象的物理、化学性质和形态,而只改变运输对象(客、货)的空间位置,并不创造新的产品。
在运输生产过程中,劳动工具(运输工具)和劳动对象(客货)是同时运动的,它创造的产品(客、货在空间上的位移)不具有物质实体,并在运输生产过程中同时被消耗掉。
运输产品计量的特殊性。
交通运输的劳动对象十分庞杂。
(2)交通运输工程学的研究对象是什么?答:交通运输工程学主要研究对象包括:交通运输系统的总体规划、运行技术及运输管理。
铁路、公路、城市道路、机场、港口等交通基础设施的设计、施工、养护。
交通运输中的运载工具。
交通运输安全。
交通信息控制系统的智能化、综合化。
交通运输的可持续发展。
(3)简述交通运输系统的构成要素及构成方式答:交通运输系统的构成要素包括:载运工具;站场;线路;交通控制和管理系统;设施管理系统;信息管理系统。
交通运输系统由铁路、公路、水运、航空和管道这五种基本运输方式构成。
(4)简述现代交通运输的发展趋势。
答:现代交通运输的发展趋势包括:专门化;大型化;高速化;环保化;智能化。
(1)简述运输需求的定义答:运输需求是指在一定时期内,一定价格水平下,社会经济活动在货物与旅客位移方面具有支付能力的需要。
(2)影响运输需求的因素有哪些?答:影响运输需求的因素主要有:经济发展水平;居民收入消费水平;运输网的数量和质量;出行费用,即出行价格;运输服务水平;人口数量及城市化程度;经济体制。
答:运输需求是指在一定时期内,一定价格水平下,社会经济活动在货物与旅客位移方面具有支付能力的需要。
运输量是产生并得以实现的人或物的位移需求,它是运输需求、运输供给和服务水平相互作用的结果,是铁路、公路、水路、航空等运输方式衡量运输工作量的统计指标,也是在现有运输能力下所实现的运输需求。
虽然运输量与运输需求关系密切,但是运输量并不能完全代表经济社会对运输的需求。
复习思考题及参考答案一、复习思考题第一章1.试述经济法产生的客观必然性。
2.经济法的调整对象有哪些?3.试述经济法的本质及其作用。
4.我国经济法应遵循哪些基本原则?第二章1.试述经济法律关系的概念及其特征。
2.经济法律关系的构成要素是什么?3.试述经济法主体的含义与特征。
4.经济法主体包含哪些种类?5.法人的概念与特征是什么?6.什么是法人的变更?7.何为法律事实?如何分类?8.经济法律关系变更的条件是什么?9.对经济法律关系实施保护的手段分别是什么?第三章1.什么是合同?合同有哪些特征?2.订立合同应遵循哪些原则?包括哪些程序?3.要约与要约邀请有何不同?4.合同的形式有哪几种?合同应包括哪些主要条款?5.合同履行应遵循哪些原则和规则?6.合同的担保形式有哪几种?分别有什么特征?7.合同变更和解除的条件是什么?合同终止的情况有哪些?8.什么是无效合同?根据合同无效的原因,无效合同有哪些种类?对无效合同应如何处理?9.承担违反合同责任的条件有哪些?免予承担违反合同责任的条件有哪些?违反合同的责任形式有哪些?第四章1. 简述建立和完善交通运输法规体系的必要性。
2. 建立和完善交通运输法规体系必须遵循哪些基本原则?3. 简述交通运输法律关系的主要特征。
4. 交通运输法律关系可以分为哪几类?5. 简述我国交通运输涉外法律框架的构想。
第五章1. 简述铁路法制建设不能适应铁路改革与发展的需要的具体表现。
2. 铁路沿线各级地方人民政府对铁路管理的内容有哪些?3. 简述铁路运输企业的性质。
4. 简述铁路运价的管理。
5. 铁路运输合同具有哪些特点?6. 简述铁路货物保价运输的概念及开办铁路货物保价运输的意义。
7. 简述铁路货物保价运输与铁路运输保险的区别。
8. 试述铁路保价运输的赔偿办法与赔偿时效的有关规定。
二、参考答案第一章1.试述经济法产生的客观必然性。
答:现代社会由于生产的社会化,经济关系的日益复杂化,各经济主体之间以及不同主体与国家之间经济利益和经济行为的冲突,要求政府从宏观上加强管理与监督,从而协调不同主体的利益,使经济管理社会化。
2024年道路运输企业(驾驶员交通安全及法规)相关知识考试题库与答案一、选择题1.道路出租车运输企业应当设立负责车辆技术管理的机构,配备哪类管理人员?A:车张修B:车辆管理C:车辆技术D:车辆档案本题答案:C2.驾驶人驾驶机动车上道路行驶前•,应当如何对机动车的安全技术性能进行认真检查?A:无需检查B:随意检查C:不得驾驶安全设施不全或者机件不符合技术标准等具有安全隐患的机动车D:只需检杳外观本题答案:C3.汽车客运站应制定突发事件时车辆、人员疏散的相应应急预案,并每年组织演练几次?A:一次B:至少一次C:至少两次D:三次本题答案:B4.道路普通货物运输车辆维护分为哪几类?A:日常维护B:一级维护C:二级维护D:以上都是本题答案:D5.关于客运站安全管理要求,下列哪项说法是正确的?A:客运站经营者不得转让、出租客运站经营许可证件B:客运站经营者应禁止无证经营的车辆进站从事经营活动C:客运站经营者应当公布进站客车的班车类别、客车类型等级等信息D:以上都是本题答案:D6.下列哪项不属『禁止非法托运的物品?A:枪支B:军用或者警用械器具C:毒害品D:易碎物品本题答案:D7.根据《中华人民共和国反恐怖主义法》的规定,长途客运、机动车租赁等业务经营者、服务提供者,在提供服务前应当查验什么?A:客户身体B:客户身份C:客户户籍D:客户行李本题答案:B8.在以下选项中,哪项不属于安全生产管理方针?A:安全第一B:预防为主C:效益优先D:综合治理本题答案:C9.根据《中华人民共和国安全生产法》相关规定,以下关于生产经营单位相关职责的表述中不正确的是O A生产经营单位的安全生产管理人员在检查中发现重大事故隐患应该直接向负有安全生产监督管理职责的主管部门报告B建立安全生产责任制C保障安全生产资金投入D设置安全生产管理机构或配备专职安全生产管理人员本题答案:A10.根据《中华人民共和国安全生产法》要求,安全生产工作应当以人为本,坚持(),强化和落实生产经营单位的主体责任。
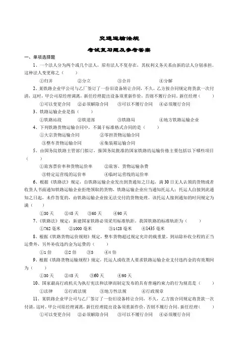
交通运输法规考试复习题及参考答案一、单项选择题1、一个法人分为两个或几个法人,原有法人不复存在,其权利义务关系由新的法人分别承担。
这种法人变更称之()①归并②分立③合并④分解2、某铁路企业甲公司与乙厂签订了一份旧设备转让合同,不久,乙方按合同规定将货款一次付清,这时,甲公司原经理调离,新任经理提出设备须重新作价,否则不履行合同。
新任经理()①可以变更合同②必须解除合同③可以不履行合同④必须履行合同3、铁路运输企业是指()①铁路站段②铁道部③铁路局④地方铁路运输企业4、下列铁路货物运输合同中,不属于标准格式合同的是()①大宗货物运输合同②零担货物运输合同③整车货物运输合同④集装箱运输合同5、由国务院铁路主管部门拟订,报国务院批准的国家铁路的运输价格主要包括以下哪些项目()①旅客票价率和货物运价率②旅客、货物运输杂费③特定运营线的运价率④临时运营线的运价率6、根据《铁路法》规定,自铁路运输企业发出到货通知之日起,满30日无人认领的货物或者收货人书面通知铁路运输企业拒绝领取的货物,铁路运输企业应当通知托运人;托运人自接到此通知之日起,未作答复的,由铁路运输企业按无法交付的货物处理。
该托运人接到通知的时间规定为满()①30天②45天③60天④90天7、《铁路法》规定:新建国家铁路必须采用标准轨距。
我国铁路的标准轨距为()①762毫米②1000毫米③1425毫米④1435毫米8、根据《铁路货物运价规则》规定,整车货物超过规定允许的载重量,到站除补收全程的正当运费外,另外补收违约金为运费的()①1倍②2倍③3 ④4倍9、根据《铁路货物运输规程》规定,托运人或收货人要求铁路运输企业支付违约金的有效期间为()①30天②45天③60天④90天10、国家最高行政机关为执行宪法和法律而制定发布的具有普遍约束力的行为规范是()①法律②行政法规③地方性法规④行政规章11、某铁路企业甲公司与乙厂签订了一份旧设备转让合同,不久,乙方按合同规定将货款一次付清,这时,甲公司原经理调离,新任经理提出设备须重新作价,否则不履行合同。
A. 劳务行为B. 旅客C. 货物D. 行李和包裹6. 铁路运输企业有权依照法定程序对逾期领取的托运包裹进行变卖处理的具体规定为:自承运人发出领取货物通知之日起超过期限无人领取的包裹。
该期限规定为( C )A. 30日B. 60日C. 90日D. 180日7. 铁路货物运输合同根据其运输方式的不同可以分为多种,但不包括( C )A. 整车货物运输合同B. 零担货物运输合同C. 多式联运合同D. 集装箱运输合同8. 铁路货物运输合同根据被运送货物的性质可以分为普通货物运输合同和特种货物运输合同两种。
下列不属于铁路特种货物运输的主要是指( C )A. 鲜活货物运输B. 超限货物运输C. 杂货货物运输D. 危险货物运输9. 根据《铁路货物运价规则》规定,整车货物超过规定允许的载重量,到站除补收全程的正当运费外,另外补收违约金,违约金为运费的( B )A. 1倍B. 2倍C. 3倍D. 4倍10. 根据《铁路货物运输规程》规定,托运人或收货人要求铁路运输企业支付违约金的有效期间为( C )A. 30天B. 45天C. 60天D. 90天11. 由国务院铁路主管部门拟订,报国务院批准的国家铁路的运输价格主要包括以下哪些项目( B )A. 旅客票价率和货物运价率B. 旅客、货物运输杂费C. 特定运营线的运价率D. 临时运营线的运价率12. 国家铁路运输企业是指( B )A. 铁道部B. 铁路局C. 铁路站段D. 地方铁路运输企业13. 下列铁路货物运输合同中,不属于标准格式合同的是( A )A. 大宗货物运输合同B. 零担货物运输合同C. 整车货物运输合同D. 集装箱运输合同14.《铁路法》规定:新建国家铁路必须采用标准轨距。
我国铁路的标准轨距为( D )15. 由国务院铁路主管部门拟订,报国务院批准的国家铁路的运输价格主要包括以下哪些项目( A )A. 旅客票价率和货物运价率B. 旅客、货物运输杂费C. 特定运营线的运价率D. 临时运营线的运价率A. 762mmB. 1000mmC. 1425mmD. 1435mm1.铁路运输在我国综合运输体系中居于主导地位,它是我国经济和社会发展过程中最重要的(基础结构)之一,也是我国社会经济最重要的纽带。
《交通运输法规》课程复习资料一、填空题:1.( )主管全国的公路、水运、民航、邮政以及城市公共客运等工作。
2.交通运输法律关系的主体有一方必然是()。
3.涉及交通运输的法律关系主要是交通运输的客货运输关系,反映在法律上就是()。
4.外商投资建设经营交通运输业的主体包括投资主体和()主体两个方面的含义。
5.外商投资建设经营交通运输业可以采取合资、合作或者独资方式。
合资经营交通运输业应当成立()。
6.国务院交通运输主管部门对()依法实行监督、指导、协调和帮助。
7.外商投资建设经营交通运输企业应当与中方合资者签订合同或协议,设立企业时应有()。
8.( )是调整交通运输主管部门行政权力的创设、行使以及监督过程中发生的各种社会关系的法律规范。
9.制定交通运输法的目的是为了维护(),规范交通运输秩序,保护公民、法人和其他组织的合法权益。
10.()是指在国际上因对同一性质的问题所采取的类似行为,经过长期反复实践逐渐形成的,为大多数国家所接受的,具有法律约束力的不成文的行为规则。
11.作为调整交通运输活动的法律规范,必然要涉及交通运输活动的专业术语、技术标准、技术政策等,因而体现出()的特点。
12.我国交通运输立法的调整对象主要是()。
13.国家通过()以及对现有法律的整理活动是正确引导交通运输业发展的重要手段之一。
14.运输企业是专门从事与()有关的各种经营活动的社会组织。
15.运输企业是具备为社会提供()的企业法人。
16.根据运输企业所从事的运输业务的性质不同,可分为运输企业和()。
17.根据运输企业的服务性质和所从事的运输业务范围的大小不同可分为单一方式的运输企业和()。
18.( )的国际运输企业是指本人拥有运输工具,并实际参加运输全过程中的一个,或几个运输环节的企业。
19.( )的国际运输企业是指自身不拥有任何一种运输工具,在运输全程中各环节的运输都要通过与其他实际承运人订立分运合同来完成的企业。
20.我国交通运输企业的市场准入主要采用()和特许设立两种方式。
交通运输习题(含答案)一、单选题 (本大题共16 小题,共32.0 分 )1.右图是广深港高速铁路路线图,广州南站至福田站已正式通车运营,福田站至西九龙站计划2018 年通车,香港将与中国内地高铁网络对接.据此回答第29 、 30题.广深港高速铁路开通,不能起到的作用是()A. 增强香港对珠江三角地区的影响力B. 使广深港地区的交通更加便捷 C. 有利于改善珠三角城市的投资环境 D. 大幅度分流京广铁路的乘客2.小明准备暑假从重庆到武汉,沿途观赏三峡风光,他应选择的交通运输方式是()A. 水运B. 航空C. 公路D. 铁路3.下列经过肇庆的铁路中,在2016 年 3 月 30日正式开通运营的是:()A. 贵广高铁B. 南广高铁C. 三茂铁路D. 广佛肇城轨4.青藏铁路的起止点分别是()A. 西宁、格尔木B. 格尔木、拉萨C. 西宁、拉萨D. 兰州、拉萨5.下列城市中,位于京九铁路线上的是()A. 广州B. 珠海C. 深圳D. 东莞6.下列运输方式中,属于现代运输方式的是()A. 帆船运输B. 牦牛运输C. 航空运输D. 马车运输7.家住泰安的小芳计划暑假期间到上海旅游,同学小丽提出的以下建议中正确的是()A. D361 次是高速动车,途中运行速度最快B. 若想以最短的时间到达上海,可以选择G121 次列车 C. T71 次是特快列车,途中运行速度最慢 D. K515 次是快速列车,途中运行距离最长8.读铁路枢纽结构图,下列铁路线判断正确的是()A. ①是京九线B. ②是京沪线C. ③是青藏铁路D. ④是京九线9.中国已成为世界第二大石油消费国.目前,中国的石油主要从西亚进口,请问进口石油必经之路是()A. 苏伊士运河B. 巴拿马运河C. 直布罗陀海峡D. 马六甲海峡10.为促进区域发展,我国在该地区己建成的著名工程是()A. 南水北调B. 青藏铁路C. 西气东输D. 西电东送11.纵贯我国东北平原、华北平原、长江中下游平原和珠江三角洲的铁路干线是()A. 京广线B. 京九线C. 焦柳线D. 京哈 -京广线12.读我国铁路干线分布图,回答20-21题.暑假期间,家住济南的小刚要坐火车经北京到乌鲁木齐的姥姥家,所经过的铁路干线依次是()A. 京沪线 - 京包线 -包兰线 - 陇海线B. 京广线 -京包线 -包兰线 -兰新线C. 京沪线 -京包线 -包兰线 -兰新线D. 京广线 -包兰线 -京包线 -兰新线13. 下列铁路走向与其他三条不同的是()A. 京广线B. 京沪线C. 京九线D. 京包线14. 日本的国际货运主要依赖()A. 航空运输B. 铁路运输C. 海洋运输D. 管道运输15. 中国从西亚进口石油的必经之路是()A. 苏伊士运河B. 台湾海峡C. 曼得海峡D. 马六甲海峡16. 北京与香港直通的铁路干线()A. 京广线B. 京沪线C. 京九线D. 沪昆线二、填空题 (本大题共 1 小题,共 1.0 分 )17.株洲是中国南方重要的铁路枢纽,______ 、沪昆等铁路在此交会.三、综合题 (本大题共 3 小题,共30.0 分 )18.看我国主要铁路线分布图,回答问题:( 1)我国铁路建设已经基本形成了______ 、 ______ 的分布格局.______是我国最大的铁路枢纽.(2)写出图中序号代表的铁路线的名称:①: ______ ;②: ______ ;③: ______ ;④:陇海 - ______ ;⑤:沪杭 -浙赣 -湘黔 - ______ 线.19.读长江中下游示意图,完成下列问题.( 1)写出下列字母代表的地理事物名称: A ______ (城市);B ______ (湖);C ______(河流), D ______ (铁路);E ______ (水利枢纽)( 2)目前萍乡与南昌两地交通联系的主要方式有______ .( 3)为保护 B 湖的水质,应采取哪些有效措施?______ .20.读“北京市略图”,完成下列要求:( 1)填出图中数字代号所代表的铁路名称:①______ ,②______ ,③______ ,④______ ,⑤ ______ ,⑥ ______ .( 2)简述北京市位置的优越性. ______ .( 3 )简述北京市城市规划的趋向. ______ .【答案】1.D2.A3.D4.C 5.C6.C7.B8.B9.D10.B11.D12.C13.D14.C15.D16. C17.京广线18.纵贯南北;横穿东西;北京;京沪线;京广线;京九线;兰新线;贵昆19.杭州;鄱阳湖;汉江;京广线;三峡;铁路、公路;山区退耕还林,减少废水排放,建污水处理厂等20.京沪线;京哈线;京九线;京广线;京包线;京通线;北京位于华北平原的西北边缘,从西北出居庸关,可进入内蒙古高原.西经太行山到黄土高原,向东出山海关可进入东北平原,向东南是伸向渤海的平原,南面是物产丰富的黄淮海平原;北京一方面加大基础设施建设力度,规划和建设包括中央商务区、国际传媒大道等在内的重点功能区,以及城市快速轨道交通和高速公路;另一方面,积极发展高新技术产业,提高城市管理效率和服务质量,建设人与环境和谐共处的城市环境【解析】1.解:广深港高速铁路的开通,将会增强香港对珠三角地区的影响力,有利于改善珠三角城市的投资环境,进一步完善了东莞交通运输网.广深港高速铁路开通不能起到大幅度分流京广铁路乘客的作用;依据题意.故选: D.广深港高速铁路是一条建议中的铁路,由广州经深圳至香港,铁路将主要提供客运服务, 2012 年全线通车,全长 145 公里.广深港高速铁路由南至北共有5 个站,香港总站设于地底的“西九龙总站”,途经深圳的福田、深圳的龙华及东莞的虎门,而内地终点站是广州石壁的“新广州站”,是全国四大客运中心之一.本题考查广深港高速铁路的相关问题,读图理解解答即可.2.解:人们出行大多希望尽快到达,所以远距离出行多乘飞机或者乘火车,近距离多乘汽车.有时为了欣赏河流两岸的风景,也有专门乘旅游船的.货运要根据货物的性质、数量、运输距离、价格、时效等情况,选择运输方式.一般来说,贵重或急需的货物而数量又不大的,多由航空运送;容易死亡、变质的活物或鲜货,短程可由公路运送,远程而又数量大的可用铁路上的专用车;大宗笨重的货物,远距离运输,尽可能利用水运或铁路运输.小明准备暑假从重庆到武汉,沿途观赏三峡风光,他应选择的交通运输方式是水运(或河运).故选: A.现代化的交通运输方式主要有铁路、公路、水路、航空和管道运输.经过长期的不懈努力,中国初步形成了由这些交通运输方式组成的现代化交通运输网络体系.各种不同的交通运输方式,均有各自的运输工具和线路,因而各有特点.3.解:2016 年 3 月 30 日,广(州)佛(山)肇(庆)城际轨道正式开通运营,广佛肇城际沿线共设广州、佛山西、狮山、狮山北、三水北、云东海、大旺、四会、鼎湖东、鼎湖山、端州、肇庆等 12 个客运业务办理车站,全长 111 公里.故选: D.在各种交通运输方式中,中国铁路运输的地位尤为突出.纵横交错的铁路分布全国各地,并与公路、河道、航空港相连,构成了全国交通运输网的骨架.我国现已形成一个以北京为中心的全国铁路网.南北向干线有京哈线、京沪线、京九线、京广线、太焦 - 焦柳线、宝成 - 成昆线等;东西向干线有滨洲 - 滨绥线、京包 - 包兰线、陇海 - 兰新线、沪昆线等.本题考查我国的铁路干线,理解解答即可.4.解:青藏铁路,是实施西部大开发战略的标志性工程,是中国新世纪四大工程之一,该路东起青海西宁,西至拉萨,全长 1956 公里.故选: C.依据青藏铁路的起止点来解答此题.考查了青藏铁路的起止点,常见的选择题.5.解:京九线穿过的城市主要有北京、南昌、深圳、香港.根据题意.故选: C.京九线穿过的城市为北京、南昌、深圳、香港.该题主要考查了我国重要的铁路干线,学生应结合地图牢固掌握.6.解:现代运输方式主要是铁路运输、公路运输、航空运输、水运、管道运输,结合题意,航空运输属于现代运输方式.故选: C.现代运输方式主要是铁路运输、公路运输、航空运输、水运、管道运输等.本题考查现代交通运输方式,属于基础题.7.解:运行速度最快的是G121列车,故 A 错误, B 正确;运行速度最慢的是K515列车,该列车所用的时间最长,故C、D错误.故选: B.据表中的车次、时间和路程可知:运行速度最快的是 G121列车,运行速度最慢的是 K515列车,该列车所用的时间最长.本题考查列车时刻表的阅读,据表中的地理信息解答即可.8.解:读图分析可知:图中①为京广线,与陇海线交汇于郑州,故 A 错误;图中②为京沪线,与陇海线交汇于徐州,故 B 正确;图中③为兰新线,与陇海线、包兰线交汇于兰州,故 C错误;图中④为京广线,与沪昆线交汇于株洲,故 D错误;依据题意.故选:B.在各种交通运输方式中,中国铁路运输的地位尤为突出.纵横交错的铁路分布全国各地,并与公路、河道、航空港相连,构成了全国交通运输网的骨架.我国现已形成一个以北京为中心的全国铁路网.南北向干线有京哈线、京沪线、9.解:中国的石油主要从西亚进口,进口石油必经之路是马六甲海峡.故选: D.位于马来半岛和苏门答腊岛之间的马六甲海峡,是从欧洲、非洲向东航行到东南亚、东亚各港口最短航线的必经之地,是连接太平洋与印度洋的重要海上通道.本题考查马六甲海峡重要的地理位置,结合地图把其位置落实到地图上解答有效.10.解:为促进青藏地区发展,我国在青藏地区已建成的著名工程是青藏铁路,该铁路的起止点城市是西宁和拉萨.依据题意.故选: B.青藏铁路东起青海西宁市,南至西藏拉萨市.青藏铁路,是世界海拔最高、线路最长的高原铁路,被誉为“天路”.本题考查我国的跨世纪工程,牢记即可.11.解:在各种交通运输方式中,中国铁路运输的地位尤为突出.纵横交错的铁路分布全国各地,并与公路、河道、航空港相连,构成了全国交通运输网的骨架.读图分析可知,纵贯我国东北平原、华北平原、长江中下游平原和珠江三角洲的铁路干线是京哈线、京广线;依据题意.故选: D.我国现已形成一个以北京为中心的全国铁路网.南北向干线有京哈线、京沪线、京九线、京广线、太焦 - 焦柳线、宝成 - 成昆线等;东西向干线有滨洲 - 滨绥线、京包 - 包兰线、陇海 - 兰新线、沪昆线等.本题考查我国铁路干线的分布,读图理解解答即可.12.解:从图中可以看出,家住济南的小刚要坐火车经北京到乌鲁木齐的姥姥家,应从济南沿京沪线至北京,从北京沿京包- 包兰线至兰州,再从兰州沿兰新线至乌鲁木齐;依据题意.故选: C.在各种交通运输方式中,中国铁路运输的地位尤为突出.纵横交错的铁路分布全国各地,并与公路、河道、航空港相连,构成了全国交通运输网的骨架.我国现已形成一个以北京为中心的全国铁路网.南北向干线有京哈线、京沪线、京九线、京广线、太焦 - 焦柳线、宝成 - 成昆线等;东西向干线有滨洲 - 滨绥线、京包 - 包兰线、陇海 - 兰新线、沪昆线等.本题考查我国铁路干线的分布,读图解答即可.13.解:京广线、京沪线、京九线为南北向干线,京包线为东西向干线;依据题意.故选: D.在各种交通运输方式中,中国铁路运输的地位尤为突出.纵横交错的铁路分布全国各地,并与公路、河道、航空港相连,构成了全国交通运输网的骨架.我国现已形成一个以北京为中心的全国铁路网.南北向干线有京哈线、京沪线、14.解:日本海岸线长约 3 万千米,沿岸多岛屿、半岛、海湾和天然良港.海洋运输成为日本国际货运的主要方式.故选: C.日本的铁矿、石油、煤炭等矿产资源贫乏,绝大部分依赖进口.日本利用其便利的海运、发达的科技、高素质的劳动力和高效率的管理,把来自世界各地的原材料加工成高品质的工业产品,再销往世界各地.日本的贸易对象主要有美国、中国和欧洲.考查日本的交通运输方式,要理解记忆.15.解:中国从西亚进口石油的必经之路是马六甲海峡.故选: D.马六甲海峡位于马来半岛和苏门答腊岛之间,是沟通太平洋与印度洋的天然水道,也是连接欧洲、印度洋沿岸港口与太平洋西岸港口的重要航道.本题考查马六甲海峡的位置及其重要性,结合地图找出其位置解答即可.16.解:京九线的起止点是北京、香港的九龙.所以,北京通往香港的铁路干线是京九线.故选: C.我国现已形成一个以北京为中心的全国铁路网:南北向干线有京哈线、京沪线、京九线、京广线、太焦 - 焦柳线、宝成 - 成昆线、南昆线等;东西向干线有滨洲 - 滨绥线、京包 - 包兰线、陇海 - 兰新线、沪昆线等.此题考查我国从北京到香港的铁路干线.17.解:我国铁路干线纵横交错、四通八达,在主要的铁路干线交汇处形成重要的交通枢纽.沪昆线与京广线交汇的铁路枢纽城市是株洲.依据题意.故答案为:京广线.在各种交通运输方式中,中国铁路运输的地位尤为突出.纵横交错的铁路分布全国各地,并与公路、河道、航空港相连,构成了全国交通运输网的骨架.我国现已形成一个以北京为中心的全国铁路网.南北向干线有京哈线、京沪线、京九线、京广线、太焦 - 焦柳线、宝成 - 成昆线等;东西向干线有滨洲 - 滨绥线、京包 - 包兰线、陇海 - 兰新线、沪昆线等.本题考查我国铁路干线的分布及交通枢纽,理解解答即可.18.解:(1)从图中看出,我国铁路建设已经基本形成了纵贯南北、横穿东西的分布格局,经过北京的铁路干线有京沪线、京九线、京广线、京包线、京哈线等,北京是我国最大的铁路枢纽;(2)从图中位置得知,①是从北京到上海的京沪线,②是从北京到广州的京广线,③是从北京到香港九龙的京九线,④是从兰州到连云港的兰新线,⑤是从上海到昆明的沪杭 - 浙赣 - 湘黔 - 贵昆线.故答案为:( 1)纵贯南北;横穿东西;北京;( 2)京沪线;京广线;京九线;兰新线;贵昆.中国现已形成一个以北京为中心的全国铁路网:南北向干线有京哈线、京沪线、京九线、京广线、太焦 - 焦柳线、宝成 - 成昆线等;东西向干线有滨洲 - 滨绥线、京包 - 包兰线、陇海 - 兰新线、沪昆线等.本题主要考查我国铁路干线的分布.19.解:( 1)读图可知, A 是杭州; B 是鄱阳湖; C是汉江; D 是京广线; E 是三峡.(2)读图可知,目前萍乡与南昌两地交通联系的主要方式有铁路、公路.(3)读图可知, B 胡为鄱阳湖,为保护该湖的水质,可采取山区退耕还林,减少废水排放,建污水处理厂等措施.故答案为:( 1)杭州;鄱阳湖;汉江;京广线;三峡.( 2)铁路、公路.( 3)山区退耕还林,减少废水排放,建污水处理厂.长江发源于青藏高原上的唐古拉山脉,干流先后流经青海、西藏等11 个省级行政区,最终注入东海,干流全长 6300 多千米,流域总面积 180 余万平方千米,年平均入海水量约 9600 余亿立方米.该题主要考查长江中下游地区的概况,读图解答即可.20.解:( 1)图中数字代号所代表的铁路名称:①是京沪线,②是京哈线,③是京九线,④是京广线,⑤是京包线,⑥是京通线.(2)北京市位置的优越性是:北京位于华北平原的西北边缘,从西北出居庸关,可进入内蒙古高原.西经太行山到黄土高原,向东出山海关可进入东北平原,向东南是伸向渤海的平原,南面是物产丰富的黄淮海平原.(3)北京市城市规划的趋向是:北京一方面加大基础设施建设力度,规划和建设包括中央商务区、国际传媒大道等在内的重点功能区,以及城市快速轨道交通和高速公路;另一方面,积极发展高新技术产业,提高城市管理效率和服务质量,建设人与环境和谐共处的城市环境.故答案为( 1)京沪线;京哈线;京九线;京广线;京包线;京通线(2)北京位于华北平原的西北边缘,从西北出居庸关,可进入内蒙古高原.西经太行山到黄土高原,向东出山海关可进入东北平原,向东南是伸向渤海的平原,南面是物产丰富的黄淮海平原.(3)北京一方面加大基础设施建设力度,规划和建设包括中央商务区、国际传媒大道等在内的重点功能区,以及城市快速轨道交通和高速公路;另一方面,积极发展高新技术产业,提高城市管理效率和服务质量,建设人与环境和谐共处的城市环境.北京市是我国最大铁路交通枢纽,京广线、京九线、京沪线、京哈线、京通线、京包线都相交于北京.本题考查北京市铁路线、位置及城市规划的方向,理解解答即可.。
经营性道路运输驾驶员考试:道路运输法规考试答案1、判断题道路运输管理机构对道路旅客运输经营申请不予许可的,应当书面通知申请人并说明理由。
正确答案:对2、单选经营性道路旅客运输驾驶员从业资格证件遗失、毁损的(江南博哥),应当向()办理证件补发手续。
A、暂住地交通主管部门B、备案地道路运输管理机构C、原发证机关正确答案:C3、判断题发生交通事故、自然灾害以及其他突发事件,道路旅客运输经营者应当服从县级以上人民政府或者有关部门的统一调度、指挥。
正确答案:对4、判断题申请从事道路旅客运输班线经营的,应当有明确的线路和站点方案。
正确答案:对5、判断题对于实施道路运输监督检查过程中暂扣的车辆,道路运输管理机构的工作人员可以收取一定的保管费用。
正确答案:错6、单选经营性道路旅客运输驾驶员在发证机关所在地以外从业,且从业时间超过3个月的,应当到()管理部门备案。
A、服务地B、户籍地C、暂住地正确答案:A7、多选道路旅客运输经营者应当制定有关()以及其他突发事件的道路运输应急预案。
A、车辆维护和检测B、交通事故C、自然灾害正确答案:B, C8、单选按照《中华人民共和国道路运输条例》的有关规定,道路旅客运输经营者应当为旅客投保()。
A、第三者责任险B、承运人责任险C、全车盗抢险正确答案:B9、多选在()情况下,道路旅客运输车辆可以凭临时道路旅客运输标志牌运行。
A、原有正班车已经满载,需要开行加班车的B、因车辆抛锚、维护等原因,需要接驳或者顶班的C、正式班车客运标志牌正在制作或者不慎灭失,等待领取的正确答案:A, B, C10、单选对于使用失效、伪造、变造从业资格证件,驾驶经营性道路旅客运输车辆的,由县级以上道路运输管理机构责令改正,处()的罚款。
A、50元以上500元以下B、200元以上2000元以下C、500元以上2000元以下正确答案:B11、单选道路旅客运输经营者应当制定有关()、自然灾害以及其他突发事件的道路运输应急预案。
绪论1.填空题(1)法律法规规章(2)行政法规地方性法规(3)国务院部门规章地方政府规章(4)刑罚严重的社会危害性刑事违法性应受刑罚处罚性(5)主刑附加刑主刑管制拘役有期徒刑无期徒刑死刑;附加刑罚金剥夺政治权利没收财产2.选择题(1)D;(2)B;(3)C;(4)D;(5)C;(6)A3.判断题(1)×;(2)×;(3)×;(4)√;(5)×;(6)√;(7)×;(8)×;(9)×4.简答题(1)答:任何一种犯罪的成立都必须具备四个方面的构成要件:犯罪主体、犯罪主观方面、犯罪客体和犯罪客观方面。
①犯罪主体是指实施犯罪行为、应当负刑事责任的自然人或单位。
②犯罪主观方面是指犯罪主体对自己危害行为及其危害结果所持的心理态度。
③犯罪客体是指我国刑法所保护而为犯罪行为所侵犯的社会关系。
④犯罪客观方面是指犯罪活动的客观外在表现。
(2)答:依据《刑法》规定,在危害公共安全罪中,与铁路运输有关的罪主要包括五条:破坏交通工具罪,破坏交通设施罪,破坏电力设备罪和破坏易燃易爆设备罪,铁路运营安全事故罪,交通肇事罪和危险驾驶罪。
项目一1.填空题(1)专有铁路铁路专用线(2)企业或者其他单位(3)铁路设施(4)旅客和货物运输(5)铁路局铁路分局(6)有效车票补收票款(7)政府指导价政府定价市场调节价(8)铁路路基的地下坑道(9)铁路牵引用电(10)炸药、雷管(11)铁路行车信号装置(12)首要分子骨干分子2.选择题(1)B;(2)A;(3)B;(4)D;(5)D;(6)C;(7)C;(8)B;(9)A;(10)C;(11)A;(12)B3.判断题(1)√;(2)×;(3)√;(4)×;(5)×;(6)√;(7)×;(8)√;(9)×;(10)√;(11)√;(12)×4.简答题(1)答:《铁路法》的主要内容包括铁路运输营业、铁路建设、铁路安全与保护及其法律责任四个方面。
交通运输法规试题及答案承诺:我将严格遵守考场纪律,知道考试违纪、作弊的严重性,还知道请他人代考或代他人考者将被开除学籍和因作弊受到记过及以上处分将不授予学士学位,愿承担由此引起的一切后果。
XXX2016-2017学年第一学期末考试卷(A)卷课程名称:交通运输法规课程类别:必、限、任考试方式:闭卷(√)、开卷(范围)()题号一二三四五六七八九十总分分值 10 10 10 10 10 10 10 10 10 10 100累分人签名100专业班级学号学生签名。
考生注意事项:1、本试卷共6页,总分100分,考试时间120分钟。
2、考试结束后,考生不得将试卷、答题纸和草稿纸带出考场。
一、选择题(每题2分,共30分)1.《铁路法》、《公路法》、《民用航空法》属于(D)。
A.行政规章B.地方性法规C.行政法规D.法律2.在经济法行为中,当事人没有任何积极行为,也没有用口头书面形式进行意思表示,但惯上当事人的意思表示已为大家所公认了。
这种形式称作(D)。
A.履行合同行为B.当事人的法律行为C.推定形式D.默示形式3.不能作为铁路运输货物运输保险标的的是(A)。
A.包装不符合规定的物品B.危险物品C.长大笨重物品D.高价值的物品4.由国务院铁路主管部门拟订,报国务院批准的国家铁路的运输价格主要包括以下哪些项目(A)。
A.旅客票价率和货物运价率B.旅客、货物运输杂费C.特定运营线的运价率D.临时运营线的运价率5.铁路运输合同的客体是(A)。
A.劳务行为B.旅客C.货物D.行李和包裹6.铁路运输企业有权依照法定程序对逾期领取的托运包裹进行变卖处理的具体规定为:自承运人发出领取货物通知之日起超过期限无人领取的包裹。
该期限规定为(C)。
A。
30日 B。
60日 C。
90日 D。
180日7.铁路货物运输合同根据其运输方式的不同可以分为多种,但不包括(C)。
A.整车货物运输合同B.零担货物运输合同C.多式联运合同 D.集装箱运输合同8.铁路货物运输合同根据被运送货物的性质可以分为普通货物运输合同和特种货物运输合同两种。
考试复习题及参考答案、单项选择题 1、一个法人分为两个或几个法人,原有法人不复存在,其权利义务关系由新的法人分别承担。
这种法人变更称之( )① 归并 ②分立 ③合并 2、某铁路企业甲公司与乙厂签订了一份旧设备转让合同, 清,这时, 甲公司原经理调离, 新任经理提出设备须重新作价,4、下列铁路货物运输合同中,不属于标准格式合同的是()5、由国务院铁路主管部门拟订,报国务院批准的国家铁路的运输价格主要包括以下哪些项目 )6、根据《铁路法》规定,自铁路运输企业发出到货通知之日起,满 30 日无人认领的货物或者 收货人书面通知铁路运输企业拒绝领取的货物,铁路运输企业应当通知托运人;托运人自接到此通 知之日起,未作答复的,由铁路运输企业按无法交付的货物处理。
该托运人接到通知的时间规定为 满( )①30 天 ②45 天 ③60 天 ④90 天7 、 《铁路法》规定:新建国家铁路必须采用标准轨距。
我国铁路的标准轨距为( )①762毫米 ②1000毫米 ③1425毫米 ④1435毫米8、 根据《铁路货物运价规则》规定,整车货物超过规定允许的载重量,到站除补收全程的正当运费外,另外补收违约金为运费的() ①1倍 ②2倍 ③3 ④4倍9、 根据《铁路货物运输规程》 规定, 托运人或收货人要求铁路运输企业支付违约金的有效期间 为( )①30天 ②45天 ③60天 ④90天10 、国家最高行政机关为执行宪法和法律而制定发布的具有普遍约束力的行为规范是() ①法律 ②行政法规 ③地方性法规 ④行政规章11 、某铁路企业甲公司与乙厂签订了一份旧设备转让合同,不久,乙方按合同规定将货款一次 付清,这时,甲公司原经理调离, 新任经理提出设备须重新作价, 否则不履行合同。
新任经理 ()①可以变更合同 ②必须解除合同 ③可以不履行合同 ④必须履行合同 交通运输法规④分解 不久,乙方按合同规定将货款一次付 否则不履行合同。
新任经理( )①可以变更合同 3、铁路运输企业是指①铁路站段 ②必须解除合同) ②铁道部③可以不履行合同 ③铁路局 ④必须履行合同 ④地方铁路运输企业 ① 大宗货物运输合同③整车货物运输合同 ② 零担货物运输合同 ④集装箱运输合同 ①旅客票价率和货物运价率 ②旅客、货物运输杂费 ③ 特定运营线的运价率 ④ 临时运营线的运价率12 、国家铁路运输企业是指(①铁路站段 ②铁道部 13、不能作为铁路运输货物运输保险标的的是(15、铁路运输合同的客体是(16、铁路运输企业有权依照法定程序对逾期领取的托运包裹进行变卖处理的具体规定为:自承 运人发出领取货物通知之日起超过期限无人领取的包裹。
(交通运输)道路交通安全法复习题参考答案道路交通安全法复习题参考答案一、填空:1、道路交通安全工作应当遵循依法管理、方便群众的原则,保障道路交通有序、安全、畅通。
2、中华人民共和国境内的车辆驾驶人、行人、乘车人以及与道路交通活动有关的单位和个人都应当遵守道路交通安全法。
3、公安交通管理部门及其交通警察执行职务时,应当加强道路交通安全法律、法规宣传,并模范遵守道路交通安全法律、法规。
4、国家对机动车实行登记制度。
尚未登记的机动车,需要临时上道路行驶的,应当取得临时通行牌证。
5、公安机关交通管理部门应当自受理机动车登记申请之日起五个工作日内完成机动车登记审查工作。
6、驾驶机动车上道路行驶,应当悬挂机动车号牌,放置检验合格标志、保险标志,并随车携带机动车行驶证。
7、国家实行机动车强制报废制度,应当报废的机动车必须及时办理注销登记。
8、国家实行机动车第三者责任强制保险制度,设立道路交通事故社会救助基金。
9、公安机关交通管理部门依照法律、行政法规的规定,定期对机动车驾驶证实施审验。
10、公安机关交通管理部门对机动车驾驶人违反道路交通安全法律、法规的行为,除依法给予行政处罚外,实行累积记分制度。
在一年内无累积记分的机动车驾驶人,可以延长机动车驾驶证的审验期。
11、全国实行统一的道路交通信号。
12、交通信号包括交通信号灯、交通标志、交通标线、和交通警察的指挥。
13、在城市道路范围内,在不影响行人、车辆通行的情况下,政府有关部门可以施划停车泊位。
14、学校、幼儿园、医院、养老院门前的道路没有行人过街设施的,应当施划人行横道线、设置提示标志。
15、公安机关交通管理部门根据道路交通和交通流量的具体情况,可以对机动车、非机动车、行人采取疏导、限制通行、禁止通行等措施。
16、在车道减少的路段、路口或者在没有交通信号灯、交通标志、交通标线或者交通警察指挥的交叉路口遇到停车排队等候或者缓慢行驶时,机动车应当依次交替通行。
17、机动车行经人行横道时,应当减速行驶;遇行人正在通过人行横道,应当停车让行。
北交《交通运输经济法规》在线作业二
一,单选题
1. 法律是由()按照立法程序制定和颁布的规范性文件。
A. 全国人民代表大会
B. 全国人代表大会及常委会
C. 国务院
D. 地方人代会及常委会
?
正确答案:B
2. 经济法律关系变更的形式不包括以下哪种()。
A. 主体的变更
B. 客体的变更
C. 内容的变更
D. 条件的变更
?
正确答案:D
3. 保价是指货物的()也可称为声明价格。
A. 保证价值
B. 保证价格
C. 维护原价
D. 保持原价
?
正确答案:A
4. 以下关于运输合同说法错误的是()。
A. 运输合同的标的具有特殊性
B. 运输合同是有偿合同
C. 运输合同是单务合同
D. 运输合同当事人的权利义务具有法定性
?
正确答案:C
5. 我国目前进出口货物的90%左右是()通过进行的。
A. 海上运输
B. 水路运输
C. 铁路运输
D. 航空运输
?
正确答案:A。
中南大学网络教育课程《交通运输法规》复习题及参考答案一、单项选择题:1.《铁路法》、《公路法》、《民用航空法》是属于 [ ]A.行政规章B.地方性法规C.行政法规D.法律2.在经济法行为中,当事人没有任何积极行为,也没有用口头书面形式进行意思表示,但习惯上当事人的意思表示已为大家所公认了。
这种形式称作 [ ]A.履行合同行为B.当事人的法律行为C.推定形式D.默示形式3.国际货物运输中,对航空运输的承运人损坏赔偿责任在《海牙议定书》中是采取 [ ]A.完全过失责任制B.不完全过失责任制C.严格责任制D.责任分担制4.我国的国际铁路货物运输采用的法律依据是 [ ]A.《国际货协》(CIM)B.《国际货协》(CMCC)C.《国际商事合同规则》D.《联合国国际货物销售合同公约》5.民事责任的核心是 [ ]A.确定违约B.诉讼C.订立合同D.归责原则6.国务院制定的“办法”“条例”“实施细则”属于 [ ]A.行政规章B.技术标准C.法律D.行政法规7.法人超出其经营范围进行活动,恶意串通规避法律,乘人之危签订显失公平的合同都属于 [ ]A.无效经济法律行为B.经济管理行为C.司法行为D.经济纠纷行为8.国际货物运输中,《海牙规则》对海上运输承运人的损毁赔偿责任的认定是采用 [ ]A.不完全过失责任制B.完全过失责任制C.严格责任制D.责任分担制9.《公路法》规定国家依法允许设立收费公路,同时对收费公路的数量进行控制。
收费公路设立的条件是 [ ]A.国家财政需要B.县级以上地方政府贷款集资所建公路C.厂矿所建公路D.乡镇所建公路10.海上货物运输提单收货人一栏内写“凭指示”等字样,承运人按此交货的称 [ ]A.记名提单B.不记名提单C.指示提单D.记名无背书可转让提单11.在经济法行为中,当事人用语言、文字以外的,通过有目的、有意识的积极行为,表示意思的形式,称作 [ ]A.推定形式B.默示形式C.履行合同行为D.当事人法律行为12.不可抗力作为一种法律事实,亦可称为 [ ]A.法律行为B.司法行为C.行为D.事件13.国际货物运输中,国际铁路承运人在责任期间内损毁赔偿责任采用 [ ]A.严格责任制B.完全过失责任制C.不完全过失责任制D.责任分担制14.船舶出租人向承租人提供不配船员的船舶的运营方式叫 [ ]A.定期租船B.光船租赁C.航次租船D.驳运15.《海商法》适用于 [ ]A.沿海货物运输B.国内水路货物运输C.沿海旅客运输D.国际非商务运输16.一个法人分为两个或几个法人,原有法人不复存在,其权利义务关系由新的法人分别承担。
北交《交通运输经济法规》在线作业二一、单选题(共 15 道试题,共 30 分。
)1. 运输企业和运输服务企业划分的标准是()。
. 所从事的运输业务性质. 运输方式. 业务范围. 运输区域正确答案:2. 法律是由()按照立法程序制定和颁布的规范性文件。
. 全国人民代表大会. 全国人代表大会及常委会. 国务院. 地方人代会及常委会正确答案:3. 保证的形式有()。
. 一般保证,特殊保证. 书面保证,口头保证. 书面保证,连带责任保证. 一般保证,连带责任保证正确答案:4. 从狭义上讲,以下不属于我国水路运输的是()。
. 江河运输. 公海运输. 运河运输. 湖泊运输正确答案:5. 根据铁路有关规定承运后的货物进行运输变更在以下哪种情况下不予办理()。
. 遵守国家法律,行政法规,物资流向运输限制. 第二次变更到站. 变更一批货物. 变更后的货物运到期限小于容许运到期限正确答案:6. 航空货运单是航空货物运输合同订立的()。
. 证据. 初步证据. 基本形式. 条件正确答案:7. 《铁路法》规定:我国铁路的标准轨距为()。
. 1405mm. 1545mm. 1435mm. 1485mm正确答案:8. 狭义的铁路法是指()。
. 《中华人民共和国铁路法》. 与铁路运输有关的法律. 与铁路运输有关的行政法规. 铁路法典正确答案:9. 对乡道的命名和编号,由()确定。
. 国务院交通主管部门. 省级政府交通主管部门. 市级政府交通主管部门. 县级政府交通主管部门正确答案:10. 以下哪个不是海上运输合同的当事人()。
. 承运人. 实际承运人. 托运人. 保证人正确答案:11. 旅客运输合同的主要形式是()。
. 客票. 口头形式. 货物运单. 托运单正确答案:12. 我国目前进出口货物的90%左右是()通过进行的。
. 海上运输. 水路运输. 铁路运输. 航空运输正确答案:13. 世界上第一条铁路出现在()。
. 美国. 英国. 俄罗斯. 中国正确答案:14. 经济法律关系变更的形式不包括以下哪种()。
北京交通大学智慧树知到“交通运输”《交通政策法规》网课测试题答案(图片大小可自由调整)第1卷一.综合考核(共10题)1.铁路运输的优点包括()A.适应性强,准时性好B.运输能力大,适合于大批量商品的长距离运输C.安全程度高D.运送速度较高2.交通运输价格是一种劳务价格。
()A.错误B.正确3.交通运输政策的制定应遵循一定的政策制定程序。
()A.错误B.正确4.铁路运输的投资较大,固定成本较高,建设周期长,占用土地较多。
()A.错误B.正确5.下列哪项不属于交通基础设施的负外部性?____________A.环境污染B.生态破坏C.交通拥堵D.减少了时间成本6.我国现行交通运输法规体系的基本框架是:以《宪法》为基础,以交通运输法律为龙头,以交通运输行政法规为骨干,以交通运输行政规章为补充的纵横相结合的系统。
()A.错误B.正确7.交通运输政策是指一国政府为实现一定时期的目标而制定的协调参与运输活动的各个经济主体之间利益关系的行为准则,是一国经济政策的一部分。
()A.错误B.正确8.水路运输主要承担大批量货物,特别是集装箱运输﹔承担原料、半成品等散货运输,承担国际贸易运输,是国际商品贸易的主要运输方式之一。
()A.错误B.正确9.下列不属于第一产业的有()A.种植业B.畜牧业C.林业D.制造业10.交通运输制定价格政策的主要目标是合理配置资源。
()A.错误B.正确第1卷参考答案一.综合考核1.参考答案:ABCD2.参考答案:B3.参考答案:B4.参考答案:B5.参考答案:D6.参考答案:B7.参考答案:B8.参考答案:B9.参考答案:D10.参考答案:B。
交通运输法规作业答案第二部分参考答案第一章一、名词解释(略)二、简述题1.简述交通运输业的特点。
答:⑴运输生产是在流通过程中进行的。
⑵运输生产过程不会改变劳动对象的理化属性和形态,而只改变运输对象(旅客、货物)的空间位置。
⑶在运输生产过程中,劳动工具(运输工具)和劳动对象(客货)是同时运动的,它创造的产品(客、货在空间上的位移)不具有物质实体,并在运输生产过程中同时被消费掉。
⑷人和物的运输过程往往要由几种运输方式共同完成,旅客旅行的起讫点、货物的始发地和终到地遍及全国。
⑸各种运输方式虽然使用不同的技术装备,具有不同的技术经济性能,但生产的是同一的产品,它对社会具有同样的效用。
2.简述交通运输业的地位与作用。
答:⑴运输业是社会生产的必要条件。
⑵运输费用在生产费用中占有很大比重⑶运输业担负着社会产品和商品流通的任务⑷运输业具有军民两用性质,在平时为经济建设服务,战时为军事服务。
3.简述交通运输发展的总趋势。
答:⑴专门化趋势⑵大型化趋势。
⑶高速化趋势⑷环保化趋势⑸智能化趋势4.试述铁路运输发展的趋势。
答:实现牵引动力电气化、燃化,车辆大型化,运营管理现代化和主要运输过程控制自动化、半自动化,轨道结构重型化,养路、施工、装卸、修车机械化,铁路建设技术现代化,铁路宏观决策科学化,逐步建立以高新技术与适用技术并重,不同层次技术装备并重,重量、密度、速度兼顾,综合运输能力大、质量优、效率高、成本低、效益好,具有我国特点的铁路技术体系。
5.简述交通运输法律规的特点。
答:广泛性;复杂性;技术性;变动性。
6.简述我国交通运输法律规的发展要求。
答:⑴清理现有的交通运输法律规;⑵建立适应公平竞争要求的运输市场法律环境;⑶建立政府对运输经营活动的有效监管体制;⑷利用WTO规则,维护国家利益和运输企业的利益三、论述题1.试述交通运输法律规对交通运输活动的作用。
答案要点:⑴加强国家对交通运输业的依法管理⑵正确引导交通运输业的发展方向⑶促进运输市场体系的形成和发展⑷为交通运输业创造有序竞争的环境,促进交通运输业的健康发展⑸保证公民、法人和其他社会组织的合法权益2.建立和完善交通运输法规体系的必要性。
答案要点:(1)社会主义市场经济条件下的各种基本经济关系需要法律来确认。
(2)交通运输主体多元化,要求确立保护各类主体的合法权益、确立处理主体之间相互关系及主体地位的法律主体制度。
(3)要把交通运输企业全面推向市场,适应统一开放的全国各类市场特别是运输市场体系,就必须健全交通运输法规体系,维护运输市场的公平竞争,保障运输企业的合法权益,适应市场制度和市场法制。
(4)交通运输企业经营机制的转换、政府职能的转变,必须依法实施。
(5)交通运输要快速发展,筹集建设资金是一个关键。
而这就必然涉及到各种涉外经济关系的调整。
第二章一、名词解释(略)二、简述题1.简述经济法律关系的特征。
答: 见教材P17-18。
六点。
2.经济法律行为的有效要件有哪些?答:经济法律关系的要素是指构成经济法律关系的必要条件,由主体、客体与容三个要素构成,三者缺一不可。
3.简述法人的分类、法人成立的有效要件。
答:我国法人大体上可分为三类:企业法人;机关、事业单位法人;社会团体法人。
取得法人资格必须具备四个条件:(1)必须依法成立。
(2)有必要的财产或经费。
(3)有自己的名称、组织机构和场所。
(4)能够独立地承担民事责任。
4.法人行为能力与自然人行为能力有哪些区别?答:(1)权利能力的起止时间不同。
(2)权利能力的围不同。
(3)权利能力的限制不同。
5.简述法人的基本特征。
答:组织特征;财产特征;人身特征6.简述外商投资建设经营交通运输业的围和方式。
答:外商只能投资建设经营一定围、一定领域的交通运输基础设施和参与部分运营工作。
从大的原则上来看,主要体现在:除国防铁路、国防公路、其他涉及国家特殊利益、国家安全和秩序的交通运输项目和基础设施以及其他国家法律明确规定不允许外商投资建设经营的以外,其他方面都是允许外商投资建设经营的。
如铁路方面的铁路新干线、支线、铁路专用线;既有铁路干线、支线的电气化改造和增建第二、三线;新建铁路特大桥、长隧道、过海轮渡、货场、客站站房等设施以及其他国家允许外商投资的铁路设施等。
外商投资建设经营交通运输业可以采取合资、合作或者独资方式。
三、论述题1.试述“运价管理特别是铁路运价管理一直是交通运输管理的核心”的观点。
答案要点:运价管理特别是铁路运价管理一直是交通运输管理的核心,其改革成败也是运输业改革成败的关键。
在传统体制下,交通运输业运价权高度集中,改革开放以来在逐步调整运价的同时,也逐步对传统的高度集中的运价管理体制进行了不同程度的改革。
水运、航空等运输方式经过十几年的探索实践,已经基本上走出了一条与市场需求相适应的运价形成机制的路子。
国家对铁路运价的管理也有一定的改革措施并有所松动,但铁路部门仍然没有最终定价权,铁路运价特别是货物运价仍然过低,与其劳务价值相差过大,这都有悖于市场价值规律的要求。
铁路要走向市场,必须拥有根据市场情况制定运价的权力,国家主要通过法律对运价的合理性进行调控。
如果要求铁路制订某项特殊运价,国家应对这个运输给铁路造成的损失给予补偿。
这样才有利于铁路与其他运输市场主体进行公平的竞争,促进铁路的快速发展。
2.试述外商投资建设经营交通运输业的原则。
答案要点:①平等互利、公平合理的原则②维护国家主权和国家安全的原则。
③合资双方都要尊重国际惯例的原则。
第三章一、名词解释(略)二、简述题1.简述运输企业的法律责任。
答:⑴运输企业的民事责任可以分为违约责任和侵权责任。
违约责任是指违反运输服务合同所应承担的责任,其承担责任的依据是合同。
侵权责任是指在运输活动中侵犯运输需求方的财产,造成财产损害所应承担的责任,其承担责任的依据是法律的规定。
⑵运输企业的行政责任:运输企业所受到的行政处罚主要有:⑴停止经营活动。
⑵没收所得⑶罚款⑷撤销经营资格。
⑸吊销营业执照。
2.简述运输企业的性质与法律地位。
答:运输企业的性质和法律地位依其在不同的运输环节中所处的法律关系而定。
⑴以本人身份与用户方订立运输服务合同,是运输服务中的契约服务企业。
根据该合同,运输企业要对全程服务负责,负责完成或组织完成全程服务。
⑵以本人身份参加运输服务全程中某一个或一个以上环节的实际操作,并对自己承担的环节负责。
⑶以本人身份与自己不承担环节的其他分包商订立分包、分运合同。
在这类合同中,运输企业既是发货方,也是收货方。
⑷以本人名义与各衔接点(所在地)的运输代理人订立委托合同,以完成在该点的衔接及其他服务工作。
在该类合同中,运输企业是委托人。
⑸以本人名义与运输全程服务中所需要涉及的各方面订立相应的合同或协议。
在这些合同、协议中,运输企业均作为货方出现。
从以上分析可看出,在运输服务的不同环节和阶段,运输企业是以不同身份出现的。
不论其以何种身份出现,又均是以本人身份而不是以货方或承运方的代理人的身份工作的。
3.申请国际航班经营的空运企业应当具备哪些条件?答:申请国际航班经营的空运企业应当具备下述条件:①经营定期旅客、行、货物、的国航空运输,年旅客运输量达150万人次或1.5亿公里;②具有良好的飞行安全记录;③具有与经营国际航班相适应的民用航空器及其附属设施;④具有与经营国际航班相适应的专业人员和主要管理人员;⑤有相应的经营国际航班的管理制度及有关手册;⑥增加必要的资产,足以承担国际航班经营中的民事责任,亏损的空运企业不能申请经营国际航班;⑦中国民用航空总局规定的其他条件。
4.简述国家鼓励外商投资所涉及的交通运输产业领域及相应的经营权限。
答:⑴铁路干线路网的建设、经营(中方控股);⑵支线铁路、地方铁路及其桥梁、隧道、轮渡设施的建设、经营(限于合资、合作);⑶公路、独立桥梁和隧道的建设、经营;⑷港口公用码头设施的建设、经营;⑸民用机场的建设、经营(中方相对控股);⑹航空运输公司(中方控股);⑺农、林、渔业通用航空公司(限于合资、合作);⑻定期、不定期国际海上运输业务;⑼国际集装箱多式联运业务;⑽公路货物运输公司;⑾输油(气)管道、油(气)库及石油专用码头的建设、经营;⑿煤炭管道运输设施的建设、经营;⒀运输业务相关的仓储设施建设、经营。
5.设立外商投资国际船舶运输业务需符合哪些条件?答:①有与经营国际海上运输业务相适应的船舶,其中必须有中国籍船舶;②投入运营的船舶符合国家规定的海上交通安全技术标准;③有提单、客票或者多式联运单证;④有具备交通部规定的从业资格的高级业务管理人员;⑤以中外合资或者中外合作形式设立,外商的出资比例不得超过49%。
⑥企业的董事长和总经理,由投资各方协商后由中方指定;⑦法律、行政法规规定的其他条件。
6.国家允许外商采用哪些形式投资经营道路运输业?答:①采用中外合资形式投资经营道路旅客运输;②采用中外合资、中外合作形式投资经营道路货物运输、道路货物搬运装卸、道路货物仓储和其他与道路运输相关的辅助性服务及车辆维修;③采用独资形式投资经营道路货物运输、道路货物搬运装卸、道路货物仓储和其他与道路运输相关的辅助性服务及车辆维修。
7.中外合营铁路货运公司应符合哪些条件?答:①拥有与经规模相适应的货运车辆和其他运载工具,拥有办理铁路货运业务所必需的场地、设施;②具有稳定的货源;③具有从事经营业务所需要的专业技术和管理人员;④注册资本额应满足从事业务的需要,最少不得低于2500万美元。
三、论述题1.试述设立国运输企业应具备的条件。
答案要点:⑴我国交通运输企业的市场准入主要采用核准设立和特许设立两种方式。
⑵核准设立是指交通运输企业在成立时,需要经相应主管机关审批后,才能到工商登记管理机关进行设立登记的设立方式。
目前,我国绝大多数的运输企业都必须经相应的行业主管部门审核批准。
⑶设立国有运输企业,需按我国《全民所有制工业企业法》第16条规定,报请政府或者政府主管部门审核批准,经工商行政管理部门登记,取得法人资格;设立运输股份和国有独资运输公司需由国务院授权的部门或省级人民政府审批,同时,依照我国《公司法》的规定,设立股份公司必须经国家证券监督管理部门批准。
⑷对于一些涉及我国经济命脉的特殊运输企业,如铁路运输、航空运输等企业,必须经国务院特许才能设立。
2.试述我国对运输活动规定了市场准入条件的意义。
答案要点:⑴交通运输行业是一个关系到人民群众生命和财产安全的重要领域;⑵交通运输行业对国民经济和社会发展有重要的影响作用;⑶对于一些涉及我国经济命脉的特殊运输企业,对国家经济、军事、政治等各个方面都有重大影响,甚至涉及国家领土、领空主权的完整。
第四章一、名词解释(略)二、简述题1.简述合同的基本特征。
答:⑴运输合同的主体的复杂性;⑵运输合同标的的特殊性;⑶运输合同是双务、有偿合同;⑷运输合同当事人权利义务具有法定性;⑸运输合同一般采用标准合同。