建筑钢筋符号大全03769
- 格式:doc
- 大小:205.50 KB
- 文档页数:30
钢筋符号大全
钢筋符号大全
钢筋知识目录
●钢筋直径符号
●三级钢筋符号
●钢筋理论重量表
●钢筋焊接及验收规程
●钢筋混凝土结构
●钢筋价格查询
了解更多钢筋信息,请参考建材网站
钢筋的表示方法有很多种,在不同的施工中用到的钢筋会不一样,一般在标识钢筋符号的时候要注意钢筋的根数、直径和等级,还有中心距等等,钢筋主要分为有Ⅰ级钢筋、Ⅱ级钢筋、Ⅲ级钢筋、Ⅳ级钢筋、Ⅴ级钢筋等等,这些钢筋的表示方法不一样,下面我们就简单的来看看:
热扎钢筋等级和直径符号
(点击图片,了解更多钢筋符号知识)
这种钢筋符号的表示方法主要是根据钢筋的外形,性能和等级来分得,可以看出,钢筋的性能分为很多种,等级也分很多种,我们在购买钢筋的时候就要注意这些问题。
钢筋的标注
(点击图片,了解更多钢筋符号知识)
一般在施工过程中,我们还是会对所需钢筋的数量和大小,以及钢筋间的直径做一个表示,表示方法就是以上的这种表示方法了,在施工过程中才能做得比较完善。
一般钢筋的表示方法
(点击图片,了解更多钢筋符号知识)
以上是一般的钢筋的表示符号,那钢筋常用的构件代号又有哪些呢?接下来我们就带大家一起来了解一下。
更多钢筋知识目录
●钢筋焊接及验收规范
●无缝钢管理论重量表
●无缝钢管规格表
●不锈钢板价格
●角钢理论重量表
●钢材型号。
如何看钢筋图纸常用构件代号(部分)热扎钢筋等级和直径符号钢筋的标注梁上主筋和梁下主筋同时表示方法 :二、 梁上部钢筋表示方法: (标在梁上支座处)⑴ 2Φ20 表示两根 Φ20 的钢筋,通长布置,用于双肢箍。
⑵ 2Φ22+(4Φ12) 表示 2Φ22 为通长, 4φ 12 架立筋,用于六肢箍 ⑶ 6Φ25 4/2 表示上部钢筋上排为 4Φ 25,下排为 2Φ25。
⑷ 2Φ22+ 2Φ 22 表示只有一排钢筋,两根在角部,两根在中部,均匀 布置。
梁腰中钢筋表示方法:⑴ G2φ 12 表示梁两侧的构造钢筋,每侧一根 φ 12。
⑵ G4Φ 14 表示梁两侧的构造钢筋,每侧两根 Φ14 ⑶ N2Φ 22 表示梁两侧的抗扭钢筋,每侧一根 Φ22 ⑷ N4Φ 18 表示梁两侧的抗扭钢筋,每侧两根 Φ18四、 梁下部钢筋表示方法: (标在梁的下部)⑴ 4Φ 25 表示只有一排主筋, 4Φ 25 全部伸入支座内。
⑵ 6Φ25 2/4 表示有两排钢筋,上排筋为 2Φ25,下排筋 4Φ 25。
⑶ 6Φ25 ( -2 )/4 表示有两排钢筋,上排筋为 2Φ25,不伸入支座, 下排筋 4Φ 25,全部伸入支座。
⑷ 2Φ25 + 3Φ22(-3)/ 5Φ25 表示有两排筋,上排筋为 5 根。
2Φ25 伸入支座, 3Φ22,不伸入支座。
下排筋 5Φ25,通长布置。
一、箍筋表示方法:⑴ φ 10@100/200(2) 表示箍筋为 φ 10 ,加密区间距 100 ,非加密区间距200,全 为双肢箍。
⑵ φ 10@100/200(4) 表示箍筋为 φ10 ,加密区间距 100,非加密区间距 200,全 为四肢箍。
⑶ φ 8@200(2) 表示箍筋为 φ8,间距为 200,双肢箍。
⑷ φ 8@100(4)/150(2) 表示箍筋为 φ 8,加密区间距 100,四肢箍,非加密区间距 150 , 双肢箍。
梁上主筋和梁下主筋同时表示方法⑴ 3Φ223Φ20 表示上部钢筋为 3Φ22, 下部钢筋为 3Φ20⑵2φ12, 3Φ18 表示上部钢筋为 2φ12, 下部钢筋为 3Φ18。
建筑钢筋符号
建筑钢筋符号是一种用来表示混凝土结构中的钢筋布置和连接方式的符号。
钢筋符号通常由一系列线段和箭头组成,用来表示钢筋的位置、数量和直径等信息。
常见的建筑钢筋符号包括:
1. 简单箭头符号:用来表示钢筋的位置和方向,箭头的方向表示钢筋的延伸方向。
2. 平行线段符号:用来表示平行排布的钢筋,线段的长度和位置表示钢筋的具体位置和数量。
3. U型钢筋符号:用来表示U字形排布的钢筋,线段的形状
和位置表示钢筋的具体形态和数量。
4. 弯曲钢筋符号:用来表示钢筋的弯曲形态,通常由多个线段组成,线段的形状和位置表示钢筋的具体形态和数量。
5. 标号符号:用来表示钢筋的编号或直径。
常见的标号符号包括字母和数字,用于标识不同的钢筋。
这些建筑钢筋符号在建筑施工图纸中广泛使用,可以清晰地表示钢筋的布置和连接方式,方便施工人员进行施工。
同时,建筑钢筋符号也在建筑设计和结构计算中起到重要的作用,可以准确地描述和计算钢筋的数量和位置。
建筑钢筋符号大全建筑钢筋是建筑工程中常用的一种材料,它主要用于增强混凝土的抗拉强度。
在建筑设计和施工过程中,对于钢筋的使用需要进行详细的标注和符号表示,以确保施工的准确性和安全性。
因此,了解建筑钢筋的符号是非常重要的,本文将为大家介绍建筑钢筋符号的大全。
1. 钢筋直径符号。
在建筑图纸中,钢筋直径通常用符号表示,常见的钢筋直径符号包括,φ6、φ8、φ10、φ12、φ14、φ16、φ18、φ20等。
其中,φ代表直径的意思,后面的数字表示具体的直径尺寸。
这些符号通常会在图纸的钢筋图部分进行标注,以便施工人员能够准确选择和使用对应直径的钢筋。
2. 钢筋截面形状符号。
钢筋的截面形状也需要在图纸中进行标注,常见的钢筋截面形状符号包括,□、△、○、⊥等。
这些符号通常会在钢筋图中与直径符号一起标注,以表示钢筋的具体形状。
例如,□表示方钢筋,△表示三角形钢筋,○表示圆钢筋,⊥表示箍筋等。
3. 钢筋长度符号。
在建筑图纸中,钢筋的长度也需要进行标注,常见的钢筋长度符号包括,L=600、L=800、L=1000等。
这些符号通常会在图纸的钢筋图部分进行标注,以便施工人员能够准确选择和使用对应长度的钢筋。
同时,钢筋的长度符号也会与直径符号和截面形状符号一起标注,以表示钢筋的具体规格。
4. 钢筋弯曲符号。
在建筑图纸中,钢筋的弯曲也需要进行标注,常见的钢筋弯曲符号包括,Ω、Δ、S、∪等。
这些符号通常会在图纸的钢筋图部分进行标注,以便施工人员能够准确了解钢筋的弯曲方式和角度。
钢筋的弯曲符号也会与直径符号、截面形状符号和长度符号一起标注,以表示钢筋的具体要求。
5. 钢筋间距符号。
在建筑图纸中,钢筋的间距也需要进行标注,常见的钢筋间距符号包括,s=100、s=150、s=200等。
这些符号通常会在图纸的钢筋图部分进行标注,以便施工人员能够准确安排钢筋的布置位置和间距。
钢筋的间距符号也会与直径符号、截面形状符号、长度符号和弯曲符号一起标注,以表示钢筋的具体布置要求。
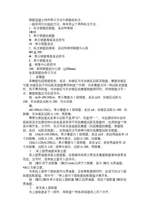
最全钢筋符号,免费分享【1】标注钢筋的根数、直径和等级:3Ф203:表示钢筋的根数Ф:表示钢筋等级直径符号20:表示钢筋直径【2】标注钢筋的等级、直径和相邻钢筋中心距:Ф8 @ 200:Ф:表示钢筋等级直径符号8:表示钢筋直径@:相等中心距符号200:相邻钢筋的中心距(≤200mm)各类钢筋的表示方法1、梁箍筋梁箍筋包括钢筋级别、直径、加密区与非加密区间距及肢数。
箍筋加密区与蜚加密区的不同间距及肢数需用斜线"/"分隔;当梁箍筋为同一种间距及肢数时,则不需用斜线;当加密区与非加密区的箍筋肢数相同时,则将肢数注写一次;箍筋肢数应写在括号内。
(需要注意的是此处表示间距不是用"@",而是用"-"。
)例:A10-100/200(4),表示箍筋为Ⅰ级钢筋,直径φ10,加密区间距为100,非加密区间距为200,均为四肢箍。
A8-100(4)/150(2),表示箍筋为Ⅰ级钢筋,直径φ8,加密区间距为100,四肢箍,非加密区间距为150,两肢箍。
当抗震结构中的非框架梁及非抗震结构中的各类梁采用不同的箍筋间距及肢数时,也用斜线"/"将其分隔开来。
注写时,先注写梁支座端部的箍筋(包括箍筋的箍数、钢筋级别、直径、间距及肢数),在斜线后注写梁跨中部分的箍筋间距及肢数。
例:13A10-150/200(4),表示箍筋为Ⅰ级钢筋,直径φ10;梁的两端各有13个四肢箍,间距为150;梁跨中部分,间距为200,四肢箍。
18A12-120(4)/200(2),表示箍筋为Ⅰ级钢筋,直径φ12;梁的两端各有18个四肢箍,间距为120;梁跨中部分,间距为200,两肢箍。
2、梁上部贯通筋或架立筋梁上部贯通筋或架立筋根数,应根据结构受力要求及箍筋肢数等构造要求而定。
注写时,须将架立筋写入括号内。
例:2B22用于双肢箍;2B22+(4A12)用于六肢箍,其中2B22为贯通筋,4A12为架立筋。
一级钢筋〔HPB235/HPB300两种〕普通是光面钢筋二级钢筋〔HRB335〕是螺纹钢筋、三级钢筋〔HRB400〕也是螺纹钢筋,、四级钢筋〔HRB500〕有月牙肋和螺纹等可以自己打:HPB235钢筋符号:在word中先输入E000,然后按住ALT键,同时按下X键;HrB335钢筋符号:在word 中先输入E001,然后按住ALT键,同时按下X键;HRB400钢筋符号:在word中先输入E002,然后按住ALT键,同时按下X键φk:刻痕钢丝;φb:冷拔低碳钢丝;φc:碳素钢丝;φR:冷轧带肋钢筋;φl:冷拉钢筋〔一级〕;Φl:冷拉钢筋〔二级〕;φZ:〔这个没见过,不知〕φs:钢铰线;φJ:钢铰线〔旧标准?〕;φk:刻痕钢丝;φb:冷拔低碳钢丝;φc:碳素钢丝;φR:冷轧带肋钢筋;φl:冷拉钢筋〔一级〕;Φl:冷拉钢筋〔二级〕;φZ:〔这个没见过,不知〕φs:钢铰线;φJ:钢铰线〔旧标准?〕;另外,还有一些,如〔仅列上标〕:P:消除应力钢丝〔光面〕;H:消除应力钢丝〔螺旋肋〕;I:消除应力钢丝〔刻痕〕;HT:热处理钢筋;这种板钢筋,怎么表示ΦR7@180:ΦR7@180直接输入L7@180即可。
这是三级钢,软件用C表示.ΦR7@180这是冷拉带肋钢筋的表示,广联达钢筋算量里有专门的对应符号是L.R是表示冷轧带肋钢筋N表示冷轧扭钢筋。
φn7表示冷轧扭钢筋。
φR表示冷轧带肋钢筋软件中用L表示冷轧带肋钢筋钢筋混凝土构件图示方法中钢筋的标注:一般采用引出线的方法,具体有以下两种标注方法:1。
标注钢筋的根数、直径和等级:3Ф203:表示钢筋的根数Ф:表示钢筋等级直径符号20:表示钢筋直径2。
标注钢筋的等级、直径和相邻钢筋中心距Ф8 @ 200:Ф:表示钢筋等级直径符号8:表示钢筋直径@:相等中心距符号200:相邻钢筋的中心距〔≤200mm〕各类钢筋的表示方法1.梁箍筋梁箍筋包括钢筋级别、直径、加密区与非加密区间距及肢数。
钢筋符号大全1. 弯折钢筋•↑:向上弯折钢筋•↓:向下弯折钢筋•↖:向左上弯折钢筋•↗:向右上弯折钢筋•←:向左弯折钢筋•→:向右弯折钢筋2. 钢筋直径标识•Ø6:直径为6mm的钢筋•Ø8:直径为8mm的钢筋•Ø10:直径为10mm的钢筋•Ø12:直径为12mm的钢筋•Ø16:直径为16mm的钢筋•Ø20:直径为20mm的钢筋•Ø25:直径为25mm的钢筋•Ø32:直径为32mm的钢筋•Ø40:直径为40mm的钢筋•Ø50:直径为50mm的钢筋3. 钢筋长度标识•L=1000:钢筋长度为1000mm •L=2000:钢筋长度为2000mm •L=3000:钢筋长度为3000mm •L=4000:钢筋长度为4000mm •L=5000:钢筋长度为5000mm •L=6000:钢筋长度为6000mm4. 钢筋间距标识•s=100:钢筋间距为100mm•s=150:钢筋间距为150mm•s=200:钢筋间距为200mm•s=250:钢筋间距为250mm•s=300:钢筋间距为300mm•s=350:钢筋间距为350mm•s=400:钢筋间距为400mm•s=450:钢筋间距为450mm•s=500:钢筋间距为500mm 5. 钢筋弯曲角度标识•α=30°:钢筋弯曲角度为30°•α=45°:钢筋弯曲角度为45°•α=60°:钢筋弯曲角度为60°•α=90°:钢筋弯曲角度为90°6. 钢筋定位•⊕:钢筋定位标志,表示钢筋的纵向分布方向7. 钢筋截面形状标识•□:矩形截面钢筋•○:圆形截面钢筋•◇:菱形截面钢筋•△:三角形截面钢筋•⩠:T形截面钢筋8. 标记号码•1:钢筋标记号码1•2:钢筋标记号码2•3:钢筋标记号码3•4:钢筋标记号码4•5:钢筋标记号码59. 钢筋间距方向•↑:向上钢筋间距方向•↓:向下钢筋间距方向•←:向左钢筋间距方向•→:向右钢筋间距方向10. 其他标识•⇃:起扎符号,表示将几根钢筋绑扎在一起•⇂:止束符号,表示钢筋束的终点以上是钢筋符号的大全,希望对你有帮助!请随时根据需要使用这些符号来标示钢筋的形状、尺寸和布置等信息。
钢筋符号大全可复制钢筋符号是在建筑设计和施工图纸中常见的一种符号,用于表示混凝土结构中的钢筋布置、尺寸和数量等信息。
正确使用钢筋符号对于保证混凝土结构的质量和安全具有重要意义。
本文将为大家介绍一些常见的钢筋符号,并提供可复制的符号列表,希望能对大家的工作和学习有所帮助。
1. 钢筋直径符号,⌀。
钢筋的直径是钢筋符号中的重要信息之一,常用的钢筋直径符号为⌀,直径后面一般会跟上具体的直径尺寸,例如⌀10表示直径为10mm的钢筋。
2. 钢筋箍筋符号,@。
在混凝土结构中,为了保证梁、柱等构件的受力性能,常常需要设置箍筋。
箍筋符号常用的表示方法是@符号,例如,@10@150 c300表示箍筋直径为10mm,箍筋间距为150mm,箍筋长度为300mm。
3. 钢筋弯钩符号,↪。
在钢筋加工和安装中,经常需要对钢筋进行弯曲处理,此时就需要使用弯钩符号来表示。
常见的弯钩符号为↪,例如,↪135°表示钢筋的弯曲角度为135度。
4. 钢筋连接符号,||。
在混凝土结构中,钢筋的连接是一个重要的环节,合理的连接方式可以有效地提高结构的受力性能。
常见的钢筋连接符号为||,例如,||表示两根钢筋的连接。
5. 钢筋间距符号,c。
钢筋的间距也是钢筋符号中需要表示的重要信息之一,常用的间距符号为c,例如,c150表示钢筋的间距为150mm。
6. 钢筋长度符号,L。
在建筑图纸中,常常需要标注钢筋的长度信息,此时就需要使用钢筋长度符号L,例如,L300表示钢筋的长度为300mm。
7. 钢筋弯曲直径符号,Ø。
在钢筋加工中,经常需要进行钢筋的弯曲处理,此时就需要使用弯曲直径符号Ø,例如,Ø12表示钢筋的弯曲直径为12mm。
8. 钢筋偏移符号,Δ。
在钢筋的布置和连接中,偏移是一个常见的情况,此时就需要使用偏移符号Δ,例如,Δ150表示钢筋的偏移距离为150mm。
以上就是一些常见的钢筋符号及其含义,希望对大家有所帮助。
钢筋混凝土构件图示方法中钢筋的标注:一般采用引出线的方法,具体有以下两种标注方法:1。
标注钢筋的根数、直径和等级:3Ф203:表示钢筋的根数Ф:表示钢筋等级直径符号20:表示钢筋直径2。
标注钢筋的等级、直径和相邻钢筋中心距Ф8 @ 200:Ф:表示钢筋等级直径符号8:表示钢筋直径@:相等中心距符号200:相邻钢筋的中心距(≤200mm)各类钢筋的表示方法1.梁箍筋梁箍筋包括钢筋级别、直径、加密区与非加密区间距及肢数。
箍筋加密区与蜚加密区的不同间距及肢数需用斜线"/"分隔;当梁箍筋为同一种间距及肢数时,则不需用斜线;当加密区与非加密区的箍筋肢数相同时,则将肢数注写一次;箍筋肢数应写在括号内。
例:A10-100/200(4),表示箍筋为Ⅰ级钢筋,直径φ10,加密区间距为100,非加密区间距为200,均为四肢箍。
A8-100(4)/150(2),表示箍筋为Ⅰ级钢筋,直径φ8,加密区间距为100,四肢箍,非加密区间距为150,两肢箍。
需要注意的是此处表示间距不是用"@",而是用"-"。
当抗震结构中的非框架梁及非抗震结构中的各类梁采用不同的箍筋间距及肢数时,也用斜线"/"将其分隔开来。
注写时,先注写梁支座端部的箍筋(包括箍筋的箍数、钢筋级别、直径、间距及肢数),在斜线后注写梁跨中部分的箍筋间距及肢数。
例:13A10-150/200(4),表示箍筋为Ⅰ级钢筋,直径φ10;梁的两端各有13个四肢箍,间距为150;梁跨中部分,间距为200,四肢箍。
18A12-120(4)/200(2),表示箍筋为Ⅰ级钢筋,直径φ12;梁的两端各有18个四肢箍,间距为120;梁跨中部分,间距为200,两肢箍。
2.梁上部贯通筋或架立筋梁上部贯通筋或架立筋根数,应根据结构受力要求及箍筋肢数等构造要求而定。
注写时,须将架立筋写入括号内。
例:2B22用于双肢箍;2B22+(4A12)用于六肢箍,其中2B22为贯通筋,4A12为架立筋。
钢筋符号大全,一级、二级、三级钢筋符号钢筋的分类:1、按力学性能分:HPB235级钢筋(一级),HRB335级钢筋(二级),HRB4 00级钢筋(三级)和RRB400级钢筋(四级)2、按轧制外形分为:光圆钢筋和带肋钢筋3、按钢筋直径大小分为:钢丝(3~5mm)细钢筋(6~10mm)中粗钢筋(12~ 20mm)粗钢筋(大于20mm)钢筋符号:1。
标注钢筋的根数、直径和等级:3Ф203:表示钢筋的根数Ф:表示钢筋等级直径符号20:表示钢筋直径2。
标注钢筋的等级、直径和相邻钢筋中心距Ф8 @ 200:Ф:表示钢筋等级直径符号8:表示钢筋直径@:相等中心距符号200:相邻钢筋的中心距(≤200mm)在Word文档中打钢筋符号:φ一级钢筋输入E000,选中E001(涂黑)后按ALT+X 即可变成二级钢筋输入E001,选中E002(涂黑)后按ALT+X 即可变成三级钢筋输入E002,选中E003(涂黑)后按ALT+X 即可变成一级、二级、三级钢筋符号如下图:(A、B、C分别代表一级、二级、三级)重量计算钢材理论重量计算的计量单位为公斤(kg)。
其基本公式为:W(重量,kg)=F(断面积m2)×L(长度,m)×ρ(密度,g/cm3)×1/1000 钢的密度为:7.85g/cm3,螺纹钢理论重量计算公式如下:W=0.00617×d2(kg/m)d=断面直径mm,如断面直径为12mm的螺纹钢,每米重量=0.00617×144=0.888kg 每米钢筋重量表Φ6=0.222㎏Φ8=0.395㎏Φ10=0.617㎏Φ12= 0.888㎏Φ14= 1.21㎏Φ16=1.58㎏Φ18=2㎏Φ20=2.47㎏Φ22= 3㎏Φ25=3.86㎏(0.617为圆10钢筋每米重量,钢筋的重量与直径的平方成正比。
)钢筋的重量=钢筋的直径*钢筋的直径*0.00617一般计算时Φ12以下和Φ28的钢筋取小数点后3位,Φ14到Φ25的钢筋取小数点后2位。
如何看钢筋图纸常用构件代号(部分)热扎钢筋等级和直径符号钢筋的标注梁上主筋和梁下主筋同时表示方法 :二、 梁上部钢筋表示方法: (标在梁上支座处)⑴ 2Φ20 表示两根 Φ20 的钢筋,通长布置,用于双肢箍。
⑵ 2Φ22+(4Φ12) 表示 2Φ22 为通长, 4φ 12 架立筋,用于六肢箍 ⑶ 6Φ25 4/2 表示上部钢筋上排为 4Φ 25,下排为 2Φ25。
⑷ 2Φ22+ 2Φ 22 表示只有一排钢筋,两根在角部,两根在中部,均匀 布置。
梁腰中钢筋表示方法:⑴ G2φ 12 表示梁两侧的构造钢筋,每侧一根 φ 12。
⑵ G4Φ 14 表示梁两侧的构造钢筋,每侧两根 Φ14 ⑶ N2Φ 22 表示梁两侧的抗扭钢筋,每侧一根 Φ22 ⑷ N4Φ 18 表示梁两侧的抗扭钢筋,每侧两根 Φ18四、 梁下部钢筋表示方法: (标在梁的下部)⑴ 4Φ 25 表示只有一排主筋, 4Φ 25 全部伸入支座内。
⑵ 6Φ25 2/4 表示有两排钢筋,上排筋为 2Φ25,下排筋 4Φ 25。
⑶ 6Φ25 ( -2 )/4 表示有两排钢筋,上排筋为 2Φ25,不伸入支座, 下排筋 4Φ 25,全部伸入支座。
⑷ 2Φ25 + 3Φ22(-3)/ 5Φ25 表示有两排筋,上排筋为 5 根。
2Φ25 伸入支座, 3Φ22,不伸入支座。
下排筋 5Φ25,通长布置。
一、箍筋表示方法:⑴ φ 10@100/200(2) 表示箍筋为 φ 10 ,加密区间距 100 ,非加密区间距200,全 为双肢箍。
⑵ φ 10@100/200(4) 表示箍筋为 φ10 ,加密区间距 100,非加密区间距 200,全 为四肢箍。
⑶ φ 8@200(2) 表示箍筋为 φ8,间距为 200,双肢箍。
⑷ φ 8@100(4)/150(2) 表示箍筋为 φ 8,加密区间距 100,四肢箍,非加密区间距 150 , 双肢箍。
梁上主筋和梁下主筋同时表示方法⑴ 3Φ223Φ20 表示上部钢筋为 3Φ22, 下部钢筋为 3Φ20⑵2φ12, 3Φ18 表示上部钢筋为 2φ12, 下部钢筋为 3Φ18。
热扎钢筋等级和直径符号
钢筋的标注
一般钢筋的表示方法
注:⒈表中混凝土保护厚度指最外层钢筋外边缘至混凝土表面的距离,适用于设计使用年限50年的混凝土结构。
⒉构件中受力钢筋的保护层厚度不应小于钢筋的公称直径。
3.设计使用年限为100年的混凝土结构,一类环境中,最外层钢筋的保护层厚度不应小于表中数值的1.4倍;二、三类环境中,应采取专门的有效措施。
4.混凝土强度等级不大于C25时,表中保护层厚度数值应增加5。
5.基础底面钢筋的保护层厚度,有混凝土垫层时应从垫层顶面算起,且不应小于40㎜。
---精心整理,希望对您有所帮助。
一级钢筋(HPB235/HPB300两种)普通是光面钢筋二级钢筋(HRB335)是螺纹钢筋、三级钢筋(HRB400)也是螺纹钢筋,、四级钢筋(HRB500)有月牙肋和螺纹等可以自己打:HPB235钢筋符号:在word中先输入E000,然后按住ALT键,同时按下X键;HrB335钢筋符号:在word 中先输入E001,然后按住ALT键,同时按下X键;HRB400钢筋符号:在word中先输入E002,然后按住ALT键,同时按下X键φk:刻痕钢丝;φb:冷拔低碳钢丝;φc:碳素钢丝;φR:冷轧带肋钢筋;φl:冷拉钢筋(一级);Φl:冷拉钢筋(二级);φZ:(这个没见过,不知)φs:钢铰线;φJ:钢铰线(旧规范?);φk:刻痕钢丝;φb:冷拔低碳钢丝;φc:碳素钢丝;φR:冷轧带肋钢筋;φl:冷拉钢筋(一级);Φl:冷拉钢筋(二级);φZ:(这个没见过,不知)φs:钢铰线;φJ:钢铰线(旧规范?);另外,还有一些,如(仅列上标):P:消除应力钢丝(光面);H:消除应力钢丝(螺旋肋);I:消除应力钢丝(刻痕);HT:热处理钢筋;这种板钢筋,怎么表示ΦR7@180:ΦR7@180直接输入L7@180即可。
这是三级钢,软件用C表示.ΦR7@180这是冷拉带肋钢筋的表示,广联达钢筋算量里有专门的对应符号是L.R是表示冷轧带肋钢筋N表示冷轧扭钢筋。
φn7表示冷轧扭钢筋。
φR表示冷轧带肋钢筋软件中用L表示冷轧带肋钢筋钢筋混凝土构件图示方法中钢筋的标注:一般采用引出线的方法,具体有以下两种标注方法:1。
标注钢筋的根数、直径和等级:3Ф203:表示钢筋的根数Ф:表示钢筋等级直径符号20:表示钢筋直径2。
标注钢筋的等级、直径和相邻钢筋中心距Ф8 @ 200:Ф:表示钢筋等级直径符号8:表示钢筋直径@:相等中心距符号200:相邻钢筋的中心距(≤200mm)各类钢筋的表示方法1.梁箍筋梁箍筋包括钢筋级别、直径、加密区与非加密区间距及肢数。
箍筋加密区与蜚加密区的不同间距及肢数需用斜线"/"分隔;当梁箍筋为同一种间距及肢数时,则不需用斜线;当加密区与非加密区的箍筋肢数相同时,则将肢数注写一次;箍筋肢数应写在括号内。
例:A10-100/200(4),表示箍筋为Ⅰ级钢筋,直径φ10,加密区间距为100,非加密区间距为200,均为四肢箍。
A8-100(4)/150(2),表示箍筋为Ⅰ级钢筋,直径φ8,加密区间距为100,四肢箍,非加密区间距为150,两肢箍。
需要注意的是此处表示间距不是用"@",而是用"-"。
当抗震结构中的非框架梁及非抗震结构中的各类梁采用不同的箍筋间距及肢数时,也用斜线"/"将其分隔开来。
注写时,先注写梁支座端部的箍筋(包括箍筋的箍数、钢筋级别、直径、间距及肢数),在斜线后注写梁跨中部分的箍筋间距及肢数。
例:13A10-150/200(4),表示箍筋为Ⅰ级钢筋,直径φ10;梁的两端各有13个四肢箍,间距为150;梁跨中部分,间距为200,四肢箍。
18A12-120(4)/200(2),表示箍筋为Ⅰ级钢筋,直径φ12;梁的两端各有18个四肢箍,间距为120;梁跨中部分,间距为200,两肢箍。
2.梁上部贯通筋或架立筋梁上部贯通筋或架立筋根数,应根据结构受力要求及箍筋肢数等构造要求而定。
注写时,须将架立筋写入括号内。
例:2B22用于双肢箍;2B22+(4A12)用于六肢箍,其中2B22为贯通筋,4A12为架立筋。
当梁的上部和下部纵筋均为贯通筋,且各跨配筋相同时,此项可加注下部纵筋的配筋值,用分号";"将上部与下部纵筋的配筋值分隔开来。
例:3B22;3B20表示梁的上部配置3B22的贯通筋,梁的下部配置3B20的贯通筋。
3.梁支座上部纵筋当上部纵筋多于一排时,用斜线"/"将各排纵筋自上而下分开。
例:梁支座上部纵筋注写为6B25 4/2,表示上一排纵筋为4B25,下一排纵筋为2B25。
注意:上述表示中"25"与"4/2"之间有一个空格,这个空格不可忽略,否则将出现错误。
当同排纵筋有两种直径时,用加号"+"将两种直径的纵筋相联,注写时角筋写在前面。
例:梁支座上部有四根纵筋,2B25放在角部,2B22放在中部,在梁支座上部应注写为2B25+2B22。
当梁中间支座两边的上部纵筋相同时,可仅在支座的一边标注配筋值,另一边省去不注。
4.梁下部纵筋当下部纵筋多于一排时,用斜线"/"将各排纵筋自上而下分开。
例:梁下部纵筋注写为6B25 2/4,则表示上一排纵筋为2B25,下一排纵筋为4B25,全部伸入支座。
注意:上述表示中"25"与"2/4"之间有一个空格,这个空格不可忽略,否则将出现错误。
当同排纵筋有两种直径时,用加号"+"将两种直径的纵筋相联,注写时角筋写在前面。
当梁下部纵筋不全部伸入支座时,将梁下部纵筋减少的数量写在括号内。
例:梁下部纵筋注写为6B25 2(-2)/4,则表示上排纵筋为2B25,且不伸入;。
一排纵筋为4B25,全部伸入支座。
梁下部纵筋注写为2B25+3B22(-2)/5B25,则表示上排纵筋为2B25和3B22,其中2B22不伸入支座;下一排纵筋为5B25,全部伸入支座。
5.侧面纵向构造钢筋或侧面抗扭纵筋当梁某跨侧面布有抗扭纵筋时,须在该跨的适当位置标注抗扭纵筋的总配筋值,并在其前面加"*"号。
例:在梁下部纵筋处另注写有*6B18时,则表示该跨梁两侧各有3B18的抗扭纵筋。
梁编号由梁类型代号、序号、跨数及有无悬挑代号组成,应符合下表的规定。
梁类型代号:梁类型注:(XXA)为一端有悬挑,(XXB)为两端有悬挑,悬挑不计入跨数。
例:KL7(5A)表示第7号框架梁,5跨,一端有悬挑;L9(7B)表示第9号非框架梁,7跨,两端有悬挑。
AKL5-4(1)400x150第5-4号暗框梁,跨数为1,梁宽400,高150括号内如果是(2A)即2跨,一端悬挑如果是(2B)即2跨,两端悬挑钢筋种类常用热轧钢筋按强度级别分为HPB235、HRB335、HRB400、HBB500四级。
钢筋混凝土结构中所用钢筋有热轧钢筋、余热处理钢筋、钢绞线、冷轧带肋钢筋、冷拉钢筋、冷拔钢丝、冷轧扭钢筋等。
热轧钢筋是经热轧成型并自然冷却的成品钢筋,分为热轧光圆钢筋与热轧带肋钢筋。
热轧光圆钢筋为HPB235级钢筋;热轧带肋钢筋有月牙肋钢筋和等高肋钢筋,月牙肋钢筋为HBB335、HRB400级钢筋;等高肋钢筋为HBB500级钢筋。
一般钢筋的强度标准值fyk(N/mm2):种类符号d(mm)fyk 热轧钢筋新HPB235(Q235)φ8∽20 235旧Ⅰ级(A3、AY3)φ-235新HRB335(20MnSi)Φ6∽50 335旧Ⅱ级(20MnSi、20MnNb(b))Φd≤25335 Φd=25∽40 315新HRB400 (20MnSiV、20MnSiNb、20MnTi) O 6∽50 400旧Ⅲ级(25MnSi)O -370新RRB400 (K20MnSi) OR 8∽40 400旧Ⅳ级(40Si2MnV、45SiMnV、45Si2MnTi)O -540注(新):1、热轧钢筋直径d系指公称直径;一般钢筋的抗拉、抗压强度设计值fy、fy’(N/mm2):种类符号d(mm)fy fy’热轧钢筋新HPB235(Q235)φ8∽20 210 210旧Ⅰ级(A3、AY3)φ-210 210新HRB335(20MnSi)Φ6∽50 300 300旧Ⅱ级(20MnSi、20MnNb(b))Φd≤25310 310Φd=25∽40 290 290新HRB400(20MnSiV、20MnSiNb、20MnTi) O 6∽50 360 360旧Ⅲ级(25MnSi)O -340 340新RRB400 (K20MnSi) OR 8∽40 360 360旧Ⅳ级(40Si2MnV、45SiMnV、45Si2MnTi)O -500 400注(新):在钢筋砼结构中,轴心受拉和小偏心受拉构件的钢筋抗拉强度设计值大于300N/mm2时,仍应桉300n/mm2取用。
答案补充Φ下面加了一横的钢筋符号表示HRB335钢筋,即二级钢(低合金螺纹钢)加了一横又多了一竖又表示HRB400钢筋,即三级钢(低合金螺纹钢)答案补充中一样的字符表示的HPB235钢筋即一级钢筋,平常说的圆钢,屈服点为235mpa 中一样的字符下边带一横是HRB335钢筋,即二级钢筋,螺纹钢,屈服点为335mpa 中间两竖下边有一横是HRB400RRB400钢筋,即三级钢筋,高强钢筋,屈服点为400mpa--------------------------------------------------------------------------------是否像下面的图:其表示为:二级钢筋HPB235答案补充加一横又多一竖的是:三级钢筋HRB335答案补充第一个呼图是:二级钢筋HPB235;第二个图是:三级钢筋HRB335--------------------------------------------------------------------------------Φ下面加了一横的钢筋符号表示HRB335钢筋,即二级钢(低合金螺纹钢)加了一横又多了一竖又表示HRB400钢筋,即三级钢(低合金螺纹钢)--------------------------------------------------------------------------------Φ下面加了一横的钢筋符号表示二级钢,加了一横又多了一竖又表示三级ФΦ在建筑安装工程中,土建工程的预算编制,不同安装工程中的水暖、电照及其它设备安装工程的预算编制.水暖,电照工程预算内容比较简单,施工项目少。
相对和土建相比它的工程量计算就简单多了。
而土建工程的图纸张数多,施工项目多,需要计算的工程量大.一个单位工程的工程量计算式多达一百多项,计算书的页数也很多。
编制施工图预算的基本程序是:首先要读透施工图纸,计算工程量,套用土建定额子目,上机操作,写编制说明等。
在整个计算程序中,最关键的就是计算工程量.因为它是构成预算的最基本数据。
另外,工程量计算的快慢、质量的好坏直接影响到工程预算的质量。
如果能将工程量的计算式写清楚,速度又快,那么编制出的预算也就更清楚,速度就会更快。
往往有的预算工程量计算式写的特别了草,甚至根本不列计算式。
使之一看无序可查.写出的数据或者列出的计算式相当不规范,有的计算式连自已看后都难以理出先后顺序,更何况审核人员校对审核了。