大洋非线性编辑系统基本操作培训手册
- 格式:pdf
- 大小:5.99 MB
- 文档页数:73
大洋非线性编辑软件使用部分第一章基础知识(略)第六周05人文教技非线课从第二章输入开始第二章输入第一节视音频素材的采集一采集界面介绍1预览窗口图像预览和声音监视,录像机时间码,采集后的已经采集长度信息。
2VTR控制磁带号入点键出点键长度录像机VTR遥控按钮录像机选择菜单变速控制各项按钮功能的列表3素材信息的设置素材名称素材的存储路径权限编目4采集信道和采集参数设置视频按钮和压缩方式的选择音频按钮A1和A2 和音频压缩方式的选择A V连接视频音频参数设置5采集方式的选择单采集批采集定时采集边采边编快编采集6视频音频参数设置主要设置:信号的输入输出方式必须要正确设置其他参数一般不改变。
7采集控制按钮放弃采集开始采集停止并保存采集二采集操作1采集的基本流程检查连线确认录像机/摄像机处于正常状态,通过菜单打开采集界面预演播放并确认各线路工作正常,如果不能正常显示,说明信号连接不正常。
或者输入方式选择的不对。
设置素材名称和存储路径选择视频和音频采集的通道,设置采集格式选择所需的采集方式点击采集按钮保存采集结果2硬采集播放需要采集的录像带按下采集按钮到达采集素材得出点时候按下保存推出3打点采集在采集之前设置录像带的号码在录像机控制区域里给采集设置编入点和编出点按下采集按钮自动开始执行打点采集4批采集选择批采集方式设置各段素材的编辑入点和编辑出点把各段素材添加到批采集列表中单击批采集列表中的采集按钮软件开始自动进行批采集的操作,采集的素材自动加入素材库第二节1394采集(略)第三节图文采集目的:把连续的序列图片转换为可以使用的视频文件打开图文采集对话框打开图文序列文件的第一幅画面设置图文采集的基本参数设置文件名和存贮路径开始图文采集传媒05教技第十一周从这里开始讲解第四节文件采集目的:把一个较长的视频素材分解为更加精确的较短的素材片断(通过删除元素材文件,以释放磁盘空间)打开文件采集对话框把需要采集的文件从素材库拖入对话框设置文件采集之后的素材名称选择对原始素材的处理方案设置素材块,然后添加到采集列表中单击采集列表中的采集按钮,系统开始自动完成文件采集。
5.1.3 特技添加次序的调整在Post Pack中,可以对素材同时添加多个特技,这是就涉及到优先级的问题,按照排列顺序,位置靠上的特技优先于位置靠下的特技,可以通过鼠标拖拽特技前的文件夹图标,来改变叠加顺序。
不同的特技添加次序会产生不同效果,以“二维”和“爆裂”为例:●“二维”在先:(二维缩放0.5,爆裂程度15)●“爆裂”在先:(二维缩放0.5,爆裂程度15)5.1.4 关键帧操作在特技调整窗中,关键帧标识和记录了一个时间点的特技状态,如位置、大小等。
一般来说,变化的特技至少需要两个关键帧来描述,需要从第一个关键帧开始,到第二个关键帧结束,二者之间的变化完全由系统差值计算出来。
如果仅设置一个起始关键帧,那么整个的特技状态将不会发生任何改变。
●添加关键帧的方法,可以先拉动时间县,找到需要添加关键帧的位置,点击加关键帧按钮增加关键帧,或是直接改变特技状态,如改变位置、大小,系统会自动在该点处创建关键帧。
●关键帧的选择可以使用工具栏按钮,也可以使用鼠标直接点击,被选中的关键帧显示黄色●对选中的关键帧有两种删除方式:✧按delete键删除✧按删除关键帧按钮删除●改变两个关键帧件的距离,可以变化特技的改变速度。
按住Ctrl的同时,用鼠标拖动选中的关键帧,可以实现关键帧的移动,或者使用关键帧左移一帧、右移一帧、左移5帧、右移5帧按钮●关键的状态时可以复制粘贴的,选中某一关键帧,点击上方工具栏中的复制按钮,选中需要赋值的关键帧,点击工具栏的粘贴按钮即可。
也可以点击复制按钮后,拉动时间先到某一位置,点击粘贴按钮,系统会自动产生一个新的具有相同状态值的关键帧。
●特技调整过程中,需要复位关键帧时,只需选中该关键帧,点击复位按钮即可5.2二维-DVE5.2.1 二维特技应用实例二维特技在日常节目中使用非常广泛,可实现画中画、掩膜、马赛克、柔化、彩色边框、阴影、风格化效果。
接下来通过实例介绍Post pack软件中二维DVE特技的调整方法。
规范化操作流程一、准备工作以相应的帐号进入软件,在素材页签下“我的资源”里,要新建文件夹,把采集的素材放入此文件夹里。
各个使用帐号应自行设置密码,以防素材被恶意删改。
使用大洋配音站点的,还应提前做好站点模式切换操作。
编导应提前编写好文稿,严禁把文稿存放在电脑桌面上。
二、采集和导入素材1.视音频采集进行采集在“采集”菜单下选择“视音频采集”,注意此时系统正在连接外设(录放机)所以需要多等一段时间,切记不要做其他操作直至采集界面出现,然后做以下操作:(1) 点亮所需采集素材的种类,如V、A1、A2分别代表视频和左右两路音频。
一般来说,采集素材时只需要1-2个A轨。
(2) 把VTR按钮点平进行硬采集(点上显示黄色为打点采集)(3) 把"所属项"选择自己建立的素材库中(4) 给素材起名称(标识越清楚越好)最好在后面加个序列号如"黄果树01"(5) 采集告一段落时点停止按钮即可,所采集的素材可直接在素材窗口中看见(6) 所需素材采集完毕后请先退出采集状态视音频采集设备主要有两种,一种是J30磁带机,使用的是SDI信号采集;一种是DVD播放机,使用的是模拟分量或者复合信号采集。
采集前要确认好采集设备的种类,确保采集参数的正确。
如需帮助可向技术人员咨询。
另外,由于某些DVD光盘输出的声音比较小,所以采集DVD时,应把播放的声音调到最大。
2.1394采集数字视音频信号首先使用1394线缆将P2 摄像机与D3-Edit 非编连起来。
连接1394线时要注意顺序,先接好1394线,再开机,把状态设置为VCR状态。
使用windows XP 操作系统,通常还会弹出对话框,此时不用理会,直接选择取消,准备进行1394采集工作。
操作如下:从菜单项中选择“采集”—“1394 采集”,弹出1394 采集窗口。
此时按下已经连接好1394线的摄像机上的“播放”键,采集窗口中应该出现录像带上的画面;同时可观察到VU 表有读数,说明视音频输入已经连通。
大洋非编系统使用问题解决方法手册河南大学教科院教育技术实验室一、设置问题 (3)1.1大洋系统设置 (3)1.2窗口不见了,怎么找回 (5)二,编辑问题 (6)2.1视频导不进去 (6)2.2画面太暗,调色问题 (8)2.3导进去的视频画面太窄或者太宽,如何调整 (11)2.4 故事板中素材突然变了 (14)2.5 视频有噪音,如何处理 (15)2.6视频声音太小,怎么放大 (20)2.7如何在两个画面切换中添加特技 (22)2.7.1,添加淡入淡出特技 (22)2.7.2添加其他特技 (23)三、导出问题 (24)3.1 一般导出方式 (24)3.2导出出现问题 (25)方法一:把整个故事版导出来,换用另一台电脑输出文件 (25)方法二(推荐):用大洋软件里的另一种导出方法 (26)方式三:分段导出,再合并 (31)本手册由编者在《国家精品课程》制作中发现的问题,集齐而成,解决方法多为积累的经验,有很大的实用价值。
但也有很多未涉及到的问题,鼓励大家多做新的尝试,积累自己的经验。
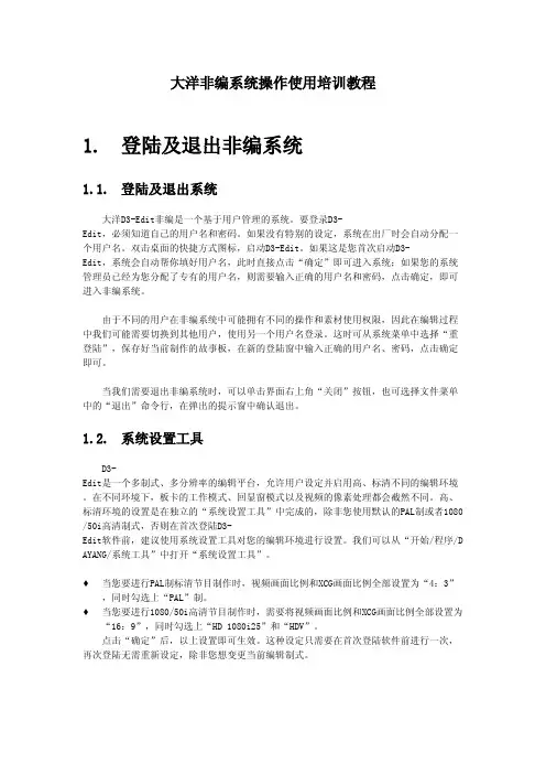
2015年1月15日2011级教育技术一、设置问题1.1大洋系统设置在做视频之前,需要对大洋软件进行设置。
1、打开“开始”菜单,找到“程序”里面的“DaYang”2、在“DaYang”后面依次找到“系统工具”、“系统设置工具”3,点击“系统设置工具”,进入“系统参数配置”窗口4、将“视频画面比例”和“XCG画面比例”均设置为16:9;“视频制式”设置为“HD1080i 25”,将自动出现被选中的“HDV”。
如图:5,此时点击确定后即可进入编辑;1.2窗口不见了,怎么找回,1,大洋资源管理器窗口,在“系统”里找。
,2,故事板播放窗口,在“窗口”里找,3,如果还没有看见窗口,那可能窗口在软件框内是变得很小,仔细找找吧二,编辑问题2.1视频导不进去素材导不进去,主要有两个原因:1,大洋软件不支持该格式;2,导入的视频帧速率与大洋软件不匹配,大洋系统设置为1080i 25 (只支持25帧每秒的视频)。
字幕项目文件字幕项目文件,是大洋的D3-Edit 3系统中的普通字幕文件,可以实现标题字、多边形、图片、标版、动画等各种常用图文物件,也是最常用的字幕文件格式。
6.3.1 新建字幕项目新建字幕项目文件,既可以从主菜单中新建,也可以在资源管理器空白处的右键菜单中新建,我们分别加以介绍。
方法一:从系统主菜单中新建选择系统主菜单的字幕--项目,弹出新建素材窗口。
方法二:从资源管理器空白处右键菜单新建在资源管理器中,当前主项目的任一文件夹的空白处点击右键,选择右键菜单的新建--XCG项目素材,弹出新建素材窗口。
在素材名处输入新建的字幕素材的名字。
如果不输入,将使用系统给出的默认名字。
在文件夹处,通过后面的浏览按钮选择字幕素材将要保存在哪个文件夹下。
默认情况下是保存在当前项目的根目录下。
还可以在描述处输入此素材的附加信息。
点击确定按钮。
这样,我们就完成了新建字幕项目的操作,进入到字幕创作的界面中字幕窗口中,除去菜单、工具栏之外,界面上还可以分为:图元按钮、预监窗口、时码轨窗口、属性框等几大部分。
6.3.2 字幕项目中的物件在字幕界面的右上角,是字幕软件的物件。
物件(图元),是大洋D3-Edit 3中最基本的字幕构成;字幕项目文件,就是由一个或者多个图元所构成的。
1 二维物件D3-Edit 3中的物件可以分为二维物件和三维物件两大类,这一节中我们先介绍二维物件。
二维物件包括以下几种类型:标题字:制作普通的边缘规则文字。
艺术字:制作边缘非规则的艺术型文字。
多边形:制作矩形、三角形、四角星、五角星、箭头等各种多边形。
椭圆:制作椭圆、弓形、扇形等各种形状。
图片:引用外部图片文件。
动画:引用外部动画文件。
曲线:通过关键点绘制曲线(点击右键结束绘制)手绘曲线:通过鼠标移动生成曲线。
标版:标版是多个二维物件的组合。
滚屏:一种特殊的字幕文件,具体请参见6.4节。
唱词:一种特殊的字幕文件,具体请参见6.5节。
使用方法:选择要制作的物件图标。
1.1.字幕项目文件字幕项目文件,是大洋的D3-Edit 3系统中的普通字幕文件,可以实现标题字、多边形、图片、标版、动画等各种常用图文物件,也是最常用的字幕文件格式。
6.3.1 新建字幕项目新建字幕项目文件,既可以从主菜单中新建,也可以在资源管理器空白处的右键菜单中新建,我们分别加以介绍。
方法一:从系统主菜单中新建选择系统主菜单的字幕-->项目,弹出新建素材窗口。
方法二:从资源管理器空白处右键菜单新建在资源管理器中,当前主项目的任一文件夹的空白处点击右键,选择右键菜单的新建-->XCG项目素材,弹出新建素材窗口。
1.在素材名处输入新建的字幕素材的名字。
如果不输入,将使用系统给出的默认名字。
2.在文件夹处,通过后面的浏览按钮选择字幕素材将要保存在哪个文件夹下。
默认情况下是保存在当前项目的根目录下。
3.还可以在描述处输入此素材的附加信息。
4.点击确定按钮。
这样,我们就完成了新建字幕项目的操作,进入到字幕创作的界面中字幕窗口中,除去菜单、工具栏之外,界面上还可以分为:图元按钮、预监窗口、时码轨窗口、属性框等几大部分。
6.3.2 字幕项目中的物件物件按钮在字幕界面的右上角,是字幕软件的物件。
物件(图元),是大洋D3-Edit 3中最基本的字幕构成;字幕项目文件,就是由一个或者多个图元所构成的。
1 二维物件D3-Edit 3中的物件可以分为二维物件和三维物件两大类,这一节中我们先介绍二维物件。
二维物件包括以下几种类型:标题字:制作普通的边缘规则文字。
艺术字:制作边缘非规则的艺术型文字。
多边形:制作矩形、三角形、四角星、五角星、箭头等各种多边形。
椭圆:制作椭圆、弓形、扇形等各种形状。
图片:引用外部图片文件。
动画:引用外部动画文件。
曲线:通过关键点绘制曲线(点击右键结束绘制)手绘曲线:通过鼠标移动生成曲线。
标版:标版是多个二维物件的组合。
滚屏:一种特殊的字幕文件,具体请参见6.4节。
唱词:一种特殊的字幕文件,具体请参见6.5节。
大洋 3.0文稿使用手册北京中科大洋科技发展股份有限公司大洋 3.0文稿使用手册前言第1章关于软件登录这一章简介如何登录大洋文稿软件,以及如何进行软件登录模式的设置。
第1节登录软件1.1.1如何登录文稿软件?首先双击标识为“NR-NewsManage”的快捷图标,弹出新闻系统的登陆界面,如图2-1所示;然后,在【用户名】中,输入您的登录帐号和密码,点击【确定】按钮。
图2-1 文稿软件登录窗口1.1.2如何使用资源管理器模式登录软件?使用该模式进入新闻软件后,能够打开资源浏览窗口,浏览素材和故事板等视音频文件。
否则,将无法浏览视音频文件。
登陆文稿软件时,在登录界面中,见图2-1,勾选【带资源管理器模式】选项,。
大洋 3.0文稿使用手册 北京中科大洋科技发展股份有限公司第2页,共24页第2节 软件界面介绍1.2.1软件主界面资源树:统一资源管理,可自定义节点,并设定规则,管理自己的线索、选题、稿件、和串联单等。
消息窗口: 显示条目的流程信息、用户的操作信息、点对点通信内容。
图 2-2-1 文稿软件主界面第2章 关于新闻选题这一章详细介绍如何创建一个选题,如何进行选题的提交、审核、统计等基本操作,我们采用的是监制、总监二级审核制度。
2.1.1新建一个日及周选题新建一个选题,并选择是日选题还是周选题。
日选题的基本信息包含日期、记者、摄像、配合人员、采访日期、采访地点、出发时间、返回时间、采访设备、车辆、车辆数量、出车时间等信息(注意:标红为必填)周选题的基本信息:日期、记者、配合人员、采访计划 首先,点击工具栏按钮,在编辑区出现选题编辑的窗口,如图4-1所示。
输入【标题】等相关信息,编写选题内容,完成后,点击工具栏按钮。
图2-1 选题编辑窗口2.1.2如何提交选题?打开一个状态为保存的选题,点击工具栏按钮,弹出选题提交窗口,如图4-2所示,您可以进行直接提交:图2-2 选题提交窗口2.1.3如何审核选题?打开一个状态为【提交】的选题,浏览该选题后,点击工具栏按钮,弹出如图4-4所示窗口。
D3-Edit快速入门手册关于本手册本手册适用于北京中科大洋科技发展股份有限公司的D3-Edit系列非线性编辑产品,如D3-Edit8000、D3-Edit6000、D3-Edit5000、D3-Edit2000、D3-Edit1000等。
第一章 准备工作1.1 进入操作系统首先确认系统主机以及显示器已经正常连接电源。
请在连接电源之前务必确认当地电压与本产品包装以及机箱上的标称一致,否则会造成硬件毁坏;如果对此不确定,请联系系统管理员或其他专业人员。
在连接好电源后,按下主机前面板上的开关按钮。
如果系统能够正常运转,则显示器开始有字符显示,并开始开机自检过程。
经过短暂等待后,自动进入Windows 操作系统。
通常用户无需输入Windows的登录用户名和密码。
用户可在使用中自行设置登录Windows的用户名和密码,具体操作请参考WINDOWS操作手册或询问系统管理员。
本处所提到的Windows操作系统泛指Windows 2000或Windows XP。
1.2 连接视音频信号视音频的后期剪辑制作是一项系统工程,单单只用一台非线性编辑工作站无法完成视音频上载,监看回放和最后成片输出的工作。
要完成所有这些工作,就需要将非线性编辑系统与录像机,监视器等周边设备连接起来。
本节是针对D3-Edit专门说明视音频连接方法的,如果使用D3-Edit或其他无卡工作站,可以跳过此节不看。
D3-Edit提供齐全的视音频接口类型,可以兼容各种模拟或数字录像机。
为简单起见,在此以复合视频和模拟音频为例,讲解典型连线方式。
如果要了解所有信号连接方式,请参阅《D3-Edit系统安装手册》中的相关内容。
为了方便后续的工作,在此强烈建议连接422遥控线,即上图中红色箭头所标。
以便非编进行遥控上载和输出。
在实际工作中会有体会,这样能够大大提高工作效率。
1.3 首次启动D3-Edit软件双击桌面的D-Cube-Edit快捷图标,启动D3-Edit系统。
⼤洋⽂稿系统使⽤说明⼤洋⽂稿使⽤说明2.1 登录打开chrome浏览器,内⽹在地址栏中输⼊“http://192.168.100.19:8080/wenews”,外⽹如办公⽹就输⼊“http://172.30.0.70:8080/wenews”可以进⼊登录5.0WebNews的页⾯注意:BS⽂稿中的资源树显⽰⽅案,以及对于选题、稿件、串联单的新建、提交、审核等权限,由软件登陆⽤户所在组的对应⽅案决定,统⼀在新闻系统设置软件中设定。
以下介绍的各项操作,均需软件登陆⽤户具有相应权限。
2.2 程序主界⾯输⼊⽤户名密码登陆进⼊系统后软件⾃动定位于系统Portal主界⾯如下图:图0-1 主界⾯2.3新闻稿件点击主界⾯的稿件进⼊新闻稿件2.3.1 新建新闻稿件点击按钮新建稿件或者新建按钮,初次进⼊稿件编辑窗⼝,见下图图0-2 稿件编辑窗⼝编辑新闻稿件在稿件编辑窗⼝,输⼊稿件标题等相应信息。
如图所⽰:图0-3 ⽂稿编辑窗⼝2.5.2.1编辑稿件内容编辑稿件内容时,点击相应稿件标识,见下图,在标识后⾯,输⼊稿件内容。
图0-4 稿件标识点击,可以全屏编辑。
2.5.1 保存、提交新闻稿件编辑完稿件内容后,点击按钮,保存稿件;点击按钮,直接提交该稿件;审核新闻稿件点击“新闻稿件”下“待审稿件”,找到欲审核的稿件,进⼊稿件编辑窗⼝,如下图所⽰(具有审核稿件权限的)。
图0-6 稿件编辑窗⼝见图,点击,弹出审核窗⼝,见下图,选择审核级别,输⼊审核意见,点击“通过”按钮,完成审核;点击“取消”按钮,退出审核窗⼝。
图0-7 稿件审核窗⼝点击按钮,则该篇稿件被退回,可重新打开稿件编辑,提交。
2.5.2查看稿件流程点击“新闻稿件”下的相应⼦节点,找到欲查看的稿件,进⼊稿件内容编辑窗⼝,如下图所⽰,点击页签,⿏标点击稿件的不同状态,勾选稿件可以进⾏版本⽐较。
其中备注栏可以看到审核意见。
图0-8 稿件流程查看窗⼝2.5.3查询新闻稿件点击“新闻稿件”下相应节点,在右侧中,点击按钮,弹出如下图所⽰窗⼝,输⼊过滤条件后,点击“确认”按钮,显⽰查询结果。