工业与民用电力设备接地规范
- 格式:doc
- 大小:67.00 KB
- 文档页数:11
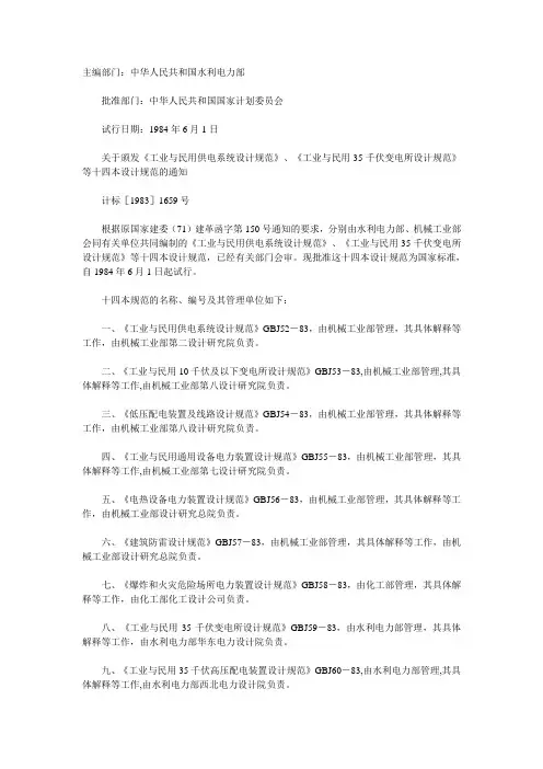
工业与民用供电系统设计规范CBJ52--83中华人民共和国国家标准(试行)主编部门:中华人民共和国机械工业部批准部门:中华人民共和国国家计划委员会试行日期:1984年6月1日关于颁发《工业与民用供电系统设计规范》、《工业与民用35千伏变电所设计规范》等十四本设计规范的通知计标[l983]1659号根据原国家建委(71)建革设字第150号通知的要求,分别由水利电力部、机械工业部会同有关单位共同编制的《工业与民用供电系统设计规范》、《工业与民用35千伏变电所设计规范》等十四本设计规范,已经有关部门会审。
现批准这十四本设计规范为国家标准,自一九八四年六月一日起试行。
十四本规范的名称、编号及其管理单位如下:一、《工业与民用供电系统设计规范》GDJ52-83,由机械工业部管理,其具体解释等工作,由机械工业部第二设计研究院负责。
二、《工业与民用10千伏及以下变电所设计规范》CBJ53-83,由机械工业部管理,其具体解释等工作,由机械工业部第八设计研究院负责。
三、《低压配电装置及线路设计规范》CBJ54-83,由机械工业部管理,其具体解释等工作,由机械工业部第八设计研究院负责。
四、《工业与民用通用设备电力装置设计规范》CBJ55-83,由机械工业部管理,其具体解释等工作。
由机械工业部第七设计研究院负责。
五、《电热设备电力装置设计规范》CBJ56-83,由机械工业部管理,其具体解释等工作,由机械工业部设计研究总院负责。
六、《建筑防雷设计规范》CBJ57-83,由机械工业部管理,其具体解释等工作,由机械工业部设计研究总院负责。
七、《爆炸和火灾危险场所电力装置设计规范》cBJ58.83,由化工部管理,其具体解释等工作,由化工部化工设计公司负责。
八、《工业与民用35千伏变电所设计规范》CBJ59-83,由水利电力部管理,其具体解释等工作,由水利电力部华东电力设计院负责。
九、《工业与民用35千伏高压配电装置设计规范》CBJ60-83,由水利电力部管理,其具体解释等工作,由水利电力部西北电力设计院负责。
接地装置及其运行维护1概述电气设备的任何部分与大地(土壤)间作良好的电气连接称为接地。
接地是确保电气设备正常工作和安全防护的重要措施。
电气设备接地通过接地装置实施。
接地装置由接地体和接地线组成。
与土壤直接接触的金属体称为接地体;连接电气设备与接地体之间的导线(或导体)称为接地线。
2接地的类型(1)工作接地为满足电力系统或电气设备的运行要求,而将电力系统的某一点进行接地,称为工作接地,如电力系统的中性点接地;(2)防雷接地为防止雷电过电压对人身或设备产生危害,而设置的过电压保护设备的接地,称为防雷接地,如避雷针、避雷器的接地;(3)保护接地为防止电气设备的绝缘损坏,将其金属外壳对地电压限制在安全电压内,避免造成人身电击事故,将电气设备的外露可接近导体部分接地,称为保护接地,如:①电机、变压器、照明器具、手持式或移动式用电器具和其他电器的金属底座和外壳;②电气设备的传动装置;③配电、控制和保护用的盘(台、箱)的框架;④交直流电力电缆的构架、接线盒和终端盒的金属外壳、电缆的金属护层和穿线的钢管;⑤室内、外配电装置的金属构架或钢筋混凝土构架的钢筋及靠近带电部分的金属遮拦和金属门;⑥架空线路的金属杆塔或钢筋混凝土杆塔的钢筋以及杆塔上的架空地线、装在杆塔上的设备的外壳及支架;⑦变(配)电所各种电气设备的底座或支架;⑧民用电器的金属外壳,如洗衣机、电冰箱等。
(4)重复接地在低压配电系统的TN-C系统中,为防止因中性线故障而失去接地保护作用,造成电击危险和损坏设备,对中性线进行重复接地。
TN-C系统中的重复接地点为:①架空线路的终端及线路中适当点;②四芯电缆的中性线;③电缆或架空线路在建筑物或车间的进线处;④大型车间内的中性线宜实行环形布置,并实行多点重复接地;(5)防静电接地为了消除静电对人身和设备产生危害而进行的接地,如将某些液体或气体的金属输送管道或车辆的接地;(6)屏蔽接地为防止电气设备因受电磁干扰,而影响其工作或对其它设备造成电磁干扰的屏蔽设备的接地。
工业与民用电力装置的接地设计规范GBJGBJ是指工业与民用电力装置的接地设计规范,它是一份非常重要的文件,用于规范电力设备接地的设计及施工等各个环节。
接地设计的重要性不言而喻,因为接地是电路中一个安全保护措施,它可以有效的将电器设备和人员与大地隔离,防止电击事故的发生。
因此,本文将会详细介绍一下工业与民用电力装置的接地设计规范GBJ。
一、GBJ的制定背景接地是电力系统中重要的组成部分,它起到了保障人民生命财产安全的作用,因此,制定一份规范接地设计的标准是非常必要的。
在过去的几十年,我国电力系统和电器设备的发展非常迅速,电器设备已经成为人们生产生活中必不可少的工具。
随着电器设备数量的增加以及电力质量的要求越来越高,接地设计问题也日益受到重视。
因此,GBJ规范的制定就是为了规范接地设计及施工等各个环节,提高电力设备的安全性能和使用寿命,防止因接地问题引发的电击事故的发生。
二、GBJ规范的内容GBJ规范主要包括以下内容:1. 接地设计的基本要求针对不同的地质环境、地形条件和电力负荷等因素,GBJ规范对接地设计的基本要求进行了详细列举。
包括了接地电阻、接地方式、接地装置的材料及其数量等。
此外,针对特殊时期如雷雨天气,GBJ规范也对接地电阻的变化及线路带电状况下的接地要求进行了明确的规定。
2. 接地设计的施工及验收要求GBJ规范对接地的施工要求进行了详细的规定,如地网的铺设、接地电极的选型、电极安装的要求等,同时为了保证接地设计的实际效果,规范还对检测及验收的要求进行了严格的规定。
3. 接地系统运行与维护接地系统的稳定运行对于电气设备的安全运行是非常重要的,为了保证接地系统的稳定运行,GBJ规范要求对接地装置进行定期的检测、维护、保养、测试等。
同时,还要完善接地检测和监测系统,及时发现接地异常问题并及时处理,确保设备的正常运行。
4. 接地保护的相关规定为了加强电力设备的安全保护能力,GBJ规范特地对接地保护的相关规定进行了明确的规定。
⼯业与民⽤电⼒设备接地规范⼯业与民⽤电⼒装置的接地设计规范GBJ65-83第⼀章总则第1.0.1条电⼒装置接地设计必须认真执⾏国家的技术经济政策,并应做到:保障⼈⾝与设备安全、供电可靠、技术先进和经济合理。
第1.0.2条电⼒装置接地设计应根据⼯程特点、规模、发展规划和地质特点,合理地确定设计⽅案。
第1.0.3条电⼒装置接地设计应节约有⾊⾦属,节约⽤铜。
第1.0.4条本规范适⽤于⼯业、交通、电⼒、邮电、财贸、⽂教等各⾏业交流、直流电⼒设备接地设计。
第 1.0.5条电⼒装置接地设计尚应符合现⾏的有关国家标准和规范的规定。
第⼆章⼀般规定第2.0.1条为保证⼈⾝和设备的安全,电⼒装置宜接地或接零。
交流电⼒设备应充分利⽤⾃然接地体接地,但应校验⾃然接地体的热稳定。
能对地构成电流闭合回路的直流电⼒回路中,不得利⽤⾃然接地体作为电流回路的零线、接地线、接地体。
直流电⼒回路专⽤的中性线、接地体以及接地线不得与⾃然接地体有⾦属连接;如⽆绝缘隔离装置,相互间的距离不应⼩于1⽶。
三线制直流回路的中性线,宜直接接地。
第2.0.2条变电所内,不同⽤途和不同电压的电⽓设备,除另有规定者外,应使⽤⼀个总的接地体,接地电阻应符合其中最⼩值的要求。
注:本规范中接地电阻系指⼯频接地电阻。
第2.0.3条如因条件限制,按本规范的要求接地有困难时,允许设置操作和维护电⼒设备⽤的绝缘台。
绝缘台的周围,应尽量使操作⼈员不致偶然触及外物。
第2.0.4条中性点直接接地的电⼒⽹,应装设能迅速⾃动切除接地短路故障的保护装置。
中性点⾮直接接地的电⼒⽹,应装设能迅速反应接地故障的信号装置,必要时,也可装设延时⾃动切除故障的装置。
第2.0.5条低压电⼒⽹的中性点可直接接地或不接地。
当安全条件要求较⾼,且装有能迅速⽽可靠地⾃动切除接地故障的装置时,电⼒⽹宜采⽤中性点不接地的⽅式。
第2.0.6条在中性点直接接地的低压电⼒⽹中,电⼒设备的外壳宜采⽤低压接零保护,即接零。
工业与民用电力装置的接地设计规范
工业与民用电力装置的接地设计规范是为了保证人身安全和设备正常
运行而制定的一系列规定和要求。
接地是电力系统中非常重要的一部分,
它可以保证人和设备免受电击和电磁干扰的影响,同时还能够提供供电设
备操作所需的正确电位参考和相对稳定的电压。
根据国际电工委员会(IEC)和国家标准化管理委员会(ISO)的相关
规范,以下是一些常见的工业与民用电力装置接地设计规范:
1.设计目标:接地系统的主要目标是降低电压危险,提供设备和人的
安全保护,减少电击风险。
2.接地电流:根据系统容量和电流值,设备的接地电阻应满足一定的
要求。
一般来说,接地电阻的值应小于等于规定的限制值。
3.接地电阻测量:定期对接地电阻进行测试和测量,以确保其满足要求。
测量方法可以使用土壤电阻测试仪或绝缘电阻仪等专用设备。
4.接地系统分类:根据不同的要求,接地系统可以分为保护接地、供
电接地和仪器接地等。
5.接地材料:接地系统一般采用低电阻材料,例如铜或镀铜钢。
接地
材料要经过防腐处理,以保证其导电性和使用寿命。
6.接地线路布置:接地线路要尽可能短且直接,以减少接地电阻的值。
同时,还需要注意与其他设备的互干扰。
7.接地电流分配:对于大型工业设备,为了避免过载,应根据接地电
流进行合理分配和划分,以确保各设备的安全运行。
8.维护和检修:接地系统需要定期检查和维护,包括清洁接地材料、紧固接线、修复损坏的部分等,以确保接地系统的正常运行。
工业与民用电力装置的接地设计规范随着工业和民用电力装置的日益普及和广泛应用,其接地设计规范也变得越来越重要。
因为电力设备意外损坏、电击等安全问题可能严重影响人们的生命财产安全,因此制定严格的接地设计规范是必不可少的。
首先,我们需要了解“接地”的定义。
接地是指将电力设备的金属部件与大地连接起来,使电流通过接地线流入大地,从而保护人们的生命和财产安全。
因此,接地设计规范包括了电力设备连接到地面的比例、接地线的材料、接地线的截面等多方面的要求。
针对工业电力装置,接地设计规范一般比较严格。
在高压电力设备中,一般采用绿黄色的接地线连接互感器、开关、变压器和电缆等设备,并要求接地线的电阻越小越好。
同时,还要注意最大电流不超过设备的额定容量,否则可能会引起设备损坏或着火。
在低压电力设备中,一般采用绿色的接地线连接电力装置的金属框架、主开关、配电盘、插座等设备。
此外,接地电阻的要求也与高压设备相似,最好达到1Ω以下。
对于民用电力装置,接地设计规范相对宽松一些,尤其是在低压小功率电器中。
一般来说,民用电力系统的接地设计规范将焦点更多地放在了使用者的安全上。
例如,在家庭中,我们使用的电器总是接地,并采用三脚插头构成。
此外,在公共场所,必须采用专门的接地线进行接地,保证人们的生命安全。
另外,针对一些特殊的电力设备,其接地设计规范也有一些特殊要求。
例如,对于发电厂、变电站等大型电力设备,其接地电阻要求更加苛刻,一般要求在0.5Ω以下,以保证设备安全。
而对于涉及雷击等自然灾害的电力设备,还需要考虑接地设计的耐电击能力,对接地线的断面、材料等有一定的要求。
总的来说,接地设计规范是与电力设备安全密切相关的一个方面,一定程度上决定了设备的可靠性和用户的生命安全。
因此,在制定接地设计规范时,需要考虑电力设备的用途、设备的容量、使用环境等多方面的因素,并结合实际情况制定科学的规范标准,以确保电力设备和使用者的安全。
在日常使用中,我们也应该注意检查接地是否良好,并在使用电器时注意安全使用,避免电击等安全隐患。
《工业与民用电力装置的接地设计规范》(GBJ65-83)工业与民用电力装置的接地设计规范GBJ65-83第一章总则第条电力装置接地设计必须认真执行国家的技术经济政策,并应做到:保障人身与设备安全、供电可靠、技术先进和经济合理。
第条电力装置接地设计应根据工程特点、规模、发展规划和地质特点,合理地确定设计方案。
第条电力装置接地设计应节约有色金属,节约用铜。
第条本规范适用于工业、交通、电力、邮电、财贸、文教等各行业交流、直流电力设备接地设计。
第条电力装置接地设计尚应符合现行的有关国家标准和规范的规定。
第二章一般规定第条为保证人身和设备的安全,电力装置宜接地或接零。
交流电力设备应充分利用自然接地体接地,但应校验自然接地体的热稳定。
能对地构成电流闭合回路的直流电力回路中,不得利用自然接地体作为电流回路的零线、接地线、接地体。
直流电力回路专用的中性线、接地体以及接地线不得与自然接地体有金属连接;如无绝缘隔离装置,相互间的距离不应小于1米。
三线制直流回路的中性线,宜直接接地。
第条变电所内,不同用途和不同电压的电气设备,除另有规定者外,应使用一个总的接地体,接地电阻应符合其中最小值的要求。
注:本规范中接地电阻系指工频接地电阻。
第条如因条件限制,按本规范的要求接地有困难时,允许设置操作和维护电力设备用的绝缘台。
绝缘台的周围,应尽量使操作人员不致偶然触及外物。
第条中性点直接接地的电力网,应装设能迅速自动切除接地短路故障的保护装置。
中性点非直接接地的电力网,应装设能迅速反应接地故障的信号装置,必要时,也可装设延时自动切除故障的装置。
第条低压电力网的中性点可直接接地或不接地。
当安全条件要求较高,且装有能迅速而可靠地自动切除接地故障的装置时,电力网宜采用中性点不接地的方式。
第条在中性点直接接地的低压电力网中,电力设备的外壳宜采用低压接零保护,即接零。
如用电设备较少、分散,采用接零保护确有困难,且土壤电阻率较低,可采用低压接地保护。
主编部门:中华人民共和国水利电力部批准部门:中华人民共和国国家计划委员会试行日期:1984年6月1日关于颁发《工业与民用供电系统设计规范》、《工业与民用35千伏变电所设计规范》等十四本设计规范的通知计标[1983]1659号根据原国家建委(71)建革函字第150号通知的要求,分别由水利电力部、机械工业部会同有关单位共同编制的《工业与民用供电系统设计规范》、《工业与民用35千伏变电所设计规范》等十四本设计规范,已经有关部门会审。
现批准这十四本设计规范为国家标准,自1984年6月1日起试行。
十四本规范的名称、编号及其管理单位如下:一、《工业与民用供电系统设计规范》GBJ52-83,由机械工业部管理,其具体解释等工作,由机械工业部第二设计研究院负责。
二、《工业与民用10千伏及以下变电所设计规范》GBJ53-83,由机械工业部管理,其具体解释等工作,由机械工业部第八设计研究院负责。
三、《低压配电装置及线路设计规范》GBJ54-83,由机械工业部管理,其具体解释等工作,由机械工业部第八设计研究院负责。
四、《工业与民用通用设备电力装置设计规范》GBJ55-83,由机械工业部管理,其具体解释等工作,由机械工业部第七设计研究院负责。
五、《电热设备电力装置设计规范》GBJ56-83,由机械工业部管理,其具体解释等工作,由机械工业部设计研究总院负责。
六、《建筑防雷设计规范》GBJ57-83,由机械工业部管理,其具体解释等工作,由机械工业部设计研究总院负责。
七、《爆炸和火灾危险场所电力装置设计规范》GBJ58-83,由化工部管理,其具体解释等工作,由化工部化工设计公司负责。
八、《工业与民用35千伏变电所设计规范》GBJ59-83,由水利电力部管理,其具体解释等工作,由水利电力部华东电力设计院负责。
九、《工业与民用35千伏高压配电装置设计规范》GBJ60-83,由水利电力部管理,其具体解释等工作,由水利电力部西北电力设计院负责。
《工业与民用电力装置的接地设计规范》(GBJ65-83)工业与民用电力装置的接地设计规范GBJ65-83第一章总则第1.0.1条电力装置接地设计必须认真执行国家的技术经济政策,并应做到:保障人身与设备安全、供电可靠、技术先进和经济合理。
第1.0.2条电力装置接地设计应根据工程特点、规模、发展规划和地质特点,合理地确定设计方案。
第1.0.3条电力装置接地设计应节约有色金属,节约用铜。
第1.0.4条本规范适用于工业、交通、电力、邮电、财贸、文教等各行业交流、直流电力设备接地设计。
第1.0.5条电力装置接地设计尚应符合现行的有关国家标准和规范的规定。
第二章一般规定第2.0.1条为保证人身和设备的安全,电力装置宜接地或接零。
交流电力设备应充分利用自然接地体接地,但应校验自然接地体的热稳定。
能对地构成电流闭合回路的直流电力回路中,不得利用自然接地体作为电流回路的零线、接地线、接地体。
直流电力回路专用的中性线、接地体以及接地线不得与自然接地体有金属连接;如无绝缘隔离装置,相互间的距离不应小于1米。
三线制直流回路的中性线,宜直接接地。
第2.0.2条变电所内,不同用途和不同电压的电气设备,除另有规定者外,应使用一个总的接地体,接地电阻应符合其中最小值的要求。
注:本规范中接地电阻系指工频接地电阻。
第2.0.3条如因条件限制,按本规范的要求接地有困难时,允许设置操作和维护电力设备用的绝缘台。
绝缘台的周围,应尽量使操作人员不致偶然触及外物。
第2.0.4条中性点直接接地的电力网,应装设能迅速自动切除接地短路故障的保护装置。
中性点非直接接地的电力网,应装设能迅速反应接地故障的信号装置,必要时,也可装设延时自动切除故障的装置。
第2.0.5条低压电力网的中性点可直接接地或不接地。
当安全条件要求较高,且装有能迅速而可靠地自动切除接地故障的装置时,电力网宜采用中性点不接地的方式。
第2.0.6条在中性点直接接地的低压电力网中,电力设备的外壳宜采用低压接零保护,即接零。
静电接地设计规范标准静电接地设计规范为了防止和减少静电伤害,贯彻预防为主的方针,采取防静电措施,做到技术先进、经济合理、安全适用,特制定本规范。
本规范适用于存在静电危害的新建、扩建和改建工程的静电接地设计。
静电接地是防止静电危害的主要措施之一。
石油化工企业的防静电设计,应由工艺、配管、设备、储运、通风、电气等专业相互配合,综合考虑,并采取下列防止静电危害措施:1.改善工艺操作条件,在生产、储运过程中应尽量避免大量产生静电荷。
2.防止静电积聚,设法提供静电荷消散通道,保证足够的消散时间,泄漏和导走静电荷。
3.选择适用于不同环境的静电消除器械,对带电体上积聚着的静电荷进行中和及消散。
4.屏蔽或分隔屏蔽带静电的物体,同时屏蔽体应可靠接地。
5.在设计工艺装置或制作设备时,应尽量避免存在高能量静电放电的条件,如在内避免出现细长的导电性突出物和未接地的孤立导体等。
6.改善带电体周围环境条件,控制气体中可燃物的浓度,使其保持在爆炸极限以外。
7.防止人体带电。
静电接地设计,除应符合本规范外,尚应符合国家现有关强制性标准规范的规定。
静电接地体的接地电阻计算,应符合现行国家标准《工业与民用电力装置的接地设计规范》GBJ65-83的有关规定。
名词术语1.工业静电:生产、储运过程中在物料、装置、人体、器材和构筑物上产生和积累起来的静电。
2.带电体:正负电荷数量不相等,对外界显示电的特性的物体或系统。
3.带电区:带电体上积聚静电的部位。
4.物质静电特征参数:体积电阻率:表征物体内导电性能的物理量。
它是单位横截面积、单位长度上材料的电阻值,其单位为欧[姆]·米(Ω·m)。
表面电阻率:表征物体表面导电性能的物理量。
它是正方形材料两对边间的电阻值,与物体厚度及正方形大小无关,其单位为欧[姆](Ω)。
3.电导率是一种物理量,用于表征材料的导电性能。
它与电场强度的乘积等于传导电流密度,即σE=j。
电导率的单位是西[门子]/米(S/m)。
第一章总则第1.0.1条为保证接地装置安装工程的施工质量,促进工程施工技术水平的提高,确保接地装置安全运行,制定本规范。
第1.0.2条本规范适用于电气装置的接地装置安装工程的施工及验收。
第1.0.3条接地装置的安装应按已批准的设计进行施工。
第1.0.4条采用的器材应符合国家现行技术标准的规定,并应有合格证件。
第1.0.5条施工中的安全技术措施,应符合本规范和现行有关安全技术标准的规定。
第1.0.6条接地装置的安装应配合建筑工程的施工,隐蔽部分必须在覆盖前会同有关单位做好中间检查及验收记录。
第1.0.7条接地装置的施工及验收,除按本规范的规定执行外,尚应符合国家现行的有关标准、规范的规定。
第二章电气装置的接地第一节一般规定第2.1.1条电气装置的下列金属部分,均应接地或接零:一、电机、变压器、电器、携带式或移动式用电器具等的金属底座和外壳。
二、电气设备的传动装置。
三、屋内外配电装置的金属或钢筋混凝土构架以及靠近带电部分的金属遮栏和金属门。
四、配电、控制、保护用的屏(柜、箱)及操作台等的金属框架和底座。
五、交、直流电力电缆的接头盒、终端头和膨胀器的金属外壳和电缆的金属护层、可触及的电缆金属保护管和穿线的钢管。
六、电缆桥架、支架和井架。
七、装有避雷线的电力线路杆塔。
八、装在配电线路杆上的电力设备。
九、在非沥青地面的居民区内,无避雷线的小接地电流架空电力线路的金属杆塔和钢筋混凝土杆塔。
十、电除尘器的构架。
十一、封闭母线的外壳及其他裸露的金属部分。
十二、六氟化硫封闭式组合电器和箱式变电站的金属箱体。
十三、电热设备的金属外壳。
十四、控制电缆的金属护层。
第2.1.2条电气装置的下列金属部分可不接地或不接零:一、在木质、沥青等不良导电地面的干燥房间内,交流额定电压为380V及以下或直流额定电压为440V及以下的电气设备的外壳;但当有可能同时触及上述电气设备外壳和已接地的其他物体时,则仍应接地。
二、在干燥场所,交流额定电压为127V及以下或直流额定电压为110V及以下的电气设备的外壳。
工业与民用电力装置的接地设计规范(固定式电力设备的接地)1交流电力设备的接地线应尽量利用金属构件、普通钢筋混凝土构件的钢筋、穿线的钢管和电缆(通信电缆除外)的铅、铝外皮等。
低压电力设备接地线可利用金属管道,但可燃液体、可燃或爆炸性气体的金属管道除外。
利用以上设施作为接地线时,应保证其全长为完好的电气通路,利用串联的金属构件作为接地线时,金属构件之间应以截面不小于100Ck的钢材焊接。
如上述设施符合本规范要求,可不另设接地线。
2不得使用蛇皮管、保温管的金属网或外皮以及低压照明网络的导线铅皮作接地线。
在电力设备需要接地的房间内,这些金属外皮应接地,并应保证其全长为完好的电气通路,接地线应与金属外皮用螺栓连接或低温焊接。
3接地线一般采用钢材。
但移动式电力设备的接地线、三相四线制照明电缆的接地芯线以及采用钢接地线有困难时除外。
钢接地线的截面,应符合载流量、短路时自动切除故障段以及热稳定的要求,且不应小于表5.1.2所列规格。
在地下不得利用裸铝导体作为接地体或接地线。
4低压电力设备的铜或铝接地线的截面不应小于表所列数值。
表低压电力设备的铜或铝接地线的最小截面(Cm2)5小接地短路电流系统中,与设备和接地体连接的钢、铜、铝接地线,在流过计算用的单相接地故障电流时,应保证其长时间温度:敷设在地上的,不超过150℃;敷设在地下的,不超过100℃。
在一般情况下,可不校验发生两相异点短路时接地线的热稳定。
6中性点不接地的低压电力设备,接地线的截面应按相线允许载流量确定。
接地干线的允许电流不应小于供电网中容量最大线路的相线允许载流量的1/2;单独用电设备,接地线的允许电流不应小于供电分支线相线允许载流量的1/3。
中性点不接地的低压电力设备,接地线的截面,一般不大于下列数值:钢——100cm2铝--- 35cm2铜--- 25cm27中性点直接接地的低压电力网,接地线和零线应保证在导电部分与被接地部分成零线之间发生短路时,电力网任一点的短路电流能使最近处熔断器或自动开关可靠地切除故隙。
第一章总则第1.0.1条电力装置接地设计必须认真执行国家的技术经济政策,并应做到:保障人身与设备安全、供电可靠、技术先进和经济合理。
第1.0.2条电力装置接地设计应根据工程特点、规模、发展规划和地质特点,合理地确定设计方案。
第1.0.3条电力装置接地设计应节约有色金属,节约用铜。
第1.0.4条本规范适用于工业、交通、电力、邮电、财贸、文教等各行业交流、直流电力设备接地设计。
第1.0.5条电力装置接地设计尚应符合现行的有关国家标准和规范的规定。
第二章一般规定第2.0.1条为保证人身和设备的安全,电力装置宜接地或接零。
交流电力设备应充分利用自然接地体接地,但应校验自然接地体的热稳定。
能对地构成电流闭合回路的直流电力回路中,不得利用自然接地体作为电流回路的零线、接地线、接地体。
直流电力回路专用的中性线、接地体以及接地线不得与自然接地体有金属连接;如无绝缘隔离装置,相互间的距离不应小于1米。
三线制直流回路的中性线,宜直接接地。
第2.0.2条变电所内,不同用途和不同电压的电气设备,除另有规定者外,应使用一个总的接地体,接地电阻应符合其中最小值的要求。
注:本规范中接地电阻系指工频接地电阻。
第2.0.3条如因条件限制,按本规范的要求接地有困难时,允许设置操作和维护电力设备用的绝缘台。
绝缘台的周围,应尽量使操作人员不致偶然触及外物。
第2.0.4条中性点直接接地的电力网,应装设能迅速自动切除接地短路故障的保护装置。
中性点非直接接地的电力网,应装设能迅速反应接地故障的信号装置,必要时,也可装设延时自动切除故障的装置。
第2.0.5条低压电力网的中性点可直接接地或不接地。
当安全条件要求较高,且装有能迅速而可靠地自动切除接地故障的装置时,电力网宜采用中性点不接地的方式。
第2.0.6条在中性点直接接地的低压电力网中,电力设备的外壳宜采用低压接零保护,即接零。
如用电设备较少、分散,采用接零保护确有困难,且土壤电阻率较低,可采用低压接地保护。
第一章总则第1.0.1条为保证接地装置安装工程的施工质量,促进工程施工技术水平的提高,确保接地装置安全运行,制定本规范。
第1.0.2条本规范适用于电气装置的接地装置安装工程的施工及验收。
第1.0.3条接地装置的安装应按已批准的设计进行施工。
第1.0.4条采用的器材应符合国家现行技术标准的规定,并应有合格证件。
第1.0.5条施工中的安全技术措施,应符合本规范和现行有关安全技术标准的规定。
第1.0.6条接地装置的安装应配合建筑工程的施工,隐蔽部分必须在覆盖前会同有关单位做好中间检查及验收记录。
第1.0.7条接地装置的施工及验收,除按本规范的规定执行外,尚应符合国家现行的有关标准、规范的规定。
第二章电气装置的接地第一节一般规定第2.1.1条电气装置的下列金属部分,均应接地或接零:一、电机、变压器、电器、携带式或移动式用电器具等的金属底座和外壳。
二、电气设备的传动装置。
三、屋内外配电装置的金属或钢筋混凝土构架以及靠近带电部分的金属遮栏和金属门。
四、配电、控制、保护用的屏(柜、箱)及操作台等的金属框架和底座。
五、交、直流电力电缆的接头盒、终端头和膨胀器的金属外壳和电缆的金属护层、可触及的电缆金属保护管和穿线的钢管。
六、电缆桥架、支架和井架。
七、装有避雷线的电力线路杆塔。
八、装在配电线路杆上的电力设备。
九、在非沥青地面的居民区内,无避雷线的小接地电流架空电力线路的金属杆塔和钢筋混凝土杆塔。
十、电除尘器的构架。
十一、封闭母线的外壳及其他裸露的金属部分。
十二、六氟化硫封闭式组合电器和箱式变电站的金属箱体。
十三、电热设备的金属外壳。
十四、控制电缆的金属护层。
第2.1.2条电气装置的下列金属部分可不接地或不接零:一、在木质、沥青等不良导电地面的干燥房间内,交流额定电压为380V及以下或直流额定电压为440V及以下的电气设备的外壳;但当有可能同时触及上述电气设备外壳和已接地的其他物体时,则仍应接地。
二、在干燥场所,交流额定电压为127V及以下或直流额定电压为110V及以下的电气设备的外壳。
中华人民共和国电力行业标准农村低压电力技术规程The rural low-voltage electric power technical codeDL/T499-20013.4. 6采用TN-C系统时应满足如下要求:a)为了保证在故障时保护中性线的电位尽可能保持接近大地电位,保护中性线应均匀分配地重复接地,如果条件许可,宜在每一接户线、引接线处接地。
3.4.44在TN—C系统中,各出线回路的保护中性线,其首末端、分支点及接线处应装设保护接地。
3.4.55与高压线路同杆架设的TN—C系统中的保护中性线,在共敷段的首末端应装设保护接地。
工业与民用电力装置的接地设计规范中华人民共和国国家标准GBJ65-83第4. 2. 2条中性点直接接地的低压电力网中,采用接零保护时,零线宜在电源处接地,但移动式电源设备除外。
架空线路的干线和分支线的终端以及沿线每1公里处,零线应重复接地。
电缆和架空线在引入车间或大型建筑物处,零线应重复接地(但距接地点不超过50 米者除外)。
若屋内配电屏、控制屏有接地装置时,也可将零线直接连到接地装置上。
低压线路零线每一重复接地装置的接地电阻不应大于10欧。
在电力设备接地装置的接地电阻允许达到10欧的电力网中,每一重复接地装置的接地电阻不应超过30欧,但重复接地不应少于三处。
零线的重复接地,应充分利用自然接地体。
通信局(站)接地设计暂行技术规定YDJ26—89第2. 2. 4条交流供电变压器高压及低压侧均应设保安装置,当专用变压器离局(站)远时,交流中性线(零线)应按规定在入户处作重复接地:当专用变压器安装在局(站)院内时,应将变压器的接地体与大楼的接地体连通。
交流供电线中的无流零线应与大楼内的接地总汇集线连通,连接方式如图2. 2. 4所示;当专用变压器安装在大楼内时,其接地系统可合用大楼的接地装置。
大楼内所布放的交流供电线路中的中性线(零线),应采用绝缘导线,交流配电屏上的中性线(零线)汇集排应与机架的正常不带电金属部分绝缘。
工业与民用电力装置的接地设计规范GBJ65-83第一章总则第1.0.1条电力装置接地设计必须认真执行国家的技术经济政策,并应做到:保障人身与设备安全、供电可靠、技术先进和经济合理。
第1.0.2条电力装置接地设计应根据工程特点、规模、发展规划和地质特点,合理地确定设计方案。
第1.0.3条电力装置接地设计应节约有色金属,节约用铜。
第1.0.4条本规范适用于工业、交通、电力、邮电、财贸、文教等各行业交流、直流电力设备接地设计。
第 1.0.5条电力装置接地设计尚应符合现行的有关国家标准和规范的规定。
第二章一般规定第2.0.1条为保证人身和设备的安全,电力装置宜接地或接零。
交流电力设备应充分利用自然接地体接地,但应校验自然接地体的热稳定。
能对地构成电流闭合回路的直流电力回路中,不得利用自然接地体作为电流回路的零线、接地线、接地体。
直流电力回路专用的中性线、接地体以及接地线不得与自然接地体有金属连接;如无绝缘隔离装置,相互间的距离不应小于1米。
三线制直流回路的中性线,宜直接接地。
第2.0.2条变电所内,不同用途和不同电压的电气设备,除另有规定者外,应使用一个总的接地体,接地电阻应符合其中最小值的要求。
注:本规范中接地电阻系指工频接地电阻。
第2.0.3条如因条件限制,按本规范的要求接地有困难时,允许设置操作和维护电力设备用的绝缘台。
绝缘台的周围,应尽量使操作人员不致偶然触及外物。
第2.0.4条中性点直接接地的电力网,应装设能迅速自动切除接地短路故障的保护装置。
中性点非直接接地的电力网,应装设能迅速反应接地故障的信号装置,必要时,也可装设延时自动切除故障的装置。
第2.0.5条低压电力网的中性点可直接接地或不接地。
当安全条件要求较高,且装有能迅速而可靠地自动切除接地故障的装置时,电力网宜采用中性点不接地的方式。
第2.0.6条在中性点直接接地的低压电力网中,电力设备的外壳宜采用低压接零保护,即接零。
如用电设备较少、分散,采用接零保护确有困难,且土壤电阻率较低,可采用低压接地保护。
但如用电设备漏电,设备外壳和与其有电气连接的金属部分可能带电,应采取装设自动切除接地故障的继电保护装置、使用绝缘垫、安装围栏或均压等安全措施。
由同一台发电机、同一台变压器或同一段母线供电的低压线路,不宜采用接零、接地两种保护方式。
在低压电力网中,当全部采用接零保护确有困难时,可同时采用两种保护方式,但不接零的电力设备或线段,应装设能自动切除接地故障的继电保护装置。
城防、人防等潮湿或条件特别恶劣场所的供电电力设备的外壳应采用接零保护。
第2.0.7条在中性点非直接接地的低压电力网中,应防止变压器高、低压绕组间绝缘击穿引起的危险。
变压器低压侧的中性线或一个相线上必须装设击穿保险器,低压架空电力线路的终端及其分支线的终端,还应在每个相线上装设击穿保险器。
在安全电压网络中,宜将安全电压供电网络的中性线或一个相线接地,防止高电压窜入引起危险;如接地确有困难,也可与该变压器一次侧的零线连接。
第2.0.8条确定变电所接地装置的型式和布置时,应尽可能降低接触电势和跨步电势。
小接地短路电流系统发生单相接地时,一般不迅速切除故障,此时变电所及电力设备接地装置的接触电势和跨步电势,应符合下列公式的要求:E= 50+0.05ρb(2.0.8-1)jE= 50+0.2ρb(2.0.8-2)k式中:E j──接触电势(伏);E──跨步电势(伏);kρ──地表面的土壤电阻率(欧•米)。
b在条件特别恶劣的场所,例如矿山、井下和水田中,接触电势和跨步电势允许值宜适当降低。
第2.0.9条设计接地装置时,应考虑土壤干燥或冻结等季节变化的影响。
接地电阻在四季中均应符合本规范的要求,但防雷装置的接地电阻,可只考虑在雷季中土壤干燥状态的影响。
第三章保护接地的范围第3.0.1条电力装置的下列金属部分,除另有规定者外,应接地或接零:一、电机、变压器、电器、携带式及移动式用电器具等的底座和外壳;二、电力设备传动装置;三、互感器的二次绕组;四、配电屏与控制屏的框架;五、房内外配电装置的金属架构和钢筋混凝土架构以及靠近带电部分的金属围栏和门;六、交、直流电力电缆接线盒、终端盒的外壳和电缆的外皮,穿线的钢管等;七、装有避雷线的电力线路杆塔;八、在非沥青地面的居民区,无避雷线小接地短路电流架空电力线路的金属杆塔和钢筋混凝土杆塔;九、安装在配电线路杆塔上的开关设备、电容器等电力设备;十、控制电缆的外皮。
第3.0.2条电力装置的下列金属部分,除另有规定者外,可不接地或接零:一、在木质、沥青等不良导电地面的干燥房间内,交流额定电压380伏及以下、直流额定电压440伏及以下的电力设备外壳,但当维护人员可能同时触及电力设备外壳和接地物件时除外;二、在干燥场所,交流额定电压127伏及以下,直流额定电压110伏及以下的电力设备外壳;三、安装在配电屏、控制屏和配电装置上的电气测量仪表、继电器和其他低压电器等的外壳,以及当发生绝缘损坏时,在支持物上不会引起危险电压的绝缘子金属底座等;四、安装在已接地的金属架构上的设备,如套管等(应保证电气接触良好);五、额定电压220伏及以下的蓄电池室内的支架;六、与已接地的机床机座之间有可靠电气接触的电动机和电器的外壳。
第四章接地电阻第一节高压电力设备第4.1.1条中性点非直接接地的电力设备其接地装置的接地电阻,应符合下列公式的要求:一、高压与低压电力设备共用的接地装置(4.1.1-1)式中:R──考虑到季节变化的最大接地电阻(欧);I──计算用的接地故障电流(安)。
当并列运行的变压器等电力设备总容量不超过100千伏安时,接地电阻不宜超过10欧。
二、仅用于高压电力设备的接地装置(4.1.1-2)接地电阻不宜超过10欧。
第4.1.2条在中性点经消弧线圈接地的电力网中,接地装置的接地电阻按公式(4.1.1-1)、(4.1.1-2)计算时,接地故障电流应按下列规定取值:一、对装有消弧线圈的变电所或电力设备的接地装置,计算电流等于接在同一接地装置中同一电力网各消弧线圈额定电流总和的1.25倍。
二、对不装消弧线圈的变电所或电力设备的接地装置,计算电流等于电力网中断开最大一台消弧线圈时的最大可能残余电流值,但不得小于30安。
第4.1.3条确定接地故障电流时,应考虑电力系统5~10年发展规划以及本工程的规划。
第4.1.4条在小接地短路电流系统中,为保证迅速切除接地故障,应根据变电所接地装置的接地电阻验算继电保护装置的两相异点接地短路动作电流,或熔断器熔体的熔断电流。
接地短路电流不应小于继电保护装置换算到一次侧的动作电流的1.5倍,或熔断器熔体额定电流的4倍。
当不能符合要求时,可降低接地电阻或采取其他措施。
第二节低压电力设备第4.2.1条低压电力设备接地装置的接地电阻,不宜超过4欧。
使用同一接地装置的并列运行的发电机、变压器等电力设备,当其总容量不超过100千伏安时,接地电阻不宜大于10欧。
第4.2.2条中性点直接接地的低压电力网中,采用接零保护时,零线宜在电源处接地,但移动式电源设备除外。
架空线路的干线和分支线的终端以及沿线每1公里处,零线应重复接地。
电缆和架空线在引入车间或大型建筑物处,零线应重复接地(但距接地点不超过50米者除外),若屋内配电屏、控制屏有接地装置时,也可将零线直接连到接地装置上。
低压线路零线每一重复接地装置的接地电阻不应大于10欧。
在电力设备接地装置的接地电阻允许达到10欧的电力网中,每一重复接地装置的接地电阻不应超过30欧,但重复接地不应少于三处。
零线的重复接地,应充分利用自然接地体。
第4.2.3条直流电力网中零线重复接地应采用人工接地体,并不得与地下金属管道等有金属连接,如无绝缘隔离装置,相互间的距离不宜小于1米。
第4.2.4条为防止触电危险,在低压电力网中,严禁利用大地作相线或零线。
第三节高土壤电阻率地区的电力设备第4.3.1条在高土壤电阻率地区,当要求接地装置达到规定的接地电阻值在技术经济上极不合理时,小接地短路电流系统中的电力设备和低压电力设备,接地电阻可达到30欧,变电所可达到15欧,但应符合本规范第2.0.3条的规定。
第4.3.2条高土壤电阻率地区的独立避雷针,当要求达到规定的10欧确有困难时,可采用较高的接地电阻值,并可与主接地网连接,但应符合《工业与民用电力装置过电压保护设计规范》第5.1.1条和第5.1.3条的规定。
第四节架空线路和电缆线路第4.4.1条小接地短路电流系统中,无避雷线的高压电力线路在居民区的钢筋混凝土杆宜接地,金属杆塔应接地,其接地电阻不宜超过30欧。
中性点直接接地的低压电力网和高低压线路共杆的电力网,其钢筋混凝土杆的铁横担和金属杆应与零线连接,钢筋混凝土杆的钢筋宜与零线连接。
与零线连接的电杆可不另作接地。
中性点非直接接地的低压电力网,其钢筋混凝土杆宜接地,金属杆应接地,接地电阻不宜大于50欧。
沥青路面上的高、低压线路的钢筋混凝土杆和金属杆塔以及已有运行经验的地区,可不另设人工接地装置,钢筋混凝土杆的钢筋、铁横担和金属杆塔,也可不与零线连接。
第4.4.2条三相三芯电力电缆的两端金属外皮均应接地。
变电所内电力电缆金属外皮可利用主接地网接地。
与架空线路连接的单芯电力电缆进线段,首端金属外皮应接地;如果在负荷电流下,末端金属外皮上的感应电压超过60伏,末端宜经接地器或间隙接地。
第五节其他电气设备第4.5.1条由中性点不接地系统供电的电弧炉设备,其外壳应接地,接地电阻不应大于4欧;在高土壤电阻率地区,不应超过10欧。
第4.5.2条X光设备应接地,接地电阻不应大于10欧,可与车间接地干线相连接。
如高电压发生器在X光设备内,则仅将X光设备的外壳接地。
如高电压发生器与X光设备分开设置,则高电压发生器的接地端子应首先与X光设备的外壳相连接,然后再接到接地干线或接地体上。
X光管的外包金属体和金属支架均应接地。
第五章接地装置第一节自然接地体和人工接地体第5.1.1条交流电力设备的接地装置,应充分利用直接埋入地中或水中的自然接地体。
当自然接地体的接地电阻符合要求时,一般不敷设人工接地体,但变电所除外。
利用自然接地体和外引式接地装置时,应用不少于两根导体在不同地点与接地网相连接,但电力线路除外。
第5.1.2条人工接地体的材料可采用水平敷设的圆钢、扁钢、垂直敷设的角钢、圆钢等。
接地装置的导体截面,应符合热稳定与均压的要求,且不应小于表5.1.2所列规格。
表5.1.2 钢接地体和接地线的最小规格注:1.电力线路杆塔的接地体引出线,其截面不应小于50cm2,并应热镀锌。
2.经常流过直流电力电流的接地体和接地线,其地下部分的最小规格见本规范第八章。
3.作为接地线的钢管,表中地下系指车间地坪内。
敷设在腐蚀较强场所的接地装置,应根据腐蚀的性质采取热镀锌、热镀锡等防腐措施,或适当加大截面。