流行病学调查报告撰写--
- 格式:ppt
- 大小:419.00 KB
- 文档页数:27
流行病学调查报告范文流行病学调查报告。
一、调查目的。
本次调查旨在了解某地区特定疾病的发病情况,为制定预防控制措施提供科学依据。
二、调查对象。
本次调查对象为某地区居民,包括男女老少,共计10000人。
三、调查方法。
1. 问卷调查,采用随机抽样的方法,向10000名居民发放调查问卷,了解其基本信息、生活习惯、疾病症状等情况。
2. 实地走访,选取部分疾病患者进行实地走访,了解其生活环境、饮食习惯等情况。
3. 数据分析,对收集到的数据进行统计分析,得出相关结论。
四、调查结果。
1. 调查对象基本信息。
本次调查对象中,男性占45%,女性占55%;18岁以下占30%,18-40岁占40%,40岁以上占30%。
2. 生活习惯。
调查显示,调查对象中有60%的人每天都有规律的运动,40%的人饮食习惯较为健康,但也有20%的人存在吸烟、饮酒等不良习惯。
3. 疾病发病情况。
本次调查显示,某地区慢性病患者占总人口的15%,主要包括高血压、糖尿病、心脏病等;急性疾病患者占总人口的5%,主要包括感冒、腹泻等。
五、调查结论。
1. 某地区慢性病发病率较高,需加强健康教育,提倡健康生活方式,减少不良生活习惯的影响。
2. 急性疾病发病率较低,但仍需加强环境卫生管理,防止疾病的传播。
3. 需建立健全的疾病监测体系,及时发现疾病的发生和传播,采取有效措施进行控制和预防。
六、建议。
1. 加强健康教育,提倡健康生活方式,减少不良生活习惯的影响。
2. 加强环境卫生管理,防止疾病的传播。
3. 建立健全的疾病监测体系,及时发现疾病的发生和传播,采取有效措施进行控制和预防。
七、总结。
本次调查结果为某地区疾病防控工作提供了科学依据,也为相关部门制定防控措施提供了重要参考。
希望各级部门能够重视本次调查结果,加强疾病防控工作,保障人民群众的健康。
流行病学调查初次报告学生发热事件流行病学调查报告一、疫情概况2017年9月7日下午三点半0县疾控中心办公室接到0中心小学报告:称本校发生不明原因发热学生10余例,其中1例病人已经转往西安西北妇女儿童医院治疗,其余学生均有不同程度的自感发热,目前正在学校接受0卫生院的检查。
接到报告后疾控中心张锋主任立即派人于当日16时到达0中心小学,了解事件经过,并第一时间向疾控中心主任和副主任汇报,并现场指导事件的排查核实及处置工作,通过排查现有发热学生24人,其中37.4-38℃16人(男12人,女4人),38.1-38.9℃7人(男5人,女2人),39℃以上1人(女生)。
同时指导医生给发热学生进行对症处理(口服布洛芬口服液),9名症状较明显的学生转到0卫生院进行治疗观察,其余症状较轻的学生由家长领回家居家隔离、治疗。
二、三间分布时间分布:从9月6日14时至9月7日18时,共排查出有发热、头晕、头痛、腹痛、呕吐症状学生24例。
首发病例:卢子欣,女,8岁,(二、一)班学生,9月6日下午14时,自感头痛,由班主任老师送交其母,14:50分,其家长送往0镇医院诊治,效果不明显,体温达39℃,随后转至县医院急诊科诊治,诊治后症状未缓解并出现抽搐,县医院建议转院治疗,并于9月7日凌晨2点转往西北妇女儿童医院接受治疗。
9月7日10点开始陆续接到班主任报告,有学生自感发热、头痛、腹痛、呕吐等现象,截止9月7日18:36分,共接受体温排查和流行病调查49人,其中5人体温在38.5℃以上。
人群分布:有疑似症状的49人(男33人,女16人)。
其中一年级2人(男2人),二年级4人(男3人,女1人),三年级3人(男1人,女2人),四年级7人(男4人,女3人),五年级14人(男9人,女5人),六年级19人(男14人,女5人)。
最小年龄6岁,最大年龄14岁。
其中6岁1人,7岁3人,8岁4人,9岁2人,10岁13人,11岁14 人,12岁8人,13岁2人,14岁2人。
传染病流行病学调查报告摘要:本流行病学调查报告旨在对新型冠状病毒(COVID-19)的传播特征、流行规律以及相关风险因素进行全面分析。
通过对全球范围内的流行病学数据进行统计和整理,为疫情防控提供科学依据。
一、疫情传播特征1.传播途径:通过空气飞沫和接触传播是主要途径,另外粪-口途径也可传播病毒。
2.潜伏期:病毒潜伏期一般为2-14天,大部分潜伏期为3-7天。
3.传染性:具有较强的人际传染性,尤其在密切接触情况下的传染性较高。
二、疫情流行规律1.流行爆发:疫情起初以点源传播为主,但很快形成了社区传播和全球蔓延的趋势。
2.疫情迅速扩散:基本传播数(R0)高,迅速感染大量人群,导致爆发性疫情。
3.高危人群:老年人和患有慢性疾病的人群更容易感染和发展为严重病例。
三、相关风险因素1.接触史:与确诊或疑似病例有近距离接触,如居住在同一小区、乘坐同一交通工具等。
2.医疗环境:医疗机构中工作人员面对大量病患,易受感染。
3.社交活动:人员密集、通风不良的场所,如娱乐场所、会议室等,容易成为传播渠道。
四、防控策略1.个人防护:佩戴口罩、勤洗手、保持社交距离等是常规个人防护措施。
2.社区防控:封闭小区、加强宣传教育、提供充足医疗资源等对于社区传播的防控至关重要。
3.监测策略:建立疫情监测体系,及时发现疫情和疫情变化趋势。
4.国际合作:加强国际合作,共同应对疫情,维护全球公共卫生安全。
结论:通过对新型冠状病毒流行病学调查分析,我们可以更好地认识病毒的传播特征、流行规律和相关风险因素。
在防控疫情时,应加强个人防护、社区防控和国际合作,以保护公众的健康和安全。
同时,持续进行研究和宣传,以加强公众的健康教育和防疫意识,控制疫情的传播,最终实现全球公共卫生目标。
流行病学调查报告流行病学调查报告「篇一」前言:了解此次食物中毒的原因,爆发范围及途径等相关方面,为合理采取有效的预防及控制措施提供重要依据。
材料与方法:[1]一般资料:1953年6月27号下午2时后,上海某中学内每小时有数名腹泻、呕吐患者到保健科就诊,当晚十点后至28日黎明患者人数剧增,29日起病例逐渐减少,7月3号大体平息。
[2]调查方法:对于该学校全部学生进行调查分析,以调查表的形式,采用叉生分析法。
[3]总罹患率:罹患率=1425/2418×100%=58.9%[4]三间分布:1、时间分布:首发病例发生于27日下午2时左右,末例病例发生于29日早晨时左右。
根据患者食谱的调查,怀疑可疑餐次为6月27日的午餐,据此判断,该事件的潜伏期为2-36小时,高峰期是进餐后约10-16小时。
2、地点分布:患者来自上海某中学,均在学校食堂用餐。
人群分布:患者性别男女均有,发病年龄不等(此次调查中发病与年龄、性别、班级的关系均无统计学意义)[5]症状和体征:病人诊断标准:(1)、学校食堂就餐史;(2)、症状与体症(有发热、腹泻、腹痛、头痛、呕吐等症状);(3)、实验室检验[6]食谱调查接受调查患者当日均有在食堂吃饭,早餐为油条,豆腐干,稀饭;中餐有茄子,小白菜,凉拌菜,榨菜汤,米饭;晚餐有茭白烧肉,咖喱洋芋,米饭,汤。
结果1.用餐地点与罹患率2.用餐情况与罹患率3.午餐种类与罹患率还应进行早晚餐的食品与罹患率的调查,患者相关的实验室检查等讨论1、事件定义:本次事件中,发病症状主要为腹泻,腹痛,呕吐等肠道症状,潜伏期短,发病急,病程进展快。
所有的中毒病人的临床表现基本相似。
根据流行病学调查调查结果,本次事件所发生的病例有明显聚集性。
初步怀疑为细菌感染食物后引起的食物中毒。
2、可疑餐次与可疑食品分析通过对患者的共同进餐史分析,结合首发病例发病时间,可以初步排除27日的早餐为可疑餐次,因此引起食物中毒可疑餐次为27日的午餐。
流行病学研究调查报告(修订版)
简介
本报告是关于某一特定疾病的流行病学研究调查的修订版。
通
过收集和分析相关数据,我们得出了关于该疾病的一些重要发现,
并对可能的控制措施进行了讨论。
调查方法
我们采用了多种调查方法来收集数据,包括问卷调查、实地观
察和医疗记录分析。
通过这些方法,我们能够获取全面的信息,对
疾病的传播途径、高危人群以及疾病的严重程度有了更清晰的了解。
调查结果
基于我们收集到的数据,我们得出了以下一些重要的调查结果:
1. 该疾病主要通过空气传播,尤其是在密闭环境中传播的风险
更高。
2. 年龄在50岁以上的人群更容易感染该病毒。
3. 早期发现并迅速隔离病患,可以有效控制疫情的传播。
4. 进行有效的个人卫生措施,如勤洗手、戴口罩等,有助于降低感染风险。
推荐措施
基于调查结果,我们推荐以下几项控制措施来应对该疾病的传播:
1. 宣传个人卫生的重要性,并提供正确的卫生惯指导。
2. 鼓励人们在公共场所佩戴口罩,并提供充足的防护用品。
3. 加强对风险较高的辅导员、医护人员等职业群体的培训和防护设施。
4. 提供充足的病毒检测设备,并建立有效的隔离措施和医疗支持体系。
结论
本次流行病学研究调查报告修订版总结了该疾病的主要特征和传播途径,并提供了相应的控制措施。
这些结果将帮助相关部门和机构采取有效的预防和控制措施,以保障公众的健康安全。
以上是本次流行病学研究调查报告(修订版)的内容摘要,详细报告请查阅正文。
---修订日期:{修订日期}---。
流行病学调查报告随着人口的增加和全球化的发展,疾病的流行和蔓延成为我们必须面对的一大挑战。
在这个背景下,流行病学调查成为了我们了解和应对疾病传播的重要工具。
在本篇文章中,我们将针对一次针对某种疾病的流行病学调查结果进行分析和报告,以期揭示疾病传播的模式和提供有效的控制方法。
1. 调查目的和背景该次流行病学调查的目的是了解名为X病的疾病在某地区的传播情况,以便制定相应的干预措施。
X病是一种由病毒引起的呼吸道传染病,主要通过飞沫传播。
随着最近几个月X病的爆发,已有数千人感染,并出现了一些致命的病例。
在此背景下,我们进行了这次流行病学调查。
2. 横断面研究结果我们随机选取了1000名居住在该地区的居民,并对他们进行了详细的调查。
结果显示,有30%的被调查者患有X病,其中70%的患者为年龄在20-40岁之间,20%的患者为年龄在41-60岁之间,10%的患者为年龄在60岁以上。
此外,我们还发现男性患病率较高,占总感染人数的60%。
3. 发病率和死亡率的趋势通过与历史数据进行比较,我们发现X病的发病率和死亡率呈逐渐上升的态势。
这表明该疾病的传播速度加快,也意味着需要更加紧急和有力的控制措施。
4. 传播途径和风险因素根据调查结果,我们确定了X病主要的传播途径为飞沫传播。
这意味着疾病在人与人之间通过呼吸道分泌物的传播。
此外,我们还发现,密切接触和空气流通不良等因素会增加感染的风险。
因此,对密切接触者进行隔离和提高室内空气流通是降低传播风险的重要措施。
5. 预防和控制措施为了有效预防和控制X病的传播,我们建议采取以下措施:- 推广个人卫生措施:教育公众关于良好的卫生习惯,如勤洗手、咳嗽和打喷嚏时遮住口鼻等。
这有助于减少病毒在人际接触中的传播。
- 改善环境卫生:加强室内通风,保持室内空气新鲜流通,减少病毒在空气中的滞留时间。
- 提高公众意识:加强对X病的宣传,让公众了解疾病的传播途径和风险因素,进而采取相应的防护措施。
现场流行病学调查报告撰写要求一、报告格式要求1.封面:包括报告标题、调查单位、调查时间、调查地点等基本信息;3.摘要:对调查内容进行简洁明确的总结,不超过200字;4.引言:概括性地介绍调查目的、背景和意义;5.方法:详细描述调查的设计、数据采集方法和样本选择;6.结果:系统展示调查结果,包括数据统计、图表等;7.讨论:对结果进行分析、解释,结合相关文献进行讨论;8.结论:根据调查结果和讨论,得出相关结论;10.附录:如果有额外的数据、图表、问卷等,可放在附录中。
二、具体内容要求1.调查目的:明确指出本次调查的目的是什么,传达想要解决的问题。
2.调查背景:简要介绍与该调查相关的背景信息,包括流行病学研究的重要性和该研究领域的相关研究情况。
3.调查方法:具体描述采用的调查方法和样本选择,包括问卷调查、抽样方式、研究对象等。
4.调查结果:使用合适的图表、表格或其他形式展示调查结果,包括数据统计、比例、分布情况等。
5.结果讨论:根据调查结果,结合相关文献进行解释和分析。
对结果的可靠性、局限性和实际意义进行评估。
6.结论:根据调查结果和讨论,得出本次调查的总结性结论,以及对未来研究或预防控制工作的建议。
7.思考与展望:对调查工作中的问题和挑战进行思考,并对未来的研究方向提出展望。
9.附录:如果有额外的数据、图表、问卷或其他相关资料,可以放在附录中,以便读者查阅。
三、撰写注意事项1.报告全文要清晰、简练,避免啰嗦句式和废话;2.使用术语和概念要准确,并给出定义或解释;3.报告中的数据和图表要准确无误,如果有用到材料或分析方法要详细说明;4.报告要注意逻辑性,各部分之间要有良好的衔接;5.报告要注重语言表达规范和准确性,使用科学、客观、中性的语言;6.报告的研究内容要有创新性和学术性,可以参考和对比已有的相关研究;7.报告撰写时要注意文献引用准确和格式规范,严禁抄袭和剽窃。
四、报告的审阅和修改在撰写完成后,报告要经过审阅和修改,确保报告内容准确无误,逻辑清晰,语言通顺,格式规范。
关于XX县XX镇XX中学一起疑似流感的流行病学调查报告XX年6月12日17点20分,我中心疫情室接到乂乂镇中心卫生院xx 同志电话报告:XX中学八(5)班有疑似流感病例15例.接到电话后,疫情室立即将此信息报告给疾控中心主任XX、卫计局副局长XX、分管副主任XX、急控科科长XX。
疾控中心决定由急控科科长XX带队及相关流调人员前往调查处置。
流调组于17点30分出发,21时到达现场,22时处置完毕,现将调查处理的情况报告如下:一、基本情况:XX镇位于县城北面,距县城138公里,东抵XX镇,南与乂乂镇接壤,西与XX镇相邻,北与XX镇相连,全镇面积176.7平方公里,有8个行政村、60个村民组,总人:26354人,现有学校9所(其中:中学1所)。
XX中学位于XX镇XX村XX街上,共有学生XX人,教师XX人,共有三个年级XX个班。
其中:七(1)班有学生XX人,七(2)班有学生XX人,七(3)班有学生XX人,七(4)班有学生XX人,七(5)班有学生XX人,七(6)班有学生XX人,八(1)班有学生XX人,八(2)班有学生XX人,八(3)班有学生XX人,八(4)班有学生XX人,八(5)班有学生XX人,九年级共XX人。
经现场调查,现有症状学生10名,均为八(5)班学生。
发病年龄在14-16岁之间,以15岁组为高发,均以咳嗽、流涕、头痛、咽痛、扁桃体肿大、咽部充血、轻中度发热为主要表现,偶有高热,恶心,之力等症状。
二、调查结果:首发患者XX、男、14岁、XX中学八年级(5)班。
家住XX镇二xx村xx街上新区,于XX年6月8日发病,主要症状为咳嗽、咽干、流涕,最高体温39.1°C,发病前未外出。
截止6月12日类似病例增至10例。
三间分布情况见表1、表2、表3.表1、发病时间分布表三、流行病学特征10例病例全部集中在八(5)班,其余班级均无发病情况,发病的10例学生中男生6名,女生4名,男女构成比为1.5:1.四、调查分析:根据临床表现、现场流行病学调查初步诊断流行性感冒(已采集现症病人咽拭子10份送往市CDC实验室,结果待定)。
甲型H1N1流感确诊病例***及密切接触者的调查处理报告2009年11月20日**时**分道外区疾病预防控制中心疫情人员接到哈市疾控中心疫情通知,称我区于20日确诊1例新发甲型H1N1流感病例。
中心领导在接到该疫情通知后,立即启动突发性公共卫生事件应急机制,在中心领导班子的协调指挥下,组织应急小分队对上述的患者及密切接触者进行疫情调查处理,同时通知**社区卫生服务中心立即指派专人开展今后的随访工作。
一、基本情况1、患者的一般情况:患者***,性别:*,**岁,**小学**班,家住道外区**路***号*号楼*-***室,电话********。
2、临床症状:该患者于**日出现发热症状,**日在****医院首诊,体温3*℃,伴有咳嗽、流涕、腹泻、恶心、咽痛、乏力等流感样症状,诊疗期间接受****单位的流感病毒核酸检测,于***日确诊为阳性。
3、流行病学情况:(1)、患者外出史:该患者在发病前曾********;发病后,曾******,接触过*****。
(2)、就诊史:该患*日、*日曾去**医院治疗,或点滴(单间戴口罩)。
(3)、密切接触者情况:二、采取的措施及建议根据现场调查结果,道外区疾控人员告知该患者防控甲型H1N1流感相关知识,建议采取以下措施:1、要求该患者居家隔离医学治疗,并由**社区卫生服务中心对其实施医学观察,每日随访2次,并与14:00时前将上报道外区疾控中心。
患者此段时间内限制外出,如外出则戴外科口罩,同时尽量避免亲友来访,室内保持通风换气,该患在家隔离时应尽量独住一室,其食具、饮具单独使用并做好消毒。
即按照《甲型H1N1流感轻症患者居家隔离治疗管理方案(试行)》中的要求对该患者进行卫生宣传。
对其家进行了现场消毒技术指导,其家拒绝接受我中心为其现场消毒。
隔离期间如发现病情出现严重趋势应及时转至定点医院救治。
2、指派**社区卫生服务中心对密切接触者***、***按照《甲型H1N1流感病例密切接触者判定与管理方案(试行)》的有关要求,实施居家医学观察。
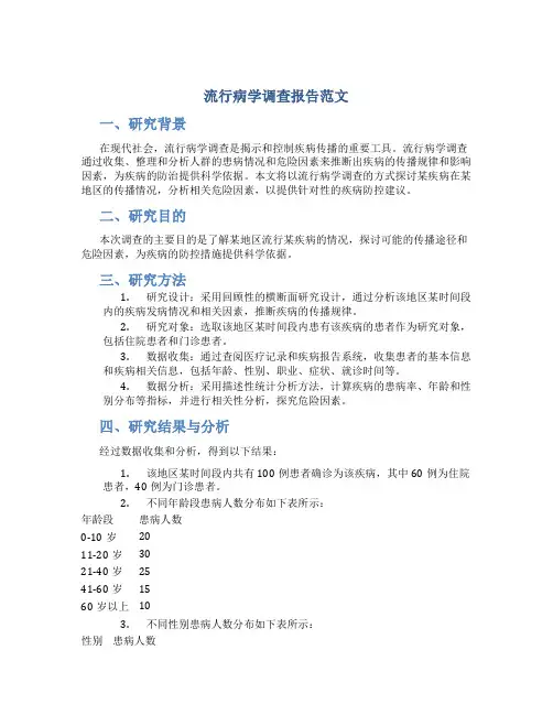
流行病学调查报告范文一、研究背景在现代社会,流行病学调查是揭示和控制疾病传播的重要工具。
流行病学调查通过收集、整理和分析人群的患病情况和危险因素来推断出疾病的传播规律和影响因素,为疾病的防治提供科学依据。
本文将以流行病学调查的方式探讨某疾病在某地区的传播情况,分析相关危险因素,以提供针对性的疾病防控建议。
二、研究目的本次调查的主要目的是了解某地区流行某疾病的情况,探讨可能的传播途径和危险因素,为疾病的防控措施提供科学依据。
三、研究方法1.研究设计:采用回顾性的横断面研究设计,通过分析该地区某时间段内的疾病发病情况和相关因素,推断疾病的传播规律。
2.研究对象:选取该地区某时间段内患有该疾病的患者作为研究对象,包括住院患者和门诊患者。
3.数据收集:通过查阅医疗记录和疾病报告系统,收集患者的基本信息和疾病相关信息,包括年龄、性别、职业、症状、就诊时间等。
4.数据分析:采用描述性统计分析方法,计算疾病的患病率、年龄和性别分布等指标,并进行相关性分析,探究危险因素。
四、研究结果与分析经过数据收集和分析,得到以下结果:1.该地区某时间段内共有100例患者确诊为该疾病,其中60例为住院患者,40例为门诊患者。
2.不同年龄段患病人数分布如下表所示:年龄段患病人数0-10岁2011-20岁3021-40岁2541-60岁1560岁以上103.不同性别患病人数分布如下表所示:性别患病人数男性50女性504.研究发现,该疾病在不同职业人群中的患病情况差异较大,其中高危职业包括医务人员、农民和社区工作者,具体数据如下:职业患病人数农民25医务人员15社区工作者10其他50五、讨论和建议根据以上的研究结果和分析,在对该地区流行病学调查的基础上,我们可以得出以下讨论和建议:1.该疾病在该地区呈现一定的流行趋势,需要加强疾病的预防和控制措施。
2.年龄和性别在该疾病的发病中没有明显的差异影响。
3.该疾病与某些职业人群有一定的关联性,特别是医务人员、农民和社区工作者,应加强相关人群的健康教育和防护知识宣传。
现场流行病学调查报告撰写基本要求第一篇:现场流行病学调查报告撰写基本要求现场流行病学调查报告撰写基本要求现场调查报告,是一种全面的总结形式,与科学论文相比,它可能不够精辟和深入,方法学方面不够严谨,但是更加全面。
由于现场调查的题材千差万别,因此现场调查报告的撰写要求也不尽相同。
针对群发性疾病(如传染病暴发或流行)的调查,可能侧重于流行病学与统计学方法的综合应用;针对个案病例的调查,则可能侧重于对病例临床特征、检测结果的描述,以及逻辑推理在调查过程中的应用等。
但不管是什么题材的调查报告,一些基本要求必须得到满足。
在此,总结经验,对现场调查报告所包涵的要素提出一些要求。
根据不同题材调查工作的要求,其报告可能侧重于其中的某些要素,不一定要面面俱到。
完整的现场流行病学调查报告,包括如下要素:1.标题2.前言(事件经过)3.基本情况4.核实诊断5.流行特征(描述流行病学)6.病因或流行因素推断、验证(分析流行病学)7.防制措施与效果评价8.问题与建议9.调查小结10.落款一、标题“标题”是现场调查报告内容的高度概括,必须简明扼要地向读者展示所做工作的主要成果。
标题应该简练、准确,可包括时间、地点及主要调查内容等要素,有时可省略时间、地点相关信息,可根据具体情况而定。
一般标题的表达形式:“关于+地点+事件名+的调查报告”。
但根据工作内容的不同,标题常常有所变化,如“关于XXXX的调查报告”、“关于XXXX的评价报告”、“XXXX调查”等。
二、前言(事件经过)“前言”部分主要对事件的发现、报告、调查经过进行简单概括。
一般篇幅不宜太长,200-500字即可。
“前言”部分可包括以下内容:1.本次现场调查的由来与背景、目的和意义,引出调查所要探讨和解决的问题。
2.简述发现事件的信息来源,包括接报及上报情况等。
2.交待事件发生经过,以及调查工作的任务来源(如下级请求或上级要求等)。
3.简述现场工作经过,包括调查的地点和时间、参加单位与人员、调查方法、调查工作经过、调查处理结论等。
流行病学调查报告范文篇一:流行病学调查报告关于××学校聚集性上呼吸道感染高热发病情况的初步调查报告XX年2月25日上午10时30分,我区疾控中心接到××儿童医院医务科电话报告:“该院发热门诊接诊一名××学校的学生,临床诊断为肺炎。
据该学生反映,近期其所在学校有数十名学生有发热。
”接到报告后,我区疾控中心立即和该学校取得联系,核实相关情况,并及时将初步核实情况电话报告市疾控中心。
为进一步了解发病情况,控制疫情发展,我区疾控中心于10时45分派员赴现场进行流行病学调查和采样,现将调查处理情况报告如下。
(一)学校概况:××学校,位于××区××路××号。
该校为寄宿制学校,有48个班级,在校学生1380名,教职员工165名。
(二)发病情况:自XX年2月17日起,该校学生中陆续出现发热、咳嗽、流涕等上呼吸道感染症状的病例,截止2月25日下午3时,累计发生91例,分布在22个班级。
经调查,首发病例周××,女,10岁,四(6)班学生,住×××宿舍。
该患者于2月17日出现发热(40℃),伴有咳嗽、头痛、流涕等症状,当天前往我区人民医院就诊,诊断为“上感”,给予抗炎、对症治疗后,目前已恢复正常返校上课。
患病学生发病时间分布情况见表2—4。
患病学生班级分布情况为:四(6)班12人、四(2)班6人、五(3)班5人,其余班级均有1~2人。
91名发热学生中,目前体温恢复正常并返校上课的有50人,其余41名学生均离校回家正在治疗或恢复中。
对2月25日发病的8名学生调查表明,8名学生均有发热(38~℃)伴咳嗽、头痛、畏寒等临床表现。
其中有2名学生已就诊,1人诊断为肺炎,1人诊断为病毒性感冒,其余6人已前往医院就诊,目前诊断结果不详。
(三)流行病学调查:发病学生中仅有1名有流感疫苗接种史。
流行病学总结报告范文流行病学报告总结本报告对某特定地区的流行病学调查进行了总结,旨在评估该地区某种疾病的流行情况,为相关决策提供支持。
以下是针对该研究的总结:1. 背景信息本研究所涉及的地区为某特定地区,该地区的人口众多,社会经济发展水平较高。
该地区近期发生了一种疾病的爆发状况,引起了广泛关注。
2. 研究设计与方法本研究采用了横断面调查设计,通过随机抽样方法选取该地区的居民作为研究对象。
数据采集主要通过面对面访谈和问卷调查的形式进行,收集了个人基本信息、生活习惯、疾病症状等相关资料。
数据收集之后,经过整理、清洗和分析处理,得出了以下结论。
3. 流行病学指标根据研究结果,我们得出了以下的流行病学指标:- 疾病的患病率:通过对样本调查数据的分析,我们发现该地区疾病X的患病率为10%。
该患病率较高,意味着该地区存在较高的疾病风险。
- 性别与年龄的差异:进一步分析数据,我们发现该疾病在男性和女性中的患病率存在差异。
男性的患病率为12%,女性的患病率为8%,这可能与生理差异、行为习惯以及社会角色等因素有关。
此外,年龄方面,我们发现45岁以上的年龄组患病率相对较高,为15%。
- 地理分布差异:将该地区按行政区划分为若干个区域,我们发现疾病X的患病率在不同区域之间存在一定的差异。
其中A区患病率最高,达到了18%;B区和C区的患病率相对较低,分别为9%和7%。
这表明该疾病在不同的地理区域中存在差异性。
4. 影响因素分析除了疾病的流行病学指标,我们还对该疾病的可能影响因素进行了分析。
- 生活习惯:对调查数据进行分析,我们发现该疾病的患病率与吸烟、饮酒以及不健康饮食等生活习惯存在关联。
吸烟和饮酒者的患病率相对较高,分别为14%和12%。
- 性别与年龄:如前所述,男性和年龄较大的人群患病率较高,这与其生理特点和行为习惯有关。
- 社会经济因素:研究发现,社会经济条件较好的人群,如高收入、高学历等,患病率相对较低。
5. 结论与建议本研究的结果表明该地区存在一种疾病X的较高患病率,并且该患病率在不同性别、年龄和地域上存在差异。
流行病学调查报告范文篇一:流行病学调查报告关于××学校聚集性上呼吸道感染高热发病情况的初步调查报告XX年2月25日上午10时30分,我区疾控中心接到××儿童医院医务科电话报告:“该院发热门诊接诊一名××学校的学生,临床诊断为肺炎。
据该学生反映,近期其所在学校有数十名学生有发热。
”接到报告后,我区疾控中心立即和该学校取得联系,核实相关情况,并及时将初步核实情况电话报告市疾控中心。
为进一步了解发病情况,控制疫情发展,我区疾控中心于10时45分派员赴现场进行流行病学调查和采样,现将调查处理情况报告如下。
(一)学校概况:××学校,位于××区××路××号。
该校为寄宿制学校,有48个班级,在校学生1380名,教职员工165名。
(二)发病情况:自XX年2月17日起,该校学生中陆续出现发热、咳嗽、流涕等上呼吸道感染症状的病例,截止2月25日下午3时,累计发生91例,分布在22个班级。
经调查,首发病例周××,女,10岁,四(6)班学生,住×××宿舍。
该患者于2月17日出现发热(40℃),伴有咳嗽、头痛、流涕等症状,当天前往我区人民医院就诊,诊断为“上感”,给予抗炎、对症治疗后,目前已恢复正常返校上课。
患病学生发病时间分布情况见表2—4。
患病学生班级分布情况为:四(6)班12人、四(2)班6人、五(3)班5人,其余班级均有1~2人。
91名发热学生中,目前体温恢复正常并返校上课的有50人,其余41名学生均离校回家正在治疗或恢复中。
对2月25日发病的8名学生调查表明,8名学生均有发热(38~℃)伴咳嗽、头痛、畏寒等临床表现。
其中有2名学生已就诊,1人诊断为肺炎,1人诊断为病毒性感冒,其余6人已前往医院就诊,目前诊断结果不详。
(三)流行病学调查:发病学生中仅有1名有流感疫苗接种史。
流行病学个案调查报告内容一、引言本报告为某一疾病流行病学个案调查报告,主要目的在于分析疾病的流行情况、特点、传播途径以及采取的控制措施等,以便更好地了解该疾病的流行规律和应对策略。
二、病例描述该病例调查对象为某市的一位48岁男性王某。
王某自从两周前开始出现发热、咳嗽、咳痰、胸闷等症状。
他于两天前前往当地医院就诊,被诊断为新型冠状病毒感染(COVID-19)。
经进一步的家庭访谈,我们了解到王某平时在一个办公楼工作,大部分时间与同事接触,并时常参加一些聚会活动。
三、流行病学调查根据对该病例的调查,我们进一步了解了以下情况:1. 发病情况:王某在两周前开始出现症状,经过治疗后目前情况稳定。
2. 传播途径:据王某描述,他不久前曾与一个办公楼同事共进午餐,并且他的同事在不久前也被确诊为新型冠状病毒感染。
此外,王某还参加过几次聚会活动,其中有一次活动后有多人出现相似的症状。
因此,我们推测这些活动可能是疾病传播的关键环节。
3. 潜伏期:根据王某病情的发生时间和他与同事和聚会的时间,我们可以推测该疾病的潜伏期约为5至7天。
4. 接触史:经过与王某亲属的访谈,我们了解到他的家人没有出现类似的症状,排除了家庭传播的可能性。
四、流行特征通过对该病例的调查,我们可以得出以下流行特征:1. 传播途径:该病例的传播途径主要是通过病毒携带者之间的密切接触而发生。
办公楼同事之间的午餐接触和聚会活动是疾病传播的重要环节。
2. 病例特点:该病例是聚集性病例,与其他病例有密切关联,暗示疾病可能存在聚集性传播。
3. 潜伏期:疾病的潜伏期约为5至7天,这要求在疫情控制中保持足够的观察和隔离时间。
五、控制措施针对该病例的流行病学调查结果,我们建议采取以下控制措施:1. 病例隔离:对于该病例,需立即将其隔离,以防止疾病的进一步传播。
2. 病例追踪:对与病例密切接触的人员进行追踪,并进行隔离和观察。
3. 社区教育:通过宣传和教育,提高居民对疾病的认识和预防意识,减少聚集性活动。
流行病学中的流行病学调查报告撰写流行病学调查报告是流行病学研究中重要的成果之一,通过对流行病学调查数据的准确收集和综合分析,为公共卫生政策制定和疾病控制提供科学依据。
本文将介绍流行病学调查报告的撰写步骤以及相关注意事项。
一、引言流行病学调查报告的引言部分需要简要介绍调查目的、背景和重要性,并说明本次调查的研究问题和目标。
同时,引言还应该概述调查方法和数据来源。
二、方法在流行病学调查报告中,方法部分需要详细描述调查设计、人群样本和数据采集方式。
具体包括以下几个方面的内容:1. 调查设计:说明采用的研究设计类型,例如横断面研究、队列研究或实验设计等。
同时要描述调查的时间范围、地理范围以及受试者的选择标准。
2. 人群样本:说明调查的目标人群,并说明是如何进行选择和招募的。
需要包括样本的大小、组成和分层方法等。
3. 数据采集方式:描述调查采集的主要数据类型和量表工具。
还要说明数据采集的时间、地点以及调查员的培训和质量控制等细节。
三、结果在结果部分,需要对调查过程中所获得的数据进行清晰的陈述和分析。
以下是一些需要包含的内容:1. 描述性统计分析:对调查所获得的人群特征、疾病发病率、传播途径等进行描述。
可以使用表格、图表等方式进行展示,并配以文字说明。
2. 流行病学指标计算:根据具体调查结果,计算相关的流行病学指标,如患病率、发病率、病例间隔等。
需要说明计算方法和公式,并解释结果的含义。
3. 因果关系分析:对各种因素与疾病之间的关系进行分析,如危险因素、保护因素以及相关性等。
可以使用回归分析或者卡方检验等统计方法。
四、讨论讨论部分是对调查结果进行解释和分析的核心部分。
以下是讨论部分应该包含的内容:1. 结果的解释:对结果进行解释,并从流行病学角度进行分析。
要探讨结果与现有文献和理论的一致性或差异性。
2. 结果的可靠性和适用性:评估结果的可靠性和适用性,包括数据的准确性、偏倚可能性以及结果的一般化能力等。
3. 结果的意义和启示:总结结果的重要性和对公共卫生政策和实践的启示,提出改善措施和建议。
如何撰写流行病学调查报告12020年4月19日如何撰写突发性公共卫生事件调查总结报告目的:对突发性公共卫生事件所开展的调查处理进行工作总结,并向卫生行政部门和上级疾病预防控制机构、卫生监督机构汇报。
一、疾病爆发调查总结报告(一)报告的主要要素1、标题:简明醒目,包含事件发生地点、性质的内容。
2、事件概况(前言)3、基本情况(1)事发地自然、社会等基本情况。
包括地理位置、行政区域、面积、人口(数量、常居、流动,如在集体性单位发生的,还要有该集体的人员情况)、交通状况、当地医疗卫生组织的情况。
(2)疫情概况:当地该疾病既往流行情况;本次事件发生、波及范围等。
4、事件发生经过:未开展调查前本次疫情发生的经过。
5、现场调查、实验室检测结果(1)流行病学调查①流行特征:“三间分布”◆人群分布:年龄、性别、职业、民族、是否为流动人口。
年龄:最小、最大、平均年龄,分组年龄。
年龄出现差异主要与免疫水平状况、暴露病原因子的机会等不同有关。
性别性别出现差异:暴露或接触致病因素的机会不同等。
职业职业出现差异:暴露或接触致病因素的机会不同等。
民族:主要是考虑与生活习惯因素有关。
流动人口:流动人口是疫区与非疫区间传染病的传播纽带,有些疾病的爆发和大流行是因流动人口的带入性和输入性病例引起的。
◆时间分布:各时间段发病人群的分布情况(月、旬、周为单位)、高峰时间。
◆地区分布:一般按行政区域进行描述(乡(镇)、行政村或屯)。
主要是反映致病因子在这些地区的分布和作用不同。
②临床表现:临床症状、体症(一般、特殊)。
(2)卫生学调查:主要是针对一些肠道传染病。
(3)实验室检测:包括病原学、血清学和其它实验室检查。
样本:病人样本(如血液、排泄物、分泌物等)、动物样本、环境样本(如水)等。
(4)其它:调查可免疫性疾病时应了解发病人群的免疫水平。
6、事件发生的主要原因分析、结论依据调查结果,对导致本次事件发生的原因(自然、社会等因素)进行综合分析,并对本起事件进行定性。