多通道实时阵列信号处理系统的设计
- 格式:docx
- 大小:394.45 KB
- 文档页数:10
多路信号采集显示系统设计与实现一、引言在许多工程领域中,需要采集和显示多个信号,如工业控制系统、医疗监护系统、环境监测系统等。
设计一种多路信号采集显示系统是非常重要的。
本文将详细介绍多路信号采集显示系统的设计与实现。
二、系统设计1. 系统结构多路信号采集显示系统由信号采集模块、信号处理模块和显示模块三部分组成。
信号采集模块负责从外部采集各种信号,包括模拟信号和数字信号。
信号处理模块负责对采集到的信号进行滤波、放大、滤波等处理。
显示模块负责将处理后的信号以图表的形式显示出来。
2. 采集模块设计在信号采集模块中,需要设计合适的模拟信号采集电路和数字信号接口电路。
模拟信号采集电路通常包括信号采集电路和模数转换电路,可以采集各种不同的模拟信号。
数字信号接口电路可以与外部设备进行通信,如传感器、控制器等。
3. 处理模块设计信号处理模块的设计包括信号滤波、放大、标定等。
信号滤波是为了去除信号中的噪音和干扰,使得信号更加准确。
信号放大是为了增加信号的幅度,使得信号更容易测量。
信号标定是为了将信号转换为实际的物理量,如温度、压力等。
4. 显示模块设计显示模块设计包括图表显示和数据存储。
图表显示可以将处理后的信号以波形、曲线、柱状图等形式显示出来,使得人们能够直观地了解信号的变化。
数据存储可以将采集到的信号数据保存到本地或者云端,以便后续分析和处理。
三、系统实现1. 采集模块实现在采集模块的实现中,可以选择合适的模拟信号采集芯片和数字信号接口芯片。
常用的模拟信号采集芯片有AD转换器和数据采集卡,常用的数字信号接口芯片有UART、SPI、I2C等。
根据实际需求,选择合适的芯片进行设计。
2. 处理模块实现处理模块的实现可以采用DSP芯片、FPGA芯片或者单片机。
DSP芯片适合于数字信号处理,能够对信号进行滤波、变换等处理。
FPGA芯片适合于并行处理,能够对多路信号进行同时处理。
单片机适合于控制和数据处理,能够实现信号的处理和显示。
1,DSP+FPGA 实时信号处理系统2,FPGA+DSP实时三维图像信息处理系统3,采用FPGA+DSP结构的多通道高速数据采集与实时图像处理系统的设计与实现方案4,基于DSP与FPGA的蓝牙数据采集系统设计5,基于DSP和FPGA的通用图像处理平台设计6,基于FPGA+DSP的实时图像处理系统设计与实现7,基于DSP的实时图像目标搜索与跟踪系统设计1,DSP+FPGA 实时信号处理系统实时信号处理系统要求必须具有处理大数据量的能力,以保证系统的实时性;其次对系统的体积、功耗、稳定性等也有较严格的要求。
实时信号处理算法中经常用到对图象的求和、求差运算,二维梯度运算,图象分割及区域特征提取等不同层次、不同种类的处理。
其中有的运算本身结构比较简单,但是数据量大,计算速度要求高;有些处理对速度并没有特殊的要求,但计算方式和控制结构比较复杂,难以用纯硬件实现。
因此,实时信号处理系统是对运算速度要求高、运算种类多的综合性信息处理系统。
1信号处理系统的类型与常用处理机结构根据信号处理系统在构成、处理能力以及计算问题到硬件结构映射方法的不同,将现代信号处理系统分为三大类:·指令集结构(ISA)系统。
在由各种微处理器、DSP处理器或专用指令集处理器等组成的信号处理系统中,都需要通过系统中的处理器所提供的指令系统(或微代码)来描述各种算法,并在指令部件的控制下完成对各种可计算问题的求解。
·硬连线结构系统。
主要是指由专用集成电路(ASIC)构成的系统,其基本特征是功能固定、通常用于完成特定的算法,这种系统适合于实现功能固定和数据结构明确的计算问题。
不足之处主要在于:设计周期长、成本高,且没有可编程性,可扩展性差。
·可重构系统。
基本特征是系统中有一个或多个可重构器件(如FPGA),可重构处理器之间或可重构处理器与ISA结构处理器之间通过互连结构构成一个完整的计算系统。
从系统信号处理系统的构成方式来看,常用的处理机结构有下面几种:单指令流单数据流(SISD)、单指令流多数据流(SIMD)、多指令流多数据流(MIMD)。
多路信号采集显示系统设计与实现多路信号采集显示系统是一种通过采集多种信号并进行实时显示的系统。
在很多领域中,如工业控制、医疗仪器、电力系统等,都需要采集多种信号来进行监测和控制。
设计一种高效可靠的多路信号采集显示系统具有重要的意义。
在设计多路信号采集显示系统时,需要考虑以下几个方面:1. 信号采集模块:该模块负责采集各种类型的信号,并将其转化为数字信号。
常用的信号采集方式包括模拟信号电压采集、数字信号摄像头采集、网络数据采集等。
不同的信号采集方式需要使用不同的采集卡或者传感器来实现。
2. 数字信号处理模块:该模块负责对采集到的数字信号进行处理和分析。
常用的数字信号处理技术包括滤波、均值计算、频谱分析等。
这些技术可以帮助我们提取信号中的有效信息,并进行实时显示。
3. 数据存储模块:该模块负责将采集到的信号数据进行存储,以备后续分析和查询。
常见的数据存储方式包括硬盘存储、数据库存储等。
根据系统需求可以选择不同的存储方式来满足数据容量和存取速度的要求。
4. 系统显示模块:该模块负责将采集到的信号经过处理后显示在人机界面上。
系统显示界面应该具有友好的操作界面和直观的图形显示,以便用户能够方便地进行信号监测和分析。
常用的显示方式包括曲线图、仪表盘、报表等。
1. 硬件设计:包括信号采集模块和数字信号处理模块的硬件选型和接口设计。
合理选择高性能的采集卡和传感器,同时考虑系统的数据传输和处理能力,确保系统的实时性和稳定性。
2. 软件设计:包括系统的软件架构和算法设计。
根据系统需求选择合适的开发平台和编程语言,编写采集和处理信号的程序,并将其与系统的其他模块进行集成。
3. 数据安全:在系统设计过程中,需要考虑信号数据的安全性和可靠性。
可以采用数据加密和备份方案,以确保数据的完整性和可恢复性。
4. 系统性能优化:在系统实现过程中,需要对系统进行性能测试和优化,以提高系统的实时性和可靠性。
可以采用并行计算和分布式处理等技术来提高系统的处理能力。
信号分析多DSP阵列系统设计的开题报告【题目】信号分析多DSP阵列系统设计【目的】随着数字信号处理技术的不断发展,多DSP阵列系统在信号分析领域的应用越来越广泛。
本课题旨在设计一种基于多DSP阵列的信号分析系统,通过对信号处理算法、硬件架构、软件设计等方面的研究,实现对多种信号的高效处理和分析,并为实际应用提供技术支持。
【研究内容】1. 多DSP阵列的硬件架构设计:包括DSP芯片型号的选择、硬件连接方式的设计等,保证系统的稳定性和可靠性。
2. 信号处理算法的实现:选取适合的信号处理算法,并在多DSP系统中实现,包括数字滤波、信号降噪、信号提取等。
3. 软件界面的设计:设计用户友好的软件操作界面,实现对多种信号的获取、预处理、处理和展示等功能。
4. 系统性能测试:对系统的处理能力、算法效率、稳定性等进行全面的测试和验证,进一步优化系统设计方案。
【研究意义】本课题的研究意义主要体现在以下几个方面:1. 实现对多种信号的高效处理:多DSP阵列系统的设计可以同时处理多种信号,提高信号处理的效率和准确度。
2. 提高信号分析的科学性:通过对信号的降噪、提取等处理,可以更加准确地分析信号中的有用信息,提高信号分析的科学性。
3. 探索多DSP阵列在信号处理领域的应用:本课题对多DSP阵列的应用进行深入研究,为多DSP阵列在信号处理领域的广泛应用提供借鉴和参考。
4. 为实际应用提供技术支持:本课题研究的多DSP阵列系统设计方案,可以为实际应用提供技术支持和参考,具有一定的应用前景和市场价值。
【预期结果】1. 设计出稳定、可靠的多DSP阵列系统,实现对多种信号的高效处理和分析。
2. 验证多DSP阵列系统在信号分析领域的应用效果,进一步提高信号分析的精度和可靠性。
3. 探索多DSP阵列的应用范围和潜力,为多DSP阵列在信号处理领域的应用提供技术支持和借鉴参考。
4. 在学术领域和工业界开展相关交流活动,推动多DSP阵列技术的发展和应用。
多通道通信系统的设计与实现在现代社会中,通信技术越来越发达,多通道通信系统也逐渐成为了人们日常生活和工作中必不可少的一部分。
多通道通信系统指的是利用多条电信道同时传输数据的系统,它能够快速高效地传输大量信息,并且在通信质量方面也有着更为出色的表现。
接下来,我们将介绍如何设计和实现一套高效的多通道通信系统。
一、系统设计的基础要设计出一套高效的多通道通信系统,首先需要了解其基础结构和原理。
在通信系统中,每个通信通道都有一个独立的收发器,同时还需要一个集线器(Hub)或交换机(Switch),将各个通道集成为一个整体。
通信数据通过集线器或交换机传输,同时也可以实现不同通道之间的数据交换和共享。
多通道通信系统的主要优点在于其能够同时传输多个数据流,从而实现更高效率的数据交换与共享。
二、系统设计的要点在设计一套多通道通信系统时,需要考虑到以下几个要点:1. 数据传输速率:通信系统的传输速率越高,可以传输的数据就越多。
因此,在设计系统时需要考虑到传输速率的优化。
2. 通道数目:在系统设计时,需要考虑通道数目与传输速率之间的平衡。
过多的通道可能会影响系统的传输速率,而过少的通道则可能会影响系统的稳定性。
3. 数据安全性:由于多通道通信系统通常涉及大量的敏感信息的传输,因此数据安全性也是设计需要考虑的一个要点。
三、系统实现的方法多通道通信系统的实现方法有多种,如下所示:1. 分时复用(TDM):这种方法将数据按照时间分片的方式发送到每个通道,各通道在规定的时间内接收或发送数据。
由于每个通道的数据传输时间相互错开,因此这种方式可以最大程度地利用每个通道,实现高效的数据传输和共享。
2. 分波复用(FDM):这种方法将信号波分频后发送到不同的通道。
各通道分别接收自己的信号波,并将其还原为原始数据,从而实现了数据共享。
3. 频分复用(OFDM):这种方法可以将数据分为多个独立的数据流,并将每个数据流进行频率划分。
将划分后的数据流发送到各通道,各通道接收对应的数据流,并恢复原始数据。
多通道信号处理中的阵列信号处理技术在现代通信领域中,多通道信号处理已成为一项重要的技术,能够在众多应用中实现高效的信号提取和处理。
而其中,阵列信号处理技术则是多通道信号处理中的关键技术之一。
本文将以阵列信号处理技术为主题,探讨其在多通道信号处理中的应用和重要性。
一、阵列信号处理技术的基本概念阵列信号处理技术是指利用多个接收通道对信号进行采集和处理的一种信号处理方法。
这些接收通道可以部署在不同的位置上,通过对各通道接收到的信号进行分析和处理,可以获得目标信号的方向、距离和频率等信息。
阵列信号处理技术在无线通信、雷达、声纳等领域中都有着广泛的应用。
二、阵列信号处理技术的原理在阵列信号处理中,通过合理地设计和部署接收通道,并利用差分和合成等技术,可以实现对信号的增强和抑制。
其基本原理可以概括为以下几个方面:1. 时差测量:通过计算不同通道接收到信号的时间差,可以确定信号的到达方向。
这种方法被广泛应用于声纳和雷达领域,用于目标定位和跟踪。
2. 相关性分析:通过对不同通道接收到的信号进行相关性分析,可以提取出目标信号并抑制噪声。
这种方法在无线通信和雷达等领域中被广泛应用,可以提高信号的质量和可靠性。
3. 波束形成:通过对接收到的信号进行加权合成,可以实现对信号的增强和抑制。
这种方法在天线和无线通信系统中被广泛应用,可以提高通信质量和距离。
三、阵列信号处理技术在多通道信号处理中的应用阵列信号处理技术在多通道信号处理中有着重要的应用。
以下列举了几个常见的应用场景:1. 无线通信系统:在无线通信系统中,利用阵列技术可以实现多天线发射和接收。
通过对接收到的信号进行处理,可以提高无线信号的覆盖范围和传输速率。
2. 声纳系统:在声纳系统中,通过部署多个接收通道,可以实现对海洋中的声波信号进行定位和跟踪。
阵列信号处理技术可以提高声纳系统的性能和探测范围。
3. 雷达系统:在雷达系统中,利用阵列技术可以实现对目标信号的定位和跟踪。
多通道信号处理中的自适应阵列处理技术自适应阵列处理技术在多通道信号处理中扮演着重要的角色。
它是一种利用多个传感器接收并处理信号的方法,通过选择性地增强所需信号、抑制干扰信号,提高通信质量和可靠性。
本文将通过介绍自适应阵列处理技术的原理和应用领域,探讨其在多通道信号处理中的重要性和优势。
一、自适应阵列处理技术原理自适应阵列处理技术基于波束形成和空间滤波的原理,通过计算传感器阵列中各个传感器之间的差异信息,调整传感器的增益和相位,实现对指定方向信号的增强以及对干扰信号的抑制。
1. 波束形成波束形成是指通过合理选择传感器的权值,使得波束指向指定的方向,从而增强来自该方向的信号。
传感器阵列接收的信号中,如果目标信号来自于阵列的指定方向,那么经过相位和幅度的调整后,信号在阵列中各个传感器上的相位将趋于一致,从而在合成波束上形成最大增益。
2. 空间滤波空间滤波是指对传感器阵列接收到的信号进行加权叠加,通过调整权值达到抑制干扰信号的目的。
通过传感器阵列之间的相位差异来调整权值,可以选择性地滤除不需要的信号,提高接收信号的质量。
二、自适应阵列处理技术的应用领域自适应阵列处理技术具有广泛的应用领域,包括无线通信、雷达与声纳、医学图像处理等。
1. 无线通信在无线通信系统中,自适应阵列处理技术可以用于空中接口中的信号增强和干扰抑制。
通过自适应阵列处理技术,可以提高无线信号的接收灵敏度和抗干扰能力,增强通信质量和可靠性。
2. 雷达与声纳自适应阵列处理技术在雷达与声纳系统中有着重要的应用。
通过波束形成和空间滤波,可以实现对目标信号的精确定位和抑制来自其他方向的杂乱信号,提高雷达与声纳系统的探测性能。
3. 医学图像处理在医学领域,自适应阵列处理技术可用于医学图像处理中的噪声抑制和信号增强。
通过选择性地增强医学图像中的有用信息,可以提高图像的清晰度和准确性,辅助医生进行诊断和治疗。
三、自适应阵列处理技术的优势自适应阵列处理技术在多通道信号处理中具有许多优势,以下是其中几个主要的优势:1. 强抗干扰能力通过自适应阵列处理技术,可以实现对干扰信号的抑制,提高信号的纯净度和可靠性。
多路信号采集显示系统设计与实现多路信号采集显示系统是一种可以同时采集多路信号并将其显示出来的电子系统。
该系统主要由信号采集部分和信号显示部分组成。
在信号采集部分,系统需要设计一套信号采集电路。
我们需要选择合适的传感器来采集不同类型的信号。
常见的传感器有温度传感器、压力传感器、电流传感器等。
接下来,我们需要设计合适的电路来转换传感器的模拟信号为数字信号。
一种常见的方法是使用模数转换器(ADC)将模拟信号转换为数字信号。
系统还需要设计一套数据传输电路,将采集到的信号传输给信号显示部分。
在信号显示部分,系统需要设计一套信号显示电路。
我们需要选择合适的显示设备来显示信号。
常见的显示设备有液晶显示屏、数码管等。
接下来,我们需要设计合适的电路来处理和驱动显示设备。
系统需要将数字信号转换为能够驱动显示设备的信号。
系统还需要设计一套用户界面,用户可以通过界面来监控和操作系统。
多路信号采集显示系统的实现需要注意以下几点。
系统需要选择合适的硬件平台来实现。
常见的硬件平台有单片机、FPGA等。
选择合适的硬件平台可以提高系统的性能和可扩展性。
系统需要选择合适的软件平台来实现。
常见的软件平台有C语言、LabVIEW等。
选择合适的软件平台可以简化系统的开发和维护。
系统在设计和实现过程中需要进行充分的测试和调试,确保系统的可靠性和稳定性。
多路信号采集显示系统是一种可以同时采集多路信号并将其显示出来的电子系统。
该系统可以广泛应用于工业自动化、仪器仪表等领域。
在设计和实现过程中需要注意硬件平台的选择、软件平台的选择以及系统的测试和调试。
多路信号采集显示系统设计与实现
多路信号采集显示系统是指通过多个输入通道对不同的信号进行采集,并将采集到的
信号通过显示器或其他方式进行展示的一种系统。
这种系统可以应用于多个领域,如医疗
诊断、环境监测、工业控制等。
在设计多路信号采集显示系统时,需要考虑到以下几个方面:
1. 信号采集模块的设计:信号采集模块是整个系统的核心部件,它需要具备多通道
输入、高精度采集、滤波放大等功能。
根据采集的信号类型和要求,可以选择不同类型的
采集芯片和滤波放大电路进行设计。
2. 控制模块的设计:控制模块主要任务是对采集模块进行控制,例如配置采集参数、启动/停止采集等。
此外,还需要考虑到控制模块与采集模块之间的通信方式和传输速率
等问题。
3. 数据处理与存储模块的设计:在采集到信号后,需要对采集到的数据进行处理和
存储,以便后续的分析和应用。
对于数据处理方面,可以选择使用单片机、FPGA等芯片进行处理;对于数据存储方面,可以选择使用内存、SD卡等存储介质。
4. 显示模块的设计:最后一步是将采集到的信号显示出来。
显示模块可以选择使用
液晶显示屏、LED数码管等不同的方式进行显示,并可以进行数据可视化处理。
在实际的系统实现中,可以采用模块化设计的方式,将不同的模块分别进行设计和测试,最后进行整合并进行系统测试。
在测试过程中,需要对系统的可靠性、精度和稳定性
等方面进行评估和测试,以确保整个系统的正常运行和满足应用的要求。
总之,多路信号采集显示系统是一种复杂的系统,需要进行系统化的设计和测试,以
确保其在实际应用中的高效性和可靠性。
多路信号采集显示系统设计与实现1. 引言1.1 背景介绍随着科技的发展和进步,各行各业对实时监测和数据采集的需求越来越大。
在很多领域,如医疗、工业控制、环境监测等,需要采集多路信号并进行实时显示和分析。
传统的信号采集系统往往面临着数据处理能力不足、系统稳定性差、信号干扰等问题,因此需要设计一种高效、稳定且可靠的多路信号采集显示系统。
多路信号采集显示系统至关重要,它可以在短时间内采集大量的实时数据,并能够进行实时处理和分析。
这对于一些需要高精度、高速度信号采集的应用来说至关重要。
设计和实现一种能够满足这些需求的多路信号采集显示系统具有重要的意义。
本文旨在探讨多路信号采集显示系统的设计和实现,以提高系统的性能和稳定性,并对系统进行优化,以满足实际应用的需求。
通过本文的研究,可以为相关领域的研究和实际应用提供参考和帮助。
1.2 研究目的研究目的:本文旨在设计和实现一种多路信号采集显示系统,以满足日益增长的信号处理需求。
通过深入研究多路信号采集系统的设计原理和算法,探索如何实现高效、稳定的信号采集功能,并结合显示系统的设计,实现信号的实时监测和分析。
本研究旨在对系统进行性能评估,发现潜在的问题并进行优化,提高系统的稳定性和准确性。
通过本研究,可以为相关领域的研究人员和工程师提供参考和借鉴,推动多路信号采集显示系统的发展,促进信号处理技术的进步和应用。
2. 正文2.1 多路信号采集系统设计多路信号采集系统设计是本文研究的重点之一,该系统设计需要考虑到采集信号的稳定性、精确性和实时性。
我们需要选择合适的采集设备,通常采用的是模数转换器(ADC)来将模拟信号转换为数字信号。
在选择ADC时,需要考虑到采样率、分辨率、输入电压范围等因素。
我们需要设计合适的信号调理电路,用于滤波、放大、去噪等处理,以保证采集到的信号质量。
在设计信号调理电路时,需要根据信号特性选择合适的滤波器、放大器等,确保采集到的信号符合实际需求。
多通道卫星导航信号实时转发系统的设计摘要:为了进一步提升卫星导航信号在作战时的精准性,当前多通道卫星导航信号转发系统经过研发,已经应用在了卫星导航结构中,能够有效实现数据的实时采集以及可控延时性转发,可以有效的抵抗部分综合干扰环境中的影响因素。
本文围绕多通道卫星导航信号实时转发系统展开分析,意在通过本文论述,能够提升多通道,卫星导航信号转发系统的应用价值。
关键词:多通道;卫星导航;信号实时转发系统;设计引言由于传统的转发式欺骗干扰技术,在卫星导航信号转发系统中的应用具有较多的问题,其技术难度较大,且需要落实多项技术环节,因此建立在当前卫星导航信号的采集以及回放需求基础上,落实多通道的卫星导航信号实时采集系统是当前极为重要的研发任务。
该系统建立在转发式欺骗干扰技术的基础上,结合卫星导航数据传输和接收的相关需求来综合分析,能够有效的进行数据的实时采集,并且可控制原始转发,因此全面分析多套卫星导航信号实时转发系统的结构原理,不仅是本文论述的重点,也是当前优化卫星导航系统结构性能的主要方式。
一、方案设计当前多通道卫星导航信号实时转发系统设计的主要目的是能够分别接收不同的可见卫星发出的信号,并且将已经接收到的数据信号利用延时的方式进行转发,整体系统结构的工作原理以多天线阵列为主,能够实现不同卫星信号的接收,利用了具备自动控制增益效果的adc功能来实现平射断信号下变频的中频信号转移,并且利用ad模块将其转变成数字信号,同时,需要对接收到的不同信号进行延时处理,处理之后,再次利用da模块将其恢复成模拟信号,经过上变频模块进行设频段调制,将所有的信号整合成一路信号之后,进行发送。
综合上述工作原理,我们可以看出当前组成多通道卫星导航信号实时转发系统的主要结构以上、下变频模块、信号调理模块、延时模块、ad模块、da模块、控制器、aGc模块组成,另外由于对于卫星信号的转发要有实时性,因此,整体结构利用嵌入式的方式组成,详细的系统工作原理,如图1所示。
集成电路设计中的多通道信号处理技术嘿,朋友!今天咱们来聊聊集成电路设计里那神奇的多通道信号处理技术。
先来说说我曾经的一个经历吧。
有一次,我参加了一个电子设备的拆解活动。
那是一个旧的音响设备,外壳磨损,按键也不太灵敏了。
当我打开它的后盖,看到里面密密麻麻的电路板和各种元件时,瞬间就被吸引住了。
其中有一块小小的芯片,上面标注着一些复杂的符号和数字,后来我才知道那就是集成电路的一部分。
回到咱们要说的多通道信号处理技术,这玩意儿就像是一个交通警察,指挥着众多的信号在集成电路里有序地流动。
在集成电路设计中,多通道信号处理技术的应用那可太广泛啦!比如说在音频处理方面,咱们听的音乐、看的电影,里面的声音效果能够那么丰富、逼真,多通道信号处理技术功不可没。
想象一下,你在听一场音乐会的录音,小提琴的悠扬、钢琴的清脆、鼓点的震撼,各种声音通过不同的通道传输和处理,最后完美地融合在一起,让你仿佛身临其境。
在通信领域,多通道信号处理技术更是至关重要。
咱们现在用的手机,能同时进行语音通话、视频聊天、下载文件等等,这背后就是多通道信号处理技术在默默工作。
它就像一个高效的调度员,把各种信号合理地分配到不同的通道,确保信息的快速、准确传输,让咱们的通信体验丝滑顺畅。
还有在图像显示方面,比如咱们家里的高清电视,屏幕上那清晰、绚丽的画面,也是多通道信号处理技术的杰作。
不同颜色、亮度的信号通过多个通道进行处理和优化,最终呈现出令人惊艳的视觉效果。
再深入一点说,多通道信号处理技术在实现过程中,会遇到各种各样的挑战。
就像道路上会有堵车、交通事故一样,信号通道也可能会出现干扰、延迟等问题。
这时候,工程师们就得像医生一样,通过各种手段来诊断和解决这些“病症”。
比如说,为了减少信号干扰,他们会采用精心设计的屏蔽措施,就像是给信号通道穿上一层“防护服”,防止外界的“噪音”干扰。
为了降低信号延迟,会优化电路布局,让信号能够以最快的速度到达目的地,就像为车辆规划出最快捷的路线。
多路信号采集显示系统设计与实现
一、引言
随着科技的进步和电子技术的发展,多路信号采集显示系统在工业控制、医疗设备、通信设备等领域中得到了广泛的应用。
多路信号采集显示系统能够实时监控多路信号,对数据进行采集、处理和显示,为用户提供准确的信息,有利于用户进行数据分析和决策。
在本文中,我们将探讨多路信号采集显示系统的设计与实现。
二、系统设计
1.系统功能需求
多路信号采集显示系统的功能需求主要包括:
(1)多通道信号采集:系统能够同时采集多路信号,保证数据的准确性和实时性;
(2)数据处理:对采集到的数据进行滤波、放大、数字化处理,保证数据的质量;
(3)数据显示:将处理后的数据以图表的形式显示在界面上,方便用户进行观察和分析;
(4)报警功能:对采集到的数据进行实时监测,当数据超出设定的范围时能够自动报警;
(5)数据存储:将采集到的数据进行存储,方便用户进行后续的数据分析。
2.系统结构设计
基于功能需求,多路信号采集显示系统的结构可分为信号采集模块、数据处理模块、数据显示模块、报警模块和数据存储模块五部分。
信号采集模块负责多路信号的采集,数据处理模块对采集到的数据进行处理,数据显示模块将处理后的数据显示在界面上,报警模块负责对数据进行监测和实时报警,数据存储模块负责对采集到的数据进行存储。
3.系统测试
在系统实现完成后,我们对多路信号采集显示系统进行了测试。
测试结果表明,系统能够正常采集多路信号,并对采集到的数据进行处理和显示,符合系统设计的功能需求。
在测试中,我们还对系统的稳定性和可靠性进行了评估,结果显示系统具有较好的稳定性和可靠性。
多通道实时阵列信号处理系统的设计杨欣然;吴琼之;范秋香【期刊名称】《电子设计工程》【年(卷),期】2015(0)12【摘要】Digital array radar which based on all-digital signal generation and digital beam forming process has become an important trend in phased array radar technology. For the demand of modern digital array radar in multi-channel data acquisition and real-time processing, designed a FPGA real-time multi-channel array signal processing-based systems. Completed on 20 channels IF data acquisition, real-time digital beamformer and data transmission. Experimental results show that the system is stable, good performance, with good signal to noise ratio and channel consistency.%以全数字化信号产生和数字波束形成处理为基础的数字化阵列雷达已成为当代相控阵雷达技术发展的一个重要趋势,本文针对现代数字化阵列雷达对多通道数据采集和实时处理的需求,设计了一种基于FPGA的多通道实时阵列信号处理系统。
可完成对20通道的中频数据采集,实时波束合成和数据传输功能,实验结果表明系统工作稳定、性能良好,具有良好的信噪比和通道一致性。
【总页数】4页(P176-179)【作者】杨欣然;吴琼之;范秋香【作者单位】北京理工大学信息与电子学院,北京 100081;北京理工大学信息与电子学院,北京 100081;北京理工大学信息与电子学院,北京 100081【正文语种】中文【中图分类】TN911【相关文献】1.基于FPGA的多通道高速实时信号处理系统设计 [J], 冼友伦;卢护林;苏涛2.一种多通道高精度数据实时采集处理系统的设计与实现 [J], 赵德乾;杨学良3.实时阵列信号处理系统设计 [J], 朱启强;郑容秋4.风洞试验多通道数据采集与动态参数实时处理系统 [J], 彭启琮;李玉柏5.基于数据采集卡的多通道阵列信号采集系统设计 [J], 胥保春;李佩娟;盛云龙;钱厚亮;吴金秋因版权原因,仅展示原文概要,查看原文内容请购买。
基于C8051F007的实时多通道数模信号采集系统叶珏磊周志峰庞正雅涂婷(上海工程技术大学机械与汽车工程学院)摘要为应对系统采集环境恶劣和对采集的数据实时性要求高的特点,基于C8051F007单片机设计了一款低成本、多通道集成数字信号与模拟信号采集处理下位机系统。
对于模拟信号由C8051F007的片上A/D转换单元转换为数字信号,同时结合基于MFC(Microsoft Foundation Classes,微软基础类库)开发的上位机系统显示处理数模信号,并通过UART-USB了实现了上下位机的通信。
实验证明:该系统可以实现多路数字与模拟信号的采集,同时可以进行采集信号的显示处理。
关键词信号采集系统C8051F007上下位机多通道数模MFC中图分类号TP274文献标识码A文章编号1000-3932(2019)02-0139-05在车间、工程和工业领域,上位机与下位机组合形成信号采集系统与控制系统已经成为主流。
上位机界面友好,数据处理能力强。
下位机的成本便宜,小巧轻便,适合在恶劣的环境下使用。
两者的结合形成了优势互补[1]。
多通道数模信号采集系统下位机部分由单片机C8051F007、电源模块、DC-DC升压电路、OLED显示模块及UART-USB通信模块等组成。
C8051F007是一款完全集成的多通道数模信号采集处理芯片,它体积较小、价格便宜、可靠性较高,片上有12位的SARADC,该ADC工作在最大采样速率(100ksps)时可提供真正的12位精度。
下位机系统的核心是C8051F007,用于控制协调具体的数据采集、传输与OLED显示。
采集到的多通道数模信号由C8051F007处理后,通过其UART串口传出,信号通过UART-USB(CP2102)芯片转USB接口信号后传输到上位机,基于MFC程序语言编制了上位机界面来显示与存储信号数据。
本系统设置了4位数字通道与4位模拟输入通道。
1系统的硬件设计1.1C8051F007介绍C8051F007是完全集成的混合信号系统级MCU芯片,采用与8051兼容的Silicon Laborato-ries专利CIP-51微控制器内核,执行速率可达到25MIPS,有21个矢量中断源。
多通道实时阵列信号处理系统的设计由judyzhong于星期三, 11/11/2015 - 14:06 发表作者:杨欣然,吴琼之,范秋香来源:电子科技摘要:以全数字化信号产生和数字波束形成处理为基础的数字化阵列雷达已成为当代相控阵雷达技术发展的一个重要趋势,本文针对现代数字化阵列雷达对多通道数据采集和实时处理的需求,设计了一种基于FPGA的多通道实时阵列信号处理系统。
可完成对20通道的中频数据采集,实时波束合成和数据传输功能,实验结果表明系统工作稳定、性能良好,具有良好的信噪比和通道一致性。
随着数字信号处理技术的不断进步和相应处理能力的不断提高,数字化阵列雷达以其动态范围大、扫描波束多、设计灵活性高的特点,已经逐步取代传统模拟阵列雷达成为高性能阵列雷达的主要研究方向。
数字化阵列雷达需要将各个阵列天线接收的信号经过模拟下变频后经过AD采样并在数字域内进行信号处理,其典型的信号处理的方法包括数字波束形成(DBF)技术和波达方向估计(DOA)技术等。
对于数字阵列雷达而言,对模拟下变频后的信号完成多通道数据采集、数据处理和传输是系统的关键部分,对处理系统的同步性能、通道间幅相一致性均提出了很高要求,如进行DBF处理中通道间的不一致性将会影响波束合成后天线的方向图的特性,使增益下降、旁瓣电平升高。
同时数字阵列雷达需要对各个通道采集下的数据实时地完成信号处理和数据传输功能,对处理系统的实时处理能力和信号吞吐能力提出了一定挑战。
本文介绍了一种针对DBF处理的多通道阵列信号处理系统的设计方案,以Xilinx的XC7K325T FPGA为核心,完成了20通道的中频数据采集,并在FPGA内完成数字波束合成功能,可以同时完成8个波束指向的合成,并且将合成后的数据通过RapidIO结果传输至实时处理机进行进一步的处理。
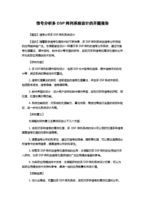
1 系统设计原理和组成本系统由数据采集模块和波束合成与传输模块两部分组成,系统框图如图1所示。
20路模拟中频输入通过SSMC连接器输入,由5片四通道A/D芯片AD9653采样后,通过LVDS接口串行输出到到FPGA的ISERDES输入模块中完成串并转换,并在FPGA内完成数字下变频、I/Q变换、低通滤波以及数字波束合成功能。
波束合成后的数据在FPGA中封装成RapidI/O协议的数据帧,通过QSFP接口传输至相应的信号处理系统或存储记录系统中。
数字波束合成及数字切副瓣处理中需要的权值由上位机通过RS-422接口输入到FPGA。
同时软件部分还可提供幅度和相位补偿参数接口。
FPGA外接1个256MBx16bit 的DDR3 SDRAM,以缓存一定量的原始数据和波束合成处理后的数据。
1.1 数据采集模块设计数据采集模块是系统设计的关键部分和主要困难所在,该模块需要完成20通道的数据采集,并在保证信噪比的同时使AD各通道间串扰和通道间的不一致性尽可能低。
这需要在AD的选型、AD前端耦合电路设计,AD电源的去耦和滤波,PCB布局布线等方面做精心的设计。
考虑到本模块中数据采集部分中通道数量多,与使用许多个单通道ADC相比,使用单片内多通道ADC具有提高系统集成度、降低系统实施难度、减少系统功耗等诸多优势,在经过初期调研和选型后,决定采用ADI公司的4通道、16bit、高速ADC—AD9653。
AD9653主要性能指标如下:采样通道数:4最大采样率:125 Msps模拟带宽:650 MHz位数:16 bit信噪比:76.5 dBFS无杂散动态范围:90 dbc针对本模块中要求的20路中频数据采集,使用5片AD9653即可满足需求,极大地简化了系统设计。
其优越的信噪比和动态范围可满足绝大部分中频接收机对采样精度的要求。
在选定AD芯片的同时,需要根据AD所要求达到的信噪比选定相应的时钟分发芯片,这是由于AD的信噪比不只由AD本身及其外围电路决定,也和AD输入时钟的抖动有关。
图2显示了理想ADC输入时钟抖动与信噪比的关系,通过ADC位数和输入时钟抖动两条线的交点处确定给定模拟输入信号频率时ADC最多可容忍的总时钟抖动量,即考虑抖动因素的具有无限的分辨率的理想ADC的信噪比,SNRided 应大于等于指定位数的理想ADC的量化噪声SNRbit=6.02N+1.76,对于16位ADC,其量化噪声为98dBFS,可以得到在输入时钟抖动小于50fs的情况下,ADC的信噪比不会发生恶化。
但目前受时钟分发芯片性能的限制,目前时钟扇出超过5路的时钟分发芯片可达到的最小抖动都超过50fs,故本设计中采用用于要求低抖动的高速应用的时钟分发芯片ADCLK948,时钟抖动为75fs,最大输出频率4.8 GHz,以最大程度的保证ADC的有效位数尽可能少的收到时钟抖动的影响。
由于AD9653采用差分输入,而中频接收机输出为单端信号,故采用高频变压器耦合方式完成单端信号到差分信号的转换,变压器耦合前端能够驱动较高频率而无明显的插入损耗,多匝比率变压器还能提供无噪声增益,相对于使用运放进行耦合有明显的优势。
为保证模拟输入信号的信号完整性,需要在变压器的副边进行端接,对于匝数比为1:1的变压器而言,为了获得在原边侧50 Ω的阻抗,需考虑变压器的插入损耗和回波损耗,根据回波损耗计算出副边所需要的匹配的阻抗大小。
在进行PCB布线时需保证单端模拟信号到高频变压器的走线尽可能短,使其尽快转换为差分信号,提高信号的抗干扰性能。
AD芯片的电源部分是系统噪声基底的重要影响因素,为了减小从电源部分引入的噪声每个电源管脚和地之间均加入多个不同容值退耦电容提高电源抑制比,在PCB中尽量靠近供电管脚放置。
为了减小不同容值的电容并联后产生的反谐振影响电容的去耦性能,在不同容值的电容间串联铁氧体磁珠,构成pi型滤波电路。
为了尽可能旁路高频噪声,在靠近模拟电源管脚处放置使用了在高频段有很高插入损耗的三端子穿心电容。
在PCB叠层设计时让电源平面层和地平面层尽量靠近,通过平面层之间的层间耦合电容使得PCB本身具备高频去耦能力,进一步提高电源部分的抗干扰能力。
同时AD芯片的数字电源和模拟电源分开供电,各片ADC芯片的模拟电源也采用单独供电,从而减小数字端对模拟端的干扰和芯片间的串扰,提高通道间的隔离度。
1.2 波束合成与传输模块设计系统的信号处理、传输流程如图3所示,FPGA中ISerdes模块完成对通过LVDS接口输入的AD采样信号的串并转换,转换得到16 bit位宽的数字信号;DDC模块对每个通道的中频信号进行数字下变频和低通滤波处理得到正交基带信号(I、Q两路);DBF模块对16路信号进行数字波束合成,同时完成8个方向的数字波束合成;Rapid IO模块将8路数字波束合成后的信号通过QSFP接口传输至实时处理机完成信号的进一步处理或存储。
图4为数字下变频模块信号处理框图。
主要模块包括:数字本振生成,IQ混频,低通滤波。
数字本振由的DDS IP核实现,输出16 bit位宽的正交的单点频信号,20路AD采样后中频输入信号可共用一个数字本振。
输入信号与本振产生的两路正交信号经过数字乘法器相乘后即可得到信号的同相支路和正交支路,经过数字滤波器进行低通滤波后即可得到正交解调后基带信号。
由于本系统中由于基带信号带宽为4 MHz,而采样率为40 MHz,若将基带信号全部进行波束合成处理和上传,对FPGA的数据处理能力和数据吞吐量都造成很大压力,根据采样定理,可对过采样信号进行抽取以降低数据量并且不损失信号中的信息。
本系统对低通滤波后的数据进行4:1抽取后送入波束合成模块。
20路I/Q信号分别与对应方向的复系数相乘累加得到一个方向的数字波束。
由于系统需要同时完成8个波束指向的合成,如果直接计算总共需要在FPGA内使用20*8=160个复乘器,相当于160*4=640个乘法器资源,资源消耗超过XC7K325T中乘法器资源的80%。
由于抽取后基带I/Q信号的数据率只有10 MHz,而FPGA系统时钟可远高于此,故可通过对乘法器进行时分复用解决系统乘法器资源消耗过大这个问题。
计算一次复数乘法需要两个系统时钟周期,考虑到乘法器的延时,当FPGA系统时钟为160 MHz 时,4路基带I/Q信号时分复用一个复乘法器,20路总共需要5个复乘器,合成8路波束信号共需40个复乘器,一个复乘器包含两个乘法器,所以DBF单元最终实现共需乘法器80个,极大地缓解了FPGA内乘法器资源的压力。
本系统需要将8个波束指向的波束合成结果同时进行上传,每一指向数据位宽为16Bit,总数据率达到2.5 Gbps。
若使用传统的并行线缆传输,则需要百余根信号线,不利于系统的集成和装配,而使用LVDS接口传输,单路数据率一般不超过1 Gpbs,需要多路传输才可满足要求。
故本系统中选择了采用高速串行通信中常用的Rapid IO协议,协议单通道速率理论上最高可达6.25 Gbps。
并采用了同时具有4路光纤接口的QSFP模块,4个通道最高速率理论上可达4*6.25 Gb=25 Gb/s,由于Rapid IO协议采用8B/10B编码,并考虑到编码开销以及一些包头开销,4个通道实际传输速率最高可达为20 Gb/s。
本系统中使用了两个QSFP接口,可根据实际应用需要向与实时处理机上传数据的同时同其他模块(如高速存储模块)进行数据传输,增强了模块应用的灵活性。
2 系统性能测试数据采集系统是实时信号处理系统的基础,衡量数据采集系统的指标包括其静态性能和动态性能。
对于阵列信号处理而言,由于动态性能主要描述了ADC采样和重现模拟信号的能力,直接影响后续信号处理的精度,故而对动态特性的指标更为重视。
多通道数据采集系统除了一般动态性能中关注的有效位数、无杂散动态范围等指标,对各个通道的一致性也需进行测试。
本系统测试中采用FFT法对采集系统的有效位数和幅相一致性进行测试,信号源输出51 MHz,幅度以经过功分器后幅度达到-1 dBFS左右为准,测试信号由安捷伦8648B信号源产生;功分器输出信号通过带通滤波器(通带范围47.5~52.5 MHz)以减少信号源噪声对测试结果的影响。
ADC采样的数据在FPGA内完成传兵转换后,可在ChipScope中观察并导出。
对导出的数据做FFT,在(0,N/2)区间内寻找功率谱的峰值点,即为信号功率Psignal。
由于前端使用了带通滤波器,故在计算有效位数时噪声功率是可认为在滤波器阻带范围内的噪底是ADC及其前端电路产生的噪声,故计算噪声时由一段阻带范围内的噪声得到噪声功率的平均值,将噪声功率的平均值乘以N/2得到噪声功率Pnoise,并根据计算出AD 的有效位数。
FFT计算时还需注意截断误差的影响,截断会使谱分析精度受到影响。
如果时域信号是周期性的,而截断又按整周期取数,信号截断不会产生问题,因为每周期信号都能代表整个周期信号变化情况。