水质常规指标测定操作方法精
- 格式:doc
- 大小:38.24 KB
- 文档页数:24
水质指标监测指导手册目录化学需氧量(COD)的重铬酸钾法测定 (2)化学需氧量(COD)测定方法比较 (6)废水中悬浮物(SS)的测定 (9)生化需氧量(BOD5)测定 (10)氨氮的测定 (17)水样pH值的测定 (21)化学需氧量(COD)的重铬酸钾法测定化学需氧量(COD)是指在一定的条件下,用强氧化剂处理水时所消耗氧化剂的量。
COD反映了水中受还原性物质污染的程度。
水中的还原性物质有有机物、亚硝酸盐、亚铁盐、硫化物等,所以COD测定又可反映水中有机物的含量。
一、重铬酸钾法测定(COD Cr)的原理在强酸性溶液中,准确加入过量的重铬酸钾标准溶液,加热回流,将水样中还原性物质(主要是有机物)氧化,过量的重铬酸钾以试亚铁灵作指示剂,用硫酸亚铁铵标准溶液回滴,根据所消耗的重铬酸钾标准溶液量计算水样化学需氧量。
二、仪器1、500mL全玻璃回流装置。
2、加热装置(电炉)。
3、25mL或50mL酸式滴定管、锥形瓶、移液管、容量瓶等。
三、试剂1、重铬酸钾标准溶液(C1/6K2Cr2O7);称取预先在120℃烘干2h的基准或优质纯重铬酸钾12.258g溶于水中,移入1000mL容量瓶,稀释至标准线,摇匀。
2、试亚铁灵指示液:称取1.485g邻菲啰啉(C12H8N2•H2O)、0.695g 硫酸亚铁(FeSO4•7H2O)溶于水中,稀释至100mL,储于棕色瓶内。
3、硫酸亚铁铵标准溶液(C(NH4)2 Fe(SO4)2•6H2O):称取39.5g硫酸亚铁铵溶于水中,边搅拌边缓慢加入20mL浓硫酸,冷却后移入1000mL容量瓶中,加水稀释至标线,摇匀。
临用前,用重铬酸钾标准溶液标定。
标定方法:准确吸取10.00mL重铬酸钾标准溶液于500mL锥形瓶中,加水稀释至110mL左右,缓慢加入30mL浓硫酸,混匀。
冷却后,加入3滴试亚铁灵指示液(约0.15mL),用硫酸亚铁铵溶液滴定,溶液的颜色由黄色经蓝绿色至红褐色即为终点。
水质常规指标检测方法水是人类生活中必不可少的资源,而水质的好坏直接关系到人们的健康和安全。
因此,为了监测和评估水质的好坏,人们常常使用一些常规指标来进行水质检测。
本文将介绍一些常见的水质常规指标检测方法。
1.化学需氧量(COD)和生化需氧量(BOD)化学需氧量(COD)和生化需氧量(BOD)是反映水中存在的有机物总量的重要指标。
COD反映了水中存在的容易氧化的有机物的总量,而BOD则是指水中有机物在水中细菌分解的需氧量。
COD和BOD的测定方法可以采用标准溶液滴定法、光度法、电化学法等。
2.总悬浮物(TSS)总悬浮物(TSS)是指水中悬浮在其中的固体物质的总量,如泥沙、粒子等。
常用的检测方法有称重法、玻璃纤维过滤法、离心法等。
3.总溶解固体(TDS)总溶解固体(TDS)是指水中的所有溶解物质的总量,包括无机盐类、有机物、微量元素等。
常用的检测方法有蒸发法、电导率法等。
4.氨氮(NH3-N)和氮氟化物(NO3-N)氨氮(NH3-N)和氮氟化物(NO3-N)是水体中的重要氮源。
氨氮通常来自于有机废物的分解,而氮氟化物则主要来自化学肥料的使用。
常用的检测方法有分光光度法、电导率法等。
5.总磷(TP)和无机磷(PO4-P)总磷(TP)是指水中存在的所有磷元素的总量,主要来自于污水、农田排水等源。
而无机磷(PO4-P)则是指水中无机磷的含量,常用的检测方法有分光光度法、离子色谱法等。
6.溶解氧(DO)溶解氧(DO)是指水中溶解的氧气分子的含量。
它是反映水体中生物活动情况和水体自净能力的重要指标。
常用的检测方法有溶解氧电极法、分光光度法等。
7.水温水温是反映水体热量状况的指标,也是水体的重要生态环境因子。
常用的检测方法有水温计法、红外线热像仪法等。
8.PH值PH值是指水体中氢离子浓度的负对数值,用来反映水体的酸碱性。
常用的检测方法有玻璃电极法、酸碱指示剂法等。
9.电导率电导率是指水体导电能力的指标,可以反映水中溶解物质的含量和种类。
-- 《生活饮用水卫生标准》 GB5749-2022 表1 水质常规指标及限值指标总大肠菌群(MPN/100mL 或者CFU/100mL) 耐热大肠菌群(MPN/100mL 或者CFU/100mL) 大肠埃希氏菌(MPN/100mL 或者CFU/100mL) 菌落总数(CFU/mL)砷(mg/L)镉(mg/L)铬(六价,mg/L)铅(mg/L)汞(mg/L)硒(mg/L)氰化物(mg/L)氟化物(mg/L)硝酸盐(以N 计,mg/L)三氯甲烷(mg/L)四氯化碳(mg/L)溴酸盐(使用臭氧时,mg/L)甲醛(使用臭氧时,mg/L)亚氯酸盐(使用二氧化氯消毒时,mg/L)氯酸盐(使用复合二氧化氯消毒时,mg/L)色度(铂钴色度单位)浑浊度(NTU-散射浊度单位)臭和味肉眼可见物pH (pH 单位)铝(mg/L)铁(mg/L)锰(mg/L)铜(mg/L)锌(mg/L)限值不得检出不得检出不得检出1000.010.0050.050.010.0010.010.051.010地下水源限制时为200.060.0020.010.90.70.7151水源与净水技术条件限制时为3无异臭、异味无不小于6.5 且不大于8.50.20.30.11.01.0表 2 饮用水中消毒剂常规指标及要求消毒剂名称与水接触时间氯气及游离氯制剂(游离氯,mg/L) 至少30min 一氯胺(总氯,mg/L) 至少120min臭氧(O3,mg/L) 至少12min 二氧化氯(ClO2,mg/L) 至少30min管网末梢水中余量≥0.05≥0.050.02如加氯,总氯≥0.05≥0.02出厂水中限值430.30.8出厂水中余量≥0.3≥0.5≥0.1氯化物(mg/L)硫酸盐(mg/L)溶解性总固体(mg/L)总硬度(以CaCO3 计,mg/L)耗氧量(CODMn 法,以O2 计,mg/L)挥发酚类(以苯酚计,mg/L)阴离子合成洗涤剂(mg/L)总α 放射性(Bq/L)总β 放射性(Bq/L) 25025010004503水源限制,原水耗氧量>6mg/L 时为5 0.0020.30.51① MPN 表示最可能数;CFU 表示菌落形成单位。
实验方法汇总水质监测指标水质监测是评估水体健康状况的重要手段,同时也是保护水资源和公众身体健康的关键环节。
为了准确监测水体的水质状况,科学家们开发出了多种实验方法来测试不同的水质监测指标。
本文将对一些常见的水质监测指标及其相关实验方法进行汇总,旨在提供一个综合了解水质监测方法的概览。
一、总悬浮物(TSS)和悬浮颗粒物(SS)的监测方法总悬浮物(TSS)和悬浮颗粒物(SS)通常被用来评估水体中的固体颗粒物含量。
常用的监测方法包括:1.重力沉降法:将水样放置在沉降管中,经过一段时间后,根据颗粒物的沉降速度来计算固体颗粒物的含量。
2.滤膜法:将水样过滤,使用预先称量好的滤膜将颗粒物捕捉下来,然后将滤膜干燥并称重,计算出固体颗粒物的质量。
二、化学需氧量(COD)和生化需氧量(BOD)的监测方法化学需氧量(COD)和生化需氧量(BOD)是评估水体中有机物含量的重要指标。
以下是相关的监测方法:1. 化学需氧量(COD)的监测方法:采用高温、高压和酸性条件下,利用氧化剂氧化有机物,再通过测定氧化剂的消耗量来计算COD值。
2. 生化需氧量(BOD)的监测方法:将水样接入生物反应器,通过微生物的代谢作用,测定在一定时间内耗氧量的变化来计算BOD值。
三、氨氮(NH3-N)和硝酸盐氮(NO3-N)的监测方法氨氮(NH3-N)和硝酸盐氮(NO3-N)是评估水体中营养物质含量的重要指标。
以下是相关的监测方法:1. 氨氮(NH3-N)的监测方法:利用碱性试剂将氨氮转化为氨气,再通过蒸馏等步骤将氨气收集起来,最后通过酸碱滴定法测定氨气的含量。
2. 硝酸盐氮(NO3-N)的监测方法:使用硫化亚铁溶液将硝酸盐还原为亚硝酸盐,再通过滴定法测定亚硝酸盐的浓度从而得到硝酸盐氮的含量。
四、总磷(TP)和总氮(TN)的监测方法总磷(TP)和总氮(TN)是评估水体中营养物质含量的另一组重要指标。
以下是相关的监测方法:1. 总磷(TP)的监测方法:将水样中的磷酸盐与硫酸反应生成气态磷酸盐,再通过蒸发和重量测定等步骤计算总磷的含量。
实验二水中溶解氧的测定(碘量法)一、目的和要求1、了解程度溶解氧(dissolved oxygen, DO)的意义和方法。
2、掌握碘量法测定溶解氧的操作技术。
二、实验原理溶于水中的氧称为溶解氧,当水体受到还原性物质污染时,溶解氧即下降,而有藻类繁殖时,溶解氧呈过饱和,因此,水体中溶解氧的变化情况,在一定程度上反映了水体受污染的程度。
碘量法测定溶解氧的原理为:氢氧化亚锰在碱性溶液中,被水中溶解氧氧化成为四价锰的水合物H4MnO4,但在酸性溶液中四价锰又能氧化KI而析出I2。
析出碘的摩尔数与水中溶解氧的当量数相等,因此可用硫代硫酸钠的标准溶液滴定。
MnSO4 + 2NaOH → Mn(OH)2↓(白色) + Na2SO42Mn(OH)2 + O2→ 4H2MnO3↓(棕色) → 2H4MnO4↓(棕色)2Mn(OH)2 +21O2+ H2O → 2H3MnO3↓(棕色)2H3MnO3+ 3H2SO4+ 2KI → MnSO4+ I2+ K2SO4+ H2OI2 + 2Na2S2O3→ 2NaI + Na2S4O6根据硫代硫酸钠的用量,可计算出水中溶解氧的含量。
三、仪器与试剂1、溶解氧瓶、250ml锥形瓶、50ml酸式滴定管2、硫酸锰溶液。
称取480g MnSO4 .4H2O溶于1000ml水中,若有不溶物,应过滤。
3、碱性碘化钾溶液。
称取500g NaOH溶于300~400ml水中,另称取150g 碘化钾溶于200ml水中,待NaOH溶液冷却后,将两种溶液混合,稀释至1000ml,储于塑料瓶中,用黑纸包裹避光。
4、硫酸。
5、3mol / L硫酸溶液。
6、1%淀粉溶液。
称取1g可溶性淀粉,用少量水调成糊状,然后加入刚煮沸的100ml水(也可加热1~2分钟)。
冷却后加0.1g水杨酸或0.4g氯化锌防腐。
7、 0.025mol / L重铬酸钾标准溶液。
称取7.3548g在105~110℃烘干2小时的重铬酸钾,溶解后转入1000ml容量瓶内,用水稀释至刻度,摇匀。
水质监测方法标准水是生命之源,水质的好坏直接关系到人类的身体健康和生态环境的可持续发展。
为了保障水质的安全和可持续利用,各行业必须严格执行水质监测方法标准。
本文将从采样、检测和评估等方面展开论述,以揭示水质监测的重要性和具体方法。
一、采样方法标准1. 采样位置选择采样位置的选择应综合考虑地理条件、污染源分布和流动特征等因素。
优先选择距污染源远、水流稳定的位置,以保证采样的代表性和准确性。
2. 采样工具准备采样前需准备好洁净的采样工具,如玻璃瓶、不锈钢采样器等,并对其进行反复清洗和漂洗,以避免采样过程中的污染。
3. 采样方法(1)定点采样:在已确定的采样位置进行定期采样,并根据需要进行频次抽样,以获取一定时期内该位置水质的变化情况。
(2)流动采样:根据水流速度和取样时间确定取样量,利用取样器在水流中匀速采集水样,确保样品的代表性。
二、检测方法标准1. 检测项目选择检测项目的选择应基于水质监测目的和所关注的主要污染物。
常见的水质指标包括溶解氧、悬浮物、有机物、重金属、细菌和农药等。
2. 检测设备准备根据不同的检测项目,准备相应的仪器设备,如光谱仪、电化学分析仪、气相色谱仪等,并确保其正常运行和校准状态。
3. 检测方法(1)理化参数检测:采用标准方法和仪器设备,按规定操作程序进行检测,包括pH值测定、溶解氧测定、浊度测定等。
(2)微生物检测:采用培养基培养、快速菌种测定、蛋白质分析等方法,对水样中的微生物进行数量和种类的分析。
三、评估标准1. 水质评价指标水质评价指标是根据不同用途的水体所确定的一系列水质指标,如饮用水标准、生态水质标准等。
根据实际需求,选择相应的评价指标进行水质评估。
2. 评价方法根据评价指标,采用不同的定量方法进行评价。
例如,根据饮用水标准,比较水样中各项指标与标准限值的差异,以判断是否符合饮用水标准。
3. 结果解释根据评价结果,对水质进行分类,如优、良、中、差等,以便于汇总和表达。
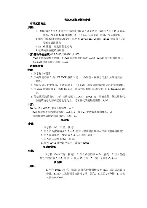
常规水质指标测定步骤有效氯的测定步骤:1. 准确称取0.2-0.3克左右待测漂白粉放入碘量瓶中,迅速加入约100毫升蒸馏水、约0.8-1gKI及硫酸(1:4)2ml,立即盖盖,摇匀,待充分溶解.3.用硫代硫酸钠溶液(已标定好,浓度0.05-0.1mol/L)滴定(25mL滴定管),至溶液变成淡黄色.4.加1ml淀粉,滴定至蓝色消失.5.记录硫代硫酸钠的用量。
计算:漂白粉有效氯=(35.5*VC/(1000M))*100%V=消耗硫代硫酸钠的量,ml C=硫代硫酸钠的浓度,mol/L M=所取漂白粉的质量,g35.5=氯元素的摩尔质量,g/mol溶解氧含量步骤:1.取水样30毫升。
2.加硫酸锰溶液3滴,KI-NaOH溶液3滴,小心加盖(瓶中无气泡)后颠倒混合、静置。
3.待沉淀降至瓶中部后,加浓硫酸(1:1)5滴,加盖后颠倒混合至沉淀完全溶解。
4.用25mL量筒量取3中水样25毫升,用硫代硫酸钠(已标定好,约0.05mol/L)滴定。
5.待溶液至浅黄色时,加入淀粉溶液(1.0%) 10-15滴,溶液变蓝,继续用硫代硫酸钠滴定到溶液蓝色刚退为止,记录硫代硫酸钠的用量(V/ml)。
计算:DO(mg/L)=CV/V(样)*8*1000(mg/L)C=硫代硫酸钠标准溶液浓度,mol/L V(样)=4中所取水样的体积,mlV=消耗硫代硫酸钠标准溶液的体积,ml氨态氮步骤:1.取水样10ml(双样,抽滤).2.加入酒石酸钾钠0.2-0.4ml,摇匀.(需要根据具体水样和试剂调整用量)3.加入氢氧化钠(20%)0.2-0.4ml,摇匀.(同上)4.加入奈氏试剂0.2ml,摇匀.5.显色10-15分钟比色完毕(波长=420nm).亚硝酸盐氮步骤:1.取水样10ml(双样,抽滤).2.加入黄铵溶液0.2ml,摇匀.3.加入盐酸萘乙二胺溶液0.2ml,摇匀. 4.显色15分钟. 5.比色.(波长=543nm)活性磷步骤:1.水样10ml.(双样,抽滤)2.加入酸性钼酸铵0.4ml,摇匀后放置3分钟. 3.加入二氯化锡甘油溶液2滴,混匀. 4.显色10分钟. 5.比色(波长=690nm).巧除鱼池青苔鱼池青苔是水绵等几种丝状绿藻的总称,鱼池长青苔,严重影响池塘的水质,致使浮游生物减少,鱼类生长缓慢,更有甚者还造成鱼种死亡,因此,要清除池塘青苔,常见方法有几以几种:1.施草木灰法:选择晴天上午,每亩水面用草木灰(干灰)25公斤~30公斤,站在鱼池上风口的岸边抛洒,使草木灰均匀覆盖在青泥苔上面即可,一般施草木灰3天后青泥开始死亡,7天内全部死亡下沉。
一、水质总氮的测定碱性过硫酸钾消解紫外分光光度法(HJ 636—2012)1、方法原理:在120~124℃下,碱性过硫酸钾溶液使样品中含氮化合物的氮转化为硝酸盐,采用紫外分光光度法于波长220nm和275nm 处,分别测定吸光度A220和A275,按公式(1)计算校正吸光度A,总氮(以N计)含量与校正吸光度A成正比。
A=A220-2A275 (1)2、仪器:2.1 紫外分光光度计:具10mm 石英比色皿。
2.2 高压蒸汽灭菌器:最高工作压力不低于1.1~1.4kg/cm2;最高工作温度不低于120~124℃。
2.3 具塞磨口玻璃比色管:25ml。
2.4 一般实验室常用仪器和设备。
3、试剂:无氨水氢氧化钠(含氮量应小于0.0005%)、K2S2O8(含氮量应小于0.0005%)硝酸钾(KNO3):基准试剂或优级纯。
浓盐酸:ρ(HCl)=1.19g/ml。
浓硫酸:ρ(H2SO4)=1.84g/ml。
盐酸溶液:1+9。
硫酸溶液:1+35。
氢氧化钠溶液:ρ(NaOH)=200g/L氢氧化钠溶液:ρ(NaOH)=20g/L碱性过硫酸钾溶液:40.0g 过硫酸钾和15.0g 氢氧化钠分别溶于一定量水中,定溶于1000容量瓶中。
硝酸钾标准贮备液:ρ(N)=100mg/L0.7218g 硝酸钾溶于适量水,定容至移至1000ml 容量瓶中。
硝酸钾标准使用液:ρ(N)=10.0mg/L4、步骤:4.1 标准曲线的绘制:分别量取0.00、0.20、0.50、1.00、3.00 和7.00ml 硝酸钾标准使用液于25ml具塞磨口玻璃比色管中,其对应的总氮(以N计)含量分别为0.00、2.00、5.00、10.0、30.0和70.0μg。
加水稀释至10.00ml,再加入5.00ml 碱性过硫酸钾溶液,塞紧管塞,用纱布和线绳扎紧管塞,以防弹出。
保持温度在120~124℃之间30min。
待冷却至室温,按住管塞将比色管中的液体颠倒混匀2~3 次。
水质指标化验方法常见的水质指标包括水温、pH值、总溶解固体(TDS)、电导率、溶解氧、五日生化需氧量(BOD5)、化学需氧量(COD)、氨氮、亚硝酸盐氮、铅、镉、重金属等。
下面将介绍一些常见水质指标的化验方法。
1.水温的测定:水温通常使用温度计进行测量,将温度计插入水中,待温度计读数稳定后记下水温。
2.pH值的测定:pH值是水样酸碱程度的一个指标,常用的测定方法有玻璃电极法和试纸法。
玻璃电极法需要使用专业的pH计进行测定,而试纸法则通过将试纸浸入水中,根据试纸上显示的颜色来判断pH值。
3.总溶解固体(TDS)和电导率的测定:TDS是水中所有溶解物质的总量,电导率则是水样导电性的指标,通常与TDS相关。
两者的测定方法可以使用电导仪进行测定,读取仪器上的数值即可得到TDS值和电导率。
4.溶解氧的测定:溶解氧是水体中的氧气含量,可以使用溶解氧仪进行测定。
溶解氧仪利用电化学原理,通过测量氧气的电极电流来判断溶解氧含量,读取仪器上的数值即可得到溶解氧值。
5.五日生化需氧量(BOD5)的测定:BOD5是水中微生物在5天内生化分解有机物所需的氧量,常用来评估水体中的有机物质含量。
BOD5的测定方法需要在5天内对水样进行培养和测定,通常使用BOD瓶和溶氧仪进行实验。
6.化学需氧量(COD)的测定:COD是水样中的有机污染物含量的一个指标,常用来评估水体的有机污染程度。
COD的测定方法使用化学反应进行氧化,常用的方法有高温火焰直接测定法和高温反流消解法。
7.氨氮和亚硝酸盐氮的测定:氨氮和亚硝酸盐氮是水体中的两种常见氮污染物,可以使用分光光度法或化学反应法进行测定。
8.重金属的测定:重金属是水质中的一类有害物质,常见的有铅、镉、汞等。
重金属的测定方法一般采用原子吸收光谱法或荧光光谱法进行测定。
以上是一些常见的水质指标化验方法,不同的指标要求使用不同的仪器和试剂。
对于水质监测人员来说,掌握这些化验方法并进行准确的测定,可以保证水质指标的准确性,为水质评估提供可靠的数据依据。
水质COD的测定方法和注意事项COD(Chemical Oxygen Demand)即化学需氧量,是评价水体中有机物污染程度的指标之一、它表示单位体积水样中所有可被氧化的有机物质所需的氧化剂量。
COD测定的方法很多,包括重铬酸盐法、高锰酸盐法、光度法、电导率法、漂白粉法等。
本文主要介绍COD的测定方法和注意事项,以重铬酸盐法为例。
1.重铬酸盐法测定COD的基本原理及步骤:(1)基本原理:COD测定基于可氧化有机物与过量的重铬酸盐在酸性条件下反应,经过化学氧化还原反应后,生成过渡金属离子以及漏铬。
通过测定溶液中的残余铬离子来计算COD值。
(2)步骤:a.取适量水样入容器,加入硫酸,将水样酸化至适当的酸度范围内。
b.加入过量的重铬酸盐溶液,然后加入银硫酸盐催化剂,加强反应。
c.使用恒温水浴进行加热,将水样加热至沸腾。
d.反应结束后,冷却至室温。
e.用硫化铁溶液滴定反应液中的残余铬离子。
f.根据滴定所用的硫化铁溶液体积,计算出COD值。
2.重铬酸盐法测定COD的注意事项:(1)取样:取样时要避免水样遭到污染,应选择代表性好的采样点进行采样,避免过度接触空气。
(2)硫酸加入的注意事项:硫酸的加入应慢慢进行,避免剧烈反应溅溅。
加入过量的硫酸可以保证反应酸度达到要求。
(3)温度控制:加热时需控制温度,加热过程中应注意避免反应液溢出。
温度过高可能导致误差。
(4)催化剂的加入:银硫酸盐催化剂的加入可以加速反应,但过量的加入可能会导致滴定不准确。
(5)滴定剂的使用:硫化铁溶液应新鲜,储存时间过长可能会影响滴定结果。
(6)滴定操作的精确性:滴定时应注意滴定速度,过快可能导致误差。
同时,也要注意终点颜色的判断,国标规定浅咖啡色为终点颜色。
(7)仪器的准确性:使用仪器进行测定时,要注意仪器的准确性和校准情况。
(8)废液处理:COD测定中产生的废液含有有毒有害的铬酸盐,应按照相关规定对废液进行处理,以防造成环境污染。
总之,重铬酸盐法是一种常用的测定COD的方法,但在实际操作中需要严格控制各个环节的操作,尤其是温度、时长、滴定剂的使用等因素,以获得准确可靠的COD测定结果。
水质监测测定方法水质监测是指对水体中各种理化指标和微生物指标进行测试和测量,以确定水体的质量和水质是否符合相关的标准和要求。
水质监测的测定方法主要包括物理方法、化学方法和生物方法。
下面将对水质监测的测定方法进行详细介绍。
一、物理方法测定物理方法主要是通过对水体中各种物理性质进行测量,包括温度、浑浊度、溶解氧、电导率等指标。
1.温度测定:温度是水体中一个重要的物理参数,可通过温度计或电子式温度计进行测定。
通常在水样采集时,应尽快进行温度测定,以避免样品温度变化对测量结果的影响。
2.浑浊度测定:浑浊度是指水体中悬浮物和沉降物的含量。
常用的测定方法有试剂法和仪器法。
试剂法是利用沉淀相的重量或浊度与样品中浑浊物质的含量成正比的原理进行测定。
仪器法常用浑浊度计进行测量,通过光束经过水样后的衰减程度来表示浑浊度的大小。
3.溶解氧测定:溶解氧是水体中溶解在水中的氧气的含量,对水体的富氧情况有一定的指示作用。
溶解氧的测定方法有滴定法、电极法和光谱法等。
滴定法是利用溶液的还原、氧化反应滴定溶解氧的量,通过指示剂的颜色变化来判断滴定终点。
电极法是利用电极测定水体中溶解氧的浓度,常用的电极有氧化银电极和氧化铜电极等。
光谱法是利用分光光度计测定水体中溶解氧与试剂间的光吸收效应来测定溶解氧的浓度。
4.电导率测定:电导率是水体导电能力的指标,反映了水体中溶解物质的含量。
电导率的测定方法主要是通过电导率仪进行测量,仪器通电后,通过检测电流的大小来确定水体中的离子含量。
二、化学方法测定化学方法主要是通过对水样中各种化学物质的含量进行定量分析,包括pH值、氨氮、总磷等指标。
1.pH值测定:pH值是反映水体酸碱性的指标,常用的测定方法有酸碱滴定法和电极法。
酸碱滴定法是将酸或碱溶液滴入水样中,通过溶液滴定到中性后的用量,计算出水样的pH值。
电极法是利用玻璃电极或氢离子电极测定水样中氢离子或氢氧根离子的浓度,由此计算出水样的pH值。
2.氨氮测定:氨氮是水体中重要的有机污染物之一,其测定方法有纳氏试剂法、缓冲电极法等。
水质指标的测定方法水质是指水体中所含有的物理、化学和生物等的性质和状况。
水质的好坏直接关系到人们的生活质量和健康。
为了测定水质指标,我们可以采用简化的方法来进行测试。
下面将介绍其中几种常用的水质指标测定方法。
1.pH值测定pH值是衡量水体酸碱性的指标。
可以使用pH试纸或者电子pH计来测定水中的pH值。
首先,将试纸浸入水中,等待片刻,然后将其与参考色带进行比较,确定相应的pH值。
电子pH计的使用方法是将电极放入水中并等待一段时间,然后读取数值。
2.温度测定水温是指测量水体的温度。
常用的温度计有普通温度计和电子温度计。
将温度计放入水中,待温度计示数稳定后读取温度。
3.溶解氧测定溶解氧是指水中溶解在其中的氧气。
可以使用溶解氧试剂盒或电极来测定水中的溶解氧含量。
溶解氧试剂盒的使用方法是将试剂盒中的试剂加入水中,并按照说明书进行操作,最后通过颜色变化来判断溶解氧的浓度。
电极式溶解氧仪的使用方法是将电极放入水中,待仪器稳定后读取溶解氧浓度。
4.总悬浮物测定总悬浮物是指水中悬浮的固体颗粒物质的总量。
可以通过过滤和称量的方法来测定总悬浮物。
首先,用过滤纸过滤一定量的水样,然后将过滤后的固体物质装入预称得的瓷盘中,干燥后再次称重,通过两次称重的差值来计算总悬浮物的质量。
5.溶解性固体测定溶解性固体是指溶解在水中的固体物质。
可以通过蒸发法测定。
首先,将一定量的水样加热至沸腾并持续蒸发,直到水分完全蒸发,然后将残留物的质量称重,得到溶解性固体的质量。
6.氨氮测定氨氮是指水中存在的以氨或氨盐形式存在的氮化合物。
可以使用试剂盒或色谱法来测定水中的氨氮含量。
试剂盒的使用方法是根据试剂盒的说明书进行操作,将试剂与水样混合反应,通过颜色变化来判断氨氮的含量。
色谱法则是通过专业仪器进行分析和测定。
总之,测定水质指标的方法有很多种,上述只介绍了其中几种常用的简化方法。
在实际操作中,还需要综合考虑不同的因素并选择合适的方法,以确保测定结果的准确性和可靠性。
水质常规指标测定操作方法所谓水质指标是用以评价一般淡水水域、海水水域特性的重要参数。
可以根据这些参数对水质的类型进行分类,对水体质量进行判断和综合评价。
水质指标已形成比较完整的指标体系。
许多水质指标是表示水中某一种或一类物质的含量,常直接用其浓度表示,有些水质指标则是利用某一类物质的共同特性来间接反映其含量。
例如水中有机物质具有易被氧化的共同特性,可用其耗氧量作为有机物含量的综合性指标;还有一些水质指标是同测定方法直接联系的,例如混浊度,色度等用人为规定的并配制某种人工标准溶液作为衡量的尺度。
水质指标按其性质不同,可分为物理的,生物的和化学的指标。
关于生物指标,根据水生生物的组成(种类与数量)以及它们的生态学特征而提出的各项指标已在有关课程中介绍。
本节概要讨论一下几项常用的水质物理指标的含义。
对于化学指标的含义将在本书的其他有关部门章节中作有关深入的讨论,这里按测定所使用的不同方法作粗略的分类。
(一)水质的物理指标水体环境的物理指标项目颇多,包括水温、渗透压、混浊度(透明度)、色度、悬浮固体、蒸发残渣以及其它感官指标如味觉、嗅觉属性等等。
1、温度温度是最常用的物理指标之一。
由于水的许多物理特性、水中进行的化学过程和生物过程都同温度有关,所以它经常是必须加以测定的。
天然水的温度因水源的不同而异,地表水的温度与季节气候条件有关,其变化范围大约在0.1--30℃;地下水的温度则比较稳定,一般变化于8--12℃左右,而海水的温度变化范围为-2--30℃。
2、嗅与味被污染的水体往往具有不正常的气味,用鼻闻到的称为嗅,口尝到的称为味。
有时嗅与味不能截然分开。
常常根据水的气味,可以推测水中所含杂质和有害成分。
水中的嗅与味的来源可能有:水生植物或微生物的繁殖和衰亡;有机物的腐败分解;溶解气体H2S等;溶解的矿物盐或混入的泥土;工业废水中的各种杂质,如石油、酚等;饮用水消毒过程的余氯等。
不同的物质有着不同的气味,例如湖沼水因藻类繁生或有机物产生的鱼腥及霉烂气味;浑浊河水常含有泥土的涩味;温泉水常有硫酸味;有些地下水的H2S气味;含溶解氧较多的带甜味;含有机物较多的也常具有甜味;水中含NaCl带有咸味,含MgSO4,Na2SO4等带有苦味;含CuSO4带有甜味,而Fe 的水带有涩味。
NH4-N、DTP测定方法一.氨氮(NH3-N)的测定1.标准曲线的绘制:分别取0ml、0.5 ml、1.00 ml、3.00 ml、5.00 ml、7.00 ml和10.00ml铵标准使用液于50ml的比色管中,加水定容到50ml;加1ml酒石酸钾钠,混匀;再加1.5ml纳氏试剂,混匀,放置10min;在波长420nm 处,用10mm光程下比色,用蒸馏水作参比,测吸光度D。
2.测水样:取50.00ml水样于比色管中,其他步骤同上。
3.计算:由水样测得的吸光度从标准曲线上查得氨氮含量A(mg)氨氮(NH3-N,mg/l)=A×1000/V式中:A—由校准曲线查得样品管的氨氮含量(mg);V—水样体积(ml)。
4.相关试剂:①铵标准储备液:称取3.819g经100℃干燥过的优级纯氯化铵(NH4Cl)溶于水中,移入1000ml容量瓶中定容。
此溶液每毫升含1.00mg氨氮。
②铵标准使用液:取5.00ml储备液于500ml容量瓶加水定容至标线,得此溶液每毫升含0.01mg 氨氮。
③酒石酸钾钠溶液:称取50g酒石酸钾钠溶液(KNaC4H4O6·4H2O)溶于水,再用烧杯加热煮沸以除去氨,冷却后移入100ml容量瓶中定容。
纳氏试剂:称取16g氢氧化钠,溶于50ml水中,充分冷却至室温;另称取10g 碘化汞(HgI2)、7g碘化钾(KI)溶于水;然后将此溶液在搅拌下徐徐注入氢氧化钠溶液中;用水稀释至100ml,贮于聚乙烯瓶中,密塞保存。
二、溶解性总磷(DTP)测定1.标准曲线的绘制:分别取0ml、0.25 ml、0.5ml、1.5 ml、2.5 ml、5.0ml和7.5ml磷酸标准使用液于50ml的比色管中,加水定容到25ml;加5%过硫酸钾4ml,再加塞后管口包一纱布并扎紧,置于高压灭菌锅内于121℃消解30min;冷却后加2.5ml钼酸盐,混匀;再加0.2ml氯化亚锡溶液,混匀,显色15min;在波长700nm,10mm光程下比色,以空白样为参比,测吸光度D。
- .实验室实用手册目录实验员守那么1药品、试液管理规那么1玻璃器皿的洗涤3一般溶液浓度的表示方法3水样的采集与保存4PH值的测定6化学需氧量的测定8五日生化需氧量(BOD5)的测定11溶解氧的测定15悬浮物〔SS〕的测定19氨氮(NH3-N)的测定20亚硝酸盐氮的测定26硝酸盐氮的测定30总氮〔TN〕的测定35磷(总磷、磷酸盐)的测定37挥发性脂肪酸(VFA)的测定40碱度的测定42总固体、挥发性固体测定44总悬浮物、挥发性悬浮物和灰分的测定44厌氧污泥产甲烷活性的测定45污泥粒径分布、沉降速度的测定48附录一:回归方程(y=bx+a)的计算公式:48附录二:实验监测数据记录常用图表50实验员守那么1、实验员必须严格遵守实验室的有关规定,按照试验程序进展操作。
2、详细的记录试验数据,注重试验的科学性,不得随意涂改与编造数据。
3、在试验中保持慎重的态度,明确试验目的、容与要求,做好实验记录。
4、注意实验室平安。
防火、防水及实验药品的保管,在离开实验室之前检查水电设施是否平安。
在做试验时不做与试验无关的事情。
5、节约水、电及实验药品,不造成不必要的浪费。
6、保持实验室环境卫生。
药品、试液管理规那么1、将药品根据实验工程或同种盐类〔如钾盐、钠盐、铵盐等〕进展分分类整理,做好记录。
2、药品最好放在阴面通风的房间里,属于一般要求避光的,装在载棕色瓶里即可;属于必须避光的,外层黑纸不要去掉。
3、剧毒或致癌物质〔如汞盐、氰化钾、氧化砷、叠氮化合物等〕及腐蚀性药品要放在保险柜,非实验人员不得取用。
4、易燃或易挥发的溶剂不准用明火加热,可用水浴加热;不准在敞口容器中加热或蒸发;溶剂存放或使用地点距明火至3米以上。
5、某些强氧化剂如硝酸钾、硝酸铵、高氯酸〔也属强腐蚀剂〕、高氯酸钾〔钠〕、过硫酸盐等严禁与复原性物质如有机酸、木屑、硫化物糖类等接触。
6、药品取用要坚持"只出不进〞的原那么,以免污染药品。
药品用完后放回原处,以便下次使用。
水质指标检测方法
水质指标检测方法是用于评估水体质量的一种方法,通过测定水中的各种指标,可以判断水质是否符合特定的标准或要求。
以下是几种常见的水质指标检测方法及其原理:
1. pH值检测:pH值是衡量水体酸碱性的指标。
常用的检测方法包括使用酸碱指示剂或电极测量仪器测定水样的pH值。
在酸性条件下,pH值低于7;在碱性条件下,pH值高于7。
pH值的测定对于了解水体的酸碱性及其对生物的影响非常重要。
2. 溶解氧检测:溶解氧是水体中的一种重要指标,直接影响水中生物的存活和繁殖。
常用的测定方法包括溶解氧仪、电极法和化学分析法。
通过测定水中溶解氧的含量,可以判断水体的富氧程度,以及水中是否存在富营养化等问题。
3. 高锰酸盐指数检测:高锰酸盐指数是衡量水体中有机物或无机物的氧化性的指标。
常用的测定方法是利用高锰酸钾溶液滴定法,将高锰酸钾溶液滴入水样中,根据颜色变化来判断水样的高锰酸盐指数。
高锰酸盐指数的增加可能表明水体中存在有机物的污染。
4. 氨氮检测:氨氮是一种常见的水质指标,它通常来自于废水排放和有机物分解。
常用的测定方法包括分光光度法、电极法和化学分析法。
氨氮浓度的增加可能会导致水体中的富营养化和水生生物的死亡。
除了上述常见的水质指标检测方法外,还有一些其他的检测方法,如总磷、总氮、COD(化学需氧量)等。
每种指标都有其特定的检测方法和标准,通过综合评估这些指标的结果,可以对水体的质量进行判断和分析。
水质指标检测方法的应用可以帮助水环境管理者和相关研究人员了解水体的污染程度,采取相应的措施来保护和改善水质。
1 / 23水质常规指标测定操作方法一、COD:化学需氧量COD(Chemical Oxygen Demand),是在一定的条件下,采用一定的强氧化剂处理水样时,所消耗的氧化剂量。
它是表示水中还原性物质多少的一个指标。
采用重铬酸盐法测定(参看GB11914-89)方法原理:在强酸性溶液中,用一定量的重铬酸钾氧化水样中还原性物质,过量的重铬酸钾以试亚铁灵作指示剂,用硫酸亚铁铵溶液回滴。
根据硫酸亚铁铵的用量算出水样中还原性物质消耗氧的量。
方法的适用范围:用0.25mol/L浓度的重铬酸钾溶液可测定大于50mg/L的COD值,未经稀释水样的测定上限是700mg/L,用0.025mol/L浓度的重铬酸钾溶液可测定5~50mg/L的COD值,但低于10mg/L时测量准确度较差。
所需仪器和实验用品:1.硫酸汞:xx2.硫酸-硫酸银试剂:向2500ml浓硫酸中加入25g硫酸银,放置1~2天,使之溶解,并混匀,使用前小心摇动。
3.重铬酸钾标准溶液(2CrO7=0.25mol/L):2 / 23称取预先在120℃烘于2h的优级纯重铬酸钾12.258g溶于水中,移入1000m容量瓶,稀释至标线,摇匀。
4.硫酸亚铁铵标准溶液[(NH 4) 2Fe(SO4) 2·6H2O≈0.1mol/L]:称取39.5g硫酸亚铁铵溶于水中,边搅拌边缓慢加入20ml浓硫酸,冷却后移入1000ml容量瓶中,加水稀释至标线,摇匀。
临用前,用重铬酸钾标准溶液标定。
标定方法:准确吸取10ml重铬酸钾标准溶液于500ml锥形瓶中,加水稀释至110ml左右,缓慢加入30ml浓硫酸,摇匀。
冷却后,加入3滴试亚铁灵指示液(约0.15ml),用硫酸亚铁铵溶液滴定,溶液的颜色由黄色经蓝绿色至红褐色即为终点。
c[(NH 4) 2Fe(SO 4)2]=0.25×10/V 式中:c----硫酸液铁铵标准溶液的浓度(mol/ L);V---硫酸亚铁铵标准滴定溶液的用量(ml)。
3 / 235.试亚铁xx指示液:称取1.458g邻菲啰啉,0.695g硫酸亚铁溶于水中,稀释至100ml,贮于棕色瓶内。
6.滴定台,酸式滴定管7.COD消解管与COD消解仪实验步骤:取1ml水样,加入到COD消解管,加1ml去离子水,再加入1ml 重铬酸钾,再加入3ml的硫酸-硫酸银,置于COD仪消解2小时。
消解后冷却半小时左右,用硫酸亚铁氨滴定。
滴定时,将消解后的混合液倒入锥形瓶,加入1滴1,10-菲绕啉指示剂,摇匀,用硫酸亚铁氨滴定,溶液颜色由黄色经蓝绿色变为红褐色即为终点。
记录滴定所用体积。
结果表示:水样COD浓度(mg/L)=COD系数*水样滴定体积。
COD系数测定方法:于150ml锥形瓶中加入2ml的重铬酸钾,8ml去离子水,再加入3ml浓硫酸,冷却后加入一滴指示剂,用硫酸亚铁铵滴定,溶液颜色由黄色经蓝绿色变为红褐色即为终点。
记录滴定所用体积。
COD系数=重铬酸钾浓度*2 *8*1000/滴定体积总磷:总磷包括溶解的、颗粒的、有机的和无机磷。
采用钼酸铵分光光度法(参看GB11893-89)方法原理:在酸性条件下,正磷酸盐与钼酸铵、酒石酸锑氧钾反应,生成磷钼杂多酸,被还原剂抗坏血酸还原,则变成蓝色络合物,通常即称磷钼蓝。
4 / 23方法的适用范围:本方法最低检出浓度为0.01mg/L(吸光度A=0.01时对应的浓度);测定上限为0.6mg/L。
所需仪器和实验用品:1.硫酸:1+12.过硫酸钾,50g/L溶液:将5g过硫酸钾溶于去离子水,并稀释至100ml。
3.10%抗坏血酸:溶解10g抗坏血酸于去离子水中,并稀释至100ml。
贮于棕色瓶中,在约4℃可稳定几周。
如颜色变黄,则弃去重配。
4.钼酸盐溶液:溶解13g钼酸铵于100ml水中。
溶解0.35g酒石酸锑钾于100ml 水中,在不断搅拌下把钼酸铵溶液徐徐加到300ml(1+1)硫酸中,加酒石酸锑氧钾溶液并且混合均匀。
贮于棕色瓶中,在约4℃至少稳定两个月。
5.磷酸盐贮备溶液:将优级纯磷酸二氢钾于110℃干燥2h,在干燥器中放冷。
称取0.2197g溶于水,移入1000ml容量瓶中。
加(1+1)硫酸5ml,用水稀释至标线。
此溶液每毫升含50μg磷(以P计)。
6.磷酸盐标准使用液:吸取10ml磷酸盐贮备液于250ml容量瓶中,用水稀释至标线。
此溶液每毫升含2μg磷。
临用时现配。
5 / 237.50ml比色管8.分光光度计实验步骤:取水样(使含磷量在测量范围内)加到50ml的比色管,去离子水定容到25ml,加入4ml过硫酸钾,摇匀,高压锅消解。
冷却30min,用去离子水定量到50ml,加入1ml抗坏血酸,摇匀,15S 后加入2ml钼酸盐,摇匀,显色15min后,单波长700nm下比色,空白样调零。
同时做一个空白,用去离子水代替水样,操作步骤同上。
标准曲线的绘制:向10支比色管中,分别加入磷酸盐标准使用液0.0,0.50,1.00,3.00,5.00,10.00ml,15ml。
加水至25ml,然后操作步骤同水样测试操作步骤。
以水做参比,测定吸光度。
扣除空白试验的吸光度后,和对应的磷的含量绘制工作曲线。
结果表示:总磷含量(mg/L)=m/v 式中:m—由校准曲线查得的含磷量(μg)V—测定用试样体积,ml三、正磷:采用钼酸铵分光光度法所需仪器和实验用品:1.硫酸:1+12.过硫酸钾,50g/L溶液:6 / 23将5g过硫酸钾溶于去离子水,并稀释至100ml。
3.10%抗坏血酸:溶解10g抗坏血酸于去离子水中,并稀释至100ml。
贮于棕色瓶中,在约4℃可稳定几周。
如颜色变黄,则弃去重配。
4.钼酸盐溶液:溶解13g钼酸铵于100ml水中。
溶解0.35g酒石酸锑钾于100ml 水中,在不断搅拌下把钼酸铵溶液徐徐加到300ml(1+1)硫酸中,加酒石酸锑氧钾溶液并且混合均匀。
贮于棕色瓶中,在约4℃至少稳定两个月。
5.磷酸盐贮备溶液:将优级纯磷酸二氢钾于110℃干燥2h,在干燥器中放冷。
称取0.2197g溶于水,移入1000ml容量瓶中。
加(1+1)硫酸5ml,用水稀释至标线。
此溶液每毫升含50μg磷(以P计)。
6.磷酸盐标准使用液:吸取10ml磷酸盐贮备液于250ml容量瓶中,用水稀释至标线。
此溶液每毫升含2μg磷。
临用时现配。
7.50ml比色管8.分光光度计实验步骤:取1ml水样加到50ml的比色管,用去离子水定量到50ml,加入1ml抗坏血酸,摇匀,15S后加入2ml钼酸盐,摇匀,显色15min 后,单波长700nm下比色,空白样调零。
步骤基本与总磷测试步骤相同,不同之处在于测总磷需要消解,而测正磷不需要消解。
四、总氮:7 / 23采用碱性过硫酸钾消解紫外分光光度法(参看GB-11894-89)本法可测定水中亚硝酸盐氮、硝酸盐氮、无机铵盐、溶解态氨及大部分有机含氮化合物中氮的总和。
方法原理:在120℃~124℃的碱性介质条件下,用过硫酸钾作氧化剂,不仅可将水样中的氨氮和亚硝酸盐氮氧化为硝酸盐,同时将水样中大部分有机氮化合物氧化为硝酸盐。
而后,用紫外分光光度法分别于波长220nm与275nm处测定其吸光度,按A=A220-2A275计算硝酸盐氮的吸光度值,从而计算总氮的含量。
其摩尔吸光系数为1.47×103L/(mol·cm)。
方法的适用范围:该法主要适用于湖泊、水库、江河水中总氮的测定。
方法检测下限为0.05mg/L;测定上限为4mg/L。
所需仪器和实验用品:1.碱性过硫酸钾溶液:称取40g过硫酸钾,另取15g氢氧化钠,溶于去离子水中,稀释至1000ml,溶液存于聚乙烯瓶内。
2.(1+9)盐酸溶液3.硝酸钾标准贮备液:称取0.7218g经105~110℃烘干4h的优级纯硝酸钾溶于去离子水中,移至1000ml容量瓶中,定容。
此溶液每毫升含100μg硝酸盐氮。
加入2ml三氯甲烷为保护剂,至少稳定6个月。
4.硝酸钾标准使用液:8 / 23将贮备液用去离子水稀释10倍而得。
此溶液每毫升含10μg硝酸盐氮。
5.25ml比色管6.紫外分光光度计7.压力蒸汽消毒器或民用压力锅,压力为1.1~1.3kg/cm2,相应温度为120~124℃。
实验步骤:取1ml水样(取样体积视水样含氮量而定,以在检测范围内为宜,最多加10ml)加到25ml比色管,去离子水定容到10ml,加入5ml碱性过硫酸钾,摇匀,用高压锅消解。
冷却30min,加入1+9盐酸1ml,定容到25刻度线,摇匀,在UV下比色,去离子水调零。
同时做一个空白试验,用去离子水代替水样,操作步骤同上。
标准曲线的绘制:向10支比色管中,分别加入硝酸盐氮标准使用液0.0,0. 50、1.00、2.00、3.00,5.00,7.00,8.00ml。
用去离子水稀释至10ml标线。
加入5ml碱性过硫酸钾,塞紧磨口塞,摇匀,用纱布及绳子裹紧管塞,以防迸溅出。
用高压锅消解。
操作步骤同水样测试操作步骤。
根据所得吸光度与氮含量绘制标准曲线。
结果表示:总氮含量(mg/L)=m/v 式中:9 / 23m—从标准曲线上查得的含氮量(μg);V—测定用试样体积,ml。
五、氨氮:氨氮是水体中的营养素,可导致水富营养化现象产生,是水体中的主要耗氧污染物,对鱼类及某些水生生物有毒害。
可采用水杨酸分光光度法(参看GB7481-87)方法原理:在亚硝基铁氰化钠存在下,铵与水杨酸盐和次氯酸离子反应生成蓝色化合物,在波长697nm具最大吸收。
方法的适用范围:本法最低检出浓度为0.01mg/L,测定上限为1mg/L。
适用于饮用水、生活污水和大部分工业废水中氨氮的测定。
所需仪器和实验用品:1.氨氮显色液:称取50g水杨酸,加入约100ml水,再加入160ml 2mol/L氢氧化钠溶液,搅拌使之完全溶解。
另取50g酒石酸钾钠溶于水中,与上述溶液合并稀释至1000ml。
存放于棕色瓶中,加橡胶塞,本试剂至少稳定一个月。
注:若水杨酸未能全部溶解,可再加入数毫升氢氧化钠溶液,直至完全溶解为止,最后溶液的pH为6.0~6.5。
2.xx铁氰化钠:称取0.1g亚硝基铁氰化钠置于10ml具塞比色管中,溶于水,稀释至标线。
此溶液临用前配制。
3.次氯酸钠溶液:10 / 23取市售或自行制备的次氯酸钠溶液,经标定后,用氢氧化钠溶液稀释成含有效氯浓度为0.35%,游离碱浓度为0.75mol/L的次氯酸钠溶液。
存放于棕色瓶中,本试剂可稳定一周。
4.铵标准贮备液:称取3.819g经100℃干燥过的优级纯氯化铵溶于水中,移入1000ml容量瓶中,稀释至标线。
此溶液每毫升含1mg氨氮。
5.铵标准中间液:吸取10ml铵标准贮备液移入100ml容量瓶中,稀释至标线。
此溶液每毫升含0.1mg氨氮。