食堂员工绩效考核表
- 格式:doc
- 大小:94.50 KB
- 文档页数:4
食堂人员工作考核表01考核得分: 考核人: 考核日期:20xx年 x月x日食堂人工作考核表0220xx年附件:日常工作管理及绩效考核细则为了加强的科学管理,提高保育和教育质量,依据《中华人民共和国教育法》及《管理规程》的要求,特制定本细则。
每期基础分为100分,所有教学活动中在此基础上增减分,每周一小结,每月一总结,每期一汇总,可得负分。
一、全勤奖要求全体教职员工全勤上岗,设全勤奖每月150元,迟到或早退一次扣5元,请假一晌扣10元,无故旷工一晌扣60元;跟车老师每月补助100元。
有事需请假应自行调班,若代班人违规,双方处罚。
二、班补每班班补费按每生每月1.5元,分配原则是:班主任补助费是其他任课老师平均数的二倍。
三、晨检及接待学生接送宝贝老师做到1、按规定时间到达接送地点。
接送时间早上7:00-8:30接宝贝入园,下午16:30-17:00送宝贝离园。
接送老师迟到一次罚款5元,扣考核积分0.5分,无故缺一次罚款50元,扣考核积分5分。
2、接送宝贝时对每一位家长和宝贝必须热情接待,微笑服务。
如态度恶劣,造成不良影响者,经核实后扣除考核积分1分。
3、早上宝贝到园,由值早班的老师接待。
值早班的老师必须在早上7:00前到。
迟到一次罚款10元,扣考核积分1分;无故缺一次罚款20元,扣考核积分2分。
4、接待宝贝时应详细向家长询问宝贝的身体有无不适,是否带不安全物品(小刀、硬币、碎玻璃等物品),如因工作不力,造成宝贝带不安全物品入园,发现一次罚款5元,扣除考核分2分。
5、宝贝需要在园服药或因病因事不能入园者,接送老师务必做好记录,并且转告班主任有关情况。
6、老师将宝贝交给家长时要细心,确保宝贝安全的由家长接回。
在接送宝贝的过程中,要把宝贝的安全放在首位,关心宝贝,加强与家长的联系,让家长感觉到将宝贝交给我们是安全的,放心的。
7、值班老师和负责接送宝贝的老师严格按照接送卡制度接送宝贝,送宝贝时监护人必须签字或按指印,并按值班表上要求的顺序轮流值班。
餐饮各岗位绩效考核表
摘要:
一、绩效考核表的重要性
二、餐饮各岗位绩效考核表的具体内容
1.服务员
2.厨师
3.餐厅经理
三、绩效考核表的实施与反馈
四、绩效考核对餐饮企业的意义
正文:
绩效考核是餐饮企业进行员工管理的重要手段,通过绩效考核,企业可以更好地激发员工的工作积极性,提高员工的工作效率,进一步提升企业的整体运营水平。
而餐饮各岗位绩效考核表则是具体实施绩效考核的工具,对于餐饮企业的管理具有重要意义。
餐饮各岗位绩效考核表的具体内容主要包括服务员、厨师和餐厅经理三个岗位。
其中,服务员的考核主要包括服务态度、服务效率、客户满意度等指标;厨师的考核主要包括菜品质量、创新能力、成本控制等指标;餐厅经理的考核主要包括餐厅运营效率、团队管理、客户满意度等指标。
绩效考核表的实施需要餐饮企业的各个部门共同参与,包括制定考核标准、实施考核、反馈考核结果等环节。
在实施过程中,餐饮企业需要确保考核公平、公正、公开,避免人情因素的干扰,确保考核结果的真实性和有效性。
绩效考核对于餐饮企业具有重要的意义。
首先,绩效考核可以激励员工提高工作效率,提升工作质量,从而提升企业的整体运营水平。
其次,绩效考核可以帮助餐饮企业更好地选拔和培养人才,为企业的长远发展提供人力支持。
最后,绩效考核可以促进餐饮企业的内部沟通和协作,增强企业的凝聚力,为企业的持续发展提供动力。
总的来说,餐饮各岗位绩效考核表是餐饮企业进行员工管理的重要工具,对于提高餐饮企业的运营效率和服务质量具有重要意义。
食堂大师傅考核表
页脚内容
页脚内容
备注:1、单项考核指标严重失误或者成绩显著的,可突破单项考核分数范围,但必须有相关的事实说明。
2、以上考核项目罚则,反之就是奖励,做得好的,对应项目,加相应分数作为本月奖励分数。
3、考核者对被考核者进行绩效面谈,跟进绩效改善,由总监给出审核意见,签名确认。
4、单项考核成绩连续两个月低于60分者,视情况给予处罚。
5、考核最后得分连续两个月出现50分或以下时,视情况可作调岗和劝退处理。
6、出现安全事故的按照安全责任书相关条款执行。
页脚内容。
食堂员工考核表象;扣1~4分;工作业绩25分业绩效益5分1、完善并提高自身素质和能力,使本职工作井井有条;2、工作总结汇报情况(及时、真是、全面);1、本职工作混乱、无相关工作资料存档,每次扣3~5分;2、工作总结汇报不及时扣1~3分,无工作报告扣2~5分;工作质量10分1、工作符合食堂规范,提供各项食品符合食堂质量要求;2、工作质量符合要求、无差错,高效优质完成工作;3、及时了解和处理相关方的各种需求;4、能很好的对相关方进行监管和服务;1、工作中不符合食堂规范每次扣1~3分;提供食品不符合质量要求每次扣1~3分;2、工作质量不符合要求每次扣1~5分;3、不能及时处理相关方需求每次扣1~5分;4、对相关方监管不力、服务意识差,视情节扣1~3分;工作量10分1、工作量饱满;2、工作任务完成情况;1、在同一中作情况下,工作量完成较低,每次扣1~5分;2、规定时间内没有完成工作任务每次扣1~5分;安全意识15 分安全责任5分1、积极参加每周安学习;1、未能积极参加安全学习,不签到不记录视情节扣1~3分;安全生产10分1、安全生产防范意识;2、安全生产操作规范;1、工作中安全防范意识淡薄,粗心大意1~52、违反操纵流程1~5考核指标具体内容得分说明1、厨房餐厅卫生(20分)A、厨房环境卫生,清洁、夏季无蚊蝇、(5分)B、餐厅环境卫生,清洁,无明显垃圾(5分)C、厨具卫生,碗筷清洗干净(10分)2、个人卫生(10分)A、个人卫生,干净、整洁(5分)B、工装整洁,保持清爽干净(5分)3、食品安全(25分)A、及时处理腐烂、变质的食物(10分)B、食品加工前清洗、削皮、褪毛干净(15分)4、职业操守(10分)A、遵守公司规章制度(5分)全勤得五分,加班一天增2分,缺勤一天减2分B、出勤情况(5分)5、饭菜质量(35分)A、口味适中,口感较佳,饭菜不得过咸、过淡(15)B、每日搭配合理,每天饭菜不得重复(10)C、看到浪费或不合理现象要及时制止(10)评价等级及处理结果下面为赠送的述职报告不需要的可以编辑删除述职报告尊敬的各位领导,各位同仁:大家好!本人被组织任聘为。
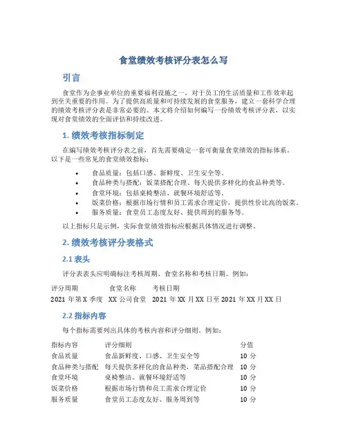
食堂绩效考核评分表怎么写引言食堂作为企事业单位的重要福利设施之一,对于员工的生活质量和工作效率起到至关重要的作用。
为了提供高质量和可持续发展的食堂服务,建立一套科学合理的绩效考核评分表是非常必要的。
本文将介绍如何编写一份绩效考核评分表,以实现对食堂绩效的全面评估和持续改进。
1. 绩效考核指标制定在编写绩效考核评分表之前,首先需要确定一套可衡量食堂绩效的指标体系。
以下是一些常见的食堂绩效指标:•食品质量:包括口感、新鲜度、卫生安全等。
•食品种类与搭配:饭菜搭配合理、每天提供多样化的食品种类等。
•食堂环境:包括桌椅整洁、就餐环境舒适等。
•饭菜价格:根据市场行情和员工需求合理定价,提供性价比高的饭菜。
•服务质量:食堂员工态度友好、提供周到的服务等。
以上指标只是示例,实际食堂绩效指标应根据具体情况进行调整。
2. 绩效考核评分表格式2.1 表头评分表表头应明确标注考核周期、食堂名称和考核日期。
例如:评分周期食堂名称考核日期2021年第X季度XX公司食堂2021年XX月XX日至2021年XX月XX日2.2 指标内容每个指标需要列出具体的考核内容和评分细则。
例如:指标内容评分细则分值食品质量食品新鲜度、口感、卫生安全等10分食品种类与搭配每天提供多样化的食品种类,菜品搭配合理10分食堂环境桌椅整洁、就餐环境舒适等10分饭菜价格根据市场行情和员工需求合理定价10分服务质量食堂员工态度友好、服务周到等10分2.3 评分细则评分细则应具体而明确,让考核人员能够根据实际情况进行评价。
例如:•食品质量评分细则:–新鲜度:新鲜食材占比越高,分数越高。
–口感:口感良好,食品烹饪技术水平高,分数越高。
–卫生安全:符合食品安全标准,卫生合格,分数越高。
•食堂环境评分细则:–桌椅整洁:每天定时清洁桌椅,不留下脏污,分数越高。
–就餐环境舒适:氛围良好,温度适宜,光线明亮,分数越高。
2.4 评分标准评分标准应明确每个指标的满分值和评分等级划分。
中学食堂人员月考核评分表考核时间: [填写具体月份]说明:- 本评分表为中学食堂人员的月度考核,共有五个项目。
- 员工姓名栏填写员工的姓名。
- 在各个项目的栏中,考核人员填写对应员工的得分。
- 考核结束后,根据每个员工在各项目的得分计算总分,并将总分填写在相应的栏中。
评分标准:1. 项目一: 准时上班与下班情况(最高得分10分)- 10分: 每天准时上下班,无迟到或早退情况- 5分: 偶尔迟到或早退,但时间不超过5分钟- 0分: 经常迟到或早退,或者时间超过5分钟2. 项目二: 工作态度与服务质量(最高得分20分)- 20分: 服务热情、主动帮助顾客、工作表现优秀- 10分: 服务态度良好、工作表现不错- 0分: 工作慵懒、态度恶劣、服务质量差3. 项目三: 卫生与清洁情况(最高得分20分)- 20分: 工作区域整洁干净,食材储存合理,遵守卫生规范- 10分: 工作区域基本整洁,食材储存基本合理,基本遵守卫生规范- 0分: 工作区域脏乱,食材储存不合理,不遵守卫生规范4. 项目四: 团队合作与沟通能力(最高得分20分)- 20分: 积极与同事合作、有效沟通、工作协作顺畅- 10分: 与同事基本合作,沟通基本顺畅,工作基本协作- 0分: 不与同事合作,沟通困难,工作协作不佳5. 项目五: 工作效率与组织能力(最高得分30分)- 30分: 工作效率高,组织有序,能够及时完成任务- 15分: 工作效率一般,组织较为松散,能够基本完成任务- 0分: 工作效率低,组织混乱,任务完成较困难或未完成注意事项:- 考核人员在每个项目的栏中填写的分数应为整数。
- 考核结束后,将总分填写在“总分”栏中。
- 总分栏可以根据每个项目的分值进行单项加减,也可以根据实际情况进行综合评定。
- 本表格用于记录评分,便于参与考核人员进行绩效分析和奖罚等相关工作。
评分表填写完毕后,请将考核结果交由中学食堂管理部门进行汇总和相关处理。
岗位:厨师长被考核人:考评人:考核日期:岗位:副厨被考核人:考评人:考核日期:食堂绩效考核评分表岗位:采购被考核人:丁文平考评人:苏裕考核日期: 2012年8月1日~2012年8月31 日考核总分:83分(良好)季节中的花开花落,都有自己的命运与节奏,岁月如歌的谱曲与纳词,一定是你。
人生不如意十之八九,有些东西,你越是在意,越会失去。
一个人的生活,快乐与否,不是地位,不是财富,不是美貌,不是名气,而是心境。
有时候极度的委屈,想脆弱一下,想找个踏实的肩膀依靠,可是,人生沧海,那个踏实肩膀的人,也要食人间烟火,也要面对自己的不堪与无奈。
岁月告诉我:当生活刁难,命运困苦,你的内心必需单枪匹马,沉着应战。
有时候真想躲起来,把手机关闭,断了所有的联系,可是,那又怎样,该面对的问题,依旧要面对。
与其逃避,不如接纳;与其怨天尤人,不如积极主动去解决。
岁月告诉我:美好的人生,一半要争,一半要随。
有时候想拼命的攀登,但总是力不从心。
可是,每个人境况是不同的,不要拿别人的标准,来塑造自己的人生。
太多的失望,太多的落空,纯属生活的常态。
岁月告诉我:挫败,总会袭人,并且,让你承受,但也,负责让你成长。
人生漫长,却又苦短,幽长的路途充满险阻,谁不曾迷失,谁不曾茫然,谁不曾煎熬?多少美好,毁在了一意孤行的偏执。
好也罢,坏也罢,人生的路,必须自己走过,才能感觉脚上的泡和踏过的坑。
因为懂得,知分寸;因为珍惜,懂进退。
最重要的是,与世界言和,不再为难自己和别人。
《菜根谭》中说:花看半开,酒饮微醉。
就是说,做事不必完美,享乐不可享尽,这是一种含苞待放的人生状态。
即使是最美的月亮,也会有盈亏的自然之道。
否则便是过犹不及,弄巧成拙。
心灵松绑了,活着才自由。
半生已过,走走停停,看透了生活,选择了顺流的方式,行走。
流水今日,明月前身。
感谢每一粒种子,每一缕清风,每一个阳光的日子,于时光的碎屑中,静品一盏流年的香茗。
撕开浮云的遮掩,其实,每个人心中都有各自的山水,都有一段难捱的时光,好在,总有一天,你的淡然低调,你的暗自努力,你的理性豁达,终将点燃你的整个世界,让故事的结局,美好而温柔。
申吉钛业食堂绩效考核评分表
岗位:主厨被考核人:________ 考评人:__________ 考核日期:2015年5月1日〜2015年月日考核总分:分
岗位:副厨被考核人: _________ 考评人:________ 考核日期:2015年5月1日〜2015年月日
岗位:勤杂工被考核人: __________ 考评人:________ 考核日期:2015年5月1日〜2015年月日
食堂员工绩效考核方案
通过有效的绩效考核机制使食堂工作人员收入与工作业绩技能挂钩,以提高员工素质、能力和工作热情,从而有效提高服务意识和进行成本控制,特拟定此方案。
一、考核周期
以自然2个月为考核周期,考核时间为次月5日前,采用定员不定岗。
二、主要考核指标
对食堂工作人员的考核详见《食堂人员绩效考评细则》(附表),采取定员不定岗。
三、考核结果使用
以100分为标准,并根据食堂人员的具体表现将其考核结果纳入相应的等级,杜绝平均主义,以此作为食堂工作人员工资的发放依据。
1、绩效考核成绩在90分-100分(主厨),按基础工资的120%发放;
2、绩效考核成绩在80分-89分(副厨),按基础工资的110%发放;
3、绩效考核成绩在70分-79分(厨工),按基础工资的100%发放;
4、绩效考核成绩在60分-69分(勤杂工),按基础工资的80%发放;
5、绩效考核成绩在50分以下,解聘。
四、绩效工资设定
根据公司规定后勤基础工资是2080元,工龄工资按公司规定执行
本方案自2015年1月起执行。
申吉公司
2015
年1月28日。
幼儿园食堂工作人员考核评分模版一、工作态度(总分:20分)1. 礼貌与亲和力(5分)评分标准:- 工作人员在接待家长和孩子时,是否礼貌待人,微笑并主动问候;- 是否能积极主动解答家长和孩子的问题,给予帮助;- 是否能耐心倾听家长和孩子的需求或意见,并及时解决或反馈。
2.团队合作精神(5分)评分标准:- 工作人员是否能与其他同事积极协作,互相帮助,形成团队合作精神;- 是否能愿意承担额外的工作任务,积极配合其他部门的工作;- 是否能与其他部门及家长建立良好的沟通协调关系。
3. 工作积极性(5分)评分标准:- 工作人员是否能主动关注幼儿的饮食健康情况,有针对性地提供营养建议;- 是否能积极参与和组织相关培训或会议,提高自身工作水平;- 是否能积极参与幼儿园的活动和节日策划,以及其他需要协助的工作。
4. 业务知识及技术(5分)评分标准:- 工作人员对于食材的认识是否准确,能给出科学合理的菜品搭配;- 对于食品卫生及安全的掌握程度是否符合标准;- 对于厨房设备的操作是否熟练,能否合理利用设备减少资源浪费。
二、工作绩效(总分:30分)1. 食品质量(10分)评分标准:- 菜品的色、香、味是否能满足孩子的需求,是否具有创意;- 是否按照标准食谱准备菜品,保证孩子的营养均衡;- 是否能及时反馈家长和孩子对菜品的意见及需求,调整菜单。
2. 食品安全(10分)评分标准:- 工作人员是否遵守食品卫生安全操作规程,严格执行操作流程;- 是否能严格控制食品储存、加工和分发过程中的温度和时间;- 对于食品留样、清洗和消毒的操作是否符合规定。
3. 食材采购与管理(10分)评分标准:- 是否具备良好的食材购买渠道,能控制食材的质量和价格;- 是否能及时处理食材的库存情况,避免食材的过期浪费;- 是否能根据季节和孩子的口味需求,进行食材采购和更新菜单。
三、工作效率(总分:20分)1. 任务完成能力(10分)评分标准:- 工作人员是否能按时完成每日的饭菜制作工作;- 是否能根据就餐人数预估饭菜的数量和种类,避免浪费;- 是否能根据需要调整菜品制作工序,提高整体饭菜的制作效率。
食堂厨工绩效考核原公布者:天蝎达达兔厨师考核表备注:考核中,自评占考核权重的30%;同事考核占权重30%;上级领导考核权重40%1、单项考核指标严重失误或者成绩显著的,可突破单项考核分数范围,但必必需有相关的事实说明。
2、考核者对被考核者进行绩效面谈,跟进绩效改善,由领导给出审核看法,签名确认。
3、考核最后得分80分以下者按所得分值百分比给予工资发放。
4、考核最后得分连续两个月出现50分或以下时,视状况可作调岗和劝退处理。
5、考核每月得分85-90〔含〕正常发放工资;分90〔含〕分以上者奖励工资总额5%;95分以上者奖励工资总额10%;厨房部扣分条例厨房部1、将热食物放进冰箱……2、保湿柜内无水干烧……3、厨房墙面、门窗不洁〔每处〕……4、厨房地面有杂物、污水〔每处〕……5、操作台卫生不符合要求,摆放零乱……6、保洁柜门未关……7、保洁柜内物品摆放零乱,不整洁……8、保洁柜内餐具不洁,有水迹……9、厨房垃圾筒未定位摆放……10、垃圾筒用后不加盖……11、营业后垃圾筒未及时清理……12、厨房内各种器皿有盖不加〔每只〕……13、餐饮成品冷却以后未用保鲜膜……14、冰箱内生料、半成品、熟料不分层摆放……15、厨房各种器皿未按规定清洗、消毒……16、未做到净菜进厨房……17、冷菜间未备消毒药水……18、冷菜间员工不注重个人卫生,未戴口罩……19、蒸笼、菜架、蒸板不整洁……20、餐饮出品中有杂物……21、餐饮出品中有苍蝇等虫类……22、洗涤池不洁净……23、随意将残留食物倒入下水道,形成堵塞……24、报单显然不准,造成备料不够……25、报单显然不准,造成备料过多……26、开餐时间,墩头岗准备工作没做好……27、装入配菜盘内的速冻原料未解冻……28、开餐时间蒸件准备工作没做好……29、存放过期、变质的饮料和食物……30、出售过期、变质的饮料和食物……31、墩头浪费原料……32、厨房设施未按规定保养……33、运送垃圾筒不加盖……34、物品回收不当,造成环境污染……35、洗涤间水池必需有节能水位线;必需有“一刮二冲三洗四消毒五保洁〞步骤指引……36、洗涤间洗洁剂必需注明配比比例,可在水池内标明红色限高线〔1:300 比例〕,并配备量杯……厨房岗点管理责任书①严格按成本卡标准制作②杜绝浪费及人为事故①味、形、色、量、器、温度、达试菜出品标准①杜绝中毒等相关事件发生②按标准做好洗、消、留样工作③环境卫生、个人卫生达标④做好值日卫生及计划卫生①确保所验用料符合要求②确保无腐烂、变质、过期原料④按要求妥善处理保管用料①每月推出新品不少于款②依据要求可迅速调整研发产品确保每日备量、售缺产品不得高于2款本类毛利率应在 %〔内扣毛利率计算法〕上下不得超出1%①团结协作无打骂事件②遵守规章无违纪现象③参加活动无缺勤早退部门负责人:岗点负责人:日期:有效期:附计算公式:1、每分分值=工资总额的20%÷1002、月绩效工资=实得分*每分分值转载以下资料供参照员工绩效考核为客观、公正、公平、实事求是评价员工绩效,特制定以下绩效考核评估表:绩效考核评估表员工姓名所在岗位所在部门评估区间年月∽年月评价尺度及分数优秀〔10分〕合格〔8分〕一般〔6分〕较差〔4分〕极差〔2分〕评估项目标准与要求评分权重自我评分直属评分经理评分总经理评分本栏平均分工作业绩1.工作目标达成性〔人均产能目标、管理目标〕 42.生产安全管理效果〔人/物/机/环/法的安全状态〕4.团队的稳定性,工作运转顺畅,属下人员纪律性5.6S管理、ISO执行状况、制度落实状况工作技能1.业务知识技能、管理决策的能力 22.组织与领导的能力3.沟通与协调的能力4.开拓与革新的能力5.执行与落实的能力工作素养1.任劳任怨,竭尽所能达成任务 22.工作努力,份内工作非常完善3.责任心强,能自动自发地工作,起表率作用4.职业道德与操守,注重个人举止,维护公司形象5.工作的责任感与对公司的奉献精神工作态度1.服从工作安排,勤勉、诚恳,2.团结协作,团队意识3.守时守规,务实、主动、积极4.不浪费时间,不畏劳累,无怨言5.工作精神面貌:是否乐观、进取考评人签名本人:直属:经理:总经理:评估得分工作业绩平均分*4+工作技能平均分*2+工作素养*2+工作态度*2= 分出勤及奖惩〔由人事提供信息〕Ⅰ.出勤:迟到、早退次*0.5 + 旷工天*4 +事假天*0.5 +病假天*0.2= 分Ⅱ.处罚:罚款/警告次*1 +小过次*3 +大过次*9 = 分Ⅲ.奖励:表扬次*1 +小功次*3 +大功次*9 = 分总分评估得分分 -Ⅰ分 - Ⅱ分 + Ⅲ分 = 分级别划分 A级〔超过标准或达标/优秀或合格〕:90~100分;B级〔基本达到标准要求/一般〕:80~89分;C级〔接近标准要求或相差不多/合格〕:70~79分;D级〔远低于要求标准/差、必需改善〕:69分以下厨师考核管理方案宁陕管理所职工食堂负担着全所员工的饮食供应任务,为了强化,对厨师队伍的考核管理力度,提升厨师厨艺水平,更好的满足广大员工的用餐必需求,特制订如下考核办法。
食堂员工岗位绩效考核表--—---——--—--——--———--本文档下载后可以编辑修改,在网上可以免费浏览,谢谢大家的支持~~~—--———-——----———-----—==================================================================== ==========食堂员工岗位绩效考核表姓名考核月份岗位成绩考核项目考核内容考核标准考核结果食品质量和卫生是否达到标准 10 工作完成工作完成是否及时 10 绩效是否严格按照操作程序完成工作任务 10 (50,) 区域卫生是否干净整洁,物品摆放是否整齐 10下班前区域安全是否检查无误 10所从事的岗位技能是否熟练 5 业务能力是否掌握本职工作的技能和要领 5 (20,)是否能及时发现错误并及时纠正 5是否有创新并提出合理化建议 5是否严格遵守工作纪律,不迟到、不早退、不缺勤 5为食堂的目标和利益不计较个人得失 5 工作态度是否服从班长的调度和管理5 (30,)是否能够主动协助上级、同事的工作 5对待上级、同事、外部人员是否有礼貌,注重礼仪 5对分配的任务是否讲条件,是否主动、积极、 5 尽量多做工作评价-—--—---—-———--——-——--本文档下载后可以编辑修改,在网上可以免费浏览,谢谢大家的支持~~~-————————--——-——————-—---———-————----————-——————--—-————---——--—-—--——----——-——--——----—-———————-—-----——————--————-—---本文档下载后可以编辑修改,在网上可以免费浏览,谢谢大家的支持~~~-—————----—---——-----—==================================================================== ==========被考核人: 班长:管理员:服务中心主任:—-—-—----—--——-——-—-——本文档下载后可以编辑修改,在网上可以免费浏览,谢谢大家的支持~~~-———————--—-—-—-————-- --————---——-—--—-———-—----—-—-—-—--———-———-—----—————--—--—-——--——-———---—--。
申吉钛业食堂绩效考核评分表
岗位:主厨被考核人:考评人:考核日期: 2015年5月1日~2015年月日
申吉钛业食堂绩效考核评分表
岗位:副厨被考核人:考评人:考核日期: 2015年5月1日~2015年月日
申吉钛业食堂绩效考核评分表
岗位:勤杂工被考核人:考评人:考核日期: 2015年5月1日~2015年月日
食堂员工绩效考核方案
通过有效的绩效考核机制使食堂工作人员收入与工作业绩技能挂钩,以提高员工素质、能力和工作热情,从而有效提高服务意识和进行成本控制,特拟定此方案。
一、考核周期
以自然2个月为考核周期,考核时间为次月5日前,采用定员不定岗。
二、主要考核指标
对食堂工作人员的考核详见《食堂人员绩效考评细则》(附表),采取定员不定岗。
三、考核结果使用
以100分为标准,并根据食堂人员的具体表现将其考核结果纳入相应的等级,杜绝平均主义,以此作为食堂工作人员工资的发放依据。
1、绩效考核成绩在90分-100分(主厨),按基础工资的120%发放;
2、绩效考核成绩在80分-89分(副厨),按基础工资的110%发放;
3、绩效考核成绩在70分-79分(厨工),按基础工资的100%发放;
4、绩效考核成绩在60分-69分(勤杂工),按基础工资的80%发放;
5、绩效考核成绩在50分以下,解聘。
四、绩效工资设定
根据公司规定后勤基础工资是2080元,工龄工资按公司规定执行。
本方案自2015年1月起执行。
申吉公司
2015年1月28日。