2017年驾考的新规盘点
- 格式:pdf
- 大小:220.13 KB
- 文档页数:4
2017新规驾考规定难点说明1、所有转向灯不打或少于三秒,或转向灯不关的情况下,直接终止考试。
2、学校区域、公交站台、人行横道没有语音提示,学员要在上述区域提前踩刹车减速,没有刹车直接终止考试。
3、路口直行有语音播报,听到指令后轻踩刹车减速,没有刹车直接终止考试。
4、路口左转、右转要轻踩刹车减二挡,没有刹车直接终止考试。
5、靠边停车大于50cm,扣100分,30cm-50cm扣10分。
6、绿灯亮起后,前方无其他影响行人等影响通行时,10秒内未完成起步扣100分。
7、下车时,开车门前不回头观察左后方交通情况扣100分。
8、不主动避让优先通行的车辆,行人,非机动车的,扣100分。
一、上车准备上车前调整好座椅拍照后,学员下车逆时针绕车一周后上车系好安全带,开始模拟灯光。
二、模拟灯光考试1、请开启前照灯(开启大灯)2、夜间在没有路灯、照明不良条件下行驶(远光灯)3、夜间在照明条件良好的道路上行驶(近光灯)4、夜间同方向近距离跟车行驶(近光灯)5、夜间与机动车会车(近光灯)6、夜间超越前方车辆(远、近光灯交替)7、夜间通过没有交通信号灯控制的路口(远、近光灯交替)8、夜间通过急弯、拱桥(远、近光灯交替)9、夜间通过拱桥、人行横道(远、近光灯交替)10、夜间通过急弯、坡路(远、近光灯交替)11、夜间通过坡路、拱桥(远、近光灯交替)12、夜间路口左转弯(近光灯) 13、夜间路口右转弯(近光灯)14、路口临时停车(开启小灯、报警灯)三、起步打左转向灯,鸣笛3秒,踩离合器挂1挡,轻抬离合器到半联动,稳住离合,轻踩油门转速到1000-2000转之间,稳住油门,松开手刹,平稳起步。
四、变更车道听到语音播报变更车道后,打开右转向灯3秒以上,观察左后方有无车辆,确认安全后变更车道并关闭转向灯。
五、学校区域、公交车站、人行横道、路口直行车速保持在25码左右,此区域要求减速慢行,最高不能超过30码,这四个区域必须提前轻踩刹车,刹车最好保持1-2秒,不踩刹车直接终止考试。
2017年考驾照新政策2017驾照政策改革方案有哪些变化已经进入2017年了,你的驾驶证考到了没?如果你的驾驶证已经到手,那真是一件值得庆祝的事情。
如果你还没考驾驶证,那你将要面临着2017年驾驶证考试的新规定,而这些新规定的实施,与之前的有什么改变呢?变化一:培训学时从2016年10月1日起实行的驾考新大纲规定,对C1、C2驾驶证的培训学时进行调整,从之前的78学时分别调整为62学时与60学时;同时规定实际操作培训学时为C1证40学时、C2证38学时。
虽然总培训学时比之前的少了十多个学时,但不意味着学车越来越易。
因为新大纲还具体规定了各学科中的小项目学时,即除了要完成总学时,还必须完成各小项所要求的具体学时。
如C1C2证的科目三中的实际道路驾驶项目,具体学时为24学时,学员必须要完成24学时的培训。
变化二:培训里程最新实施的驾驶证考试新大纲,对学员的培训里程数的要求更多,为了能让学员通过更多的路程培训而巩固学车技术,希望可以减少新手上路后的事故率。
对C1、C2驾驶证要求培训里程需不少于300公里,B2、B1、A3驾驶证的培训学时不少于400公里。
变化三:计时收费从2017年1月1日起,国内将全面实施计时收费模式,也就是学员培训多少学时,就收多少钱。
以上海为例,规定普通时段为120元/学时,节假日时段为180/学时,而C1驾驶证的学时为62学时,就算都是在普通时段去学车的,那光培训费用就要7440元。
要是你平时要上班,只能节假日去学车的,那光培训费都要上万元了。
还不包括报名费、理论培训费用以及给教练买烟买酒、请教练吃饭等费用。
如果有一科需要补考的,又必须按照规定接受10学时的培训,那起码又得多交一千多了。
种种费用加起来,15000元都未必能考到驾驶证。
好了,大家有没想过开车时接到电话,找手机那几秒钟太危险?别担心,小编收集了9年老师傅的经验,教你手机放在中控台的哪个位置后,接电话最安全!想知道具体做法吗?可点击下面的开车时,来了电话怎么办?来学习哦。
2017驾考新规2017年驾考新规最新颁布了一些规定,难度升级。
在科目二和科目三中,考试增加了时间限制,超时就不合格。
还新增了路口不礼让行人直接不合格的规定等。
下面小编为大家带来具体的修改方案。
2017年10月驾考新规详细介绍增加了时间限制科目二倒车入库、侧方停车增加了时间限制。
新的驾考标准调整了理论考试的试题内容和比例,更加突出安全文明行车、典型违法行为认知等内容的考核,考试内容更加贴近实用。
根据梳理其中最主要的变化首先表现在对于一些考试项目增加了时间限制。
比如,科目二的倒车入库和侧方停车,此前的标准只是规定了具体的操作规范,但新的标准却明确了完成操作的时间限制。
其中倒车入库完成时间不能超过210秒,侧方停车完成时间不能超过90秒,一旦超出时间即判为不合格。
科目三科目三道路驾驶技能考试同样有多项操作增加了时间限制。
比如,绿灯亮起后的车辆起步,原本并无时间限制,但新标准明确规定“前方无其他车辆、行人等影响通行时,10秒内未完成起步的”直接评判为不合格。
在起步、转向、变更车道、超车、靠边停车操作,此前的标准要求必须打转向灯,没有打转向灯的扣10分。
但在新的标准中,此项要求更为严格,不打转向灯的直接不合格。
打了转向灯但时间未满3秒就转向的直接不合格。
路口不礼让行人直接不合格比如科目二直角拐弯项目,此前的规范是:驾驶车辆按规定线路行驶由左向右或由右向左直角拐弯一次通过,中途不得停车,车轮不得碰轧车道边线。
新的标准则在此基础上要求“应开启转向灯,完成转弯后关闭转向灯。
”科目三“起步”项目中,规定“起步前,未观察内、外后视镜,回头观察后方交通情况的”,直接不合格; 变更车道时,控制行驶速度不合理,妨碍其他车辆正常行驶的,不合格; 停车后,车身距离道路右侧边缘线或者人行道边缘超出50厘米的,不合格。
除此之外,新的考试标准也更加注重驾驶人的安全文明意识。
比如,科三考试就明确遇后车发出超车信号不按规定让行的直接不合格。
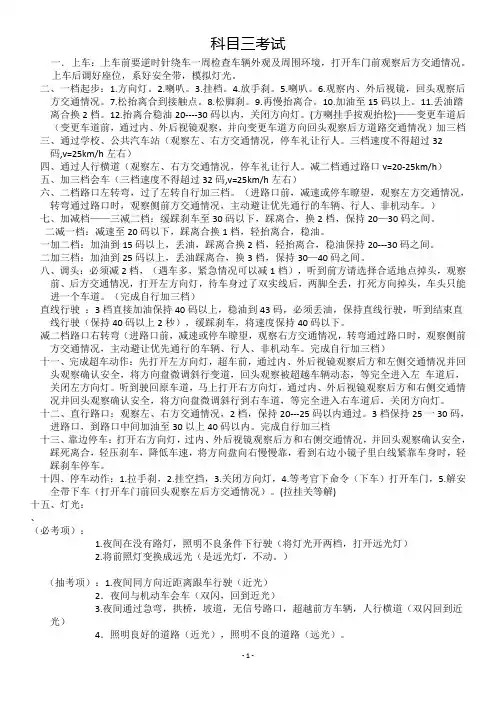
科目三考试一.上车:上车前要逆时针绕车一周检查车辆外观及周围环境,打开车门前观察后方交通情况。
上车后调好座位,系好安全带,模拟灯光。
二、一档起步:1.方向灯。
2.喇叭。
3.挂档。
4.放手刹。
5.喇叭。
6.观察内、外后视镜,回头观察后方交通情况。
7.松抬离合到接触点。
8.松脚刹。
9.再慢抬离合。
10.加油至15码以上。
11.丢油踏离合换2档。
12.抬离合稳油20----30码以内,关闭方向灯。
(方喇挂手按观抬松)——变更车道后(变更车道前,通过内、外后视镜观察,并向变更车道方向回头观察后方道路交通情况)加三档三、通过学校、公共汽车站(观察左、右方交通情况,停车礼让行人。
三档速度不得超过32码,v=25km/h左右)四、通过人行横道(观察左、右方交通情况,停车礼让行人。
减二档通过路口v=20-25km/h)五、加三档会车(三档速度不得超过32码,v=25km/h左右)六、二档路口左转弯,过了左转自行加三档。
(进路口前,减速或停车瞭望,观察左方交通情况,转弯通过路口时,观察侧前方交通情况,主动避让优先通行的车辆、行人、非机动车。
)七、加减档——三减二档:缓踩刹车至30码以下,踩离合,换2档,保持20—30码之间。
二减一档:减速至20码以下,踩离合换1档,轻抬离合,稳油。
一加二档:加油到15码以上,丢油,踩离合换2档,轻抬离合,稳油保持20---30码之间。
二加三档:加油到25码以上,丢油踩离合,换3档,保持30—40码之间。
八、调头:必须减2档,(遇车多,紧急情况可以减1档),听到前方请选择合适地点掉头,观察前、后方交通情况,打开左方向灯,待车身过了双实线后,两脚全丢,打死方向掉头,车头只能进一个车道。
(完成自行加三档)直线行驶:3档直接加油保持40码以上,稳油到43码,必须丢油,保持直线行驶,听到结束直线行驶(保持40码以上2秒),缓踩刹车,将速度保持40码以下。
减二档路口右转弯(进路口前,减速或停车瞭望,观察右方交通情况,转弯通过路口时,观察侧前方交通情况,主动避让优先通行的车辆、行人、非机动车。
2017驾考规定2017年驾考规定如下:一、驾照核发要求:1. 申请人须年满18周岁,持有居民身份证,遵纪守法,身体健康;2. 申请人需通过驾驶员科目一的理论考试;3. 申请人需通过驾驶员科目二的模拟驾驶考试;4. 申请人需通过驾驶员科目三的实际道路驾驶考试;5. 以上各科目合格后,申请人方可取得机动车驾驶证。
二、科目一理论考试:1. 考试内容包括交通安全法律法规和交通安全常识;2. 考试方式为选择题,共100道题目,答对90分及以上为合格。
三、科目二模拟驾驶考试:1. 考试内容包括车辆结构、操作要领、行车先后顺序和行驶规范等;2. 考试方式为计算机模拟驾驶,对申请人的操作流程和规范进行评估;3. 考试合格标准为达到一定的综合得分。
四、科目三实际道路驾驶考试:1. 考试分为城市道路和高速公路两个部分;2. 考试内容包括起步、变更车道、加减档位、转弯、会车、直线行驶等;3. 考试方式为驾驶员实际驾驶车辆,在考官的指导下完成考试内容;4. 考试合格标准为在不超过规定时间内完成考试内容,同时驾驶操作和安全意识达到要求。
五、其他规定:1. 核发驾驶证后,大型车、危险品运输车等特种车辆需额外参加相应的科目四考试;2. 驾驶员需持有效驾驶证,且不得驾驶与机动车类别、准驾车型不符的车辆;3. 驾驶员每10年需参加一次体检,确保身体健康;4. 驾驶员需遵守交通法规,不得酒后驾驶、无证驾驶等违规行为;5. 驾驶员发生交通事故后需根据规定进行事故处理和报备。
以上就是2017年驾考规定的基本内容,希望对你有所帮助。
请注意规定,合理准备,祝你驾照顺利拿到!。
17年驾考新规定随着社会进步和交通工具的普及,驾驶证成为越来越多人的必备证件之一。
为了规范驾驶行为,维护交通秩序,各地对驾考新规定也不断的进行更新和改进。
今年17年,驾考又出台了一系列新规定,下面就让我们一起来了解一下吧。
首先,驾驶员年龄限制有所放宽。
根据新规定,只要年满18周岁的公民,就可以参加驾驶员科目一的考试。
这一对学生党来说,无疑是个好消息。
不再需要等到成年才能开始学习驾驶,早一年就能获得驾照,为将来工作或者出行提供更加便利。
其次,考试科目增加了交通法律知识。
交通法律是驾驶员必须要了解和遵守的内容,掌握交通规则有助于提高驾驶安全性。
新规定将交通法律知识纳入科目一考试中,增加了考试的难度和专业性,也提醒了学员们注重学习和了解交通法规,从而提高交通参与者的素质。
再次,科目三改革为了更好地贴近实际驾驶情况。
科目三在以往主要是考察学员的平行泊车和坡道起步等技术操作,而忽略了一些实际中常遇到的场景。
新规定要求科目三中添加了模拟城市道路驾驶和高速驾驶,这有助于学员们掌握更多真实驾驶的技巧和应对突发情况的能力,更好地适应实际驾驶环境。
最后,新规定加强了考试的防作弊措施。
为了防止一些人通过非法手段获得驾驶证,新规定在考场内外都设置了监控设备,以确保考试的公平性。
考试的过程将更加规范和严格,有效提高了考试的公信力和权威性。
总的来说,17年驾考新规定的推出,对提高驾驶员素质、维护交通秩序和保障交通安全起到了积极的作用。
新规定的出台一方面为年轻人提供了更早学习驾驶技能的机会,另一方面也提高了驾驶员素质和交通法律遵守意识。
相信随着新规定的贯彻执行,我们的交通环境将会越来越好,驾驶员的综合素质也将逐步提高。
当然,新规定的出台只是开始,对于不少交通参与者来说,交通安全责任重大,全民交通安全意识的培养也是一个长期的过程。
我们每个人都应牢固树立起交通安全的意识,自觉遵守交通规则,共同创造一个安全、和谐的交通环境。
只有这样,才能保证自己的安全,也能够为社会的发展和进步做出贡献。
2017驾驶证新规定驾照新规定1、实行驾驶人分类教育培训。
推行大型客货车专业化培训,优化小型汽车驾驶人培训方式,满足人们的个性化、差异化需求。
2、实行计时培训计时收费。
学员可自主预约培训时段、选择教练员、选择缴费方式。
改变一次性预收全部培训费用模式,推行培训计时收费、先培训后付费。
3、试点小型汽车驾驶人自学直考,用自己的车就能开练,学车不必非得去驾校。
在有条件的地方,试点非经营性的小型汽车驾驶人自学直考。
允许个人使用加装安全辅助装置的自备车辆,在具备安全驾驶经历等条件的随车人员指导下,按照指定的路线、时间学习驾驶,并直接申请考试。
4、考点下放至县。
为方便群众就近考试,推进驾驶人考试业务向县级下放、延伸。
对出现排队积压的考生,允许选择省内其他考场参加考试。
5、实行自主报考。
提供互联、电话、窗口等多种报考方式,考生可自主选择考试时间和考试场地、缴费方式。
考试不用总排队,将建设更多社会考场,彻底解决学车场地不够用这一老大难问题。
6、改进驾驶人体检年龄制度。
将每年进行一次身体检查的起始年龄由60周岁调整为70周岁。
7、实施驾驶证异地申领和审验。
放开大中型客货车驾驶证异地申领限制,驾驶证丢了也不怕,告别来回折腾全国均可补换,丢了驾驶证要补办不用再回原籍,可以在全国范围内异地补换驾驶证、参加驾驶证审验、提交体检证明。
8、允许重新申领驾驶证直接考试。
驾驶证被注销等有驾驶经历人员,在满足条件下可以不经学习直接申请考试。
9、逐步放宽残疾人驾车条件。
适时放宽单眼视力障碍群体、上肢残疾人申请小型汽车驾驶证条件。
10、可一次性预约、连续考试。
我国将逐步推行场地驾驶和道路驾驶技能考试一次性预约、连续考试政策,减少考生往返次数,考生不再跑断腿。
而且,驾驶员不用担心不熟悉考试场地,考前可免费看。
11、提高驾驶证国际认可度。
推进与其他国际和地区驾驶证互认换领,逐步扩大驾驶证互认换领范围,满足公民出境驾车需求。
科目一理论考试将拆分成两部分,以加深对安全文明驾驶常识的理解相比科目二,科目三主要增加了路口转弯和加减挡,这些在实际驾驶过程中都是非常实用的技术。
2017驾考新规定是怎样的2017驾考新规定是怎样的?那么,下面就随CN人才公文网小编一起来看看吧。
1,准驾车型C1驾驶证是手动挡汽车的牌照,可以驾驶C2车型,也就是自动挡的汽车,还可以驾驶C3和C4的车辆,也就是低速货车和三轮车。
摩托车只有DEF这三个驾驶证才允许驾驶,ABC级别的驾驶证都不可以驾驶摩托车。
2,实习期使用规定关于实习期,C1驾驶证相对简单,只要在12个月内不会被扣满12分就可以通过实习。
3,驾驶证审验关于驾驶证的有效期,只要每个计分周期不会被扣满12分,6年之后才需要年审,而A级或者B级驾驶证如果在计分周期被扣分了,就需要去年审,4,驾驶证过期怎么办在驾驶证过期前三个月就可以去申请换证了,如果过期了,不超过12个月,直接去换证也可以。
但是如果超过12个月,就需要重新学习科目3,如果超过36个月,直接吊销驾驶证。
相关阅读1. 报名后,先缴3780元的理论培训费和考试费,然后参加科目一考试;2. 科目二、科目三开始上车训练后,按学时收费:周一至周五,每小时150元;周六、日,每小时180元以上,两科目总共学时不得少于48学时(一般来说,学员是12个小时就非常熟练驾驶技术可以考试了),否则无法预约考试!按150/小时计算,科目二、科目三训练的总费用为7200元;3. 指纹签到,GPRS卫星定位(学时数据由教练车上的车载计时计程器自动上传录入到运管处和交警支队考试系统),不能用任何人替代。
4. 补考的学员,必须重新训练,不得少于10小时,按150/小时计算,费用1500左右。
2017年驾照考试新规定培训及考试将更规范,但也更严格,1、提升驾驶人安全文明素质是改革核心目标;2、发生死亡事故倒查考试发证责任。
用通俗的话来讲就是要将“马路杀手”挡在准假门外,这也直接意味着改革后的驾考培训及考试将更规范、更严格(驾校与车管所为了更好的确保学员不出问题将对培训与考试控制的更加严格)――考试难度将加大!收费将更规范、更透明,但总费用将更高1、驾考改革后费用构成为:报名费+相关资料费+计时培训费+考试费;2、计时培训将有最低学时要求(以C1为例):科目二(16个学时)+科目三(24个学时);3、计时培训的'单价将由驾校根据市场情况区分不同级别的教练与训练时段来自主定价。
C1新规内容
2017年C1新规内容
2017年C1驾驶证使用新规,有什么是我们需要注意的?下面请看小编给大家整理收集的2017年C1新规内容,仅供参考。
1,报考条件
首先是年龄的规定,C1驾照的年龄限制是18周岁-70周岁,范围非常广,色盲色弱等不归纳在内,2017年新规,驾照的培训课时是62个课时,总里程300公里。
现在开始按照“课程”计费,价格总体可能会高一点。
2,准驾车型
持有C1驾驶证,可以驾驶的汽车类似还是蛮多的.,比如轿车、小客车、MVP等车型,但是驾驶的汽车不能超过9座,车身不超过6米,车重不超过4.5吨。
需要特别注意的是,如果只有C1驾驶证而没有D驾驶证,驾驶摩托车是要扣12分,罚款200元的。
3,实习期处罚
对于C1驾驶证,如果实习期扣12分或者以上,就会被直接吊销驾驶证,如果不会扣12分,则等到下一计分周期,扣分自动清零。
4,年审规定
C1驾驶证是不用一年一审的,在驾驶证过期的前三个月去审就可以了,但是如果要异地审查时,就需要了,而且如果发生交通事故致人死亡负50%以上责任时,也要去审查。
5,驾驶证过期的办理
驾驶证过期后不可以驾驶汽车,在12个月以内的都可以去换,如果超过12个月不到36个月的,就需要去考科目三,如果超过36个月,就直接吊销驾驶证。
所以我们平时要多了解这些规则,新手期注意遵守交通规则,不然被吊销驾照就麻烦了。
特别是没有D驾驶证不要开摩托车!。
2017驾考新规及驾照考试内容详解元旦起,公安部123号令开始实施,意味着新版《机动车驾驶证申领和使用规定》启用。
那么2017年驾考有哪些新规?下面分享了2017年驾考新规,一起来了解吧!2017年驾考的新规盘点1、实行驾驶人分类教育培训。
推行大型客货车专业化培训,优化小型汽车驾驶人培训方式,满足人们的个性化、差异化需求。
2、实行计时培训计时收费。
学员可自主预约培训时段、选择教练员、选择缴费方式。
改变一次性预收全部培训费用模式,推行培训计时收费、先培训后付费。
3、试点小型汽车驾驶人自学直考,用自己的车就能开练,学车不必非得去驾校。
在有条件的地方,试点非经营性的小型汽车驾驶人自学直考。
允许个人使用加装安全辅助装置的自备车辆,在具备安全驾驶经历等条件的随车人员指导下,按照指定的路线、时间学习驾驶,并直接申请考试。
4、考点下放至县。
为方便群众就近考试,推进驾驶人考试业务向县级下放、延伸。
对出现排队积压的考生,允许选择省内其他考场参加考试。
5、实行自主报考。
提供互联、电话、窗口等多种报考方式,考生可自主选择考试时间和考试场地、缴费方式。
考试不用总排队,将建设更多社会考场,彻底解决学车场地不够用这一老大难问题。
6、改进驾驶人体检年龄制度。
将每年进行一次身体检查的起始年龄由60周岁调整为70周岁。
7、实施驾驶证异地申领和审验。
放开大中型客货车驾驶证异地申领限制,驾驶证丢了也不怕,告别来回折腾全国均可补换,丢了驾驶证要补办不用再回原籍,可以在全国范围内异地补换驾驶证、参加驾驶证审验、提交体检证明。
8、允许重新申领驾驶证直接考试。
驾驶证被注销等有驾驶经历人员,在满足条件下可以不经学习直接申请考试。
9、逐步放宽残疾人驾车条件。
适时放宽单眼视力障碍群体、上肢残疾人申请小型汽车驾驶证条件。
10、可一次性预约、连续考试。
我国将逐步推行场地驾驶和道路驾驶技能考试一次性预约、连续考试政策,减少考生往返次数,考生不再跑断腿。
科目三驾考新规(2017年10月1日后驾考新规)变化六之起步:变化后:考生在路考驾车起步时,如果没有第一时间将车辆挡位调整为“空挡”后再起步,就算“不合格”。
而车辆启动点火后,考生如果没有及时松开点火开关,也将被即时扣去10分。
变化七之科目三:路考。
多项增加时限限制。
●绿灯亮起后的车辆起步,原本并无时间限制,但新标准明确规定“前方无其他车辆、行人等影响通行时,10秒内未完成起步的”直接评判为不合格。
●起步、转向、变更车道、超车、靠边停车等操作,此前标准要求必须打转向灯,但是新标准更严格,不打转向灯或错误使用转向灯的直接不合格。
打了转向灯但时间未满3秒就转向的直接不合格。
●遇后车主发出超车信号不按规定让行的直接不合格。
●不按规定主动避让优先通行的车辆、行人、非机动车的,不合格。
科目三“起步”项目中,规定“起步前,未观察内、外后视镜,回头观察后方交通情况的”,直接不合格; 变更车道时,控制行驶速度不合理,妨碍其他车辆正常行驶的,不合格; 停车后,车身距离道路右侧边缘线或者人行道边缘超出50厘米的,不合格。
除此之外,新的考试标准也更加注重驾驶人的安全文明意识。
比如,科三考试就明确遇后车发出超车信号不按规定让行的直接不合格。
在通过斑马线和直行通过路口、路口左转弯、路口右转弯项目中,明确不按规定主动避让优先通行的车辆、行人、非机动车的,不合格。
科三最新评判标准:考试时出现下列情形之一的,评判为不合格:a)不按规定使用安全带或者戴安全头盔的;b)遮挡、关闭车内音视频监控设备的;c)不按考试员指令驾驶的;d)不能正确使用灯光、雨刮器等车辆常用操纵件的;e)启动发动机时挡位未置于空挡(驻车挡)的;f)绿灯亮起后,前方无其他车辆、行人等影响通行时,10秒内未完成起步的;g)起步时车辆后溜距离大于30cm的;h)驾驶汽车双手同时离开转向盘的;i)单手控制转向盘时,不能有效、平稳控制行驶方向的;j)车辆行驶方向控制不准确,方向晃动,车辆偏离正确行驶方向的;k)不能根据交通情况合理选择行驶车道、速度的;l)使用挡位与车速长时间不匹配,造成车辆发动机转速过高或过低的;m)车辆在行驶中低头看挡或连续2次挂挡不进的;n)行驶中空挡滑行的;o)视线离开行驶方向超过2s的;p)违反交通安全法律、法规,影响交通安全的;q)不按交通信号灯、标志、标线或者交通警察指挥信号行驶的;r)不按规定速度行驶的;s)车辆行驶中骑轧车道中心实线或者车道边缘实线的;t)长时间骑轧车道分界线行驶的;u)起步、转向、变更车道、超车、靠边停车前不使用或错误使用转向灯的;v)起步、转向、变更车道、超车、靠边停车前,开转向灯少于3s即转向的;以上两项评判从专项评判引入到综合评判,之前扣10分,现在直接不合格w)争道抢行,妨碍其他车辆正常行驶的;x)行驶中不能保持安全距离和安全车速的;y)连续变更两条或两条以上车道的;z)通过积水路面遇行人、非机动车时,有不减速等不文明驾驶行为的;aa)遇行人通过人行横道不停车让行,不主动避让优先通行的车辆、行人、非机动车的;ab)将车辆停在人行横道、网状线内等禁止停车区域的;ac)行驶中身体任何部位伸出窗外的;ad)制动、加速踏板使用错误的;ae)对可能出现危险的情形未采取减速、鸣喇叭等安全措施的;af)因观察、判断或者操作不当出现危险情况的;g)起步时车辆后溜距离大于30cm的;h)驾驶汽车双手同时离开转向盘的;i)单手控制转向盘时,不能有效、平稳控制行驶方向的;j)车辆行驶方向控制不准确,方向晃动,车辆偏离正确行驶方向的;k)不能根据交通情况合理选择行驶车道、速度的;l)使用挡位与车速长时间不匹配,造成车辆发动机转速过高或过低的;m)车辆在行驶中低头看挡或连续2次挂挡不进的;n)行驶中空挡滑行的;o)视线离开行驶方向超过2s的;p)违反交通安全法律、法规,影响交通安全的;q)不按交通信号灯、标志、标线或者交通警察指挥信号行驶的;r)不按规定速度行驶的;s)车辆行驶中骑轧车道中心实线或者车道边缘实线的;t)长时间骑轧车道分界线行驶的;u)起步、转向、变更车道、超车、靠边停车前不使用或错误使用转向灯的;v)起步、转向、变更车道、超车、靠边停车前,开转向灯少于3s即转向的;以上两项评判从专项评判引入到综合评判,之前扣10分,现在直接不合格w)争道抢行,妨碍其他车辆正常行驶的;x)行驶中不能保持安全距离和安全车速的;y)连续变更两条或两条以上车道的;z)通过积水路面遇行人、非机动车时,有不减速等不文明驾驶行为的;aa)遇行人通过人行横道不停车让行,不主动避让优先通行的车辆、行人、非机动车的;ab)将车辆停在人行横道、网状线内等禁止停车区域的;ac)行驶中身体任何部位伸出窗外的;ad)制动、加速踏板使用错误的;ae)对可能出现危险的情形未采取减速、鸣喇叭等安全措施的;af)因观察、判断或者操作不当出现危险情况的;a)方向控制不稳,不能保持车辆直线运行的,不合格;b)遇前车制动时不及时采取减速措施的,不合格;c)不适时通过内、外后视镜观察后方交通情况的,扣10分;d)未及时发现路面障碍物或发现路面障碍物未及时采取减速措施的,扣10分。
2017驾考改革最新消息随着机动车辆的增加,考驾照的人越来越多,2017年出台了新的驾考政策,下面一起来看看2017驾考改革最新消息。
2017驾考改革最新消息C1、C2驾驶证可自学直考按照规定,自2016年4月1日起,天津、包头、长春、南京、宁波、马鞍山、福州、吉安、青岛、安阳、武汉、南宁、成都、黔东南、大理、宝鸡等16个市(州)将试点小型汽车、小型自动挡汽车驾驶证自学直考。
不过,自学直考也是有限制的。
例如,在自学直考前的练习中,需使用加装安全辅助装置的自备机动车,在具备安全驾驶经历等条件的人员随车指导下,按照公安机关交通管理部门指定的路线、时间学习驾驶技能。
此外,在道路上学习驾驶技能时,应当在车身前后放置、粘贴学车专用标识。
正在学习驾驶的自学用车不得搭载随车指导人员以外的其他人员。
提交身体条件证明年龄放宽现代人身体健康状况逐年提高,为了让更多的人享受到交通出行的便利,新政策放宽了提交身体条件证明的年龄要求。
60-70岁之间的高龄驾驶员不再需要每年提交身体条件证明。
换证无需回到发证地在旧规定里,如果驾驶员所持驾驶证需要换证,需回到发证地发证机关办理。
而颁布的新规定里,驾驶员可直接在居住地办理全部车型的换证业务,也可参加全部车型的驾驶证考试。
以往需提供暂住证,现在学员需提供居住证。
职业驾驶教育学生在18周岁时开始参加为期三年的院校全日制学习,毕业时可获得学历证书、机动车驾驶证、国家职业资格证书、道路客货运输驾驶员从业资格证四项证件,在21周岁左右便具备了从事道路客货运输活动所要求的资格,正处于最佳择业年龄。
2017驾照考试改革主要内容1、试点小型汽车驾驶人自学直考,用自己的车就能开练,学车不必非得去驾校。
在有条件的地方,试点非经营性的小型汽车驾驶人自学直考。
允许个人使用加装安全辅助装置的自备车辆,在具备安全驾驶经历等条件的随车人员指导下,按照指定的路线、时间学习驾驶,并直接申请考试。
2、可一次性预约、连续考试。
新规定会在2017年10月1日正式开始实施驾考新规:第一,学员需满足各类驾驶证考试的规定年龄。
客车类驾驶证,A1的规定年龄是26至50周岁,并且必须已持B本超过5年或持A2本不少于2年;A3和B1的规定年龄是21至50周岁,并且B1还要求已持C本超过3年。
货车类驾驶证,A2的规定年龄是24至50周岁,并且必须已持B本3年以上或A1本不少于1年;B2的规定年龄是20至50周岁。
轿车类驾驶证,规定年龄是18至70周岁,并且不是色盲色弱。
摩托车驾驶证,规定年龄是18至60周岁。
第二,总培训学时减少。
C1驾驶证从原来的72个课时变成62个,而C2驾驶证的培训课时则由70个课时变成60个。
第三,培训总里程增加。
培训里程必须达到300公里,才能参加驾驶证考试。
考试要求:科目一和科目四理论考试试题内容比例调整,主要增加安全文明行车、道路交通信号应用等新题型,力求让考试内容更加实用。
试卷试题比例分配如下图:科目二1、倒车入库须在3.5分钟内完成,侧方停车须在1.5分钟内完成,超过时间即判定为考试不合格。
2、直角转弯前,应开启转向灯,完成转弯后关闭转向灯。
3、曲线行驶用二挡( 含二挡以上挡位)通过。
科目三难度再次升级,4项全新标准每一项都是“变态”级别!标准一 1、直线行驶新规要求:左右偏移的距离要在50cm之内天呐,只有半米!一旦出错,只能重考了!标准二2、档位使用里程新规要求:使用1档、2档的单次累计行驶里程分别不得多于200米、300米。
使用1档和2档共累计的行驶里程不得多于2km。
千万要注意,挂档不能开太远!标准三3、挡位与速度匹配新规要求:1挡:0—27km/h2挡:5—37km/h3挡:15—47km/h4 挡: 25—57km/h5挡:分别为35—61km/h新手看的懂路面状况已经是很厉害的了,现在还要看仪表盘。
标准四4、档位、车速、与持续时间新规要求:车辆4档,35km/h,3秒。
在进行科目三考试中,当档位升高到4档时,车速要在35km/h以上,且持续时间要超过3秒。
2017年驾考新规10月1日实施解读2017年10月1日起,国家将正式实施新的驾驶人考试标准。
那么驾考新规是什么?下面店铺整理的2017年10月1日驾照新规详细解读,供你参考。
2017年驾考新规10月1日实施一些考试项目增加时间限制新的驾考标准调整了理论考试的试题内容和比例,更加突出安全文明行车、典型违法行为认知等内容的考核,考试内容更加贴近实用。
根据梳理其中最主要的变化首先表现在对于一些考试项目增加了时间限制。
比如,科目二的倒车入库和侧方停车,此前的标准只是规定了具体的操作规范,但新的标准却明确了完成操作的时间限制。
其中倒车入库完成时间不能超过210秒,侧方停车完成时间不能超过90秒,一旦超出时间即判为不合格。
科目三道路驾驶技能考试同样有多项操作增加了时间限制。
比如,绿灯亮起后的车辆起步,原本并无时间限制,但新标准明确规定“前方无其他车辆、行人等影响通行时,10秒内未完成起步的”直接评判为不合格。
在起步、转向、变更车道、超车、靠边停车操作,此前的标准要求必须打转向灯,没有打转向灯的扣10分。
但在新的标准中,此项要求更为严格,不打转向灯的直接不合格。
打了转向灯但时间未满3秒就转向的直接不合格。
路口不礼让行人直接不合格新的评判标准对于很多项目的规定的都更为详细,更贴近实际道路驾驶技能的考核。
比如科目二直角拐弯项目,此前的规范是:驾驶车辆按规定线路行驶由左向右或由右向左直角拐弯一次通过,中途不得停车,车轮不得碰轧车道边线。
新的标准则在此基础上要求“应开启转向灯,完成转弯后关闭转向灯。
”科目三“起步”项目中,规定“起步前,未观察内、外后视镜,回头观察后方交通情况的”,直接不合格;变更车道时,控制行驶速度不合理,妨碍其他车辆正常行驶的,不合格; 停车后,车身距离道路右侧边缘线或者人行道边缘超出50厘米的,不合格。
除此之外,新的考试标准也更加注重驾驶人的安全文明意识。
比如,科目三考试就明确遇后车发出超车信号不按规定让行的直接不合格。
2017驾考新规盘点首先要祝大家:新年快乐! 新年新气象,2016年已经过去了,那么,在2017年又有哪些驾考新规是我们必须要了解的呢?新的一年,让考啦带大家看看,在2017年中驾考都会出现哪些变化:2017驾考新规盘点1、实行驾驶人分类教育培训。
推行大型客货车专业化培训,优化小型汽车驾驶人培训方式,满足人们的个性化、差异化需求。
2、实行计时培训计时收费。
学员可自主预约培训时段、选择教练员、选择缴费方式。
改变一次性预收全部培训费用模式,推行培训计时收费、先培训后付费。
3、试点小型汽车驾驶人自学直考,用自己的车就能开练,学车不必非得去驾校。
在有条件的地方,试点非经营性的小型汽车驾驶人自学直考。
允许个人使用加装安全辅助装置的自备车辆,在具备安全驾驶经历等条件的随车人员指导下,按照指定的路线、时间学习驾驶,并直接申请考试。
4、考点下放至县。
为方便群众就近考试,推进驾驶人考试业务向县级下放、延伸。
对出现排队积压的考生,允许选择省内其他考场参加考试。
5、实行自主报考。
提供互联网、电话、窗口等多种报考方式,考生可自主选择考试时间和考试场地、缴费方式。
考试不用总排队,将建设更多社会考场,彻底解决学车场地不够用这一老大难问题。
6、改进驾驶人体检年龄制度。
将每年进行一次身体检查的起始年龄由60周岁调整为70周岁。
7、实施驾驶证异地申领和审验。
放开大中型客货车驾驶证异地申领限制,驾驶证丢了也不怕,告别来回折腾全国均可补换,丢了驾驶证要补办不用再回原籍,可以在全国范围内异地补换驾驶证、参加驾驶证审验、提交体检证明。
8、允许重新申领驾驶证直接考试。
驾驶证被注销等有驾驶经历人员,在满足条件下可以不经学习直接申请考试。
9、逐步放宽残疾人驾车条件。
适时放宽单眼视力障碍群体、上肢残疾人申请小型汽车驾驶证条件。
10、可一次性预约、连续考试。
我国将逐步推行场地驾驶和道路驾驶技能考试一次性预约、连续考试政策,减少考生往返次数,考生不再跑断腿。
2017驾驶证新规定驾照新规定2017驾驶证新规定1、实行驾驶人分类教育培训。
推行大型客货车专业化培训,优化小型汽车驾驶人培训方式,满足人们的个性化、差异化需求。
2、实行计时培训计时收费。
学员可自主预约培训时段、选择教练员、选择缴费方式。
改变一次性预收全部培训费用模式,推行培训计时收费、先培训后付费。
3、试点小型汽车驾驶人自学直考,用自己的车就能开练,学车不必非得去驾校。
在有条件的地方,试点非经营性的小型汽车驾驶人自学直考。
允许个人使用加装安全辅助装置的自备车辆,在具备安全驾驶经历等条件的随车人员指导下,按照指定的路线、时间学习驾驶,并直接申请考试。
4、考点下放至县。
为方便群众就近考试,推进驾驶人考试业务向县级下放、延伸。
对出现排队积压的考生,允许选择省内其他考场参加考试。
5、实行自主报考。
提供互联网、电话、窗口等多种报考方式,考生可自主选择考试时间和考试场地、缴费方式。
考试不用总排队,将建设更多社会考场,彻底解决学车场地不够用这一老大难问题。
6、改进驾驶人体检年龄制度。
将每年进行一次身体检查的起始年龄由60周岁调整为70周岁。
7、实施驾驶证异地申领和审验。
放开大中型客货车驾驶证异地申领限制,驾驶证丢了也不怕,告别来回折腾全国均可补换,丢了驾驶证要补办不用再回原籍,可以在全国范围内异地补换驾驶证、参加驾驶证审验、提交体检证明。
8、允许重新申领驾驶证直接考试。
驾驶证被注销等有驾驶经历人员,在满足条件下可以不经学习直接申请考试。
9、逐步放宽残疾人驾车条件。
适时放宽单眼视力障碍群体、上肢残疾人申请小型汽车驾驶证条件。
10、可一次性预约、连续考试。
我国将逐步推行场地驾驶和道路驾驶技能考试一次性预约、连续考试政策,减少考生往返次数,考生不再跑断腿。
而且,驾驶员不用担心不熟悉考试场地,考前可免费看。
11、提高驾驶证国际认可度。
推进与其他国际和地区驾驶证互认换领,逐步扩大驾驶证互认换领范围,满足公民出境驾车需求。
2017年驾考的新规盘点
1、实行驾驶人分类教育培训。
推行大型客货车专业化培训,优化小型汽车驾驶人培训方式,满足人们的个性化、差异化需求。
2、实行计时培训计时收费。
学员可自主预约培训时段、选择教练员、选择缴费方式。
改变一次性预收全部培训费用模式,推行培训计时收费、先培训后付费。
3、试点小型汽车驾驶人自学直考,用自己的车就能开练,学车不必非得去驾校。
在有条件的地方,试点非经营性的小型汽车驾驶人自学直考。
允许个人使用加装安全辅助装置的自备车辆,在具备安全驾驶经历等条件的随车人员指导下,按照指定的路线、时间学习驾驶,并直接申请考试。
驾照网()
4、考点下放至县。
为方便群众就近考试,推进驾驶人考试业务向县级下放、延伸。
对出现排队积压的考生,允许选择省内其他考场参加考试。
5、实行自主报考。
提供互联网、电话、窗口等多种报考方式,考生可自主选择考试时间和考试场地、缴费方式。
考试不用总排队,将建设更多社会考场,彻底解决学车场地不够用这一老大难问题。
6、改进驾驶人体检年龄制度。
将每年进行一次身体检查的起始年龄由60周岁调整为70周岁。
7、实施驾驶证异地申领和审验。
放开大中型客货车驾驶证异地申领限制,驾驶证丢了也不怕,告别来回折腾全国均可补换,丢了驾驶证要补办不用再回原籍,可以在全国范围内异地补换驾驶证、参加驾驶证审验、提交体检证明。
8、允许重新申领驾驶证直接考试。
驾驶证被注销等有驾驶经历人员,在满足条件下可以不经学习直接申请考试。
9、逐步放宽残疾人驾车条件。
适时放宽单眼视力障碍群体、上肢残疾人申请小型汽车驾驶证条件。
10、可一次性预约、连续考试。
我国将逐步推行场地驾驶和道路驾驶技能考试一次性预约、连续考试政策,减少考生往返次数,考生不再跑断腿。
而且,驾驶员不用担心不熟悉考试场地,考前可免费看。
11、提高驾驶证国际认可度。
推进与其他国际和地区驾驶证互认换领,逐步扩大驾驶证互认换领范围,满足公民出境驾车需求。
很多人以为在国外开车,需持有国际驾照或当地驾照,实际上拿好中国驾照,在很多国家都能当老司机。
时下很多人已不满足于参团游等传统出游方式,出境自驾游逐渐成为“新宠”。
但很多人并不清楚中国驾照如何在国外使用。
其实,欧洲、美国以及大洋洲的国家基本都承认中国驾照,遗憾的是,亚洲邻居却正好相反。
大部分州承认中国驾照
1美国
美国的汽车租赁网点遍布各地。
由于铁路交通不发达,很多中国人选择在美国租车自驾游。
关于中国驾照的认可程度,美国各州有各州的规定。
持中国驾照在美国很多州驾车都是合法的,特别是像纽约、加利福尼亚州、佛罗里达州等热门旅游地,在驾照使用期限上还会略长于其它州。
作为联邦制的国家,美国也有一些州不承认中国驾照,比如俄亥俄州、新泽西州、得克萨斯州等。
所以在美国自驾游一定要提前规划路线,以免“闯入”中国驾照禁驾之地。
中国驾照有效期6个月
2加拿大
加拿大虽然也是联邦制国家,但各省根据《联合国道路交通公约》的规定,对中国驾照采取同大多数外国驾照同等的规则,即中国游客可持中国有效驾照在省内开车6个月。
如果是加拿大永久居民,中国驾照能使用3个月。
中国籍留学生凭有效学生签证,可在留学期间持中国驾照合法上路。
需德文公证件有效期六个月
3德国
德国的道路交通设施极为完善,多车道的高速公路几乎遍布全境。
德国驻华使领馆最新规定显示,中国驾照可在德国使用6个月,超过半年则需考取德国驾照。
此外,在德国自驾游一定要持有驾照德文公证件。
德国高速公路基本没有限速,因此德国人高速路“飙车”的习惯。
德国交通法律规定,高速路上驾驶员须让出内侧车道,以便其他车辆快速通行,请中国自驾游客格外注意。
“中国驾照+公证”可自驾
4英国
英国虽然国土面积不大,且有较为完善的轨道交通,但火车经常停运或晚点。
为避免时间上的“不靠谱”,很多人会选择租车自驾。
持中国驾照的常住居民,可在英国驾车1年,瑞典、瑞士、意大利等国也同理。
对游客而言,英国有些租车公司接受“国内驾照+英文驾照公证”的组合,当然也有一些不接受,要提前问清楚,否则预付的租金是不退的。
另外英国是典型的右舵左行国家,与中国内地正好相反。
此外,英国和大部分欧洲国家以手动挡车型为主,中国游客要想租用自动挡车型,需要支付更高的费用。
中比两国互认驾照
驾照网【】
5比利时
中国与比利时交通部有双边公约,互认两国驾照。
中国驾照只要经由法定翻译,再经比利时法院认证盖印,就可以到住地的市政厅申请转换本地驾照。
所需时间约一个月至一个半月,有出游计划的朋友要注意提前量啦。
签证有效期多久驾照能用多久
6澳大利亚
如果你拥有中国驾照且不准备在澳洲久居,那么在澳留学生或旅行者是可以使用中国驾照的,只要你的签证和驾照都在有效期内,就能使用了(持旅游、探亲、商务等签证等同)。
中国驾照可合法使用一年
7新西兰
在新西兰,持有中国驾照的游客或留学生只要在新西兰交通局认证的翻译机构取得驾照翻译件,就可以在每次进入新西兰后合法驾车一年。
许多在新西兰生活多年的中国人依然使用中国驾照,因为考取新西兰驾照不容易。
应试者首先要取得“学习者”驾照,具有2年以上新西兰“全牌照”驾照持有人的陪同下开车半年后,才有资格申请“限制性”驾照,之后再过至少半年才能申请考“全牌照”。
路考难,导致中国人不愿在新西兰考驾照。
中阿两国互认驾照
8阿联酋
2015年年底,中国与阿联酋国签署《关于互认换领驾驶证的谅解备忘录》,明
确两国驾驶证免试互认换领,便利双方公民在对方国家驾车出行。
2016年3月14日,中阿两国驾驶证互认换领谅解备忘录正式生效。
中国游客前往阿联酋旅游,可租车自驾。
需有土耳其文公证件
9土耳其
拿中国驾照在土耳其伊斯坦布尔机场的一些租车公司可直接租车,而在安塔利亚、卡帕多基亚和伊兹密尔等地,需要持有国际驾照或公证处公证后的中国驾照土耳其语翻译件。
提醒:在通过租车网站租车之前,最好先换好国际驾照或准备公证处公证后的土语翻译件。
中国驾照不能用
韩国
韩国政府国务会议通过“济州特别法”草案,允许中国游客在济州岛租车驾驶,引发韩社会争议。
反对意见认为,中韩两国并未签署韩国通用中国驾照的相关协议,因此政府让中国人在济州岛开车“为时尚早”。
中国驾照在韩国遇阻。
不承认中国驾照
日本
与欧美国家不同,日本只承认国际驾照和中国台湾地区的驾照。
中国人想考取日本驾照,必须持有长期居留签证。
考日本驾照对中国人来说并不那么容易,因为日本的交通规则和中国不同,日本也是右舵左行的国。