完整版工程热力学大总结 第五版
- 格式:docx
- 大小:1.14 MB
- 文档页数:49
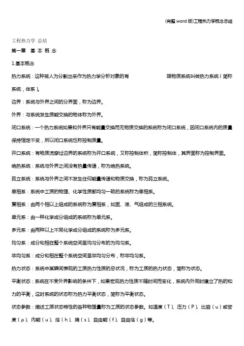
工程热力学大总结'…第一章基本概念1.基本概念热力系统:用界面将所要研究的对象与周围环境分隔开来,这种人为分隔的研究对象,称为热力系统,简称系统。
边界:分隔系统与外界的分界面,称为边界。
外界:边界以外与系统相互作用的物体,称为外界或环境。
闭口系统:没有物质穿过边界的系统称为闭口系统,也称控制质量。
)开口系统:有物质流穿过边界的系统称为开口系统,又称控制体积,简称控制体,其界面称为控制界面。
绝热系统:系统与外界之间没有热量传递,称为绝热系统。
孤立系统:系统与外界之间不发生任何能量传递和物质交换,称为孤立系统。
单相系:系统中工质的物理、化学性质都均匀一致的系统称为单相系。
复相系:由两个相以上组成的系统称为复相系,如固、液、气组成的三相系统。
单元系:由一种化学成分组成的系统称为单元系。
多元系:由两种以上不同化学成分组成的系统称为多元系。
}均匀系:成分和相在整个系统空间呈均匀分布的为均匀系。
非均匀系:成分和相在整个系统空间呈非均匀分布,称非均匀系。
热力状态:系统中某瞬间表现的工质热力性质的总状况,称为工质的热力状态,简称为状态。
平衡状态:系统在不受外界影响的条件下,如果宏观热力性质不随时间而变化,系统内外同时建立了热的和力的平衡,这时系统的状态称为热力平衡状态,简称为平衡状态。
状态参数:描述工质状态特性的各种物理量称为工质的状态参数。
如温度(T)、压力(P)、比容(υ)或密度(ρ)、内能(u)、焓(h)、熵(s)、自由能(f)、自由焓(g)等。
基本状态参数:在工质的状态参数中,其中温度、压力、比容或密度可以直接或间接地用仪表测量出来,称为基本状态参数。
温度:是描述系统热力平衡状况时冷热程度的物理量,其物理实质是物质内部大量微观分子热运动的强弱程度的宏观反映。
:热力学第零定律:如两个物体分别和第三个物体处于热平衡,则它们彼此之间也必然处于热平衡。
压力:垂直作用于器壁单位面积上的力,称为压力,也称压强。
工程热力学总结第一章,基本概念工质: 实现热能和机械能相互转化的媒介物质。
热源(高温热源) :工质从中吸取热能的物系。
冷源(低温热源) :接受工质排出热能的物系。
热力系统(热力系):人为分割出来作为热力学分析对象的有限物质系统。
系统选择有任意性,可以是物质(气体,也可以是气缸(工具))。
外界:热力系统以外的部分。
边界:系统与外界之间的分。
系统分类(按能量物质交换分类)闭口系统:系统与外界无物质交换,系统内质量(关键看质量,只要质量不变,即使气体空间位置发生变化,仍为闭口系,漏气问题常用)恒定不变,也称控制质量开口系统:系统与外界有物质交换,系统被划定在一定容积范围内,也称控制容积 绝热系统:系统与外界无热量交换孤立系统:系统与外界既无能量交换,也无物质交换简单可压缩系统:系统与外界只有热量与容积功交换(现如今均为简单可压缩)。
热力学状态:工质在热力变化过程中某一瞬间呈现出来的宏观物理状况,简称状态(了解即可)状态参数:描述工质所处状态的宏观物理量。
如温度、压力体积、焓(H )、熵(S)、热力学能(u )等。
状态参数其值只取决于初终态,与过程无关。
常用的状态参数有: 压力P 、温度T 、体积V 、热力学能U 、焓H 和熵S.其中压力P 、温度T 和体积V 可直接用仪器测量,称为基本状态参数。
其余状态参数可根据基本状态参数间接算得。
5)(了解即可)状态参数有强度量与广延量之分: 强度量:与系统质量无关,如P 、T 。
强度量不具有可加性。
广延量:与系统质量成正比,如V 、U 、H 、S 。
广延量具有可加性。
广延量的比参数(单位质量工质的体积、热力学能等)具有强度量的性质,不具有可加性。
基本状态函数温度(t ) t(℃)=T(K)-273.15压强:绝对压力p 、表压力P g 、真空度p v 及大气压力之间的关系 比体积:单位质量物质所占的体积 单位:m3/kgv 与ρ互成倒数,即:v ρ=1平衡态:不受外界影响的情况下,系统宏观状态量量保持不变 实现平衡的充要条件:两个平衡热平衡:组成热力系统的各部分之间没有热量的传递 力平衡:组成热力系统的各部分之间没有相对位移状态参数坐标图:对于简单可压系统,由于独立参数只有两个,可用两个独立状态参数组成二维平面坐标系,坐标图中任意一点代表系统某一确定的平衡状态,任意一平衡状态也对应图上一个点,这种图称状态参数坐标图。
工程热力学总结第一章基本概念1.基本概念热力系统:这种被人为分割出来作为热力学分析对象的有限物质系统叫做热力系统(简称系统,体系)。
边界:系统与外界之间的分界面,称为边界。
外界:与系统发生质能交换的物体称为外界。
闭口系统:一个热力系统如果和外界只有能量交换而无物质交换的系统称为闭口系统,因闭口系统内的质量保持恒定不变,所以闭口系统也称控制质量。
开口系统:有物质流穿过边界的系统称为开口系统,又称控制体积,简称控制体,其界面称为控制界面。
绝热系统:系统与外界之间没有热量传递,称为绝热系统。
孤立系统:系统与外界之间不发生任何能量传递和物质交换,称为孤立系统。
单相系:系统中工质的物理、化学性质都均匀一致的系统称为单相系。
复相系:由两个相以上组成的系统称为复相系,如固、液、气组成的三相系统。
单元系:由一种化学成分组成的系统称为单元系。
多元系:由两种以上不同化学成分组成的系统称为多元系。
均匀系:成分和相在整个系统空间呈均匀分布的为均匀系。
非均匀系:成分和相在整个系统空间呈非均匀分布,称非均匀系。
热力状态:系统中某瞬间表现的工质热力性质的总状况,称为工质的热力状态,简称为状态。
平衡状态:系统在不受外界影响的条件下,如果宏观热力性质不随时间而变化,系统内外同时建立了热的和力的平衡,这时系统的状态称为热力平衡状态,简称为平衡状态。
状态参数:描述工质状态特性的各种物理量称为工质的状态参数。
如温度(T)、压力(P)、比容(υ)或密度(ρ)、内能(u)、焓(h)、熵(s)、自由能(f)、自由焓(g)等。
基本状态参数:在工质的状态参数中,其中温度、压力、比容或密度可以直接或间接地用仪表测量出来,称为基本状态参数。
温度:是描述系统热力平衡状况时冷热程度的物理量,其物理实质是物质内部大量微观分子热运动的强弱程度的宏观反映。
热力学第零定律:如两个物体分别和第三个物体处于热平衡,则它们彼此之间也必然处于热平衡。
压力:垂直作用于器壁单位面积上的力,称为压力,也称压强。
第一章基本概念1. 基本概念热力系统:用界面将所要研究的对象与周围环境分隔开来,这种人为分隔的研究对象,称为热力系统,简称系统。
边界:分隔系统与外界的分界面,称为边界。
外界:边界以外与系统相互作用的物体,称为外界或环境。
闭口系统:没有物质穿过边界的系统称为闭口系统,也称控制质量。
开口系统:有物质流穿过边界的系统称为开口系统,又称控制体积,简称控制体,其界面称为控制界面。
绝热系统:系统与外界之间没有热量传递,称为绝热系统。
孤立系统:系统与外界之间不发生任何能量传递和物质交换,称为孤立系统。
单相系:系统中工质的物理、化学性质都均匀一致的系统称为单相系。
复相系:由两个相以上组成的系统称为复相系,如固、液、气组成的三相系统。
单元系:由一种化学成分组成的系统称为单元系。
多元系:由两种以上不同化学成分组成的系统称为多元系。
均匀系:成分和相在整个系统空间呈均匀分布的为均匀系。
非均匀系:成分和相在整个系统空间呈非均匀分布,称非均匀系。
热力状态:系统中某瞬间表现的工质热力性质的总状况,称为工质的热力状态,简称为状态。
平衡状态:系统在不受外界影响的条件下,如果宏观热力性质不随时间而变化,系统内外同时建立了热的和力的平衡,这时系统的状态称为热力平衡状态,简称为平衡状态。
状态参数:描述工质状态特性的各种物理量称为工质的状态参数。
如温度(T)、压力(P)、比容(u )或密度(p )、内能(u)、焓(h)、熵(s)、自由能(f)、自由焓(g)等。
基本状态参数:在工质的状态参数中,其中温度、压力、比容或密度可以直接或间接地用仪表测量出来,称为基本状态参数。
温度:是描述系统热力平衡状况时冷热程度的物理量,其物理实质是物质内部大量微观分子热运动的强弱程度的宏观反映。
热力学第零定律:如两个物体分别和第三个物体处于热平衡,则它们彼此之间也必然处于热平衡。
压力:垂直作用于器壁单位面积上的力,称为压力,也称压强。
相对压力:相对于大气环境所测得的压力。
第一章基本概念1.基本概念热力系统:用界面将所要研究的对象与周围环境分隔开来,这种人为分隔的研究对象,称为热力系统,简称系统。
边界:分隔系统与外界的分界面,称为边界。
外界:边界以外与系统相互作用的物体,称为外界或环境。
闭口系统:没有物质穿过边界的系统称为闭口系统,也称控制质量。
开口系统:有物质流穿过边界的系统称为开口系统,又称控制体积,简称控制体,其界面称为控制界面。
绝热系统:系统与外界之间没有热量传递,称为绝热系统。
孤立系统:系统与外界之间不发生任何能量传递和物质交换,称为孤立系统。
单相系:系统中工质的物理、化学性质都均匀一致的系统称为单相系。
复相系:由两个相以上组成的系统称为复相系,如固、液、气组成的三相系统。
单元系:由一种化学成分组成的系统称为单元系。
多元系:由两种以上不同化学成分组成的系统称为多元系。
均匀系:成分和相在整个系统空间呈均匀分布的为均匀系。
非均匀系:成分和相在整个系统空间呈非均匀分布,称非均匀系。
热力状态:系统中某瞬间表现的工质热力性质的总状况,称为工质的热力状态,简称为状态。
平衡状态:系统在不受外界影响的条件下,如果宏观热力性质不随时间而变化,系统内外同时建立了热的和力的平衡,这时系统的状态称为热力平衡状态,简称为平衡状态。
状态参数:描述工质状态特性的各种物理量称为工质的状态参数。
如温度(T)、压力(P)、比容(υ)或密度(ρ)、内能(u)、焓(h)、熵(s)、自由能(f)、自由焓(g)等。
基本状态参数:在工质的状态参数中,其中温度、压力、比容或密度可以直接或间接地用仪表测量出来,称为基本状态参数。
温度:是描述系统热力平衡状况时冷热程度的物理量,其物理实质是物质内部大量微观分子热运动的强弱程度的宏观反映。
热力学第零定律:如两个物体分别和第三个物体处于热平衡,则它们彼此之间也必然处于热平衡。
压力:垂直作用于器壁单位面积上的力,称为压力,也称压强。
相对压力:相对于大气环境所测得的压力。
第一章系统质量变化为零的系统为闭口系统(×。
可能为开口系统,进入量和输出量相等)一切热力系统连同与之相互作用的外界可抽象为孤立系统。
(√)闭口绝热系统就是孤立系统(×绝热、功、质量)对于简单可压缩系统,确定系统平衡状态的独立参数为2。
(√)平衡状态一定是均匀状态。
(×。
均匀必然平衡,平衡未必均匀。
单相物质均匀必然平衡,平衡也必然均匀。
)当某一过程完成后,如系统能沿原路线反向进行回复到初态,则上述过程称为可逆过程。
(×系统和外界都完全恢复)工程上的测压仪表测得的是相对压力(√)如果两个物体分别与第三个物体处于热平衡则它们彼此之间也必然处于热平衡。
(√)强度性参数没有可加性,广延性参数有可加性,比参数没有可加性(√)欲使系统达到热力平衡,系统内部及相联系的外界,强度性参数必须相等。
(√)开口系统中系统与外界有物质交换,而物质又与能量不可分割,所以开口系统不可能是绝热系。
(×工质在越过边界时,其热力学能也越过了边界。
但热力学能不是热量,只要系统和外界没有热量地交换就是绝热系。
)准静态过程没有内部非平衡损失。
(√)可逆过程必然是准静态过程,但准静态过程未必是可逆过程。
(√)非平衡损失和耗散损失不是指能量的数量损失,而是指作功能力(能质)的降低或者退化。
(√)技术功和膨胀功是过程量不是状态量,w≠w2-w1 (√) 流动功是过程量。
(×w f=p2v2−p1v1)热量是状态量。
(×。
热量同功一样也是过程量)21,熵流增加√)系统吸热,q>0,ds>0 (可逆过程热量q=∫Tds只有可逆过程才能在p-v图上描述过程进行轨迹(×至少准静态可以)经历一个不可逆过程后,系统能否恢复原来状态?(能)包括系统和外界的整个系统能否恢复原来状态?(不能)系统经历一可逆正向循环及其逆向可逆循环后,系统恢复到原来状态,外界没有变化;若存在不可逆因素,系统恢复到原状态,外界产生变化。
工程热力学(第五版)习题答案工程热力学(第五版)廉乐明 谭羽非等编第二章 气体的热力性质2-2.已知2N 的M =28,求(1)2N 的气体常数;(2)标准状态下2N 的比容和密度;(3)MPa p 1.0=,500=t ℃时的摩尔容积Mv 。
解:(1)2N 的气体常数2883140==M R R =296.9)/(K kg J ∙(2)标准状态下2N 的比容和密度1013252739.296⨯==p RT v =0.8kg m /3v 1=ρ=1.253/m kg(3)MPa p 1.0=,500=t ℃时的摩尔容积MvMv =pT R 0=64.27kmol m/32-3.把CO2压送到容积3m3的储气罐里,起始表压力301=g p kPa ,终了表压力3.02=g p Mpa ,温度由t1=45℃增加到t2=70℃。
试求被压入的CO2的质量。
当地大气压B =101.325 kPa 。
解:热力系:储气罐。
应用理想气体状态方程。
压送前储气罐中CO2的质量1111RT v p m =压送后储气罐中CO2的质量2222RT v p m =根据题意容积体积不变;R =188.9Bp p g +=11 (1) Bp p g +=22(2) 27311+=t T (3) 27322+=t T(4)压入的CO2的质量)1122(21T p T p R v m m m -=-=(5)将(1)、(2)、(3)、(4)代入(5)式得 m=12.02kg2-5当外界为标准状态时,一鼓风机每小时可送300 m3的空气,如外界的温度增高到27℃,大气压降低到99.3kPa ,而鼓风机每小时的送风量仍为300 m3,问鼓风机送风量的质量改变多少? 解:同上题1000)273325.1013003.99(287300)1122(21⨯-=-=-=T p T p R v m m m =41.97kg2-6 空气压缩机每分钟自外界吸入温度为15℃、压力为0.1MPa 的空气3 m3,充入容积8.5 m3的储气罐内。
工程热力学总结范文第一,工程热力学研究了能量的守恒和能量传递的规律。
能量是物质具有的“做功”的能力,在工程系统中,能量的转化和传递对于系统的性能和效率至关重要。
通过热力学的研究,我们能够对能源的转化过程进行分析,发现能量的流动规律,并制定相应的措施提高系统的能量利用效率。
第二,工程热力学研究了热力学循环和热力学工质的特性。
热力学循环是一种能源的转化方式,通过热力学循环的分析,我们可以明确能源的输入和输出,为循环的性能评估和优化提供基础。
而热力学工质的特性则直接影响热力学循环的性能,如压缩因子、比热容等参数的不同会导致循环的性能差异,因此研究工质特性对于工程热力学的应用是至关重要的。
第三,工程热力学研究了热力学过程中的熵变和熵增方向。
熵是衡量系统无序程度的物理量,熵增原理指出在自然界中,熵总是增加的,这也是自然法则的一部分。
在工程热力学中,熵增原理可以用来分析工程系统的能量转化过程和能源流动过程,指导系统设计和优化,提高系统的能量利用效率。
第四,工程热力学研究了热力学第一定律和热力学第二定律。
热力学第一定律是能量守恒的基本原理,它指出能量既不能创造也不能消灭,只能从一种形式转化为另一种形式。
热力学第二定律则是能量转化过程中存在的限制,它指出热量不能自发地从低温物体传递给高温物体,能量转化总是伴随着能量的不可逆流失。
第五,工程热力学研究了工程系统的能量平衡和能量转化效率。
能量平衡是指工程系统中能量的输入和输出要平衡,不能存在能量的损失。
在能量转化过程中,能量的损失是不可避免的,而能量转化效率则是评估能源利用情况的重要指标。
通过工程热力学的分析与计算,我们可以确定能量利用的效率,从而制定相应的措施提高系统的效率。
综上所述,工程热力学研究了能量的转化和传递规律,研究了热力学循环和工质特性,研究了熵变和熵增方向,研究了热力学第一定律和热力学第二定律,研究了能量平衡和能量转化效率。
它为能源的利用和系统的设计提供了科学的基础和方法。
工程热力学(第五版)习题答案工程热力学(第五版)廉乐明 谭羽非等编第二章 气体的热力性质2-2.已知2N 的M =28,求(1)2N 的气体常数;(2)标准状态下2N 的比容和密度;(3)MPa p 1.0=,500=t ℃时的摩尔容积Mv 。
解:(1)2N 的气体常数2883140==M R R =296.9)/(K kg J ∙(2)标准状态下2N 的比容和密度1013252739.296⨯==p RT v =0.8kg m /3v 1=ρ=1.253/m kg(3)MPa p 1.0=,500=t ℃时的摩尔容积MvMv =pT R 0=64.27kmol m/32-3.把CO2压送到容积3m3的储气罐里,起始表压力301=g p kPa ,终了表压力3.02=g p Mpa ,温度由t1=45℃增加到t2=70℃。
试求被压入的CO2的质量。
当地大气压B =101.325 kPa 。
解:热力系:储气罐。
应用理想气体状态方程。
压送前储气罐中CO2的质量1111RT v p m =压送后储气罐中CO2的质量2222RT v p m =根据题意容积体积不变;R =188.9Bp p g +=11 (1) Bp p g +=22(2) 27311+=t T (3) 27322+=t T(4)压入的CO2的质量)1122(21T p T p R v m m m -=-=(5)将(1)、(2)、(3)、(4)代入(5)式得 m=12.02kg2-5当外界为标准状态时,一鼓风机每小时可送300 m3的空气,如外界的温度增高到27℃,大气压降低到99.3kPa ,而鼓风机每小时的送风量仍为300 m3,问鼓风机送风量的质量改变多少? 解:同上题1000)273325.1013003.99(287300)1122(21⨯-=-=-=T p T p R v m m m =41.97kg2-6 空气压缩机每分钟自外界吸入温度为15℃、压力为0.1MPa 的空气3 m3,充入容积8.5 m3的储气罐内。
第一章基本概念1.基本概念热力系统:用界面将所要研究的对象与周围环境分隔开来,这种人为分隔的研究对象,称为热力系统,简称系统。
边界:分隔系统与外界的分界面,称为边界。
外界:边界以外与系统相互作用的物体,称为外界或环境。
闭口系统:没有物质穿过边界的系统称为闭口系统,也称控制质量。
开口系统:有物质流穿过边界的系统称为开口系统,又称控制体积,简称控制体,其界面称为控制界面。
绝热系统:系统与外界之间没有热量传递,称为绝热系统。
孤立系统:系统与外界之间不发生任何能量传递和物质交换,称为孤立系统。
单相系:系统中工质的物理、化学性质都均匀一致的系统称为单相系。
复相系:由两个相以上组成的系统称为复相系,如固、液、气组成的三相系统。
单元系:由一种化学成分组成的系统称为单元系。
多元系:由两种以上不同化学成分组成的系统称为多元系。
均匀系:成分和相在整个系统空间呈均匀分布的为均匀系。
非均匀系:成分和相在整个系统空间呈非均匀分布,称非均匀系。
热力状态:系统中某瞬间表现的工质热力性质的总状况,称为工质的热力状态,简称为状态。
平衡状态:系统在不受外界影响的条件下,如果宏观热力性质不随时间而变化,系统内外同时建立了热的和力的平衡,这时系统的状态称为热力平衡状态,简称为平衡状态。
状态参数:描述工质状态特性的各种物理量称为工质的状态参数。
如温度(T)、压力(P)、比容(υ)或密度(ρ)、内能(u)、焓(h)、熵(s)、自由能(f)、自由焓(g)等。
基本状态参数:在工质的状态参数中,其中温度、压力、比容或密度可以直接或间接地用仪表测量出来,称为基本状态参数。
温度:是描述系统热力平衡状况时冷热程度的物理量,其物理实质是物质内部大量微观分子热运动的强弱程度的宏观反映。
热力学第零定律:如两个物体分别和第三个物体处于热平衡,则它们彼此之间也必然处于热平衡。
压力:垂直作用于器壁单位面积上的力,称为压力,也称压强。
相对压力:相对于大气环境所测得的压力。
第一章基本概念1. 基本概念热力系统:用界面将所要研究的对象与周围环境分隔开来,这种人为分隔的研究对象,称为热力系统,简称系统。
边界:分隔系统与外界的分界面,称为边界。
外界:边界以外与系统相互作用的物体,称为外界或环境。
闭口系统:没有物质穿过边界的系统称为闭口系统,也称控制质量。
开口系统:有物质流穿过边界的系统称为开口系统,又称控制体积,简称控制体,其界面称为控制界面。
绝热系统:系统与外界之间没有热量传递,称为绝热系统。
孤立系统:系统与外界之间不发生任何能量传递和物质交换,称为孤立系统。
单相系:系统中工质的物理、化学性质都均匀一致的系统称为单相系。
复相系:由两个相以上组成的系统称为复相系,如固、液、气组成的三相系统。
单元系:由一种化学成分组成的系统称为单元系。
多元系:由两种以上不同化学成分组成的系统称为多元系。
均匀系:成分和相在整个系统空间呈均匀分布的为均匀系。
非均匀系:成分和相在整个系统空间呈非均匀分布,称非均匀系。
热力状态:系统中某瞬间表现的工质热力性质的总状况,称为工质的热力状态,简称为状态。
平衡状态:系统在不受外界影响的条件下,如果宏观热力性质不随时间而变化,系统内外同时建立了热的和力的平衡,这时系统的状态称为热力平衡状态,简称为平衡状态。
状态参数:描述工质状态特性的各种物理量称为工质的状态参数。
如温度(T)、压力(P)、比容(u )或密度(p )、内能(u)、焓(h)、熵(s)、自由能(f)、自由焓(g)等。
基本状态参数:在工质的状态参数中,其中温度、压力、比容或密度可以直接或间接地用仪表测量出来,称为基本状态参数。
温度:是描述系统热力平衡状况时冷热程度的物理量,其物理实质是物质内部大量微观分子热运动的强弱程度的宏观反映。
热力学第零定律:如两个物体分别和第三个物体处于热平衡,则它们彼此之间也必然处于热平衡。
压力:垂直作用于器壁单位面积上的力,称为压力,也称压强。
相对压力:相对于大气环境所测得的压力。
如工程上常用测压仪表测定系统中工质的压力即为相对压力。
比容:单位质量工质所具有的容积,称为工质的比容。
密度:单位容积的工质所具有的质量,称为工质的密度。
强度性参数:系统中单元体的参数值与整个系统的参数值相同,与质量多少无关,没有可加性,如温度、压力等。
在热力过程中,强度性参数起着推动力作用,称为广义力或势。
广延性参数:整个系统的某广延性参数值等于系统中各单元体该广延性参数值之和,如系统的容积、内能、焓、熵等。
在热力过程中,广延性参数的变化起着类似力学中位移的作用,称为广义位移。
准静态过程:过程进行得非常缓慢, 使过程中系统内部被破坏了的平衡有足够的时间恢复到新的平 衡态,从而使过程的每一瞬间系统内部的状态都非常接近平衡状态,整个过程可看作是由一系列非常接近平衡态的状态所组成,并称之为准静态过程。
可逆过程:当系统进行正、反两个过程后,系统与外界均能完全回复到初始状态,这样的过程称为 可逆过程。
膨胀功:由于系统容积发生变化(增大或缩小)而通过界面向外界传递的机械功称为膨胀功,也称 容积功。
热量:通过热力系边界所传递的除功之外的能量。
热力循环:工质从某一初态开始,经历一系列状态变化, 最后又回复到初始状态的全部过程称为热力循环,简称循环。
2. 常用公式状态参数:2dx x 2 x 1dx 0i状态参数是状态的函数,对应一定的状态,状态参数都有唯一确定的数值,工质在热力过程中发生 状态变化时,由初状态经过不同路径,最后到达终点,其参数的变化值,仅与初、终状态有关,而与状 态变化的途径无关。
温度:2mw 22 _式中 叱一分子平移运动的动能, 其中m 是一个分子的质量, W 是分子平移运动的均2方根速度; B —比例常数;T —气体的热力学温度。
2.T 273 t压力 :22 mw n3 2式中P —单位面积上的绝对压力;BT1. PNn —分子浓度,即单位容积内含有气体的分子数n ,其中N 为容积V 包含的气体分子总数。
F2- P f式中F —整个容器壁受到的力,单位为牛( N ); f —容器壁的总面积(m 2)。
3. p B P g(P>B ) p B H(P<B )式中B —当地大气压力P g —高于当地大气压力时的相对压力,称表压力; H —低于当地大气压力时的相对压力,称为真空值。
比容:1.v V m 3/kg m式中V —工质的容积 m —工质的质量2.v 1式中一工质的密度 kg/ m 3 v —工质的比容 m 3/kg热力循环:* q * ww 0q 1 q 2 1 tIq 1 q式中q 1—工质从热源吸热; q 2—工质向冷源放热; W 0—循环所作的净功。
式中q 1—工质向热源放出热量; q 2—工质从冷源吸取热量;W 0—循环所作的净功。
循环热效率:q 2 q 1制冷系数:q 21 Wq 2 q 1 q 2W o q1 q23.重要图表式中q1—工质向热源放出热量q2—工质从冷源吸取热量w o—循环所作的净功供热系数:2q i q i边界真空气缸活塞水平图1-1热力系统控制界血1 [< _________ —21\ /1冷空气L V1执空气/11 «\r/\11/A1加热器图1-3开口系统I— --------------- 咿门L •系L j b* / 统「s -Iif • *T::■/>/.<:7* ** * ■■\;m・'JM 二二/假想边界图1-2边界可变形系统孤立系统边界图1-4孤立系统图1-6各压力间的关系(a)正循环;(b)逆循环第二章气体的热力性质1. 基本概念理想气体:气体分子是由一些弹性的、忽略分子之间相互作用力(引力和斥力) 、不占有体积的质点所构成。
比热:单位物量的物体,温度升高或降低1K (1C)所吸收或放出的热量,称为该物体的比热。
定容比热:在定容情况下,单位物量的物体,温度变化 1K ( 1C)所吸收或放出的热量,称为该物体的定容比热。
定压比热:在定压情况下,单位物量的物体,温度变化 1K ( 1C)所吸收或放出的热量,称为该物体的定压比热。
定压质量比热:在定压过程中,单位质量的物体,当其温度变化出口設正圧P大气圧力H电 工1 \1¥ J- A J r ; 1电* I 贝LL绝对真空图1-14任意循环在p V 图上的表示1K (1C)时,物体和外界交换的向热量,称为该物体的定压质量比热。
定压容积比热 :在定压过程中,单位容积的物体,当其温度变化 热量,称为该物体的定压容积比热。
定压摩尔比热 :在定压过程中,单位摩尔的物体,当其温度变化 热量,称为该物体的定压摩尔比热。
定容质量比热 :在定容过程中,单位质量的物体,当其温度变化 热量,称为该物体的定容质量比热。
定容容积比热 :在定容过程中,单位容积的物体,当其温度变化 热量,称为该物体的定容容积比热。
定容摩尔比热 :在定容过程中,单位摩尔的物体,当其温度变化 热量,称为该物体的定容摩尔比热。
混合气体的分压力 :维持混合气体的温度和容积不变时,各组成气体所具有的压力。
道尔顿分压定律:混合气体的总压力 P 等于各组成气体分压力 P i 之和。
混合气体的分容积 :维持混合气体的温度和压力不变时,各组成气体所具有的容积。
阿密盖特分容积定律:混合气体的总容积 V 等于各组成气体分容积 V 之和。
:混合气体中某组元气体的质量与混合气体总质量的比值称为混合气体的质量 成分。
混合气体的容积成分 :混合气体中某组元气体的容积与混合气体总容积的比值称为混合气体的容积 成分。
混合气体的摩尔成分 :混合气体中某组元气体的摩尔数与混合气体总摩尔数的比值称为混合气体的 摩尔成分。
对比参数 :各状态参数与临界状态的同名参数的比值。
对比态定律:对于满足同一对比态方程式的各种气体,对比参数 P r 、T r 和V r 中若有两个相等,则第三个对比参数就一定相等,物质也就处于对应状态中。
2. 常用公式理想气体状态方程 :1 . PV RT式中 p —绝对压力Pa V —比容m 3/kg T —热力学温度K适用于 1 千克理想气体。
2. pV mRT式中V —质量为mkg 气体所占的容积适用于 m 千克理想气体。
3. pV M R 0T1K (1C)时,物体和外界交换的 1K (1C)时,物体和外界交换的 1K (1C)时,物体和外界交换的 1K (1C)时,物体和外界交换的 1K (1C)时,物体和外界交换的混合气体的质量成分式中V M=M V—气体的摩尔容积,m3/kmol ;R o=MR —通用气体常数,J/kmol • K适用于1千摩尔理想气体。
4. pV nR g T式中V—nKmol气体所占有的容积,m3;n气体的摩尔数,n —, kmolM适用于n千摩尔理想气体。
5.通用气体常数:R oR o 8314 J/Kmol • KR o与气体性质、状态均无关。
6 .气体常数:RR o8314R -M MR与状态无关,仅决定于气体性质。
P l V i P2V2T i T2比热:q1 .比热定义式:c —dT表明单位物量的物体升高或降低1K所吸收或放出的热量。
其值不仅取决于物质性质,还与气体热力的过程和所处状态有关。
2.质量比热、容积比热和摩尔比热的换算关系:C' 座C °22.4式中c—质量比热,kJ/Kg • kc'—容积比热,kJ/m3• kMe—摩尔比热,kJ/Kmol • k3.定容比热: C V q v du v dT dT表明单位物量的气体在定容情况下升高或降低1K所吸收或放出的热量。
4.定压比热: C P q p dh dT dT表明单位物量的气体在定压情况下升高或降低1K所吸收或放出的热量。
5.梅耶公式:C p C v°RJ/kg • KMC p Mc v MR R0 6.比热比:C v C'v MC P MC ;R C—1nRC P道尔顿分压定律: P i P2 P3 P n nP i 1 T,V阿密盖特分容积定律V2 V3 V n nV i1 T,P质量成分: g im i容积成分:摩尔成分: Xi容积成分与摩尔成分关系:质量成分与容积成分:折合分子量:g1n ig2r ig iX1X2n i M ig nr in i M inMg ig iXnxinx i M ii 1r iXi1n ir iX iM iMM i* Mnr i M ii 1n混合气体的比热容:c gC i+g2C2+L L g n c n g i c ii 1n混合气体的容积比热容:c' r1c'+r 2C2+L L r n c'n rc 'ii 1n n混合气体的摩尔比热容:Me MigQ1x i Mi 1i G混合气体的热力学能、焓和熵U nU ii 1或Unm i Ui 1HnH ii 1或Hnm i h ii 1S nSi 1或Snm i S ii 1范德瓦尔(Van der Waals)方程g l g2 M1M2g n g i折合气体常数:R R o n尺ni 0n Rm 一i1 M ing i Ri 1M m m mR R o R011 M r1M 1r2M2 L L rn M nr1R1r2 L LR2r nR nn主i 1 R iM n i 1 M i分压力的确定P i V L P r i pVP i g i Lgpi常用气体在理想状态下的定压摩尔比热与温度的关系MC p a o a ,T a 2T 2a 3T 3(kJ/(kmol*))对于Ikmol 实际气体 aV M 2V M b R o T压缩因子: 对比参数:vz V idPV RTT p V T rP rV rT cP cV3.重要图表5000.979 1.06614.509 1.075 1.039 1.013 1.978 6000.993 1.07614.542 1.086 1.050 1.040 2.009 700 1.005 1.08714.587 1.098 1.061 1.064 2.042 800 1.016 1.09714.641 1.109 1.071 1.085 2.075 900 1.026 1.10814.706 1.120 1.081 1.104 2.110 1000 1.035 1.11814.776 1.130 1.091 1.122 2.144 1100 1.043 1.12714.853 1.140 1.100 1.138 2.177 1200 1.051 1.13614.934 1.149 1.108 1.153 2.211 1300 1.058 1.14515.023 1.158 1.117 1.166 2.243 1400 1.065 1.15315.113 1.166 1.124 1.178 2.274 1500 1.071 1.16015.202 1.173 1.131 1.189 2.305 1600 1.077 1.16715.294 1.180 1.138 1.200 2.335 1700 1.083 1.17415.383 1.187 1.144 1.209 2.363 1800 1.089 1.18015.472 1.192 1.150 1.218 2.391 1900 1.094 1.18615.561 1.198 1.156 1.226 2.417 2000 1.099 1.19115.649 1.203 1.161 1.233 2.442 2100 1.104 1.19715.736 1.208 1.166 1.241 2.466 2200 1.109 1.20115.819 1.213 1.171 1.247 2.489 2300 1.114 1.20615.902 1.218 1.176 1.253 2.512 2400 1.118 1.21015.983 1.222 1.180 1.259 2.533 2500 1.123 1.21416.064 1.226 1.182 1.264 2.554密度p( kg/m3) 1.4286 1.25050.08999 1.2505 1.2932 1.96480.8042图2-5通用压缩因子图第三章热力学第一定律1. 基本概念热力学第一定律:能量既不能被创造,也不能被消灭,它只能从一种形式转换成另一种形式,或从一个系统转移到另一个系统,而其总量保持恒定,这一自然界普遍规律称为能量守恒与转换定律。