供货范围及技术要求样本
- 格式:doc
- 大小:148.00 KB
- 文档页数:34
技术参数及供货范围技术参数是指产品的性能指标和技术要求,供货范围是指产品的销售范围和供应渠道。
以下是一份1000字以上的技术参数和供货范围的例子:技术参数:1. 处理器:采用最新的Intel Core i7处理器,主频高达3.5GHz,性能强劲,能够满足多任务处理需求。
2.内存:配置16GBDDR4内存,可以快速读写数据,提升系统的运行速度。
3.存储:提供512GBSSD固态硬盘,读写速度快,可以加快启动和文件传输速度。
4. 显卡:搭载NVIDIA GeForce GTX 1650独立显卡,具备强大的图形处理能力,适合进行游戏和图像处理等任务。
5.屏幕:配备15.6英寸全高清IPS显示屏,色彩鲜艳,视角广阔,保护眼睛,提供更好的视觉体验。
6. 操作系统:预装最新版Windows 10操作系统,简单易用,稳定可靠。
7.连接性:支持蓝牙4.2和Wi-Fi6无线网络连接,能够快速稳定地连接到互联网。
8.接口:提供多个USB接口、HDMI接口和耳机接口,方便连接外部设备。
9.电池:内置大容量锂电池,续航时间长,满足日常使用需求。
供货范围:1.线上渠道:产品可以通过官方网站、电商平台等线上渠道进行销售,全国范围内均可供货。
2.实体店铺:产品还可以通过品牌授权的实体店铺进行销售,消费者可以到店内进行选购和试用。
3.代理商:品牌可以委托各地的代理商进行产品销售,代理商可以在当地开设专卖店或经销商进行供货。
4.合作伙伴:品牌可以与其他企业建立合作伙伴关系,共同推广和销售产品,扩大销售范围。
5.海外市场:品牌可以将产品出口到海外市场,通过海外代理商或合作伙伴进行销售,拓展国际市场。
总结:以上是一份1000字以上的技术参数和供货范围的例子。
技术参数详细描述了产品的性能指标和技术要求,供货范围说明了产品的销售范围和供应渠道。
这些信息对于消费者选购和了解产品非常重要,可以帮助他们做出明智的购买决策。
第一章供货范围2.1 总则本次招标的范围包括按合同提供的货物、图纸资料和下述各项服务。
交货地点分别为泸水县称杆110kV开关站工地、兰坪县中排110kV开关站工地。
承包人应负责在合同供货范围内电气设备及其附属设备的设计、制造、工厂试验、包装与装车并将设备运到交货地点。
承包人应负责提供所需的图纸资料,并协助指导现场开箱验收、安装及现场试验。
承包人应负责提供其他按规定应提供的连接件、备品备件及特殊工具。
2.2 供货范围本次招标的供货范围为称杆110kV开关站、中排110kV开关站二期工程所需的电气设备。
2.2.1 称杆110kV开关站供货范围2.2.1.1 110kV户外电气设备2.2.1.2 新增自动化设备(1) 一期工程综合自动化系统及110kV线路光纤差动保护(型号:STS313L型)均为天正明日产品,为方便运行、维护,建议投标人与一期产品统一厂家及装置型号。
(2)以上设备的设计、制造,出厂检验、包装、运输、交货、指导安装、现场调试、试验,以及提供以上设备的技术资料、使用手册、备品备件、维修和试验设备。
(3) 对安装、试运行的指导监督,并对技术、质量负责。
对发包人的培训及保修期内的维修服务。
(4) 编制和提交详细技术数据、技术条件、设计文件、安装文件、操作手册、电路说明、试验记录文件及备品备件目录。
(5) 编制和提交设计、制造、供货的时间表、报告、试验计划和大纲。
、(6) 编制和提交对安装、试运行进行指导监督工作的计划、对发包人的培训计划、保证期内的维修服务计划。
(7) 编制和提交供发包人选择的附加备品、备件、选择设备等的目录和报价。
(8) 在发包人协助下负责完成合同要求的全部调试试验。
(9) 完成设计、交付和验收的各种协调工作,以保证工作的进度。
2.2.2 中排110kV开关站供货范围2.2.2.1 110kV户外电气设备供货范围详见下表2.2.2.2 新增自动化设备供货范围见下表:(1) 以上设备的设计、制造,出厂检验、包装、运输、交货、指导安装、现场调试、试验,以及提供以上设备的技术资料、使用手册、备品备件、维修和试验设备。
供货范围与技术说明书一、供货范围根据本合同的规定,卖方同意向买方供应以下产品和服务(以下简称“供货范围”):1. 产品卖方将向买方供应以下产品:(1)产品名称1:规格1(2)产品名称2:规格2(3)产品名称3:规格32. 服务卖方将向买方提供以下服务:(1)售前技术指导卖方将派遣专业技术人员,对买方的相关需求进行充分了解,并提供售前技术指导,帮助买方选择适合的产品和解决技术问题。
(2)售中技术支持卖方将为买方提供产品的安装、调试和培训服务,确保产品能够正常投入使用。
如买方在使用过程中遇到问题,卖方将提供及时的技术支持,并解决相关的技术难题。
(3)售后服务卖方将为买方提供产品的定期维护和保养服务,在买方的要求下,卖方将及时派遣技术人员为买方提供现场维修和维护服务。
同时,卖方将提供产品的备件和配件供买方选择购买。
二、技术说明书针对上述供货范围中的产品,卖方将提供相应的技术说明书,以便买方充分了解产品的性能特点和使用方法。
技术说明书包括但不限于以下内容:1. 产品规格详细介绍产品的规格参数,包括外观尺寸、重量、电源要求、工作温度范围等。
2. 产品功能详细描述产品的功能特点、操作方法和使用注意事项。
3. 技术指标列出产品的各项技术指标,如电气性能、光学性能、机械性能等。
4. 安装和调试说明提供产品的安装和调试步骤,包括安装位置选择、接线方法、参数设置等。
5. 维护和保养说明介绍产品的日常维护和保养方法,包括清洁、防尘、防潮等措施。
6. 故障排除和维修方法提供产品常见故障现象及处理方法的说明,以及维修过程的详细步骤。
为了使买方能够更好地使用和维护产品,并保障产品的正常运行和使用寿命,卖方将确保技术说明书的准确性和全面性。
总结:本文档主要描述了供货范围与技术说明书的内容。
在供货范围上,卖方将向买方供应特定的产品和服务,并提供售前、售中和售后的技术支持。
技术说明书则详细介绍了产品的规格、功能、技术指标、安装调试方法、维护保养说明以及故障排除和维修方法。
供货范围及技术要求第一节货物需求一览表第二节技术规格一、使用条件1.1 △气候条件环境温度:-34℃~+38℃。
海拔高度:800~1310m。
使用环境冬季寒冷干燥,温差大。
1.2 △地质条件①钻井地层:0-200米砂土层;0-200米砂岩;普氏硬度系数不大于10;②含煤地层:100米③钻机作业地点的标高:大于1200米④矿山道路路面:山地沙石路面1.3 *用途要求(1) 井下煤矿-抢险探索通讯维生-营救井:不小于150毫米小口径钻孔进行探索,注空气/氧气,摄像,拾音,通讯,送水及食物。
(2) 大口径吊升笼逃生井/通风井:可下置600毫米吊升笼救人,钻进大口径矿山通风孔。
二、技术要求2.1钻机主要技术要求2.1.1* 钻机为全液压车载钻机。
2.1.2* 钻进方式:反循环、正循环连续钻进。
2.1.3△钻头形式:潜孔锤反循环钻头,潜孔锤正循环钻头及牙轮钻头。
2.1.4* 采空区穿越方式:空气反循环钻进。
2.1.5*钻杆直径不小于114毫米时,钻深可达1500米;钻杆直径不小于178毫米时,钻深可达600米。
2.1.6*钻进动力与车辆行驶动力为同一发动机的单一动力系统。
2.1.7*能够变换使用不同规格钻具,必须能够使用石油标准API钻具。
2.1.8*大口径反循环施工能力。
2.1.9*有紧急停车功能。
2.2汽车技术要求2.2.1*柴油发动机,排放标准EURO 3。
2.2.2*功率:不小于 325 kW / 435 HP 1800转/min 。
2.2.3*卡车底盘: 高质量硬钢。
2.2.4 *8x8全轮驱动适于越野。
2.2.5 *最大爬坡能力:不小于20°。
2.2.6*串联前桥,载重: 每个不小于9吨, 标准轮胎。
2.2.7*串联后桥,载重: 每个不小于13吨, 标准轮胎。
2.2.8*车宽: 最大2.80米。
2.2.9△所有车轮和手刹采用气动刹车。
2.2.10*各种检测监控仪表齐全。
2.2.11△卡车工具箱配备有所有的必备卡车维修工具, 千斤顶和车轮扳手,带仪表和适配器的充气软管。
供货范围及技术要求第一节货物需求一览表第二节技术规格一、使用条件1.1△气候条件环境温度:-34℃〜+38℃。
海拔高度:800〜1310m。
使用环境冬季寒冷干燥,温差大。
1.2△地质条件①钻井地层:0-200米砂土层;0-200米砂岩;普氏硬度系数不大于10;②含煤地层:100米③钻机作业地点的标高:大于1200米④矿山道路路面:山地沙石路面1.3*用途要求(1)井下煤矿-抢险探索通讯维生-营救井:不小于150毫米小口径钻孔进行探索,注空气/氧气,摄像,拾音,通讯,送水及食物。
(2)大口径吊升笼逃生井/通风井:可下置600毫米吊升笼救人,钻进大口径矿山通风孔。
二、技术要求2.1钻机主要技术要求2.1.1*钻机为全液压车载钻机。
2.1.2*钻进方式:反循环、正循环连续钻进。
2.1.3△钻头形式:潜孔锤反循环钻头,潜孔锤正循环钻头及牙轮钻头。
2.1.4*采空区穿越方式:空气反循环钻进。
2.1.5*钻杆直径不小于114毫米时,钻深可达1500米;钻杆直径不小于178毫米时,钻深可达600米。
2.1.6*钻进动力与车辆行驶动力为同一发动机的单一动力系统。
2.1.7*能够变换使用不同规格钻具,必须能够使用石油标准API钻具。
2.1.8*大口径反循环施工能力。
2.1.9*有紧急停车功能。
2.2汽车技术要求2.2.1*柴油发动机,排放标准EURO 3。
2.2.2*功率:不小于 325 kW / 435 HP 1800 转/min。
2.2.3*卡车底盘:高质量硬钢。
2.2.4*8x8全轮驱动适于越野。
2.2.5*最大爬坡能力:不小于20°。
2.2.6*串联前桥,载重:每个不小于9吨,标准轮胎。
2.2.7*串联后桥,载重:每个不小于13吨,标准轮胎。
2.2.8*车宽:最大2.80米。
2.2.9△所有车轮和手刹采用气动刹车。
2.2.10*各种检测监控仪表齐全。
2.2.11△卡车工具箱配备有所有的必备卡车维修工具,千斤顶和车轮扳手,带仪表和适配器的充气软管。
1. 供货范围1.1 本项目项下的供货范围是向佛山市公路局提供5 台道路清扫车。
包括制造、改装、发货运输至现场、安装和调试、试验、验收及技术服务(交钥匙式)。
除道路清扫车本车车内的配置外,应至少包括如下范围:改装方向警示灯 5 套尾部安全警示处理 5 套增加一个0.5 方副水箱 5 套用户现场调试用润滑油脂及液压油适量对用户操作人员的现场培训现场调试1.2 交货期: 合同生效后45 天内交付完成验收合格。
2. 主要功能及技术性能要求2.1 性能要求:1)吸扫结合、湿式除尘的方式对路面进行清扫、保洁作业;2)“中置四盘刷——后置吸嘴并在吸嘴内设置短卧扫和反吹风”的扫、吸工作装置总体结构布置形式;3)清扫装置具有遇障自动避让保护和自动复位功能;4)扫盘转速可根据不同清扫工况选择高、中、低三档;5)左、右前扫可独立或联动工作;6)具有循环反吹的气力输送系统,反吹风量可通过风门开启的大小调节。
作业时,气力输送系统在吸口处形成的高速运动气流和负压将前、后盘刷搜集的路面垃圾吸入吸管并输送至垃圾箱内,经湿式除尘、容积式和离心式分离尘土后,空气由高效离心式风机抽出后送往吸嘴后部短卧扫隔腔,将短卧扫卷起的路面残留灰砂吹向吸管处,形成气流循环;7)由副发动机取力和底盘取力的二套液压系统,在副发动机停机时,可通过底盘取力使垃圾箱倾翻卸料和扫盘、吸嘴的提升。
三泵系统液压集成块分开设置,分别控制,避免联带故障,方便使用维修. 同时,副发动机除有工作转速显示外,还有累计作业时间的自动记录显示,便于使用和维护保养;8)全不锈钢内胆垃圾箱、工程塑料水箱;9)在车辆前部和前、后盘刷边沿设置喷雾喷嘴,所喷水雾压制清扫扬尘,同时在垃圾箱内的吸管出口处设置喷雾喷嘴,使夹带垃圾的空气通过水帘进行湿式除尘,通过气流速度在垃圾箱内的急剧下降和二道离心式分离实现尘土和清洁空气的分离;10) 液压系统采用叠加式电磁液压阀组高度集成;11) 控制开关集中安装在驾驶室内,所有电控操作均可在装有冷暖空调的驾驶室内完成。
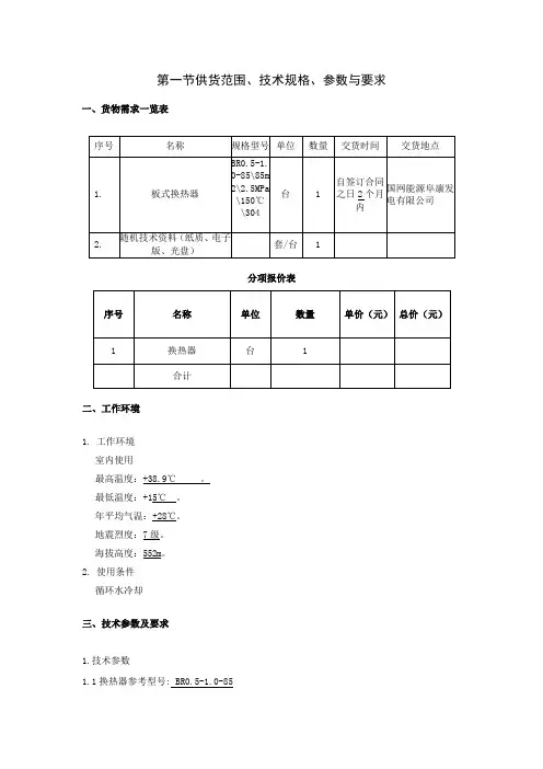
第一节供货范围、技术规格、参数与要求一、货物需求一览表分项报价表二、工作环境1. 工作环境室内使用最高温度:+38.9℃。
最低温度:+15℃。
年平均气温:+28℃。
地震烈度:7级。
海拔高度:552m。
2. 使用条件循环水冷却三、技术参数及要求1.技术参数1.1换热器参考型号: BR0.5-1.0-85*1.2结构形式:板式*1.3工作介质:油/水1.4换热面积:85m2*1.5介质:热侧:#32汽轮机油,冷侧:水*1.6工作温度:热侧进口温度85℃,热侧出口温度50℃.冷侧进口温度25℃,冷侧出口温度42℃.*1.7工作压力:2.5 MPa (热侧)/ 0.4 MPa(冷侧)*1.8安装形式:立式*1.9板片厚度:0.5mm2. 技术性能要求*2.1板片2.1.1材质要求为:304不锈钢.*2.2 垫片2.2.1垫片材质要求为:NBR.2.2.2 垫片应有保证密封的压缩量.*2.3 压紧板2.3.1 压紧板要有足够的刚性,压紧板厚度的选取应该按照相关的标准*2.4 导杆工作状态下,上导杆跨度中点的挠度不得超过导杆长度的2/1000,且不大于5mm. 2.5 板式换热器为法兰连接,安装空间1000mm。
2.6 当板片表面有超过板片厚度负偏差的凹槽、划伤、压痕等缺陷时应进行更换。
2.7 板片波纹深度偏差偏差及垫片槽深度偏差应符合GB/16409-1996规定。
2.8 当垫片用粘结剂粘贴在板片垫片槽内时,不应有扭曲与松脱,若采用其它非粘贴方法将垫片固定在垫片槽内时,也不应有扭曲和偏离板片垫片垫片槽等情况。
2.9 组装时,均匀对称地拧紧加紧螺柱,以保持板片的平行状态。
组装后当加紧尺寸小于1000mm时,两压紧板间的平行度偏差不大于2mm,当加紧尺寸大于等于1000mm时,两压紧板间的平行度偏差不大于加紧尺寸的千分之三,且不大于4mm.2.10 夹紧尺寸的偏差应不大于(0.2×板片总数)mm。
2.11 压紧板接管法兰密封面与接管接管中心线的垂直度偏差不应大于法兰外径的1%(法兰外径小于100mm,按100mm计算),且不大于3mm.法兰或压紧板的螺柱孔跨中布置。
供货合同范本技术要求《供货合同技术要求》一、供货范围及技术规格1. 供应商应按照本合同及附件的要求,向采购方提供[具体产品名称]及相关服务。
[列出具体的国家标准、行业标准或企业标准]详细的技术参数:[列举关键技术参数,如尺寸、重量、性能指标等][说明产品的功能特点和优势]二、质量保证1. 供应商应保证所供应的产品是全新的、未使用过的,且符合合同约定的技术规格和质量标准。
2. 产品的质量保证期为自验收合格之日起[具体时长],在质保期内,供应商应免费负责产品的维修、更换或退货。
3. 供应商应提供质量保证文件,包括但不限于产品质量检验报告、合格证书等。
三、技术资料及知识产权1. 供应商应在供货时向采购方提供完整的技术资料,包括产品说明书、操作手册、维修手册等。
2. 技术资料应清晰、准确、完整,能够满足采购方对产品的安装、调试、使用、维护和维修的需要。
3. 供应商应保证所提供的产品及相关技术资料不侵犯任何第三方的知识产权,否则应承担由此引起的一切法律责任。
四、包装与运输1. 产品的包装应符合国家有关标准和运输要求,确保产品在运输过程中不受损坏。
2. 供应商应负责产品的运输,并承担运输过程中的风险和费用。
3. 产品到达交货地点后,采购方应及时进行验收,如发现产品有损坏或短缺,供应商应负责更换或补充。
五、安装与调试1. 如合同约定供应商负责产品的安装与调试,供应商应在规定的时间内完成安装调试工作,并达到合同约定的技术指标和性能要求。
2. 安装调试过程中,供应商应遵守采购方的现场管理规定,并采取必要的安全防护措施。
3. 安装调试完成后,供应商应向采购方提交安装调试报告,并由采购方进行验收。
六、培训1. 供应商应根据采购方的要求,为采购方的操作人员和维护人员提供免费的技术培训。
2. 培训内容应包括产品的原理、结构、操作方法、维护保养等方面的知识。
3. 培训时间、地点和人数由双方协商确定,供应商应确保培训效果,使受训人员能够熟练掌握产品的操作和维护技能。
供货要求及范围
一、总则
1.1 本规范所提出的技术标准与乙方所执行的标准发生矛盾时,按较高标准执行。
1.2 乙方所提供的组件或附件如需向第三方外购时,乙方对质量向甲方负责,并提供相应的出厂和验收证明。
1.3 本规范经甲乙双方确认签字后作为订货合同的技术附件,与合同正文具有同等的法律效力。
1.4 对于其它没有列入合同技术资料清单,是工程所必需文件和资料,一经发现,乙方应及时免费提供。
1.5 对于设备运行所必须的材料或部件,即使设备供货清单中没有列出或列出不详,但属于保证设备功能完整性和现场检修、安装所必须的,乙方必须免费提供。
二、供货范围
乙方保证提供设备为全新的、先进的、成熟的、完整的和安全可靠的,且设备的技术经济性能符合协议的要求。
屏体颜色:冰灰橘纹GY09;门轴方向:面对正门,门轴方向在左侧;
尺寸:2260×800×600mm
注: 1.综合自动化系统内各设备之间及监控系统及站内其他智能设备之间的联接所用电
缆由综自厂家负责供货。
2.同一室内设备之间的通信电缆采用屏蔽双绞线联接,长度根据需要提供。
3.综自厂家负责监控系统内各设备及监控系统及站内其他智能设备之间的
联接,保证整个监控系统的完整。
4. 以上所有设备均选用国家电网的入网设备.站内各设备均采用103规约。
第一节供货范围、技术规格、参数与要求一、货物需求一览表二、工作环境依实际使用环境填写。
使用环境:井下。
最高温度: 40℃。
最低温度: -5℃。
年平均气温: 30℃。
环境相对湿度: 95% 。
地震烈度: 8级。
海拔高度:不超过1500m 。
用途:运输。
安装位置:掘进巷道。
运输距离: 100m 。
其他:适用于有煤尘和甲烷的可燃性气体环境中三、技术参数及要求①1交货时间一般按以下形式拟定:“自合同签订之日起个月内交货”,避免填写绝对日期。
1. 技术参数*1.1运输能力: 80t/h 。
*1.2运输机长度: 100m 。
1.3倾角: 8°。
1.4电压: 660/1140V 。
*1.5驱动电机功率: 30KW×2 。
*1.6起动方式: / 。
1.7刮板间距(米): 0.75M 。
1.8链条布置方式:(边双链),刮板链中心距(毫米): 315mm 。
1.9链条速度: 0.88m/s 。
*1.10中部槽规格(毫米): 1200×420×150mm 。
△1.11中部槽材质要求: / 。
1.12中部槽水平垂直弯曲(度):≤3°。
△1.13中部槽每节重(公斤): 81.5Kg 。
△1.14中板厚度: / 。
△1.15中板材质要求: / 。
1.16减速器规格与参数: JS-30 。
*1.17轴承要求: / 。
1.18电机型号: YBS-30Q1 。
1.19液力偶合器规格与参数: / 。
1.20电机转速: 1465rpm 。
*1.21刮板链规格(D×T mm): 14×50 。
额定破断力(kN): / 。
2.技术要求*2.1溜槽规格: / 。
*2.2溜槽寿命: / (过煤量)。
2.3链条要求: / 。
2.4在刮板机发生卡链时,防止断链的方式: / 。
2.5刮板输送机紧链装置要求: / 。
*2.6减速器要求: / 。
△2.7整机质保期:≥ / 。
△2.8要求整机寿命: 8年。
一、招标项目概况1. 项目名称:XX工程项目2. 项目地点:XX市XX区3. 项目规模:占地面积XX平方米,建筑面积XX平方米4. 项目概况:本项目为新建住宅小区,包括住宅、商业、地下车库等配套设施。
二、供货要求1. 供货范围(1)建筑材料:钢筋、水泥、砂石、砖、木材、石材、门窗、涂料、防水材料、保温材料、消防器材等。
(2)设备材料:电梯、中央空调、消防设备、照明设备、给排水设备、电气设备、安防设备等。
2. 供货时间(1)建筑材料:自合同签订之日起,在项目施工过程中按需供货,确保材料供应充足、及时。
(2)设备材料:自合同签订之日起,在项目施工过程中按需供货,确保设备安装、调试、验收等工作顺利进行。
3. 供货质量(1)建筑材料:符合国家、行业及地方相关标准,质量合格证书齐全。
(2)设备材料:符合国家、行业及地方相关标准,质量合格证书齐全,并具备相应的产品性能、技术参数和安装、调试、验收等资料。
4. 供货方式(1)建筑材料:供应商负责将材料运至施工现场,并负责卸货、堆放、保管等工作。
(2)设备材料:供应商负责将设备运至施工现场,并负责安装、调试、验收等工作。
5. 供货价格(1)建筑材料:按市场行情及供应商报价,经招标方审核后确定。
(2)设备材料:按市场行情及供应商报价,经招标方审核后确定。
6. 付款方式(1)建筑材料:按照工程进度,分阶段支付货款,具体支付比例及时间由双方协商确定。
(2)设备材料:按照工程进度,分阶段支付货款,具体支付比例及时间由双方协商确定。
7. 售后服务(1)供应商应提供完善的售后服务,包括产品安装、调试、维护、保养等。
(2)供应商应确保产品质量,如因供应商原因导致产品损坏、故障,应及时更换或维修。
8. 其他要求(1)供应商应具备相应的资质证书,具备良好的商业信誉和社会信誉。
(2)供应商应具备较强的组织协调能力,确保供货进度与工程进度相匹配。
(3)供应商应遵守国家法律法规,遵守招标文件中的相关规定。
第一节供货范围、技术规格、参数与要求一、货物需求一览表序号名称规格型号单位数量交货时间使用单位自合同签订之日1.蓄电池3DG-220 台8维修二厂二部起30日内自合同签订之日维修二厂二部2.随机附件及工具 1 批/台 1起30日内自合同签订之日3.说明书与质检资料 1 套/台8维修二厂二部起30日内二、工作环境1、设备工作环境:1.1、周围环境温度: -40~+50℃。
1.2、设备安装场所海拔高度:≤1000m1.3、周围空气相对湿度:95%(在25℃时)。
1.4、供给电源:AC220V±10%,三相五线制50Hz。
1.5、使用地点:神东设备维修中心一厂一部蓄电池搬运车。
三、技术参数及要求1、技术参数及要求*1.1、型号: 3DG-220*1.2、标准电压: 6V△1.3、尺寸:长230×宽200×高320(mm)△1.4、重量:12.5kg*1.5、容量: 200AH△1.6、使用寿命:3-5年△1.7、密封反应效率:≥99%△1.8、容量保存率:静置90天后剩余容量≥90%*1.9、类别:免维护蓄电池△1.10、冷启动电流:300A*1.11、极柱材料:铜芯*1.12、电池壳体材料:阻燃、超强ABS材料*1.13安全阀结构:阀体采用阻燃ABS材料,阀芯为柱状结构,双过滤酸雾滤片,具有准确控制开、闭阀压力、阻燃、过滤酸雾功能。
△1.14、电解液:采用高纯度电解液和特殊添加剂*1.15、充电电流:4A2.技术性能要求*2.1、当蓄电池室内温度在-25-+45℃时仍能满足供电要求。
△2.2、蓄电池的浮充运行寿命不低于5年。
*2.3、蓄电池槽、盖、安全阀,极柱封口剂等材料应该具有阻然性。
*2.4、蓄电池采用全密封放泄漏结构,外壳无变形、裂痕、污迹,上盖、端子及标志无物理损伤。
*2.5、蓄电池极性正确,正负极端及端子有明显标志,便于连接,正极板厚度应与使用寿命想适应。
*2.6、蓄电池使用期间,安全阀应该自动开启关闭。
第一节供货范围、技术规格、参数与要求一、货物需求一览表使用环境:通过罐笼入井,煤矿井下使用,顶板有淋水,底板有渗水。
最高温度:26℃。
最低温度:2℃。
年平均气温:≤25℃。
地震烈度:6级。
海拔高度:235米。
危险区:瓦斯矿井、煤尘有爆炸危险,煤有自燃发火倾向。
三、技术参数及要求1.技术参数△1.1整机重量:≤1500kg。
*1.2装载能力:≥120m3/h。
*1.3挖掘宽度:≥5000mm。
*1.4挖取距离(离铲口):≥2400mm。
*1.5挖掘高度:≥3000mm。
*1.6挖掘深度:≥800mm。
*1.7卸载高度:(1760~2100)mm(可变)。
*1.8卸载距离:3170mm。
△1.9行走速度:≥0.25m/s。
△1.10刮板链速度:≥30m/min△1.11刮板链运输机构形式:双链双驱动。
1.12适用巷道坡度:≥30°。
*1.13最小转弯半径:≤6000mm。
*1.14离地间隙:≥350mm。
△1.15总功率:≤75kW。
*1.16电压等级:660/1140V。
*1.17操纵方式:液控。
△1.18履带内侧宽度:1000mm。
△1.19最大物料通过尺寸(宽×高):≥620×740mm。
△1.20大臂最大回转角度:±55°。
*1.21最大不可拆卸件尺寸(长×宽×高)(设备需经罐笼入井):≤5000×2400×2800mm。
2.技术要求2.1本规范文件对大南湖矿一号井履带挖掘式装载机设备,提出了功能设计、结构、性能、安装和调试等方面的技术要求。
2.2招标方在本技术文件中提供了最低限度的技术要求,并未对一切技术细节作出规定,也未充分引述有关标准和规范的条文,投标方应保证提供符合本投标书和工业标准的设备及其相应服务。
对国家有关安全、消防等强制性标准,必须满足其要求。
2.3如果投标方没有以书面形式对本规范文件的条文提出异议,则招标方认为投标方的产品(包括硬件和软件等)将完全满足本技术规范文件的要求。
第一节供货范围、技术规格、参数与要求一、货物需求一览表二、使用环境适用于煤矿井下煤尘及甲烷爆炸性气体的危险场所,但无破坏绝缘的腐蚀性气体场合。
最高温度: +40℃。
最低温度: -20℃。
年平均气温: 25℃。
环境相对湿度:≤95(+25℃时)。
地震烈度:。
海拔高度: +400m 。
用途:井下工作面材料运输。
安装位置: +495水平以下。
污秽等级:。
其它:。
三、技术参数及要求②1. 技术参数①交货时间一般按以下形式拟定:“自合同签订之日起 1 个月内交货”,避免填写绝对日期。
②对于通用性的一般轴承可不选用,如有特殊要求可参照本格式填写技术要求。
1.1名称:无轨胶轮车1.2规格型号:WC1.9J1.3配套动率/功率(kw):YM485DFB/231.4外形尺寸(mm):4400x1300x19001.5整备质量(kg):25701.6最小离地间隙(mm):2201.7轴距(mm):27001.8轮距(mm)前/后:1040/10501.9最大牵引力(KN):≥141.10最大爬坡度(°):151.11通过能力半径(m)(内/外):6.7/8.01.12举升后最高点高度(mm):22001.13举升时间(s):≤301.14 启动方式:防爆电动起2.技术要求* 2.1 整车各项性能要符合以下标准要求:《煤矿安全规程》、《矿用防爆柴油机通用技术条件》(MT990-2006)、《矿用防爆柴油机无轨胶轮车通用技术条件》(MT/T989-2006),整车主要性能指标要达到本技术协议书的规定;本车要有矿用产品安全标志证书。
2.2 配随机易损件及随机工具。
△2.3 车辆出厂后,应放在通风、干燥的仓库内,库内应无腐蚀性有害物质或气体,并做到防雨、防潮、防火、防冻。
发动机冷却水及补水箱水应放干净,使用时应重新加满。
* 2.4 车辆正常存放期不应超过三个月,超期后使用应按说明书进行维护。
2.5 车辆三包期(包修、包换、包退)不低于1年,在保修期内因以上保修范围内产品部件的质量问题造成的产品故障,厂家负责免费提供维修,无法修复或修复达不到产品性能要求的,厂家负责更换出现故障的零部件。
招标设备供货范围及技术要求设备清单包号序号产品名称数量备注包A 1 全自动总有机碳分析仪 1 已作进口设备审批2 激光粒度分析仪 1 已作进口设备审批3全自动比表面积及孔隙度分析仪1 已作进口设备审批包B 4气相色谱三重四极杆质谱联用仪(GC-MS-MS)1 已作进口设备审批5紫外可见近红外分光光度计1 已作进口设备审批包C 6 电化学工作站 1 已作进口设备审批7 凝胶成像分析系统 1 已作进口设备审批8 旋转蒸发仪 1 已作进口设备审批9 自动涂膜机 1 已作进口设备审批10 PCR仪 1 已作进口设备审批技术参数此表中标注“★”为投标人必须满足的条件,如不满足,可导致废标。
包A一.全自动总有机碳分析仪(数量1套)主要配置及技术参数1、设备名称TOC分析仪(全自动总有机碳分析仪)2、工作条件2.1电源:AC 220V +/- 10%,50Hz;2.2环境温度:10-35 C2.3环境湿度:<85%;3、分析系统应包括下列单元:液体高温催化燃烧单元,TOC检测器,EFC电子流量控制单元,TOC通讯数据管理图形软件及计算机控制系统;要求该仪器必须能够进行固体和液体总有机碳定量、总无机碳分析,并符合DIN38409 、ISO 8245 、EPA415、EN1484、5310A 等国际标准。
4、技术要求:4.1总有机碳分析仪应包括下列单元:高温催化燃烧单元,检测器系统,电子气路控制系统,软件控制系统。
该仪器必须能够进行固体和液体总有机碳、总无机碳的定量分析。
4.2高温催化燃烧单元;4.2.1燃烧温度: 推荐850—1200℃,最高达1800℃4.2.2、样品最高允许含盐量: 85g/l;(独特的可重复使用盐沉积物的全矩阵分离)4.2.3样品中最大颗粒物: 500um(可根据形状最大至800um)4.2.4样品量:液体0.01mL—1mL;4.2.5催化剂:Pt (液体)、CuO(固体)4.3检测器系统:4.3.1 TOC采用多通道宽量程非色散红外检测器(NDIR);*4.3.2测量范围: TOC: 0 – 30,000 mg/l (非稀释状态);*4.3.3检测下限:碳(C)0.002mg/l;*4.3.4精度:C<1%;4.3.5测量时间:液体2-4分钟, 固体中TC 2分钟4.4电子气路控制系统;4.4.1气体流速数字化监测控制4.4.2载气及助燃气:氧气,优于99.995%;压力2-4 bar;4.4.3气体消耗量: 12L/小时;4.5软件系统;4.5.1WinXP 或更高下运行;4.5.2校准方式:可选多种不同校准方式,除了常规的1-10点标准曲线校正方法外,还可以对取自同一标准溶液进行不同注射量校准,无须稀释;4.5.3自动维护提醒功能, 每测500个样品, 仪器自动提示,软件含有完整维护和诊断软件:自动检漏,唤醒/睡眠功能,LIMS连接,数据直接输出到Excel;4.5.4配套诊断软件含有仪器的电子化流程图:仪器的每个部件都对应的出现在电子图上,只需在软件窗口上点击,仪器每个零部件都会作出相应的响应,即可完成仪器的日常自诊断工作,确保正常工作;4.5.5遵循GLP(优良实验室规范);5、仪器配置:5.1总碳分析仪主机5.2液体自动进样器(32位):要求至少有32个样品位,最大样品量≥40mL,所有样品位具有磁性搅拌功能,可使含悬浮颗粒的液体被均质化;5.3固体自动进样器(80位):要求至少80个样品位,每位最大重量为1g;5.4零空白三通进样球阀5.5至少配置1000次分析消耗品,包括:催化剂1瓶;干燥剂1盒;反应器1根;液体保护管1根;液体灰分坩埚1个;5.6至少配置1000次固体样品分析消耗品,包括:催化剂1瓶;干燥剂1盒;反应器1跟;5.7主流品牌电脑、打印机各一台6、技术服务:6.1免费进行仪器的安装, 调试, 及现场培训二.激光粒度分析仪(数量1套)主要配置及技术参数1、粒径范围:0.02-2,000微米2、理论模型:静态激光衍射/散射技术,全量程Mie米氏理论等。