泳池空调介绍
- 格式:docx
- 大小:803.98 KB
- 文档页数:25
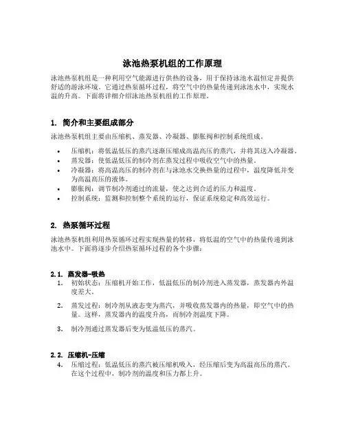
泳池热泵机组的工作原理泳池热泵机组是一种利用空气能源进行供热的设备,用于保持泳池水温恒定并提供舒适的游泳环境。
它通过热泵循环过程,将空气中的热量传递到泳池水中,实现水温的升高。
下面将详细介绍泳池热泵机组的工作原理。
1. 简介和主要组成部分泳池热泵机组主要由压缩机、蒸发器、冷凝器、膨胀阀和控制系统组成。
•压缩机:将低温低压的蒸汽逐渐压缩成高温高压的蒸汽,并将其送入冷凝器。
•蒸发器:使低温低压的制冷剂在蒸发过程中吸收空气中的热量。
•冷凝器:将高温高压的制冷剂在与泳池水交换热量的过程中,温度降低并变为高温高压的液体。
•膨胀阀:调节制冷剂通过的流量,使之达到合适的压力和温度。
•控制系统:监测和控制整个系统的运行,保证系统稳定和高效运行。
2. 热泵循环过程泳池热泵机组利用热泵循环过程实现热量的转移,将低温的空气中的热量传递到泳池水中。
下面将逐步介绍热泵循环过程的各个步骤:2.1. 蒸发器-吸热1.初始状态:压缩机开始工作,低温低压的制冷剂进入蒸发器,蒸发器内外温度差大。
2.蒸发过程:制冷剂从液态变为蒸汽,并吸收蒸发器内的热量,即空气中的热量。
这样,蒸发器内的温度升高,而制冷剂温度下降。
3.制冷剂通过蒸发器后变为低温低压的蒸汽。
2.2. 压缩机-压缩4.压缩过程:低温低压的蒸汽被压缩机吸入,经压缩后变为高温高压的蒸汽。
在这个过程中,制冷剂的温度和压力都上升。
5.冷凝过程:高温高压的蒸汽进入冷凝器,与泳池水进行热交换,将热量传递给泳池水。
在这个过程中,制冷剂的温度下降,变为高温高压的液体。
6.泳池水温升高:冷却后的制冷剂被膨胀阀放至低温低压的蒸汽,准备再次进入蒸发器进行循环。
2.4. 膨胀阀-调节7.膨胀过程:制冷剂经膨胀阀膨胀,降低温度和压力,回到初始状态。
然后开始新一轮的循环。
3. 工作原理详解泳池热泵机组的工作原理基于热力学原理,在热泵循环过程中实现热量的转移。
下面将详细解释工作原理的各个环节:3.1. 蒸发器-吸热蒸发器起到吸热的作用,使低温低压的制冷剂在环境中蒸发。
游泳池空调气流组织随着人们对生活品质的不断追求,游泳池已经成为现代社会中不可或缺的休闲娱乐设施。
而游泳池的舒适度往往与空调气流组织密切相关。
本文将从游泳池空调气流组织的原理、优化方法以及相关技术进行探讨,旨在提高游泳池的空气质量和用户体验。
一、游泳池空调气流组织的原理游泳池空调气流组织的原理主要是通过调节空气流动的速度、温度和湿度,以达到提供舒适的游泳环境的目的。
具体而言,它包括以下几个方面的内容:1.1 空气流动速度的调节游泳池空调系统通过调节送风口和回风口的面积和位置,控制空气流动的速度。
一般来说,游泳池内的空气流速不宜过大,否则会引起游泳者的不适感,同时也会增加水面的蒸发量。
因此,在设计游泳池空调气流组织时,应该避免直接向游泳者吹风,可以采用多点送风的方式,将送风口设置在游泳池的上方,通过天花板或墙壁上的通风口将新鲜空气均匀地送入游泳池中。
1.2 温度和湿度的调节游泳池空调系统还需要根据游泳池内的温度和湿度变化进行相应的调节。
一般来说,游泳池内的温度应该保持在26℃-28℃之间,湿度应该保持在50%-60%之间。
为了实现这一目标,可以通过增加或减少送风口的开度、调节送风温度和湿度等方式进行控制。
此外,还可以采用除湿设备或增湿设备来进一步调节游泳池内的湿度,以提供更加舒适的环境。
二、游泳池空调气流组织的优化方法为了提高游泳池的空气质量和用户体验,需要对游泳池空调气流组织进行优化。
以下是一些常用的优化方法:2.1 合理设置送风口和回风口送风口和回风口的设置位置和数量直接影响到空气流动的均匀性和舒适度。
一般来说,应该将送风口设置在游泳池的上方,通过天花板或墙壁上的通风口将新鲜空气均匀地送入游泳池中。
回风口应该设置在游泳池的下方,以便将污浊空气排出。
此外,还应该根据游泳池的尺寸和形状合理确定送风口和回风口的数量,以确保空气流动的均匀性。
2.2 控制送风速度送风速度过大会引起游泳者的不适感,因此需要控制送风速度。
泳池热泵机组工作原理
泳池热泵机组是一种能够将环境中的低温热量转化为高温热量的设备,通过循环流动制冷剂来实现加热水体的目的。
其主要由压缩机、蒸发器、冷凝器、膨胀阀等组件构成。
当泳池热泵机组开始工作时,压缩机会将制冷剂从低温低压状态下压
缩成高温高压状态,使其进入到蒸发器中。
在蒸发器中,制冷剂吸收
了水体中的低温热量并转化为气态,然后被吸入到压缩机中。
接着,在冷凝器中,制冷剂被强制冷却并变成液态,并释放出吸收的
高温热量。
这时候,通过膨胀阀控制液态制冷剂流速和流量,使其重
新进入到蒸发器中完成一个完整的循环过程。
整个过程实现了环境能源与水体之间的能量转换,并将水体加热至所
需温度。
同时,泳池热泵机组还具有智能控制系统,在不同的环境条
件下可以自动调整制冷剂的流速和流量,以达到更高效、更节能的运
行状态。
总之,泳池热泵机组通过制冷剂循环流动来实现对水体的加热,从而
实现了环境能源与水体之间的有效转换。
其高效、节能、智能化的运
行方式,为人们提供了更加舒适、健康、环保的游泳体验。
泳池热泵节能解决方案一、引言泳池热泵是一种高效节能的供暖和制冷设备,适合于各种规模的泳池。
本文将介绍泳池热泵的工作原理、节能优势以及一些常见的节能解决方案。
二、泳池热泵的工作原理泳池热泵利用空气中的热能进行加热或者制冷。
其工作原理如下:1. 蒸发器:泳池热泵中的蒸发器通过循环制冷剂,将低温低压的制冷剂吸热蒸发,使其转化为高温高压的气体。
2. 压缩机:高温高压的气体经过压缩机的作用,使其温度进一步升高。
3. 冷凝器:热泵中的冷凝器将高温高压的制冷剂放出热量,使其冷凝成高温高压的液体。
4. 膨胀阀:高温高压的液体通过膨胀阀降压,变成低温低压的液体,继续循环。
三、泳池热泵的节能优势泳池热泵相比传统的供暖和制冷设备具有以下节能优势:1. 利用环境热能:泳池热泵利用空气中的热能进行加热或者制冷,不需要额外消耗能源,节约能源成本。
2. 高效传热:泳池热泵采用热交换技术,能够高效传递热量,提高能源利用效率。
3. 可调节运行:泳池热泵可以根据泳池的实际需求进行运行调节,避免能源的浪费。
4. 低碳环保:泳池热泵不产生废气、废水和噪音污染,对环境友好。
四、泳池热泵节能解决方案为了进一步提高泳池热泵的节能效果,我们可以采取以下解决方案:1. 优化泳池绝热:泳池绝热是提高泳池热泵节能效果的重要措施。
可以采用保温材料对泳池进行绝热处理,减少热量的散失。
2. 定期维护保养:定期对泳池热泵进行清洁和维护保养,保证其正常运行,提高能源利用效率。
3. 智能控制系统:安装智能控制系统可以实时监控泳池热泵的运行状态,根据实际需求进行运行调节,提高节能效果。
4. 考虑太阳能辅助:可以考虑在泳池热泵系统中加入太阳能辅助装置,利用太阳能进行加热,进一步节约能源成本。
五、案例分析以某泳池为例,该泳池面积1000平方米,水温维持在28摄氏度。
采用传统的供暖方式,每年能源消耗约为X,能源费用为Y。
而采用泳池热泵节能解决方案后,能源消耗减少了30%,能源费用降低了20%。
第十五节游泳馆空调的设计与运行一、游泳馆空调的特点(一)游泳馆的功能特点(1)宾馆中的游泳馆多为娱乐性的室内游泳馆,l酊体育建筑的游泳馆;!j{进行正规比赞.因而多数须没跳台、泳道和观众席。
(2)游泳馆要保证一年四季都能游泳。
游泳馆的室内环境要保持卫生.n目时耍保持对游泳者和游泳馆工作人员有舒适的温度条件。
一般游泳馆的水温应保持在25~27℃为好。
所以,室内温度条件应考虑池水温度而决定。
(3)游泳馆的池水要灭菌,姐确保池水的lJ生条件。
一般采取向池水中加入液氯昀办法进行杀菌。
但空气中氯气浓度高于1×lo。
(1ppm)又会影响人体健康t并对金辅制品有腐蚀作用。
为了把空气中氯气浓度控制在容许浓度以下,需要连行通风换气。
(二)游泳馆的建筑特点游泳馆建筑物须具备如下特点。
::(1)游泳馆大厅,由于功能七的.;需要,顶棚较高,多数是大空间建筑物。
宾馆中的娱乐性游泳馆的天棚高度可达9m左有。
而竞技性游泳馆由r设有跳台,天棚高度则电高。
(2)根据采光的要求。
最好应有一个壁面从地面到顶硼仝做成玻璃壁(窗)。
另外,根据游泳馆的形状,也可在顶部设置照明灯。
(3)由于游泳馆是大空间建筑物,屋坝多数采用钢制l嘲l架结构。
(三)游泳馆的空调特点(1)必须进行通风换气。
为了防止加入池水中的液氯所产生的氯气对人体健康形成危(2)夏季须排除的热湿负荷较大。
由于游泳馆的空间高大,加之水池池面有大量水蒸汽蒸发,因而须排除馆内的余热、余湿量就很大。
为此所需的排风量也相应比一般建筑物要大。
(3)冬季须供给的热负荷较大。
由于游泳馆须要利用天然采光,玻璃面积较大,有时须做成双层大玻璃窗或墙,而有时又须采用透光屋顶,或采用顶部照明,故冬季所须的热负荷较大。
(4)要防止游泳馆围护结构内表面结露。
由于游泳馆在冬季也须保持较高温度,不使游泳者感到因低温而不舒适,故温度一般以不低于28lc为宜。
这样往往会造成冬季馆内外温差过大,加之馆内池水蒸旋产生大量水蒸气而使馆内空气处于高温高湿的条件下,极易形成墙面,玻璃和顶棚等处结露滴水。
泳池除湿恒温三集一体机工作原理泳池除湿恒温三集一体机是一种将除湿、恒温和空气净化功能集于一体的综合设备。
它主要适用于各类游泳场所、室内游泳馆、室内泳池等地方,用于调节空气湿度、温度和净化空气,提供一个舒适的环境体验。
泳池除湿恒温三集一体机的工作原理主要包括压缩机制冷、蒸发器制冷、空气过滤净化等过程。
1.压缩机制冷泳池除湿恒温三集一体机中的压缩机是整个系统的核心组件。
当空气中的湿度过高时,压缩机开始工作。
压缩机通过增加压缩空气中的温度和压力,使其变为高温高压气体。
2.蒸发器制冷高温高压气体经过冷凝器,发生相变,变成高温高压液体。
然后,高温高压液体通过膨胀阀进入蒸发器。
在蒸发器中,高温高压液体通过蒸发的过程释放热量,使系统中的热量得到排放。
同时,空气中的水分也被冷凝成液体水,进一步减少空气中的湿度。
最终,高温高压液体通过蒸发变成低温低压的气体。
3.空气过滤净化除了除湿和降温的功能外,泳池除湿恒温三集一体机还具有净化空气的功能。
设备内部配置了过滤网、静电除尘设备等净化装置,能有效去除室内空气中的尘埃、细菌、病毒和异味等污染物。
通过这些净化装置,泳池除湿恒温三集一体机能够为用户提供洁净、清新的空气环境。
在操作规则上,泳池除湿恒温三集一体机通常有自动和手动两种模式。
在自动模式下,设备会根据环境中的温度和湿度自动调整工作状态,确保室内温湿度的达到用户设置的要求。
在手动模式下,用户可以根据需要自行调节设备的工作状态,包括温度设定、湿度设定以及风扇速度等参数。
总的来说,泳池除湿恒温三集一体机通过压缩机制冷和蒸发器制冷的方式,降低空气中的湿度和温度,为游泳场所提供一个舒适的环境。
同时,净化装置还能去除空气中的污染物,确保室内空气的洁净和清新。
这种综合设备的工作原理,不仅可以提供一个舒适的游泳环境,还能减少建筑物的损坏,延长使用寿命,提高设施的可靠性和经济效益。
关于游泳池空调系统设计:
1、游泳池的环境是湿度大、温度高(28℃,空气),并且温暖的湿空气是含有
腐蚀性的。
如果用中央空调来对泳池池厅进行空气调节,会造成如下结果:
A、空气温度很难满足要求。
B、大量带腐蚀性的温暖湿空气会随回风系统
进入中央空调主机,对主机造成严重的腐蚀,影响主机的使用寿命,会对风管系统造成腐蚀,带腐蚀性的气体也会污染其他公用中央空调的房间,造成空气质量下降。
所以,建议泳池空调应独立出来。
2、游泳池内的空调系统应该是负压运行,这点区别与中央空调的正压运行方
式。
原因是:泳池池厅内的空气是含氯带腐蚀性的空气,采用负压运行是为了避免该空气溢到其他房间,对装饰、结构造成腐蚀。
3、游泳池的空气温度一年四季都是28℃,因为我们在游泳池里只穿泳衣,而
中央空调房间里的人员是可以根据季节的变化来增减衣服,调节空气送风温度的。
4、泳池湿度大温度高,首先是要除湿,预防结露,并且要保证室内的通风符
合国家标准和要求。
而泳池专用空调是必须满足一下要求:1、空气除湿。
2、空气加热。
3空气恒温。
4、空气恒氧。
5、室内通风。
6、防止结露。
5、风管系统的送风口回风口应由专业设备商根据设备的使用要求及现场要求
进行设计。
6、中央空调提供游泳池所需要的热量和冷量。
这部分的负荷应由中央空调提
供,会对以后泳池空调采购成本会大幅下降。
综上几点,建议把泳池空调与会所中央系统分开。
泳池恒温热泵机组原理说起泳池恒温热泵机组原理,我有一些心得想分享。
不知道你们有没有这样的经历,冬天洗热水澡的时候,如果刚开机,热水出来得比较慢,但是过一会儿就正常了。
这其实就有点像泳池恒温热泵机组开始工作时的一个小序曲。
泳池恒温热泵机组的主要任务呢,就是把泳池里的水保持在一个合适的恒定温度,不管外面是寒冬腊月还是炎炎夏日。
打个比方吧,这热泵机组就像是一个超级搬热小能手。
它主要有四个重要的部分,蒸发器、压缩机、冷凝器和膨胀阀。
就好像是一套接力赛团队一样。
咱们先把泳池看作是一个需要热量(冬天)或者需要搬走热量(夏天)的大容器。
先从蒸发器说起,这个蒸发器就像是一个神奇的热量捕捉器。
举个例子,冬天外面的空气其实也是有热量的,尽管很微量,就像在大冷天里,虽然很冷,但空气里还是有点“热乎气儿”的。
蒸发器就负责吸收这些热量,它里面有一种特殊的制冷剂,这制冷剂就像是一群小馋猫,见到热量就开始拼命地吸收,结果自己就从液态变成气态了,就像是从喝水变成喝水雾一样。
这时候就轮到压缩机出场啦,压缩机呢就像是一个超级打气筒。
它把这些已经变成气态、并且带着热量的制冷剂狠狠地压缩起来,这就使得制冷剂的温度变得更高了,压力也更大了。
这就好比把一群松松散散的小人(气态制冷剂),挤到一个小房间(压缩机)里,那他们肯定会又热又难受啦。
接着这些又热又高压的制冷剂就来到了冷凝器这里。
冷凝器就像是一个慷慨的热量给予者。
它把制冷剂里的热量传递给池水。
就好比你拿着一个热杯子,把热量传给了手心里的冰块一样。
制冷剂把热量给了水之后,就从气态又变回液态了,就像是从喝水雾又变回喝水了,这个过程就实现了加热泳池水温的功能。
那到了夏天,这个过程有点反过来,就是把泳池里多余的热量搬到外面去。
这整个过程中,膨胀阀也很关键,它就像是一个流量管理员,控制着制冷剂流量的大小,来保证整个系统能稳定地运行下去。
有意思的是,很多人觉得这热泵机组是不是越热或者越冷的环境就越不好使呢?老实说,我一开始也不明白。
对泳池产品的理解
答:对泳池产品的理解:泳池重要的是过滤循环消毒系统,将直接影响泳池的水质和身体的健康。
一般来说全套泳池设备包括:1.循环过滤设备,2.消毒设备,3.恒温加热设备,4.水质监测设备,5.照明设备等,建议尽量选择品牌产品,减少后期维护。
拓展:
泳池恒温除湿系统
产品功能介绍
1、空气除湿
系统采用冷冻除湿方式将室内的湿热空气通过回风管吸入机器,进行除湿,二次加热通过送风管送入泳池大厅。
2、空气制冷
设备配置主机和室外机组,夏天工作时室外机打开,系统冷媒转换,将室内的热量通过室外机排放到室外,室内风管推送冷风。
3、智能新风
设备具有室外温湿度传感器,根据室外温湿度变化,调节新风开启量,来平衡设备运行能耗。
4、池水热回收
夏天过渡季节运行时,当空气温度达到要求时候,机组产生的冷凝热,可通过机组内的水冷换热器,把多余的热量推送给泳池水进行恒温。
泳池空调系统设计应注意的问题1. 背景介绍泳池空调系统是为室内泳池提供舒适的环境温度和湿度控制的系统。
设计一个有效的泳池空调系统需要考虑一系列因素,包括空气质量、温度调节、湿度控制以及能耗等问题。
2. 空气质量控制在泳池空调系统的设计中,空气质量控制是一个关键因素。
由于泳池空气中含有大量的氯气和湿度较高,对于室内空气质量的控制非常重要,以保证用户的健康和舒适。
以下是一些注意事项:•空气循环和过滤:采用适当的空气循环和过滤系统可以有效地去除空气中的氯气和污染物,提供清新的室内空气。
•换气系统:通过增加新鲜空气的供应,可以减少室内空气中氯气和湿度的浓度,提高空气质量。
•控制空气中的臭味:使用空气净化器或添加空气清新剂可以有效地消除泳池空气中的臭味,提供更好的室内环境。
3. 温度调节泳池空调系统的设计还需要考虑温度的调节,以保持用户在泳池内的舒适感。
以下是一些温度调节方面的注意事项:•温度控制:使用恒温器和温度传感器可以实现对泳池空间内温度的精确控制,保持恒定的舒适温度。
•室内温度均匀分布:通过合理布置空调出风口和循环风机,可以实现泳池空间内的温度均匀分布,避免冷热区域的出现。
•开窗设计:合理的开窗设计可以实现室内外温度的交换,以节省能源并适应不同季节的需要。
4. 湿度控制泳池空调系统的设计还需要考虑湿度的控制,以保持室内的湿度在适宜的范围内。
以下是一些湿度控制方面的注意事项:•湿度传感器:使用湿度传感器可以实时监测室内湿度,并根据需要进行调整。
•循环水处理:适当的循环水处理可以降低水蒸气的释放,从而控制室内湿度。
•空气干燥系统:使用空气干燥系统可以有效地控制室内湿度,避免湿度过高导致的不适。
5. 能耗控制泳池空调系统的设计还需要考虑能耗问题,以实现节能和环保。
以下是一些能耗控制方面的注意事项:•使用高效空调设备:选择高效空调设备可以降低能耗,提高能源利用效率。
•合理的控制策略:通过合理的空调控制策略,如定时开关机和温度调节等,可以减少能耗。
泳池空调系统设计应注意的问题(一)泳池空调系统设计是一种特殊的设计需求,需要考虑到多个因素,如温度、湿度、空气流动、过滤和控制系统等等。
在进行泳池空调系统设计时,应注意以下几个方面:1. 湿度控制泳池水面上方的空气湿度通常非常高,这对室内空气质量造成很大的影响。
因此,泳池空调系统应配备有效的湿度控制系统,以降低空气湿度和提高室内舒适度。
2. 过滤系统泳池水中会含有各种杂质和化学物质,因此,空调系统的过滤系统是至关重要的。
过滤系统可以有效地降低空气中的杂质和化学物质含量,从而提供更加健康的室内环境。
3. 温度控制泳池水的温度通常较低,这会影响到室内空气的温度。
因此,泳池空调系统应配备有效的温度控制系统,以确保室内温度舒适,同时防止冷凝现象的出现。
4. 空气流动泳池空调系统应保证室内空气的流动,以避免空气中的杂质和化学物质积聚。
同时,空气流动还可以保证室内温度的均匀分布。
5. 控制系统泳池空调系统的控制系统应具有高度的可靠性和稳定性,以确保系统的正常运行。
控制系统应包括手动和自动控制两种模式,以便根据实际需求进行系统调节。
6. 设备选择在选择泳池空调系统设备时,应根据实际需求进行选型和配置。
设备应具有高效、稳定、耐用、易于维护等特点,以确保系统的长期稳定运行。
总之,在进行泳池空调系统设计时,应注意以上几个方面的问题,并根据实际需求进行系统设计和设备选型。
同时,系统的安装和维护也至关重要,以确保系统的正常运行和使用寿命。
泳池空调系统设计应注意的问题(二)泳池空调系统设计应注意的问题包括:1. 冷源设计:泳池冷源设计应考虑赛时和赛后不同的使用情况。
比赛用游泳馆可采用集中冷源,非比赛用游泳馆可采用分散式冷源。
2. 热源设计:热源形式应结合当地能源结构、价格政策、环保规定等条件,经过综合论证确定。
有条件的地区应优先选用太阳能、热泵、工业余热、废热作为热源。
3. 除湿热泵:康乐用游泳馆有条件时可以采用泳池除湿热泵作为空调冷热源。
(一)、室内恒温游泳池空气调节1、相关概念:干空气、饱和空气、未饱和空气;湿度(绝对湿度、相对湿度、含湿量);露点温度;干球温度/湿球温度1)饱和空气:一定温度和压力下,一定数量的空气只能容纳一定限度的水蒸气。
当一定数量的空气在该温度和压力下最大限度容纳水蒸气,这样的空气称饱和空气。
2)未能最大限度容纳水蒸气,这样的空气称未饱和空气。
(假如空气已达到饱和状态,人为的把温度下降,这时的空气进入一个过饱和状态,水蒸气开始以结露的形式从空气中分离出来变成液态水,这就是我们除湿机的工作原理。
)3)绝对湿度:指湿空气中所含水蒸气的分量,即每一立方米湿空气中所含水蒸气的质量(千克)。
4)相对湿度:是湿空气中实际所含的水蒸汽量和同温度下最大可能包含的水蒸汽量的比值。
5)含湿量:指每千克干空气中所含有的水蒸气质量(g)。
6)露点温度:是在一定的水蒸气分压力下,使湿空气变成饱和空气的那点温度。
7)干球温度/湿球温度:干球温度为湿空气的实际温度,湿球温度比干球温度低,空气相对湿度越小,湿球温度越低。
1(水在常温下蒸发必须有外界的热能支持才能进行,热能的供给速度和水蒸发的速度达到一个稳定的平衡,而在这个平衡界面的湿度就是湿球温度。
这湿球温度的大小将反映出空气相对湿度的大小。
)2、泳池热损失及湿负荷1)泳池热损失这里指的泳池的热损失,是指泳池水的热损失,包括:水面蒸发和传导损失、池壁和池底传热损失、管道和净化设备损失、补充水损失。
如下图所示2其中,泳池池水的热损失主要为池水表面蒸发热损失,占总热量损失(除补充水损失热量)的90%左右。
池水表面蒸发热损失与池水面积、池水温度、室内温湿度、池水水面风速、池水表面与室内空气的水汽分压有关。
3例:室内泳池,泳池水面积100㎡,泳池水温度26—28℃,室内温度28—30℃,相对湿度65%—70%,池水水面风速0.3m/s。
计算得,其水面蒸发和传导损失的热量为10kw/h—13 kw/h。
室内泳池恒温除湿热泵空调机(组)【详情介绍】产品性能和特点室内泳池除湿热泵由于室内泳池一般水温保持在26℃~28℃,空气温度保持在28℃~30℃(空气温度比水温高1℃~2℃),为采光需要,墙体多采用玻璃墙或玻璃结构。
由于池水含有大量氯元素,随着泳池水分的不断蒸发,空气湿度较大,潮湿空气造成墙体或玻璃大量结露,势必对建筑物内装修产生强烈腐蚀。
另外由于潮湿空气含有大量病毒、细菌和其他降低空气质量的元素,会导致人体呼吸困难,因此室内泳池温湿度控制越来越受到广泛重视。
室内泳池恒温除湿热泵机组在对室内空气除湿的同时充公保持室内空气处于恒温状态。
为了节省能源,设备运行过程中对空气热量进行充分回收利用,回收的热量通过再生系统对泳池空气或池水进行加热,确保室内空气处于恒温状态。
除温产生的冷凝水可直接排放到室外或回收到泳池内对池水进行补充。
考虑室内空气品质,恒温除湿热泵机组配有新风处理功能和排风功能。
考虑恒温除湿热泵机组运行成本,在春秋季节可利用室外大量低湿度的新风对室内空气进行湿度调节,减少运行费用。
为防止循环空气影响设备使用寿命,设备在制造过程中关键部件、钣金结构都采取防腐处理,压缩机、配电柜及控制系统和风系统相互隔绝。
一、产品性能分类1、空气加热型热泵柜式除湿机该产品在对室内空气除湿的同时充分回收热量通过再生系统对室内空气进行加热。
一般在已经安装空调场所使用,如别墅泳池、浴室、桑拿、酒店等。
2、二集一体恒温除湿热泵机组该系列产品采用双系统结构。
设备运行过程中除湿的同时充分回收空气热量。
对室内空气制冷、加热或池水进行辅助加热,确保室内空气保持在恒温恒湿状态。
池水恒温由池水加热系统(锅炉或空气源热泵或电加热)控制。
该系列产品外形结构分为二种:柜式:适应于别墅泳池、浴室、桑拿、酒店等场所。
卧式:适应于大型泳池,如体育馆、运动员训练馆、商务会所、水上娱乐休闲场所等。
3,三集一体恒温除湿机热泵机组该系类产品采用双系类结构并带有室外机。
泳池空调方案泳池空调方案由于游泳池处于地下并且前后左右以及上方均为空调区域,使得室内负荷以照明与设备负荷为主,冬夏季恒定为60w/ m2 ,夏季将新风处理到较低露点后,与回风混合再热送入室内,为减少再热量,对处理后的新风进行排风显热回收,同时考虑将回收后的新风部分送入设备监控室与配电间,力求控制电加热器再热温差在1~2℃之内;冬季将新风处理到送风状态点承担室内余热余湿。
为安装方便以及夏季为了提高除湿能力而使设备必须能够进行的大焓差处理特选用大金新风机,依据风系统阻力判断是否需要串联机械风机。
为提高舒适性,同时减小地下对室内热湿负荷的影响,再游泳池供水管接入泳池之前先沿池厅表面走一循环,以提高地面温度。
在气流组织上为不破坏虚空效果采用侧上送侧下回。
风管外包装饰柱状隔断均匀布置,在离吊顶0.5米处有环形风道连接各柱并与机房连接。
A.散湿量的计算1. 室内游泳池敞开水面的散湿量--泳池水表面散湿量,kg/h;---蒸发系数(常规30度以下可取19.1736);--相对于水表面温度下的饱和空气的水蒸气分压力,bar;---空气中水蒸气分压力,bar;---水池表面积,m2;----标准大气压,Pa,101325;----当地实际大气压,Pa。
2. 人体散湿量=NQ/1000---人体散湿量,kg/h;N------人数,本项目取20;Q------成年男子极轻劳动下散湿量,g/h,本项目取109 g/h;3.合计W= + =34.33kg/hB.风量计算1.夏季新风量的计算根据新风机的处理能力(制冷量)反算处理焓差,考虑一定安全系数(1.15),得出计算焓差,由此与90%等相对湿度线相交可以得出机器露点X1,与室内状态点N1,绝对湿差为2g/kg,根据散湿量可取新风量为14000m3/h.2.冬季新风量的计算根据冬季室外状态,与室内状态点N2,得出绝对湿差为10.2g/kg,根据散湿量可取新风量为3000 m3/h因此可选新风机3000 m3/h,一台,5000 m3/h一台,6000 m3/h一台,夏季开三台,冬季开一台3000 m3/h,排风均为新风80%并相互匹配。
游泳馆空调通风设计1。
概述游泳作为一种竞技体育项目和人民大众体育活动,日益得到广泛的发展。
作为开展这种体育活动的场所之一-—室内游泳馆,也在逐步发展,功能逐步完善.由于游泳馆具有特殊的建筑功能,因此,在空调负荷计算,空气处理方式,以及设备选择上都有不同于常规建筑的地方.2. 设计方案2。
1 建筑特点室内游泳馆常年使用,并且功能相对单一,因此,室内的设计状态常年一致。
由于其建筑功能,室内具有巨大的水面,水温基本不变.由于人员卫生要求,水体本身须循环处理,一般采用氯气消毒方式,室内空气氯气含量很高,室内的空气具有腐蚀性。
2。
2 空调、通风特点2。
2。
1 空调、通风要求由于氯气的毒性和腐蚀性,因此室内要保持一定的负压,因此要设置排风机。
在空气处理过程中,不可采用常用的一次回风方式,因为含有氯气的回风会腐蚀设备。
2。
2.2 负荷特点室内由于湿负荷很大,且常年一致,因此,一年四季均须除湿.同时,由于室内状态基本不变,水面温度也基本恒定,水面和空气存在一定的温差,加之水面面积巨大,在冬季形成较大的显热损失,不可忽略。
室内的负压要求,会产生很大的空气渗透,会带来很大的热、湿负荷,这点在计算负荷时也应根据实际情况,予以考虑。
2。
2。
3 空调目的根据冬夏季室外状态的不同以及室内的空气状态,确定空调的方案,同时也用于判断各负荷是否可以做为设计裕量而忽略。
冬季,室外温度低,空调的目的是保暖和除湿;夏季,室外温度高,湿度大,空调的目的是降温和除湿。
2。
2.4 能耗要求由于必须采用直流式系统,运行能耗是相当大的,因此要采用一定的节能措施,如采用热回收装置,可以节约能耗.根据热回收的机理不同,可以分为显热回收和全热回收两种,本例中采用全热回收方式,逆流换热。
2。
3 负荷计算负荷计算应该将控制范围内一切对室内温度和湿度产生作用的因素统一考虑,但是在实际分析和设计过程中,根据室内的具体情况和人员的接受程度,以及空调的目的不同,可以将某些负荷忽略,为实际运行提供更广阔的空间。
(一)、室内恒温游泳池空气调节1、相关概念:干空气、饱和空气、未饱和空气;湿度(绝对湿度、相对湿度、含湿量);露点温度;干球温度/湿球温度1)饱和空气:一定温度和压力下,一定数量的空气只能容纳一定限度的水蒸气。
当一定数量的空气在该温度和压力下最大限度容纳水蒸气,这样的空气称饱和空气。
2)未能最大限度容纳水蒸气,这样的空气称未饱和空气。
(假如空气已达到饱和状态,人为的把温度下降,这时的空气进入一个过饱和状态,水蒸气开始以结露的形式从空气中分离出来变成液态水,这就是我们除湿机的工作原理。
)3)绝对湿度:指湿空气中所含水蒸气的分量,即每一立方米湿空气中所含水蒸气的质量(千克)。
4)相对湿度:是湿空气中实际所含的水蒸汽量和同温度下最大可能包含的水蒸汽量的比值。
5)含湿量:指每千克干空气中所含有的水蒸气质量(g)。
6)露点温度:是在一定的水蒸气分压力下,使湿空气变成饱和空气的那点温度。
7)干球温度/湿球温度:干球温度为湿空气的实际温度,湿球温度比干球温度低,空气相对湿度越小,湿球温度越低。
(水在常温下蒸发必须有外界的热能支持才能进行,热能的供给速度和水蒸发的速度达到一个稳定的平衡,而在这个平衡界面的湿度就是湿球温度。
这湿球温度的大小将反映出空气相对湿度的大小。
)2、泳池热损失及湿负荷1)泳池热损失这里指的泳池的热损失,是指泳池水的热损失,包括:水面蒸发和传导损失、池壁和池底传热损失、管道和净化设备损失、补充水损失。
如下图所示其中,泳池池水的热损失主要为池水表面蒸发热损失,占总热量损失(除补充水损失热量)的90%左右。
池水表面蒸发热损失与池水面积、池水温度、室内温湿度、池水水面风速、池水表面与室内空气的水汽分压有关。
例:室内泳池,泳池水面积100㎡,泳池水温度26—28℃,室内温度28—30℃,相对湿度65%—70%,池水水面风速0.3m/s。
计算得,其水面蒸发和传导损失的热量为10kw/h—13 kw/h。
(泳池水温与空气温度差越大,散热量越小;同温度下,相对湿度越小,散热量越大)估算公式:Q水面=0.12*F 其中:F为泳池池水面积2)泳池湿负荷室内泳池中的散湿包括:泳池水面散湿、泳池池边散湿、人体散湿、新风湿负荷。
如下图所示A、泳池水面散湿泳池水面散湿的过程就是池水向空气释放潜热量得过程,其大小与水面面积成正比。
例:室内泳池,泳池水面积100㎡,泳池水温度26—28℃,室内温度28—30℃,相对湿度65%—70%,池水水面风速0.3m/s。
计算得,其泳池水面散湿量为15kw/h—20 kw/h。
(泳池水温与空气温度差越大,散热量越小;同温度下,相对湿度越小,散热量越大)估算公式:W水面=0.2*F 其中:F为池水面积B、泳池池边散湿量泳池池边散湿量在会所和比赛池可不计;戏水池、娱乐池则按泳池水面散湿量的10%—15%计算。
C、人体散湿泳池中,人的单位占地面积约为:2.5—3.5㎡/人单位人体散湿量为:0.134kg/h例:泳池水面积100㎡,其人体散湿约为:4—6 kg/hD、新风湿负荷为满足人的舒适度及人体的健康,室内泳池需增加一定的新风量,每人30m³/h;为控制室内的含氯量:新风量为室内换气量的1—4次/h。
估算公式为:W X=0.01*L 式中L为新风量m³/h;W X单位为kg/h3、室内游泳池的空气参数1)空气温度比泳池水温度高1—2℃,室内维持负压;2)对一些舒适性泳池(如酒店泳池)水温会取高一些(28—30℃);对比赛用泳池,水温为26℃,相应的空气温度亦要比水温高1—2℃;3)空气温度比水温高的目的是为了降低池水蒸发量,(相同池水面积下,池水蒸发量与池水表面饱和湿空气和室内空气分压力的差成正比;相对湿度一定,温度越高分压力越大。
)同时提高舒适性,是游泳的人从水里上到岸上后不至于有冷的感觉;4)对于舒适性泳池,相对湿度取值一般为65%—70%,过低的相对湿度,会提高水的蒸发量,使人体在脱离水面的时候有冷飕飕的感觉,合适的相对湿度,在满足人体舒适度的同时,还能减少设备配置的成本(相对湿度要求越低,机组除湿量要求越高,制冷量越大,即成本越高);5)室内游泳池空气调节和生活空间空气调节区别在于:生活空间空气因人夏天穿的少,冬天穿的多,而游泳的人穿着一年四季都是一样的,因此生活空间,夏天气温可取25℃左右,冬天空气温度可取18℃左右,而室内游泳池空气温度全年为28℃左右,另外室内泳池内空气要维持负压,以避免含氯空气到处扩散。
4、空气处理方式传统的采用通风除湿,属于直流式系统,一般要求排风量为每小时3倍的泳池室内容积以上,这种方式不能精确控制相对湿度,在户外含湿量大于室内含湿量时,不能降低室内相对湿度。
我公司开发的泳池专用空调,采用混合式系统,利用冷媒压缩机系统的蒸发盘管对室内空气进行降温除湿,其机组自带新风口,保证泳池室内含氯空气置换和人的需要。
(二)、泳池专用空调主要解决室内恒温泳池普遍存在的四个问题1、健康的问题室内恒温泳池池水表面的蒸发,会使室内空气含有大量的氯氨、三卤甲烷,对人体带来刺激作用,同时也严重危害人的健康,其中三卤甲烷可致癌!科学家测定,当空气湿度高于70%或低于38%时,病菌繁殖滋生最快;我们的泳池空调将室内空气湿度控制在65%—70%之间(在特殊要求场所可控制60%-65%之间),这样即满足了人体健康需要,又减少成本。
2、能耗的问题运行成本高,泳池水处理和泳池恒温恒湿能耗过高。
国外资料显示,游泳池内90%以上的能量损失是由于蒸发造成的这部分能量大部分以水汽(潜热)的形式存在泳池空气中,如采用传统的通风除湿,一般要求排风量为每小时3倍的泳池室内容积,这在冬季会造成泳池室内的热量大量损失,在夏季则会造成泳池室内的冷量大量损失,为了补充游泳池损失的能量,在传统通风除湿方式中游泳池不得不采用锅炉、中央空调等提供大量的热源或冷源向泳池内补充能量,耗费大量的能源费用。
传统通风除湿原理如下:下图为某室内游泳池,使用传统除湿方式,冬季,室内温度低,相对湿度高,天花板上大面积凝露。
3、腐蚀的问题室内游泳池由于池水表面蒸发容易使室内充满潮湿含氯的空气,当潮湿含氯的空气遇到较冷物体,就会凝结出冷凝水,冷凝水一方面会造成雾气,影响室内游泳者观看室外环境,另一方面由于室内泳池的冷凝水含有大量的氯,将会腐蚀建筑物,严重的时候会造成房屋垮塌等危险!5、观感的问题游泳池室内空气相对湿度过高,在冬天室内外温差较大时,易形成凝结水(结露),观感差。
未安装泳池专用空调的室内泳池空间安装了泳池专用除湿热泵空调的室内泳池空间(三)、泳池专用除湿热泵空调工作原理进水出水辅助冷热源/或者辅助电加热回风电磁二通阀送风设备通过全自动微电脑控制,采用先进的露点温度控制技术进行工作。
这种控制方法比传统的相对制度控制更为精确。
除湿系统的主要目的就是使游泳池区得水份保持在不对建筑物造成破坏的湿度。
相对湿度是含水率的一种度量,也就是给定干球温度下,空气中所含水份与该给定干球温度下空气所能容纳最大水份量之间的百分比。
暖空气比冷空气可含有更多的水份,因此,在空气实际含水量不发生任何变化的情况下,相对湿度读数是随着干球温度的升高而降低的,热泵自带的控制系统采用露点温度控制来操纵设备并使水份含量低于设定值。
空间的干球温度和相对湿度决定了露点温度。
通过改变空间温度和空间相对湿度设定值,就可以改变露点温度设定值。
当空间露点温度比空间露点温度设定值升高0.5℃时,控制器就启动压缩机进行除湿。
当空间露点温度低于空间露点温度设定值0.5℃时,控制器就关闭压缩机。
设备的风机从游泳池室内抽入温暖潮湿的空气。
该空气流经蒸发器盘管,将热能传递给冷媒。
这种能量交换可使空气温度降至其露点以下,在蒸发器盘管上形成结露。
形成的水份流入设备的冷凝水收集盘中。
液态冷媒流过蒸发器之后吸收空气中热量变成气态,然后进入设备的压缩机,经压缩变为高温高压气态冷媒。
高温高压气态冷媒要么流过空气再热盘管(再热冷凝器),要么流过池水冷凝器,要么流过洗浴用水冷凝器。
需要空气加热时,使用空气再热盘管,高温气态冷媒与经过蒸发器降温除湿的较冷空气进行能量交换,这可使空气温度升高,达到加热目的。
如果池水需要加热,高温高压气态冷媒就流入池水冷凝器,将能量传递给池水。
如果洗浴用水需要加热,高温高压气态冷媒就流入洗浴用水冷凝器,将能量传递给洗浴用水水箱。
工作模式:1)双系统制冷除湿当夏季,室内温度超过设定值,且池水及洗浴用水也无需加热,即采用此工作模式——冷媒吸收温暖潮湿的回风中的能量,对回风进行降温除湿;冷媒吸收到的能量将通过室外散热器,散到室外空气中。
2)一系统调温除湿,一系统制冷除湿当夏季,室内温度未达到设定值,且池水温度低于设定值,即采用此工作模式——冷媒吸收温暖潮湿的回风中的能量,对回风进行降温除湿;冷媒吸收到的热量,通过一个系统,传入空气和池水中,多余的通过另一个系统散到室外空气中。
3)一系统调温除湿,一系统洗浴用水加热当过渡季节,室内温度未达到设定值,池水温度接近设定值,洗浴用水温度未达到设定值,即采用此工作模式——冷媒吸收温暖潮湿的回风中的能量,对回风进行降温除湿;冷媒吸收到的热量,通过一个系统,传入空气和池水中,通过另一个系统传入洗浴用水水箱中。
4)一系统调温除湿,一系统泳池水加热当过渡季节,室内温度未达到设定值,池水温度远低于设定值,即采用此工作模式——冷媒吸收温暖潮湿的回风中的能量,对回风进行降温除湿;冷媒吸收到的热量,通过一个系统,传入空气和池水中,通过另一个系统传入池水中。
5)双系统除湿恒温当冬季,室内温度远低于设定值,即采用此工作模式——冷媒吸收温暖潮湿的回风中的能量,对回风进行降温除湿;冷媒将吸收到的热量,传入空气中,如温度还不能满足需要则启动辅助热源(电加热或热水盘管)。
6)双系统泳池水加热当冬季,池水温度远低于设定值,即采用此工作模式——冷媒吸收温暖潮湿的回风中的能量,对回风进行降温除湿;冷媒将吸收到的热量,传入池水中。
(四)、泳池专用空调特点1)设备自身采用了多种防泳池回风腐蚀的措施,其一,设备的压缩机、池水加热器和电气控制系统等重要部件布置在与泳池回风隔绝的独立隔间内,使其免受泳池回风的腐蚀;其二,设备的外壳及结构都喷涂环氧树脂防腐蚀涂料,设备上管道通过的空洞亦是先开孔再将设备整体喷涂,以避免先喷涂后开孔所带来的开孔面涂层的破坏;其三,设备的蒸发器和冷凝器翅片表面都喷涂有防腐蚀材料。
2)设备的池水加热器(即池水冷凝器)采用了防泳池含氯水腐蚀的材料,材料为抗腐蚀的铜-镍合金材料。
3)防冷凝结露的温度传感器可避免室内玻璃窗和外墙的内表面冷凝水结露产生(须在建筑物作了有效的保温措施的情况下)。