营业线施工安全教育培训试题(答案)
- 格式:doc
- 大小:73.00 KB
- 文档页数:12
营业线施工安全管理培训试题单位:姓名:分数:一、选择题(每题3分,共60分)1.人员下道避车的同时,必须将作业机具、材料移出线路,并放置、堆码牢固,不得侵入建筑限界,两线间距离小于()不得停留人员和放置机具、材料。
A.3m B.4m C.5m D.6.5m2.施工防护人员不到位不准施工和()检测。
A. 登记B. 联系C.准备D.上线3.驻站联络员应加强与现场防护员的联系,保持()通话一次,确保信号畅通。
A.3minB.3~5minC.5minD.10min4.当施工与行车安全发生矛盾时,要严格遵循“安全第一”的原则,服从()的需要。
A.施工B.行车C.行车安全D.领导5.施工和维修作业时,施工负责人应确认已做好一切施工准备,按批准的施工(维修)日计划亲自或指派驻站联络员到达车站行车室,在车站()内办理登记手续,按规定向车站或通过车站值班员向列车调度员申请施工。
A.《行车设备施工登记薄》B.《行车设备检查登记薄》C.《行车规章》D.《行车调度检查登记薄》6.严禁作业人员跳车、钻车、扒车和由车底下、车钩上传递工具材料。
休息时不准坐在钢轨、轨枕头及道床边坡上。
绕行停留车辆时其距离应不少于(),并注意车辆动态和邻线上开来的列车。
A.2mB.3mC.5mD.6m7.列车运行中碰撞轻型车辆、小车、施工机械、机具、防护栅栏等设备实施或路料、坍体、落石构成()事故。
A. 较大B. 一般A类C. 一般C类D. 特大8.作业标插设在施工线路及其邻线距施工地点两端()m处。
A.300~800B.500~800C.500~1000D.800~10009.施工单位须于施工前()天书面通知设备管理单位进行配合,并严格执行现场配合签到登记制度。
A.1B.2C.3 D.410.施工负责人(驻站联络员)应不间断了解现场施工进度,并在天窗结束前( )分钟向车站值班员通报是否能正点开通。
A. 30B. 20C. 10D. 511.天窗综合利用时,综合利用单位必须和主体单位到同一车站同步办理登记手续(在日计划中明确登记站),并在《行车设备施工登记簿》备注栏内注明“综合主体”或“综合共用”的字样。
营业线施工管理人员(防护员)安全教育培训考题(附答案)一、单项选择题(每题5分,共25分)1. 下列哪项不是营业线施工安全的关键因素?()A. 施工人员的安全意识B. 施工设备的完整性C. 施工环境的复杂性D. 管理人员的安全培训答案:D2. 下列哪种行为不属于违章作业?()A. 未佩戴安全帽施工B. 在施工现场吸烟C. 未经允许私自离岗D. 操作设备时未按照操作规程进行答案:C3. 下列哪种措施不能有效预防物体打击事故?()A. 设置安全防护网B. 定期检查施工设备C. 加强施工现场的安全巡查D. 施工人员随意抛掷物品答案:D4. 下列哪种情况不属于紧急情况?()A. 施工现场发生火灾B. 施工设备出现故障C. 施工人员发生意外伤害D. 施工现场的电线杆断裂答案:B5. 下列哪种行为不属于防护员职责?()A. 负责施工现场的安全防护B. 负责施工现场的临时设施验收C. 负责施工现场的作业人员管理D. 负责施工现场的卫生清洁答案:D二、多项选择题(每题10分,共30分)6. 下列哪些因素可能导致高处坠落事故?()A. 未佩戴安全带B. 施工现场无安全防护设施C. 施工现场的作业平台不稳定D. 作业人员在高处作业时疲劳答案:A、B、C、D7. 下列哪些措施可以有效预防触电事故?()A. 定期检查电缆线路B. 操作电气设备时戴绝缘手套C. 施工现场设置安全警示标志D. 未经允许私拉乱接电线答案:A、B、C8. 下列哪些情况可能导致机械伤害事故?()A. 未按照操作规程操作设备B. 施工现场无安全防护设施C. 设备维护不当D. 操作人员未经培训合格答案:A、B、C、D三、判断题(每题10分,共30分)9. 施工现场的安全培训是提高施工人员安全意识、减少安全事故发生的重要手段,因此,所有施工人员都应当接受安全培训。
()答案:正确10. 施工现场的防护员只需要负责施工现场的安全防护,不需要对施工现场的其他工作进行监督和管理。
(完整版)营业线施工安全培训试题及答案营业线施工安全培训试题姓名:单位:得分:一、填空题:(每题2分、共40分)1、铁路安全管理坚持安全第一,(),综合治理的方针。
2、在区间步行上下班时,应在()或()走行,在双线区间,应面迎列车方向。
3、防火要做到“三懂三会”即:懂火灾危险性,懂预防措施,懂扑救方法;会使用消防器材,会(),会()。
4、横越线路时,应遵守哪些规定( )。
5、线路两旁堆放贷物,距离钢轨头部外侧不得少于()m。
6、工作坑坡顶的一定距离内,不得堆放()等料具。
弃土必须远离工作坑坡顶,以免压塌工作坑边坡。
各种()在工作坑坡顶运行或操作时,均应有一定的安全距离。
7、每次挖土的进尺应根据土质情况和顶镐行程而定,宜为(),并应随挖随顶。
已挖好的开挖面不得长时间暴露。
严禁超前挖土。
8、登高作业人员必须佩()等防滑、防冻措施,并按要求正确戴好安全帽、系好安全带;9、线路施工必须杜绝()施工、超范围施工、超量准备。
10、在营业线上施工,当遇到危及行车安全时,施工单位应立即采取果断措施,拦停列车,并及时向()报告。
11、Ⅱ型轨道板及道岔板现场存放时轨道板面朝上并保持水平,轨道板与地面及每层间可用20cm×20cm 方木在指定部位支垫,存放层数不得超过()层。
12、应经常检查有害气体浓度,二氧化碳含量超过0.1%时,其它有害气体超过允许浓度或孔深超过( )时,均应采用机械通风措施。
13、顶进工作坑靠近路基一侧的坡顶距路基坡脚不得小于()。
一般应避开汛期施工,需要汛期施工时,对受工作坑影响的路基边坡应进行防护加固,并做好防洪安全设施。
14、桥体顶入路基后,应()小时连续顶进。
当列车通过时,施工人员及机械必须撤离挖土工作面。
顶进过程中,应配备足够抢修人员和料具等。
15、桥涵顶进施工慢行限制速度不得低于( )。
16、维修天窗内的维修作业属于()施工。
17、驻站联络员和现场防护员在执行任务时,应佩戴标志,携带()。
营业线(邻近)施工安全培训考试试卷姓名:分数:一、选择题(每题4分共计40分)1、普速铁路进行施工和维修作业时,施工负责人应确认已做好一切施工准备,于开始前40分钟,由(驻站联络员)在车站《行车设备施工登记簿》内登记,通过车站值班员向列车调度员申请施工。
( B )A、专业监理工程师B、施工负责人C、项目负责人D、防护员2、施工单位按施工方案审查会纪要要求修改、完善,建设项目管理机构、大中修设备主管业务处应督促其按期完成。
应与设备管理单位和行车组织单位按施工项目分别签订安全协议。
( A )A、施工单位B、监理单位C、建设单位D、设计单位3、视觉信号的基本颜色有(A B C )三种。
A、红 B 、黄 C 、绿 D、橙色4、信号灯各自表达的含义(A B C)。
A、红色--表示要求停车。
B、黄色--表示要求注意或减速。
C、绿色--表示准许按规定速度运行。
D、橙色—表示需要慢行地段。
5、信号备品包括(A B C E)双面信号灯、火炬、喇叭、响墩、红色信号旗、黄色信号旗、短路铜线、对讲机等。
A作业标 B、停车信号牌 C、减速信号牌D、减速防护地段终端信号牌E、减速地点标6、在线间距不足地段进行清筛、成段更换钢轨及轨枕、成组更换道岔、成锚段更换接触网线索作业时,邻线列车应限速160km/h及以下,做好隔离并按规定进行防护。
( C )。
A、10mB、5mC、6.5mD、3m7、现场防护员应根据施工作业现场、、和等情况确定站位和移动路径,并做好自身防护。
(A B C D)A、地形条件 B 、列车运行特点C 、施工人员 D、机具布置 E、设备地点8、路肩堆放的砂石料,与基本轨距离不小于,高度不超过轨面,坡不陡于。
(D)A、1.0 1:1.5B、1.2 1:2C、1.3 1:1.75D、1.5m 1:19、距既有线线路中心范围内铁路营业线施工为邻近营业线范围(下同),邻近营业线施工分为A、B、C三类。
(D)A、10米B、5米C、20米D、30米10、施工单位至少在正式施工小时前向设备管理单位提出施工计划、施工地点及影响范围。
******项目部铁路营业线施工安全教育培训考试试题(安全员、驻站联络员、防护员、带班人员、工班长、技术员、作业人员)一、填空15题,每题2分,共30分1、防护人员由身体健康,语音清晰,无眼疾、耳疾、人员担当,经营业线施工安全培训,并履行施工安全管理和日常检查的职责,未经培训或培训不合格的人员不得担任上述工作, 2、现场作业防护人员必须按规定穿着,佩戴明显的,携带齐全有效的防护用品.应站在便于瞭望列车通过和通知作业人员的安全地点。
3、严禁在、道心、钢轨、、桥梁上、隧道内坐卧、乘凉避雨。
4、在线路行走时,必须走外侧路肩,严禁非上线作业人员行走。
上线作业人员在道床上行走时,必须不断前后瞭望、,不能完全依赖防护人员和联络工具,禁止在邻线和两线中间躲避列车.5、在线路多人行走或搬运物品时应设置人身安全防护。
6、作业人员横过线路时,必须执行“”制度,确认两边无列车开来时迅速通过。
在无法得知列车开来时间且瞭望距离不足及视线不良情况下不得横过线路,严禁横过线路过程中接打电话。
7、要时刻掌握邻线来车或其他单位的作业车,并及时用电台室外作业人员,室外作业人员听到通知后,要应答并及时下道避车。
8、室外安全防护员在接到楼内联络员来车通知或发现有车接近时,要及时用电台提醒室外作业人员下道避车。
驻站联络员与现场防护员至少分钟通话一次,在联系中断时必须停止作业,人员和机具不得侵限。
9、没有设置好、时,任何人员不得上道作业。
10、上道作业时,所有人员必须提高警惕,时刻注意了解列车、机车(轨道车)的运行情况,不能完全。
两人作业时,负责防护的人员必须加强联系,随时掌握列车运行状态,接到开放信号或列车电台报站接近,应立即停止工作,远离线路到开阔地带避让列车。
11、在长大桥、隧施工作业或上下工途中遇列车接近时,必须按规定距离提前进入避车。
12、信号楼驻站联络员必须 ,在车站办理进路时,及时通知与进路作业有关人员停止作业,在安全地点避车。
铁路营业线施工安全培训考试试题及答案一、选择题1.施工实行等级管理,营业线施工等级分为级。
A—5个等级; B—3个等级; C—4个等级。
2.下面哪种情况为Ⅱ级施工。
A--主要干线封锁线路三小时以上,或影响信联闭设备四小时以上的施工;B--其他干线封锁线路四小时以上、或影响信联闭设备六小时以上的施工;C--主要干线封锁线路五小时以上,或影响信联闭设备六小时以上的施工。
3.施工单位必须严格按规定通知设备管理、监理等单位配合施工。
对涉及距既有线电缆较近的施工,每次施工前,施工单位要提前小时以“施工配合通知单”形式书面通知设备管理单位及监理单位。
A—48小时; B—12小时; C--24小时;4.设备管理单位、监理单位接到施工单位的通知后,必须及时指派安全责任心强、设备状况清楚、业务水平较高的人员于施工作业开始前分钟到现场全过程进行施工监控,设备管理单位监控人员未到,严禁施工。
A—60分钟; B—120分钟; C—30分钟小时;二、营业线上施工八不准制度三、关于防止营业线施工挖断电缆安全措施的填空题1.严格施工技术交底工作。
设备管理单位要对涉及既有线电缆施工的处所与施工、监理单位进行现场技术交底。
施工单位参加技术交底人员:参加。
技术交底要做好书面记录并签认(一式三份,各一份),对交底内容要记名式传达至各自监控人员、现场作业人员,并做好记录。
2.施工前必须先确定电缆走向位置,电务、铁通、供电等设备管理单位要提供电缆中心线两侧各米范围的电缆准确位置。
特殊地段(如电缆预留地段、接续地段、上桥涵地段)根据电缆埋设情况相应加宽。
设备分布复杂,不能准确确认电缆位置的,应双方现场探测,每隔米挖探沟,找出电缆准确位置。
3.对电缆位置要实行明示管理。
设备管理和施工单位共同确定电缆准确位置后,由设备管理单位负责,施工单位、监理单位参加明示。
在电缆位置中心线两侧各米处喷洒石灰粉进行明示,同时在电缆位置中心线处拉米高的尼龙警示绳旗警示,并每隔米设“下有电缆,注意安全”的警示牌,施工单位应负责其完整。
营业线施工安全教育培训试题姓名:考试时间:分数:一.填空题(每题4分,计40分)1、入场前必须经过公司、、班组三级安全教育。
2、进行拆、搭金属构架作业时,人及物体与一般带电设备应保持不少于的安全距离。
3、所有上线人员必须是经过并合格,方能持证上岗。
4、营业线施工进入现场必须穿_、穿防滑鞋、戴安全帽。
5、营业线施工必须把确保放在首位,坚持“安全第一、预防为主、综合治理”的方针。
6、封锁施工时,施工单位在车站行车室设驻站联络员,施工地点设 , 驻站联络员和现场防护员应由经过考试合格的人员担当。
7、劳务工必须由具有带领,不准劳务工单独上道作业。
8、横跨线路时,加强瞭望牢记“”的原则,横跨铁路时严禁各种金属物体与钢轨连接造成短路,出现红光带影响行车。
9、夜间施工进入施工现场的人员必须穿着的服装。
10、在营业线上施工,必须做到“、、”,严禁机械、料具侵限影响行车。
二.判断题(每题4分,计40分)1、营业线施工未经过安全培训的人员可以上道作业。
( )2、无计划、无防护、无驻站、现场无负责人不可以上线施工。
( )3、严格执行架子队标准化作业,架子队定员编制,认真落实人员配置基本要求,在施工中坚决执行“行车不施工、施工不行车”的原则。
( )4、严禁无报检、报验材料设备送入工地,严格抓好质量安全工作,禁止返工浪费造成经济损失。
( )5、劳务工不能担任营业线施工的爆破工、施工安全防护员等工作。
( )6、靠近线路堆放材料、机具等,不得侵入建筑接近限界。
( )7、挖掘机、装载机、推土机等大型工程机械在铁路安全保护区内进行有碍行车安全的施工时,只要取得操作证就可以施工。
8、严禁作业人员跳车、钻车、扒车和由车底下、车钩上传递工具材料,休息时不准坐在钢轨、轨枕头及道床边坡上。
绕行停留车辆时其距离应不小于5米,并注意车辆动态和邻线上开来的列车。
9、挖坑作业时每个基坑不少于2人,坑内作业时坑上必须有人防护,当发现来车时坑内人员必须上到安全地点等避,列车通过时坑内方可作业。
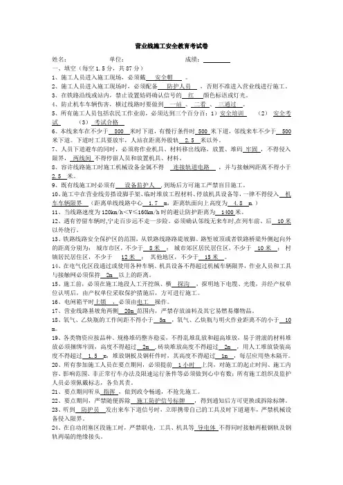
营业线施工安全教育考试卷姓名:单位:成绩:一、填空(每空1.5分,共87分)1、施工人员进入施工现场,必须戴安全帽。
2、施工人员进入施工现场时,必须配备防护人员,否则不准进入营业线进行施工。
3、在铁路沿线或站内,禁止设置妨碍确认信号的红颜色标语或灯光。
4、防止机车车辆伤害,横过线路时要做到一站、二看、三通过。
5、所有施工人员包括农民工作业前,必须达到三个百分百:1)安全培训(2)安全考试(3)考试合格6、本线来车在不少于 800 米时下道,有慢行条件时 500 米下道,邻线来车不少于 500 米下道。
下道时工具要放牢,人站在距离外股轨 2.5 米以外。
7、人员下道避车的同时,必须将作业机具、材料移出线路,放置、堆码牢固,不得侵入限界,两线间不得停留人员和放置机具、材料。
8、容许线路施工时施工机械设备金属不得连接轨道电路,并与接触网距离不得小于2.5 米。
9、既有线施工时必须有设备监护人 ,到场后方可施工严禁盲目施工。
10、施工中在营业线旁搭设脚手架、临时堆放工程材料、停放机具设备等,一律不得侵入机车车辆限界(距离单线线路中心 1.7 m,距离轨面向上高度为 4.8 m.)11、当线路速度为120km/h<V≤160km/h时的避让防护距离为 1400米。
12、遇有停留车辆时,宁走百步远不走一步险。
必须确认邻线无来车时,在列车前、后 10米以外绕行。
13、铁路线路安全保护区的范围,从铁路线路路堤坡脚、路堑坡顶或者铁路桥梁外侧起向外的距离分别为:城市市区,不少于 8米;城市郊区居民居住区,不少于 10米;村镇居民居住区,不少于 12米;其他地区,不少于 15米。
14、在电气化区段通过或使用各种车辆、机具设备不得超过机械车辆限界,作业人员和工具与接触网必须保持 2m 以上的距离。
15、施工前,必须在施工地段人工开挖纵、横探沟,探明地下电缆、光缆,并经产权单位认明后,由产权单位采取保护措施后,方可进行施工。
营业线施工安全教育培训试题(附答案)一、判断题(每题1分,共10分)1. 营业线施工安全教育培训是为了提高施工人员的安全意识和安全技能,防止和减少安全事故的发生。
(正确)2. 施工前的安全教育培训应由施工负责人组织实施,参训人员应包括所有施工人员。
(正确)3. 施工过程中,施工负责人应随时关注施工人员的安全状况,发现问题及时纠正。
(正确)4. 施工人员应严格遵守施工方案和安全规章制度,不得擅自改变施工方案和安全措施。
(正确)5. 施工人员应正确使用安全工器具,不得违章作业。
(正确)6. 施工人员应接受安全培训,但不需要持有相关证书。
(错误)7. 施工过程中,施工人员应相互监督,确保安全措施得到落实。
(正确)8. 施工完毕后,施工负责人应组织人员进行现场清理,确保现场整洁有序。
(正确)9. 安全事故发生后,施工负责人应立即启动应急预案,组织人员进行救援。
(正确)10. 施工人员的人身安全是施工安全的首要保障,因此不需要关注施工设备的安全。
(错误)二、单选题(每题2分,共20分)1. 以下哪项不是营业线施工安全教育培训的内容?A. 施工安全知识B. 施工方案的讲解C. 安全工器具的使用D. 施工设备的维修保养2. 施工安全教育培训的方式包括以下哪些?A. 讲授式培训B. 实操式培训C. 互动式培训D. 以上都是3. 以下哪种行为不属于违章作业?A. 未佩戴安全帽施工B. 未按照施工方案施工C. 使用不合格的安全工器具D. 擅自改变施工方案和安全措施4. 以下哪种情况不需要进行安全教育培训?A. 新员工入职B. 施工方案发生变更C. 安全知识竞赛D. 定期安全培训5. 以下哪种措施不是为了防止高处坠落事故的发生?A. 使用安全带B. 搭设防护网C. 定期检查脚手架D. 施工人员随意攀爬施工设备6. 以下哪种行为不是为了保护施工人员的人身安全?A. 佩戴安全帽B. 穿戴劳保服装C. 遵守施工现场的安全规章制度D. 施工人员可以随意操作施工设备7. 以下哪种情况不需要报告给施工负责人?A. 发现安全隐患B. 发生安全事故C. 施工人员请假D. 施工进度发生变化8. 以下哪种方法不是处理安全事故的正确方式?A. 立即启动应急预案B. 组织人员进行救援C. 调查事故原因D. 施工人员自行解决三、简答题(每题10分,共30分)1. 请简述营业线施工安全教育培训的目的和意义。
营业线施工安全考试试题库(附参考答案)一、判断题(每题1分,共50分)1. 营业线施工安全是指在铁路营业线上进行各种施工活动时,确保行车安全、人员安全和设备安全的一种管理措施。
()2. 营业线施工安全管理的目的是防止和减少施工过程中的安全事故,保障铁路营业线的正常运行。
()3. 营业线施工安全管理主要包括施工方案的制定、施工前的准备、施工过程中的监控和施工后的评估等方面。
()4. 营业线施工安全的关键是人员的安全意识和安全技能。
()5. 施工负责人应对施工现场进行全面检查,确保施工安全措施得到落实。
()6. 施工人员应按照施工方案和操作规程进行施工,不得擅自改变施工方案。
()7. 施工前,施工负责人应向施工人员详细说明施工方案和安全措施,并进行安全教育。
()8. 施工过程中,施工人员应随时关注施工现场的安全状况,发现安全隐患应立即报告施工负责人。
()9. 施工结束后,施工负责人应组织人员进行现场清理,确保现场干净整洁。
()10. 施工过程中,施工人员应遵守铁路交通规则,确保行车安全。
()二、单选题(每题2分,共100分)1. 下列哪个不是营业线施工安全的关键因素?()A. 人员安全B. 设备安全C. 环境安全D. 材料安全2. 下列哪个不属于施工前的准备工作?()A. 检查施工设备B. 制定施工方案C. 办理施工手续D. 组织施工人员培训3. 下列哪个不是施工过程中的监控内容?()A. 施工人员的安全行为B. 施工设备的运行状态C. 施工现场的环境变化D. 铁路列车的运行情况4. 下列哪个不是施工后的评估内容?()A. 评估施工质量B. 评估施工进度C. 评估施工安全D. 评估施工成本5. 下列哪个不是施工安全措施的一部分?()A. 安全防护设施B. 安全警示标志C. 安全应急预案D. 施工人员的安全帽颜色6. 下列哪个情况下,施工人员不应进行施工?()A. 施工方案不明确B. 施工设备故障C. 天气恶劣D. 列车运行间隔短7. 下列哪个不是施工负责人应具备的素质?()A. 丰富的施工经验B. 较强的组织协调能力C. 良好的沟通能力D. 熟练的驾驶技能8. 下列哪个不是施工人员应遵守的规定?()A. 施工前应进行安全教育B. 施工过程中应穿戴安全防护用品C. 施工过程中应随时关注施工现场安全状况D. 施工结束后,现场应进行全面清理三、多选题(每题3分,共60分)1. 营业线施工安全管理主要包括以下哪些方面?()A. 施工方案的制定B. 施工前的准备C. 施工过程中的监控D. 施工后的评估E. 施工人员的安全教育和培训2. 施工安全措施主要包括以下哪些内容?()A. 安全防护设施B. 安全警示标志C. 安全应急预案D. 施工人员的安全帽颜色E. 施工过程中的安全监控3. 施工前的准备工作主要包括以下哪些内容?()A. 检查施工设备B. 制定施工方案C. 办理施工手续D. 组织施工人员培训E. 施工场地平整4. 施工过程中的监控主要包括以下哪些内容?()A. 施工人员的安全行为B. 施工设备的运行状态C. 施工现场的环境变化D. 铁路列车的运行情况E. 施工进度和质量5. 施工后的评估主要包括以下哪些内容?()A. 评估施工质量B. 评估施工进度C. 评估施工安全D. 评估施工成本E. 总结经验教训四、案例分析题(每题15分,共30分)1. 某铁路施工单位在营业线上进行桥梁加固施工。
铁路营业线施工作业人员安全培训试题项目:姓名:得分:一、填空题(每空2分,共计40分)1.作业人员应遵守有关安全生产法律法规及本规程规定,经培训(合格)后方可上岗。
特种作业人员必须按照国家有关规定经专门的安全作业培训,取得相应(资格),方可上岗作业。
2.铁路轨道工程施工应采用(合格)的机械设备.仪器仪表、材料和安全防护(用品)等。
3.安全技术交底是指交底方就预防和控制生产安全事故发生或减少其(危害)的技术措施、施工方法向被交底方进行(说明)的技术活动。
4.作业班组负责人应进行班前(安全)讲话,向作业人员强调安全注意事项,班中进行安全(检查),发现问题及时纠正,班后进行安全总结。
5.施工单位应按规定办理施工登销记手续,施工期间,施工单位应按规定(设置)防护,确保施工及行车安全。
开通线路应达到(放行)列车条件,需要限速运行时应书面提出。
6.施工应按规定设置施工安全防护,(防护)不到位不得施工。
防护人员必须坚守岗位,加强作业现场两端来(车)的瞭望,来车时督促人员停止(作业)或下道避车。
协助施工负责人检查,达不到放行列车条件时果断拦停列车。
7.两端防护员应根据作业安排,以瞭望(防护)为主,坚持监听、掌握驻站联络员通知的行车(信息)。
在要求列车慢行的处所,按规定设置防护信号,施工终了时按施工负责人的命令及时撤除防护信号。
8.现场防护员接到(驻站)联络员发出的预报、确报、变更通知后,均应立即通知到(施工)负责人。
同时应加强警戒,注意瞭望,监视来车与作业情况,正确显示信号。
如设置有中间联络防护员时,应以上述相同方式准确(及时)地将信息传达给对方。
9.多人在一起作业时应(统一)指挥,相互间应保持一定的安全距离,放置工具碰撞伤人。
临近营业线施工车辆,应采取(一机)一防护。
二、判断题(正确的请在括号内打“√”,错误的请在括号内打“×”,每题4分,共计20分)1.新进场大型机械操作人员未经培训和安全教育考试不合格的,可以入场施工。
北京铁城LYJL-Ⅰ标监理站营业线施工安全知识考试姓名 分数一、填空题(每题1分,共30分)1、《上海铁路局营业线施工安全管理实施细则》(上铁运发〔2022〕586号,下称586号文),自 2022 年1月1日起实行。
2、营业线施工项目是指影响营业线设备 稳定 、使用和行车安全的基建站场改造、行车固定设备大中修、涉及铁路的地方委托建设工程(简称地方涉铁工程)等。
3、普速铁路施工等级分为 三 级。
4、施工负责人由施工单位按照施工 等级 安排相应人员担当。
5、建设项目Ⅰ级施工由标段项目负责人担当,Ⅱ级施工由标段副职担当,Ⅲ级施工由分项目负责人(副)担当。
6、施工负责人负责总结分析施工组织、进度和安全等情况,对施工现场的 安全 负责。
7、营业线施工实行 分级 管理,逐级审查制度。
8、营业线施工必须把确保行车安全放在首位,坚持“安全第一、预防为主、综合管理”的方针。
9、营业线施工必须坚持运输、施工兼顾的原则,切实加强 施工计划管理,加强施工组织和施工期间的运输组织。
10、各项施工应按规定控制慢行距离和慢行速度,桥涵顶进施工慢行限制速度为 45 km/h。
11、路局 运输处综合各单位、部门的审核意见,确定各次施工的施工等级.12、影响营业线行车或者影响行车设备稳定、使用的施工未经申报批准 严禁 施工。
13、施工方案由施工单位编制,先行组织 自审 ,并由建设项目管理机构指导、完善。
14、施工方案审查通过后须形成 会议记要 ;施工单位按审查意见进行完善。
15、已审查批准的施工方案如需变更,应 重新 组织审查。
16、施工方案审查规定影响供电设备基础稳定和地下隐蔽设施的各类施工是否设立 观测点 ,并定期进行观测.17、施工方案安全措施审查规定,大型机械、暂时构筑物、起重设备吊臂旋转、索具断裂是否采取可控的 防倾倒 、防旋转、防断裂等措施。
18、施工作业前必须按规定设置驻站(调度所)联络员、防护员,驻站(调度所)联络员或者现场防护员不得暂时调换 。
营业线施工安全培训考题单位:考生姓名:成绩:一、填空(每空2分,共计66分)1.铁路营业线施工必须把_____________放在首位,坚持____________________________的方针,建设、设计、施工、监理、行车组织、设备管理等单位和部门必须严格执行施工管理有关规定。
2.营业线施工必须坚持“”,坚决落实“、”的组织原则。
3.在平时的工作生活中,我们要做到“三不伤害”,,/ 和自己不被别人伤害。
4.“三上岗一讲评”是指:、、/ ;一周或一个月讲评一次。
”5.在有轨道电路的区段作业时,不得使长大金属物体(长度大于或等于轨距)将线路短接。
6.凡在距离地面以上的处所进行的作业均称为高空作业。
在没有防护设施的高处作业,施工人员必须,应使用传递工具、零件和材料,不得。
高处上、下交叉作业应有安全。
7.当列车通过时,作业人员应,并躲到。
8.进入施工现场的基本要求:施工人员必须佩戴,穿,佩带。
9.严禁施工人员在上坐卧、休息,乱串。
严禁在行走。
穿越铁路时,必须从指定路线经同意后方可通过。
10.在铁路施工期间所有产生的在施工完毕后必须全部清离施工现场,如有暂时不能清离得必须设人。
11.作业车运行途中,施工人员应,不得,作业台上及不得坐人,车辆停稳后,和上下车,不得抢上抢下。
12.站场须跨股道运料时,除设防护员外还要有驻站联络员以加强防护,由施工负责人制定,施工人员经防护人员同意后统一通过,严禁乱穿越股道。
当有列车通过时,严禁。
13.架线完成后,必须沿架线区段巡回检查一遍,内容应包括:【一】、确认架线区段接触网无侵入情况及其他不良状态。
【二】、接触网各部,【三】、线路上无遗留工具及其它。
经检查确认符合要求后,架线车返回车站后方可送电开通线路。
二、判断题:下列行为是否触碰“红线”?(每小题2分)共计18分1.在运行中的机车、车列前面抢越线路。
( )2.未设置好防护进行作业。
()3.防护联络通讯设备故障或联络中断后继续作业。
邻近营业线施工安全教育培训试卷姓名:分数:正确答案:1:B 2:B 3:B 4:B 5:B 6:A 7:B 8:B 9:B 10:B 11:A 12:A 13:B 14:B 15:A 16:ABC 17:ABC 18:ABC 19:AB 20:ABC一、单选题(本部分试题计10道题)1. 在绑扎过程中,避免绳索与重物的()部分接触。
A,光滑B,尖锐C,棱角2. 雨季施工时,有附墙的龙门架(井字架)、物料提升机和施工电梯,要采取措施()附墙拉结。
A,稳定B,强化C,降低3. 雨季施工,人行斜道上必须按照要求设置()。
A,防护栏杆B,防滑条C,安全网4. 多台塔吊作业时,应保持()安全距离。
A,1m以上B,2米以上C,3米以上5. 在雷暴季节,应根据施工现场具体情况,按要求在脚手架上安装()。
A,剪刀撑B,避雷装置C,连墙件6. 塔机作业时应编制专项安全施工方案,安装()系统,并对司机指挥人员进行专项安全技术交底。
A,防碰撞B,指纹识别C,门禁7. 装载机行驶时,应收回铲斗,铲斗离地面约()。
A,30~40cm B,40~50cm C,50~60cm8. 减速防护地段终端信号牌的颜色是什么?()A,黄色B,绿色C,红色9. 行走式塔式起重机的新垫路基必须用压路机逐层压实,石子路基要高出周围地面()cm。
A,10B,15C,2010. 多台塔吊作业时,注意按要求保持塔吊()高度差。
A,1米以上B,2米以上C,3米以上二、判断题(本部分试题计5道题)11. 大风天气应检查临边洞口的防护情况,确保安全可靠,应检查确认施工层上零散的模板、扣件及杂物等是否清理干净。
()A,正确B,错误12. 夏季高温、炎热、多雷雨是触电、雷击、坍塌等事故的高发期。
()A,正确B,错误13. 可在塔吊配重范围内搭设临建设施。
()A,正确B,错误14. 雨天可以同时进行室内和室外的作业。
()A,正确B,错误15. 向运砟车辆装载时应尽量降低铲斗,减小卸落高度,防止偏载、超载和砸坏车箱()。
营业线施工安全管理培训考试题及答案营业线的施工安全非常重要,为了保证施工的安全,需要进行相关的培训和考试。
以下是营业线施工安全管理培训考试题及答案:一、选择题1、在营业线的施工过程中,哪个部门具有最终的决定权?() A. 施工部门 B. 安全部门 C. 管理部门 D. 审批部门答案:C2、在营业线的施工过程中,需要进行哪些安全措施?(多选)()A. 设备的锁定B. 人员的配备C. 安全教育的培训D. 相关手续的办理答案:A、B、C、D3、在营业线的施工过程中,如何保证施工的安全?(多选)() A. 制定安全计划 B. 进行安全培训 C. 配备安全设备 D. 设立安全监督员答案:A、B、C、D二、填空题 4. 营业线的施工安全对于 _______ 和 _______ 至关重要。
答案:行车安全;人身安全 5. 在营业线的施工过程中,必须严格遵守 _______ 的原则。
答案:安全第一三、简答题 6. 什么是营业线的施工安全?为什么它很重要?答案:营业线的施工安全是指在营业线的建设和维修过程中,保证行车和人身安全的一切措施。
它很重要,因为一旦发生事故,将会对行车和人身安全造成严重威胁,甚至可能导致不可挽回的后果。
7. 营业线的施工安全需要哪些方面的配合?答案:营业线的施工安全需要施工部门、安全部门、管理部门和审批部门等各方面的配合,以确保各项安全措施得到有效执行。
四、论述题 8. 请谈谈大家对营业线的施工安全管理的看法和建议。
答案:我认为营业线的施工安全管理非常重要,必须严格遵守相关规定和标准,确保各项安全措施得到有效执行。
要加强安全教育和培训,提高施工人员的安全意识和技能水平。
此外,还应设立安全监督员,对施工现场进行实时监控和管理,及时发现和解决问题。
为了更好地管理营业线的施工安全,建议相关部门加强协作和沟通,共同制定和完善相关管理制度和标准,确保施工安全和行车安全。
北京铁城LYJL-Ⅰ标监理站营业线施工安全知识考试姓名分数一、填空题(每题1分,共30分)1、《上海铁路局营业线施工安全管理实施细则》(上铁运发〔2012〕586号,下称586号文),自 2013 年1月1日起实行。
2、营业线施工项目是指影响营业线设备稳定、使用和行车安全的基建站场改造、行车固定设备大中修、涉及铁路的地方委托建设工程(简称地方涉铁工程)等。
3、普速铁路施工等级分为三级。
4、施工负责人由施工单位按照施工等级安排相应人员担当。
5、建设项目Ⅰ级施工由标段项目负责人担当,Ⅱ级施工由标段副职担当,Ⅲ级施工由分项目负责人(副)担当。
6、施工负责人负责总结分析施工组织、进度和安全等情况,对施工现场的安全负责。
7、营业线施工实行分级管理,逐级审查制度。
8、营业线施工必须把确保行车安全放在首位,坚持“安全第一、预防为主、综合治理”的方针。
9、营业线施工必须坚持运输、施工兼顾的原则,切实加强施工计划管理,加强施工组织和施工期间的运输组织。
10、各项施工应按规定控制慢行距离和慢行速度,桥涵顶进施工慢行限制速度为 45 km/h。
11、路局运输处综合各单位、部门的审核意见,确定各次施工的施工等级。
12、影响营业线行车或影响行车设备稳定、使用的施工未经申报批准严禁施工。
13、施工方案由施工单位编制,先行组织自审,并由建设项目管理机构指导、完善。
14、施工方案审查通过后须形成会议纪要;施工单位按审查意见进行完善。
15、已审查批准的施工方案如需变更,应重新组织审查。
16、施工方案审查规定影响供电设备基础稳定和地下隐蔽设施的各类施工是否设立观测点,并定期进行观测。
17、施工方案安全措施审查规定,大型机械、临时构筑物、起重设备吊臂旋转、索具断裂是否采取可控的防倾倒、防旋转、防断裂等措施。
18、施工作业前必须按规定设置驻站(调度所)联络员、防护员,驻站(调度所)联络员或现场防护员不得临时调换。
19、装卸、架设便梁及抽、穿轨枕时必须在封锁条件下进行。
20、施工方案审查技术标准要求,所有参加本项施工的负责人、行车人员、安全把关人员和监督人员是否经过培训,明确本项施工的施工程序、技术标准、安全措施和应急预案。
21、施工方案审查技术标准要素规定,施工采用的技术标准及开通后的设备标准是否满足设计要求,电气化区段施工结束后对接触网等供电设备有何影响,并经监理确认。
22、施工方案审查安全措施要素规定,施工防护办法及防范措施的责任落实(责任到人),以及与之配套的设施。
23、施工方案审查安全措施要素规定,移动设备(含车辆)及施工机械倾倒、吊臂旋转、起重设备索具断裂、物体坠落、液体渗漏等侵入供电设备安全限界距离的各类施工是否采取停电等安全措施。
24、凡涉及跨越铁路线路、站场或者在铁路线路安全保护区内的施工工程项目,地方业主单位(或地方建设单位)应按《铁路运输安全保护条例》规定,向路局行文申请办理审批手续,工程方案和施工图设计经路局审查复函批准后组织实施。
25、进入栅栏前应由作业负责人在看守点登记上道人数和机具数量,作业结束后看守人员应同作业负责人核对确认人员、机具完全撤出栅栏并进行销记。
26、过渡工程的竣工验收要按照正式工程组织。
过渡工程除拢口拨接地段外,其他应提前进行验收。
27、营业线站场改造工程中,凡所接入或移动的道岔,必须按信号过渡工程设计、施工,将道岔表示纳入车站联锁后方可开放相应的信号机。
否则按非正常办理行车。
5.在接触网支柱及接触网带点部分 5 m范围内的金属结构上均需装设接地线。
28、在施工中使用发电机、空压机、搅拌机等机电设备时,在距离接触网设备 5 m范围内要有良好的接地装置。
在可能带电部位,应有“高压危险”明显标志,并采取有效地防护措施。
在接触网未停电时,禁止吊车的吊臂在接触网下伸臂转动。
29、天桥、跨线桥靠近跨越接触网的地方,必须设置安全栅网以屏蔽感应电流。
30、为保证人身安全,除专业人员按规定作业外,任何人员所携带的物件(包括长杆、导线、花杆、塔尺等)与接触网设备的带点部分需保持 2 m以上的距离。
在距接触网带电部分不到2m距离内作业时,接触网必须停电。
在距接触网带电部分2~4 m距离内作业时,接触网可以不停电,但需有接触网工或经专门训练的人员在场监护。
二、判断题(正确打“√”,错误打“×”,每题1分共26题,计26分)1、邻近营业线施工纳入营业线施工范畴。
(√)2、铁路营业线施工安全管理必须做到运输、施工兼顾,确保行车施工安全。
(×)3、影响行车或影响行车设备稳定、使用的施工项目未经申报批准,严禁施工,擅自施工或擅自扩大施工内容和范围的以及未按审定的施工方案组织施工的,一经发现立即责成停工并追究建设单位的责任。
(×)4、已审查批准的施工方案如需变更,应重新组织审查。
(√)5、依据方案审查会议确定的事项,参会单位签字并形成会议纪要。
对在方案审查会涉及未参会单位的非重要事项由建设、运输部门负责组织协调,重要事项需重新召开方案审查会。
(√)6、未签订施工安全协议的施工计划申请,路局建设主管部门、地铁公司、设备主管业务处室不予审核,严禁施工。
(×)7、未纳入月度施工计划的施工项目原则上不准进行施工。
(√)8、邻近营业线施工分为A、B、C三类。
其中A类和B类部分施工必须纳入铁路局月度施工计划。
(×)9、由于设备管理单位提供的设施位置错误施工中造成损坏的,施工单位应负主要责任,设备管理单位应及时修复。
(√)10、设备管理单位的安全监督检查人员对施工单位违章作业,安全措施不落实以及危及行车安全的施工,有权停止作业。
(√)11、使用轻型车辆或按轻型车辆办理的小车配合施工时,应纳入路局施工计划管理。
(√)12、繁忙干线和干线原则上单线1个施工区段慢行处所不超过2处,双线1个施工区段每个方向慢行处所不超过2处,同一区间内慢行处所不超过1处(包括施工慢行处所)。
(√)13、施工单位在上报施工计划申请时,按规定初步提出各次施工的施工等级。
建设项目管理机构及路局部门、设备主管业务处审核施工计划时按规定进行审核,提出本部门的意见。
路局业务处综合各单位、部门的审核意见,确定各次施工的施工等级。
(√)14、Ⅱ级施工由铁路局运输处分管副处长担任施工协调小组组长。
(√)15、邻近营业线施工是指在营业线两侧(一定)30米范围内,新建铁路工程、既有线改造工程及地方工程等影响或可能影响铁路营业线设备稳定、使用和行车安全的施工作业。
(×)16、营业线施工指影响营业线设备稳定、使用和行车安全的各种施工作业。
(√)17、在带电的接触网下,不准在敞车、平车、罐车等车辆(棚车、冷藏车、家畜车除外)上进行作业,不准进行用竹竿等物测量货物的装载高度等靠近接触网的作业。
(√)18、参加营业线施工的劳务工必须由具有带班资格的正式职工(即带班人员)带领,不准劳务工单独上道作业。
(√)19、涉及行车方式、行车设备发生变化的施工,在申报月度施工计划前应先行会同车务段(直属站)进行研究,初步拟定细化、完善施工计划申请后再按程序申报,并由车务站段会签。
(√)20、根据上铁运发〔2012〕586号文,邻近营业线施工不纳入营业线施工安全管理范畴。
(×)21、在接触网带电时,严禁用竹竿及金属长大物件等测量接触网与房屋、建筑、设备的距离。
(√)22、临时取消供电接触网停电配合施工作业项目的申请表规定,施工作业项目变更或取消和取消停电配合原因均由施工主体单位填写。
(×)23、施工开通必须严格执行施工单位、设备管理单位登记开通、车站签认和列车调度员发布开通命令的程序。
(√)24、施工点名会一般于施工(慢行)开始前60分钟召开。
(√)25、因施工方案中提供的数据不真实、不准确,造成施工方案不切合现场实际,经路局检查发现或造成安全后果的,由施工单位承担责任,同时追究监理单位的把关审查责任。
(×)26、发生高压接地故障时,在切断电源前,任何人与接地点的距离,室内不得小于 4m,室外不得小于 8 m,接触网断线接地不得小于10 m。
实践证明,穿着绝缘靴是防护跨步电压的一种有效措施。
(√)三、单选题(每题1分,共20题,计20分)1、以下描述施工方案审查安全措施要素,不正确的是(B)A、根据分析确定安全控制点和相应的防范措施。
B、安全协议对涉及本项施工的防护条件和措施有无遗漏,是否需要针对本次施工的应急方案进行补充完善。
C、人员、移动设备(含车辆)、施工机械、机具等距离供电设备安全距离不足时是否已采取停电等安全措施。
2、按照施工方案审查劳力组织要素规定,以下描述不正确的是( C )A、施工和配合是否到位,现有技术力量和劳动力是否能满足施工要求。
B、各作业点和时段的技术力量和劳动力安排是否匹配,有无欠员和冗余情况。
C、需要外借劳动力时,审核外借劳动力是否按本项施工要求进行了岗前教育或安排了上岗前的教育计划。
3、按照586号文规定,下列属于Ⅱ级施工的是( C )A、繁忙干线和干线封锁2小时及以上的大型上跨铁路结构物施工。
B、繁忙干线和干线大型换梁施工。
C、电化区段上跨铁路结构物过轨施工(电力线上跨过轨及架拆防护网除外)。
4、邻近营业线施工是指在营业线两侧( B )范围内,新建铁路工程、既有线改造工程及地方工程等影响或可能影响铁路营业线设备稳定、使用和行车安全的施工作业。
A、30 米B、一定C、50米5、距既有线线路中心( A )米范围内铁路营业线施工为邻近营业线范围,邻近营业线施工分为A、B、C三类。
A、30B、20C、506、邻近营业线施工分为A、B、C三类,其中( A )施工必须纳入铁路局月度施工计划。
A、A类B、B类C、C类7、预审会议纪要和完善后的施工方案提前( A )天送主管业务处。
A、3B、5C、78、施工安全协议书作为施工安全的重要文件与施工组织设计、施工方案、施工计划、施工预案、施工期间的运输组织等施工文件存放在相关单位,各单位、部门需妥善保管,保存期为工程完工后( A )年。
A、一B、二C、三9、铁路营业线施工必须把确保安全放在首位,坚持( B )的方针。
A、规范管理、强化基础、盯控关键;B、安全第一、预防为主、综合治理;C、诚信经营、优质服务、打造精品。
10、施工单位在办理营业线施工安全审批手续时,提报的内容应包括( C )。
A、施工合同、施工方案;B、施工合同、施工安全协议;C、施工方案、施工安全协议。
11、电化区段的架设或拆除防护网,架线或拆线或移位等施工计划委托接触网设备管理单位提报,其他相关单位配合,电化维管区段施工期间的停送电操作,防护由供电(维管)段进行,施工组织登销记仍为( C )。
A、工务段;B、电务段;C、供电段。
12、各施工单位通过路局计算机施工计划管理系统提出次月施工计划的申请,发起会签的时间原则应于每月( A )。