调薪规则
- 格式:docx
- 大小:17.44 KB
- 文档页数:4
公司调薪的规则
每家公司的调薪规则可能会有所不同,但一般来说,公司的调薪规则会考虑以下几个方面:
1. 基本工资水平:公司会根据市场行情和员工的工作职责、能力、绩效等情况,确定基本工资水平。
2. 绩效评估:公司通常会定期进行绩效评估,评估员工的工作表现。
绩效评估结果会成为调薪的重要依据。
工作表现优秀的员工一般会有更高的调薪幅度。
3. 行业、地区和公司的薪资水平:公司会参考行业、地区和公司内部的薪资水平,来确定调薪幅度。
如果员工的薪资明显低于市场平均水平,公司可能会给予适当的调薪。
4. 岗位晋升或转岗:如果员工晋升到更高级别的岗位或者转岗到工作职责更重的岗位,一般会有相应的薪酬调整。
5. 工作年限和工作经验:公司可能考虑员工的工作年限和工作经验,来确定调薪幅度。
经验丰富的员工可能会有更高的调薪。
6. 公司经济状况:公司的经济状况也会影响调薪决策。
如果公司经济良好,可能会提供更高的调薪幅度;如果经济不景气,可能会有限制或延迟调薪。
需要注意的是,公司的调薪规则可能会根据实际情况进行调整,这些规则并非一成不变。
另外,有些公司会设定调薪上限,不会无限制地提高员工薪资。
部门调薪分配制度范本一、总则第一条为了充分发挥薪酬的激励作用,调动员工工作积极性,促进公司持续发展,特制定本制度。
第二条调薪分配原则:公平、激励、竞争、可持续。
第三条调薪分配范围:公司全体员工。
第四条调薪分配依据:员工个人绩效、岗位价值、工作经验、能力素质等。
第五条调薪分配流程:部门申请、人力资源部审核、公司领导审批、公告实施。
第六条调薪周期:年度调薪,特殊情况下可以进行中期调薪。
二、调薪标准第七条岗位工资调整:根据岗位价值评估结果,对员工岗位工资进行调整。
第八条绩效奖金调整:根据员工年度绩效考核结果,对绩效奖金进行调整。
第九条能力工资调整:根据员工能力素质评估结果,对能力工资进行调整。
第十条特殊调整:对于特殊贡献员工,可以给予一次性奖金或岗位晋升等方式的激励。
三、调薪程序第十一条部门申请:部门负责人根据员工绩效、岗位价值、能力素质等方面的情况,提出调薪申请。
第十二条人力资源部审核:人力资源部对部门提交的调薪申请进行审核,确保调薪的公平性和合理性。
第十三条公司领导审批:公司领导对人力资源部审核通过的调薪方案进行审批。
第十四条公告实施:公司将审批通过的调薪方案进行公告,并按照公告内容实施调薪。
四、调薪管理第十五条人力资源部负责调薪工作的组织实施,确保调薪过程的公平、公正、公开。
第十六条部门负责人负责本部门员工调薪工作的落实,确保员工了解调薪政策和调薪结果。
第十七条员工对调薪结果有异议的,可以书面向人力资源部提出申诉,人力资源部应在收到申诉后的15个工作日内给予答复。
第十八条公司定期对调薪制度进行评估和修订,以适应公司发展和市场竞争的需要。
五、附则第十九条本制度自发布之日起实施,原有相关规定与本制度不一致的,以本制度为准。
第二十条本制度的解释权归公司人力资源部。
通过以上部门调薪分配制度范本,公司可以更好地激励员工,提高员工的工作积极性和满意度,从而促进公司的持续发展。
考核结果调薪调职规则
本公司根据年度考核结果,将根据以下规则调整员工的薪资和岗位:
一、考核结果分类
(1)杰出:考核评价为级,表现优异。
(2)良好:考核评价为级,完成考核目标,工作态度积极。
(3)待改进:考核评价为级,部分考核目标未完成,工作态度需要改进。
(4)不达标:考核评价为级,考核结果未达到,工作态度欠佳。
二、薪资调整规则
(1)杰出:调升5-10%
(2)良好:调升3-5%
(3)待改进:基本不调整,调升幅度一般在1%以下。
(4)不达标:调低2-5%或给予警告,严重者将终止劳动合同。
三、职位调整规则
(1)杰出:优先考虑晋升空缺职位或调整较高级别职位。
(2)良好:视工作情况决定是否调整职位。
(3)待改进:基本不调整职位,视情况给予技能培训。
(4)不达标:视情况给予降级调整或变更岗位。
四、其他
以上规则不可作为唯一考量基础,在尊重个人和公平公正的前提下,公司将给予灵活调整的余地。
如有异议,可以向直属领导或人力资源部门反馈。
第一章总则第一条为规范企业员工薪酬管理,提高员工工作积极性,保障员工权益,促进企业发展,特制定本制度。
第二条本制度适用于企业全体员工。
第三条本制度遵循公平、公正、公开、激励与约束相结合的原则。
第二章调薪类别第四条员工调薪分为以下类别:1. 试用合格转正调薪:员工试用期满,经评定合格后,按照入职前议定方案执行调薪。
2. 年度性调薪:根据企业年度经营状况和员工年度考核绩效,对符合条件的员工进行调薪。
3. 岗位异动调薪:员工因岗位平级调动、晋升、降职等岗位异动所引发的薪资调整。
4. 特殊调薪:因企业重大事项、员工个人突出贡献等因素,经企业领导批准,对员工进行的一次性调薪。
第三章调薪标准第五条试用合格转正调薪:按照入职前议定方案执行,一般不超过岗位工资的10%。
第六条年度性调薪:根据企业年度经营状况和员工年度考核绩效,调薪幅度一般在岗位工资的5%-15%之间。
第七条岗位异动调薪:根据新岗位的工资标准进行调整,保持工资水平与原岗位相当。
第八条特殊调薪:根据具体情况确定调薪幅度,一般不超过岗位工资的20%。
第四章调薪程序第九条调薪申请:员工根据自身情况,向所在部门提出调薪申请。
第十条考核评定:部门负责人对员工的调薪申请进行初步审核,并提出意见。
第十一条审批流程:根据调薪类别,分别按照以下流程进行审批:1. 试用合格转正调薪:由部门负责人审批,报人力资源部备案。
2. 年度性调薪:由部门负责人审批,报人力资源部审核,报总经理审批。
3. 岗位异动调薪:由部门负责人审批,报人力资源部备案。
4. 特殊调薪:由部门负责人提出申请,经总经理审批后,报人力资源部备案。
第十二条调薪通知:人力资源部将审批结果通知员工,并办理相关手续。
第五章附则第十三条本制度由企业人力资源部负责解释。
第十四条本制度自发布之日起施行。
第十五条本制度如与国家法律法规相抵触,以国家法律法规为准。
公司调薪制度1. 背景为了激励员工的工作积极性和提高工作效率,公司决定制定一套科学、公正、透明的调薪制度。
该制度旨在根据员工的工作表现和市场竞争力合理调整薪资水平,以保持员工的薪资与市场的匹配性,同时提供公平的发展机会。
2. 调薪原则公司制定的调薪原则如下:2.1 员工绩效评估每个员工将根据定期进行的绩效评估来确定其工作表现。
绩效评估将考虑以下方面:- 工作成果:员工在所负责的工作任务中的完成情况和质量。
- 工作态度:员工对工作的积极态度、团队合作能力、沟通能力等。
- 技能水平:员工的专业知识和技能的提升情况。
- 工作表现:员工在工作过程中的表现,包括主动承担责任、创新能力等。
2.2 市场调研公司将定期开展市场调研,了解同行业同等岗位的薪资水平。
公司将根据市场薪酬调整情况来确定调薪幅度。
2.3 公平和透明调薪制度将公平、透明地执行,确保所有员工都能享受到公正的薪酬待遇。
公司将通过公布薪酬政策,明确调薪流程,向员工解释任何和调薪相关的决策。
3. 调薪流程3.1 绩效评估定期对员工进行绩效评估,绩效评估结果将作为调薪的重要依据。
3.2 薪资调整基于绩效评估和市场调研结果,公司将对符合条件的员工进行薪资调整。
调薪幅度将根据绩效评估结果和市场调研数据来确定。
3.3 通知员工公司将及时通知符合条件的员工有关调薪的决定,并解释决策的原因和依据。
4. 可控因素公司调薪制度中的可控因素包括但不限于以下方面:- 维持员工薪资与市场的匹配性;- 激励员工的积极性和发展动力;- 公正、透明的执行调薪制度。
5. 监督与改进公司将定期对调薪制度进行监督评估,确保其执行效果和公平性。
根据评估结果,公司将进行必要的改进和调整,并向员工公示。
以上是公司调薪制度的基本内容和流程。
期望通过该制度的实施,能够激发员工的工作动力,提高工作效率,为公司的长期发展做出积极贡献。
一、总则1.1 为了规范公司员工薪酬调整管理,激励员工提高工作积极性,提高员工绩效,建立公平、合理的薪酬调整机制,特制定本实施细则。
1.2 本细则适用于公司全体员工,包括试用期员工。
二、调薪原则2.1 按劳分配为主,效率优先,兼顾公平的原则。
2.2 员工工资增长与公司经营发展和效益提高相适应的原则。
2.3 优化劳动配置,实现人岗匹配的原则。
2.4 公司员工的薪酬水平不低于当地同行业平均水平。
三、调薪类别及条件3.1 调薪类别(1)试用合格转正调薪:试用期满且考核合格的员工。
(2)年度性调薪:根据公司年度获利情况和员工年度考核绩效而定。
(3)岗位异动调薪:包括岗位晋升、降职、平级调动等。
(4)特殊调薪:因特殊原因,如公司战略调整、市场变化等。
3.2 调薪条件(1)试用合格转正调薪:试用期满且考核合格。
(2)年度性调薪:连续服务满一年以上,且年度考核合格。
(3)岗位异动调薪:符合岗位晋升、降职、平级调动等条件。
(4)特殊调薪:根据具体情况,由公司领导批准。
四、调薪流程4.1 提出调薪申请员工根据自身情况,向所在部门提出调薪申请。
4.2 部门审核部门负责人对员工的调薪申请进行审核,并提出意见。
4.3 人事部门评估人事部门根据员工调薪申请、部门意见以及公司实际情况进行评估。
4.4 领导审批人事部门将评估结果提交公司领导审批。
4.5 薪酬调整领导审批通过后,人事部门负责调整员工的薪酬。
五、调薪结果反馈5.1 人事部门将调薪结果通知员工。
5.2 员工如有异议,可在接到通知之日起5个工作日内向人事部门提出。
六、附则6.1 本细则由公司人力资源部门负责解释。
6.2 本细则自发布之日起施行,原有相关规定与本细则不符的,以本细则为准。
6.3 本细则的修订、废止由公司领导批准。
第一章总则第一条为规范企业内部员工薪酬管理,确保薪酬体系的公平、合理,激发员工工作积极性,提高企业整体效益,特制定本制度。
第二条本制度适用于企业全体员工,包括正式员工、试用员工、兼职员工等。
第三条本制度遵循以下原则:1. 公平原则:根据员工的工作表现、能力、贡献等因素进行调薪;2. 激励原则:通过调薪激励员工,提高员工的工作积极性和忠诚度;3. 合规原则:遵守国家相关法律法规,保障员工的合法权益;4. 透明原则:调薪过程公开透明,接受员工监督。
第二章调薪范围及标准第四条调薪范围:1. 基本工资调整;2. 岗位工资调整;3. 绩效工资调整;4. 津贴、补贴调整。
第五条调薪标准:1. 基本工资调整:根据企业经济效益、员工工作表现、行业薪酬水平等因素确定;2. 岗位工资调整:根据岗位价值、员工能力、工作表现等因素确定;3. 绩效工资调整:根据员工绩效考核结果确定;4. 津贴、补贴调整:根据国家政策、企业实际情况和员工需求等因素确定。
第三章调薪程序第六条调薪申请:1. 员工根据自身工作表现、能力提升等情况,向人力资源部门提出调薪申请;2. 人力资源部门对员工调薪申请进行初步审核,必要时组织评估小组进行评估。
第七条调薪审批:1. 人力资源部门将审核通过的调薪申请报送给企业领导层;2. 企业领导层根据企业实际情况和员工表现,审批调薪申请。
第八条调薪实施:1. 人力资源部门根据审批结果,制定调薪方案;2. 人力资源部门通知员工,并办理调薪手续。
第四章调薪监督与考核第九条调薪监督:1. 企业设立薪酬管理委员会,负责监督调薪工作的公平、公正、透明;2. 薪酬管理委员会定期对调薪工作进行审查,确保调薪制度的执行。
第十条调薪考核:1. 人力资源部门定期对调薪工作进行总结,分析调薪效果,为后续调薪工作提供参考;2. 对调薪过程中出现的问题,及时进行整改,提高调薪工作的质量。
第五章附则第十一条本制度由人力资源部门负责解释。
员工调薪管理规定及流程一、引言调薪是企业管理中的一项重要工作,通过调整员工的薪酬水平,既可以激励员工的积极性和创造力,提高员工的工作热情和工作质量,又能够保持企业的人力资源竞争力。
本文将介绍员工调薪管理规定及流程,以帮助企业管理者更好地处理调薪事务。
二、员工调薪管理规定(一)调薪的原则1.公正公平原则:调薪应该公正公平,不偏袒个别员工或部门。
基准调薪标准应制定,确保调薪决策的公正性。
2.基于绩效的原则:调薪应基于员工的绩效表现,绩效越好,调薪空间越大。
3.基于市场薪资的原则:企业应调研市场上的同行业同等岗位的薪资水平,以确保员工的薪酬在合理范围内。
(二)调薪的程序1.提交调薪申请:员工或直接上级应向人力资源部门提交调薪申请,申请中应包括调薪理由、期望调薪幅度等信息。
3.集体讨论:人力资源部门应组织有关部门负责人和员工的集体讨论会,评估员工的工作表现、贡献和成长潜力等。
4.薪酬计划制定:根据员工调薪的理由、期望调薪幅度以及绩效表现等因素,人力资源部门应定期制定薪酬计划。
5.薪酬汇报与审批:人力资源部门应将薪酬计划提交给上级领导审批,并向员工进行薪酬调整的通知。
6.薪酬调整执行:人力资源部门应将调薪计划执行和调整的结果通知给员工,与财务部门协调,及时进行薪酬调整。
三、员工调薪管理流程1.调薪申请:员工或直接上级向人力资源部门递交调薪申请,提出调薪的理由和期望调薪幅度。
3.讨论:人力资源部门组织集体讨论会,邀请有关部门负责人和员工参与,评估员工的工作表现、贡献和成长潜力等因素。
4.计划制定:根据员工调薪的申请、绩效表现和市场薪资水平等因素,人力资源部门定期制定薪酬计划。
5.汇报审批:人力资源部门将薪酬计划提交给上级领导进行审批,包括调薪的理由、幅度和调整时间等。
6.调整执行:人力资源部门将调薪计划的执行结果和调薪通知及时报告给员工,调整员工的薪酬水平,并与财务部门协调薪酬的发放工作。
四、结论员工调薪是企业管理中的一项重要工作,通过调整员工的薪酬水平,可以激励员工的积极性和创造力,提高员工的工作热情和工作质量。
调薪的规定调薪是指企业根据员工表现、市场薪酬水平等因素,对员工的薪资进行调整的一种管理措施。
调薪既能激励员工的工作积极性和创造力,也能提高员工的满意度和忠诚度,有利于企业的长期发展。
下面将介绍一些关于调薪的规定。
一、调薪的依据1. 员工表现:员工的工作表现是调薪的主要依据之一。
通过员工的考核、绩效评估等方式,评估员工的工作表现,表现优秀的员工可以得到更高的薪资调整。
2. 岗位价值:不同岗位对企业的贡献是不同的,岗位的重要性和市场需求程度也不同。
对于岗位价值高和市场需求大的员工,可以给予适当的薪资调整。
3. 市场薪酬水平:企业需要关注市场薪酬水平的动态变化,了解同行业或同岗位的薪酬情况,以便做出合理的薪资调整。
二、调薪的原则1. 公平公正:调薪应该建立在公平和公正的基础上,员工的薪资调整应该符合一定的规则和程序,并有明确的依据和标准。
2. 非歧视性:调薪应该遵循非歧视原则,不因员工的国籍、种族、性别、宗教、年龄等因素进行薪资差异对待。
3. 成本控制:调薪的幅度应该与企业的经济状况相适应,不会给企业造成过大的经济负担。
三、调薪的程序1. 制定调薪计划:企业应该制定调薪计划,确定调薪的时机、幅度和对象等,并明确调薪的依据和原则。
2. 调查研究:企业可以通过调查研究了解市场薪酬水平和行业的薪酬变化趋势,为调薪提供参考依据。
3. 评估员工表现:通过员工的考核、绩效评估等方式评估员工的工作表现,为调薪提供依据。
4. 决策和实施:根据调薪计划和员工的表现,企业进行决策,并在适当的时候通知员工调薪决定,并将其落实到实际操作中。
5. 调整记录:企业应该记录每次的调薪决定和具体的调薪幅度,以便于后续评估和跟踪。
总之,调薪是一种激励员工、提高员工满意度和忠诚度的重要手段。
企业在进行调薪时应该遵循公平公正、非歧视和成本控制的原则,并制定合理的调薪计划和程序。
通过科学合理的调薪措施,可以激发员工的工作热情和创造力,提高员工的工作效率和生产力,为企业的发展增添动力。
企业员工调薪管理办法细则一、调薪原则1.公平公正原则:员工调薪应遵循公平、公正的原则,根据员工的实际工作绩效和市场竞争情况进行综合评估,确保调薪的公平性。
2.激励动力原则:调薪应以激励员工的工作积极性和动力为目的,通过调整薪酬水平,激发员工的工作激情,提高工作效率。
3.策略与目标一致原则:员工调薪应与企业的发展战略和目标保持一致,确保员工薪酬与企业的整体利益相匹配。
4.市场导向原则:参考市场行情,根据行业的薪酬水平和竞争情况,制定员工调薪方案。
二、调薪程序1.绩效评估:定期对员工进行绩效评估,包括考核员工的工作表现、能力和业绩等,作为调薪的主要依据。
2.调薪申报:员工可通过向上级主管提出调薪申请,说明个人的工作表现和价值,并提供相关的支持材料。
3.薪酬数据分析:人力资源部门根据市场调研和员工的绩效评估数据,进行薪酬数据分析,了解员工的薪酬水平。
4.决策与审批:人力资源部门将薪酬数据分析报告提交给企业管理层或薪酬决策委员会,由其对员工调薪方案进行审议和决策。
5.调薪通知:企业将最终的员工调薪方案通知员工,告知调薪的具体金额、时间和调薪原因。
三、调薪指标1.综合评估指标:调薪应综合考虑员工的工作表现、能力、责任感、职位重要性、招聘难度等因素,通过评估指标对员工进行综合评估,确定调薪幅度。
2.市场薪酬指标:参考市场行情,了解行业内同等职位的薪酬水平,进行比较分析,以确保薪酬体系的合理性和市场竞争力。
3.公司利润指标:员工调薪方案的制定还应考虑企业的盈利状况和利润水平,确保员工薪酬与企业的经济利益相协调。
四、调薪幅度1.调薪幅度的浮动范围应根据员工的实际情况和绩效评估结果进行确定,符合员工实际工作表现。
2.调薪幅度通常不应低于员工的物价调整幅度,以保障员工的基本生活水平。
3.高绩效员工的调薪幅度可以适当更高,以激励和奖励他们的突出表现。
五、调薪用途1.绩效奖励:调薪可作为对员工优秀表现的奖励,以激励员工并提高其工作积极性。
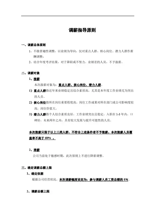
调薪指导原则
一、调薪总体原则
1、不做普遍性调整,以业绩为导向,仅对重点人群、核心岗位、潜力人群作薪
酬调整;
2、结合年度考评结果,对于降职或不努力、业绩差的人员,不予涨薪。
二、调薪对象
1、涨薪
本次涨薪对象为:重点人群、核心岗位、潜力人群。
1)重点人群指近年来业绩稳定且综合素质高,尤其是本年度工作业绩尤为突出的人员。
2)核心岗位指所在岗位重要程度高,岗位工作成果对所在部门或公司影响度较高,岗位价值大。
3)潜力人群指个人综合素质良好,工作业绩突出且稳定,入职在1-3年内,口碑好,未来两年之内,具有较大发展与提升可能性的人员。
本次涨薪只限于以上三类人群,不符合上述条件者不予涨薪。
本次涨薪人员覆盖率不高于60% 。
2、降薪
公司当前处于敏感时期,此次原则上不进行降薪调整。
三、确定调薪总额上限
1、确定依据
根据公司经营状况,本次调薪幅度设定为:参与调薪人员工资总额的8%。
2、调薪总额上限
根据各领导所分管业务方向所属人员的构成,按照以上调薪幅度,核算出本次可使用的调薪总额上限。
调薪总额上限是一个参考值,具体要结合各业务方向上一年度业绩完成情况、与其它类似岗位比对后的薪酬水平等因素进行调整。
第1篇随着我国经济的快速发展,企业竞争日益激烈,薪酬作为企业吸引和留住人才的重要手段,其合理性和公平性越来越受到关注。
本文将对我国公司调薪的相关法律规定进行分析,旨在帮助企业合规进行薪酬调整,保障员工权益。
一、薪酬调整的法律依据1. 《中华人民共和国劳动法》《劳动法》是我国劳动关系的根本大法,其中第三条规定:“劳动者享有工资报酬、休息休假、社会保险、劳动安全卫生、职业培训、劳动争议处理等权利。
”这一规定为薪酬调整提供了法律依据。
2. 《中华人民共和国劳动合同法》《劳动合同法》进一步明确了劳动合同双方的权利义务,其中第二十条规定:“用人单位与劳动者订立劳动合同,应当遵循平等自愿、协商一致的原则,不得违反法律、法规的规定。
”这一规定为薪酬调整提供了法律依据。
3. 《中华人民共和国工资支付暂行规定》《工资支付暂行规定》对工资支付的原则、支付方式、支付时间等进行了明确规定,为薪酬调整提供了具体操作依据。
二、薪酬调整的法律程序1. 协商程序根据《劳动合同法》第二十条规定,薪酬调整应当遵循平等自愿、协商一致的原则。
企业应当与员工就薪酬调整进行充分沟通,达成一致意见。
2. 民主程序《劳动合同法》第四条规定:“用人单位与劳动者订立、变更或者解除劳动合同,应当依法进行,不得违反法律、法规的规定。
”因此,企业在进行薪酬调整时,应当履行民主程序,如召开职工代表大会等,确保调整方案的合理性和公平性。
3. 公示程序《工资支付暂行规定》第十四条规定:“用人单位应当将工资支付标准、支付时间、支付方式等事项予以公示。
”因此,企业在调整薪酬时,应当将调整方案进行公示,接受员工监督。
三、薪酬调整的法律内容1. 薪酬调整的原则(1)公平原则:薪酬调整应当遵循公平原则,确保员工之间的薪酬差距合理,不得因性别、民族、宗教信仰等因素造成薪酬歧视。
(2)激励原则:薪酬调整应当具有激励作用,激发员工的积极性和创造性。
(3)合法性原则:薪酬调整应当符合国家法律法规和政策要求。
第一章总则第一条为确保公司薪酬体系的有效性和公平性,激励员工积极工作,提高员工满意度,特制定本制度。
第二条本制度适用于公司全体正式员工。
第三条公司薪酬调整遵循以下原则:1. 公平原则:薪酬调整应公平合理,体现岗位价值、绩效贡献和员工能力。
2. 动态原则:根据公司经营状况、市场薪酬水平及员工个人绩效变化,定期进行薪酬调整。
3. 法规原则:遵守国家相关法律法规,确保薪酬调整的合法合规。
第二章调薪范围与条件第四条调薪范围:1. 正式员工;2. 在试用期通过评估的员工;3. 年度病假、事假累计不超过3个月的员工。
第五条调薪条件:1. 员工需符合公司规定的岗位要求;2. 员工年度绩效考核达到或超过公司设定的最低标准;3. 员工无严重违纪行为。
第三章调薪程序第六条调薪流程:1. 薪酬管理部门根据公司年度薪酬调整计划,制定具体的调薪方案;2. 薪酬管理部门对符合调薪条件的员工进行初步筛选;3. 业务部门对筛选出的员工进行综合评估,提出调薪建议;4. 薪酬管理部门根据业务部门的建议,确定最终的调薪名单及幅度;5. 薪酬管理部门将调薪方案报公司领导审批;6. 薪酬管理部门与员工进行面谈,告知调薪结果;7. 薪酬管理部门办理调薪手续,更新员工薪酬信息。
第七条薪酬调整方式:1. 年度调薪:根据公司年度薪酬调整计划,结合员工绩效和岗位价值进行一次性调整;2. 临时调薪:根据员工个人表现、市场薪酬水平及公司经营状况,进行临时性调整。
第四章薪酬调整预算第八条公司每年制定薪酬调整预算,包括:1. 年度调薪预算;2. 临时调薪预算;3. 特殊情况处理预算。
第九条薪酬调整预算主要用于以下方面:1. 提高员工薪酬水平,增强公司竞争力;2. 激励员工积极工作,提高工作效率;3. 维护公司稳定,降低员工流失率。
第五章监督与考核第十条薪酬管理部门负责薪酬调整工作的监督与考核,确保调薪工作的公平、公正、公开。
第十一条薪酬管理部门对业务部门的调薪建议进行审核,确保其合理性。
工资普调方案为了保障员工的福利和工作积极性,促进企业稳定发展,经过充分讨论和研究,公司决定进行工资普调。
本次普调将涉及以下几个方面。
一、调薪基本原则1. 公平原则:工资普调应公平合理,不偏袒任何一方。
2. 奖惩原则:工资调整将考虑员工绩效、贡献和工作表现。
3. 薪酬结构原则:调整后的工资应当与市场情况和职位要求相适应。
4. 激励原则:通过工资普调激励员工,提高工作积极性和团队凝聚力。
二、调薪范围1. 员工A的调薪范围为5%-8%;2. 员工B的调薪范围为3%-6%;3. 员工C的调薪范围为2%-4%;4. 员工D的调薪范围为1%-3%;5. 员工E的调薪范围为0%-2%。
三、调薪程序1. 薪资评估:人力资源部将对员工的绩效和工作表现进行评估,为调薪提供依据。
2. 预算分配:根据各部门的经营状况和预算情况,确定可调配的薪资总额。
3. 组织评审:人力资源部将召集相关部门负责人和管理人员进行评审,确保调薪结果公平合理。
4. 通知员工:在调薪确定后,将通过内部通知、会议等方式告知员工。
四、调薪执行1. 薪资发放时间:调薪将在下个月工资发放时执行。
2. 工资调整方式:按照员工的调薪幅度和调薪范围进行调整。
3. 工资调整通知:公司将通过工资单和个人通知的方式告知员工工资调整情况。
4. 工资差异处理:对于有工资差异的员工,应做好解释和沟通工作,避免引发不必要的矛盾。
五、调薪效果评估1. 调薪后效果评估:针对工资普调后,对员工的工作积极性、生产效率及整体团队氛围进行评估。
2. 薪酬福利制度完善:根据评估结果,完善薪酬福利制度,进一步提高员工的薪酬待遇和福利待遇。
六、工资普调的意义1. 提高员工满意度:通过工资普调,提高员工对公司的满意度和工作积极性,进而提升工作质量和效率。
2. 增强竞争力:工资普调可以让公司在招聘和留住人才时更具竞争力,促进人力资源的合理配置。
3. 推动企业发展:积极的工资普调可以促进员工的工作热情和创造力,进而推动公司的稳定和发展。
第一章总则第一条为规范公司人员薪酬调整工作,保障公司人力资源战略的实施,提高员工的工作积极性和满意度,特制定本制度。
第二条本制度适用于公司全体正式员工。
第三条薪酬调整应遵循公平、公正、公开的原则,以绩效考核、岗位价值、市场薪酬水平为依据,实现薪酬的动态调整。
第二章调薪原则第四条薪酬调整应与公司发展战略、经营状况、员工个人绩效、岗位价值等因素相结合。
第五条薪酬调整应以绩效考核结果为主要依据,对表现优秀、贡献突出的员工给予适当奖励。
第六条薪酬调整应考虑市场薪酬水平,保持公司薪酬的竞争力。
第七条薪酬调整应遵循易岗易薪、异地异薪的原则,合理体现地区差异和岗位差异。
第三章调薪程序第八条薪酬调整分为年度调薪和临时调薪。
第九条年度调薪:1. 每年第一季度,由人力资源部根据公司年度经营状况和员工绩效考核结果,制定年度调薪方案。
2. 年度调薪方案经公司领导审批后,由人力资源部组织实施。
3. 员工年度调薪比例根据绩效考核结果和岗位价值确定。
第十条临时调薪:1. 员工因岗位变动、特殊贡献、工作表现突出等情况,可申请临时调薪。
2. 临时调薪需提交相关证明材料,经部门经理审核后,报人力资源部审批。
第十一条薪酬调整实施后,人力资源部应及时将调整结果通知员工,并做好相关记录。
第四章薪酬调整标准第十二条年度调薪标准:1. 表现优秀员工:薪酬调整比例不低于5%。
2. 表现良好员工:薪酬调整比例不低于3%。
3. 表现一般员工:薪酬调整比例不低于1%。
4. 表现较差员工:薪酬调整比例不超过-1%。
第十三条临时调薪标准:1. 岗位变动:根据新岗位的薪酬水平进行调薪。
2. 特殊贡献:根据贡献大小给予一次性奖励或调薪。
3. 工作表现突出:根据表现情况给予一次性奖励或调薪。
第五章附则第十四条本制度由人力资源部负责解释。
第十五条本制度自发布之日起施行,原有相关规定与本制度不一致的,以本制度为准。
第十六条本制度如有未尽事宜,由公司领导研究决定。
调薪制度范本一、总则第一条为了充分发挥薪酬的激励作用,调动员工的工作积极性,提高员工的工作效率,根据国家相关法律法规和公司的实际情况,制定本制度。
第二条本制度适用于公司全体员工,包括固定员工、合同工和实习生。
第三条调薪原则:公平、公正、透明,激励与约束相结合。
第四条调薪范围:基本工资、绩效工资、岗位工资、津贴、补贴等。
二、调薪机制第五条定期调薪:公司每年进行一次定期调薪,根据员工的工作表现、岗位变动、市场薪酬水平等因素进行调整。
第六条特殊调薪:对于表现突出的员工,公司可以给予特殊调薪,以激励员工的工作积极性。
第七条岗位晋升调薪:员工晋升至更高岗位时,应根据新岗位的薪酬标准进行调整。
第八条绩效考核调薪:根据员工的年度绩效考核结果,给予相应的薪酬调整。
第九条调薪审批:调薪申请应由部门经理提出,经人力资源部审核,总经理审批后实施。
三、调薪程序第十条部门经理根据员工的工作表现、岗位变动等情况,提出调薪申请。
第十一条人力资源部对调薪申请进行审核,根据公司薪酬政策和市场薪酬水平,提出调薪方案。
第十二条总经理审批调薪方案,并将审批结果通知相关部门和员工。
第十三条人力资源部负责办理调薪手续,包括工资表的更新、个税的调整等。
四、特殊情形第十四条员工在试用期满后,根据试用期表现,可以给予适当的薪酬调整。
第十五条员工在工作中遇到特殊情况,如重大贡献、特殊困难等,可以由部门经理提出特殊调薪申请,经人力资源部审核,总经理审批后实施。
五、附则第十六条本制度自发布之日起实施,如有未尽事宜,由公司领导决定。
第十七条本制度的解释权归公司所有。
通过以上调薪制度范本,公司可以更好地激励员工,提高员工的工作积极性,同时也保证了薪酬的公平性和透明性。
在实际操作中,公司应根据自身情况和员工的表现,灵活运用调薪机制,以实现员工与公司的共同发展。
第一章总则第一条为规范公司员工薪酬管理,确保薪酬体系的公平、合理和有效性,激励员工积极工作,提高员工满意度,特制定本制度。
第二条本制度适用于公司全体正式员工,包括管理人员、技术人员、生产人员等。
第二章调薪原则第三条调薪应遵循以下原则:1. 公平公正原则:调薪应基于员工的岗位价值、工作表现、业绩贡献和公司经营状况等因素,确保调薪的公平性和公正性。
2. 激励原则:调薪应与员工的努力程度和贡献大小相匹配,以激励员工不断提高工作绩效。
3. 稳定原则:调薪应保持一定的连续性和稳定性,避免频繁变动影响员工的预期和公司运营。
4. 可行原则:调薪方案应符合公司财务状况和薪酬预算,确保公司可持续发展。
第三章调薪条件第四条员工调薪应满足以下条件之一:1. 工作绩效显著提升:员工在上一考核周期内,工作业绩超出岗位标准,对公司贡献较大。
2. 岗位变动:员工因工作需要或个人能力提升,被调整到更高一级的岗位。
3. 职称晋升:员工因专业技术能力提升,获得更高一级的职称。
4. 工作年限:员工在公司工作满一定年限,根据公司政策给予一定幅度的调薪。
5. 市场调研:根据市场薪酬水平调研结果,对公司薪酬体系进行调整,确保公司薪酬竞争力。
第四章调薪程序第五条调薪程序如下:1. 员工自评:员工根据自身工作表现和公司调薪条件进行自评,填写调薪申请表。
2. 部门评估:部门负责人根据员工自评和部门考核结果,对员工调薪申请进行初步评估。
3. 考核委员会审核:考核委员会对各部门评估结果进行审核,确定调薪名单。
4. 薪酬管理部门制定调薪方案:根据考核委员会审核结果,薪酬管理部门制定具体的调薪方案。
5. 薪酬发放:薪酬管理部门根据调薪方案,及时调整员工薪酬,并通知员工。
6. 调薪结果公示:公司将调薪结果进行公示,接受员工监督。
第五章调薪时间第六条调薪时间为每年一次,具体时间由公司根据实际情况确定。
第六章附则第七条本制度由公司人力资源部负责解释。
第八条本制度自发布之日起实施,原有相关规定与本制度不一致的,以本制度为准。
A公司是一家民营家具制造企业,近两年业绩非常突出,员工也已经达到1000
多人。
但是,每到调薪时期,HR经理都被搞得焦头烂额。
因为各部门的经理总是会提交一长串需要加薪人员的名单,而且总会有一大堆的理由给这些人员加薪,HR经理不得不硬着头皮要求各部门经理将加薪名额控制在一定比例以内。
有的部门经理比较听话,就将加薪的名额按照要求比例做了调整,而有的部门经理却直接将报告递到了总经理的面前,总经理往往不会拒绝部门经理的“充分理由”,签字同意并又交回人力资源部办理,从而将HR经理推到了窘境,没
有加薪的部门说人力资源部欺软怕硬,加薪的部门说人力资源部是拿鸡毛当令箭,滥用权力,总经理反过来也责备人力资源部薪资总额控制不利,几乎超过企业业绩的增长速度……
B公司是一家国有上市公司,从80年代的亏损大户发展成目前的行业排头兵,
员工已经突破5000人。
但是,B公司HR经理也总被调薪搞得身心疲惫。
因为,虽然公司已经建立了比较完善的薪酬晋升标准与规则,但是,每到调薪时,HR
经理都必须提前收集整理好各部门调薪人员的名单和资料,并分别注明所有的意见,然后,提交给书记(主管人事领导)讨论名单,这个过程要反复5-10次,总有很多其他副总推荐人选需要临时加入的名单,总有很多由于名额限制需要删减的名单。
终于盼到名单确定的时刻,可是等名单发到各部门后,又不得不面对被删减出调薪名单的员工的投诉。
HR经理只能一个一个的分别沟通、说服,但结果却是员工集体投诉到公司总经理处。
最后的结果是员工得到一定程度的调薪,HR经理受到众人的埋怨。
解决方案:
调薪,是企业进行员工激励与薪资分配的一项重要手段,也是HR部门必须承担的一项基本职责。
然而,许多企业的调薪并没有发挥出应有的激励效果,许多HR也非常不情愿承担“调薪”的责任,因为每次调薪都可能使HR面对老板的职责和员工的非议。
案例中A公司根本不知道为什么要调薪、调薪的依据是什么、标准是什么,是典型的缺乏科学基础的调薪;B公司虽然制定了明确的调
薪依据和标准,但是在调薪的流程、规则与沟通上明显不足,是典型的在调薪艺术上失败的案例。
综上说明,HR调薪必须建立科学的调薪基础,明确调薪的额度、策略和规则,必须提高薪资调整管理的艺术,营造好调薪的氛围,做好调薪的沟通等。
只有这样,才能使老板与员工皆大欢喜,才能充分发挥调薪留住人才和激励人才的功能。
一、建立科学的调薪基础
调薪的基础主要包括调薪的依据、标准和规则,这部分是应该向员工公开的,而且是可以通过科学的工具和方法确定的,HR要玩转调薪就必须建立科学的调薪基础。
科学的调薪基础主要包括以下四个部分:
1.建立人工成本分析机制,明确年度加薪总额。
任何一个企业的老板都非常关心到底企业的人工成本是多少,都非常关心如何才能建立起企业业绩与公司人工成本总额挂钩的机制,以充分发挥人工成本的激励作用,实现付出最小成本、获得最大收益的效果。
人工成本分析机制是薪酬管理的三大基础工程之一,也是实现以最小人力成本获得最大收益的有效手段。
人工成本分析的方法通常包括历史数据推算法、损益临界推算法和劳动分配推算法。
最常用的公式是:人工成本率=当期总人工成本/当期销售额。
一个较为成熟的行业或企业,当经营条件变化不大时,人工成本率应该是一个常数(表1是企业总人工成本与销售额比例的关系,供大家参考)。
表1 总人力成本与销售额的比例
企业规模总人工成本/销售额
5000人以上11%
1000~4999人12%
300~999人13%
100~299人14%
30~99人15%
平均值13%
2.根据企业薪酬策略,在市场调查的基础上做出调薪策略。
企业的薪酬策略是决定调薪策略的导向标,通常包括市场领先战略、市场对应战略和市场跟随战略,具体采取哪种薪酬策略,由企业的战略和人才市场的供求关系决定。
企业的调薪策略必须以企业薪酬总策略为导向,综合考虑人才市场供求因素、企业员工类别和薪资调查结果等因素。
如果企业实行市场领先战略,调薪的策略就是根据市场调查结果,保证核心员工的薪资水平绝对高于市场水平,保证市场稀缺人才的薪资水平绝对高于市场水平,保证非核心且非稀缺人才的薪资调整标准略高于市场评价水平;如果企业实行的是市场对应策略,调薪的策略就是根据市场调查结果,保证核心员工和稀缺人才的薪资水平处于市场中上水平,保证非核心且非稀缺人才的薪资处于市场中的水平;如果企业实行市场跟随策略,调薪的策
略就是跟随行业薪资水平的变化,保证核心员工和市场稀缺人才薪资水平处于市场中等水平,非核心员工和非稀缺人才薪资水平处于市场中下水平。
3.根据薪资价值源,制定调薪规则。
员工薪资的价值源是指决定员工薪资标准的基础,主要包括四个方面,一是个人价值(成本价值),即员工本身所具有的价值,包括个人的学历、专业、职称、工龄、能力、素质等方面;二是岗位价值(使用价值),即岗位本身具有的价值,主要由岗位的职责来体现,与担任岗位人员的资历没有关系;三是贡献价值(绩效价值),即员工在某一特定岗位上为企业创造的价值;四是稀缺价值(市场价值),即根据人才市场供求稀缺性确定的价值,其是影响薪资策略的重要因素,在上部分考虑,在此不再赘述。
企业制定调薪规则要充分考虑这三个方面的价值,根据个人价值制定能力素质部分薪资调整等级,并根据个人价值的评估方法,制定能力素质调级调等的规则;根据岗位价值制定岗位价值部分薪资调整等级,并根据岗位等级的晋升规则,制定岗位等级的调薪规则;贡献价值在绩效工资部分已有体现,但是,绩效工资仅仅体现常规的贡献价值,公司还需要制定特殊贡献价值的调薪规则。
4.附加规则。
在根据企业经营业绩确定调薪总额、根据企业战略和市场供求因素确定调薪策略、根据薪资价值源制定调薪规则的基础上,企业还必须根据国家强制性政策、物价等因素,制定年度调薪的附加规则。
通过附加规则的制定,一方面可以消除不必要的法律纠纷,另一方面进一步提高员工的满意度,避免了员工的不满意,避免了前期的薪资投入的成果付之东流。
二、提高调薪管理的艺术性
建立了科学的调薪基础后,影响HR玩转薪酬的另外一个重要的环节就是调薪管理,这个环节因各企业文化的不同而有所差异,成功与否主要体现在管理的艺术性上。
HR在这个环节上必须通过营造氛围、获得领导支持、应用正式与非正式沟通的手段及制度规范等,提高调薪管理的艺术性,具体如下:
1.争取企业高层的认同与支持。
HR在正式公布调薪政策与渠道之前,首先要将年度的调薪政策、策略、额度、比例及调薪的依据向企业高层汇报,争取获得企业高层的认可。
在这同时,口头向高层领导说明以往调薪容易出现的问题及导致这些问题出现的原因,并委婉地请求企业高层为了避免同类问题的发生,做到客观中立、按规则办事、明确授权等,坚决不违反规则直接受理关于调薪的相关报告与投诉,坚持只接受HR部门关于调薪相关事宜的汇报。
2.以书面形式拟制调薪建议报告。
采用书面的形式,一方面可以明确记录相关事宜,以避免日后纠纷无据可查,另一方面,也可以进一步提高相关人员的重视程度。
书面调薪建议报告的样板由人力资源部拟定。
报告的内容分为两部分,第一
部分是通用部分,由人力资源部拟定,通常包括:本年度的调薪策略、调薪规则、调薪比例、调薪原因及分析报告、调薪具体方案及调薪各项活动的时间进度表;第二部分是个性部分,由各部门分别填写,主要包括调薪的岗位及人员,调薪的依据、证据以及特殊情况说明等。
对回收的调薪建议报告,人力资源部负责对照调薪规则审核,不符合规定的直接退回重新拟定。
3.会议沟通。
会议沟通是一种正式的口头沟通方式,通过会议沟通可以引起各部门负责人对事情的重视程度。
因此,每年调薪前期,可以安排由高层参加的调薪碰头会议,重点强调本年度调薪的策略与政策、调薪的理由、金额及依据、调薪的流程与注意事项等。
人力资源部可以在会议开始时,现场发放包含通用部门的调薪建议报告,并指导如何填写。
4.发挥部门主管协调作用。
调薪最容易出现的问题就是部门主管一手操办,缺乏与员工进行必要的解释和沟通,使员工对调薪缺乏必要的知情权,从而导致员工的不满与怨言。
因此,人力资源部要通过制度明确部门主管在调薪工作中应该承担的职责,即向员工解释、说明调薪相关事宜的责任,按照调薪政策与依据,客观公正地填报调薪建议报告的责任及必须遵守调薪相关政策与规定的责任。
人力资源部通过与企业高层及各部门主管沟通,将调薪的相关责任列入部门主管绩效考核计划表,督促部门主管落实调薪的协调、解释等的责任。
5.公开调薪投诉渠道及事宜。
调薪引起员工越级投诉或不满行为的一个重要原因就是企业没有为员工提供明确的投诉渠道和程序。
因此,企业必须通过投诉申报的制度明确规定,受理员工调薪投诉的部门是哪个,员工投诉的程序是什么,需要准备的材料有哪些等,并强调对于不按规定投诉的情况一概不予受理。
每年调薪的时候,人力资源部首先要通过网络公告或平面公告的形式强调说明调薪投诉的渠道及事宜。
管理是一门科学更是一门艺术,科学是基础、艺术是手段,希望HR能够在调薪环节上,通过科学的方法和工具奠定调薪的基础,通过艺术的措施和手段规范调薪的管理,从而,使老板满意调薪的目的与结果,使员工满意调薪的过程与结果,实现员工与老板的皆大欢喜!。