最新门诊日志登记簿()
- 格式:docx
- 大小:6.40 KB
- 文档页数:1
医院门诊日志登记表医院门诊日志登记表是医院记录患者信息的重要工具,它可以帮助医生了解患者的病情、病史和治疗情况,为患者提供更准确的治疗方案。
下面我们来详细了解一下医院门诊日志登记表。
一、门诊日志登记表的作用医院门诊日志登记表是医院管理的重要组成部分,它记录了患者的就诊信息,可以帮助医生更好地了解患者的病情,为患者提供更准确的治疗方案。
同时,门诊日志登记表还可以帮助医院管理人员了解医院的运营情况,为医院的决策提供依据。
二、门诊日志登记表的格式门诊日志登记表的格式通常包括以下内容:1、患者基本信息:包括姓名、性别、年龄、籍贯等。
2、就诊信息:包括就诊时间、科室、医生、诊断结果等。
3、病史信息:包括既往病史、家族病史等。
4、治疗信息:包括治疗方案、用药情况等。
5、其他信息:包括方式等。
三、门诊日志登记表的使用方法使用门诊日志登记表的方法很简单,只需要按照表格中的内容逐项填写即可。
在填写时需要注意以下几点:1、填写要准确:患者的信息必须准确无误,不能有任何隐瞒或误导。
2、填写要全面:需要填写的内容必须全部填写,不能遗漏。
3、填写要及时:每次就诊后需要及时填写门诊日志登记表,不能拖延。
四、门诊日志登记表的注意事项1、保护患者隐私:在填写门诊日志登记表时需要注意保护患者的隐私,避免泄露患者的个人信息。
2、妥善保管:门诊日志登记表需要妥善保管,避免损坏或丢失。
3、定期整理:门诊日志登记表需要定期整理,保持整洁有序。
一、引言医院作为医疗服务的主要提供者,始终致力于提供高质量的医疗服务。
然而,在实践中,由于各种原因,患者可能会对医院的服务产生不满。
为了更好地了解患者的需求和问题,提高医疗服务质量,医院需要建立一个完善的投诉登记机制。
本文将介绍医院投诉登记表的设计、使用和注意事项。
二、投诉登记表的设计1、标题:医院投诉登记表2、引言:简要介绍医院投诉登记表的目的和意义,以增加患者的信任感和参与度。
3、投诉内容:包括患者对医院服务的投诉内容,如医疗技术、服务态度、环境卫生等。
门诊日志登记本门诊信息
日期:____年__月__日
医生:__________
科室:__________
患者登记
患者1详细记录
姓名:xx
性别:x
年龄:xx
联系电话:xxx
诊断时间:上午10:00
主诉:持续性头痛,已持续3天
诊断结果:初步诊断为偏头痛
处置措施:建议休息,服用止痛药
下一步治疗建议:一周后复诊,如症状加重立即就医
患者2详细记录
姓名:xx
性别:x
年龄:x
联系电话:xxx
诊断时间:下午14:30
主诉:胃部不适,食欲不振
诊断结果:胃炎
处置措施:开胃药,调整饮食
下一步治疗建议:一个月后复诊,期间避免辛辣刺激食物
备注
今日门诊共接诊患者10人,其中新患者6人,复诊患者4人。
所有患者均已给予相应治疗建议。
医生签名:__________
日期:__________
注意事项:
所有信息需真实、准确填写。
患者信息和治疗记录需严格保密。
日志本应定期归档,以备查阅。
宜昌市医疗机构门诊日志登记簿
备注:①带“”号项目为必填项目;②备注内填入内容:凡检查、报卡情况请填入备注栏内;
宜昌市医疗卫生机构检验部门影像部门登记报告簿
备注:带“”号项目为必填项目;
宜昌市医疗机构入出院登记簿
备注:带“”号项目为必填项目;
宜昌市医疗卫生机构传染病登记报告簿
传染病疫情报告记录本
各级医疗机构工作自查用表
自查成员检查时间
附表1-4 法定传染病报告质量检查登记表
,请注明如呼内、消化内科 2.住院病例的发病日期、诊断日期的信息需查看患者住院病案
自查成员检查时间。
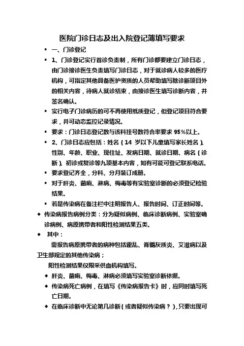
医院门诊日志及出入院登记簿填写要求▪一、门诊登记▪1、门诊登记实行首诊负责制,所有门诊都要建立门诊日志,由门诊接诊医生负责填写门诊日志,对于就诊病人较多的医疗机构,可指定其他具备医护资质的人员帮助填写除诊断项目外的相关内容,待病人就诊结束,由接诊医生填写诊断内容,并签名确认。
▪实行电子门诊病历的可不再使用纸质登记,但登记项目符合要求,并可动态监控记录情况。
▪要求:门诊日志登记数与该科挂号数符合率要求95%以上。
▪2、门诊日志应包括:姓名(14岁以下儿童填写家长姓名)、性别、年龄、职业、现住址、发病日期、就诊日期、病名(诊断)、初诊或复诊等九项基本内容,如有可能可登记联系电话。
▪要求登记齐全,分科、分月装订成册。
▪对于肝炎、菌痢、淋病、梅毒等有实验室诊断的必须登记检验结果。
▪若是传染病在备注栏中注明报告人、报告时间、订正时间等。
✹传染病报告病例分类:分为疑似病例、临床诊断病例、实验室确诊病例、病原携带者和阳性检测结果五类。
✹其中:需报告病原携带者的病种包括霍乱、脊髓灰质炎、艾滋病以及卫生部规定的其他传染病;阳性检测结果仅限采供血机构填写。
✹肝炎、菌痢、梅毒、淋病必须填写实验室诊断依据。
✹传染病死亡病例,在填写《传染病报告卡》时,应同时填写死亡日期。
✹在临床诊断中无论第几诊断(或者疑似传染病?),只要出现可疑传染病诊断必须按照传染病报告。
一人患两种传染病须填报两张卡片。
▪二、出入院登记▪1、出入院登记实行床位负责制,所有病例均需进行出入院登记或电子病历,由负责其床位的临床人员填写出入院登记,对于住院病人较多的医疗机构,可参考病历帮组填写,但须有临床医生签名确认。
▪要求:出入院登记与住院病例符合率达100%。
▪2、出入院登记包括:姓名(14岁以下儿童填写家长姓名)、性别、年龄、职业、现住址、入院日期、入院诊断、出院日期、出院诊断、转归情况等十项基本内容;如有可能可登记联系电话。
3、对于实行电子病历(门诊和住院)的医疗单位,由负责医院管理的科室按照门诊日志和出入院登记规定的项目,定期将本院各科室门诊日志和出入院登记导出,并存放待查(保存三年),导出项目不全或者无导出功能的,要尽快增加项目,并完善电子病历导出功能。
门诊日志登记表
就诊
日期患者姓名性
别
年
龄
家长
姓名
住址职业发病
日期
主要症状诊断病名初
诊
复
诊
治疗方法个体化
健康教育
医生签名
精品文档
说明:14岁以下(含14岁)患者要填写家长姓名。
如是35岁以上首诊未做慢病筛查的要测血压和血糖(免费)并再登记在慢病筛查登记簿上,并在门诊病历封面右上角注明“已筛查”及日期,1年内再就诊不用做筛查登记。
如是发热的再登记在发热登记簿上。
如是传染病的再要登记在传染病登记簿上并报传染病卡。
如是动物咬伤的只要登记在动物咬伤登记簿上即可。
精品文档。