异步电动机自动控制实验内容和步骤。
- 格式:docx
- 大小:36.59 KB
- 文档页数:2
实验报告三相异步电动机连续控制
本实验是通过对三相异步电动机进行连续控制,来探究其运行特性和控制方法。
实验
过程中,我们使用了三相交流电源、三相异步电动机、控制电路等设备,通过控制电路来
调整电机的转速、运行方向以及运行状态等。
首先,我们对电机进行了正逆转的测试。
在控制电路中设置了正反转开关,通过控制
开关的状态来控制电机的正反转。
实验结果表明,电机能够较为稳定地在正反转状态下运行。
接着,我们进行了电机的转速控制实验。
在控制电路中设置了一个可变电位器,通过
调整电位器的电阻值来改变电机的转速。
实验结果表明,电机的转速显著受到电位器电阻
值的影响,电阻值越大,电机转速越慢,反之亦然。
最后,我们进行了电机的运行状态控制实验。
在控制电路中设置了一个自动控制开关,通过改变自动控制开关的状态来改变电机的运行状态。
实验结果表明,电机的运行状态可
以通过控制电路的设置来实现自动控制,例如实现电机的自动启停等。
总之,通过对三相异步电动机进行连续控制实验,我们深入了解了电机的运行特性和
控制方法,以及控制电路的配置方法和参数调整技巧。
这对于我们今后的工程实践和应用
研究都有着重要的意义。
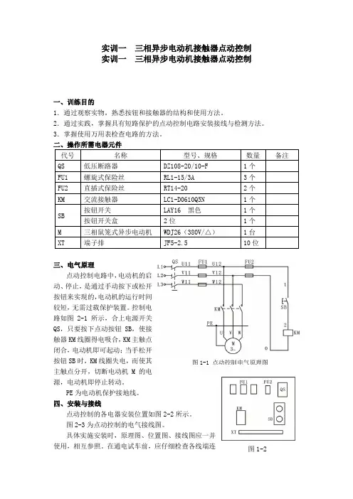
实训一 三相异步电动机接触器点动控制 实训一 三相异步电动机接触器点动控制一、训练目的1.通过观察实物,熟悉按钮和接触器的结构和使用方法。
2.通过实践,掌握具有短路保护的点动控制电路安装接线与检测方法。
3.掌握使用万用表检查电路的方法。
三、电气原理点动控制电路中,电动机的启动、停止,是通过手动按下或松开按钮来实现的,电动机的运行时间较短,无需过载保护装置。
控制电路如图2-1所示,合上电源开关QS ,只要按下点动按钮SB ,使接触器KM 线圈得电吸合,KM 主触点闭合,电动机即可起动;当手松开按钮SB 时,KM 线圈失电,而使其主触点分开,切断电动机M 的电源,电动机即停止转动。
PE 为电动机保护接地线。
四、安装与接线点动控制的各电器安装位置如图2-2所示。
图2-3为点动控制的电气接线图。
具体实施安装时,原理图、位置图、接线图应一并使用,相互参照。
在通电试车前,应仔细检查各线端连图1-2图1-1 点动控制电气原理图接是否正确、可靠,并用万用表的欧姆档检查控制回路是否短路或开路(按下起动控制按钮时,控制电路的两端电阻应为吸引线圈的直流电阻)、主电路有无开路或短路等。
图1-3 点动控制电路接线图实训二 三相异步电机接触器自锁控制线路在点动控制的电路中,要使电动机转动,就必须用手按住按钮不放,这不适合电动机长时间连续运行的控制场合,而必需具有接触器自锁的控制电路。
二、训练目的1.通过实践训练,熟悉热继电器的结构、原理和使用方法。
2.通过实践训练,掌握具有过载保护的接触器自锁电路安装接线与检测。
3.进一步熟练万用表的使用。
三、电气原理因电动机是连续工作,必须加装热继电器以实现过载保护,具有过载保护的自锁控制电路的电气原理如图2-1所示,它与点动控制电路的不同之处在于控制电路中增加了一个停止按钮SB1,在启动按钮的两端并联了一对接触器的常开触头,增加了过载保护装置(热继电器FR )。
电路的工作过程:按下启动按钮SB2→接触器KM 线圈通电→KM (3-4)闭合自锁,同时KM 主触头闭合,电动机M 起动运行。
实验报告课程名称: 电气原理与应用 指导老师: 成绩:__________________实验名称:三相异步电动机点动控制和自锁及正反转互锁控制 实验类型:____同组学生姓名:______一、实验目的和要求(必填) 二、实验内容和原理(必填)三、主要仪器设备(必填) 四、操作方法和实验步骤五、实验数据记录和处理 六、实验结果与分析(必填)七、讨论、心得一、实验目的1.通过对三相异步电动机点动控制和自锁控制线路的实际安装接线,掌握由电气原理图变换成安装接线图的知识;2.通过实验进一步加深理解点动控制和自锁控制的特点以及在机床控制中的应用。
3.掌握三相异步电动机正反转的原理和方法,加深对电气控制系统各种保护、自锁、互锁等环节的理解;4.掌握接触器联锁正反转、按钮联锁正反转控制线路的不同接法,并熟悉在操作过程中有哪些不同之处;5.通过对三相鼠笼式异步电动机延时正反转控制线路的安装接线,掌握由电气原理图接成实际操作电路的方法。
6。
学会分析、排除继电-—接触控制线路故障的方法。
二、实验原理1.继电接触控制在各类生产机械中获得广泛的应用,交流电动机继电接触控制电路的主要设备是交流接触器,其主要构造为:(1) 电磁系统─铁心、吸引线圈和短路环;(2) 触头系统─主触头和辅助触头,还可按吸引线圈得电前后触头的动作状态,分动合(常开)、动断(常闭)两类;(3) 消弧系统─在切断大电流的触头上装有灭弧罩以迅速切断电弧;(4) 接线端子,反作用弹簧等.2.在控制回路中常采用接触器的辅助触头来实现自锁和互锁控制。
要求接触器线圈得电后能自动保持动作后的状态,这就是自锁,通常用接触器自身的动合触头与起动按钮相并联来实现,以达到电动机的长期运行,这一动合触头称为“自锁触头".使两个电器不能同时得电动作的控制,称为互锁控制,如为了避免正、反转两个接触器同时得电而造成三相电源短路事故,必须增设互锁控制环节。
为操作的方便,也为防止因接触器主触头长期大电流的烧蚀而偶发触头粘连后造成的三相电源短路事故,通常在具有正、反转控制的线路中采用既有接触器的动断辅助触头的电气互锁,又有复合按钮机械互锁的双重互锁的控制环节。
一、实验目的1. 了解异步电动机的结构和工作原理。
2. 掌握异步电动机的起动、调速和正反转控制方法。
3. 熟悉异步电动机的运行特性和保护措施。
二、实验器材1. 异步电动机一台2. 万能表一台3. 空气开关4. 接触器5. 按钮开关6. 导线若干7. 螺丝刀三、实验原理异步电动机是一种将电能转换为机械能的旋转电机。
它主要由定子和转子两部分组成。
定子是固定不动的部分,转子是旋转的部分。
当三相交流电源接在定子上时,会在定子中产生旋转磁场,从而使转子旋转。
四、实验步骤1. 异步电动机的起动(1)将三相交流电源接入异步电动机的定子绕组。
(2)合上空气开关,观察异步电动机的起动过程。
(3)记录异步电动机的起动时间、起动电流和起动转矩。
2. 异步电动机的调速(1)采用改变电源频率的方法进行调速。
(2)将三相交流电源的频率逐渐降低,观察异步电动机的转速变化。
(3)记录不同频率下的异步电动机转速。
3. 异步电动机的正反转控制(1)将三相交流电源接入异步电动机的定子绕组。
(2)改变电源的相序,观察异步电动机的旋转方向变化。
(3)记录改变相序后异步电动机的旋转方向。
4. 异步电动机的保护(1)观察异步电动机在过载、短路等异常情况下的保护措施。
(2)记录异步电动机在异常情况下的运行状态。
五、实验结果与分析1. 异步电动机的起动实验结果显示,异步电动机的起动时间、起动电流和起动转矩与电源电压、电动机负载等因素有关。
在正常情况下,异步电动机的起动时间较短,起动电流较大,起动转矩较大。
2. 异步电动机的调速实验结果显示,异步电动机的转速与电源频率成正比。
降低电源频率,异步电动机的转速降低;提高电源频率,异步电动机的转速提高。
3. 异步电动机的正反转控制实验结果显示,改变电源相序可以改变异步电动机的旋转方向。
将电源相序倒置,异步电动机的旋转方向也会倒置。
4. 异步电动机的保护实验结果显示,异步电动机在过载、短路等异常情况下会自动切断电源,起到保护作用。
三相异步电动机的Y—△启动控制实验报告The Standardization Office was revised on the afternoon of December 13, 2020可编程控制器课程设计报告书三相异步电动机的Y—△启动控制学院名称:自动化学院学生姓名:专业名称:班级:时间:2013年5月20日至5月 31日三相异步电动机的Y—△启动控制一、设计目的:1.了解交流继电器、热继电器在电器控制系统中应用。
2.了解对自锁、互锁功能。
3.了解异步电动机Y—△降压启动控制的原理、运行情况及操作方法。
二、设计要求:1、设计电动机Y—△的启动控制系统电路;2、装配电动机Y—△启动控制系统;3、编写s7_300的控制程序;4、软、硬件进行仿真,得出结果。
三、设计设备:1.三相交流电源(输出电压线);2.继电接触控制、交流接触器、按钮、热继电器、熔断器、PLCS300;3.三相鼠笼式电动机。
四、设计原理:对于正常运行的定子绕组为三角形接法的鼠笼式异步电动机来说,如果在启动时将定子绕组接成星形,待起动完毕后再接成三角形,就可以降低启动电流,减轻它对电网的冲击,这样的起动方式称为星三角减压启动,或简称为星三角启动(Y-Δ启动)。
星三角起动法适用于正常运行时绕组为三角形联接的的电动机,电动机的三相绕组的六个出线端都要引出,并接到转换开关上。
起动时,将正常运行时三角形接法的定子绕组改接为星形联接,起动结束后再换为三角形连接。
这种方法只适用于中小型鼠笼式异步电动机.定子绕组星形连接时,定子电压降为三角形连接的1/√3,由电源提供的起动电流仅为定子绕组三角形连接时的1/3。
就是可以较大的降低启动电流,这是它的优点.但是,由于起动转矩与每相绕组电压的平方成正比,星形接法时的绕组电压降低了1/ √3倍,所以起动转矩将降到三角形接法的1/3,这是其缺点。
Y-△降压启动器仅适用于△运行380V的三相鼠笼式电动机作空载或轻载启动。
电工实习报告--鼠笼式异步电动机的正反转控制电工实习报告姓名:高雪珍班级:11自动化1班学号:2011551603指导老师:李辉鼠笼式异步电动机的正反转控制一、实验目的1(了解交流接触器、热继电器和按钮等几种常用控制电器的结构,并熟悉它们的联接方法。
2(通过实验操作,加深理解鼠笼式电动机直接启动控制线路的工作原理及各环节的作用。
3(了解复式按钮的结构、联接方法及其所起的作用,通过实验加深理解鼠笼式电动机正反转控制线路的工作原理,明确控制线路中两个接触器联锁的必要性。
4(了解行程开关的工作原理及其在控制电路中所起的作用,并用行程开关设计行程控制和自动循环控制。
二、实验仪器与设备1(三相交流电源一个2(三相鼠笼式异步电动机一台3(交流接触器两个4(热继电器一个(按钮三个 56(万用表一块三、预习要求1(了解三相异步电动机铭牌数据的意义。
2(了解几种常用控制电器的结构、用途和工作原理。
3(复习鼠笼式三相异步电动机直接启动控制电路的工作原理,并理解自锁及点动的概念,以及短路保护、过载保护和零压保护的概念。
4(复习三相鼠笼式异步电动机正反转控制线路的工作原理,弄清实现正反转时各控制元件动作过程。
为什么必须保证两个接触器不能同时工作,采取什么措施可以解决这一问题,5(复习行程开关和通电延时的时间继电器的工作原理,并独立设计行程控制和时间控制的实验控制线路图。
四、实验内容与步骤1. 三相鼠笼式异步电动机的直接起动控制图1 直接起动控制电路在切断电源的情况下,按图 1 接线。
通常先用粗线接好主电路,然后再用细线接控制电路,并且按“先接串联电路、后接并联电路”的方法进行接线。
要求在任一联接点上不超过两根导线,以保证接线的牢靠、安全。
线路接好后,仍按先主电路后控制电路的顺序依次检查。
对所接线路的检查核对也可用万用表在不带电的情况下,通过各触点闭合或断开时电路阻值的变化来判断,同学可按自行拟定的检查程序进行检查。
在确认所接线路正确无误后,便可通电进行控制操作。
三相异步电动机Y—Δ自动降压启动控制实验1、实验目的⑴学会三相异步电动机Y—Δ自动降压启动控制的接线和操作方法。
⑵理解三相异步电动机Y—Δ自动降压启动的概念。
⑶理解三相异步电动机Y—Δ自动降压启动的基本原理。
⑷了解时间继电器的作用和动作情况。
2、预习内容及要求⑴Y—Δ转换启动的作用三相异步电动机的Y—Δ转换起动方式是大容量电动机起动常用的降压起动措施,但它只能应用于Δ形连接的三相异步电动机。
在起动过程中,利用绕组的Y形连接即可降低电动机的绕组电压及减少绕组电流,达到降低起动电流和减少电机起动过程对电网电压的影响。
待电动机起动过程结束后再使绕组恢复到Δ形连接,使电动机正常运行。
⑵电动机Y—Δ启动控制原理①控制线路及电路组成三相异步电动机的Y—Δ变换起动控制的连接线路如图3-6所示,它主要有以下元器件组成:图3-6 三相异步电动机Y—Δ自动降压启动控制线路a.起动按钮(SB2)。
手动按钮开关,可控制电动机的起动运行。
b.停止按钮(SB1)。
手动按钮开关,可控制电动机的停止运行。
c.主交流接触器(KM1)。
电动机主运行回路用接触器,起动时通过电动机起动电流,运行时通过正常运行的线电流。
d.Y形连接的交流接触器(KM3)。
用于电动机起动时作Y形连接的交流接触器,起动时通过Y形连接降压起动的线电流,起动结束后停止工作。
e.Δ形连接的交流接触器(KM2)。
用于电动机起动结束后恢复Δ形连接作正常运行的接触器,通过绕组正常运行的相电流。
f.时间继电器(KT)。
控制Y—Δ变换起动的起动过程时间(电机起动时间),即电动机从起动开始到额定转速及运行正常后所需的时间。
g.热继电器(或电机保护器FR)。
热继电器主要设置有三相电动机的过负荷保护;电机保护器主要设置有三相电动机的过负荷保护、断相保护、短路保护和平横保护等。
②控制原理三相异步电动机Y—Δ转换启动的控制原理大致如下:i.按下启动按钮SB2后,电源通过热继电器FR的动断接点、停止按钮SB1的动断接点、Δ形连接交流接触器KM2常闭辅助触头,接通时间继电器KT的线圈使其动作并延时开始。
三相异步电动机的自锁控制实验2007年12月26日 22:15 本站原创作者:本站用户评论(0)关键字:三相异步电动机的自锁控制实验1、实验目的⑴学会三相异步电动机的自锁控制的接线和操作方法。
⑵理解自锁的概念。
2、预习内容及要求⑴三相异步电动机的自锁控制线路及电路的组成在要求电动机启动后能连续运转时,采用点动正转控制就不行,为实现电动机的连续运转,可采用接触器自锁正转控制线路。
如图3-2所示,三相异步电动机的自锁控制线路的主电路和点动控制的主电路大致相同,但在控制电路中又串接了一个停止按钮SB1,在启动按钮SB2的两端并接了接触器KM的一对常开辅助触头。
接触器自锁正转控制线路不但能使电动机连续运转,而且还有一个重要的特点,就是具有欠压和失压(或零压)保护作用。
它主要由按钮开关SB(起停电动机使用)、交流接触器KM(用做接通和切断电动机的电源以及失压和欠压保护等)、热继电器(用做电动机的过载保护)等组成。
欠压保护:“欠压”是指线路电压低于电动机应加的额定电压。
“欠压保护”是指当线路电压下降到某一数值时,电动机能自动脱离电源电压停转,避免电动机在欠压下运行的一种保护。
因为当线路电压下降时,电动机的转矩随之减小,电动机的转速也随之降低,从而使电动机的工作电流增大,影响电动机的正常运行,电压下降严重时还会引起“堵转”(即电动机接通电源但不转动)的现象,以致损坏电动机。
采用接触器自锁正转控制线路就可避免电动机欠压运行,这是因为当线路电压下降到一定值(一般指低于额定电压85%以下)时,接触器线圈两端的电压也同样下降到一定值,从而使接触器线圈磁通减弱,产生的电磁吸力减小。
当电磁吸力减小到小于反作用弹簧的拉力时,动铁心被迫释放,带动主触头、自锁触头同时断开,自动切断主电路和控制电路,电动机失电停转,达到欠压保护的目的。
失压(或零压)保护:失压保护是指电动机在正常运行中,由于外界某中原因引起突然断电时,能自动切断电动机电源。
实验六三相异步电动机定子串电阻减压启动自动控制一.概述工业生产中有时电机容量较大不允许全压起动,或为了减小起动时对机械的冲击,往往利用某些设备或采用电机定子绕组换接的方法,进行降压起动。
这些起动方法的实质,都是在电源电压不变的情况下,起动时减少加在电机定子绕组上的电压,以限制起动电流,但同时也减少了起动转矩,故只适合于起动转矩要求不高的场合。
图6是三相鼠笼异步电动机定子串电阻减压启动自动控制线路(电机为Δ接法)起动时,合上漏电保护断路器QF1和空气开关QF,引入三相电源。
按下起动按钮SB2,接触器KM1线圈通电,其主触头KM1闭合且线圈KM1通过与开关SB2并联的辅助常开触点KM1实现自锁,电动机串电阻R减压起动。
同时时间继电器KT1线圈得电,其延时闭合常开触点的延时闭合使接触器KM2不能得电,当经过时间继电器设定的一段时间延时,时间继电器的延时闭合常开触点闭合,接触器KM2通电吸合,将主回路电阻R短接,其常闭触点KM2将KM1及KT1的线圈电路切断失电,同时KM2自锁。
电动机全压起动。
要使电机停止运转,按下开关SB1即可。
图6二.实验目的1.了解时间继电器的结构,掌握其工作原理及使用方法。
2.掌握三相鼠笼异步电动机减压起动自动控制线路的工作原理及接线方法。
3.熟悉实验线路的故障分析及排除故障的方法。
三.实验设备四.实验内容三相鼠笼异步电动机减压起动自动控制R-电动机每相应串接的启动电阻阻值。
(本实验取Ω)五.实验步骤1.检查各实验设备外观及质量是否良好。
2.按图6三相鼠笼异步电动机减压起动自动控制线路进行正确接线,先接主回路,再接控制回路。
自己检查无误并经指导老师检查认可方可合闸实验。
(1)调节时间继电器的延时按钮,使延时时间为3秒。
(2)热继电器值调到0.9A。
(3)合上漏电保护断路器QF1和空气开关QF2,引入三相电源。
(4)按下起动按钮SB2,观察接触器、时间继电器以及电动机的工作情况。
三相异步电动机自锁控制实验报告哎呀,今天我们来聊聊三相异步电动机自锁控制实验。
听到这个名字,可能有些同学会觉得有点晦涩,其实说白了就是电动机在特定条件下如何控制自己,这可是一门有趣的技术哦。
想象一下,如果电动机能像小孩子一样,遇到困难时自己想办法,那是多么神奇的事情啊。
我们先说说什么是三相异步电动机。
这玩意儿可不是一般的机器,它是我们日常生活中很常见的电动机。
比如说,在工厂里,它们忙得像小蜜蜂一样,转啊转,帮助我们完成各种工作。
三相异步电动机主要依靠三相交流电来运转,简单来说,就是三条电线同时发力,让电动机旋转。
听起来是不是挺酷的?不过,咱们今天的主角可不止于此。
自锁控制,这名字听起来就很厉害,对吧?它其实指的是电动机在遇到问题或者需要停止的时候,能自动锁住,避免出现意外。
比如说,想象一下你在厨房做饭,突然油锅起火了,这时候你当然想迅速把电源切断,而自锁控制就像是个聪明的助手,帮你快速处理问题。
想想看,这多贴心呀。
在实验中,我们首先搭建了一个简单的电路。
哇,那可是个技术活!电线、电阻、电源,还有各种控制器,简直像拼图一样,需要一点一滴的耐心。
不过,一开始总是会有点小插曲,比如电线接错了,或者电动机不转。
哈哈,别担心,这都是学习的过程。
碰到问题,反而能学得更扎实。
一旦电路搭建好了,接下来就是调试。
调试就像调味,得慢慢来,不能急。
我们给电动机加上电源,电动机开始转动,声音清脆,简直像是乐队开演唱会一样。
不过,实验的真正乐趣在于控制。
我们设置了一些条件,比如电动机负载增加时,看看它会发生什么。
咦,电动机的转速开始变化,难道它在抗议?别担心,它只是在努力适应。
我们尝试让电动机在负载过大时自动停下,这时候就得用到自锁控制。
我们设置了一个传感器,实时监测电动机的状态。
没想到,这传感器就像是个小侦探,及时发出警报,电动机果然停了下来,真是让人惊喜!看着它稳稳地“休息”,我们心里都乐开了花。
在这个过程中,实验的伙伴们都显得特别兴奋,时不时发出“哇哦”的惊叹声。
实验三、三相异步电动机的延时控制及顺序控制一、实验目的1、观察时间继电器在电机控制中的作用。
2、练习连接简单的延时控制线路及操作。
3、练习自拟三相异步电动机顺序控制电路。
二、实验线路图与原理说明在实际生产过程中,对异步电动机的控制经常会提出很多要求,除自锁、互锁、等环节的控制外,顺序控制环节也是其中重要的一种。
例如,有时要求几台电机配合工作或一台电动机有规律地完成多个动作,按照这些要求实现的控制叫做延时控制(顺序控制)。
延时控制线路如图1所示。
在线路中有两台异步电动机,而用两只交流接触器KM1、KM2来控制其转动。
当按下SB2按钮,KM1的线圈加电,常开触头闭合,第一台电动机开始转动;同时时间继电器KT加电。
经过一段时间后,KT的触头闭合,KM2的线圈加电,常开触头闭合,第二台电动机也开始转动即延时控制。
当按下SB1时两台电动机同时停止转动。
A B图1三、实验设备1、电工实验装置:DG071T DY011T2、鼠笼式电动机X2四、实验任务和步骤1、观察时间继电器的型号、构造、研究其动作原理。
2、异步电动机启动后自动停车控制按图2接线。
接通电源,按下启动按钮SB1,观察电动机是否自动停车,研究时间继电器在线路中的作用。
3、异步电动机延时启动控制按图1接线,然后接通电源,按下启动按钮,当第一台电动机启动后,观察是经过一段时间第二台电机才开始转动,掌握延时控制的原理。
4、二台电机同时开始转动自拟连接二台电机同时开始转动,经过一段时间,其中一台自动停车。
5、顺序控制按图3 控制线路接线,即可实现两台电机的顺序控制。
A B图2A B图3按下SB2按钮,KM1线圈通电主触头K M1闭合,M1电机启动、运转,与此同时,常开辅助触头KM1闭合自锁。
然后再按SB1按钮,接触器KM2线圈通电,主触头KM2闭合,M2电机启动运转,同时常开触头KM2闭合自锁。
停车时只需按下SB1停车按钮,M1、M2电机同时停车。
若事先不按SB2,先按SB3、M2电机也不启动,也不能单独控制停车。
竭诚为您提供优质文档/双击可除异步电动机的正反转控制实验报告篇一:电机正反转实训报告文档电气设备与拆装实训报告实训课题:1.三相异步电动机行程开关控制的正反转电路2.三相异步电动机星形/三角形换接减压起动控制专业:电气工程与自动化班级:101班学号:20XX00307029指导教师:李忠富20XX年7月4日实训一、三相异步电动机行程开关控制的正反转电路一、实训目的1.熟悉和了解交流接触器、热继电器、行程开关等常用低压电器设备的结构,工作原理及使用方法,接线方法及线号标记。
2.掌握三相异步电动机行程开关控制的正反转电路工作原理,电气原理图、元件布置图和接线图的绘制,接线方法及接线工艺。
3.了解失压、过载、零位保护的控制作用。
4.熟悉上述电路的故障分析及排除方法。
二、实训线路三、实训设备及电气元件1、三相异步电动机A02-6432一台2、交流接触器cJ10-10两只3、按钮LA18-22一只4、热继电器JR16b-20/32.4A一台5、熔断器RL1-15/5A三只6、行程开关Lx111两只7、三相刀开关hK2—315A一只8、电工工具及导线四、实训步骤1、检查各电器元件的质量情况,了解其使用方法。
2、根据电器原理图绘制元件布置图和接线图。
3、正确连接线路,先接主电路,再接控制电路。
4、同组同学检查接线无误,并经指导老师坚持认可后合闸通电试验。
5、操作启动和停止按钮,并观察电动机单方向起停情况。
6、操作启动按钮‘带点击正常运转后直接按下反方向启动按钮,并使电动机反方向运转。
7、电动机正常运转后,模拟机床运行用行程开关控制电机的正反转。
8、实验中出现不正常现象时,应断开电源,分析故障。
五、实验报告①实验原理图②故障分析1、接完线检查的时候,发现行程开关的一个接口本应该有进线有出线的,但检查的时候只发现了进线,所以只能重新按步骤的检查线路,着重检查与行程开关有联系的器件,最终发现原来是和接触器的常闭触电接线漏了。
杭州职业技术学院《电器控制与PLC》实验报告机电工程系电气教研室2005年4月实验一三相鼠笼式异步电动机的点动和自锁控制线路一、实验内容继电接触控制系统对中小功率笼式异步机进行直接起动,其控制线路由继电器、接触器、按钮等有触头电器组成。
某些生产机械在安装或维修后常常需要所谓“点动”控制。
除点动外,电机更多地工作于连续工作状态。
1、本次实验的内容:1)、三相鼠笼式异步电机点动控制线路2)、三相鼠笼式异步电机单方向连续旋转控制线路3)、三相鼠笼式异步电机点动及单方向连续旋转复合控制线路2、实验原理图1)三相鼠笼式异步电机点动控制线路的原理图2)三相鼠笼式异步电机单方向连续工作控制线路的原理图3)三相鼠笼式异步电机点动及单方向连续工作复合控制线路的原理图二、实验目的1、熟悉三相鼠笼式异步电机单方向起动停止和点动控制线路中各电器元件的使用方法及其在线路中所起的作用。
2、掌握三相鼠笼式异步电机单方向起动停止和点动控制线路的工作原理、接线方法、调试及故障排除技能。
三、实验步骤1)、三相鼠笼式异步电机点动控制2)、三相鼠笼式异步电机单方向连续旋转控制3)、三相鼠笼式异步电机点动及单方向连续旋转复合控制四、思考题1、在单向连续工作控制线路中,若自锁常开触头错接成常闭触头,会发生什么现象?2、在点动及单向连续工作复合控制线路中,说明按下按钮SB3时电机为何是点动工作?3、实验线路中是如何实现短路保护、过载保护、欠压保护与失压保护的?实验二三相鼠笼式异步电动机可逆旋转控制线路一、实验内容在生产实践中,常常需要生产机械的运动部件能在一定范围内自动往复运动,此时往往要求电动机能正转、反转可逆运行。
1、本次实验的内容:三相鼠笼式异步机“正←→反”可逆控制线路2、实验原理图三相鼠笼式异步电机“正←→反”可逆控制线路的原理图二、实验目的1、掌握三相笼式异步机可逆运行控制线路的工作原理、接线方式及操作方法。
2、掌握机械及电气互锁的连接方法及其在控制线路中所起的作用。
《三相异步电动机点动控制和自锁控制及联锁正反转控制实验报告》实验目的:1. 掌握三相异步电动机的基本特性。
2. 掌握三相异步电动机的点动控制和自锁控制。
3. 掌握联锁正反转控制的原理和方法。
实验设备:1. 三相异步电动机。
2. 电动机控制器。
3. 转动表。
4. 交流电源。
5. 电阻箱。
6. 电流表、电压表。
7. 开关。
实验原理:1. 三相异步电动机的基本特性三相异步电动机是一种常用的电动机,它通过三相交流电源供电,产生旋转磁场,驱动转子旋转。
三相异步电动机的基本特性是:(1) 启动电流大。
(2) 转速变化范围小。
(3) 转矩较小。
(4) 负载能力强。
2. 三相异步电动机的点动控制和自锁控制(1) 点动控制点动控制是一种控制方法,通过按下控制按钮使电动机运行一定时间后自动停止,可用于定位、检测、调整等工作。
点动控制可用电路实现。
(2) 自锁控制自锁控制也是一种控制方法,通过按下控制按钮使电动机运行一次后停止,并锁定在停止状态。
自锁控制可用电路实现。
3. 联锁正反转控制联锁正反转控制是指,在电动机正转和反转时,按下另一个按钮将被联锁,使电动机停止后再按下原来的按钮才能启动电动机反向运转。
联锁控制可用电路实现。
实验步骤:1. 连接电动机和控制器(1) 将电动机的三条电缆分别连接至控制器的三条电缆;(2) 按照指示将控制器连接至电源上。
2. 点动控制(1) 打开交流电源,并启动控制器。
(2) 按下点动按钮,控制器工作,电动机转动;(3) 松开按钮,电动机停止。
3. 自锁控制(1) 按下自锁按钮,控制器工作,电动机转动;(2) 松开按钮,电动机停止,并锁定在停止状态。
4. 联锁正反转控制(1) 按下正转按钮,电动机正向旋转;(2) 按下关锁按钮,电动机停止;(3) 按下反转按钮,电动机反向旋转。
实验结果:通过实验,我们成功掌握了三相异步电动机的基本特性和点动控制、自锁控制、联锁正反转控制的原理和方法,并且通过实验获得了相关数据和图表,验证了实验结果的正确性。
实验一三相异步电动机启停控制实验
目的:
通过实验掌握三相异步电动机的启停控制方法,加深对三相异步电动机的理解和认识。
仪器设备:
三相异步电动机、交流调速器、控制电路板、开关、电缆等。
实验原理:
三相异步电动机的启动方法有直接启动、自动扭矩启动、降压启动、星角启动等,其中直接启动和星角启动比较常用。
直接启动:将电动机的三个线圈接在三相电源上,通过空气开关将电动机接通电源即可启动。
直接启动方法适用于功率较小、负载较轻的电动机。
星角启动:将电动机的三个线圈接在星角切换器上,先通过星形接法将电动机启动,当电动机加速至大约70%时,切换为
三角接法,以保证电动机有足够的启动转矩。
实验步骤:
1.将三相异步电动机、控制电路板、交流调速器、开关等准备好。
2.将电动机的三个线圈按照星形接法接在星角切换器上。
3.将星角切换器的三个三角连接接在控制电路板上。
4.将交流调速器的输出电缆连接到电动机的电缆上。
5.将开关连接在电源和控制电路板之间,使其能够控制电动机的启停。
6.按照星形接法将电动机启动,当电动机加速至70%左右时,切换为三角接法,电动机将正常运行。
7.通过开关控制电动机的启停,实现对电动机的控制。
注意事项:
1.操作时需要注意安全,禁止用湿手操作。
2.请按照步骤操作,不得倒序或遗漏步骤。
3.操作时,需保证设备间的接线正确、牢固。
4.实验结束后,需切断电源,将设备清理干净,归位。
三相异步电动机的自锁控制实验2007年12月26日 22:15 本站原创作者:本站用户评论(0)关键字:三相异步电动机的自锁控制实验1、实验目的⑴学会三相异步电动机的自锁控制的接线和操作方法。
⑵理解自锁的概念。
2、预习内容及要求⑴三相异步电动机的自锁控制线路及电路的组成在要求电动机启动后能连续运转时,采用点动正转控制就不行,为实现电动机的连续运转,可采用接触器自锁正转控制线路。
如图3-2所示,三相异步电动机的自锁控制线路的主电路和点动控制的主电路大致相同,但在控制电路中又串接了一个停止按钮SB1,在启动按钮SB2的两端并接了接触器KM的一对常开辅助触头。
接触器自锁正转控制线路不但能使电动机连续运转,而且还有一个重要的特点,就是具有欠压和失压(或零压)保护作用。
它主要由按钮开关SB(起停电动机使用)、交流接触器KM(用做接通和切断电动机的电源以及失压和欠压保护等)、热继电器(用做电动机的过载保护)等组成。
欠压保护:“欠压”是指线路电压低于电动机应加的额定电压。
“欠压保护”是指当线路电压下降到某一数值时,电动机能自动脱离电源电压停转,避免电动机在欠压下运行的一种保护。
因为当线路电压下降时,电动机的转矩随之减小,电动机的转速也随之降低,从而使电动机的工作电流增大,影响电动机的正常运行,电压下降严重时还会引起“堵转”(即电动机接通电源但不转动)的现象,以致损坏电动机。
采用接触器自锁正转控制线路就可避免电动机欠压运行,这是因为当线路电压下降到一定值(一般指低于额定电压85%以下)时,接触器线圈两端的电压也同样下降到一定值,从而使接触器线圈磁通减弱,产生的电磁吸力减小。
当电磁吸力减小到小于反作用弹簧的拉力时,动铁心被迫释放,带动主触头、自锁触头同时断开,自动切断主电路和控制电路,电动机失电停转,达到欠压保护的目的。
失压(或零压)保护:失压保护是指电动机在正常运行中,由于外界某中原因引起突然断电时,能自动切断电动机电源。
异步电动机自动控制实验内容和步骤。
实验内容:
1. 了解异步电动机的基本工作原理和特点。
2. 学习异步电动机的自动控制原理和控制方法。
3. 掌握异步电动机的启动、制动和调速控制技术。
4. 探究异步电动机的工作状态和效率对控制的影响。
实验步骤:
1. 准备工作:检查实验设备和安全措施。
2. 电动机的启动、制动控制实验:
(1)通过变压器控制异步电动机的起动电流。
(2)通过接触器控制异步电动机的正反转转动和制动。
(3)通过软起动器或变频器实现异步电动机的缓启动和缓停。
3. 电动机的调速控制实验:
(1)通过直接转角控制法和离差调节法控制异步电动机的转速。
(2)通过模拟和数字(PID)控制方法控制异步电动机的调速。
4. 实验细节注意事项:
(1)安全措施:实验班必须戴好防护手套、护目镜等必要的安全防护措施。
(2)实验前的检查:需检查电路的连接是否正确,各种安全设备是否齐备。
(3)实验设备的选用:需根据实际需要选取和调整好合适的电路元件和控制器件。
(4)实验中的数据处理:需要对实验结果进行分析和处理,以验证控制效果和优化控制策略。
(5)实验记录和总结:对实验中的各个环节进行详细记录,总结实验心得和感悟,进一步提高实验技能和理论水平。