2021年关于初中读书笔记摘抄的格式
- 格式:doc
- 大小:28.71 KB
- 文档页数:24
读书笔记的正确格式初中在初中阶段,学生们通常会开始接触更多的知识和课外读物,因此及时有效地做好读书笔记变得尤为重要。
正确的读书笔记格式不仅可以帮助学生更好地理解和吸收所读内容,还可以提高记忆效果和学习成绩。
本文将介绍初中生应该如何规范地记录读书笔记。
1. 笔记标题每本书或每篇文章的笔记应该以清晰明了的标题为首,简明扼要地概括出笔记的主题或内容。
2. 日期和时间在书写笔记的开头,务必注明日期和时间。
这样有助于学生回顾自己的学习进程,也能更好地理解笔记的时间背景。
3. 笔记结构•提纲式笔记:可以使用标题大纲的形式列出关键点和要点,帮助整理思路和归纳总结信息。
•表格笔记:可以以表格的形式整理笔记内容,清晰明了地呈现各个要点和信息。
•流程图笔记:可以通过流程图或思维导图的方式,将各个知识点之间的关系呈现出来,有助于学生对整体知识结构的理解。
4. 关键概念在笔记中标记出重点、核心概念或关键词,可以用不同的颜色、加粗,或者用符号等方式突出显示,以便于后续复习时快速查找重点。
5. 个人理解在做读书笔记的同时,学生也应该及时记录自己的理解和感悟。
可以在笔记中加入一些个人思考、对知识点的评论或提出问题,有助于加深对所学内容的理解。
6. 总结与回顾在笔记的结尾,不妨添加一些总结性的内容,简单回顾所学知识点,并提出后续需要深入学习的方向。
这样有助于巩固所学内容,也为未来的学习提供指导。
结语正确的读书笔记格式可以帮助初中生更好地整理和理解所学知识,提高学习效率和成绩。
在学习过程中,养成良好的读书笔记习惯,将成为学生学习的得力助手。
希望本文介绍的笔记格式能对初中生的学习有所帮助。
读书笔记的正确格式初中
在初中,学生们接触了大量的知识,也是从最初开始自学能力的培养,对于提高自学能力,做读书笔记是一个很好的方法,不管是课外书或学校语文、数学或历史地理等语文课,如果能够正确记录笔记,对以后的学习都有很大的帮助。
读书笔记的正确格式,也是初中生必须要掌握的重要技巧。
总的来说,读书笔记的正确格式应该包括:内容的摘要、思想梗概、重要句子、记录重点等几个部分。
第一,内容摘要。
就是把读书内容简单概括,把重要内容拿出来,形成一个总体框架,这样才能理清文章的结构,方便以后学习复习时查看。
第二,重要句子。
重要句子是把文章的要点提取出来,这样可以帮助自己总结起文章的重点内容来,帮助自己深入领会文章的主旨要义。
第三,思想梗概。
这一步,其实就是要把你读书后的理解拿出来,记录下来,这样可以帮助你把握文章的精髓,从而深入理解文章的内容。
第四,记录重点材料。
这一步就涉及到课外读物,比如历史文化内容、语文课里涉及到的文言文,需要记录下来,以便以后复习时可以方便自己查阅。
此外,还有一步就是添加自己的思考,把自己对文章中涉及到的一些问题或观点的认识添加到笔记中,这样可以帮助自己加深对文章
的理解,辅助你思考,从而帮助自己对文章的内容进行归纳总结。
总的来说,读书笔记的正确格式是初中学生必须掌握的重点技能,如果能够正确记录笔记,就可以帮助学生更加深入的理解知识内容,更好的学习新知识,为以后的学习打下良好的基础。
所以,希望同学们仔细阅读,认真做好读书笔记,以便以后可以从中受益。
初一读书笔记格式模板(精选七篇)作读书笔记不仅能提高阅读书、文的效率,而且能提高科学研究和写作能力。
初一读书笔记模板有哪些?以下是小编收集整理的有关初一读书笔记格式模板,欢迎大家前来阅读。
初一读书笔记格式模板(精选)篇1劳动着是幸福的无论在哪个时代。
《平凡的世界》正白纸黑字的告诉我们这样的人生真谛。
它响亮的提出人无论在什么位置无论多么贫寒只要一颗火热的心在只要能热爱生活上帝对他就是平等的。
只有作一名劳动者不把不幸当作负担才能去做生活的主人用自己真诚的心去体验毕竟生命属于我们只有一次。
这是一部用生命来写成的书。
在亘古的大地与苍凉的宇宙间有一种平凡的声音荡气回肠。
《平凡的世界》时间跨度是七五年至八五年。
发生地点在广袤的黄土高坡上一个叫做双水村的地方。
基本上整部小说是写双水村的变化和双水村的人。
在这个十年里中国又发生了惊天动地的变化。
双水村及双水村的人是中国和中国人民的缩影。
在那段年代里_结束了_上台执政带来了改革开放。
里面包含了当时社会生活的方方面面。
路遥是想用一种现实主义的笔法细致的勾勒出一幅宏大的社会画卷。
在里面各个阶层不论性格面貌的人物都栩栩如生。
这是很重要的一点因为路遥的精湛的小说功底极其严肃的写作态度使这部小说具备了作为那一段历史最好的辅助教材。
这部小说给我最大的教育意义则是一种对农民的深刻理解。
现代城市年轻人可能很难真正理解农民。
农民的生活农民的想法。
农曾经过的日子农民现在和未来他们也不会关心。
但是间接知识也能够贷给我们启示和触动。
这就是《平凡的世界》。
小说能够深刻的反映农民的生活和喜怒哀乐读完这些小说从某个意义上说我们也经历过了那个时代也曾在田中挥汗如雨。
这些书的现实意义在于中国的现状在于历史的延续在于未来的展望和我们年轻人自身的提高:对人性的理解对中国的理解对构成中国大地那一片片生命陆地的人们的理解。
另外一个方面我很喜欢路遥的出发点——平凡的世界。
他的世界是平凡的这只是黄土高原上几千几万座村落中的一座。
初一读书笔记格式模板
读书笔记格式模板可以参考以下内容:
书名:
作者:
出版社:
出版年份:
第一页:
书籍简介:
(简单介绍书籍的背景、主题、故事情节等)
角色介绍:
(列举并简要描述书中的重要角色,包括他们的姓名、性格特点等)
重点章节梗概:
(根据阅读进度,列举并概括书中的重要章节,可以使用标题或关键词提醒)
角色关系:
(根据阅读进度,描述书中角色之间的关系,可以使用导图、表格等方式呈现)
主题分析:
(根据阅读内容,总结书中的主题或主旨,给出个人思考或观点,可以以问题的形式提出)
语言表达:
(列举出书中的一些精彩或有趣的表达,附上自己的感想或评价)
情感体会:
(简述自己在阅读过程中的感受、触动、共鸣等,可以写下一些与自己的生活经验相联系的情感体验)
思维拓展:
(针对书中的主题或某个情节,衍生自己的思考或联想,写下自己的想法)
总结评价:
(给出对整本书的总体评价,可以用几句话概括自己的阅读体验)
阅读心得:
(表达自己在读这本书过程中的收获,个人成长或改变等)
书目推荐:
(如果觉得这本书对其他人也有价值,可以给出一到两本类似的书目推荐)
日期:
(写下笔记的日期)
这个模板可以按照个人的要求进行修改和调整,使其更符合自
己的阅读需求和风格。
初一的学生可以根据自己的实际情况,增减或修改相关内容。
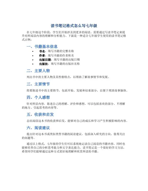
读书笔记格式怎么写七年级
在七年级这个阶段,学生们开始涉及到更多的阅读,需要通过写读书笔记来提
升对所阅读内容的理解和分析能力。
下面是一种适合七年级学生使用的读书笔记格式示例:
一、书籍基本信息
•书名:填写书籍的完整名称
•作者:填写书籍的作者姓名
•出版日期:填写书籍的出版日期
•出版社:填写书籍的出版社名称
二、主要人物
列出书中的主要人物及其性格特点,以帮助了解故事情节和发展。
三、主要情节
简要陈述书中的主要情节,包括开始、发展和结束部分,以便于理清故事脉络。
四、个人感想
针对所读内容,陈述自己的理解、评价和感想,可以包括喜欢的部分、不理解
的地方、引起思考的内容等。
五、收获和启发
总结阅读这本书的收获和启发,能够对自己的成长和学习产生积极影响的内容。
六、阅读建议
提出针对这本书或类似类型书籍的阅读建议,包括深入研究的方向、值得关注
的问题等。
通过以上格式,七年级的学生们可以系统地记录自己阅读的书籍内容,同时也
能够培养自己的分析思考能力和文字表达能力。
读书笔记是一个很好的学习方法,希望同学们能够通过这种方式更好地理解和欣赏所读的书籍。
摘录式读书笔记格式推荐读书笔记一般分为摘录、提纲、批注、心得几种,你知道摘录式读书笔记格式是怎样的吗?以下是整理的摘录式读书笔记格式,欢迎阅读。
摘录式读书笔记,是在读书时把与自己学习、工作、研究的问题有关的语句、段落等按原文准确无误地抄录下来。
摘录原文后要注明出处,包括题目、作者、出版单位、出版日期,页码等,便于引用和核实。
摘录要有选择,以是否有用作为摘录的标准。
摘录式笔记可分为:(1)索引读书笔记索引读书笔记是只记录文章的题目、出处的笔记。
如书刊篇目名、编著者、出版年月日、藏书处。
如果是书,要记册、章、节,如果是期刊,要记期号,报纸要记年月日和版面,以备日后查找方便。
例如:庄照:《也谈为谁立传》,《光明日报?〈史学〉》(2)抄录原文读书笔记抄录原文读书笔记就是照抄书刊文献中与自己学习、研究有关的精彩语句、段落等作为日后应用的原始材料。
摘抄原文要写上分类题目,在引文后面注明出处。
1、《人生三态》————意林教授说:“水有三种状态,人生也有三种状态。
水的状态由温度决定的,人生的状态由自己心灵的温度决定的。
假若一个人对生活和人生的温度是0度以下,那麽这个人的生活状态就会是冰,他的整个人生也只有他双脚站的地方那麽大;假若一个人对生活和人生抱平常心态,那麽他就是一汪常态下的水,他能奔流大河、大海,但他永远离不开大地;假若一个人对生活和人生是100度的热,那麽他就会成为水蒸气、成为云朵,他将飞起来,他的世界和宇宙一样大。
正如教授所说人有无限可能。
也许我们还在挣扎,也许我们踌躇满志,也许我们未来渺茫无望,但只要坚持,只要愿意发光发热,都会发掘出自己的天地。
2、《橘子的心》————意林一个孩子手拿一个橘子,问:“妈妈,为什麽橘子不能拿来就吃,而要剥皮哪?”“那是橘子在告诉你,你想得到的东西,不是伸手就能得到,而是要付出相应的劳动。
”“为什麽橘子里的果肉是分成一小瓣一小瓣的,而不是一个完整的哪?”“那是橘子在告诉你,生活的甘甜和幸福,是用来慢慢享用的,是一小瓣一小瓣慢慢品味的,而不是用来挥霍的,更不是用来浪费的。
七年级读书笔记格式
1. 书名和作者:在笔记的顶部,写下书的完整标题和作者的名字。
这有助于标识笔记是关于哪本书的。
2. 日期:记录写笔记的日期,这有助于学生追踪自己的学习进程。
3. 摘要或总结:撰写一个简短的摘要或总结,包括书的主要情节、主题和重要事件。
这可以帮助学生回顾故事的要点。
4. 主要角色:罗列书中的主要角色,简要描述他们的特征和作用。
学生可以记录角色之间的关系。
5. 地点和时间:记录故事发生的地点和时间。
这有助于学生理解故事的背景和情境。
6. 主题和教训:考虑书中可能涉及的主题或教训,并写下自己的观点。
这有助于培养学生对文学作品的思考能力。
7. 喜欢和不喜欢:学生可以列出他们喜欢和不喜欢的部分,并提供简短的原因。
这有助于学生形成自己的阅读观点。
8. 引用和重要段落:如果有一些特别引人注目的语句或段落,学生可以将其摘录在笔记中,并写下他们对这些部分的理解。
9. 问题和思考:提出一些问题,引导学生思考书中的深层次问题。
这可以激发对文学作品更深入的思考。
10. 个人感想:最后,学生可以分享一些自己的感想和情感,这有助于将阅读经验与个人生活联系起来。
这样的笔记格式可以帮助学生系统地记录和回顾他们的阅读体
验,同时也提供了一个有组织的框架,促使他们思考文学作品的不同方面。
中学生读书笔记的格式指读书时为了把自己的读书心得记录下来或为了把文中的精彩部分而做的笔记。
在读书时,写读书笔记是训练阅读的好方法。
记忆,对于积累知识是重要的,但是不能迷信记忆。
___具有惊人的记忆力,他却勤动笔,写下了大量的读书笔记。
俗话说:“最淡的墨水,也胜过最强的记忆。
”所以, ___文学家托尔斯泰要求自己:身边永远带着铅笔和笔记本,读书和谈话的时候碰到一切美妙的地方和话语都把它记下来。
写读书笔记,对于深入理解、牢固掌握所学到的知识,对于积累资料,以备不时之需,很有必要。
做读书笔记,方法是多样的,不同的方法作用不同。
读课外书, ___不忘呢?学到的东西怎么才能不丢呢?正如你说的,写读书笔记是个好办法。
下面给你介绍几种常见的写读书笔记的方法。
最简单的一种做读书笔记的方法是“摘抄法”。
所谓摘抄就是读一本书、一篇文章,把其中的一些好的句子和段落摘下来,抄在本子上或卡片上。
摘抄的内容要根据自己的需要来定。
可以抄录领袖导师的教导,思想家、文学家、科学家的至理,人民群众、英雄人物的豪言壮语和等。
例如:在科学上没有平坦的大道,只有不畏劳苦沿着陡峭山路攀登的人,才有希望达到光辉的顶点。
(1)摘要式:即将书中或文章中一些重要观点、精彩警辟语句,有用数据和材料摘抄下来,目的是积累各种资料,为科研、教学、学习和工作作好准备。
可按原书或原文系统摘录;也可摘录重要论点和段落;还可摘录重要数字。
(2)评注式:评注式笔记不单摘录,还要写出自己对这些要点的看法和评价。
常用方法有书头批注。
即在书中重要地方用笔打上符号或在空白处加批注、折页作记号;也可用提纲方法把书和文章论点或主要论据扼要记叙下来;还可用摘要式综合全文要点、记下主要内容;读完全书或全文对得失加以评论也是一种方法。
(3)心得式:即。
是读书或读文章后写出的自己的认识、感想、体会和启发。
常用方法有:札记,也叫札记,是摘记要点与心得结合的产物;心得,也叫读后感。
将读书体会、感想、收获写出来;综合观点、见解,提出自己看法并记录下来,也是很好的读书方法。
关于初中读书笔记摘抄的格式读书笔记的种类很多,一般说来,可分为四大类:一是摘录式,二是提纲式,三是评论式,四是心得式。
四大类又分若干种,每一种在写法上有所不同。
(一)摘录式1.索引索引笔记只记录文章的题目、出处。
如书刊篇目名、编著者、出版年月日。
如果是书,要记册、章、节,出版社名称,出版年月及版次;如果是期刊,要记期号,报纸要记年月日和版面.以备查找方便。
例如:钱仓水、郝树明主编:《教师职业技能全书.文科卷》,中国人民大学出版社,l992年9月第l版。
孙晓远:(对容易混淆的数学概念的分析),中学生数学报)1990午6月7日第2版。
2.摘抄原文中学物理实验教学物理教学是以实验为基础的,中学物理教材的基础知识,都是以实验为先导,逐步总结出定理、定律等规律性的知识,这是中学物理教学的重要方法,不能忽视。
今后中学物理实验教学应包括三方面的内容:一是基本仪器的使用,二是根据实验原理和选用实验器材来进行物理实验,三是正确分析和处理有关的实验数据,从中得出或验证相应的规律。
王泉根:必须加强物理实验课教学),山西教育1981年第10期。
3.观点摘要在数学教学中培养学生解题能力解题能力包括实际运算能力、空间想象能力、抽象概括能力、逻辑推理能力四个部分。
实际运算能力又可分为两部分:一是对具体数字进行运算的能力;二是对代数式和三角式进行恒等变形的能力。
空间想象能力主要通过几何题目和三角应用题得到锻炼。
抽象概括能力主要包括:1.将实际问题抽象成数学问题的能力;2.从具体的数字运算过渡到抽象的式的运算。
逻辑推理能力大致可分为条理性和灵活性两个方面.其中以庆理性为关键,同时也要注意锻炼思维的灵活性。
蒋明文:数学函授研究1987年第2期。
(二)提纲式提纲式笔记是用纲要的形式把书或文章的论点或主要论据,提纲挈领地记录下来,或是按原文的章节、段落层次,把主要内容扼要地写出来。
提纲式笔记可分为提纲和提要两种:1.提纲提纲笔记要忠于原书或原文的框架体例或段落层次,对原书或全文作轮廓式的勾勒。
读书笔记分享格式可以参考以下格式:
1. 标题:读书笔记分享
2. 作者:XXX
3. 阅读时间:XXXX年XX月XX日
4. 阅读书籍:XXX
5. 摘要:
在这篇读书笔记中,我将分享我阅读XXX书籍的体验和感悟。
这本书主要讲述了XXX,通过阅读这本书,我深刻领悟到了XXX。
6. 感悟与思考:
在这本书中,作者XXX通过XXX的叙述方式,让我对XXX有了更深刻的认识和理解。
我特别欣赏XXX的情节设计,它让我感到XXX。
同时,我也对XXX的描写感到困惑,这让我对XXX有了更多的思考。
7. 个人经历与联想:
在阅读这本书的过程中,我想到了自己的XXX经历,以及与XXX相关的思考。
这些联想让我对这本书的主题有了更深刻的认识和理解。
8. 总结:
阅读这本书让我收获颇丰。
我不仅对XXX有了更深刻的认识和理解,还从中得到了很多启示和思考。
我相信这些经验和知识将对我未来的学习和生活产生积极的影响。
初中生读书笔记格式【篇一: 初一语文读书笔记格式】——初一语文摘抄作业说明一、读书笔记格式要求1、之一空间作为自己以后回读写感想。
2、3注: (1)这两种格式中“原句”和“点评”应该用不一样颜色笔, 这么便于区分。
(2)激励同学们将“好词”“佳句”等条目依个人表示需求大胆发明, 如“好词集中营”、“妙语集锦”、“好句佳段任我评”、“句宝盆”、“佳句共赏析”、“我之心语”、“心灵感悟”等等。
4字。
做这部分内容能够有以下方法:(1)质疑法: 对作者见解质疑, 对文章写作手法质疑, 对文句哲思质疑, 能够只疑不答, 最好是有疑有答, 哪怕回复不是很成熟亦可。
(2)比较法: 将该文章和与之专题相同文章进行比较阅读, 同中求异, 异中求同。
(3)联想法: 由所读之作中某一语句激提议自己情思, 进而联想起平日很多零星体验, 此时即可一并诉诸笔端。
(4)批判法: 尽信书则不如无书, 在阅读中应该大胆批判, 甚至向权威发出挑战, 进行个性化阅读。
(5)旁征博引法: 同学们尽能够将自己平时阅读所积累美词佳句、她人情感体验, 在读书笔记中尽情挥洒。
表二温馨提醒:1、作业字数形式要求: 周记不少于500字, 而且第1行要写年月日, 星期, 天气, 每篇周记都必需有题目, 内容要做到“我手写我口, 我口说我心”。
2、作业完成时间要求: 日本有一位前马拉松世界冠军, 她取胜靠是智慧。
她智慧就是把全程分成若干段, 每一段都尽自己最大努力。
我们语文学习、作业也是如此。
同学们要学会将目标分解为阶段任务, 在每一个时间段里都全力以赴。
在完成每一个小目标同时, 我们就向大目标前进了一步, 坚持不懈, 大家一定会取得成功。
期望同学们统筹安排、合理分配时间, 不要把作业都堆积到周末来完成。
为了帮助同学们, 我们对作业缴交进行分解——周一交周记, 周三练字, 周五文言文阅读(3篇), 校本作业乃每课一练。
【篇二: 中学生读书笔记大全】篇一今天, 我看完了杨红樱阿姨写《非常女生》。
读书笔记的格式初中生在初中生活中,读书笔记是非常重要的学习方法和技巧。
通过做好读书笔记,同学们可以更好地理解和掌握所学知识,提高学习效率。
下面将介绍一些适合初中生的读书笔记格式。
1. 标题在每一页笔记的上方或左侧,写下本页笔记的主题或章节标题。
清晰的标题有助于同学们整理笔记,方便日后复习查阅。
2. 关键词在每个小节或段落下方写下该部分的关键词或重点内容。
这有助于同学们快速回忆和理解知识要点。
3. 笔记内容根据课本或课堂内容,列出重要概念、公式、定理或案例。
可以使用数字或符号列表的形式,简洁明了地展示自己的理解和掌握程度。
4. 表格或图表适合将一些复杂的知识或数据整理成表格或图表。
比如比较性文字、统计数据、时间序列等内容,可以通过表格或图表更加清晰地展现,提高同学们对知识的把握。
5. 个人理解或笔记同学们可以在笔记中加入自己的理解、思考或感悟。
这有助于加深对知识点的理解,培养批判性思维和独立思考能力。
6. 提问与解答同学们可以在笔记中提出一些问题或疑惑,并在后面给出解答或思考,激发自己的学习兴趣和思考深度。
7. 重点、难点标记在整理笔记时,同学们可以标记出重点、难点或需要进一步复习的内容。
这有助于集中精力复习重要知识,并及时消化掌握难点。
通过以上的读书笔记格式,希望同学们可以培养良好的学习习惯和技巧,提高学习效果。
读书笔记不仅可以帮助同学们巩固所学知识,还有助于提升学习兴趣和学习动力,为未来的发展打下坚实的基础。
愿同学们在读书的道路上越走越好,学业有成!。
读书笔记正确格式范文(精选26篇)读书笔记正确格式范文第1篇读后感又称读书心得。
读者把自己读书后的体会、感想、收获写出来。
读后感重“感",它可以是从书中领悟出来的真实的道理或精湛的思想,可以是受书中内容启发而引起的思索与联想。
可以是因读书而激发出来的决心和抱负,也可以是因读书而引起的对社会上某些现象的感受和评论。
好的读后感已成为报刊上常见的文章样式。
写读后感.要留意以下几点:首先,应当是从读书包括报刊、中引起的“感",离开了书,就成了别的文体。
因此,读后感通常在开篇时即要表明“感"是从读什么书报而来,同时,还要载明材料出处。
其次,最好是一则读后感谈一个问题;假如内容多,感想多.可以写成几则,不要混在一起。
读后感肯定要中心明确,主旨集中。
不管感想多么简单,联想多么丰富,都围绕读物来引发,防止节外生枝。
This book was written by Antoine de Saint-Exupéry . at the beginning of story . this story present his friend—— Leon Werth when he was a little boy .at the same time,He said ’ All grown-ups were once children--although few of them remember it.This sentence make me puzzled, when I was reading those words’ It has done me good, because of the color of the wheat fields. Go and lookagain at the roses. You will understand now that yours is unique in all the world.’I wondered whether we always miss someone who should be valued or not. In our real life, we are too busy to pay more attention to something detail.I can still remember that moment in the TV drama, the actress’face was full of tears, and I can feel, at that time ,the sadness creep into her mind intantly. her struggle to break up with her husband and she said ‘the detail break the love’.after reading 《the little prince》,I believe something we gain when we grow up, it must have something we lose. If we were a kid, we would never been interrupted by it ,for the kid always focus on something the grown-ups never regard it important in this society ,but they are blinded because it is important to the mind ,maybe growing is a process to the death of mind.My mother gave me a set of little Newton Science Museum, which won the Taiwan Golden Tripod award. I cant wait to read such a good science book.Through the story in the Science Museum of little Newton, I learned a lot about the history of money, the evolution of the earth, pandas, seahorses, volcanoes, and so on. After the book, I asked us to do experiments by ourselves.I want to read more books to enrich myself, because books are theladder of human progress. My mother told me that reading more than ten thousand volumes, writing if God, I want to read more good books, so that I can be more and more intelligent!During this term, I have read a novel The Red and the Black. The novel was written by the French writer Stendhal in the 19th century. Marie·Henri Beyle, better known by his pen name Stendhal, was one of the critical realism French writers in the 19th century 。
初中读书笔记格式初中读书笔记格式范文读书笔记就是在读书的时候对书中的精彩内容、自己的联想、迸发的灵感的记录。
本文为大家整理了初中读书笔记格式,仅供参考!篇1:初中读书笔记格式范文岁月如歌,婉转悠扬,让我们在歌声中放飞求知的欲望。
从我们来到这个世界上,就注定要与书结下不解之缘。
没有书,何以展现世界的精彩纷呈?没有书,何以千年的历史?没有书,何以印证人类文明发展的进程?读书可以陶冶人的情操,可以净化人的,每一本好书对每一个人来说,是垫脚石,让你站得高,看得远;是智慧之神,弥补你心灵的空虚;是片片绿叶,为我们增添了生命的光彩。
书为我们指引前进的方向,告诉我们做人的准则;书让我们学到了更多的知识,树立人生远大的目标。
书是知识的源泉,是孕育希望的摇篮。
一本好的书甚至可以改变一个人的一生。
但如果你所谓的读书就是,只局限于捧着书本干啃,那你的阅读范围也太狭小了,但是,面对铺天盖地的名着浪潮,茫然失措的你又会做出的判断与决定呢?熟话说“少不读《水浒》,老不读《三国》”。
人在每一个阶段,应该读不同的书。
孩童时期,我们应该读一些古文诗词,像《唐诗三百首》、《宋词三百首》,不仅可以帮助我们语文汉字,了解我国的古文化,还可以体会作者赋诗时的神韵与气魄。
稍大一些,接触一下近代的诗歌散文,例如《泰戈尔诗集》、《徐志摩散文集》,用心去体会作者那或喜、或忧、或悲、或愁的心境。
我们还可以稍微涉取中国的四大名着,观望大观园里的兴衰,三国争霸的激烈,唐僧取经的艰险,梁山好汉的悲壮,跨越时空,享受我国文化特色的古典文学。
篇2:初中读书笔记格式范文《天方夜谭》是世界各国人民熟知的阿拉伯经典文学作品。
是一个幻想故事世界,人们一看,便会在此尽情遨游,还会有峰回路转,柳暗花明的奇感!定会让你在字里行间流连忘返!我觉得这《天方夜谭》里的故事有好有不好,比如说《渔夫朱德尔的奇遇》就属于不好,朱德尔是靠力量和运气来获得的,但《阿拉丁的神灯》就是属于好一类里的,因为阿拉丁靠的是一颗不气馁、勇敢的一颗心来夺得幸福的。
初一读书笔记格式模板
一、书名:《XXX》
二、作者:XXX
三、出版社:XXX
四、阅读时间:XXXX年XX月XX日
五、主要内容:
1. 简要介绍书的内容和主题,包括主要人物、情节和结局。
2. 概括书中的重要观点和思想,以及对自己的启示。
3. 列出书中的精彩片段或句子,并简要说明其含义和对自己的影响。
六、读后感:
1. 表达对书的整体印象和感受,包括对作者的观点、情感和表达方式的评价。
2. 结合自己的生活经历和思考,阐述书中对自己有深刻影响的部分,分析其对自己的启示和帮助。
3. 对书中的人物、情节和主题进行深入剖析,提出自己的见解和看法。
4. 指出书中的不足之处,提出改进建议。
七、总结:
1. 总结书的主要内容和思想,以及对自己的影响。
2. 提出自己对书的评价和未来阅读的建议。
初中读书笔记格式模板一、标题。
标题要简明扼要,能够准确概括文章内容,字体要突出,可以使用加粗或者居中显示。
二、时间地点。
在标题下方空一行,写上笔记记录的时间和地点,以便于查阅时能够清楚了解笔记的背景信息。
三、主题。
在时间地点下方空一行,写上笔记的主题,要简洁明了,能够清晰表达笔记内容的核心。
四、内容。
1. 笔记要整洁、规范,字迹要清晰,可以使用黑色或蓝色的钢笔书写,不要使用铅笔或彩色笔。
2. 笔记要有标题、大纲、重点、细节和总结等部分,要求层次分明,便于查找和复习。
3. 标题要用大号字体,突出重点,可以使用加粗或者颜色标记,便于快速定位。
4. 大纲要用数字或者符号标记,表示不同级别的内容,便于整理和归纳。
5. 重点内容要用下划线或者高亮标记,突出重点,方便复习时能够快速抓住重点。
6. 细节部分要尽量简洁明了,不要出现冗长的叙述,可以使用缩写或者简化语言,便于记忆和理解。
7. 总结部分要对整个笔记进行概括,可以用“总之”、“综上所述”等词语引出总结内容,突出笔记的核心观点。
五、排版。
1. 笔记要整齐有序,不要出现错别字、涂改痕迹等情况,要求文字清晰美观。
2. 段落要分明,每个部分的内容要有明显的分隔,便于阅读和理解。
3. 要注意字体的大小和颜色搭配,突出重点内容,便于快速查找和复习。
六、附注。
在笔记的末尾可以添加一些个人的理解、感悟或者补充内容,以便于进一步加深对知识的理解和记忆。
七、总结。
初中读书笔记的格式模板主要包括标题、时间地点、主题、内容、排版和附注等部分,要求整洁规范,层次分明,突出重点,便于查找和复习。
通过规范的笔记格式,可以提高学习效率,加深对知识的理解和记忆,是学习过程中必不可少的重要工具。
读书笔记的格式模板初中初中的时候,老师总是要求我们写读书笔记,一开始我真是一头雾水,完全不知道该从哪儿下手。
但慢慢地,通过不断摸索,我也算是总结出了一套适合自己的读书笔记格式模板。
先来说说标题部分吧。
标题得简洁明了,直接写出书名就行。
比如说读了,那标题就写“读书笔记”。
这就像是给这篇笔记定了个方向,让自己和别人一看就知道是关于哪本书的。
接下来是作者信息。
要写上作者的名字,还有他的一些简单介绍。
这可不能马虎,了解作者的背景和经历,能帮助我们更好地理解他的作品。
就像老舍先生,他可是个了不起的作家,经历过各种风风雨雨,这些经历都融入到了他的作品里。
然后是内容梗概。
这一部分我觉得特别重要,得好好总结。
不能像流水账一样把整个故事都复述一遍,得挑重点,把故事的主线、主要人物和关键情节给梳理出来。
比如说,我就会写祥子是个年轻力壮的车夫,梦想着拥有一辆自己的车,经历了三起三落,最终还是没能实现梦想,堕落成了一个行尸走肉。
这样简单几句话,就能让没读过这本书的人也能大概知道是个啥故事。
再往下就是好词好句啦。
这可是个积累的好机会,遇到那些生动形象、特别精彩的词语和句子,一定得摘抄下来。
比如说“他确乎有点像一棵树,坚壮,沉默,而又有生气。
” 这句子把祥子写得活灵活现的,让人一下子就能想象出他的样子。
还有“钱会把人引进恶劣的社会中去,把高尚的理想撇开,而甘心走入地狱中去。
” 这种深刻的句子,读了就让人忍不住思考。
抄完了好词好句,还得有自己的感悟和体会。
这可是读书笔记的精华所在。
比如说读了,我就会想,祥子那么努力,为啥最后还是失败了呢?是社会的问题,还是他自己的性格问题?然后联想到我们现在的生活,虽然没有祥子那么艰苦,但也会遇到各种困难和挫折,我们又该怎么去面对呢?有时候想着想着,就感觉自己好像和书中的人物进行了一场深入的对话。
对了,在写读书笔记的时候,我还喜欢在旁边画上一些小图案,或者用彩色的笔做标注。
这样看起来就不会那么单调,而且重点也更突出。
关于初中读书笔记摘抄的格式的种类很多,一般说来,可分为四大类:一是摘录式,二是提纲式,三是评论式,四是心得式。
四大类又分若干种,每一种在写法上有所不同。
摘录式是阅读活动中收集资料日寸最常用的记录形式。
主要是为了以后开展科研活动时用。
它要求准确无误地摘录原文的语句段落,还要注明出处,便于引用和核实。
摘录式笔记可分为:索引笔记只记录文章的题目、出处。
如书刊篇目名、编著者、出版年月日。
如果是书,要记册、章、节,出版社名称,出版年月及版次;如果是期刊,要记期号,报纸要记年月日和版面.以备查找方便。
例如:钱仓水、郝树明主编:《教师职业技能全书.文科卷》,中国人民大学出版社,l992年9月第l版。
孙晓远:(对容易混淆的数学概念的分析),<中学生数学报)1990午6月7日第2版。
摘抄原文就是照抄书刊文献中与自己学习、研究有关的精彩语句、段落,作为日后引用的原始材料。
摘抄原文要按照原文的内容自己标上一个分类的题目,便于资料的归类和日后采用,在引文后面要注明出处。
例如:中学物理实验教学物理教学是以实验为基础的,中学物理教材的基础知识,都是以实验为先导,逐步总结出定理、定律等规律性的知识,这是中学物理教学的重要方法,不能忽视。
今后中学物理实验教学应包括三方面的内容:一是基本仪器的使用,二是根据实验原理和选用实验器材来进行物理实验,三是正确分析和处理有关的实验数据,从中得出或验证相应的规律。
王泉根:<必须加强物理实验课教学),1 981年第10期。
观点摘要是在理解原文的基础上,将原文的主要观点、结论摘要或写出,报刊 ___上的“论点摘编"即属此种。
它同样也要写明___、刊物、出版等情况。
例如:在数学教学中培养学生解题能力解题能力包括实际运算能力、空间想象能力、抽象概括能力、逻辑推理能力四个部分。
实际运算能力又可分为两部分:一是对具体数字进行运算的能力;二是对代数式和三角式进行恒等变形的能力。
空间想象能力主要通过几何题目和三角应用题得到锻炼。
抽象概括能力主要包括:1.将实际问题抽象成数学问题的能力;2.从具体的数字运算过渡到抽象的式的运算。
逻辑推理能力大致可分为条理性和灵活性两个方面.其中以庆理性为关键,同时也要注意锻炼思维的灵活性。
蒋明文:1 987年第2期。
提纲式笔记是用纲要的形式把书或文章的论点或主要论据,提纲挈领地记录下来,或是按原文的章节、段落层次,把主要内容扼要地写出来。
提纲式笔记可分为提纲和提要两种:提纲笔记要忠于原书或原文的框架体例或段落层次,对原书或全文作轮廓式的勾勒。
它可以用原文的语句,也可以将自己的语言与之相结合来写。
例如:(北京八十中林镜仁,杨善禄主编:《中学生物教师教学基本功讲座>,北京师范学院出版社l 991年9月版)一、要充分认识写好教案对教学的重要意义二、一份教案包括哪些内容和教学环节(一)确定教学目的(二)确定教学重点,找准难点(三)教学过程1. ___教学2.复习旧知识3.传授新知识4.巩固新知识三、教案的形式和编写教案应该注意的问题(一)文字式教案(二)表格式教案(三)程序式教案提要与提纲不同。
提纲是逐段写出要点;提要是综合全文写出要点。
提要可以完全用自己的语言扼要地写出读物的内容,除客观叙述读物内容外,还可带有一些评述的色彩。
例如:‘岷江流域工业污染区对土壤动物的影响>岷江流域是我国有色金属矿藏丰富的地区,在开采和冶炼过程中排放大量“三废"的物质,污染情况十分严重。
本课题研究内容包括:1.污染物的分布与土壤动物本底研究;2.土壤污染程度与土壤动物群落结构、时空变化关系的研究;3.污染区与排污染区的土壤动物比较研究;4.重金属有毒元素在土壤中和动物体内富集规律研究;5.重金属污染对土壤动物同工酶活性和呼吸代谢影响的研究;6.大型土壤动物毒性毒理研究。
评论式笔记不单是摘录,而且要把自己对读物内容的主要观点、材料的看法写出来。
其中还可表达出笔记 ___的感情。
评论式笔记有下列几种:书头批注是一种最简易的笔记作法。
就是在读书时,把书中重要的地方或自己体会最深的地方,用笔在字句旁边的空白处打上个符号,或者在空白处加批注。
如 ___在读一书时,用朱墨两种色笔在书中作了不少的圈圈点点,遇到他认为观点正确、文字优美的地方,就批上“此论颇精”、“此言甚合我意",认为不对的地方就画‘‘×”,或批上“不通¨、“荒谬”之类词句。
这种笔记方法只能在自己的书上用,这是应当注意的。
2.评注评注笔记,是读完读物后对它的得失加以评论,或对疑难之点加以注解。
例如顾维桢(捕风提影说思维>中的一段文字:哥德尔的不完整定理。
是数学史里的一个里程碑。
原来在严谨的数学堡垒之中,竞有一大漏洞,而且这漏洞是无可填的。
本来严谨的数学架构,以少数的公理为基础,以明确的推演为方法,导出七层宝塔似备辉煌威果来,真是美不胜收。
而且高妙的数学架构,严谨之外,兼具普及性:貌似不同的事物,透过抽象表达,往往可以归纳在同一种数学描述范围之内,看来真是放诸四海而皆;隹了。
哥德尔却证明,凡是普及性高的正式逻辑系统,其中必有某些命题,是无法以这系统的逻辑去辨别其是非的。
这毛病多半出在“只缘身在此山中”。
(四)心得式心得式笔记,是在读书之后写出自己的认识、感想、体会和得到的启发与收获的一种笔记。
它有如下几种:1.札记札记也即留记,是读书时把摘记的要点和心得结合起来写成的。
这种札记的形式是灵活多样的,可长可短。
下面举潘述《夜半钟声到客船)为例:唐·张继<枫桥夜泊》诗共四句:月落乌啼霜满天.江枫渔火对愁眠。
姑苏城外寒山寺,夜半钟声到客船。
……大名鼎鼎的欧阳修对它提出过少见多怪的错误指责。
他在《六一诗话>中说:唐人有云:“姑苏城外寒山寺,夜半钟声到客船c”说者亦云:句对佳矣,其如三更不是打钟时!欧阳修的“说者亦云”,事实上就是他自己的议论,不过不愿明言罢了。
夜半三更和尚庙里有没有敲钟的呢?苏州的寒山寺在唐朝时敲不敲半夜钟呢?这问题构成了张继诗句应否修改的焦点。
人们经过几番调查研究之后发现:半夜三更并非所有的和尚庙都不打钟,姑苏的寺庙在唐代是要敲分夜钟的。
欧阳修说法不合乎事实。
近在六朝,就有庙宇半夜鸣钟的记载。
唐代的白居易、温庭筠等有描写半夜钟声的诗句,皇甫冉<秋夜宿严维宅):“夜半隔山钟¨说的是会稽的情况,陈羽:“隔水悠扬午夜钟",证明唐代四川的庙宇也是如此。
至于姑苏寺庙夜半敲钟的记载见诸(石林诗话》。
___南宋人叶梦得,论诗推崇王安石,对欧阳修、苏轼都有所不满。
他 ___居住姑苏,最熟悉那里的情况,他批评欧阳修说:盖公未尝至吴中,今吴中山寺实以夜半打钟。
……(唐诗纪事>卷___五日:此地(指姑苏)有夜半钟,谓之无常钟,(张)继志其异耳。
欧公以为语病,非也(潘述羊<写作掌故杂谈),四川人民出版社l983年版。
)2.读后感又称读书心得。
读者把自己读书后的体会、感想、收获写出来。
读后感重“感",它可以是从书中领悟出来的真切的道理或精湛的思想,可以是受书中内容启发而引起的思考与联想。
可以是因读书而激发出来的决心和理想,也可以是因读书而引起的对社会上某些现象的感触和评论。
好的读后感已成为报刊上常见的文章样式。
写读后感.要注意以下几点:首先,应该是从读书(包括报刊)中引起的“感",离开了书,就成了别的文体。
因此,读后感通常在开篇时即要表明“感"是从读什么书报而来,同时,还要载明材料出处。
其次,最好是一则读后感谈一个问题;如果内容多,感想多.可以写成几则,不要混在一起。
读后感一定要中心明确,主旨集中。
不管感想多么复杂,联想多么丰富,都围绕读物来引发,防止节外生枝。
最后,一个故事、一句话、一个数据、一段议论等等,不论材料大小都可引发读后感。
但是决不能肢解原文,歪曲原意,也不要把自己的感想或增添的材料与 ___的原文混杂在一起。
概括原文要准确,引用原文要忠实。
初中读书笔记摘抄的格式篇二为了提高阅读的效率增进 ___治学的能力还应该采用辅助手段。
这就是做读书笔记。
一边阅读一边做笔记这是是古今中外许多学问家的阅读习惯是行之有效的传统的读书经验。
善读书者总是书学离笔。
一. 读书笔记的作用做读书笔记有如下好处:1. 记可加深印象经常做读书笔增强记忆。
俗话说:“好记性不如烂笔头”。
勤作笔记就是将读、想、写结合起来。
脑、手并用自然比只读不写印象要深刻得多。
比如作摘要就比单纯的读书多了一遍挑选和抄录;写读书心得更是将阅读的收获和体会进行了一番 ___和加强了记忆的牢固程度。
通过做读书笔记还可以将零散的资料进行分类做到有条有理地记忆提高了对知识的记忆能力。
2. 做读书笔记能加深对读物内容的理解。
做读书笔记并非简单的“摘、抄、辑、录”之类的纯技能性工作首先就有一个择取、筛选的问题。
这“择取”和“筛选”要经过思考和判断必须在认真阅读之后以对书的内容有清楚的理解为前提。
而通过做笔记又能促进对书的内容的更深刻的理解。
3. 做读书笔记有助于情报摄取。
在第二次世界大战期间有个英国作家出版了一本轰动一时的小册子把 ___的军队部署包括168名军官姓名全部披露了。
___大怒命令他的特务头子亲自审理此案。
该作家被骗到柏林纳粹问他怎样得到情报时出人意料竟“都是德国的报纸……”。
德国的报纸在 ___的新闻报道中不断地零零星星地透露了一些军队情况该作家用小本子今天记一条明天摘一点最后凑出了整个结构。
可见做笔记有助于我们获取情报更好地为我们的学习和工作所用。
4. 读书笔记是积累资料的有效方法。
积累资料是学习、工作和研究必不可少的一项基本功。
人的头脑要记的东西太多即使是记忆力很强的人也会有一定的限度到时候遗忘的。
所以做学问的人几乎都要利用笔记来积累资料、帮助记忆。
笔记能弥补记忆的不足。
做读书笔记就好像是建立资料的“储存库”。
一量需要有关资料就可以很方便地到“储存库”中去寻找。
当然记笔记、做卡片还要强调有的放矢不能盲目地见什么就记什么。
作为中学生积累资料时主要考虑两个方面一是根据自己的学习任务来做笔记以促进自己的学习;二是根据自己的兴趣爱好或者某些方面的学习专长来搜集资料积累知识。
这样做一方面有利于发展自己的兴趣爱好和学习专长同时也为今后的进一步深造或这方面的研究工作打下基础。
5. 做读书笔记能激发创造性阅读。
做笔记时边读边想边想边记会锻炼思维的逻辑性和条理性提高分析问题和解决问题的能力同时也会使思维更加活跃在阅读过程中触发灵感冒出思想的火花产生一些新见解、新构思、新发明。
读书笔记成了创造的激发器。
二.做读书笔记的方法1. 符号笔记就是用不同形状或不同颜色的线条、图形在书刊上作出标记。
有时还可以配合符号写上简要的几个字使符号的意义更具体明确。