名词解释作业2
- 格式:doc
- 大小:22.50 KB
- 文档页数:4
国开《金融基础》形考作业2答案一、名词解释(共10道题,每题4分,共40分)1.间接标价法答:用1个或者100个单位的本国资币作为标准,折算为一定教量的外国货币。
2.基准汇率答:是本币与对外经济交往中最常用的主要货币之间的汇率。
3.远期汇率答:是买卖双方事先约定的,据以在6未来一定时期(或时点)进行外汇交割时所使用的汇率。
4.升水答:在外汇市场上远期汇率高于即期汇率的差额。
5.一价定律答:同质商品与服务在相同市场上出售,不限制销售与无运输成本,则两个市场中法商品的价格相同。
6.购买力平价理论答:在纸币流通条件下,决定两国货币汇率的基础是西国单位纸币所代表的购买力.7.利率平价理论答:利率平价理论是汇率决定的重要理论,其基本理论观点:远期汇率差价是由两国利率差异决定,并且高利率国货币在期汇市场必定贴水,低利率国货币在期汇市场必定升水.8.场外交易方式答:指在证券交易所市场外进行的证券交易。
9.发行市场答:是票据和证券等金融工具初次发行的市场。
10.有形市场客:有固定交易场所的市场,一般指交易所市场二、思考题(共6道题,每题10分,共60分)1.我国的外汇包括哪些资产类型?答:包括:外币现钞、外币支付凭证或支工具、外币有价证券,特别提款权和其他外汇资产。
2.汇率对一国经济的哪些方面发挥作用?结合我国实际说明人民币汇率升值或贬值对我国经济的影响。
答:汇率可以影响国际贸易。
以一国货币贬值为例,其对国际贸易的影响的影响.主要表现在扩大出口与抑制进口两方面。
本币贬值,使出口商品的外币价格下跌,有利于增强本国出口商品的竞争力。
同时,导致进口商品的价格上涨而有利于抑制进口,增强国内进口替代品的需求,货币升值的影响与此相反。
汇率还可以影响资产流动,影响园内市场价格和人们对金融资产的选择等。
3.金融市场的构成要素包括什么?答(一)金融市场主体:指金融市场的参加与者.(二)金融市场客体:指金融市场上交易的工具,即金融工具.(三)金融市场组织形式:指金融市场的交易场所,金融市场的交易既可在有形市场进行,也可在无形市场进行。
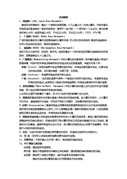
名词解释1、局域网(LAN:Local Area Network)局域网也称局部网,是在一个有限的地理范围(十几公里以内)内将计算机、外部设备和网络互连设备连接在一起的网络系统,常用于一座大楼、一个学校或一个企业内。
常见的局域网有以太网(包括快速以太网、千兆位以太网、万兆位以太网)、FDDI、ATM等。
2、广域网(WAN:Wide Area Network)广域网指的是实现计算机远距离连接的计算机网络,可以把众多的城域网、局域网连结起来,也可以把全球的区域网、局域网连接起来。
3、城域网(MAN:Metropolitan Area Network)有时又称之为城市网、区域网、都市网。
城域网是在一个城市或地区范围内连接起来的网络系统,距离通常在几十公里之内。
4、广播网络(Broadcasting Network)中的计算机或设备使用一条共享的通信介质进行数据传播,网络中的所有结点都能收到任何结点发出的数据信息。
传输方式有3种:单播(Unicast):发送的信息中包含明确的目的地址,所有结点都检查该地址。
如果与自己的地址相同,则处理该信息,如果不同,则忽略。
组播(Multicast):将信息传送给网络中部分结点。
广播(Broadcast):在发送的信息中使用一个指定的代码标识目的地址,将信息发送给所有的目标结点。
当使用这个指定代码传输信息时,所有结点都接收并处理该信息。
5、点对点网络(Point to Point Network)中的计算机或设备以点对点的方式进行数据传输,两个结点间都可能有多条单独的链路。
以太网和令牌环网都属于广播网,而ATM和帧中继网都属于点对点网。
6、网络拓扑是由网络节点设备和通信介质构成的网络结构图。
在计算机网络中,以计算机作为节点、通信线路作为连线,可构成不同的几何图形,也就是网络的拓扑结构。
7、封装(Encapsulation)是指网络结点将要传送的数据用特定的协议头打包来传送数据,有时候也可能在数据尾部加上报文。
2022年电大《儿童家庭教育指导〉形成性考核册-作业2及答案儿童家庭教育指导作业2一、名词解释1.亲子游戏:亲子游戏是指婴幼儿和父母或者其他教养人共同参与的互动性游戏活动。
2.特殊儿童:特殊儿童的概念有广义和狭义之分。
广义的特殊儿童,是指除正常儿童以外的各类儿童,包括身心障碍的儿童与资赋优异的儿童。
狭义的特殊儿童主要指那些身心有障碍的儿童。
3.超常儿童:超常儿童并不仅仅是指智力优异的儿童,而是指在智力、学术、创造、艺术、领导、运动等任一方面禀赋优异并有杰出表现的儿童。
4.智障儿童:又称智力落后儿童、低常儿童或心理迟滞儿童,就是在智力上显著落后于同龄儿童的水平,并有行为适应障碍的儿童。
5.肢体残疾儿童:肢体残疾儿童主要指那些由于先天或后天的原因,导致四肢出现障碍的儿童。
6.视听残疾儿童:视觉残疾儿童是指由于各种原因导致的双眼视力损失或视野缩小,而难以从事一般人所从事的工作、学习或其他活动的儿童。
听力残疾儿童:是指由于各种原因导致的双耳听力丧失或听觉障碍,听不到或听不清周围环境的声音的儿童。
二、简答题1.简述0-3岁儿童身心发展的教育目标和任务。
答:家庭教育的目标:(1)保护婴幼儿的生命安全,保障他们基本的生存需要,发展婴幼儿的基本动作和各种感官,增强其体格和抵抗力,促进其身体健康成长,引导婴幼儿养成良好的生活习惯、卫生习惯和初步的生活处理能力,促进婴幼儿安全、卫生、快乐的生活。
(2)萌发婴幼儿的智力,发展婴幼儿理解和运用语言的能力,发展婴幼儿的感觉、知觉和初步的思维能力,促进其对周围环境和事物的探索与认识。
(3)培养婴幼儿形成愉快的情绪、情感,形成活泼开朗的性格,发展婴幼儿初步的社会交往能力,养成初步的文明礼貌习惯。
(4)发展婴幼儿对美的事物的初步感受力和兴趣,萌发婴幼儿基本的艺术素养。
家庭教育的任务:(1)身体发展和生活习惯的养成。
(2)语言和认知发展。
(3)情绪、情感、个性和社会性发展。
(4)美感的发展。
行政组织学名词解释形成性作业参考答案文档编制序号:[KK8UY-LL9IO69-TTO6M3-MTOL89-FTT688]形成性作业2答案一、名词解释1、功利组织:功利性组织是以金钱、物质、利益诱导作为权威基础,即以功利或物质报偿的方式作为管理和控制部属的主要手段。
2、棱柱模式理论:所谓“棱柱子模式理论”将社会形态划分为三种基本模式,即农业社会、棱柱社会、工业社会,然后分别比较各自的特征以及社会环境对行政制度的影响。
3、内部环境:内部环境指的是组织界限以内与组织的个体决策行为直接相关的自然和社会因素。
4、权力性影响力:权力性影响力又称强制性影响力,它主要源于法律、职位、习惯和武力等、权力性影响力对人的影响带有强迫性、不可抗拒性,它是通过外推力的方式发挥其作用的。
形成性作业4答案一、名词解释1.单向沟通P190单向沟通是指在沟通时,一方只发送信息,另一方只接受信息,双方无论在语言和情感上都不要信息的反馈。
如作报告、发指示、下命令等都属于单向沟通。
2.主文化P228主文化是行政组织中上层管理人员或者领导人员所主导和支持的,与组织中正式的规章制度、组织战略和政策有较为紧密的联系的文化。
它体现的是一种核心价值观,它为组织中绝大多数成员所认可和共享,在组织中占据着主导地位。
组织中的主文化是组织文化的代表,通常展现了一个组织特有的精神气质和风格心态.3.单环学习P212单环学习是将组织动作的结果与组织的策略和行为联系起来,并对策略和行为进行修正,以使组织绩效保持在组织规范与目标规定的范围内。
而组织规范与目标本身则保持不变。
显然,单环学习只有单一的反馈环,它是在当前的系统和文化框架下提高组织能力,完成已确定的目标或任务。
这种学习的目标是适应环境,取得最大效率,学会如何在相对稳定的环境下完成组织任务。
4.敏感性训练P281敏感性训练,又称敏感度训练或“T组训练”(T-grouptraining),是一种在实验室进行的训练方式。
名词解释:1.营销组合(Marketing mix)The marketing mix means factors that help a company or firm sell its products. Four elements are normally distinguished: getting the right product to the market; selling the product at the right price; ensuring that the promotion is right that is ,advertising and marketing for the product ;and ensuring that product is distributed to the most convenient place for customer to buy it .2. 关税联盟(A customs union)A customs union is an agreement between two or more countries that provide s for the immediate or gradual elimination of tariff barriers between them and for the establishment of a common tariff on goods from outside countries.3. 复合税(A compound duty)A compound duty is a combination of an ad valorem duty and a specific duty .4. 选择税(alternative duties)An altemative duty is where both an ad valorem duty and a specific one are prescribed for a product, with the requirement that the more onerous one shall apply.5. 跟单信用证(A documentary credit)A documentary credit often referred to as LC is ,in essence ,a letter addressed to the seller ,written and signed by a bank ,as written engagement acting on behalf of a customer.6. Specific duties (从量税)A specific duty is a tax of local currency per unit of the goods imported based on weight, number, length, volume, or other unit of measurement.7. Ad valorem duties(从价税)An ad valorem duty is one that is calculated as a percentage of the value of the imported goods, based either on the value of the goods landed at the port of destination, or on the value of goods at the port in the country of origin.bor-intensive industries (劳动密集型产业)Industries in which a large amount of labor is used relative to capital. For example window-cleaning or brick-laying are labor-intensive jobs. service industries tend to be Far more labor-intensive than either primary or secondary industries.9.Documentary collection (跟单托收)Documentary collection is a means of ensuring that the goods are only handed over to the buyer when the amount shown on a draft is paid or when the customer accepts the draft as a commitment to pay by a specified time in the future.。
名词解释:1.天朝田亩制度《天朝田亩制度》是最能体现太平天国社会理想和这次农民起义特色的纲领性文件,它确立了平均分配土地的方案,规定农、副业产品的生产与分配都以农村政权的基层组织“两”来实行管理,所以,它实际上是起义农民提出的一个以解决土地问题为中心的比较完整的社会改革方案。
2. 资政新篇《资政新篇》是太平天国运动后期(1859),洪仁玕制定的带有施政纲领性质的文献,要求在中国建立和发展资本主义经济,以及进行一些上层建筑的改革,按照西方资本主义的模式反对封建制度,改造中国,虽然未得到实行,但是它毕竟是符合时代潮流的救国方案,为以后的革命斗争,提供启示和借鉴。
3.洋务运动洋务新政又称“同光新政”,是指19世纪60-90年代洋务派从事交涉和签订条约,购买洋枪洋炮轮船机器聘请洋人,雇佣外国军官,依洋法操练军队,用西法开矿筑路设厂建造,兴办航运,电报业,以及学习外洋科学技术,兴办船政,水师学堂,派遣留学生等一系列活动。
4.总理衙门总理各国事务衙门简称“总理衙门”,是清政府为办洋务及外交事务而特设的中央机构,主管外交事务、派出驻外国使节,并兼管通商、海防、关税、路矿、邮电、军工、同文馆、派遣留学生等事务,于1861年1月20日由咸丰帝批准成立。
5.中国同盟会中国同盟会是由孙中山领导和组织的海外中国人为主的一个全国性的革命政党。
于1905年8月20日在日本东京成立,它的根本政治要求是孙中山提出的“驱除鞑虏,恢复中华,创立民国,平均地权”十六字纲领,其机关刊物是《民报》,孙中山为其总理,黄兴为副总理。
6.清末新政清末新政是清朝末期清政府为摆脱困境,于1901年4月成立督办政务处,宣布实行“新政”,主要包括筹饷练兵、振兴商务,奖励实业、废科举,育才兴学、改革官制,整顿吏治等四大内容。
7.旧民主主义中的新民主主义(未找到)8.中华民国临时约法中华民国临时约法是辛亥革命胜利,以孙中山为首,建都于南京的中华民国临时政府,制定的具有"宪法"性质的根本大法,这是中国历史上第一部具有资产阶级共和国宪法性质的法典。
【生物大分子】:组成原生质的有机化合物中蛋白质、酶和核酸分子质量巨大,结构复杂,功能多样,具有信息,称为生物大分子。
【蛋白质的功能】:催化,调节,保护,运输,收缩,防御,信息传输,免疫等。
【酶】:生物催化剂,具有高效性,专一性,不稳定性。
【单位膜】:由内外两层致密的深色带和中间一层疏松的浅色带构成的三层膜相结构(2×2+3.5=7.5nm)【细胞分化】:细胞之间产生稳定性差异的过程。
【细胞的全能型】:一个体细胞或性细胞在一定条件下,能重新形成完整个体的能力【基因的自由组合定律(孟德尔第二定律)】:非同源染色体上的非等位基因表现为自由组合,各自独立地分配到配子中。
【细胞学基础】:减数分裂后期Ⅰ非同源染色体随机组合。
【表现型】:生物个体所表现的一性状,包括形态特征和生理特征等。
可以直接观察到或借助于其他手段加以辨认的。
【细胞学基础】:减数分裂Ⅰ中同源染色体的分离。
【基因型】:决定表现型的遗传基础。
【延迟显性(AD)】:在一些AD病中,杂合子携带的显性治病基因的作用在生命的早期并不表达,要到一定年龄才表现出相应疾病。
【从性显性(AD)】:杂合子表达受性别的影响,在男女两性之间出现表达范围和程度有差异的现象。
【等位基因】:位于同源染色的同一基因座上不同形式的基因。
等位基因所控制的性状称为相对性状。
等位基因起源于基因突变。
【复等位基因】:在群体中,一对特定等位基因的位点上有两个以上等位基因存在,而每个个体只能拥有其中两个。
【联会】:同源染色体在减数分裂的偶线期彼此靠拢配对的过程称为联会。
联会从靠近核膜处开始,最后扩展到染色体全长。
联会时,同源染色体之间沿纵轴方向形成联会复合体。
【基因多效性】:一个或一对基因可产生多种表型效应。
【遗传异质性】:表型相同或相似的个体具有不同基因型的现象,多因一效。
【等位基因异质性】:同一基因座位发生不同的突变导致同一疾病的不同患者具有不同的基因型,患者见表型可能相似,也可能差异较大。
1、自然的自由自然的自由是卢梭整个自由观的出发点,何为自然?在卢梭看来,自然是人一出生的本真状态,是天赋的。
在《社会契约论》一书中卢梭说过:“在所有各种各样的社会中,最古老而又唯一是自然形成的社会,是家庭。
孩子只有在他们需要父亲养育他们的时候,才依附他们的父亲,而一旦没有这种需要了,他们之间的自然关系便宣告解体。
孩子解除了他们对父亲应有的服从,而父亲也解除了他对孩子应有的关怀,双方都同样进入了独立状态。
如果他们还继续联系在一起的话,那就不再是自然的,而是自愿的。
[6]”以上是卢梭对自然和自愿两个概念下的定义,何为自然的自由?自然的自由:是一种绝对没有依附关系的独立状态,没有理性意志的指导,一切听从于欲望和贪心,对自身没有理性认知,没有财产和国家的概念,是一种近似于原始的生活状态。
他们内心平静,灵魂安宁,没有过多的超出生存所需的欲望。
他们凭借自身的力量就能实现自身的需求,别人对他或是他对别人是构不成依附的,这就是自然的自由。
2、社会的自由:就是人们在社会契约的约束下所获得的自由,社会契约是全体社会成员为了共同利益着想的意志,这个意志逐渐摆脱了个人意志的不合理性。
能够与每个社会成员的个人意志达成一致,并在人人平等的基础上确立下来,超乎个人意志,并且人人愿意遵守。
最终,在社会状态下的人们以一纸契约——社会契约,使每个人的平等得到保证,并获得了社会自由。
这就是社会的自由。
“平等”一词是卢梭社会自由的核心概念,这里的“平等”不是指其他,而是指社会平等,那么社会平等何以可能呢?在社会状态中,人的自我认知水平得到启蒙,并处于不断的发展和完善中,他们越来越迫切的意识到,平等成为最急切的需要。
在社会状态中,人们的理性意识逐渐产生,他们不再关心最基本的生存需要,因为那种生存需要已经不是最为迫切的问题了。
理性意识和自我认知的苏醒,随即带给他们最强烈的冲击,在这样的冲击下,人们渴望平等。
社会生活领域中人们总会因财产、身份、地位等因素,而不可能达到每个人想要的平等;不可避免的会出现总总的不同,不可能轻而易举的就达到社会平等,也就是社会自由。
一、名词解释。
1、芽胞:是某些细菌(主要为革兰阳性杆菌)在一定条件下,细胞质浓缩脱水而形成一个折光性很强,具有多层膜结构、通透性很低的圆形或卵圆形的小体。
2、无菌操作:防止微生物进入机体或其他操作对象的方法称为无菌操作。
3、异染颗粒:常用奈瑟染色或Albert等染色,菌体一端、两段或中央可见明显浓染颗粒,称为异染颗粒。
4、正常菌群:寄居在正常人体不致病反而有益的微生物群。
5、败血症:致病菌侵入血流后,在其中大量繁殖并产生毒性产物,引起全身性中毒症状。
6、串珠试验:炭疽芽胞杆菌在含有0.05~0.5U/ml青霉素的培养基中,35℃孵育6小时可发生形态变异,显微镜下见大而均匀的圆球状并相连成串珠状排列,而类炭疽杆菌及其他厌氧芽胞菌则无此现象。
7、卡介苗(BCG):就是牛型结核分枝杆菌毒力变异株,是Calmette与Guerin两人将有毒的牛型结核分枝杆菌接种于含有甘油、胆汁、马铃薯的培养基中经13年传种230代,过得的减毒活菌苗。
8、汹涌发酵试验:在牛乳培养基中,能分解乳酸产酸使酪蛋白凝固,同时产生大量气体将凝固的酪蛋白冲散成蜂窝状,并将液面上的凡士林向上推挤,甚至冲开棉塞,称为“汹涌发酵”现象。
9、内基质小体:病毒增值可形成胞质嗜酸性圆形或椭圆形包涵体,称为内基小体。
10、抗原漂移:由病毒基因组自发的点突变而引起的变异,属量变,变异幅度小,仅引起流感的局部中小型流行,这种变异称抗原漂移。
二、问答题。
1、乙肝“两对半”包括哪些抗原抗体?它们分别有什么意义?①.HbsAg-乙肝病毒表面抗原:为已经感染病毒的标志,并不反映病毒有无复制,复制程度,传染性强弱.②.HbsAb-乙肝病毒表面抗体:为中和性抗体标志,是否康复或是否有抵抗力的主要标志.乙肝疫苗接种者,若仅此项阳性,应视为乙肝疫苗接种后正常现象.③.HbeAg-乙肝病毒e抗原:为HBV复制及具有强感染性的一个指标。
④.HbeAb-乙肝病毒e抗体:对HBV感染有一定保护作用,是预后良好的指标.病毒复制减少,传染性较弱,但并非完全没有传染性.⑤.HbcAb-乙肝病毒核心抗体:为曾经感染过或正在感染者都会出现的标志.核心抗体IgM是新近感染或病毒复制标志,核心抗体IgG是感染后就会产生的,对于辅助两对半检查有一定意义.2、写出伤寒沙门菌、大肠埃希菌、痢疾志贺菌、变形杆菌在KIA、MIU、IMViC生化基上培养的结果?沙门菌:在KIA中,斜面产碱、底面产酸、产气或不产气;MIU中的反应为+--;IMViC 结果为-+-+/-;大肠埃希菌:KIA中的结果为AA+-;MIU中的结果为++-;IMViC中结果为++--; 痢疾志贺菌:KIA中结果为斜面产碱、底面产酸,不产气,H2S为阴性;MIU中为--/+-;IMVic中为-+--; 变形杆菌:在KIA中斜面产碱、底面产酸,产气,H2S为阳性;MIU中结果为+-/++;在IMViC中结果为-/++--。
《中国法制史》形成性考核册作业2参考答案(台山开放大学赵毅雄整理)一、名词解释:1.亲亲得相首匿(参见学习指导P.73)汉朝定罪量刑的原则,即允许一定范围的亲属之间对于一定的犯罪,除谋反、大逆外,可以相互隐匿犯罪行为,而不受到法律追究或减免刑罚。
2、春秋决狱(参见学习指导P.74)汉朝断案的方式,汉代在断决案件时,法律没有明确规定,在根据儒家经典《春秋》一书中所表达的儒家经义为准绳定罪。
3、官当(参见学习指导P.84)官当,是指官员若犯徙罪,允许其依法以官品或爵位抵罪的制度。
这种制度进一步赋予封建官僚以法律特权,使他们可以犯徙罪而逃脱法律的制裁。
4、《开皇律》(参见学习指导P.98)开皇三年,隋文帝本着删繁就简,以轻代重的原则,对新律重新更定,最后完成了历史上著名的《开皇律》。
《开皇律》的结构和内容对唐朝有着直接的影响,是制定唐律的蓝本,在中国法制史上占有重要地位。
5. 《唐律疏议》(参见学习指导P.98)唐高宗永徽年间,以《贞观律》为基础编纂《永徽律》,十二篇五百条。
此后又对五百条律文逐条逐句进行注释,并附在律文之后,称作疏议。
律与疏具有同等法律效力,合称《永徽律疏》,是唐代法典的代表作。
后人又称之为《唐律疏议》。
6、《宋刑统》(参见学习指导P.144)《宋建隆重评定刑统》的简称,是我国历史第一部刊版印行的封建法典。
所谓“刑统”,是按照新的体例编纂的刑书,一般以刑律为主,而将其他刑事性质的敕、令、格、式分载在律文各条之后,依律目分门别类地加以汇编。
7、元典章(参见学习指导P.145)《大元圣政国朝典章》的简称。
与《大元通制》几乎同时出现,是当时地方政府所纂集的自元初至英宗治至二年五十余年间有关政治、经济、军事、法律等方面的圣旨、条画的汇编。
8、秋审(参见学习指导P.127)清朝三法司会同其他官员于每年秋季复审各省监侯死刑案件的制度。
二、论述题1、两汉的立法指导思想是什么?两汉的立法指导思想是:1)约法省禁;2)德刑并用;3)顺天行刑。
名词解释(二)1、任务分析:是指分析个人活动和行为构成、行为场景之间的动态关系。
2、活动分析:是指治疗过程中评估治疗性活动中患者的主动性和行为构成。
4、治疗性作业活动:是指经过精心选择的、具有针对性的作业活动。
5、适应技术:是指对于一些残疾者,因为功能所限,需要修改一些个人的活动方式以适应残疾现实的技术。
7、工作强化:是一个结构严谨、全面、目的明确、个体化的康复训练和治疗项目,目的在于最大限度的恢复或增强工伤工人重返工作的能力。
8、力性抓握:是拇指活动与无名指和小指屈曲对抗用力所致的动作,是拇指与尺侧手指(无名指和小指)相互运动结果。
9、意念性失用:是动作意念或概念的形成障碍,是一种较严重的运动障碍。
12、适应性反应:是个体对自己的身体与环境接触后产生的、能自然地协助控制身体、感觉、情感的行为反应,即成功地回应环境挑战的反应。
1、Sensory integration(SI)----- 感觉统合,是大脑将从身体各种感觉器官传来的感觉信息,进行多次组织分析、综合处理、做出正确的决策,使整个机体和谐有效的运作。
2、Assistive technology(AT)------ 辅助技术,是用来帮助残疾人、老年人进行功能代偿以促进其独立生活并充分发挥他们潜力的多种技术、服务和系统。
4、Repetitive Strain Injury(RSI)-----重复性应力损伤,一系列因工作相关的因素而导致肌肉、骨骼、软组织或周围神经系统的病损。
6、Sensory integration dysfunction(SID):感觉统合失调,是大脑不能有效整合感觉信息,从而导致儿童产生一系列的行为问题,表现为学习、专注力、姿势控制、小肌肉协调、情绪、生活功能等多方面的功能障碍。
7、sensory diet---感觉餐单,是指按照小孩个体的感觉需要而设计的活动量及流程,包括一天、一周甚至一月的餐单,为孩子设计出实用的、计量适中的、经过精心安排的个人家庭活动方案。
名词解释1、哮喘持续状态:哮喘发作严重持续在24小时以上未能控制者2、心脏康复:是指心脏病患者能够通过有处方的运动锻炼、医疗教育、心理、营养、职业和社会咨询指导重新获得正常或接近正常的活动状态的综合方案,其中以运动锻炼为其核心。
主要包括个体化的运动疗法、心理康复、宣传教育三部分内容3、尿毒症:是发生在各种慢性肾脏病的基础上缓慢出现肾功能减退甚至衰竭,出现代谢产物潴留,水电解质紊乱,酸碱平衡失调和全身各系统症状为主要表现的临床综合症。
4、糖尿病:是一种常见的内分泌代谢疾病是由多种原因引起胰岛素分泌或作用的缺陷或者两者同时存在而引起的以慢性高血糖为特征的代谢紊乱。
5、呼吸衰竭:是指各种原因引起的肺通气和或换气功能严重障碍以致在静息状态下亦不能维持足够的气体交换导致缺氧伴或不伴二氧化碳潴留从而引起一系列生理功能和代谢紊乱的临床综合征所测氧分压低于60mmHg,二氧化碳分压高于50mmHg。
6、心律失常:是指心脏冲动的频率节律起源部位传导速度与激动次序的异常。
7、肾病综合症:是由多种肾脏疾病引起的具有以下共同临床表现的一组综合症大量蛋白尿尿蛋白大于每天 3.5g ;低蛋白血症即血浆清蛋白小于每升30g;水肿;高脂血症。
8、造血干细胞移植是指将各种来源正常的造血干细胞在患者接受超剂量化疗和放疗后通过静脉输注移植入患者体内以替代原有的病理性造血干细胞从而使正常的造血与免疫功能得以重建。
9、意识障碍:是指个体对外界环境刺激缺乏正常反应的一种精神状态。
10、干燥综合征是一种全身性慢性炎症性自身免疫病主要侵犯外分泌腺体尤以淋巴细胞和浆细胞浸润泪腺和大小唾液腺引起这些腺体的分泌减少为其特点形成干燥性角膜结膜炎和口腔干燥症,也可同时累及其他器官造成多种临床表现。
11、癫痫持续状态:指频繁而持续的癫痫发作,形成一种固定而持久的状态以致发作间歇期意识不完全恢复或不伴意识障碍而一次连续发作超过30min以上者。
12、呼吸麻痹:是指由于下运动神经元或肌肉疾患引起的呼吸肌(膈肌、肋间肌)运动严重障碍以致影响肺的通气和换气功能而导致的呼吸衰竭。
2022法理学形成性考核册作业2答案法理学作业2一、名词解释1.法律规范:是法律之中规定主体的行为模式、逻辑上周全的行为准则。
2.法的渊源:作为法理学专门术语“法的渊源”(又称“法律渊源”或:“法源”是指与法的创制方式相关的法的外部表现形式,这种意义上的法的渊源,实际上是指法的形式渊源。
3.法等解释:是指对法的形式渊源中所包含的法律原则、法律概念和法律规范的理解和阐明。
4.法律推理:是指法律适用“特别是司法”过程中依据法律和案件事实做出处理结论的思维活动。
5.法律类推:是指在处理具体案件的过程中,当法律本身无明文规定时,比照最相类似的有关法律规定来进行处理。
6.法律关系:是一种特殊的社会关系,是在法律意义上的、有国家强制力保障的权利、义务关系。
7.法律行为:是指一切在法律上具有意义的行为。
8.法律责任:是指由于违背了相关的法律规定必须承受的责任。
这是一种追遡性的责任。
二、论述题1.法律规范的逻辑结构如何?答:从法律调整的特点来讲同个完整的法律规范必须具有“假定-处理—制裁”三个要素,其在逻辑上可表述为“如果…则…否则…”如果缺少其中的一个,特别缺少“制裁”,则不能成为一个完整的法律规范。
2.对法律解释如何分类?答:法律解释可根据解释的主体、方法和尺度的不事有不同的分类:1按照法律解释主体及其解释效力的不同,分为正式解释和非正式解释2按照法律解释方法的不同,分为文义解释和论理解释3按照法律解释尺度的不同,分为字面解释、限制解释和扩充解释。
3.什么是法律关系的内容?什么是权利?什么是义务?答:法律关系的内容是指法律关系主体之间的权利和义务,每个法律关系的参加者都是一定权利的享有者或义务的承担者,所以法律上的权利和义务,就是法律关系的内容。
权利:法律上的权利是指法律所允许的权利人为了满足一定利益所采取的、有义务人的义务所保证的行为(作为或不作为)。
义务:法律上的义务是指法律所规定的、义务人按权利人的要求为了满足权利人所代表的利益所必须做的行为(作为或不作为)。
名词解释1.财政收入:指政府为履行其职能,实施公共政策和提供公共物品与服务需要而筹集一切资金的总和。
2.财政支出:指国家对所集中起来的财政资金进行有计划地分配的过程。
3.财政补贴:指国家对部分企业和居民的无偿补助。
4.财政赤字:指财政支出超过财政收入的数额。
5.国家预算:指关于一个国家在一定时期内(通常是一年预算年度)财政收支规模和结构的计划。
6.部门预算:指由政府各部门编制预算,经财政部门审核后报本级政府审定.人大审定,反映本部门所有收入和支出的综合财政计划。
7.预算预备费:指预算中一笔不规定具体用途的备用金,如果在预算年度终发生意外事件而可能使原定预算收支平衡时,就可有政府依程序酌情动用。
8.预算外资金:指按国家财政制度规定不纳入国家预算的、允许地方财政部门和由预算拨款的行政事业单位自收自支的资金,即属于不纳入国家预算的一种财政性资金。
9.决算:指根据年度预算执行的结果而编制的年度会计报告。
10.公共财政:指为市场经济提供公共服务的政府分配行为,它是国家财政的一种具体存在形态,即与是市场经济相使用的财政类型。
11.公共物品:指满足社会共同需要的物品。
它具有效用的不可分割性,非排他性,非竞争性以及市场无法提供,政府免费给予等特征。
12.政府采购制度:指以公开招标、投标为主要方式选择供应商(厂商),从国内外市场上为政府部门或所属团体购买商品或服务的一种制度。
它具有公开性、公正性、竞争性,其中公开竞争是政府采购制度的基石。
13.社会保障(亦称社会安全网):指政府向丧失劳动力、失去就业机会、收入未能达到应有的水平以及其它原因而面临困难的公民,给予货币或实物形式的帮助,以保障社会成员能维持最基本生活水平的活动。
14.转移性支出:指政府按照一定方式,把一部分财政资金无偿地,单方面转移给居民和其他收益者的支出。
它主要有补助支出.捐赠支出和债务利息支出,它体现的是政府的非市场型再分配活动,由社会保障支出和财政补贴构成。
名词解释作业28.李斯楚国上蔡(今河南上蔡)人。
曾师从荀子。
入秦后,先为客卿,后升至廷尉。
统一中国后,任丞相。
秦始皇死后,与宦官赵高奉胡亥为帝。
后被杀。
李斯是秦帝国政治制度和统治政策的主要制定者,他积极实践了法家思想,同时也推动了法家思想向着极端化方向的发展。
李斯的极端化政治思想主要有两方面内容。
一是坚持思想文化专制;二是提出督责之术。
前者排斥广大士人们,从而削弱了秦帝国的社会基础。
而且李斯颁布《焚书令》,毁掉了文化典籍,禁锢了人们思想,更是中华民族文化的千古罪人。
后者强化了君主的个人独裁,阻遏了统治集团其他成员参政议政的可能,这就使得秦统治者的统治与应变能力急剧下降,最终导致了帝国的速亡。
9.贾谊西汉初期有影响的思想家、政论家,是西汉初年儒学复兴的代表人物。
贾谊政治思想以儒家为主,辅以法家,在中国传统政治思想上具有重要地位。
贾谊对秦兴亡的历史进行了总结与分析,写出了著名的政论文章《过秦论》。
他继承和延续了先秦以来礼的思想和先秦儒家的民本思想,主张实行礼治,强调民的地位和作用。
贾谊关于强秦二世而亡教训的总结和重民思想等对于后世政治思想的发展有着深远的影响。
10.董仲舒西汉早期著名思想家,被誉为当时的儒学宗师。
他着力阐发了儒家典藉《公羊传》中的王权大一统思想,又吸收了墨、法、阴阳等家学说,形成了有自己特色的理论体系,即天人合一政治论,促成汉武帝独崇儒术,提出了君权天授理论和三纲五常的伦理政治原则,使儒家思想成为汉代统治者的政治指导思想,并以儒家学说统一思想文化。
这对中国历史有着重要且深远的影响。
著有《春秋繁露》、《举贤良对策》等。
11.独尊儒术汉武帝时期由董仲舒提出并为汉武帝采纳的旨在用儒家学说统一当时思想文化的政治措施。
汉武帝即位后采纳了董仲舒的建议,以儒家学说统一思想文化,作为政治的指导思想。
其具体内容是:立儒家学说为官学、禁断儒家学派以外的思想学说,用儒家思想统一思想文化领域。
此后,儒学即上升为政治指导思想,并成为中华传统文化的主体。
儒学独尊地位的确立是中国政治思想演进中的一件大事,对中国社会各个方面都产生了深刻的影响。
12. 《淮南子》《淮南子》又名《淮南鸿烈》、《刘安子》,是我国西汉时期创作的一部论文集,由西汉皇族淮南王刘安主持撰写,故而得名。
该书在继承先秦道家思想的基础上,综合了诸子百家学说中的精华部分,对后世研究秦汉时期文化起到了不可替代的作用。
《淮南子》著录内篇21篇,外篇33篇,内篇论道,外篇杂说。
现仅存《内篇》21篇。
13. 东汉名教名教,指以封建等级名位及其伦理道德规范为主要内容的礼义教化的总称,亦称礼教。
名教渊源于孔子的“为政之道在正名”之说,经汉代董仲舒及经学家们的神学论证和发挥阐释,形成了以“三纲五常”为核心的一整套思想体系及相应的典章制度,成为维护封建专制统治的工具。
名教与礼教本质上是一致的。
礼教强调具体的实践,而名教则强调为封建统治提供一套完整的行为规范和价值导向。
在名教思想的影响下,选拔人才过于注重舆论效应和道德评价,而导致东汉时期士人浮华交会,相互品题标榜之风兴起,并出现了大批沽名钓誉、名实相悖的伪名士。
东汉末期,随着社会矛盾的加剧,名教完全丧失了凝聚社会的功能,玄学随之兴起。
14. 道统儒家传道的脉络和系统。
孟子认为孔子的学说是上接尧、舜、汤、周文王,并自命是继承孔子的正统。
韩愈作《原道》,正式提出了所谓“尧、舜、禹、汤、文、武、周公、孔、孟”关于道的传授系统说,自称自己继承了真正的孔孟之道,是儒家的正宗,开启了宋代道学的先声。
朱熹则认为,儒家的道统是以周敦颐、二程(颢、颐)上承孟子的,而自己又继周、程为儒家正统。
道统说是封建统治阶级的护身符,后来遭到反道学家的猛烈抨击。
15. 玄学玄学产生于汉末,兴盛于魏晋。
当时,政治动荡不已,统治阶级内部的争斗异常激烈、残酷。
士大夫们既热衷名利,又想寻求精神慰藉。
思想上,儒家思想衰落,老庄之学复兴。
玄学因而得以兴起。
玄学推重《老子》、《庄子》、《周易》,称之为三玄,又注重对抽象玄理(如本末、名实、天人关系等)的阐发,因而得名玄学。
玄学不重研究具体政治社会问题,而专心于本体问题上的思辨,但并不脱离政治,有着重要的政治意义,是当时一种重要的政治思潮。
16.民本国家为君主之本、庶民为国家之本、安定民生为政治之本是民本思想的核心论点。
它是关于君民关系的政治理论。
从盘庚的“重民”、周公的“保民”、孔子的“爱民”,到孟子的“民贵君轻”、荀子的“君舟民水”,再到汉唐以来形形色色的民本论,民本思想不断被充实和丰富。
许多统治者宣称“以民为本”,并将其转化为实际政策。
最有代表性的是唐太宗李世民的民本思想及其政治实践。
17.理一分殊理或称道、天理,是理学思想的核心范畴、最高范畴。
理是本体论层次上的范畴,其它范畴均为理所统摄。
理学家以理为天地本原,万事万物皆由理派生。
理一分殊的概念是二程率先提出的。
二程说,天下物皆可以理照,有物必有则,一物须有一理。
万事万物都有自己的理。
同时它们各自的理又都根源于天理,是天理的具体体现。
朱熹也说:伊川说得好,理一分殊。
合天地万物言,只是一个理,及在人,则又各自有一个理。
理一分殊解决了一与多、同与异的对立统一问题,使儒学理论严密化。
理、理一分殊在政治上的价值就是为儒家伦理纲常和等级秩序提供了精巧论证。
18.王艮初名银,字汝止,号心斋。
泰州安丰场(今江苏东台)人。
少时,因家贫辍学,参加煮盐劳动。
十九岁后,开始经商,家境渐宽。
王艮也得以专心研究学问。
他潜心自学达十年之久,初步形成了自己的思想,并开始讲学。
正德十年(1502),王艮赴江西拜谒王阳明,并投入其门下,学习王学。
王阳明卒后,王艮自立门户,授徒讲学。
王阳明心学在流传过程中发生分化,形成十多个不同流派。
其中以泰州学派最具特色。
该学派发展了心学的世俗化倾向,并倡导平等思想。
王艮是泰州学派的创始人。
王艮素来不喜著述,所以流传下来的作品很少。
其子孙及门人编有《心斋王先生全集》,清人又编为《明儒王心斋先生遗集》。
19.韩愈韩愈,邓州南阳(今河南孟县)人,是唐代著名文学家,古文复兴运动的集大成者。
郡望昌黎(今辽宁义县),谥文,故世称韩昌黎、韩文公。
他早年境遇艰苦,唐德宗贞元八年(792)进士及第,在政治漩涡中几起几落,官至吏部侍郎。
韩愈也是唐中叶著名思想家。
在政治思想上他坚持维护儒学正统地位,排斥佛老,提出道统论,性品说。
有关论著主要收入《韩昌黎文集》。
韩愈以儒学正统的继承者和捍卫者自居,不遗余力排抑佛老,但对佛老又有借鉴和吸收,用以改造儒学,开理学思潮的先声。
在政治上,他较保守,维护君主专制,反对革新,但又重视人才,奖掖后进,关心民生,有积极的一面。
20.王通仲淹,隋末唐初促进儒学复兴的主要人物,也是儒学转型发展中的重要人物。
王通的政治思想以儒为主,也有佛道成分,体现了南北朝以来思想融会合流的趋势。
王通的思想代表了儒家政治哲学由秦汉以后的天人感应论向天道自然论的转化,他的王道理想及其复兴儒学的努力影响了一代人,同时也为贞观之治的形成奠定了思想根基。
21. 进谏与纳谏进谏与纳谏是君主政治时代的一项重要政治活动内容,主要表现为君臣互动——臣进谏,君纳谏,它是君主政治的一种调节机制。
李世民在位期间大体能做到从谏如流,是历史上最善于求谏、纳谏的帝王。
他还对纳谏进行了理论思考,《帝范》中就有《纳谏》、《去谗》等文章,谈论纳谏问题。
22.范仲淹范仲淹,字希文,苏州吴县(今江苏苏州)人,宋朝著名政治家、军事家、文学家,著作有《范文正公文集》。
宋仁宗庆历三年(1043)任参知政事,与欧阳修等在皇帝支持下进行改革。
改革官员的选拔与管理制度,减少冗官,提高效率,是范仲淹等人所发动的庆历新政的主要内容。
他提出了明黜陟、精贡举、抑侥悻等改革措施。
范仲淹对军事问题也很重视,他强调军事工作的重要性,重视对军事人才的选拔。
尽管在守旧官僚的排挤下,庆历新政虽然很快夭折,但改革的呼声并未就此沉寂,反而更为高涨,更大的改革在酝酿之中。
范仲淹和李觏为之后的王安石变法在实践上和理论上提供了有益参考,是王安石变法的先声。
23.王安石变法宋熙宁(1068-1077)年间,王安石在宋神宗支持下推行的一系列改革措施,这里的“法”不仅指法律,也包括政府政策、指导思想、政府规章等。
王安石前后共执政几年,在任内进行了大刀阔斧的政治改革,其内容涉及政治、经济、文化、军事等方面。
王安石提出了较全面的政治改革思想,并全力实施,对增强宋的国力,巩固统治起了一定的作用,影响巨大。
但他不能从根本上解决宋朝积贫积弱的问题,在实践中也有不少负面影响。
24.朱元璋安徽濠州(今安徽凤阳)人。
幼年时因家庭贫困曾出家为僧。
后投入濠州郭子兴率领的起义军中。
郭子兴去世后,朱元璋接管了其部队。
1367年出师北伐,次年八月攻克大都,元亡。
朱元璋于南京称帝,国号大明,年号洪武,是为明太祖。
朱元璋采取了一系列措施,建章立制,制定了众多政策,以巩固皇权和新王朝。
在这一过程中,朱元璋表现出了杰出的政治才干,其制定的制度和政策对明的发展产生了深远的影响。
其治国思想主要有:强权与集权主张、安民思想与人才观、严整吏治思想等。
25.李贽字卓吾、笃吾,号温陵居士,泉州晋江(今福建泉州)人。
李贽曾做过县教谕、南京国子博士、南刑部员外郎、云南姚安知府等官职,晚年辞官归家,专心读书著述。
学术上,他学习过王阳明心学,发展了泰州学派中的积极因素,提出童心说和自己的是非观,否定了天理、圣人、经典的权威性,主张是非无定,肯定私利,痛斥道学虚伪,表现出强烈的批判精神,是异端思想的代表人物。
他强调个性、主体性、自由思维,主张多样化,对于打破束缚、解放思想有积极意义。
著有《藏书》、《续藏书》、《焚书》、《续焚书》、《四书评》、《李氏文集》等。
26.通经致用鸦片战争时期地主阶级改革派的思想主张。
他们从鄙弃清代宋学的空谈义理和汉学的繁琐考证出发,主张治学要面对社会现实,关心国计民生。
通经,着重学习经史的微言大义,用以研究解决现实社会中的重大政治经济问题,达到经世致用的目的。
27. 黄宗羲(1610—1695)字太冲,号南雷,又号梨洲,世称梨洲先生,浙江余姚人。
父黄尊素为著名东林党人,因弹劾魏忠贤而被削职归籍,受阉党迫害而死。
十九岁的黄宗羲乃进京讼冤,并在公堂之上出锥击伤主谋,追杀凶手,明思宗叹称其为“忠臣孤子”。
黄宗羲归乡后,即更加发愤读书。
清军入关后,黄宗羲参加反清战斗达数年之久,失败后返乡闭门著述。
其著作有一百余种。
其中,学术史方面有《明儒学案》、《宋元学案》;政治思想方面有《明夷待访录》及《破邪论》、《汰存录》等。
今有《黄宗羲全集》传世。
黄宗羲是明末清初的思想大师,其思想是对传统思想的批判性继承,有不少具有时代特色的积极因素,对清末维新思潮的形成起了一定的作用。