学习小组讨论报告格式
- 格式:docx
- 大小:36.52 KB
- 文档页数:14
小组总结汇报格式小组总结汇报格式一、引言(约100字)在本次小组项目中,我们小组成员共同合作完成了一项任务/研究/实践项目。
本报告旨在总结我们的工作、研究成果以及团队合作过程中的经验和教训。
二、项目背景(约200字)在项目背景部分,我们会简要介绍项目的背景和目标。
我们会详细描述项目的起因、目的、重要性以及对团队成员和相关利益相关者的影响。
三、项目方法和过程(约300字)在这一部分,我们会详细描述我们如何制定方法和步骤来达到项目目标。
我们会解释我们采取的方法,并说明每个方法的优劣以及如何调整和改进。
此外,我们还会讨论项目中的关键问题以及我们是如何解决这些问题的。
四、项目成果(约200字)在这一部分,我们将详细描述我们取得的项目成果以及其对项目目标的贡献。
我们会列出我们获得的数据和结论,并解释这些结果意味着什么。
我们还会讨论我们取得的成功和不成功之处,并提出可能的改进方案。
五、团队合作和角色分工(约200字)在这一部分,我们会评估团队合作的效果以及每个成员在项目中扮演的角色。
我们会讨论我们面临的挑战以及如何解决这些挑战。
我们会强调合作和沟通的重要性,并提出一些团队合作的经验教训。
六、项目总结和展望(约200字)在最后一部分,我们会总结整个项目的经验教训和取得的成果,并对未来的工作进行展望。
我们会讨论我们在项目中学到的教训,并提出建议和改进方案。
我们还会展望未来可能的研究方向或项目延续。
七、参考文献列表在最后,我们会列出所有在报告中引用的文献,按照一定的引用格式进行编排。
这部分应该引用项目中所涉及的相关文献,以展示项目研究的深入和广度。
以上是小组总结汇报格式的大致内容,具体可以根据不同的项目和报告要求进行调整。
总结汇报格式的写作范围一般为1000字左右,围绕上述内容适当调整字数分配,确保每个部分都有充分的表达。
最后,可以根据实际需要添加必要的图表、图像或附录来支持报告内容。
一昨天晚上进行第二次无领导小组讨论,颇有所得。
顺带连第一次的小组讨论一并总结。
第一次小组讨论是我出题(讲海上遇险,给16样物品,进行排序),因此只是作为一个“面试官”的身份看着他们三个在那里研究应该先丢什么先留什么。
而其中我们也得出一些结论和经验,譬如一开始就要有人提出计时,合理安排每部分讨论的时间规划。
譬如在讨论过程中出现的一些无意识的小动作应该尽量避免,像转笔之类。
还有在讨论过程中观点不同时如何更好地顺大流,又不让人看出你是人云亦云。
昨天silent出题,我得以参与讨论。
题目如下:现在发生海难,一游艇上有八名游客等待救援,但是现在直升飞机每次只能够救一个人。
游艇已坏,不停漏水。
寒冷的冬天,刺骨的海水。
游客情况:1.将军,男,69岁,身经百战;2.外科医生,女,41岁,医术高明,医德高尚;3.大学生,男,19岁,家境贫寒,参加国际奥数获奖;4.大学教授,50岁,正主持一个科学领域的项目研究;5.运动员,女,23岁,奥运金牌获得者;6.经理人,35岁,擅长管理,曾将一大型企业扭亏为盈;7.小学校长,53岁,男,劳动模范,五一奖章获得者;8.中学教师,女,47岁,桃李满天下,教学经验丰富。
请将这八名游客按照营救的先后顺序排序。
(3分钟的阅题时间,1分钟的自我观点陈述,15分钟的小组讨论,1分钟的总结陈词)说实话,真正实战的时候,发现三分钟很短。
在“面试官”提示还有一分钟的时候,我只决定先救大学教授,经理人,校长和老师,同时肯定地让运动员垫后,而医生,大学生,将军始终难以抉择。
在最后的收官阶段,脑海中概念还是比较模糊。
因此当silent询问有谁想先讲的时候,我犹豫了。
而机会,落在了JL身上,她在第一次的小组讨论中就展现出非凡的实力和经验,在这样的情况下,她很好地抓住表现的机会。
排序需要标准,当游戏规则确定之后自然就可以玩。
她的标准有两个:一:对社会的贡献。
二:自救能力。
在这样的标准下,教授,大学生,教师等排得较前。
小组讨论记录范文
日期,2022年10月15日。
地点,XX大学图书馆。
参与人员,张三、李四、王五、赵六。
讨论主题,大学生活中的学习与生活平衡。
张三,大家好,今天我们来讨论一下大学生活中的学习与生活
平衡的问题。
我觉得大学生活压力很大,学习任务很重,但是我们
也要注重生活的品质。
李四,我同意张三的观点,学习是很重要的,但是生活质量也
很重要。
我们不能只顾着学习,忽略了身体和心理健康。
王五,我觉得学习与生活平衡是一个很难把握的问题,特别是
在大学这样一个充满诱惑和挑战的环境中。
赵六,我觉得我们可以通过一些方法来保持学习与生活的平衡,
比如制定合理的学习计划,充分利用课余时间进行锻炼和放松。
张三,对,我觉得制定学习计划很重要,可以帮助我们更好地
安排时间,避免因为学习而忽略了生活的乐趣。
李四,另外,我觉得和朋友们一起参加一些活动也是很重要的,可以帮助我们放松心情,减轻压力。
王五,我同意李四的观点,和朋友们一起参加活动可以增加我
们的社交圈,丰富我们的大学生活。
赵六,总的来说,学习与生活平衡是一个需要我们不断调整和
适应的过程,希望我们可以通过努力找到一个最适合自己的平衡点。
张三,谢谢大家的讨论,我觉得我们可以通过互相帮助,共同
进步,找到一个更好的学习与生活平衡的方式。
李四,希望我们每个人都能在大学生活中取得成功,同时也能
享受生活的乐趣。
王五,加油,我们一起努力!
赵六,嗯,一起加油!
讨论结束,大家纷纷表示对今天的讨论内容很有收获,希望通过共同努力,找到更好的学习与生活平衡的方式。
小组发言稿怎么写格式范文尊敬的领导,亲爱的同事们:大家好!我是本次小组讨论的组长,今天很荣幸能够在这里和大家一起分享我们小组的研究成果和讨论结果。
在过去的几周里,我们小组团结一心,通力合作,共同探讨了一个重要课题,希望能够为公司的发展提出一些建设性的建议。
在此,我想向大家汇报我们小组的成果,并分享一些关于我们讨论的主要内容。
首先,我想简要介绍一下我们小组的成员。
我们小组共有五名成员,包括李明、张琳、王红、刘强和我。
每个人都各司其职,充分发挥自己的专长和能力,共同致力于本次讨论的顺利进行。
在这里,我要特别感谢每一位组员的辛苦付出和奉献精神。
接下来,我想向大家介绍一下我们这次小组讨论的主题。
我们小组的研究课题是关于公司市场营销策略的改进与优化。
作为一家新兴的公司,我们深知市场竞争的激烈和挑战,因此我们认为通过优化公司的市场营销策略,可以有效提升公司的竞争力和市场地位。
在讨论的过程中,我们主要围绕以下几个方面展开了讨论和研究:首先,我们对公司目前的市场营销策略进行了分析和评估。
我们从市场环境、竞争对手、目标客户群等多个方面进行了深入的研究,希望能够找到公司市场营销策略存在的问题和不足之处。
其次,我们针对公司市场营销策略存在的问题,提出了一些建设性的改进建议。
通过调研市场动态、分析客户需求和竞品优劣势,我们提出了一些具体的改进措施,包括优化广告渠道、改进产品包装设计、提升售后服务品质等。
最后,我们还探讨了公司未来发展的战略规划。
在当前市场竞争激烈的情况下,我们认为公司应该不断创新,不断完善自身的产品和服务,以迎接市场的挑战和变化。
在讨论的过程中,我们小组的每一位成员都发挥了自己的专业特长和能力,共同为小组的研究工作做出了积极贡献。
在这里,我要特别感谢每一位组员的辛勤付出和奉献精神,感谢大家团结合作、密切配合,取得了这次讨论的圆满成功。
最后,我想向大家提出一个问题:作为一家新兴的公司,我们应该如何进一步提升自身的市场竞争力?欢迎大家踊跃发言,共同探讨,为公司的发展提出更多的建设性意见和建议。
小组合作学习工作总结范本一、引言小组合作学习是指一群学生在一个指导教师的帮助下,共同合作解决一个问题或完成一个任务。
在这个学期的合作学习中,我与我的小组成员共同努力,最终取得了不错的成果。
在此,我将详细总结我们小组的合作学习工作。
二、背景与目标我们小组由五个人组成,我们的合作学习项目是研究某个特定主题并展示给班级。
我们的目标是深入了解该主题并能够清晰地向他人解释和展示。
三、工作过程1.分工与计划在项目开始时,我们小组进行了讨论,并根据个人的特长和兴趣进行了合理的分工。
我们制定了详细的计划,明确每个人的任务和时间表。
2.资料搜集与整理为了深入了解我们要研究的主题,我们小组成员进行了大量的资料搜集工作。
我们通过图书馆、互联网和采访等方式收集了大量的资料,并对其进行了整理和归纳。
3.团队讨论与协商在资料搜集的过程中,我们定期进行团队讨论和协商。
每个人都有机会分享自己的发现和意见。
通过团队讨论,我们能够共同解决问题,并取得一致意见。
4.展示准备在合作学习的最后阶段,我们开始着手准备展示内容。
我们小组成员共同制定了展示的逻辑和结构,并对展示内容进行了细致的梳理。
我们还进行了多次彩排,以确保每个人的讲解流畅和准确。
四、取得的成果通过我们的合作学习工作,我们取得了以下几方面的成果:1.深入了解研究主题。
通过小组合作学习,我们不仅仅了解了个别信息,而是对整个研究主题有了更为深刻的认识。
2.提高了合作能力。
合作学习使我们学会了与他人合作和协商,并尊重每个人的意见和贡献。
通过团队合作,我们学习了如何在小组中发挥自己的优势,同时也学会了倾听和接受他人的建议。
3.提高了表达能力。
在展示环节中,我们小组成员都有机会进行讲解和表达。
通过多次训练和反馈,我们的表达能力得到了明显的提升。
五、心得与体会1.合作学习培养了团队合作能力。
每个人都有自己的长处和优势,相互间的合作可以最大化地发挥个人的优势。
2.合作学习需要注重互相倾听和尊重。
小组讨论报告格式模板
标题,小组讨论报告标题。
引言:
在引言部分,小组可以简要介绍讨论的议题或问题,说明讨论的背景和意义,引出讨论的重点。
讨论内容:
在讨论内容部分,小组可以按照议题或问题的不同方面展开讨论,可以列出各个小组成员的观点和论据,进行分析和比较,提出不同的看法和观点。
结论:
在结论部分,小组可以总结讨论的结果,指出讨论的重点和亮点,概括讨论的主要内容,强调讨论的意义和价值。
建议:
在建议部分,小组可以根据讨论的结果提出相关建议,可以是
针对问题的解决办法,也可以是对未来工作或研究的展望和规划。
参考文献:
如果小组在讨论过程中参考了相关文献或资料,可以在报告的
最后列出参考文献,包括书籍、期刊、网站等信息。
附录:
如果小组在讨论过程中产生了相关数据、图表或其他附属资料,可以在报告的最后附上附录,以便读者参考。
以上是一个常见的小组讨论报告格式模板,具体格式可以根据
具体的讨论议题和要求进行调整。
希望对你有所帮助。
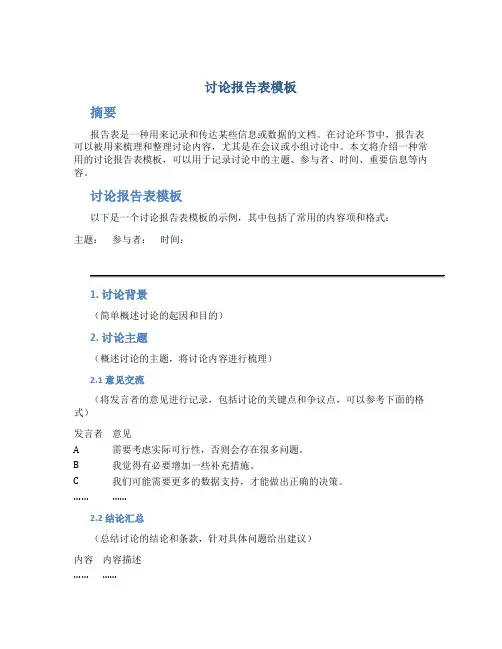
讨论报告表模板
摘要
报告表是一种用来记录和传达某些信息或数据的文档。
在讨论环节中,报告表可以被用来梳理和整理讨论内容,尤其是在会议或小组讨论中。
本文将介绍一种常用的讨论报告表模板,可以用于记录讨论中的主题、参与者、时间、重要信息等内容。
讨论报告表模板
以下是一个讨论报告表模板的示例,其中包括了常用的内容项和格式:
主题:参与者:时间:
1. 讨论背景
(简单概述讨论的起因和目的)
2. 讨论主题
(概述讨论的主题,将讨论内容进行梳理)
2.1 意见交流
(将发言者的意见进行记录,包括讨论的关键点和争议点,可以参考下面的格式)
发言者意见
A 需要考虑实际可行性,否则会存在很多问题。
B 我觉得有必要增加一些补充措施。
C 我们可能需要更多的数据支持,才能做出正确的决策。
…………
2.2 结论汇总
(总结讨论的结论和条款,针对具体问题给出建议)
内容内容描述
…………
3. 参与者
(列出参加讨论的人员名单)
姓名单位职务
A …………
B …………
C …………
………………
4. 讨论时间
(记录讨论的开始和结束时间)
时间内容
12:00-14:00 ……
5. 重要信息
(记录讨论中的重要信息和决策)
信息内容
…………
总结
讨论报告表模板可以帮助讨论者更好地梳理和整理讨论内容,同时也能方便其他人了解讨论的主题和结论。
在实践中,可以根据具体需求进行调整和修改,以满足自己的需要。
大学小组报告的格式范文(4篇)(经典版)编制人:__________________审核人:__________________审批人:__________________编制单位:__________________编制时间:____年____月____日序言下载提示:该文档是本店铺精心编制而成的,希望大家下载后,能够帮助大家解决实际问题。
文档下载后可定制修改,请根据实际需要进行调整和使用,谢谢!并且,本店铺为大家提供各种类型的经典范文,如工作总结、工作计划、合同协议、条据书信、讲话致辞、规章制度、策划方案、句子大全、教学资料、其他范文等等,想了解不同范文格式和写法,敬请关注!Download tips: This document is carefully compiled by this editor. I hope that after you download it, it can help you solve practical problems. The document can be customized and modified after downloading, please adjust and use it according to actual needs, thank you!Moreover, our store provides various types of classic sample texts for everyone, such as work summaries, work plans, contract agreements, document letters, speeches, rules and regulations, planning plans, sentence summaries, teaching materials, other sample texts, etc. If you want to learn about different sample formats and writing methods, please pay attention!大学小组报告的格式范文(4篇)大学小组报告的格式范文第1篇1、实训性质认识实训是我们在完成两年公共课程学习之后,进入专业课学习之前进行的一次认识性、实践性的活动,是实现建筑环境与设备工程专业培养目标的重要手段和内容,是我们学习的重要环节。
专题研讨格式模板一、研讨背景和目的本次专题研讨旨在深入探讨某个特定问题或话题,以提高对该问题的认识和理解。
通过研讨,参与者将有机会分享各自的观点和经验,共同寻找解决问题的最佳方案。
二、研讨主题及议题本次研讨主题为XXX,议题包括:XXX、XXX。
三、研讨形式及时间安排本次研讨将采用小组讨论、发言、提问等形式进行,时间安排为上午X时至下午X时。
参与者需要提前X分钟到场签到并领取资料。
四、参与人员及分组参与人员包括XXX、XXX、XXX等,将根据研讨主题和议题进行分组,每组X人左右。
分组有助于参与者之间相互交流和学习,促进讨论的深入开展。
五、研讨流程及安排1. 主持人开场致辞,介绍研讨主题和目的。
2. 小组讨论,每组选择一位代表发言,时间为X分钟,小组讨论时间为X分钟,总结时间为X分钟。
每组发言完毕后,其他组可针对发言内容提出问题和建议。
3. 小组间交流,每组代表轮流上台发言,分享讨论成果,提出问题和建议。
主持人负责控制时间,确保讨论的顺利进行。
4. 主持人总结,对讨论成果进行点评和归纳,提出下一步行动计划。
包括需要进一步研究的问题和需要落实的行动措施等。
5. 结束语,感谢参与人员和组织者,宣布研讨结束。
六、注意事项1. 参与者需提前准备好相关材料,确保讨论的顺利进行。
2. 小组讨论时,请保持尊重和耐心,不要打断他人发言。
3. 发言时请简明扼要,突出重点,避免冗长和重复。
4. 参与者在讨论过程中应积极提出问题和建议,共同寻找最佳解决方案。
5. 组织者需确保研讨环境舒适、安全、有序,并提供茶水、资料等必要服务。
同时,需要记录讨论成果并整理成会议纪要或总结报告。
七、研讨成果应用及后续跟进本次专题研讨结束后,我们将整理讨论成果,形成一份总结报告或会议纪要,并在相关范围内分享和推广。
同时,我们将根据讨论结果和后续跟进情况,制定相应的行动计划,以确保问题得到有效解决。
具体行动计划包括:XXX、XXX等。
八、总结及反思通过本次专题研讨,我们收获了很多宝贵的观点和经验,但也存在一些不足和需要改进的地方。
小组社会实践报告格式一、报告封面1. 报告字体加粗,居中排列,字号建议使用小二号。
2. 小组名称:位于报告下方,居中排列,字号建议使用四号。
3. 组员姓名:列出所有组员姓名,位于小组名称下方,居左排列,字号建议使用小四号。
4. 指导老师:位于组员姓名下方,居左排列,字号建议使用小四号。
5. 实践时间:位于指导老师下方,居左排列,字号建议使用小四号。
6. 报告完成时间:位于实践时间下方,居左排列,字号建议使用小四号。
二、目录1. 一级报告各部分,字号建议使用小三号,行间距为1.5倍。
2. 二级如有需要,可列出二级,字号建议使用四号,行间距为1.5倍。
3. 页码:对应每个的页码,居右排列。
三、2. 实践活动概述:(1)活动主题:阐述实践活动的主题,字号建议使用小三号。
(2)活动时间:具体实践活动的起止时间,字号建议使用小三号。
(3)活动地点:实践活动所在的地点,字号建议使用小三号。
(4)活动内容:详细描述实践活动的具体内容,字号建议使用小三号。
3. 实践过程:(1)分组情况:介绍小组成员分工及合作情况,字号建议使用小三号。
(2)活动开展:按照时间顺序,详细描述实践活动的实施过程,字号建议使用小三号。
(3)成果展示:展示实践活动的成果,如图片、视频、数据等,字号建议使用小三号。
(2)问题与不足:分析实践活动中的问题和不足,字号建议使用小三号。
(3)建议与展望:针对问题提出改进建议,并对未来实践活动进行展望,字号建议使用小三号。
四、附录1. 实践活动相关资料:如调查问卷、访谈记录、数据表格等。
1. 书籍:作者. 书名[M]. 出版地:出版社,出版年份.2. 期刊论文:作者. 论文[J]. 期刊名,出版年份,卷号(期号):起止页码.3. 网络资源:作者. 资源[EB/OL]. 网址,访问日期.六、致谢感谢我们的指导老师,在实践活动过程中给予的悉心指导和宝贵建议;感谢参与实践活动的同学们,大家团结协作,共同完成了这次意义非凡的社会实践;感谢实践单位的领导和工作人员,为我们提供了实践机会和便利条件;感谢所有关心和支持我们小组的社会各界人士,是你们让我们更加坚定地走好每一步。
小组讨论稿怎么写范文小组讨论稿。
主题,如何提高团队合作能力。
一、引言。
团队合作是一种重要的工作方式,它能够促进团队成员之间的交流和协作,提高工作效率,实现共同的目标。
然而,要提高团队合作能力并不容易,需要团队成员之间的密切配合和良好的沟通。
因此,我们今天的讨论将围绕如何提高团队合作能力展开,希望能够为大家提供一些有益的建议和方法。
二、提出问题。
1. 目前团队合作中存在的问题有哪些?2. 团队成员之间的沟通和协作是否畅通?3. 如何提高团队合作能力,实现更好的工作效果?三、分析问题。
1. 目前团队合作中存在的问题。
(1)沟通不畅,团队成员之间缺乏有效的沟通,导致信息传递不及时,影响工作效率。
(2)任务分工不明确,团队成员在工作中缺乏清晰的任务分工,导致工作重复或遗漏。
(3)团队氛围不活跃,团队成员之间缺乏合作意识和团队精神,导致工作效率低下。
2. 团队成员之间的沟通和协作是否畅通。
(1)沟通不畅,团队成员之间缺乏有效的沟通方式,导致信息传递不及时,影响工作效率。
(2)协作不足,团队成员之间缺乏有效的协作方式,导致工作任务无法顺利完成。
3. 如何提高团队合作能力,实现更好的工作效果。
(1)建立有效的沟通机制,团队成员之间建立起有效的沟通机制,包括定期开会、制定工作计划等,以确保信息传递畅通。
(2)明确任务分工,团队成员之间明确任务分工,确保每个人都清楚自己的工作职责,避免工作重复或遗漏。
(3)培养团队合作意识,团队领导者需要培养团队成员之间的合作意识和团队精神,鼓励大家共同努力,实现共同的目标。
四、总结讨论。
通过本次讨论,我们认识到团队合作对于工作的重要性,也发现了目前团队合作中存在的问题。
针对这些问题,我们提出了一些解决方法,希望能够帮助团队提高合作能力,实现更好的工作效果。
团队合作是一个长期的过程,需要团队成员之间的共同努力和不断改进,相信通过大家的努力,团队合作能力一定会得到提高,工作效果也会更加显著。
小组报告的格式范文模板
小组报告格式范文模板如下:
一、报告标题
(一般以主题或内容为主导,简明扼要地表达报告主题)
二、报告目的
(明确报告的目的和意义,可以是解决问题、分析现象、提出建议等)
三、报告内容
(根据报告目的和报告的实际情况,进行具体内容的呈现,可以分小节进行陈述)
1.引言
(对报告主题进行引入,介绍报告的背景、目的和结构,概括报告的重点内容)
2.相关理论/概念/背景知识
(介绍与报告主题相关的理论知识、概念或背景知识等,为后续内容提供理论依据)
3.分析/研究方法
(介绍用于分析或研究报告主题的具体方法和步骤,包括数据收集、分析工具等)
4.实证分析/研究结果
(具体展示实证分析或研究的结果,可以使用数据、图表等进行说明和解释)
5.讨论
(对实证分析或研究结果进行讨论和解释,分析原因、影响等,提出自己的见解、观点等)
6.结论与建议
(总结报告的主要观点、结果和结论,并提出相应的建议和措施)
四、报告总结
(简要总结报告的主要内容,重申报告的目的和意义)
五、参考文献
(列出报告中引用的相关文献)
六、附录
(附上报告中用到的数据、图表、表格等附属资料)
以上为小组报告的格式范文模板,具体报告的内容和结构可根据实际情况进行调整和修改。
希望对你有所帮助。
2024年领导讲话学习讨论模板尊敬的领导、同事们:大家好!今天,我非常荣幸地站在这里,为大家带来关于学习讨论的主题发言。
____年是新时代的起点,是我们迈向更加繁荣和进步的重要一年。
在新的征程中,学习讨论作为一种重要的工作方式和学习方法,对于我们提高综合素质、推动工作发展具有重要意义。
接下来,我将结合实际工作,从三个方面对学习讨论的重要性进行阐述。
首先,学习讨论能够促进知识的传递和分享。
在当前知识爆炸和信息更新频繁的时代,个人的知识储备很难跟上时代的步伐。
而通过学习讨论,我们可以将个人的知识和经验与他人进行交流和分享,从而拓宽自己的视野、增加知识储备。
在讨论过程中,我们可以学习到其他人的观点和见解,不同的思维碰撞出的火花,往往能够带来意想不到的收获。
因此,学习讨论不仅可以帮助我们快速获取最新的知识,还可以促进知识的传递和分享,提高团队的整体智慧。
其次,学习讨论是培养创新能力的有效途径。
在全球化竞争日益激烈的背景下,创新已经成为企业和组织获得竞争优势的关键。
而学习讨论正是一个培养创新能力的平台。
在讨论的过程中,我们可以以开放的心态去倾听和接纳不同的意见和观点,从而能够更好地拓展思维边界,发现问题的本质和根源,提出创新的解决方案。
此外,学习讨论还可以培养我们的团队合作精神和沟通能力,在团队中相互倾听和交流,激发每个人的创造力,形成集思广益的创新思维。
最后,学习讨论有助于提升学习质量和工作效率。
在现代社会,持续学习和提高自身素质已经成为一种必然的需求。
而学习讨论作为一种学习方式,能够通过集思广益的方式,提升学习的效果和质量。
首先,学习讨论可以帮助我们将知识转化为自己的能力。
通过对知识的讨论和思考,我们可以更好地理解和吸收知识,从而转化为自己的能力和认知结构。
其次,学习讨论还可以帮助我们发现自身的不足和问题,并得到他人的帮助和建议,进一步提升自身的学习能力和工作效率。
正如古人云:“探求愈众,心智愈明。
”通过学习讨论,我们可以汲取众人之智,不断提升自己的学习质量和工作效率。
讨论报告格式范文
1.标题:报告标题应准确、简明地描述研究的内容。
标题通常应具备
吸引读者注意和概括研究主旨的能力。
2.摘要:摘要是对整篇报告的简短总结,应包含研究目的、方法、结
果和结论。
摘要应简明扼要地介绍研究的主要内容,让读者快速了解报告
的主旨。
3.引言:引言应提供研究的背景和目的。
在引言中,需要介绍研究领
域的相关背景信息,并清晰地提出研究的目标和研究问题。
4.方法:方法部分应描述研究所采用的方法论和实验设计。
描述的内
容应包括研究对象、数据收集的过程、实验设置和统计分析方法等。
5.结果:结果部分应准确地呈现研究的主要发现。
可以使用文字、表格、图表等形式展示结果,以便读者更好地理解研究的结果。
6.讨论:讨论部分应对研究结果进行分析和解释。
在讨论中,需要与
引言中的研究目标和问题进行对比,并探讨研究结果的意义、局限性和启示。
7.结论:结论部分是对整个研究的总结和提出的建议。
结论应简洁明了,并回答引言中的研究目标和问题。
除了以上几个部分外,报告还需要注意以下几个方面:
1.句子的表达要清晰,逻辑要严密,避免使用含糊不清或歧义的字词。
2.用恰当的图表和数据来支持研究结果,同时要确保图表和数据的质
量和准确性。
3.使用学术语言,避免口语化的表达方式。
4.注意文档格式的规范性,包括页眉、页脚、字体大小和行距等。
总之,报告格式应包含以上所述的各个部分,同时要遵循学术写作的规范,确保报告的可读性和科学性。
专题研讨格式模板专题研讨格式模板:一、引言(不超过100字)引入研讨主题,阐述背景和重要性。
二、目标和意义(100-150字)说明研讨的目标和意义,使参与者了解研讨的价值和预期结果。
三、研讨议程(150-200字)列出研讨的主要议程,包含每个议程环节的主题、时间和负责人。
四、研讨内容(200-300字)详细阐述每个议程环节的内容,包括背景介绍、相关理论和实践经验,并提供参考资料。
五、研讨方法(150-200字)说明使用的研讨方法和工具,如小组讨论、案例分析、角色扮演等,并解释其优势和适用场景。
六、参与方式(100-150字)指导参与者在研讨中的角色和行为,强调积极参与、尊重他人意见、共同探讨的重要性。
七、总结(100-150字)对研讨内容进行总结,提炼出重点观点和结论,并展望后续可能的研究和实践方向。
八、感谢与致辞(100-150字)感谢参与者的积极参与和贡献,感谢相关组织和个人的支持,并致以诚挚的感谢和良好祝愿。
九、附件(可选)提供相关的附件资料,如研究报告、案例分析等,以供参与者参考和进一步了解。
这是一个模板,以下是对其中几个部分的参考内容:引言:本次研讨旨在探讨XXX领域的最新发展和应用,以提高参与者对XXX的认识和理解,促进行业的协作与创新。
目标和意义:通过本次研讨,我们将深入剖析XXX的关键问题、挑战和趋势,探讨最佳实践和解决方案,为参与者提供宝贵的经验和洞察力。
研讨议程:1. 主题演讲:XXX的定义和背景介绍(负责人:XXX,时长:30分钟)2. 小组讨论:XXX的应用案例分享(负责人:XXX,时长:60分钟)3. 分组报告:XXX的挑战与解决方案(负责人:XXX,时长:45分钟)4. 角色扮演:XXX中的协作与冲突(负责人:XXX,时长:30分钟)5. 总结与展望:XXX领域的未来发展(负责人:XXX,时长:15分钟)研讨内容:本次研讨将涵盖XXX的定义、发展历程、相关理论和实践经验。
学习小组讨论报告格式一、引言部分:在引言部分,简要介绍讨论的背景和目的。
1.背景:介绍讨论的背景,包括课程/研究主题、问题的重要性以及相关的研究现状。
2.目的:明确讨论的目的,即确定讨论的目标和预期结果。
二、讨论内容:在这一部分,详细介绍小组讨论过程中的主要内容。
1.讨论议题:列出所有讨论过的议题,每个议题占一段,按照逻辑顺序排列。
2.讨论方法:描述小组讨论的方法、策略和步骤,如采用哪种讨论模式(如SWOT 分析、递减法等)以及具体的讨论过程等。
3.讨论结果:总结小组讨论的主要结果,包括各个议题的结论、共识或争议等。
三、讨论分析:在这一部分,对小组讨论的结果进行进一步分析和解释。
1.讨论优点:介绍小组讨论的优点,如提高了大家的思维能力、推动了团队协作等。
2.讨论不足:指出小组讨论的不足之处,如时间安排不合理、一些议题讨论不够深入等。
3.对策建议:提出改进小组讨论的对策和建议,如提前准备、设立时间限制、引入外部资源等。
四、结论:在结论部分,做出对小组讨论整体性质和结果的总结。
1.主要结论:总结小组讨论的主要结论,可以按照议题或重要性的顺序进行归纳。
2.展望未来:对小组讨论的结果进行展望,如进一步研究的可能性、实践的应用前景等。
注意事项:1.报告内容应简明扼要,言之有物,避免堆砌废话;2.使用清晰、简洁的语言,避免使用太多缩写和术语,以免引起理解困难;注:以上仅为一种报告格式的示例,具体格式可根据不同的学校、学科要求进行调整和修改。
讨论报告怎么写篇一:讨论报告格式Case Study——典型建筑案例的技术剖析建筑构造(二)讨论实验课研究报告书学院:建筑城规学院题目:典型建筑案例的技术剖析研究对象:( XX )案例小组成员:(组长: XX ) 指导教师:覃琳王朝霞二O一二年六月“Case Study——典型建筑案例的技术剖析”讨论报告1、目标:①2、任务:收集并消化典型建筑资料,从技术角度分析和理解建筑;并在结构技术、围护(表皮)技术、特殊构造、建筑新技术等方面进行剖析和表达。
3.研究讨论报告3.1结构逻辑分析(用文字、表格、图片等手段展现讨论汇总成果,篇幅不限;在本小节最后列出参考文献和网址,注明本小节报告人姓名。
)3.2围护(表皮)技术分析(用文字、表格、图片等手段展现讨论汇总成果,篇幅不限;在本小节最后列出参考文献和网址,注明本小节报告人姓名。
)3.3特色构造(或构配件)连接分析(用文字、表格、图片等手段展现讨论汇总成果,篇幅不限;在本小节最后列出参考文献和网址,注明本小节报告人姓名。
)4.研究讨论心得结合研究讨论的内容,请小组中每个同学写一段心得体会;关于对建筑构造的认识或建筑技术与建筑设计的关系,请用自己的语言写出个人观点认识。
4.1(姓名):观点体会 4.2(姓名):观点体会。
5.课程总结与建议请小组中每个同学写几句对此次讨论课形式、内容的总结和意见;或者是对以后讨论课开展的一些建议。
6.人员与工作量分配篇二:小组讨论报告小组讨论报告第七小组讨论主题:中南大学新校区建设项目有哪些成功和不成功之处; 土木工程成功的标准是客观的还是主观的; 如何保证项目尽可能成功地点:升华公寓二食堂时间:参与人员:对于主题一,我们小组先对中南大学新校区的建设过程进行相关了解,从其开始规划到最后竣工验收,我们都有了系统的认识,然后根据我们在新校区两年的感受,每个成员都提出了自己的看法;对于主题二、三,为避免我们在谈论时只注重于问题本身而忽略了实际的情况从而得出的结论因太过于理想化而与事实不符,所以我们在认为世界著名建筑即是成功的前提下,现实对几个世界著名建筑进行了相关的了解,然后每个同学再提出自己的看法。
竭诚为您提供优质文档/双击可除学习小组讨论报告格式
篇一:小组合作学习的调查报告分析
小组合作学习方式的调查报告分析
一、调查目的:
通过调查本校学生的小组合作学习时效性问题,分析、研究及制定解决对策,使小组合作学习能真正起到改进课堂教学机制、教学方式及教学的组织形式,切实培养和提升学生的合作意识、合作能力与合作精神的目的。
二、调查方法与对象:
本次调查采用问卷方式进行,以七、八、九年级部分学生,进行小组合作学习情况问卷调查。
三、问卷的编制:调查问卷主要是学生问卷,调查问卷的题型主要由选择题(共9题)和问答题(共1题)组成,主要涉及到小组合作的方式、小组合作的讨论效果等问题。
四、结果统计:(一)学生调查问卷分布情况:
本次调查学生问卷共60份,七、八、九年级学生各20份,全部回收,回收率为100%。
(二)调查反馈:我是针对学生问卷答题情况进行分析:
1、问卷第1题“对于小组合作学习这种学习方式,你认为:A、很好,对我的能力有所提高b、不好,浪费了我很多学习时间c、虽然对我没多大帮助,但我喜欢D、无所谓,反正对我没什么帮助”统计结果如表1所示:
表1第1题统计结果
2、问卷第2题“在分小组时,你认为应该怎样组合?A
、老师组合b、自愿组合c、无所谓”统计结果如表2
所示:
3、问卷第3题“你认为现在分小组“围桌式”坐好还是以前的“钉子式”好?A、围桌坐好b、钉子式好c、应更换其它坐法”统计结果如表3所示:
表3第3题统计结果
4、问卷第4题“你认为“小组合作讨论学习”的效果如何?A、不如以前、流于形式、效率降低b、便于讨论、共同提高、效果显著c、为学生聊天提供了机会,影响了我们学习”统计结果如表4所示:
表4第4题统计结果
5、问卷第5题“你认为小组论时,坐着讨论效果好还是站立讨论效果好?A、坐着好,省劲b、站着好,有讨论意
识c、效果一样,无所谓”统计结果如表5所示:
6、问卷第6题“当你小组取得进步或好成绩时,你会:
A、非常开心b、不开心c、无所谓”统计结果如表6所示:
7、问卷第7题“当有一个成员考得不好而导致你小组成绩在排名倒数时,你会A、责怪他(她)b、鼓励帮助他(她)c、无所谓,反正自己成绩好”统计结果如表7所示:表7第7题统计结果
8、问卷第8题“在接到学习任务后,你在小组内A、马上和小组成员进行讨论b、先积极独立思考,然后相互讨论c、把自己思考出来的答案不告诉其他成员D、
不思考,也不讨论,等其他成员说出答案”统计结果如表8所示:
9、问卷第
9题“你在小组合作学习过程中发表自己的观点吗?A、经常b、偶尔回答c、几乎不回答”统计结果如表9所示:表9第9题统计结果
10、问卷第10题“你认为导学卡怎样改进更有利于自主学习?”统计结果如表10所示:
表10第10题统计结果
五、调查结果与分析
通过对回收问卷的逐次统计,看到当前学生对小组合作学习的意义、作用认识比较充分,受到学生的欢迎。
但我们
也清楚地看到当前学生小组合作学习存在的突出问题是:合作意识、合作能力和合作精神培养任重道远,很多尚不到位,使合作学习效果一般。
主要表现在:
1、小组活动形式比较单一,小组合作学习内部各成员之间缺少平等的沟通与交流,使小组合作学习成了少数尖子学生表演的舞台,使得个别学生成为教师的代言人,成绩差的学生往往被忽视,许多学生采取旁观的态度,缺少积极参与的意识,学生的思维能力、表达能力、质疑能力得不到锻炼,合作意识和合作能力得不到培养。
2、在组织学生进行小组合作学习时,小组成员没有明确的问题意识和责任分工。
合作学习前没有作预先的准备,想到哪说到哪,多数学生表达完自己的意见就算完事,而对于小组其他成员的意见常常不置可否,因而讨论无法深化。
3、对小组合作学习缺乏必要的评价机制,尤其是对学生在小组合作学习时的表现情况没有给予必要的评价反馈。
小组合作学习处于有合作、无竞争,表现好坏无所谓状态,缺乏科学、积极的激励、反馈等评价机制,学生没有明确的努力方向和合作的需要,缺少持续发展的内驱力。
4、教师片面追求课堂小组合作学习这一形式,并在小组合作学习中充当了不正当的角色。
从问卷调查中的大多数问题及与学生座谈中了解到教师有时对小组合作学习的目的、时机及过程缺乏认真的设计,合作学习过程往往是匆匆
开始、草草收场,对学生的求异、创新思维未能引起足够的重视,讨论最后总喜欢以其认为唯一正确的答案来评定小组合作学习所得出的不同的各种结论。
六、思考与改进计划:
1、合理组建学习小组,强化角色意识。
开展合作学习,首先应合理地划分好学习小组。
组建学习小组,应先对学生的知识基础、兴趣爱好、学习能力、心理素质、家庭情况、性别等进行综合评定,然后搭配成若干合作小组,采用“组内合作,组外竞争”的机制开展生生、师生之间的交流学习,组内成员要有明确的分工,在一个阶段每人都应有相对侧重的一项责任,担任一个具体的合作角色。
如小组讨论的组织负责者、记录员、资料员、评分员、汇报员等,一定时间后,角色互换,从组织形式上保证了全体同学参与合作的可能性,使每个成员都有责任、有事做,都能从不同的位置上得到体验、锻炼和提高,切实提高学生参与合作的效率。
2、注重合作意识、合作能力、合作精神的培养。
教师
要让学生学会自我“反省”,在充分表达自己意见和观点的
基础上,养成自我反省的习惯。
首先要训练和教会学生如何倾听别人的意见,如何把别人的意见归纳起来,怎样在别人意见的启发下完善和发展自己的观点,怎样清晰地表达自己的意见,怎样大胆地提出自己不同的见解,鼓励学生开展争论和辩论,尤其是表述自己新的观点和思想,并以虚心诚恳的态度接纳别人的正确意见等,在合作中让各人的智慧大放
异彩。
3、发挥教师的引领作用,教给小组合作方法,提高合
作效率。
教师应重视“引”,大胆“放”,抓住合作契机及时引导。
可以在新知探就的过程中引导;在知识的重点、难点处引导;在灵活运用自己的经验和知识积累中努力丰富文本和自我中引导;在小组合作的有效方法和形式上加以引导等。
教师要指导好学生积极采取讨论、举例、引证、实验、归纳、演绎等探究形式,有效地开展小组合作学习,自始至终营造民主、和谐的合作气氛,既不失时机地点拨,又大胆放手让学生独立思考、自我完善,教师通过观察、参与、巡视、指导等方式积极参与
调控,从而不断深化学生对知识的探索过程,形成自主自强、合作探究的学风和习惯。
4、不图热闹,讲究实效。
学生合作学习要注重其实效性,要根据本学科的特点,在需要时、重要处、均受益的前提下,开展小组合作学习,注意避免“小组合作学习”存在的误区。
例:要留给学生独立思考的过程,避免合作交流时“人云亦云”的现象;合作学习要有价值,1+1+1>3,避免造成“摆样子”的现象;要留给学生充足的时间,力戒合作学习“假”与“浮”;合作学习的形式、内容及评价等不
能死搬硬套,一成不变,既要注意预设,更要重视生成,要因时、因地、因情、因人制宜等等。
5、切实加强交流与评价。
小组之间缺乏交流与评价,容易迷失方向、产生冲突。
让学生之间把合作的学习情况进行大组充分交流并对之进行适当的评价,既可以拓展思维,营造优势互补、资源共享的环境,又能帮助学生明确努力方向、激发学习热情,培养交往合作能力。
如果评价以小组为对象,必然导制学生小组或群体之间竞争性行为,群体之间的竞争又促进群体内学生之间相互合作、互相帮助,形成更强的竞争力。
学生之间的合作与帮助远远比教师仅仅针对学生个体的指导性行为更有效力。
为了不致使班级群体出现分化、敌对的现象,可以考虑在一定的时期内按适当比例更换小组的成员构成,对学生尽可能的采取积极、多元多维的评价方式和标准,避免挫伤学生的自尊心。
篇二:七年级学习小组的研究报告
(一)小组建设研究
经过去冬半年四五个月的潜心摸索实践,我们七年级组在学习小组的构建方面初见成效,形成了一条清晰的思路:即小组的构建小组的磨合小组的优化小组的自治。
下面我就将每一步的行为策略作一总结,希望与大家一起探讨交流。
一、小组的构建
对于新生,我们一无所知。
刚开始,大体按小考成绩、性别差异构成了六人小组。
第一次月考后,又根据两次成绩和初步了解重新挑选组长,搭配组员,并学习《心动与行动》。