(试卷合集3份)2023届北京市崇文区高考化学教学质量检测试题
- 格式:doc
- 大小:1.53 MB
- 文档页数:57
2021届新高考化学模拟试卷一、单选题(本题包括15个小题,每小题4分,共60分.每小题只有一个选项符合题意)1.含铬(227Cr O -)废水用硫酸亚铁铵[FeSO 4·(NH 4)2SO 4·6H 2O]处理,反应中铁元素和铬元素完全转化为沉淀。
该沉淀经干燥后得到nmol FeO·Fe y Cr x O 3。
不考虑处理过程中的实际损耗,下列叙述错误的是( ) A .消耗硫酸亚铁铵的物质的量为n(2-x)mol B .处理废水中227Cr O -的物质的量为2nxmol C .反应中发生转移的电子数为3nxmol D .在FeO· Fe y Cr x O 3中,3x =y2.原子序数依次增大的四种短周期元素W 、X 、Y 、Z ,其中只有X 与Z 同主族;W 、X 、Y 最外层电子数之和为10;Y 是地壳中含量最高的金属元素。
下列关于它们的叙述一定正确的是( ) A .Z 的最高价氧化物对应的水化物为强酸 B .W 、Y 的氧化物一定属于离子化合物 C .X 、Z 的氢化物中,前者的沸点低于后者 D .X 、Y 的简单离子中,前者的半径大于后者3.设N A 表示阿伏加德罗常数的值。
下列说法正确的是 A .1 mol I 2与4 mol H 2反应生成的HI 分子数为2N A B .标准状况下,2. 24 L H 2O 含有的电子数为N AC .1 L 1.1 mol/L 的NH 4NO 3溶液中含有的氮原子数为1.2N AD .7.8 g 苯中碳碳双键的数目为1.3N A4.控制变量是科学研究重要方法。
由下列实验现象一定能得出相应结论的是 选项AB装 置图现象 右边试管产生气泡较快 左边棉球变棕黄色,右边棉球变蓝色 结论 催化活性:Fe 3+>Cu 2+ 氧化性:Br 2>I 2 选项CD装置图现象试管中先出现淡黄色固体,后出现黄色固体试管中液体变浑浊结论Ksp:AgCl>AgBr>AgI 非金属性:C>SiA.A B.B C.C D.D5.一种新型固氮燃料电池装置如图所示。
2021届新高考化学模拟试卷一、单选题(本题包括15个小题,每小题4分,共60分.每小题只有一个选项符合题意)1.我国医药学家屠呦呦因研究青蒿素而荣获2016年诺贝尔化学奖。
她在青蒿液中加入乙醚,经操作1得含青蒿素的乙醚和其他杂质的混合物。
再经操作2得到含青蒿素的乙醚,最后经操作3得到青蒿粗产品。
操作1、2、3相当于A.过滤、结晶、蒸发B.结晶、萃取、分液C.萃取、分液、蒸馏D.萃取、过滤、蒸馏2.有BaCl2和NaCl的混合溶液aL,将它均分成两份。
一份滴加稀硫酸,使Ba2+离子完全沉淀;另一份滴加AgNO3溶液,使Cl—离子完全沉淀。
反应中消耗xmol H2SO4、ymol AgNO3。
据此得知原混合溶液中的c(Na+)(单位:mol·L-1)为A.(y-2x)/a B.(y-x)/a C.(2y-2x)/a D.(2y-4x)/a3.已知:25℃时,K a(HA)>K a(HB)。
该温度下,用0.100 mol/L盐酸分别滴定浓度均为0. 100 mol/L的NaA 溶液和NaB溶液,混合溶液的pH与所加盐酸体积(V)的关系如右图所示。
下列说法正确的是A.滴定前NaA溶液与NaB溶液的体积相同B.25℃时,Ka(HA)的数量级为l0-11C.当pH均为6时,两溶液中水的电离程度相同D.P点对应的两溶液中c(A-)+c(HA)<c(B-)+c(HB)4.我国科研人员提出了由CO2和CH4转化为高附加值产品CH3COOH的催化反应历程。
该历程示意图如下,则下列说法正确的是()A .E 为该反应的反应热B .①→②吸收能量C .CH 4→CH 3COOH 过程中,有极性键的断裂和非极性键的形成D .加入催化剂能改变该反应的能量变化 5.下列关于氨气的说法正确的是( ) A .氨分子的空间构型为三角形 B .氨分子常温下能被氧化成一氧化氮 C .氨分子是含极性键的极性分子 D .氨水呈碱性,所以氨气是电解质6.室温下,下列各组离子在指定溶液中能大量共存的是 A .()()-12+OH 10Hc c -=的溶液:NH 4+、Cu 2+、NO 3-、SO 42-B .0.1 mol·L −1的氨水:Cu 2+、Na +、SO 42-、NO 3-C .1 mol·L −1的NaClO 溶液:Fe 2+、Al 3+、NO 3-、I −D .0.1 mol·L −1的NaHCO 3溶液:K +、Na +、NO 3-、OH −7.海冰是海水冻结而成的咸水冰。
高一(下)学期期末化学模拟试卷一、单选题(本题包括20个小题,每小题3分,共60分.每小题只有一个选项符合题意)1.铝热反应的实验装置如图。
下列有关铝热反应的说法中,不正确...的是A.铝热反应是放热反应B.铝热反应可用于冶炼某些金属C.实验中镁条的主要作用是还原氧化铁D.实验现象为火星四溅,漏斗下方有红热熔融物流出2.下列叙述正确的是A.还原性:Al>Mg>Na B.原子半径:Cl>S>OC.稳定性:HBr>HCl>HF D.酸性:HClO4>H2SO4>H3PO43.“绿色化学”提倡化工生产应尽可能将反应物的原子全部利用,从根本上解决环境污染问题。
在下列制备环氧乙烷()的反应中,最符合“绿色化学”思想的是A.B.C.D.4.可逆反应2NO22NO+O2在密闭容器中反应,达到平衡状态的标志是(NO2红棕色)①单位时间内生成n mol O2的同时生成2n mol NO2②单位时间内生成n mol O2的同时生成2n mol NO③用NO2、NO、O2的物质的量浓度变化表示的反应速率的比为2∶2∶1的状态④混合气体的颜色不再改变的状态A.①④B.②③C.①③④D.①②③④5.化学在生产和日常生活中有着重要的应用。
下列说法不正确的是:A.明矾水解形成的Al(OH)3胶体能吸附水中悬浮物,可用于水的净化B.在海轮外壳上镶入锌块,可减缓船体的腐蚀速率C.MgO 的熔点很高,可用于制作耐高温材料D.电解MgCl2饱和溶液,可制得金属镁6.我国三峡工程所提供的清洁、廉价、强劲、可再生能源——水电,相当于每年燃烧3000万吨原煤的火力发电厂产生的电能,三峡工程有助于控制()①温室效应②形成酸雨③空气中的固体颗粒浓度④白色污染A.只有①B.只有①②C.①②③D.①②③④7.通常用来衡量一个国家的石油化学工业发展水平的标志是()A.石油的年产量B.硫酸的年产量C.合成纤维的年产量D.乙烯的年产量8.如图所示,从A处通入新制备的氯气,关闭旋塞B时,C处红色布条无明显的变化,打开旋塞B 时,C处红色布条逐渐褪色。
2019-2020学年高二下学期期末化学模拟试卷一、单选题(本题包括20个小题,每小题3分,共60分.每小题只有一个选项符合题意)1.N A代表阿伏加德罗常数的值。
下列说法正确的是( )A.常温下,60g甲醛和乙酸的混合物,在氧气中完全燃烧生成CO2的分子数为2N AB.标况下,4.48LCl2与0.2molFe充分反应,转移电子数为0.6N AC.0.lmol/L的Ba(OH)2溶液,含OH-个数为0.2N AD.1mol葡萄糖中含共价键数为22N A2.下列有机反应的类型归属正确的是 ( )①乙酸、乙醇制乙酸乙酯②由苯制环己烷③乙烯使酸性高锰酸钾溶液褪色④由乙烯制备聚乙烯⑤由苯制硝基苯⑥由乙烯制备溴乙烷A.②③⑥属于加成反应B.②④属于聚合反应C.①⑤属于取代反应D.③④⑤属于氧化反应3.在两个容积相同的容器中,一个盛有HCl气体,另一个盛有H2和O2的混合气体。
在同温同压下,两容器内的气体一定不相同的()A.原子数B.物质的量C.密度D.分子数4.以下电子排布式是基态原子的电子排布的是()①1s12s1②1s22s12p1③1s22s22p63s2④1s22s22p63s23p1A.①②B.①③C.②③D.③④5.下列溶液中有关物质的量浓度关系不正确的是A.10℃时pH=12的NaOH溶液与40℃时pH=12的NaOH溶液中:c(H+)相等B.25℃时pH=10的NaOH溶液与pH=10的氨水中:c(Na+)=c(NH4+)C.物质的量浓度相等的CH3COOH和CH3COONa溶液等体积混合:c(CH3COO-)+2c(OH-)=2c(H+)+c(CH3COOH) D.0.1mol·L-1(NH4)2Fe(SO4)2溶液中:c(NH4+)+ c(NH3·H2O) + c(Fe2+)=0.3 mol·L-16.下列说法正确的是()A.由于正丁烷和异丁烷分子间作用力大小不同,因而沸点不同B.H2O汽化成水蒸气或者分解为H2和O2,都需要破坏共价键C.Na2O2中含有共价键,所以Na2O2属于共价化合物D.水晶和干冰都是共价化合物,所以他们的熔沸点相近7.下列关于0.1mol/LNaHCO3溶液中微粒浓度的关系式正确的是A.c(CO32-)>c(H2CO3)B.c(Na+)>c(HCO3-)>c(OH-)>c(H+)C.c(Na+)=2[c(H2CO3)+c(HCO3-)+c(CO32-)]D.c(Na+)+c(H+)=c(OH-)+c(HCO3-)+c(CO32-)8.下列变化属于物理变化的是()A.煤的干馏B.石油裂解C.煤焦油中分馏得到苯、甲苯、二甲苯等D.古代植物变成煤9.在一定条件下,将1mol/L CO和2mol/L 水蒸气混合后发生如下变化:CO(g)+H2O(g) CO2(g)+H2(g), 若反应达平衡时测得CO转化率为40%,则该条件下该反应的平衡常数为()A.0.25 B.0.17 C.0.44 D.1.010.下列有机物中,属于芳香烃的是A.B.C.D.11.有机物分子中原子间(或原子与原子团间)的相互影响会导致物质化学性质的不同。
2021届新高考化学模拟试卷一、单选题(本题包括15个小题,每小题4分,共60分.每小题只有一个选项符合题意)1.下列指定反应的离子方程式不正确的是A.向氨化的饱和氯化钠溶液中通入足量二氧化碳气体:Na++ NH3·H2O +CO2=NaHCO3↓+NH4+B.碱性条件下次氯酸钾溶液与氢氧化铁反应:3ClO—+2Fe(OH)3+4OH—=2FeO42—+3Cl—+5H2OC.向硫酸亚铁溶液中加入过氧化钠固体:2Na2O2+2Fe2++2H2O=4Na++2Fe(OH)2↓+O2↑D.向饱和的碳酸氢钙溶液中加入足量的澄清石灰水:Ca2++HCO3—+OH—=CaCO3↓+H2O2.25℃时,用0.1mol·L-1NaOH溶液滴定20mL0.1mol·L-1CH3COOH(Ka=1.75×10-5)溶液的过程中,消耗NaOH 溶液的体积与溶液pH的关系如图所示。
下列各项中粒子浓度关系正确的是A.点①所示溶液中:2c(CH3COO-)-2c(CH3COOH)=c(H+)-c(OH-)B.点②所示溶液中:c(Na+)>c(CH3COO-)>c(OH-)>c(H+)C.点③所示溶液中:c(CH3COO-)-C(CH3COOH)=c(Na+)+2c(H+)-2c(OH-)D.pH=12的溶液中:c(Na+)>c(CH3COO-)>c(H+)>c(OH-)3.A、B、D、E、F为短周期元素,非金属元素A最外层电子数与其周期数相同,B的最外层电子数是其所在周期数的2倍,B在D的单质中充分燃烧能生成其最高价化合物BD2,E+与D2-具有相同的电子数。
A 在F是单质中燃烧,产物溶于水得到一种强酸。
下列有关说法正确的是()A.工业上F单质用MnO2和AF来制备B.B元素所形成的单质的晶体类型都是相同的C.F所形成的氢化物的酸性强于BD2的水化物的酸性,说明F的非金属性强于BD.由化学键角度推断,能形成BDF2这种化合物4.某有机物的结构简式如图所示,它在一定条件下可能发生的反应有:①加成、②水解、③酯化、④氧化、⑤中和、⑥消去,其中可能的是( )A.②③④B.①③⑤⑥C.①③④⑤D.②③④⑤⑥5.25℃下,向20mL0.1mol•L-1HA溶液中逐滴加入0.1mol•L-1 NaOH溶液,随滴入NaOH溶液体积的变化混合溶液的pH 的变化如图所示。
2023 年北京市一般高中学业水公正级性考试化学本试卷共9 页,100 分。
考试时长90 分钟。
考生务必将答案答在答题卡上,在试卷上作答无效。
考试完毕后,将本试卷和答题卡一并交回。
可能用到的相对原子质量:H1 C12 N14 O16第一局部本局部共14 题,每题3 分,共42 分。
在每题列出的四个选项中,选出最符合题目要求的一项。
1.近年来,我国航空航天事业成果显著。
以下成果所涉及的材料为金属材料的是A.“天宫二号”航天器使用的质量轻强度高的材料——钛合金B.“北斗三号”导航卫星使用的太阳能电池材料——砷化镓C.“长征五号”运载火箭使用的高效燃料——液氢D.“C919”飞机身使用的复合材料——碳纤维和环氧树脂2.以下物质的应用中,利用了氧化复原反响的是A.用石灰乳脱除烟气中的SO2B.用明矾[KAl(SO )4 2⋅12H2O]处理污水C.用盐酸去除铁锈(主要成分Fe O ⋅ xH O )2 3 2D.用84 消毒液(有效成分NaClO )杀灭细菌3.水与以下物质反响时,水表现出氧化性的是A. NaB. Cl2 C. NO2D. Na2O4.:33As (砷)与P 为同族元素。
以下说法不.正.确.的是配制确定物质的量浓度检验浓硫酸与铜反响产生检验溴乙烷消去产物中的分别酒精和水的氯化钠溶液的二氧化硫乙烯AB C DA. As 原子核外最外层有 5 个电子B. AsH 3的电子式是HH :As : HC. 热稳定性:AsH < PH 33D. 非金属性: As < Cl5. 以下说法正确的选项是A. 同温同压下, O 和CO 的密度一样22B. 质量一样的H O 和D O (重水)所含的原子数一样22C. 物质的量一样的CH CH OH 和CH OCH 所含共价键数一样3233D. 室温下,pH 一样的盐酸和硫酸中,溶质的物质的量浓度一样6. 以下说法正确的选项是A. 用碳酸钠溶液处理锅炉水垢: CaSO 4(s )+ CO(s )+ SO 2-4B. 潮湿的淀粉碘化钾试纸遇氯气变蓝:3Cl 2+ I - + 3H O = 6C1- 2+ IO - 3+ 6H +C. 铝粉和氧化铁组成的铝热剂用于焊接钢轨:2Al + Fe O 23高温A1 O 23+ 2FeD. 淡黄色的过氧化钠敞口放置变成白色:2Na O 2 2+ 2CO 2== 2Na CO 23+ O ,22Na O 22+ 2H O == 4NaOH + O ↑227. 用以下仪器或装置(图中夹持略)进展相应试验,不.能.到达试验目的的是8. 淀粉在人体内的变化过程如下:2- 3CaCO 3c (I ) / mmol ⋅ L -12c (H ) / mmol ⋅ L -12c (HI) / mmol ⋅ L -1以下说法不.正.确.的是 A. n < mB. 麦芽糖属于二糖C. ③的反响是水解反响D. ④的反响为人体供给能量9. 硫酸盐(含SO 2-、HSO - )气溶胶是PM442.5的成分之一。
2020年北京市崇文区第二学期高三统一练习(二)理综化学部分高中化学理科综合能力测试化学部分第一卷〔选择题 共50分〕可能用到的相对原子质量:H 1 C 12 N 14 O 16 Na 23 Mg 24 Al 27 S 32 Cl 35.5 Fe 56 Cu 64 Zn 65 Ag 108在每题列出的四个选项中,选出符合题目要求的一项。
5.以下讲法正确的选项是〔 〕A .可用碘水鉴不苯、四氯化碳、乙醇三种无色液体B .取11.7g NaCl 固体于烧杯中,加入200mL 蒸馏水〔3/1cm g =ρ〕充分搅拌可配成1mol/L 的NaCl 溶液C .测定溶液的酸碱性时,应先将pH 试纸润湿,然后进行检测D .为准确测定盐酸与NaOH 溶液反应的中和热,所用酸和碱的物质的量应相等 6.化学反应经常相伴着颜色变化,以下关于颜色的表达正确的选项是〔 〕①鸡蛋白溶液遇浓硝酸——黄色 ②淀粉碘化钾溶液遇碘离子——蓝色③溴化银见光分解——白色 ④热的氧化铜遇乙醇——红色⑤新制氯水久置后——无色 ⑥过氧化钠在空气中久置——淡黄色 A .①②③⑤ B .①④⑤ C .②③④⑥D .④⑤⑥ 7.以下讲法正确的选项是〔 〕A .100mL 1mol/LAl 2〔SO 4〕3溶液,Al 3+数为0.2×6.02×1023B .0.1mol 锌与100mL 1mol/L 的稀盐酸充分反应,产生氢气的分子数为0.1×6.02×1023C .C 60和C 70的混合物共2.4g ,其中所含碳原子数为0.2×6.02×1023D .0.1mol 甲基〔—CH 3〕与0.1mol 氢氧根〔OH -〕所含电子数均为6.02×10238.a 、b 、c 、d 是四种短周期的主族元素,a 、b 、d 同周期,其中d 的质子数最大;a 、c 同主族。
a的原子结构示意图为:;a与b形成化合物的电子式为:以下表达正确的选项是〔〕A.原子半径:a>c>d B.非金属性:c>a>dC.相应氢化物的沸点:d>c>a D.c与a、c与b均能形成两种化合物9.关于以下图示的讲法中正确的选项是〔〕A.图①表示可逆反应:〝CO〔g〕+H2O〔g〕CO2〔g〕+H2〔g〕〞中的△H大于0B.图②为电解硫酸铜溶液的装置,一定时刻内,两电极产生单质的物质的量之比一定为1:1C.图③实验装置可完成比较乙酸、碳酸、苯酚酸性强弱的实验D.图④两个装置中通过导线的电子数相同时,消耗负极材料的物质的量也相同10.常温下,水的离子积为Kw,以下讲法正确的选项是〔〕A.在pH=11的溶液中,水电离出的c〔OH-〕一定等于10-3mol/LB.将pH=1的酸和pH=13的碱溶液等体积混合后,溶液的pH一定等于7C.将物质的量浓度和体积都相同的一元酸HA与一元碱BOH混合后,溶液呈中性,那么反应后溶液中c〔H+〕=KwD.假设强酸、强碱中和后溶液的pH=7,那么中和之前酸、碱的pH之和一定等于14 11.可用Co2O3代替MnO2制备Cl2,反应前后存在六种微粒:Co2O3、H2O、Cl2、H+、Cl-和Co2+.以下表达不正确的选项是.......〔〕A.氧化产物为Cl2B.氧化剂与还原剂的物质的量之比为1:6C.假设有3molH2O生成,那么反应中有2mol电子转移D.微粒的还原性Cl->Co2+12.一定条件下,体积为2L的密闭容器中,1molA和1molB进行反应:A〔g〕+3B〔g〕2C〔g〕经2分钟反应达到平稳,现在生成0.2molC。
2021届新高考化学模拟试卷一、单选题(本题包括15个小题,每小题4分,共60分.每小题只有一个选项符合题意)1.我国科学家开发的一种“磷酸钒锂/石墨离子电池”在4.6V电位区电池总反应为:Li3C6+V2(PO4)36C+Li3V2(PO4)3。
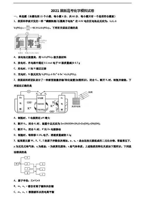
下列有关说法正确的是A.该电池比能量高,用Li3V2(PO4)3做负极材料B.放电时,外电路中通过0.1 mol电子M极质量减少0.7 gC.充电时,Li+向N极区迁移D.充电时,N极反应为V2(PO4)3+3Li++3e-=Li3V2(PO4)32.我国某科研团队设计了一种新型能量存储/转化装置(如图所示),闭合K2、断开K1时,制氢并储能。
下列说法正确的是A.制氢时,X电极附近pH增大B.断开K2、闭合K1时,装置中总反应为Zn+2NiOOH+2H2O=Zn(OH)2+2Ni(OH)2C.断开K2、闭合K1时,K+向Zn电极移动D.制氢时,每转移0.1N A电子,溶液质量减轻0.1g3.短周期元素W、X、Y、Z的原子序数依次增加。
p、q、r是由这些元素组成的二元化合物,常温常压下,p为无色无味气体,q为液态,r为淡黄色固体,s是气体单质。
上述物质的转化关系如下图所示。
下列说法错误的是A.原子半径:Z>Y>XB.m、n、r都含有离子键和共价键D.最简单气态氢化物的稳定性:Y>X4.科学家最近采用碳基电极材料设计了一种新的工艺方案消除甲醇对水质造成的污染,主要包括电化学过程和化学过程,原理如图所示,下列说法错误的是A.M为电源的正极,N为电源负极B.电解过程中,需要不断的向溶液中补充Co2+C.CH3OH在溶液中发生6Co3++CH3OH+H2O===6Co2++CO2↑+6H+D.若外电路中转移1mol电子,则产生的H2在标准状况下的体积为11.2L5.化学与人类生产、生活密切相关。
下列有关说法不正确的是()A.驰援武汉首次使用我国自主研发大飞机“运20”的机身材料采用了大量低密度、高强度的铝锂合金B.疫情期间,“网课”成了我们的主要学习方式,网络光缆的主要成分是晶体硅C.李白的《黄鹤楼送孟浩然之广陵》中“故人西辞黄鹤楼,烟花三月下扬州”,”烟花”不是焰色反应D.“绿蚁新醅酒,红泥小火炉”“红泥”是因其含有氧化铁6.下列有关说法正确的是A.反应CaC2(s)+N2(g)=CaCN2(s)+C(s)能自发进行,则该反应ΔS>0B.常温下向0.1 mol·L-1CH3COOH溶液中通入少量HCl气体,c(H+)·c(CH3COO-)增大C.将1 mol Cl2溶于水中,反应中转移的电子数为6.02×1023个D.2H2(g)+O2(g)=2H2O(g)的反应物键能总和大于生成物键能总和7.ClO2是一种国际公认的安全、无毒的绿色消毒剂,沸点11℃,凝固点-59℃。
2021届新高考化学模拟试卷一、单选题(本题包括15个小题,每小题4分,共60分.每小题只有一个选项符合题意)1.β一l,3一葡聚糖具有明显的抗肿瘤功效,受到日益广泛的关注。
β-l,3一葡聚糖的结构简式如图,下列说法正确的是A.分子式为(C6H l2O6)n B.与葡萄糖互为同系物C.可以发生氧化反应D.葡萄糖发生加聚反应可生成β-l,3一葡聚糖2.设阿伏加德罗常数值用N A表示,下列说法正确的是()A.常温下1LpH=3的亚硫酸溶液中,含H+数目为0.3N AB.A1与NaOH溶液反应产生11.2L气体,转移的电子数为0.5N AC.NO2与N2O4混合气体的质量共ag,其中含质子数为0.5aN AD.1mo1KHCO3晶体中,阴阳离子数之和为3N A3.下列表示对应化学反应的离子方程式正确的是A.将过量二氧化硫气体通入冷氨水中:SO2+NH3•H2O═HSO3﹣+NH4+B.醋酸溶液与水垢中的CaCO3反应:CaCO3+2H+═Ca2++H2O+CO2↑C.NH4HCO3溶于过量的NaOH溶液中:HCO3﹣+OH﹣═CO32﹣+H2OD.向AgCl悬浊液中滴加Na2S溶液,白色沉淀变成黑色:2AgCl+S2﹣=Ag2S↓+2Cl﹣4.氯气氧化HBr提取溴的新工艺反应之一为:6H2SO4+5BaBr2+Ba(BrO3)2=6BaSO4↓+6Br2+6H2O,利用此反应和CCl4得到液溴的实验中不需要用到的实验装置是A.B.C.D.5.有Br2参加的化学反应一定不属于A.复分解反应B.置换反应C.取代反应D.加成反应6.三种有机物之间的转化关系如下,下列说法错误的是A.X中所有碳原子处于同一平面B.Y的分子式为10162C H OC.由Y生成Z的反应类型为加成反应D.Z的一氯代物有9种(不含立体异构)7.下列指定反应的离子方程式正确的是()A.SO2与过量氨水反应:SO2+NH3·H2O=NH4++HSO3-B.FeCl3溶液与SnCl2溶液反应:Fe3++Sn2+=Fe2++Sn4+C.Cu与稀硝酸反应:3Cu+8H++2NO3-=3Cu2++2NO↑+4H2OD.用浓盐酸与MnO2制取少量Cl2:MnO2+4H++4Cl-ΔMnCl2+Cl2↑+2H2O8.对某溶液中部分离子的定性检测流程如图所示。
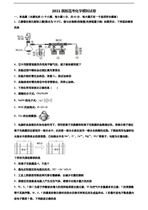
2021届新高考化学模拟试卷一、单选题(本题包括15个小题,每小题4分,共60分.每小题只有一个选项符合题意)1.乙醇催化氧化制取乙醛(沸点为20.8℃,能与水混溶)的装置(夹持装置已略) 如图所示。
下列说法错误的是A.①中用胶管连接其作用是平衡气压,便于液体顺利流下B.实验过程中铜丝会出现红黑交替变化C.实验开始时需先加热②,再通O2,然后加热③D.实验结束时需先将④中的导管移出,再停止加热。
2.下列化学用语表示正确的是()A.酒精的分子式:CH3CH2OHB.NaOH的电子式:C.HClO的结构式:H—Cl—OD.CCl4的比例模型:3.电渗析法是指在外加电场作用下,利用阴离子交换膜和阳离子交换膜的选择透过性,使部分离子透过离子交换膜而迁移到另一部分水中,从而使一部分水淡化而另一部分水浓缩的过程。
下图是利用电渗析法从海水中获得淡水的原理图,已知海水中含Na+、Cl-、Ca2+、Mg2+、SO42-等离子,电极为石墨电极。
下列有关描述错误的是A.阳离子交换膜是A,不是BB.通电后阳极区的电极反应式:2Cl--2e-→Cl2↑C.工业上阴极使用铁丝网代替石墨碳棒,以减少石墨的损耗D.阴极区的现象是电极上产生无色气体,溶液中出现少量白色沉淀4.W、X、Y和Z为原子序数依次增大的四种短周期主族元素,W为空气中含量最多的元素,Y的周期数等于其族序数,W、X、Y的最高价氧化物对应的水化物可两两反应生成盐和水,Z的最外层电子数是最内层电子数的3倍。
下列叙述正确的是A.X、Y均可形成两种氧化物B.离子的半径大小顺序:r(X+)<r(Z2-)C.W和Z的氢化物之间不能反应D.X的氢化物(XH)中含有共价键5.某溶液中只可能含有K+、Mg2+、Al3+、Br-、OH-、CO32-、SO32-中的一种或几种。
取样,滴加足量氯水,有气泡产生,溶液变为橙色;向橙色溶液中加BaCl2溶液无明显现象。
为确定该溶液的组成,还需进行的实验是( )A.取样,进行焰色反应B.取样,滴加酚酞溶液C.取样,加入足量稀HNO3,再滴加AgNO3溶液D.取样,加入足量BaCl2溶液,再滴加紫色石蕊溶6.一场突如其来的“新冠疫情”让我们暂时不能正常开学。
2021届新高考化学模拟试卷一、单选题(本题包括15个小题,每小题4分,共60分.每小题只有一个选项符合题意)1.工业上氟气可作为火箭燃料中的氧化剂,氟单质的制备通常采用电解法。
已知:KF+HF===KHF2,电解熔融的氟氢化钾(KHF2)和无水氟化氢的混合物制备F2的装置如图所示。
下列说法错误的是A.钢电极与电源的负极相连B.电解过程中需不断补充的X是KFC.阴极室与阳极室必须隔开D.氟氢化钾在氟化氢中可以电离2.有些古文或谚语包含了丰富的化学知识,下列解释不正确的是选项古文或谚语化学解释A 日照香炉生紫烟碘的升华B 以曾青涂铁,铁赤色如铜置换反应C 煮豆燃豆萁化学能转化为热能D 雷雨肥庄稼自然固氮A.A B.B C.C D.D3.乌洛托品在医药、染料等工业中有广泛应用,其结构式如图所示。
将氨水与甲醛水溶液混合蒸发可制得乌洛托品。
若原料完全反应生成乌洛托品,则氨与甲醛的物质的量之比为()A.1:1 B.2:1 C.2:3 D.3:24.下列说法正确的是()A.用NH3·H2O溶液做导电性实验,灯泡很暗,说明NH3·H2O是弱电解质B.等体积的pH都为2的酸HA和HB分别与足量的铁粉反应,HA放出的H2多,说明HA酸性强C.c=0.1 mol·L-1的CH3COOH溶液和c=0.1 mol·L-1的HCl溶液中,前者的pH大D.常温下,pH=5的CH3COOH溶液和pH=4的HCl溶液中,c(CH3COO-)/c(Cl-)=1/105.下列有关有机物甲~丁说法不正确的是A.甲可以发生加成、氧化和取代反应B.乙的分子式为C6H6Cl6C.丙的一氯代物有2种D.丁在一定条件下可以转化成只含一种官能团的物质6.ClO2是一种极易溶于水且几乎不与冷水反应的黄绿色气体(沸点11℃),实验室制备纯净ClO2溶液的装置如图所示:已知下列反应:NaClO3+HCl→NaCl+ClO2+Cl2+H2O;NaClO2+HCl→NaCl+ClO2+H2O;NaClO2+Cl2→NaCl+ClO2(均未配平)。
北京市崇文区达标名校2020年高考一月质量检测化学试题一、单选题(本题包括15个小题,每小题4分,共60分.每小题只有一个选项符合题意) 1.2019年11月2日,14岁的华裔女孩Karafan 用硝酸银替代了原液体创可贴中的硝酸铜,凭此改进,获评“美国顶尖青年科学家”。
下列说法错误的是( )A .该液体创可贴显酸性B .银离子能使蛋白质变性,具有杀菌消毒作用C .该液体创可贴中,银离子浓度越大越好D .硝酸银比硝酸铜的杀菌效果更好2.有一未知的无色溶液中可能含有2+Cu 、+Na 、+4NH 、2+Ba 、2-4SO 、-I 、2-S 。
分别取样:①用pH 计测试,溶液显弱酸性;②加适量氯水和淀粉无明显现象。
由此可知原溶液中A .可能不含2-SB .可能含有2+BaC .一定含有2-4SOD .一定含有3种离子3.用废铁屑制备磁性胶体粒子,制取过程如下:下列说法不正确的是A .用Na 2C O 3溶液浸泡是为了除去废铁屑表面的油污B .通入N 2是防止空气中的O 2氧化二价铁元素C .加适量的H 2O 2是为了将部分Fe 2+氧化为Fe 3+,涉及反应:H 2O 2+2Fe 2++2H +=2Fe 3++2 H 2OD .溶液A 中Fe 2+和Fe 3+的浓度比为2:14.HIO 3是强酸,其水溶液是强氧化剂。
工业上,以KIO 3为原料可制备HIO 3。
某学习小组拟用如图装置制备碘酸。
M 、N 为惰性电极,ab 、cd 为交换膜。
下列推断错误的是( )A .光伏电池的e 极为负极,M 极发生还原反应B .在标准状况下收集6720mLX 和Y 的混合气体时KIO 3溶液减少3.6gC.Y极的电极反应式为2H2O-4e-═O2↑+4H+D.制备过程中要控制电压,避免生成HIO4等杂质5.X、Y、Z、W是四种短周期主族元素,X原子最外层电子数是次外层的2倍,Y是地壳中含量最多的元素,Z元素在短周期中金属性最强,W与Y位于同一主族。
2020年北京市崇文区化学高二下期末学业质量监测模拟试题一、单选题(本题包括20个小题,每小题3分,共60分.每小题只有一个选项符合题意)1.右图表示4-溴环己烯所发生的4个不同反应。
其中,产物官能团种类不会减少的反应是( )A.②③B.③④C.①②D.①④【答案】C【解析】4-溴环己烯水解生成X,则X中含有羟基和碳碳双键,属于醇。
4-溴环己烯含有碳碳双键,能被酸性高锰酸钾溶液氧化生成羧酸W,但W中还有溴原子。
4-溴环己烯中含有碳碳双键,也能和溴化氢发生加成反应生成Z,所以Z是卤代烃。
4-溴环己烯在氢氧化钠的醇溶液中发生消去反应生成Y,所以Y是二烯烃,因此正确的答案选C。
2.今有室温下四种溶液,下列有关叙述不正确的是()A.③和④中分别加入适量的醋酸钠晶体后,两溶液的pH均增大B.②和③两溶液等体积混合,所得溶液中c(H+)>c(OH-)C.分别加水稀释10倍,四种溶液的pH:①>②>④>③D.V1 L ④与V2L ①溶液混合后,若混合后溶液pH=7,则V1<V2【答案】D【解析】【分析】根据表格分析①中c(NH3·H2O)>0.001mol/L,②中c(NaOH)=0.001mol/L,③中c(CH3COOH)>0.001mol/L,④中c(HCl)=0.001mol/L,据此判断。
【详解】A.醋酸钠是强碱弱酸盐,其水溶液呈碱性,所以③、④中分别加入适量的醋酸钠晶体后,两溶液的pH 均增大,故A正确;B.因为②为NaOH,③为CH3COOH,如果②③等体积混合,酸过量,溶液呈酸性,c(H+)>c(OH-),故B正确;C.弱电解质溶液中存在电离平衡,酸或碱加水稀释相同的倍数,弱电解质的pH变化小于强电解质,所以四种溶液的pH①>②>④>③,故C正确;D.因为c(NH3·H2O)>0.001mol/L、c(HCl)=0.001mol/L,若V1L④与V2L①溶液混合后,若混合后溶液pH=7,则必须满足盐酸体积大于或等于氨水,即V1>V2,故D错误;答案:D。
高一(下)学期期末化学模拟试卷一、单选题(本题包括20个小题,每小题3分,共60分.每小题只有一个选项符合题意)1.下列说法中正确的是( )A.芳香烃是指具有香味的有机化合物B.含有苯环的有机物一定是芳香烃C.芳香烃分子中一定含有苯环D.含有一个苯环的芳香烃一定是苯的同系物2.下列对科学家的相关成果的说法正确的是()A.屠呦呦发现抗疟新药青蒿素(C15H22O5),青蒿素属于烃类B.闵恩泽研发重油裂解的催化剂,催化裂解可以获得很多重要的化工原料C.凯库勒研究了苯环的结构,苯环是碳碳单键和碳碳双键交替的结构D.门捷列夫提出元素周期律,元素周期律指元素的性质随相对原子质量的递增而呈周期性的变化3.下列变化过程中,只破坏共价键的是A.I2升华B.NaCl颗粒被粉碎C.HCl溶于水得盐酸D.从NH4HCO3中闻到了刺激性气味4.黑火药是中国古代的四大发明之一,其爆炸的热化学方程式为:S(s)+2KNO3(s)+3C(s)=K2S(s)+N2(g)+3CO2(g)ΔH=x kJ·mol-1已知碳的燃烧热ΔH1=a kJ·mol-1S(s)+2K(s)=K2S(s)ΔH2=b kJ·mol-12K(s)+N2(g)+3O2(g)=2KNO3(s)ΔH3=c kJ·mol-1则x为A.3a+b-c B.c+3a-b C.a+b-c D.c+a-b5.下列关于有机物的说法中,正确的一组是①“乙醇汽油”是在汽油里加入适量乙醇而成的一种燃料,它是一种新型化合物②汽油、柴油和植物油都是碳氢化合物,完全燃烧只生成CO2和H2O③石油的分馏、煤的气化和液化都是物理变化④淀粉和纤维素水解的最终产物都是葡萄糖⑤将a g铜丝灼烧成黑色后趁热插入乙醇中,铜丝变红,再次称量质量等于a gA.①③B.④⑤C.②⑤D.②④6.取三张湿润的蓝色石蕊试纸放在玻璃片上,然后按顺序分别滴加98.3%的硫酸、新制氯水、浓氨水,三张试纸最后呈现的颜色是A.红、白、蓝B.黑、白、蓝C.白、白、蓝D.黑、红、蓝7.下列粒子间的关系,描述不正确...的是A.与互为同位素B.乙醇和乙酸互为同系物C.和属于同种物质D.CH(CH3)3和CH3CH2CH2CH3互为同分异构体8.关于卤素(用X表示)的下列叙述正确的是A.卤族元素的最高价均为+7B.HX都极易溶于水,它们的热稳定性随核电荷数增大而增强C.卤素单质从F2→I2颜色逐渐加深D.周期表中排在前面的卤素单质都可将排在后面的卤素从它的盐溶液里置换出来9.实验室中,从海带里提取碘的部分流程如下图,下列说法不正确...的是A.步骤①灼烧海带需要用坩埚B.步骤③主要操作为过滤C.步骤④主要反应为:2I-+H2O2+2H+=2H2O+I2D.步骤⑤可以加入酒精萃取I210.破坏臭氧层的物质主要是两类。
2021届新高考化学模拟试卷一、单选题(本题包括15个小题,每小题4分,共60分.每小题只有一个选项符合题意)1.下列实验操作、现象、解释和所得到的结论都正确的是选项实验操作和现象实验解释或结论A 向苯酚溶液中滴加少量浓溴水、振荡,无白色沉淀苯酚的浓度小向Na2SO3溶液中加入足量的Ba(NO3)2溶液,出现白色沉淀;再加BaSO3溶于稀盐酸B入足量稀盐酸,沉淀溶解向10%NaOH溶液中滴加1mL某卤代烃,微热,然后向其中滴加几C该卤代烃中含有溴元素滴AgNO3溶液,产生浅黄色沉淀向某溶液中滴加几滴黄色K3[Fe(CN)6](铁氰化钾)溶液,产生蓝色D该溶液中含有Fe2+沉淀A.A B.B C.C D.D2.短周期元素m、n、p、q 在元素周期表中的排列如图所示,其中n 的最高价氧化对应的水化物既能与强酸反应,也能与强碱反应,下列说法正确的是()A.元素 n 位于元素周期表第 3 周期,第ⅢA 族B.单质与水反应置换出氢气的能力:m<nC.简单离子半径:m>qD.最高价氧化物对应水化物的碱性:m<n3.下列实验过程中,始终无明显现象的是A.CO2通入饱和Na2CO3溶液中B.SO2通入CaCl2溶液中C.NH3通入HNO3和AgNO3的混和溶液中D.SO2通入Na2S溶液中4.已知N A是阿伏加德罗常数的值,下列说法不正确...的是A.4.6g14CO2与N218O的混合物中所含中子数为2.4N AB.将0.1 mol CH3COONa溶于稀醋酸中使溶液呈中性,溶液中CH3COO-数目等于0.1N AC.1 mol HI被氧化为I2时转移的电子数为N AD.常温下电解饱和食盐水,当溶液pH由7变为13时,电路中转移的电子数为0.1N A5.在NH3和NH4Cl 存在条件下,以活性炭为催化剂,用H2O2氧化CoCl2溶液来制备化工产品[Co(NH3)6]Cl3,下列表述正确的是CoA.中子数为32,质子数为27 的钴原子:3227B.H2O2 的电子式:C.NH3和NH4Cl 化学键类型相同D.[Co(NH3)6]Cl3中Co 的化合价是+36.2.8g Fe全部溶于一定浓度、200mL的HNO3溶液中,得到标准状况下的气体1.12L,测得反应后溶液的pH为1。
若反应前后溶液体积变化忽略不计,下列有关判断正确的是A.反应后溶液中c(NO3-)=0.85mol/LB.反应后的溶液最多还能溶解1.4gFeC.反应后溶液中铁元素可能以Fe2+形式存在D.1.12L气体可能是NO、NO2的混合气体7.在铁的氧化物和氧化铝组成的混合物中,加入2mol/L硫酸溶液65mL,恰好完全反应。
所得溶液中Fe2+能被标准状况下112mL氯气氧化。
则原混合物中金属元素和氧元素的原子个数之比为( )A.5 : 7 B.4 : 3 C.3 : 4 D.9 : 138.将铁的化合物溶于盐酸,滴加KSCN溶液不发生颜色变化,再加入适量氯水,溶液立即呈红色的是A.Fe2O3B.FeCl3C.Fe2(SO4)3D.FeO9.下列实验操作能达到实验目的的是A.用向上排空气法收集NOB.用装置甲配制100 mL 0.100 mol·L-1的硫酸C.用装置乙蒸发CuCl2溶液可得到CuCl2固体D.向含少量水的乙醇中加入生石灰后蒸馏可得到无水乙醇10.下表中各组物质之间不能通过一步反应实现如图转化的是甲乙丙A CH2=CH2CH3CH2Cl CH3CH2OHB NH3NO HNO3C AlCl3Al(OH)3Al2O3D Cl2HCl CuCl2A.A B.B C.C D.D11.下列物质属于弱电解质的是A.酒精B.水C.盐酸D.食盐12.25℃时,将浓度均为0.1molL、体积分别为V a和V b的HX溶液与NH3·H2O溶液按不同体积比混合,保持V a+V b=100mL,V a、V b与混合液的pH的关系如图所示。
下列说法正确的是( )A.K a(HX)>K b(NH3·H2O)B.b点时c(NH4+)>c(HX)>c(OH—)=c(H+)C.a、b、d几点中,水的电离程度d>b>aD.a →b点过程中,可能存在c(X—)<c(NH4+)13.如图所示,将铁钉放入纯水中,一段时间后,铁钉表面有铁锈生成,下列说法正确的是A.铁钉与水面交接处最易腐蚀B.铁钉发生吸氧腐蚀,铁做阴极C.铁发生的反应是:Fe-3e→Fe3+D.水上和水下部分的铁钉不发生电化腐蚀14.对下列事实的解释合理的是()A.氢氟酸可用于雕刻玻璃,说明氢氟酸具有强酸性B.常温下浓硝酸可用铝罐贮存,说明铝与浓硝酸不反应C.在蔗糖中加入浓硫酸后出现发黑现象,说明浓硫酸具有吸水性D.铝箔在空气中受热熔化但不滴落,说明氧化铝的熔点比铝高15.下列指定反应的化学用语表达正确的是()A锅炉水垢中的CaSO4用饱和Na3CO3溶液浸泡CO32﹣+CaSO4=CaCO3+SO42﹣B 用铁电极电解饱和食盐水2Cl﹣+2H2O=Cl2↑+H2↑+2OH﹣C 向Al2(SO4)3溶液中加入过量的NH3·H2OAl3 ++4NH3·H2O=AlO2—+4NH4++2H2ODKClO碱性溶液与Fe(OH)3反应制取K2FeO43ClO﹣+2Fe(OH)3=2FeO42﹣+3Cl﹣+4H++H2OA.A B.B C.C D.D二、实验题(本题包括1个小题,共10分)16.FeCl2是一种常用的还原剂、媒染剂。
某化学实验小组在实验室里用如下两种方法来制备无水FeCl2。
有关物质的性质如下:C6H5Cl(氯苯)C6H4Cl2(二氯苯)FeCl3FeCl2溶解性不溶于水,易溶于苯、乙醇不溶于C6H5Cl、C6H4Cl2、苯,易溶于乙醇,易吸水熔点/℃-45 53 易升华沸点/℃132 173(1)用H2还原无水FeCl3制取FeCl2。
有关装置如下:①H2还原无水FeCl3制取FeCl2的化学方程式为_____________。
②按气流由左到右的方向,上述仪器的连接顺序为_________(填字母,装置可多次使用);C中盛放的试剂是_____________。
③该制备装置的缺点为________________。
(2)利用反应2FeCl3+C6H5Cl→2FeCl2+C6H4Cl2+HCl↑,制取无水FeCl2并测定FeCl3的转化率。
按下图装置,在三颈烧瓶中放入32.5g无水氯化铁和过量的氯苯,控制反应温度在一定范围加热3h,冷却、分离提纯得到粗产品。
①仪器a的名称是__________。
②反应结束后,冷却实验装置A,将三颈烧瓶内物质倒出,经过滤、洗涤、干燥后,得到粗产品。
洗涤所用的试剂可以是____,回收滤液中C6H5C1的操作方法是______。
③反应后将锥形瓶中溶液配成250mL,量取25.00mL所配溶液,用0.40mol/LNaOH溶液滴定,终点时消耗NaOH溶液为19.60 mL,则氯化铁的转化率为__________。
④为了减少实验误差,在制取无水FeCl2过程中应采取的措施有:________(写出一点即可)。
三、推断题(本题包括1个小题,共10分)17.化合物I是一种抗脑缺血药物,合成路线如下:已知:回答下列问题:(1)按照系统命名法,A的名称是_____;写出A发生加聚反应的化学方程式:__________。
(2)反应H→I的化学方程式为________;反应E→F的反应类型是______。
(3)写出符合下列条件的G的所有同分异构体的结构简式:________①遇FeCl3溶液发生显色反应②核磁共振氢谱有4组峰(4)α,α-二甲基苄醇()是合成医药、农药的中间体,以苯和2-氯丙烷为起始原料制备α,α-二甲基苄醇的合成路线如下:该合成路线中X的结构简式为____,Y的结构简式为________;试剂与条件2为______。
四、综合题(本题包括2个小题,共20分)18.NO用途广泛,对其进行研究具有重要的价值和意义(1)2NO(g)+O2(g)=2NO2(g)△H=akJ•mol-1的反应历程与能量变化关系如图所示。
已知:第Ⅱ步反应为:NO3(g)+NO(g)=2NO2(g)△H=bkJ•mol-1①第I步反应的热化学方程式为__。
②关于2NO(g)+O2(g)=2NO2(g)的反应历程,下列说法正确的是__。
A.相同条件下,决定该反应快慢的步骤为第Ⅱ步反应B.使用合适的催化剂会使E1、E2、E3同时减小C.第I步反应为吸热反应,第Ⅱ步反应为放热反应D.反应的中同产物是NO3和NO(2)NO的氢化还原反应为2NO(g)+2H2(g)⇌N2(g)+2H2O(g)。
研究表明:某温度时,v正=k•c m(NO)•c n(H2),其中k=2.5×103mol(m+n-1)•L(m+n-1)•s-1.该温度下,当c(H2)=4.0×10-3mol•L-1时,实验测得v与c(NO)的关系如图一所示,则m=___,n=___。
正(3)NO易发生二聚反应2NO(g)⇌N2O2(g)。
在相同的刚性反应器中充入等量的NO,分别发生该反应。
不同温度下,NO的转化率随时间(t)的变化关系如图二所示。
①该反应的△H___0(填“>”“<”或“=”)。
②T1温度下,欲提高NO的平衡转化率,可采取的措施为__(任写一条即可)。
③a、b处正反应速率v a__v b(填”>”“<”或“=”),原因为___。
④e点对应体系的总压强为200kPa,则T2温度下,该反应的平衡常数k p=___kP a-1(K p为以分压表示的平衡常数)19.(6分)苯酚是一种重要的有机化工原料。
利用苯酚合成己二醛[OHC(CH2)4CHO]和尼龙6()的合成路线如图:已知:①②+NH2OH+H2O回答下列问题:(1)由A制取B的反应类型为___,C的系统命名为___。
(2)E的结构简式为___。
(3)写出合成尼龙6的单体()的分子式___。
(4)己二醛与足量银氨溶液反应的化学方程式为___。
(5)己二醛的同分异构体中既含五元环结构,又含“”结构的有___种(不考虑立体异构)。
其中核磁共振氢谱有三组峰的结构简式有___(任写一种)(6)写出以溴乙烷为原料制备甲醛的合成路线___(无机试剂任选)。
参考答案一、单选题(本题包括15个小题,每小题4分,共60分.每小题只有一个选项符合题意)1.D【解析】苯酚与三溴苯酚相似相溶,故向苯酚溶液中滴加少量浓溴水、振荡,无白色沉淀,不能说明苯酚的浓度小,A项错误;加入硫酸电离出的氢离子与前面硝酸钡电离出的硝酸根离子结合形成组合硝酸,将亚硫酸根氧化为硫酸根,B项错误;加入硝酸银之前应该将溶液调节至酸性,否则氢氧化钠会与硝酸银反应生成白色沉淀,C项错误;溶液中滴加几滴黄色K3[Fe(CN)6](铁氰化钾)溶液,产生蓝色沉淀,说明溶液中含有Fe2+,D项正确。