中考语文专题词语运用复习
- 格式:doc
- 大小:33.00 KB
- 文档页数:6
中考词语运用复习一、题例解析1、(2013广州中考)下列语段中,加点词语运用不恰当的一项是(3分)电影《让子弹飞》看过已有一段时间了,电影中的场景仍历历在目。
巨大的长方形院落由一座座中西合璧的楼房组成,鳞次栉比的建筑在豪华的背后又难掩其颓败的迹象,这场景与传奇的故事结合完美,相得益彰。
那眼花缭乱的特写镜头,更是将场景的线条和色调表现得极清晰真切。
A.历历在目B.鳞次栉比C.相得益彰D.眼花缭乱解析:答案D 。
自相矛盾,“眼花缭乱”与下文的“清晰真切”表意矛盾,不合情理。
2、(2012广州中考)下列语段中,加粗词语运用不恰当的一项是()(3分)阳春三月,和煦的春风和沁人的花香相得益彰,广州处处春意盎然,美不胜收。
无论在增城的白水寨、南沙的百万葵园,还是市内的流花湖公园、云台花园,到处都是碧草连天、花团锦簇,一派生机勃勃。
在这美好的时节,与同学一起畅游花海,尽情享受天伦之乐,真是人生一大乐事。
A. 相得益彰B.美不胜收C.花团锦簇D.天伦之乐解析:答案D 。
用错对象,“天伦之乐”指父母子女团聚一堂,不用于同学聚会。
3、(2011广州中考)依次填入下列句子横线处的词语,最恰当的一项是 (3分)①全长仅600多米的文德路上,文化商肆林立,卖古玩、字画、书籍和文房四宝的商铺____________,成行成市。
(鳞次栉比星罗棋布)②亚运期间,志愿者热心服务大众,他们既能详细地为游客提供各类场馆的介绍,又能__________地向大家讲解场馆各自的特点。
(栩栩如生绘声绘色)③广州沙面随处可见的古榕树大多___________相仿,它们虽然都经历了一百多年的风风雨雨,现在依然挺拔葱茏,生机盎然。
(年纪年龄)A.鳞次栉比绘声绘色年龄 B.星罗棋布绘声绘色年纪C.鳞次栉比栩栩如生年纪 D.星罗棋布栩栩如生年龄解析:答案A 。
近义词辨析,“星罗棋布”指分布广,600米的路范围不广;“栩栩如生”指事物像活的一样;“年纪”专指人的年龄。
专题03:词语运用1.下列句子中加点的词语使用不恰当...的一项是()A.在南粤大地,全民阅读的氛围一天比一天厚重..,越来越多的人捧起了书本。
B.中国行星探测任务被命名为“天问”,彰显..了中华民族的文化传承。
C.鲁迅先生的笔,犹如一把尖利无比的刻刀,将真实的人性刻画得入木三分....。
D.叶老师上古典诗词鉴赏课,各种典故信手拈来....,旁征博引,使人受益匪浅。
2.下列句子中,加点词语使用最恰当的一项是()A.广东省自上而下的周密部署,推动了全省党史学习教育工作有条不紊....地展开。
B.“五一”假期,从全国各地前来河南省兰考县瞻仰缅怀焦裕禄的人历历在...目。
C.袁隆平常下到田间,前仆后继....进行高产杂交水稻研究,是一位真正的耕耘者。
D.疫情期间志愿者们奔波在城市的大街小巷,他们的身影栩栩如生....,让人感动。
3.下列句子中加点的词语使用不恰当...的一项是()A.杜甫的诗歌凝聚..着对天下苍生的爱,表现了他心忧天下的崇高精神。
B.在对口扶贫工作队帮助下,村中小路拓宽了,危旧的民宅也修茸..一新。
C.班干部凡事应首当其冲....,工作中要迎难而上,公益活动也要带头参加。
D.这次商品交易会参展的商家很多,展品琳琅满目,令人目不暇接....。
4.依次填入下列句子横线处的词语,最恰当的一项是()开学在即,各种校外培训机构又在广州大大小小的中小学校及幼儿园门前上演“招生秀”,这些培训机构________,而培训机构的教学质量与广大学子的切身利益________,所以规范校外培训机构的发展已经________了。
A.鱼龙混杂息息相关刻不容缓B.鱼目混珠息息相关众望所归C.鱼龙混杂休戚与共众望所归D.鱼目混珠休戚与共刻不容缓5.下列句子中加下划线词语的运用,不正确的一项是()A.少小离家老大回,看到家乡如今田园荒芜,我心里隐隐作痛。
B.她总是希望和别人比品牌、比档次,这种攀比心理把她害得很苦。
C.我十分仰慕这位科学家,但当我见到他时,内心却有点诚惶诚恐。
中考语文专题复习:词语、成语运用一、课标解读1.正确理解并运用常用词语。
了解词语的基本含义,在语境中合理运用词语,是语言表达运用的一项基本能力,也是培养写作能力的基础。
因此,词语运用一直是各省市中考题中必考的考点之一。
近年来各地的考卷上,“词语”这一考点呈现出新的走向:命题时多选用课文语句或时鲜语料,题型一般涉及语境释词、语境运用、词语辨析等考查角度;对词语语境义的探究成为一个热点;在“候选”词语的选择上,那些具有特别内涵的词语更受青睐。
2.正确理解并运用成语。
辨识成语使用的正误,结合语境理解成语,是常见的考点。
成语具有言简意赅,意蕴丰富的特点,承载了悠久的汉文化底蕴。
成语的运用要建立在对成语的正确理解之上。
除了要把握它的正确含义外,还要结合语境从感情色彩、对象搭配等方面考虑,仔细推敲辨别。
二、考点突破(一)考点梳理考点一:词语解释1.下列句子中加点的词语解释有误..的一项是()A.“四书”之一的《大学》里这样说:一个人教育的出发点是“格物..”和“致知..”。
(格物:探究事物的原理。
致知:获得知识)B.做一个人,我们要行使自己的权利;做一个公民,我们要恪尽职守....。
(恪尽职守:谨慎认真地做好本职工作)C.每一个舞姿都使人战栗在浓烈的艺术享受中,使人叹为观止....。
(叹为观止:看着令人叹气,不想再看下去了)D.富有创造性的人总是孜孜不倦....地汲取知识。
(孜孜不倦:勤奋努力,不知疲倦)【温馨提示】结合语境考查对词语含义的理解,这是正确使用词语的前提。
脱离开语言环境,单纯的解释词语,已经被摒弃,代之的则是把词语放到具体的语言环境中去解释,我们称之为“动态解词”。
词的含义受语境的制约和影响,同一个词,由于语境不同,意思也不一样。
在新的语境中,会产生新的意思。
正确使用词语要结合语境,弄清它的本义、引申义、比喻义以及深层含义和特殊意义等内容,才能做到正确使用。
其实,词语考查的解题思路万变不离其宗:只要能够结合词语本义来分析具体的语境义及其变化,就可以大大提高自己快速回答的准确率。
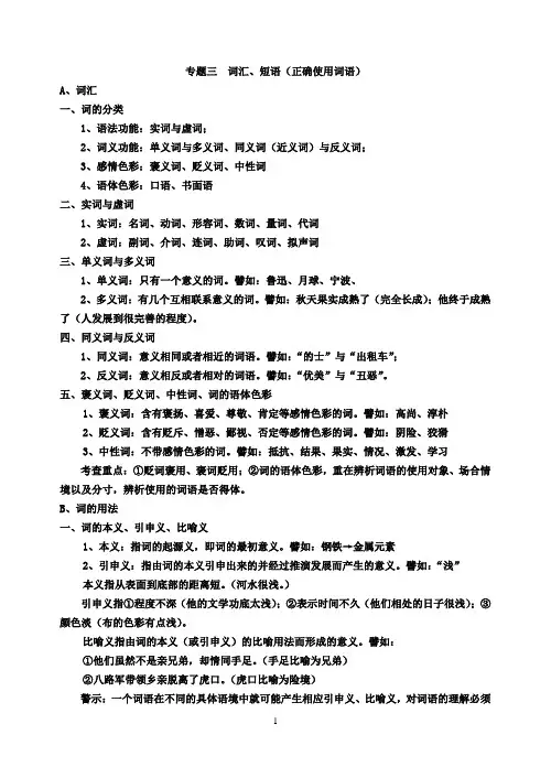
专题三词汇、短语(正确使用词语)A、词汇一、词的分类1、语法功能:实词与虚词;2、词义功能:单义词与多义词、同义词(近义词)与反义词;3、感情色彩:褒义词、贬义词、中性词4、语体色彩:口语、书面语二、实词与虚词1、实词:名词、动词、形容词、数词、量词、代词2、虚词:副词、介词、连词、助词、叹词、拟声词三、单义词与多义词1、单义词:只有一个意义的词。
譬如:鲁迅、月球、宁波、2、多义词:有几个互相联系意义的词。
譬如:秋天果实成熟了(完全长成);他终于成熟了(人发展到很完善的程度)。
四、同义词与反义词1、同义词:意义相同或者相近的词语。
譬如:“的士”与“出租车”;2、反义词:意义相反或者相对的词语。
譬如:“优美”与“丑恶”。
五、褒义词、贬义词、中性词、词的语体色彩1、褒义词:含有褒扬、喜爱、尊敬、肯定等感情色彩的词。
譬如:高尚、淳朴2、贬义词:含有贬斥、憎恶、鄙视、否定等感情色彩的词。
譬如:阴险、狡猾3、中性词:不带感情色彩的词。
譬如:抵抗、结果、果实、情况、激发、学习考查重点:①贬词褒用、褒词贬用;②词的语体色彩,重在辨析词语的使用对象、场合情境以及分寸,辨析使用的词语是否得体。
B、词的用法一、词的本义、引申义、比喻义1、本义:指词的起源义,即词的最初意义。
譬如:钢铁→金属元素2、引申义:指由词的本义引申出来的并经过推演发展而产生的意义。
譬如:“浅”本义指从表面到底部的距离短。
(河水很浅。
)引申义指①程度不深(他的文学功底太浅);②表示时间不久(他们相处的日子很浅);③颜色淡(布的色彩有点浅)。
比喻义指由词的本义(或引申义)的比喻用法而形成的意义。
譬如:①他们虽然不是亲兄弟,却情同手足。
(手足比喻为兄弟)②八路军带领乡亲脱离了虎口。
(虎口比喻为险境)警示:一个词语在不同的具体语境中就可能产生相应引申义、比喻义,对词语的理解必须结合语境来理解。
比喻义是通过本义的比喻用法而逐步固定下来的新义。
如用“手足”比喻“兄弟”,用“虎口”比喻危险境地。
中考语文专题训练:词语运用部编人教版九年级总复习专题训练一词语运用一.常用词语(含熟语)理解运用1.下列句中加点成语使用有误的一项是()A.在小组讨论会上,对于如何处理这个问题,大家意见纷纷,莫衷一是。
B.我们读文章时应避免断章取义,这样才不会曲解文章的意思。
C.下了火车,吃过早饭,年少的我们就迫不及待地奔向了海边。
D.我坐在飞驰的列车上,看着窗外的沧海桑田,内心感慨万千。
2.下列加点词解释有误的一项是:()A.触目伤怀(心)因地制宜(沿袭)花枝招展(迎风摆动)B.美不胜收(尽)冥思苦想(深沉)忐忑不安(心神不定)C.稍逊风骚(差)不可名状(说出)苦心孤诣(别人所达不到的)D.格物致知(推究)恍然大悟(了解,领会)荡然无存(原有东西完全失去)3.下列各句中加点成语使用正确的一句是( )A.张老师十分喜欢孩子,他在退休之后,又义务办起了补习班,为的是再享与学生在一起的天伦之乐。
B.暑假里小丽随家长到山东威海旅游,海上波涛汹涌,岸边桑树呈碧,这沧海桑田的美景让小丽流连忘返。
C.现在的电信诈骗案层出不穷,行骗者手段之隐蔽,伎俩之巧妙,蒙骗形式之多样,简直令人叹为观止。
D.学习知识,不仅需要勤奋刻苦的态度,更需要一丝不苟的精神。
只有这样,才能真正掌握所学知识。
4.下列句子中加点的词使用正确的一项是( )A.两位阔别多年的老友意外在一条小巷里狭路相逢,两人又是握手又是拥抱,别提多高兴。
B.前几年,住房价格一涨再涨,令购房者叹为观止。
C.在全球经济一体化成为大趋势的今天,与国际接轨是一个自强不息的民族的必然选择。
D.有德之人不会以权谋私,不会贪污受贿,虽然清贫点,但活得坦荡,没有水落石出之虑,也没有半夜敲门之惊。
5.下列句子中加点的成语运用不恰当的一项是()A.沈星舍己救人的高风亮节,既展现了当代中国军人的风采,也引发了人们关于人生意义的深度思考。
B.近阶段,毒生姜、铬大米、毒淀粉等食品安全问题如雨后春笋般地涌现,令公众惴惴不安。
中考语文词语的理解与运用专题复习(含答案)词语的理解与运用1.依次填入下面横线处的词语,最恰当的一组是( )我第一次感到了心脏的跳动,对老师的话和动作依然_______________ ,__ 当时除了能___ 到的东西外,我几乎什么都不懂。
A .虽然深奥难懂因为触摸B.但迷惑不解所以捉摸C.虽然深奥难懂所以捉摸D.但迷惑不解因为触摸 2 .依次填入下面横线处的词语,最恰当的一组是()①在偏僻的乡村,他了一生中最美好的青春年华。
②供暖价格听证会上,听证代表们表示要认真行使法律赋予的。
③在一年一度的世界知识产权日,北京市及各区县相关执法部门集中___________ 了近期收缴的盗版光盘50万张。
A .渡过权力销毁B .度过权力销毁C .渡过权利烧毁D .度过权利烧毁3 .依次填入下面横线处的词语,最恰当的一组是( )大器之人,语气_____ ,性格_____ ,气势_____ ,举止____ ,静得优雅,动得从容,行得洒脱。
A.不猥不琐不张不扬不惊不惧不骄不躁B.不张不扬不猥不琐不骄不躁不惊不惧C.不猥不琐不惊不惧不张不扬不骄不躁D .不惊不惧不骄不躁不张不扬不猥不琐4.依次填入下面横线处的关联词语,最恰当的一组是( )沙漠地区的兀鹰个个都是捕猎高手,却很少单独出去,这与沙漠地区自然环境恶劣有很大关系,_____ 这种环境下,为了避免被天敌捕获,许多弱小动物都有很强的逃生能力,____ ,对兀鹰来说,想获得足够食物单干就不如合作。
A因为是只要B.所以因此只要C.因为因此如果 D.所以但是如果5.依次填入下面横线处的关联词语,最恰当的一组是( )在学习中_____ 遇到各种各样的困难,____ 不要轻言放弃。
_____ 大家有锲而不舍的精神,问题会迎刃而解,最终走向成功。
A .即使也只要就8因为所以无论都C即使也无论都D .只有才如果就6 .依次填入下面横线处的词语,最恰当的一组是()①马可・波罗在他的游记里,十分这座桥。
中考复习考点——词语运用班别:姓名:学号:【复习目标】1.能正确使用词语,集合一定的语境,通过分析比较,正确理解词语的语境义,准确使用相关的词语。
2.能根据语境辨析近义词的意义、用法、注意词语的褒贬的使用,强化同中求异的能力。
【方法指引】1.结合具体的语境来辨析近义词的词义差别2.结合具体的语境来辨析词语的使用对象、范围、词语的褒贬色彩等方面。
3.了解成语误用的五种类型:(1)混淆近义词;(2)望文生义;(3)褒贬不当;(4)用错对象;(5)自相矛盾、重复累赘。
【备考策略】1.注意积累,扩大词量。
2.联系生活,辨别词义。
3.依据语境,准确推敲。
【练习检测】1.下列句中横线上所填词语最恰当的一组是()(1)我们走进黄山深处,浓荫蔽日,静若太古,幽泉细语,仿佛置身世外。
(2)从来没有一个文学体裁的评奖像散文这样,有的评奖者看重文集的意识形态,有的着重揭示了多少历史真相,有的着重艺术的创新与突破。
(3)二十世纪前期,日本学者青木正儿第一次把汤显祖与莎士比亚,使东西方戏剧诗人同时活跃在世界上。
A.(1)聆听(2)众口一词(3)并驾齐驱B.(1)谛听(2)莫衷一是(3)相提并论C.(1)聆听(2)莫衷一是(3)并驾齐驱D.(1)谛听(2)众口一词(3)相提并论2.下列各句中,加点词语使用正确的一项是()A.治理雾霾,政府目前当务之急....是迅速采取节能减排措施,引导公众养成低碳生活习惯。
B.马来西亚航空公司MH370航班“失联”事件及由此引发的大搜索行动令人叹为观止。
.....C.面对如诗如画的瘦西湖风光,游客们兴致勃勃地拿出相机浮光掠影....地拍摄着。
D.被浮冰围困多日的中国“雪龙”号科学考察船船体前方一块大浮冰突然裂开,形成一条清晰的水道,真可谓柳暗花明....。
半小时后,“雪龙”号成功突围。
3.下列句子中加点的成语运用不恰当的一项是()A.许多风华正茂....的大学生,放弃城市生活,毅然参加农村支教活动的精神令人称赞。
初中语文总复习专题——词汇一、常见的中考考点:词汇知识的考核包括词语的理解运用和词类知识。
(一)词语的理解运用:(1)掌握教材涉及的常用词语,做到会读会写会解释会运用。
(2)掌握释词的常用方法:①描述性解释②用熟悉的同义词解释③辨别词的本义、引申义、比喻义④结合上下文解释词语语境义(3)能理解词语在具体语言环境中的深层含义。
(4)能辨析同义词和反义词。
(5)能结合具体语境辨析词语的感情色彩,尤其要注意辨析褒义词贬用或贬义词褒用现象。
(6)正确理解成语含义,注意成语结构的固定性。
(7)会适当地选用词语,会欣赏品析词语的表达作用和表达效果。
(二)词类知识。
关于词的分类,近几年多数省市已定为只学不考内容,只作一般了解即可。
二、知识要点复习:(一)掌握课文中常用词语的书写;(二)理解重要词语在具体语境中的含义,并能根据语境进行揣摩,理解词语的拓展义;(三)能根据语境需要正确选用词语,并能根据语境辨析词语(或成语)运用的正误;(四)能根据语境准确、得体、连贯运用词语(或成语);(五)能根据语境正确运用关联词。
三、词语辨析步骤:(求同存异原则、最优原则、色彩辨析原则)1.从意义方面来辨析A、词义的轻重不同:如“激动”比“感动”更急剧,更强烈。
B、词义着重点不同:如“诡辩”着重在“诡”,即欺诈、怪异,“诡辩”就是用欺诈的手段、奇怪的言辞来为自己的谬论辩护。
“狡辩”着重在“狡”,即不老实、耍花招,“狡猾”就是歪曲事实,狡猾的为自己的错误言行辩解。
C、词的范围大小不同:如“战争”、“战役”和“战斗”范围由大到小。
2.从色彩方面来辨析A、感情色彩不同:如“爱护”是褒义词,“庇护”是贬义词。
类型概念举例褒义词带有赞许、肯定、喜爱、尊敬等感情色彩的词秀壮丽谦逊刚强贬义词带有贬斥、否定、厌恶、鄙视等感情色彩的词笨奸诈卑劣渺小中性词不带褒贬感情色彩的词结果状况配合方法B、语体色彩不同:如“出租车”适用于书面语,“的士”适用于口语。
词语的理解与运用(知识清单)七—九年级课内重点词语汇总七年级上册呼朋引伴:呼唤朋友,招引同伴。
花枝招展:形容女子打扮得十分艳丽,比喻姿态优美。
淅淅沥沥:形容轻微的风声、雨声、落叶声等。
咄咄逼人:形容气势汹汹,盛气凌人。
喜出望外:由于没有想到的好事而非常高兴。
各得其所:原指各人都得到满足。
后指每个人或事物都得到恰当的位置或安排。
人迹罕至:少有人来。
迹,足迹,脚印。
罕,稀少。
人声鼎沸:形容人声喧闹,像水在鼎中沸腾一样。
沸,水开。
不求甚解:语出陶渊明《五柳先生传》,现在多指读书学习只求懂得大概,不求深刻理解。
美不胜收:美好的东西太多,一时接受不完。
胜,完、尽。
截然不同:完全不同,区别很大。
疲倦不堪:形容非常疲乏,不能忍受。
小心翼翼:小心谨慎。
恍然大悟:形容忽然醒悟。
油然而生:自然而然地产生。
众目睽睽:大家的眼睛都注视着。
睽睽,形容注视的样子。
煞有介事:好像真有这回事似的。
煞,极、很。
介,这。
饥肠辘辘:形容非常饥饿。
辘辘,形容肚子饿时发出的声音。
踉踉跄跄:走路不稳的样子。
威风凛凛:形容声势或气派使人敬畏、恐惧。
废寝忘食:顾不得睡觉,忘记了吃饭。
形容专心努力。
拈轻怕重:接受工作时挑拣轻松的,害怕繁重的。
拈,抓、捏。
麻木不仁:肢体麻木,没有感觉。
指缺乏热情,对集体和人民的利益不关心。
见异思迁:看到别的事物就改变原来的主意。
指不安心工作,事业心不强。
迁,改变。
漠不关心:对人或事物感情冷漠,态度冷淡,毫不关心。
精益求精:好了还要求更好。
不毛之地:不长草木的地方。
毛,长出草木。
哄堂大笑:形容众人一起大笑的样子。
参差不齐:本意是长短、高低、大小不一致。
形容很不整齐或水平不一。
惊慌失措:由于惊慌,一下子不知怎么办才好。
畏罪潜逃:害怕受到制裁而偷偷逃走。
秾纤合度:胖瘦合适。
秾,丰满、肥胖。
纤,瘦小、瘦弱。
合度,适宜。
跼蹐缩缩:因寒冷而四肢不能舒展的样子。
跼蹐,局促、拘束。
缩缩,畏缩的样子。
据为己有:将别人的东西拿来作为自己的。
中考词语运用复习一、题例解析1、(2013广州中考)下列语段中,加点词语运用不恰当的一项是(3分)电影《让子弹飞》看过已有一段时间了,电影中的场景仍历历在目。
巨大的长方形院落由一座座中西合璧的楼房组成,鳞次栉比的建筑在豪华的背后又难掩其颓败的迹象,这场景与传奇的故事结合完美,相得益彰。
那眼花缭乱的特写镜头,更是将场景的线条和色调表现得极清晰真切。
A.历历在目 B.鳞次栉比 C.相得益彰 D.眼花缭乱解析:答案 D 。
自相矛盾,“眼花缭乱”与下文的“清晰真切”表意矛盾,不合情理。
2、(2012广州中考)下列语段中,加粗词语运用不恰当的一项是()(3分)阳春三月,和煦的春风和沁人的花香相得益彰,广州处处春意盎然,美不胜收。
无论在增城的白水寨、南沙的百万葵园,还是市内的流花湖公园、云台花园,到处都是碧草连天、花团锦簇,一派生机勃勃。
在这美好的时节,与同学一起畅游花海,尽情享受天伦之乐,真是人生一大乐事。
A. 相得益彰B.美不胜收C.花团锦簇D.天伦之乐解析:答案D 。
用错对象,“天伦之乐”指父母子女团聚一堂,不用于同学聚会。
3、(2011广州中考)依次填入下列句子横线处的词语,最恰当的一项是(3分)①全长仅600多米的文德路上,文化商肆林立,卖古玩、字画、书籍和文房四宝的商铺____________,成行成市。
(鳞次栉比星罗棋布)②亚运期间,志愿者热心服务大众,他们既能详细地为游客提供各类场馆的介绍,又能__________地向大家讲解场馆各自的特点。
(栩栩如生绘声绘色) ③广州沙面随处可见的古榕树大多___________相仿,它们虽然都经历了一百多年的风风雨雨,现在依然挺拔葱茏,生机盎然。
(年纪年龄)A.鳞次栉比绘声绘色年龄B.星罗棋布绘声绘色年纪C.鳞次栉比栩栩如生年纪D.星罗棋布栩栩如生年龄解析:答案 A 。
近义词辨析,“星罗棋布”指分布广,600米的路范围不广;“栩栩如生”指事物像活的一样;“年纪”专指人的年龄。
二、中考常用错成语:◎始作俑者:第一个干坏事的人,被误解释为第一个发起某事的人。
褒贬混淆。
◎ 不知所云 :指说话人说得不好,而非听者不理解。
◎差强人意:大体上使人满意。
多误用为不能使人满意。
◎空穴来风:“空穴”是“来风”的条件,既然能来风,必定有空穴,传闻有一定根据。
而如今则大多用来表示毫无根据的事物,意思恰好完全相反。
◎蓬荜生辉:谦敬之辞。
广告语说“让您的居室蓬筚生辉”,实在是不恰当。
◎无所不至:什么坏事都干。
与“无微不至”有天壤之别。
◎美轮美奂:本意是形容房屋高大美丽。
如今媒体上凡形容美好事物皆用此语。
错!◎苦心孤诣:比喻苦心钻研或经营,达到了很高造诣,常误当作苦口婆心。
◎炙手可热:形容人很有权势,含贬义。
媒体上扩大其使用范围,形容一切“吃香”的事物, 完全背离其本义。
◎侃侃而谈:“侃侃”本为刚直之意。
谈得理直气壮才叫侃侃而谈。
人们大多用此语形容聊天,属误用。
◎不愠不火:指表演既不沉闷也不过火。
常被人用来表示商品销售不够火爆,被写作“不温不火”,真是不伦不类。
◎溢美之词:过分赞美的言词,含贬义。
常被误用于褒义场合。
◎出奇制胜:作谓语,不带宾语。
说成“出奇制胜叛军”之类则错。
◎不负众望:没辜负大家的期望,褒义。
常与含贬义的“不孚众望”混用。
◎义无反顾:为正义而勇往直前。
常被用于毫不犹豫的干坏事,错。
◎不可理喻:不能用道理使之明白,形容态度蛮横或愚昧无知。
容易误解为“不可理解”。
◎抛砖引玉:自谦之辞,不能用于对方。
◎风声鹤唳:惊慌疑惧,常与“草木皆兵”连用。
有人用“杀得风声鹤唳”来形容战斗激烈, 属于错用。
◎人满为患:强调人多的坏处,贬义。
错用于表示人很多的情景,如“柜台前人满为患”之类。
◎鬼斧神工:建筑、雕塑等技艺精巧。
常被误用来形容自然景物。
◎侧目而视:斜着眼睛看,不敢从正面看。
形容敬畏的神态。
亦作“侧目倾耳”。
常被当作“蔑视”之类的使用。
◎明日黄花:过时的新闻报道或事物,不能写作“昨日黄花”。
◎评头品足:本指无聊的人闲谈妇女的姿容。
后亦指对人对事说长道短,多方挑剔。
属贬义。
目前已偏向中义使用。
◎置之度外: 不把生死、利害等放在心上,与“置之不理”大相径庭。
◎翻云覆雨:形容一时这样,一时又那样,反复无常。
也比喻惯于耍弄权术和手段。
不能做“气势宏伟”用。
◎无可厚非:指说话做事虽有缺点,但还有可取之处,应予谅解。
而“无可非议”形容事情做得很妥当,二者意思不同,不可混用。
◎身临其境:亲身到了那个境地。
亦作“身历其境”、“身入其境”。
常误用为代替“设身处地”。
◎耸人听闻:故意夸张使人震惊.强调主观目的,不能与“骇人听闻”混用,它强调的是客观效果。
◎咬文嚼字:形容过分地斟酌字句。
多指死抠字眼而不注意精神实质。
不能用作褒义,除非贬词褒用。
◎处心积虑:形容蓄谋已久,属贬义。
想要表达用尽心思可用“殚精竭虑”。
◎忍俊不禁:指忍不住要发笑。
说“忍俊不禁地笑起来”属于重复。
◎绘声绘色: 形容描写生动逼真,常误用作代替“有声有色”。
◎不可思议: 不可想象,不能理解,强调神秘奥妙。
与“不可理喻”差异很大。
◎叹为观止:指赞美所见到的事物好到了极点。
主语是人,如果主语是物,要说“令人叹为观止”。
◎赏心悦目:主语是人,如果主语是物,要说“令人赏心悦目” 。
◎不亦乐乎:不一定非“乐”不可,常用来表示达到极点的意思◎无所不至:什么地方都去,什么坏事都干;而“无所不为”单指没有不干的坏事。
◎息息相关:呼吸相关连,比喻关系密切;而休戚相关则比喻彼此间祸福互相关联。
二者有差距。
◎相濡以沫 :患难中互相救助,而“相依为命”只有互相依靠的意思。
◎面目全非:形容改变得不成样子。
属于贬义。
◎见异思迁:比喻意志不坚定,喜爱不专一。
不表示犹豫不决。
◎水落石出 :事情的真像已经弄清,不表示追求正确答案或道理。
◎望尘莫及 :比喻远远地落后,与鞭长莫及不同。
◎改头换面:只改形式,不换内容,贬义。
◎语重心长:言辞诚恳,情意深长;而意味深长,而意味深长表示含蓄深远,耐人寻味。
◎一蹴而就:一步就成功,不要误解为一气呵成。
◎按部就班:按照一定的条理,遵循一定的程序。
而“循序渐进” 则强调由浅入深的程序。
◎ 不以为然: 表示不同意后否定,而“不以为意”指不把它放在心上。
表示对人、对事抱轻视态度。
◎情不自禁 :无法控制感情,与“不由自主”易于混淆。
◎振振有词 :贬义,理由似乎很充分,其实是强词夺理,不能用于褒义。
◎意气用事 :凭感情办事,缺乏理智,不表示“讲义气重感情”。
六、练习1.下列句子中加点的成语使用恰当的一项是( )A .这么多树根在大地里面触类旁通....,吸收着大地母亲给予的食粮的供养。
B .庆祝“六一”的晚会上,俩小朋友模仿的小品让我们都忍俊不禁....地开怀大笑。
C .鸟儿将巢安在繁花嫩叶当中,高兴起来了,拉帮结派....地卖弄清脆的喉咙。
D . “正确答案只有一个”这种思维模式,在我们头脑中已不知不觉地根深蒂固。
.....2.下列各句加点词语使用正确的一项是()A.我们班的王芳和李红青梅竹马....,她们像亲姐妹一样整天形影不离。
B.经过忍辱负重....的刻苦训练,李娜终于夺得2014年澳洲网球公开赛冠军。
C.我市自然资源丰富,投资环境宽松,许多客商针锋相对....地前来投资兴业。
D.语文老师给我们讲了邓小平当年鲜为人知....的革命故事。
3.下列加点成语使用错误的一项是()A.杨利伟对中国航天事业发展的战略眼光,常常令同行俯首称臣....。
B.改革开放30年来,中国的迅猛发展让人们由衷地赞叹,也让世界刮目相看....。
C.北海老街建筑的重檐、斗拱、花窗、牌坊等样式,多姿多彩,令人目不暇...接。
D.大型电视专题片《廉州说廉》的播出,让此前鲜为人知....的合浦史料吏迹被更多的人熟知。
4.下列句子中加点词语使用有误的一项是()A.在敦煌莫高窟众多的石窟中,有许许多多栩栩如生....、神采各异的飞天画像。
B.同学们在学习过程中遇到问题,要主动向老师请教,虚心求学,不耻下问....。
C.十年树木,百年树人.........,教育不是短期行为,而是一项周期性很长的伟大事业。
D.一方水土养一方人........,白洋淀人主要靠这方水、这片苇维持生活,而不是靠种地。
5.下列各句中加点的成语使用不恰当...的一项()A.“冷血护工”虐待养老院老人的事件曝光后,社会各界群众义愤填膺....。
B.当夜幕降临的时候,整个城市都是繁弦急管....,都是红灯绿酒。
C.学生应多读一些文质兼美的文章,从中断章取义....,反复斟酌。
D.多么宁静的世界哟,万籁俱寂....,没有百乌啾啾,没有树叶沙沙……6.下列语句中加点的成语使用不正确的一项是( )A.面对美味大餐,我们却常有味同嚼蜡....的感觉,是物质生活过于丰富让我们无法选择还是我们的味觉麻木了呢B.某些食品生产经营企业鼠目寸光....,只顾眼前利益,滥用食品添加剂以获取高额利润,严重危害了百姓健康。
C.与书为友能够让你获益匪浅....,将不同的书视为自己的朋友,就能增长阅历,丰富思想,增添情趣。
D.微博上,不同群体表现出的特征各异:“70后”好为人师,制造深度话题;“80后”从不袖手旁观....,参与度较高;“90后”则基本上是娱乐。
7.下列句子中加点词语使用不恰当...的一项是()A.三十年来,社会沧桑巨变....,《读者》做精神家园守望者的宗旨却始终未变。
B.炮轰食品犯罪行为,维护百姓餐桌安全,是时代赋予新闻工作者义不容辞....的责任。
C.为保障游客权益,使游客在参差不齐....的旅游信息中不受骗,国家大力整顿了旅游市场。
D.网络交友已是许多人玩腻了的游戏,可有些年轻人依然乐此不疲....,一个个前赴后继地扎进去。
8.下列句中成语运用错误..的一项是()A. 柳宗元携弟一行游览人迹罕至、凄清幽静的小石潭,其醉翁之意不在酒.......啊!B. 宋濂求学的经历,说明是否学有所成,关键在于自己学习的不求甚解....和勤奋与否。
C.《木兰诗》情节扑朔迷离....,人物形象血肉丰满,不仅让中国的老百姓津津乐道,也让世界的“木兰迷”倍加赞赏。
D.孟子认为在“生死”与“义”的问题上,“义”重于“生”,“不义”重于“死”,深刻地阐明了舍生取义....是人之本性的道理。
9.下列句子中加点成语使用不恰当...的一项是()A.提起北京奥运会,人们就会想起那首脍炙人口....的歌曲《我和你》。
B.面对突出的办学成绩,学校没有停止前进的步伐,反而继往开来....地再次扬帆起程。
C.不法厂家制造假药造成的恶果实在是骇人听闻....。
D.李娜沉着应战、顽强拼搏,终于登上了法网公开冠军宝座,实现了她梦寐以求....的愿望。
10.下列句中加点成语使用错误..的一项是()A.我们感谢他光临做客,惋惜他即将离去,两种情感都溢于言表....,这实在是一次完美的送别了。