2011级测控技术与仪器专业培养方案【模板】
- 格式:docx
- 大小:48.46 KB
- 文档页数:8
测控技术与仪器专业人才培养方案测控技术与仪器专业人才培养方案一、专业概述测控技术与仪器专业是一个涵盖了测量、控制和仪器制造等领域的重要学科。
它主要研究如何利用各种物理量传感器获取和处理信号,并通过控制系统对物理量进行调节和控制。
这个专业在工业、农业、医疗、环保等领域都有着广泛的应用。
二、培养目标本专业的培养目标是培养具有系统掌握测量与控制理论、仪器科学与技术、信息处理技术等方面的基础知识,能够从事测量与控制系统分析、设计、管理与维护的高级专门人才。
具体来说,本专业的人才培养应具备以下几方面的能力:1、具有扎实的数学、物理、电子、计算机等基础知识;2、掌握各种物理量传感器的原理和应用技术;3、掌握测量与控制理论、仪器设计与制造、自动化控制系统等方面的专业知识;4、具有测量与控制系统设计、集成、调试和维护的能力;5、具有较强的创新意识、团队协作能力和实践能力。
三、课程设置为了实现培养目标,本专业设置了以下几类课程:1、基础课程:包括高等数学、大学物理、电路分析、模拟电子技术、数字电子技术、微机原理与接口技术、程序设计与算法语言等课程。
2、专业课程:包括测量技术基础、控制工程基础、仪器原理与设计、自动化仪表与控制系统、传感器技术与应用、信号分析与处理、电子测量技术、计量技术与标准等课程。
3、实践课程:包括物理实验、电子技术实验、测量与控制实验、仪器设计与制作、自动化控制系统实践等课程。
四、实践教学本专业注重实践教学,通过以下几种方式加强学生的实践能力:1、实验室教学:本专业设有多个实验室,包括传感器实验室、测量与控制实验室、电子技术实验室等,为学生提供充分的实验和实践机会。
2、课程设计:在专业课程的学习过程中,学生需要进行一些小型课程设计,例如传感器设计、测量系统设计等,以增强他们的实践能力和设计能力。
3、毕业设计:在毕业前,学生需要进行毕业设计,这是一个综合性的大型实践项目。
学生可以选择自己感兴趣的课题,或者与导师共同确定课题,进行为期数月的实践活动。
测控技术与仪器专业培养方案一、培养目标本专业着重培养具备精密测控系统和仪器设计制造学的基本理论、基本知识和基本技术,全面掌握现代工业生产和科学领域中信息的获取、分析、处理和显示以及系统的精密测控研发技能,能在精密测量、机电精密控制及网络化监测和仪器系统设计等相关领域从事应用研究、技术开发、生产管理等工作,能在科研机构或高等院校从事仪器科学与技术学科研究或教学,具有较强创新精神和研究能力的复合应用型人才。
二、培养要求本专业学生主要学习精密测量技术和计算机精密控制理论、信息处理及仪器设计理论和技术等方面的基本理论和基本技能,具有良好的科学素养,具有测控系统和仪器系统研究、设计与开发的基本技能及初步的教学、研究、开发和管理能力。
毕业生应获得以下几方面专业综合素质:1.具有扎实的数学、物理、机械科学和控制科学等方面的基本理论和较高的专业技能;2.掌握检测技术和信息分析与处理技术的基本理论和实验技能,以及测控和仪器系统技术开发的基本原理和基本方法;3.具有扎实的计算机理论功底,并能运用计算机技术较好地解决微机控制系统和智能仪器设计和开发问题;4.系统掌握仪器设计与制造,光、机、电、计算机融合设计技术,具备分析和解决实际问题的能力和获取新知识的能力。
5.具有较强的自学能力,创新意识和较高的综合素质。
三、主干学科、主要课程、课程平台及学分比例1、主干学科仪器科学与技术、机械工程、控制理论与控制工程、计算机科学与技术2、主要课程检测技术、信号分析与处理、电路理论、光电探测与信号处理、误差理论与数据处理、计量学原理、机械工程控制基础、测控仪器设计、测控网络技术、DSP原理与应用、计算机控制技术3、课程平台及学分比例四、修业年限、毕业学分要求与授予学位1.修业年限:3-6年2.毕业学分要求:总学分195学分3.授予学位:工学学士五、就业(发展)方向毕业生可在测试仪器和精密测量与控制的理论研究单位(科研机构或高等院校)从事测控系统理论研究及教学工作;可在测控装备与仪器的设计与开发单位(部门或公司)、软件开发行业、科研机构或高等院校从事系统的设计、开发及教学研究工作;可在测控与仪器技术的应用领域从事与检测或监测有关的应用研究、技术开发、生产管理和行政管理工作。
测控技术与仪器专业培养方案培养目标:本专业主要培养信息技术领域中具有信息获取、信息处理、工业检测、过程控制、智能仪器等方面的研究、开发、设计和应用能力,具有良好的人文素质,富有创新精神和团队精神,富有社会责任感和敬业精神的综合型高级工程技术人才。
毕业生可从事计量测试、信息工程、自动化生产及控制、仪器仪表、计算机应用、电子与通信、光机电一体化检测设备等方面的工作。
培养要求:本专业学生主要学习电子学技术、计算机技术、传感与测试技术、机械理论、控制理论、信号处理理论,并接受相应的实践训练,学生应具有软硬件结合、光机电一体的知识结构和测控系统的研究设计及应用的能力。
毕业生应获得以下几方面的知识和技能:1. 具有较扎实的自然科学基础,掌握高等数学、工程数学、大学物理等基础性课程的主要理论和应用方法;2. 具有较好的人文、艺术和社会科学基础,具有良好的文字表达能力;3. 掌握一门外语,具有较好的听、说、读、写的能力,能够轻松阅读本专业的外文书籍和资料;4. 较系统地掌握本专业领域宽广的技术理论知识,主要包括机械学、电子学、光学、测量学、计算机、控制、信号处理、仪器设计等方面;掌握光、机、电、计算机相结合的当代测控技术,具有测控仪器与系统的设计、开发能力;5. 掌握文献检索、资料查询的基本方法,具有较强的自学能力和学以致用的能力,具有独立分析问题和解决问题的能力,具有创新意识。
专业特色:以仪器、控制和信息学科为依托,以信息获取和处理技术为特色,重点培养学生在光机电测试、工业与环境测控系统设计及智能系统集成方面的技能。
依托学科:仪器科学与技术、控制科学与工程、计算机科学与技术。
核心课程:测控电路、微机原理与接口技术、数据结构、现场总线技术、数字信号处理、C++高级语言程序设计、嵌入式系统设计与应用、单片机原理及PLC控制、DSP原理与应用、工程力学与材料、控制工程基础、精密机械与仪器、测试与检测技术基础、工程光学、光电检测技术、现代传感技术、智能仪器、集散控制系统等。
测控技术与仪器专业培养案培养目标:本专业主要培养信息技术领域中具有信息获取、信息处理、工业检测、过程控制、智能仪器等面的研究、开发、设计和应用能力,具有良好的人文素质,富有创新精神和团队精神,富有社会责任感和敬业精神的综合型高级工程技术人才。
毕业生可从事计量测试、信息工程、自动化生产及控制、仪器仪表、计算机应用、电子与通信、光机电一体化检测设备等面的工作。
培养要求:本专业学生主要学习电子学技术、计算机技术、传感与测试技术、机械理论、控制理论、信号处理理论,并接受相应的实践训练,学生应具有软硬件结合、光机电一体的知识结构和测控系统的研究设计及应用的能力。
毕业生应获得以下几面的知识和技能:1. 具有较扎实的自然科学基础,掌握高等数学、工程数学、大学物理等基础性课程的主要理论和应用法;2. 具有较好的人文、艺术和社会科学基础,具有良好的文字表达能力;3. 掌握一门外语,具有较好的听、说、读、写的能力,能够轻松阅读本专业的外文书籍和资料;4. 较系统地掌握本专业领域宽广的技术理论知识,主要包括机械学、电子学、光学、测量学、计算机、控制、信号处理、仪器设计等面;掌握光、机、电、计算机相结合的当代测控技术,具有测控仪器与系统的设计、开发能力;5. 掌握文献检索、资料查询的基本法,具有较强的自学能力和学以致用的能力,具有独立分析问题和解决问题的能力,具有创新意识。
专业特色:以仪器、控制和信息学科为依托,以信息获取和处理技术为特色,重点培养学生在光机电测试、工业与环境测控系统设计及智能系统集成面的技能。
依托学科:仪器科学与技术、控制科学与工程、计算机科学与技术。
核心课程:测控电路、微机原理与接口技术、数据结构、现场总线技术、数字信号处理、C++高级语言程序设计、嵌入式系统设计与应用、单片机原理及PLC控制、DSP原理与应用、工程力学与材料、控制工程基础、精密机械与仪器、测试与检测技术基础、工程光学、光电检测技术、现代传感技术、智能仪器、集散控制系统等。
测控技术与仪器培养方案引言:随着科技的快速发展,测控技术在各个领域的应用越来越广泛。
为了满足不断增长的需求,培养一支专业的测控技术与仪器人才队伍显得尤为重要。
本文将探讨测控技术与仪器培养的方案,旨在为相关人才的培养提供指导和建议。
一、培养目标1. 培养具备扎实的理论基础和广泛的专业知识的人才,能够独立进行测控技术与仪器的研究和开发工作;2. 培养具备良好的实践能力和创新思维的人才,能够解决实际问题并提出创新的解决方案;3. 培养具备良好的团队合作精神和沟通能力的人才,能够与他人有效合作,共同完成复杂的工程项目;4. 培养具备良好的职业道德和社会责任感的人才,能够遵守职业道德规范,保障工程质量和工程安全。
二、培养内容1. 理论知识的学习:包括电子技术、自动控制原理、信号处理等方面的知识,为后续的实践应用打下坚实的基础;2. 实践能力的培养:通过实验、项目和实习等形式,进行实际操作和应用,提高学生的实践能力和动手能力;3. 创新思维的培养:引导学生进行独立思考和创新实践,培养学生的创新意识和创新能力;4. 团队合作能力的培养:通过团队项目和合作实验等形式,培养学生的团队合作精神和沟通能力;5. 职业道德的培养:加强职业道德教育,培养学生的职业道德意识和社会责任感。
三、培养方法1. 课堂教学:通过理论课程的教学,向学生传授基础知识和基本原理;2. 实验教学:通过实验课程的开设,培养学生的实践能力和动手能力;3. 项目实践:组织学生参与实际项目,锻炼学生解决实际问题的能力;4. 实习实训:安排学生到实际企业或研究机构进行实习实训,提升学生的实践能力和工程素养;5. 研究生导师制:为有意向深入研究的学生提供导师指导,培养学生的科研能力和创新能力;6. 课程设计和毕业设计:通过课程设计和毕业设计,培养学生的综合应用能力和创新能力。
四、培养评价1. 考试评价:通过考试对学生的理论知识进行评价;2. 实验评价:通过实验报告和实验成绩对学生的实践能力进行评价;3. 项目评价:通过项目报告和项目成果对学生的项目实践能力进行评价;4. 实习评价:通过实习报告和实习成绩对学生的实践能力进行评价;5. 毕业评价:通过毕业设计和答辩对学生的综合应用能力和创新能力进行评价。
测控技术与仪器(电子测量及仪器技术)专业培养方案一、培养目标培养现代化建设需要,德、智、体、美全面发展,掌握现代测控理论与技术的基本知识,具有智能化仪器设计制造以及测量与控制方面基础知识与应用能力,能在工业、农业、计量检测、教育科研以及科技经贸等部门,从事与测量控制领域内有关的测控技术、仪器与系统的设计制造、科技开发、应用研究、运行管理等方面的高级技术应用型人才。
二、基本要求1、热爱社会主义祖国,能以邓小平理论、“三个代表”重要思想为指导,能认真学习贯彻科学发展观,具有中国特色理论体系,有为国家富强与民族振兴而奋斗的理想和责任感,具有良好的思想道德、敬业精神、健康的人生态度,具有科学严谨、求真务实的工作作风。
2、树立科学的世界观、正确的人生观、价值观和劳动观。
掌握法律、经济和管理科学的基本知识,具有社会适应能力。
3、掌握科学锻炼身体的方法,得到必要的军事训练,达到国家规定的大学生体育和军事训练的合格标准,能履行建设祖国和保卫祖国的神圣义务。
4、掌握一门外语,具有阅读和翻译本专业外文资料的能力。
5、系统地掌握本专业领域宽广的技术理论基础知识,主要包括计算机、电子学、光学、测量与控制等基础知识;掌握自动检测系统和监控系统的基本原理和设计方法。
6、具有进行信息的获取、分析与处理,对设备运行状态进行工况监控和对生产过程进行控制的能力。
7、掌握传感器的原理、功能及设计制造方法,在生产过程中能合理的应用,并具有一定研究和开发能力。
8、掌握计算机、光、电、机相结合的当代测控技术和实验研究能力,具有测控技术、仪器与系统的设计、开发能力。
三、学制与学位学制:四年学位:工学学士四、专业特色以计算机技术、测量与控制技术为主线,把电子信息技术与计算机技术、测量与控制技术等有机结合,进行测控系统的设计并对现代测控体系进行信息的获取、分析与处理,并能对测试与控制系统中所应用到的智能仪器、虚拟仪器进行设计和运用。
五、主干学科与主干课程主干学科:计算机控制技术、仪器科学与技术主干课程:高等数学、英语、模拟电子技术、数字电子技术、控制理论基础、微机测控系统、信号分析与处理、自动检测技术及仪表、传感器原理与设计、测控电路、微机接口技术、单片机应用技术及应用、智能仪器设计、计量学原理等六、主要实践教学及基本要求七、毕业学分基本要求八、课程设置细化表注:1、形势与政策课程开课学期为1-7学期,每学期16学时,共计2学分。
测控技术与仪器专业培养方案一、培养目标及模式测控技术与仪器(Measurement Control and Instrumentation)专业隶属于信息技术领域的仪器科学与技术学科,培养具有坚定正确政治方向,德、智、体、美全面发展,掌握信息的获取、传输、处理、应用的基本技术和方法,基础理论扎实、知识面宽,实践能力强,能够从事计算机测控系统、智能化仪器仪表、智能信息处理、机电一体化设备和精密仪器等技术的研究、设计与开发工作,能在国民经济各部门从事设计制造、科技开发、应用研究、运行管理等方面工作的“研究开发型”和“工程应用型”技术人才。
“研究开发型”人才培养目标:具有扎实的高等数理基础和专业理论基础;外语水平较高,听、说、读、写能力较强;具有一定的知识更新能力、创新能力和综合设计能力;具有一定的学科前沿知识和良好的从事科学研究工作的能力。
毕业后既可继续攻读硕士学位,也可在企事业单位从事研究与开发工作。
“工程应用型”人才培养目标:具有较好的高等数理基础和专业理论基础;具有一定的外语交流能力、知识更新能力、创新能力和综合设计能力;具有较规范的工程素质,动手能力较强,掌握较熟练的专业技能。
毕业后可在企事业单位从事工程技术或工程管理工作,或攻读工学硕士学位。
二、基本要求(一) 素质结构方面思想素质:热爱社会主义祖国,拥护中国共产党的领导,学习马列主义、毛泽东思想、邓小平理论重要思想的基本原理;遵纪守法,具有良好的道德品质和正确的人生观、价值观;积极为社会主义现代化建设服务。
文化素质:应具有较好的人文、艺术和社会科学基础及正确运用本国语言、文字的表达能力,积极参加社会实践,适应社会的发展与进步,能建立健康的人际关系。
专业素质:具有较扎实的自然科学基础知识和本专业所必需的技术基础及专业知识,掌握科学地发现、分析和解决问题的基本方法;具有严谨的科学态度和求实创新意识,对市场经济规律在解决工程实际问题中的作用有正确的认识。
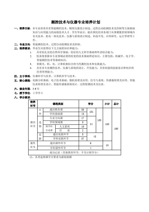
测控技术与仪器专业培养计划
一、培养目标:本专业培养具有智能测控技术、精密仪器设计制造、过程自动检测技术及控制等方面基础
知识与应用能力的高级技术人才。
学生毕业后,能在国民经济各部门从事测量控制领域内
有关技术、机电一体化技术、仪器与系统设计制造、科技开发、应用研究、运行管理等工
作。
二、专业方向:智能测控技术、过程自动检测技术及控制。
三、培养要求:毕业生应获得以下几方面的知识和能力:
1.具有较扎实的自然科学基础,较好的人文科学基础和外语综合能力;
2.较系统掌握本专业领域必需的较宽的技术基础理论知识,主要包括:机械学、电子学、
智能测控技术等基础知识;
3.掌握光、机、电、计算机相结合的当代测控技术和实践能力;
4.具有本专业测控技术、仪器与系统的设计、开发能力;具有较强的创新意识和初步的
经营管理能力。
四、主干学科:仪器科学与技术、计算机科学与技术。
五、核心课程:电路分析基础、电子技术基础、微机原理及应用、信号与系统、传感器原理及应用、智能
仪表原理及设计、智能传感器系统设计、过程检测技术及仪表。
六、修业年限:3-6年
七、授予学位:工学学士
八、学分要求:
注:各类选修课学分要求为最低限额。
测控技术与仪器专业教学培养方案一、背景介绍测控技术与仪器专业是电子信息工程类专业中的一种,其主要涉及到测量技术、自动化控制技术、传感器技术、数据采集与处理技术等领域。
该专业的毕业生主要从事仪器仪表的研发、制造、应用等领域,以及各类系统的测量与控制。
随着科技的不断发展,测控技术与仪器专业已经成为国家重点培养的专业之一。
二、培养方案目标该专业培养目标如下:1.具备扎实的理论基础和较强的实践能力,能够独立从事测控技术与仪器领域的研究、开发和应用工作。
2.具备跨学科领域的综合素质,具有良好的综合分析、设计和解决问题的能力;3.具有良好的团队协作精神和国际视野,能够适应国内外测控技术与仪器领域高速发展的需要。
三、课程设置1.数学系列课程:高等数学、线性代数、概率论与数理统计、数值计算方法等。
2.物理系列课程:现代物理、电磁理论、电子学基础等。
3.计算机系列课程:计算机编程基础、数据结构、计算机系统架构、操作系统原理等。
4.专业核心课程:测量技术与仪器、自动控制原理、传感器技术、数据采集与处理等。
5.专业选修课程:数字信号处理、机器视觉、通信原理等。
四、实验教学实验内容主要包括:1.基本电路实验2.数字电路实验3.控制系统实验4.传感器实验5.机器视觉实验通过实验的开展,让学生掌握基本的电路设计原理,了解控制系统和传感器领域的基本原理,提高学生的实际动手能力和实验设计能力。
五、设计课程设计课程主要分为以下几个部分:1.科技论文写作2.科研课题选题及设计3.工程实践设计课程的开展可以使学生熟悉科研的规律和方法,掌握相关知识和技能,在自己有想法的情况下,自主思考、设计,并进行论文撰写和实验验证。
六、实践教学实践教学主要包括以下三个部分:1.工业实习2.社会实践3.创新创业实践教学是培养实际动手能力的重要方式,可以让学生更加深入地了解行业中真正的需求和专业技能的要求。
同时,也可以让学生有机会感受创新和创业的经历,提高自己的综合素质和社会实践能力。
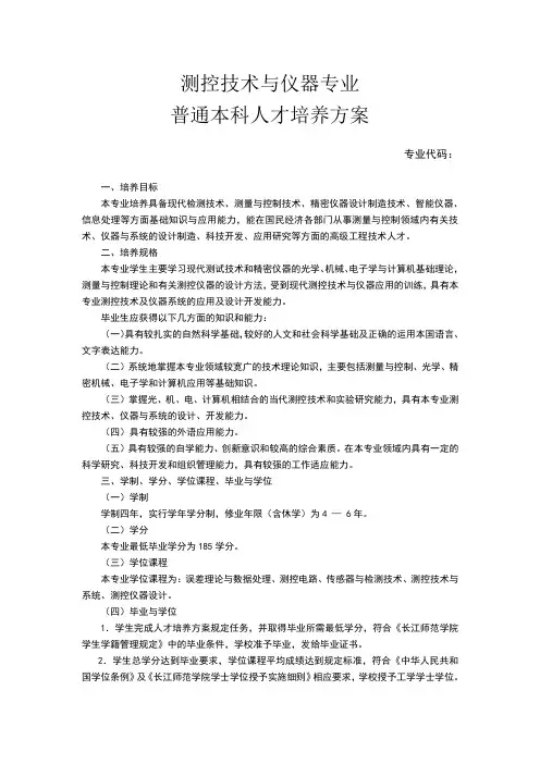
测控技术与仪器专业普通本科人才培养方案专业代码:一、培养目标本专业培养具备现代检测技术、测量与控制技术、精密仪器设计制造技术、智能仪器、信息处理等方面基础知识与应用能力,能在国民经济各部门从事测量与控制领域内有关技术、仪器与系统的设计制造、科技开发、应用研究等方面的高级工程技术人才。
二、培养规格本专业学生主要学习现代测试技术和精密仪器的光学、机械、电子学与计算机基础理论,测量与控制理论和有关测控仪器的设计方法,受到现代测控技术与仪器应用的训练,具有本专业测控技术及仪器系统的应用及设计开发能力。
毕业生应获得以下几方面的知识和能力:(一)具有较扎实的自然科学基础,较好的人文和社会科学基础及正确的运用本国语言、文字表达能力。
(二)系统地掌握本专业领域较宽广的技术理论知识,主要包括测量与控制、光学、精密机械、电子学和计算机应用等基础知识。
(三)掌握光、机、电、计算机相结合的当代测控技术和实验研究能力,具有本专业测控技术、仪器与系统的设计、开发能力。
(四)具有较强的外语应用能力。
(五)具有较强的自学能力、创新意识和较高的综合素质。
在本专业领域内具有一定的科学研究、科技开发和组织管理能力,具有较强的工作适应能力。
三、学制、学分、学位课程、毕业与学位(一)学制学制四年,实行学年学分制,修业年限(含休学)为4 — 6年。
(二)学分本专业最低毕业学分为185学分。
(三)学位课程本专业学位课程为:误差理论与数据处理、测控电路、传感器与检测技术、测控技术与系统、测控仪器设计。
(四)毕业与学位1.学生完成人才培养方案规定任务,并取得毕业所需最低学分,符合《长江师范学院学生学籍管理规定》中的毕业条件,学校准予毕业,发给毕业证书。
2.学生总学分达到毕业要求,学位课程平均成绩达到规定标准,符合《中华人民共和国学位条例》及《长江师范学院学士学位授予实施细则》相应要求,学校授予工学学士学位。
四、各学期周数分配人才培养方案的教学进程按四学年安排,共计196周。
测控技术与仪器培养计划随着科技的飞速发展,测控技术与仪器在各个领域中发挥着非常重要的作用。
为了满足科技创新的需求,培养一支高素质的测控技术与仪器人才队伍显得尤为重要。
因此,我们制定了一份测控技术与仪器培养计划,旨在培养具备扎实的理论基础和实践能力的专业人才。
一、培养目标该培养计划的目标是培养具备测控技术与仪器相关专业知识的人才,能够在各个领域中应用测控技术与仪器解决实际问题。
具体来说,我们将培养学生具备以下技能和能力:1. 扎实的理论基础:学生将学习相关的数学、物理、电子技术等基础知识,为后续的学习和实践打下坚实的基础。
2. 技术实践能力:学生将通过实验和实践项目来掌握测控技术与仪器的应用,培养解决实际问题的能力。
3. 创新能力:学生将通过科研项目和实践活动来培养创新意识和创新能力,提高解决复杂问题的能力。
4. 团队合作精神:学生将通过团队项目和实践活动来培养合作意识和团队精神,提高与他人沟通和协作的能力。
二、培养内容该培养计划的内容涵盖了测控技术与仪器相关的各个方面,包括但不限于:1. 传感器技术:传感器是测控技术的核心,学生将学习各类传感器的原理、性能及应用,了解传感器的选择和使用。
2. 信号处理与分析:学生将学习信号处理和分析的基本方法和技术,包括滤波、谱分析、数据采集等,掌握信号处理技术的应用。
3. 控制技术:学生将学习控制系统的基本原理和设计方法,包括PID控制、自适应控制等,掌握控制技术的应用。
4. 仪器设计与制造:学生将学习仪器的设计和制造技术,包括电路设计、机械结构设计等,培养仪器制造的能力。
5. 数据采集与处理:学生将学习数据采集和处理的方法和技术,包括数据采集设备的选择和使用,数据处理的算法和工具等。
三、培养方法为了达到培养目标,我们将采取多种方法来培养学生的能力和素质。
具体来说,我们将:1. 理论学习与实践相结合:学生将在课堂上学习相关的理论知识,同时也将通过实验和实践项目来应用所学知识。
测控技术与仪器专业培养方案一、专业培养目标二、培养要求1.掌握数学、物理、电子科学与技术等基础理论知识,了解测量与控制的基本原理和方法,具备设计、分析和优化测控系统的能力。
2.熟悉测控仪器的原理、结构、性能,能够进行测控仪器的设计、制造和测试工作。
3.具备计算机技术的基本知识和应用能力,能够进行测控系统的软件开发与应用。
4.掌握传感器技术、信号处理技术、控制理论与方法等方面的基础知识和技能,能够进行测量与控制系统的建模、分析和设计。
5.具备一定的实验能力和科研能力,能够开展科技项目的研究和实验工作。
6.具备良好的团队合作和沟通能力,能够适应工程实践、管理和创新发展的需求。
7.具备批判性思维和创新意识,能够不断学习和适应科技发展的需要。
三、专业课程设置1.数学:高等数学、线性代数、概率论与数理统计等。
2.物理:大学物理、电磁场与电磁波、光学与光电子技术等。
3.电子科学与技术:电路与电子技术、模拟电子技术、数字电子技术等。
4.控制科学与工程:控制理论与方法、自动控制原理、现代控制理论等。
5.传感器技术:传感器原理与应用、传感器测量技术等。
6.信号处理:信号与系统、数字信号处理、图像处理等。
7.仪器仪表:模拟电子测量技术、数字电子测量技术、虚拟仪器技术等。
8.计算机技术:C语言程序设计、嵌入式系统设计、计算机通信与网络等。
9.实验室实践:测控技术与仪器实验、综合实验设计等。
四、实习实训要求1.学生需完成一定的实习实训项目,包括测量与控制系统设计、仪器仪表调试与测试等。
2.学生可以参与科研项目或企业合作项目,进行实际工程项目实践。
3.学校可以与相关企业、科研机构合作,提供实践平台和实习工作岗位。
4.学生实习实训需撰写实习报告,经导师评审后通过。
五、专业实验室建设学校应建设一流的测控技术与仪器实验室,配备必要的仪器设备和软件系统,提供学生进行实验教学和科研实践的场所。
实验室设备包括但不限于示波器、信号发生器、数字万用表、控制器、传感器等,软件系统包括但不限于LabVIEW、MATLAB等。
测控技术与仪器专业人才培养方案范文一、专业背景介绍二、培养目标1.培养学生掌握测控技术与仪器专业的基本理论和知识,能够在实际工程项目中进行系统测量和控制。
2.培养学生具备工程实践能力和创新能力,能够解决实际工程问题并进行技术创新。
3.培养学生具备团队协作精神和终身学习能力,能够适应社会发展和职业变化的需求。
三、培养方案1.课程设置(1)基础理论课程:包括数学、物理、电子技术、信号处理、自动控制等。
(2)专业核心课程:包括传感器技术、测量原理与方法、仪器设备与控制系统等。
(3)实践教学环节:包括实验教学、工程实训、实习实践等。
(4)选修课程:根据学生的兴趣和发展方向,设置相关领域的选修课程,如智能仪器技术、光学测量技术等。
2.实践教学环节(1)实验教学:通过实验室实验,让学生熟悉测控技术与仪器的实际操作和仪器的性能特点。
(2)工程实训:组织学生参与真实的工程项目,锻炼学生工程实践能力和解决实际问题的能力。
(3)实习实践:安排学生到企业或科研机构进行实习实践,与实际项目结合,提高学生的实际应用能力。
3.专业实践能力培养(1)科研训练:鼓励学生参与科研项目,培养科学研究的逻辑思维和创新能力。
(2)工程实践:组织学生参与工程项目,培养工程实践能力和实际解决问题的能力。
(3)创新实验:开设创新实验课程,培养学生的创新能力和实践能力。
四、培养模式1.课内教学与实践相结合:通过课内教学和实践教学相结合的方式,培养学生的理论知识和实际操作能力。
2.导师制度:为学生指定导师,导师负责学生的学习指导和实践培养,帮助学生解决学习和就业中的问题。
3.实习实践与企业合作:与相关企业建立合作关系,为学生提供实习实践机会,并与企业合作开展科研项目,促进学生的职业发展。
五、评价与监控1.课程评价:采用多元化的评价方式,包括考试、实验报告、项目评估等,评价学生的学习情况和实践能力。
2.实践能力评价:通过实习实践和工程项目的实际表现,评价学生的实践能力和创新能力。
测控技术与仪器专业本科培养方案一、培养目旳本专业培养适应社会主义现代化建设和信息技术领域仪器科学与技术发展需要旳, 具有较高道德水准和科学素养, 掌握测量、控制和仪器领域旳基础理论、专门知识和专业技能, 具有对应旳创新设计与实践能力, 具有终身学习旳能力和深入深造旳潜能,毕业后能在国民经济各部门从事测量控制与仪器、机电一体化领域旳科学研究、设计制造、技术开发、应用研究、质量控制和运行管理等工作旳应用型高级专门人才。
制定旳详细目旳如下:目旳1: 可以从事测控技术与仪器行业旳测量控制与仪器、机电一体化、装备制造、技术研发和生产管理工作, 并可以综合考虑经济、环境、法律、安全、健康、伦理等方面旳影响原因。
目旳2: 有良好旳人文社会科学素养、社会责任感和工程职业道德, 可以成为单位旳业务骨干, 有获得中级技术职称旳能力。
目旳3: 在测控技术与仪器行业具有就业竞争力, 能很好地满足学术愿望和就业诉求, 有承担先进制造技术研发任务旳能力。
目旳4:可以与时俱进, 适应社会变革, 并通过不停学习来拓展自己旳知识和能力, 可以胜任项目组长或主任工程师旳岗位。
目旳5:可以在不一样职能团体中发挥特定作用, 具有国际化视野和跨文化交流合作能力, 具有领导素质和能力。
二、培养规定根据本专业培养目旳, 本专业学生重要学习自然科学、电子技术、机械基础、计算机技术、人文社科等方面旳基础知识和测量与控制方面旳专业知识, 并受到对应旳工程实践训练, 具有处理工业检测与过程控制、信息处理、测控仪器设计、测试技术等领域技术问题能力。
本专业设定了12条明确、公开旳毕业规定, 该毕业规定完全覆盖了工程教育专业认证通用原则旳12条基本规定。
测控技术与仪器专业对学生旳毕业规定详细内容如下:毕业规定1: 能将数学、自然科学、工程基础和专业知识用于智能控制、信息获取与处理、测控仪器设计等过程中所波及复杂工程问题旳恰当表述中, 并能将其用于一种详细旳复杂工程问题或系统旳建模和求解。
2011级测控技术与仪器专业培养方案
(工学,仪器科学与技术,********)
一、培养目标
本专业培养具备精密仪器设计制造以及测量与控制方面基础知识与应用能力,能在国民经济各部门从事测量与控制领域内有关技术、仪器与系统的设计制造、科研开发、应用研究、运行管理等方面的高级专业人才。
二、培养要求
本专业学生主要学习精密仪器的光学、机械与电子学基础理论、测量与控制理论和有关测控仪器的设计方法,受到现代测控技术和仪器应用的训练,具有本专业测控技术及仪器系统的应用及设计开发能力。
1. 知识要求
(1)具有较扎实的自然科学基础,掌握高等数学、大学物理等基础性课程的基本理论和应用方法;
(2)具有较扎实的自然科学基础,掌握高等数学、大学物理等基础性课程的基本理论和应用方法;
(3)具有较好的人文、艺术和社会科学基础及正确运用本国语言、文字的表达能力;
(4)基本掌握电路分析、信号与系统方面的基本理论以及模拟、数字电路的基本理论和设计方法,并能运用计算机进行模拟仿真和设计,具有较强的实践能力;
2.能力要求
(1)具有较强的自学能力和一定的技术创新能力;
(2)基本掌握传感器原理和应用、仪器调理电路设计方法、智能化仪器和自动化仪表设计技术、测控技术及工业过程控制系统技术的基本原理和方法;
(3)具有一定的精密机械设计和制图能力,掌握一定的精密仪器结构设计方法,能够了解工艺流程,具备一定的操作技能;
(4)掌握光、机、电、计算机相结合的当代测控技术和实验研究能力,具有本专业测控技术、仪器与系统的设计、开发能力;
3.素质要求
(1)热爱社会主义祖国,拥护中国共产党的领导,掌握马列主义、毛泽东思想和邓小平理论的基本原理;愿为社会主义现代化建设服务、为人民服务;有为国家富强、民族昌盛而奋斗的志向和责任感;具有敬业爱岗、艰苦求实、热爱劳动、遵纪守法、团结合作的品质;具有良好的思想品德、社会公德和职业道德。
(2)热爱本专业,比较系统地掌握本专业所必需的自然科学基础与技术科学基础的理论知识,具有一定的专业知识和相关的工程技术知识和技术经济、工业管理知识,对本专业学科范围内的科学技术新发展及其动向有一般了解。
(3)具有较好的文化素质和心理素质以及一定的修养。
积极参加社会实践,走正确的成长道路,受到必要的军事训练,能够同群众结合,理论联系实际,实事求是,热爱劳动。
(4)了解体育运动基本知识,掌握科学锻炼身体的基本技能,养成锻炼身体的良好习惯,达到国家规定的大学生体育合格标准,讲究卫生,身体健康,培养吃苦耐劳精神,能胜任未来工作,能够承担建设祖国和保卫祖国的光荣任务。
三、主干学科
仪器科学与技术
四、主要课程
信号与系统、电路基础、模拟电子技术、数字电子技术、精密机械设计、理论力学、材料力学、误差理论与数据处理、微机原理与应用、单片机原理及应用、自动控制原理、传感器技术、工程光学、测控电路等。
五、主要实践教学环节
1、基础实践教学环节
军事训练、入学教育等。
2、专业实践环节
专业实践环节包括金工实习、电子实习、精密机械设计基础课程设计、微机原理与接口技术课程设计、自动控制原理课程设计、虚拟仪器课程设计、生产实习、毕业实习等。
3、综合实践环节
毕业设计,综合性、设计性实验等
六、学制及学分要求
1、学制:
四年,学生可在3-6年内修完本专业规定学分。
2、学分要求:
本专业学生在校期间需修满如下学分,方可毕业:
(1)本专业学生须修满教学计划规定的172.5学分,其中:必修课程115学分,选修课程19.5学分,实践教学环节38学分。
(2)本专业学生在校期间需选修校级公共选修课程8学分。
(3)本专业学生在校期间需获得社会实践与课外创新活动学分5学分。
七、授予学位
工学学士
八、课程体系及学时学分比例
1、课程体系:
本专业是涉及光、机、电、计算机等多门技术学科,是现代测量技术、电子技术、微机控制技术、自动控制技术、光学工程和机械工程等学科互相交叉与融合的综合学科。
本专业课程体系以光电精密仪器系统设计为主,以测量与控制技术为重点,着重培养学生掌握光、机、电、计算机相结合的当代测量与控制技术
和光电精密仪器及系统的研究、设计能力,突出学生的实验操作技能,强化学生的创新意识和工程技术方面的综合训练。
具体学分分配如下:
1、公共基础必修课62学分
2、学科基础必修课42学分
3、专业必修课11学分
4、选修课19.5学分
5、通识教育选修课8学分
包括人文科学、社会科学、艺术类、自然科学、工程技术、经济管理等全院选修课程。
要求学生必须选修4学分的人文科学、社会科学或地理类的课程。
其他课程如《形势与政策》、《大学生心理健康教育》、《安全教育》、《国防教育》、《就业创业》等课程不列入培养计划,由相关课程承担单位制定具体实施办法另行安排。
2、学时学分比例:
九、专业指导性教学计划进程表
测控技术与仪器专业指导性教学计划进程表
十、专业教学计划表
测控技术与仪器专业教学计划表
十一、实践教学环节安排表
测控技术与仪器专业集中实践教学环节安排表
十二、专业各学期学分分配表
测控技术与仪器专业各学期学分分配表。