浅谈C语言中的自加与自减运算符的应用
- 格式:pdf
- 大小:204.16 KB
- 文档页数:3
c语言自增自减运算符的变量类型在计算机编程中,C语言是一种非常常见和重要的编程语言之一。
在C 语言中,自增和自减运算符是非常基础和常用的运算符。
它们通常用于增加或减少变量的值。
在这篇文章中,我将以深度和广度的方式探讨C语言中自增自减运算符的变量类型,并分享一些我个人的观点和理解。
1. 变量类型的概念在C语言中,变量类型是非常重要的概念。
C语言中的每个变量都具有特定的数据类型,它决定了变量所能表示的值的范围和存储方式。
常见的变量类型包括整型、浮点型、字符型等。
在使用自增和自减运算符时,变量的类型会影响到运算结果。
2. 整型变量的自增自减运算对于整型变量而言,自增运算符(++)会使变量的值增加1,自减运算符(--)会使变量的值减少1。
不同的整型变量(如int、short、long等)在进行自增自减运算时,可能会有不同的表现,特别是在涉及到溢出和上溢的情况下。
对于无符号整型变量,在达到最大值后再进行自增操作会导致变量的值变为0。
3. 浮点型变量的自增自减运算在C语言中,浮点型变量是用来表示实数的,它包括float和double 两种类型。
对于浮点型变量而言,自增自减运算并不常见,因为它们通常被用于表示具有实际意义的数值,而非作为计数器使用。
在实际编程中,应该谨慎使用自增自减运算符来操作浮点型变量,以避免精度丢失或意外的结果。
4. 字符型变量的自增自减运算字符型变量在C语言中被用来表示单个字符,它们对应着ASCII码或Unicode码中的数值。
字符型变量可以进行自增自减运算,这其实是对字符编码值的增减操作。
一个字符型变量的值为'A',对其进行自增操作后,其值将变为'B'。
字符型变量的自增自减运算在某些情况下可以用于字符集的遍历和操作。
5. 总结与展望通过以上对C语言中自增自减运算符的变量类型的讨论,我们可以发现不同类型的变量在进行自增自减运算时会有不同的表现,特别是在涉及到溢出和精度的问题时。
C语言中的自增/自检运算原理总结自增(i++)、自减(i--)运算符的作用是使变量的值加1或减1,例如:++ i,-- i(在使用i之前,先使i值加(减)1);i++,i -- (在使用i之后,使i值加(减)1);粗略的来看,++ i和i++的作用是相当于i=i+1。
但是++i和i++的不同之处在于:++i是先执行i=i+1,再使用i的值;而i++是先使用i的值,再执行i=i+1。
如果i的原值等于3,则计算结果如下:①j=++I;(i的值先变成4,再赋给j,j的值为4)例:i=3;Printf(“%d”,++i);输出结果:4;②j=i++;(先将i的值3赋给j,j的值为3然后i变为4)例:i=3;Printf(“%d”,i++);输出结果:3;看下面程序:程序1:#include<stdio.h>void main(){int a,b;a=5;b=(a++)+(a++);printf("%d\n",a);printf("%d\n",b);}分析:a经过两次自加1的运算变成了7;然而b=(a++)+(a++);这里的a++表达式等于a不进行自加运算前的值,b相当于两个没有进行自加1运算前的值相加即:b=5+5; → b=10;程序2:#include<stdio.h>void main(){int a,b;a=5;b=(a++)+(a++)+(a++);printf("%d\n",a);printf("%d\n",b);}分析:a经过两次自加1的运算变成了8;然而b=(a++)+(a++);这里的a++表达式等于a不进行自加运算前的值,b相当于两个没有进行自加1运算前的值相加即:b=5+5+5; → b=15;a++已经介绍的差不多了,那么再说一下++a,程序3:#include<stdio.h>void main(){int a,b;a=5;b=(++a)+(++a);printf("%d\n",a);printf("%d\n",b);}分析:a的计算结果为7这个好理解,就是b值的计算,由上面的介绍可知++a是先将a的值进行自加1之后,再取出a值,这里有两个++a的运算式,即a先自加1变成7,再参与b 值的计算:b=7+7; → b=14;那么b=(++a)+(++a) +(++a);的计算结果是不是24呢?看下面的程序:程序4:#include<stdio.h>void main(){int a,b;a=5;b=(++a)+(++a)+(++a);printf("%d\n",a);printf("%d\n",b);}分析:这里的b并不等于24,而是22,之前已经计算出b=(++a)+(++a)的值为14,这时a=7,那么又经过一个(++a)式,a=8,且最后一个表达式(++a)也是等于8,则b=(7+7)+8→b=14+8; 即:b=22,那么b=(++a)+(++a)+(++a) +(++a)又等于多少呢?程序5:#include<stdio.h>void main(){int a,b;a=5;b=(++a)+(++a)+(++a)+(++a);printf("%d\n",a);printf("%d\n",b);}分析:由上面程序可知:这里的a=9,再由b=(++a)+(++a)与b=(++a)+(++a)+(++a)可得,b=(++a)+(++a)+(++a)+(++a)即:b=(7+7)+8+9,那么- -a呢?程序6:#include<stdio.h>void main(){int a,b;a=5;b=(--a)+(--a);printf("%d\n",a);printf("%d\n",b);}分析:与++a原理相同:--a这里的值为a=3,则b=3+3→b=6;那么b=(--a)+(--a) +(--a);原理与++a相同,即:b=(--a)+(--a) +(--a); → b=3+3+2; →b=8。
C语言中的自加自减运算C语言作为一种计算机程序设计语言,它既具有高级语言的特点,又具有汇编语言的特征,编程功能十分强大。
C语言定义了丰富的运算,多达40余种,这给c语言的学习带来了一定的困难。
++运算(自加运算)和--运算(自减运算)正是这些运算中极具特点而又非常重要的两种运算,在教学中,历来是教学的难点,而关于这方面的系统的讲解资料又很难找到,本人在c语言教学中,对++和--运算就教学中碰到的问题,做了一些探索性的研究,现归纳总结,以期与同行共勉。
一、运算的定义1. ++(自加运算)的定义++(自加运算)是单目运算,且只能以变量为运算对象,如i++,++a等(i,a为已定义变量),它等效于i=i+1(a=a+1),但是,自加运算又有自己的特点――与其它运算的相关性,虽然对变量i来讲,i++与++i没有什么区别,但当i++和++i还参与其它运算时,i++和++i对整个运算结果的影响是不同的,例如有如下程序段:int i=1 ,s ;s=(i++)+1;printf(“i=%d;s=%d\n”,i,s);其运行结果是:i=2;s=2若将程序中s=(i++)+1;换为s=(++i)+1;其它不变,其运行结果就会变为:i=2;s=3 ,此处我们可以看到: i++与++i的不同,并不影响i本身的结果,但却对s的值产生了不同的影响,这是因为系统在处理++i时先对i进行了加1运算,即:i=i+1,然后才参与其它运算,而在执行i++时,现将i的值参与其它运算,然后才给自己加1,所以得到的s的值是不同的,这正是++(自加运算)与众不同的地方。
2. --(自减运算)的定义与自加运算类似,--(自减运算)也是单目运算,且只能以变量为运算对象,若i为已定义变量,i的自减运算分为--i和i-- ,两者对i自身的作用是一样的,即i=i-1 ,但当它们还参与其它运算时,--i先执行自减1运算,然后以i的值参与其它运算,i--则先以i值参与其它运算,然后对i进行自减1运算。
c语言自增与自减运算符详解C语言中的自增和自减运算符是一种特殊的运算符,可以用来对变量进行增加或减少操作。
它们不仅可以用于数值类型的变量,还可以用于指针类型的变量。
在本文中,我们将详细介绍自增和自减运算符的使用方法和注意事项。
让我们来了解一下自增运算符(++)的用法。
自增运算符可以将变量的值增加1。
它可以用在变量前面或后面,分别表示先增加再使用和先使用再增加。
当自增运算符用在变量前面时,它会先将变量的值增加1,然后再使用增加后的值。
例如:```cint a = 1;int b = ++a;// 此时a的值为2,b的值为2```当自增运算符用在变量后面时,它会先使用变量的值,然后再将变量的值增加1。
例如:```cint a = 1;int b = a++;// 此时a的值为2,b的值为1```自增运算符也可以用于指针类型的变量。
当自增运算符用在指针变量前面时,它会将指针的值增加指针指向的数据类型的大小。
例如:```cint arr[5] = {1, 2, 3, 4, 5};int *p = arr;p++; // p指向arr[1]```当自增运算符用在指针变量后面时,它会先使用指针的值,然后再将指针的值增加指针指向的数据类型的大小。
例如:```cint arr[5] = {1, 2, 3, 4, 5};int *p = arr;int a = *p++; // a的值为1,p指向arr[1]```接下来,让我们来了解一下自减运算符(--)的用法。
自减运算符可以将变量的值减少1。
它的使用方法和自增运算符类似,可以用在变量的前面或后面。
当自减运算符用在变量前面时,它会先将变量的值减少1,然后再使用减少后的值。
例如:```cint a = 2;int b = --a;// 此时a的值为1,b的值为1```当自减运算符用在变量后面时,它会先使用变量的值,然后再将变量的值减少1。
例如:```cint a = 2;int b = a--;// 此时a的值为1,b的值为2```自减运算符也可以用于指针类型的变量。
自加\自减运算符在应用中需要注意的几点问题摘要:自加、自减运算符是具有副作用的运算符,在实际应用中,单个自加、自减运算符容易理解,但多个自加、自减运算符同时出现在表达式中时,就不容易理解了,而且很容易出错,所以在应用中对一个表达式中的多个自加、自减运算符要特别小心谨慎。
关键词:自加;自减;运算符;变量;表达式中图分类号:tp312关于自加、自减运算符,有如下定义和性质:(1)自加、自减运算符是具有副作用的运算符。
它的运算结果是使运算对象的值增1或减1。
如i++,相当于i=i+1;i--,相当于i=i-1。
因此,自加或自减运算本身也是一种赋值运算。
(2)++、--运算符是单目运算符,运算对象可以是整型变量也可以是实型变量,不能是常量和表达式,因为不能给常量和表达式赋值;因此,如++3、(i+j)--等都是不合法的。
(3)自加、自减运算符既可作为前缀运算符,也可作为后缀运算符而构成一个表达式,如++i,--i、i++、i--等都是合法的表达式。
但无论是作为前缀还是作为后缀运算符,对于变量本身来说自增1或自减1都具有相同的效果,但作为表达式来说却有着不同的值。
如,若变量i为int类型,且已有值为5;则表达式++i,先进行i增1运算,表达式的值为6;--i先进行i减1运算,表达式的值为4;i++表达式的值为5,然后i进行增1运算,使i中的值为6;i--表达式的值为5,然后i进行减1运算,使i中的值为4。
(4)++和—运算符的结合方向是“自右向左”。
如表达式-i++,负号运算符和自加运算符优先级相同,结合方向“自右向左”,即相当于对表达式-(i++)进行运算。
如果需要输出表达式-i++的值,则应先取出i的值使用,输出-i的值-3,然后使i的值增1为4。
(5)请不要在一个表达式中对同一个变量进行多次诸如i++或++i等运算,如写成:i++*++i+i++*--i,这种表达式不仅可读性差,而且不同的编译系统对这样的表达式将作不同的解释,进行不同的处理,因而所得结果也各不相同。
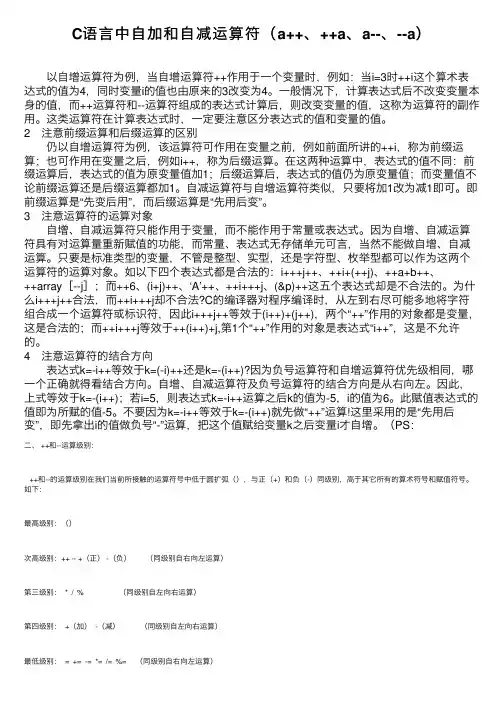
C语⾔中⾃加和⾃减运算符(a++、++a、a--、--a) 以⾃增运算符为例,当⾃增运算符++作⽤于⼀个变量时,例如:当i=3时++i这个算术表达式的值为4,同时变量i的值也由原来的3改变为4。
⼀般情况下,计算表达式后不改变变量本⾝的值,⽽++运算符和--运算符组成的表达式计算后,则改变变量的值,这称为运算符的副作⽤。
这类运算符在计算表达式时,⼀定要注意区分表达式的值和变量的值。
2 注意前缀运算和后缀运算的区别 仍以⾃增运算符为例,该运算符可作⽤在变量之前,例如前⾯所讲的++i,称为前缀运算;也可作⽤在变量之后,例如i++,称为后缀运算。
在这两种运算中,表达式的值不同:前缀运算后,表达式的值为原变量值加1;后缀运算后,表达式的值仍为原变量值;⽽变量值不论前缀运算还是后缀运算都加1。
⾃减运算符与⾃增运算符类似,只要将加1改为减1即可。
即前缀运算是“先变后⽤”,⽽后缀运算是“先⽤后变”。
3 注意运算符的运算对象 ⾃增、⾃减运算符只能作⽤于变量,⽽不能作⽤于常量或表达式。
因为⾃增、⾃减运算符具有对运算量重新赋值的功能,⽽常量、表达式⽆存储单元可⾔,当然不能做⾃增、⾃减运算。
只要是标准类型的变量,不管是整型、实型,还是字符型、枚举型都可以作为这两个运算符的运算对象。
如以下四个表达式都是合法的:i+++j++、++i+(++j)、++a+b++、++array[--j];⽽++6、(i+j)++、‘A’++、++i+++j、(&p)++这五个表达式却是不合法的。
为什么i+++j++合法,⽽++i+++j却不合法?C的编译器对程序编译时,从左到右尽可能多地将字符组合成⼀个运算符或标识符,因此i+++j++等效于(i++)+(j++),两个“++”作⽤的对象都是变量,这是合法的;⽽++i+++j等效于++(i++)+j,第1个“++”作⽤的对象是表达式“i++”,这是不允许的。
4 注意运算符的结合⽅向 表达式k=-i++等效于k=(-i)++还是k=-(i++)?因为负号运算符和⾃增运算符优先级相同,哪⼀个正确就得看结合⽅向。
c语言自增与自减运算符详解C语言中的自增和自减运算符是非常常用的运算符,它们可以对变量进行快速的加1或减1操作。
在本文中,我们将详细讨论这两个运算符的使用方法和注意事项。
让我们来看看自增运算符(++)的使用。
自增运算符可以放在变量的前面或后面,分别表示先加1再使用和先使用再加1。
例如:```cint a = 5;int b = ++a;int c = a++;```在上面的例子中,变量a的初始值为5。
在第二行中,++a表示先将a加1,然后将加1后的值赋给变量b,所以b的值为6。
而在第三行中,a++表示先将a的值赋给变量c,然后再将a加1,所以c的值为6。
类似地,自减运算符(--)的使用与自增运算符类似。
自减运算符也可以放在变量的前面或后面,分别表示先减1再使用和先使用再减1。
例如:```cint x = 8;int y = --x;int z = x--;```在上面的例子中,变量x的初始值为8。
在第二行中,--x表示先将x减1,然后将减1后的值赋给变量y,所以y的值为7。
而在第三行中,x--表示先将x的值赋给变量z,然后再将x减1,所以z的值为7。
需要注意的是,自增和自减运算符的使用要遵循一些规则。
首先,自增和自减运算符只能用于变量,不能用于常量或表达式。
其次,自增和自减运算符只能应用于可以修改的左值,即存储在内存中的变量。
此外,自增和自减运算符的优先级较高,但结合性是从右到左的。
自增和自减运算符也可以用于表达式中,例如:```cint m = 3;int n = 2 * (++m);int p = 2 * (n++);```在上面的例子中,变量m的初始值为3。
在第二行中,++m表示先将m加1,然后将加1后的值乘以2,所以n的值为8。
而在第三行中,n++表示先将n的值乘以2,然后再将n加1,所以p的值为16。
需要注意的是,由于自增和自减运算符的使用可能带来一些副作用,所以在实际编程中需要谨慎使用。
C语⾔⾃增\⾃减运算符的应⽤2019-06-27摘要: Ca语⾔的⼀个主要特点是运算符丰富、范围⼴。
灵活地使⽤各种运算符可以实现在其它⾼级语⾔中难以实现的运算。
本⽂主要对C语⾔中⾃增、⾃减两个运算符的使⽤作详细说明。
关键词: C语⾔⾃增、⾃减运算符功能运算规则C语⾔中的运算符⾮常丰富,把除了控制语句和输⼊输出以外的⼏乎所有的基本操作都作为运算符处理,灵活使⽤各种运算符可以实现在其他⾼级语⾔中难以实现的运算。
在这些运算符中,最难理解、最易出错也最为灵活的便是⾃增、⾃减运算符。
下⾯我详细归纳了使⽤⾃增、⾃减运算符时的注意事项,并结合运算符的优先级和其本⾝的特点,对Turbo C环境下的⾃增、⾃减运算符的功能与运算规则加以分析。
1.⾃增、⾃减运算符的作⽤及形式C语⾔中的⾃增运算符“++”和⾃减运算符“--”的作⽤是使运算对象的值增1或减1,如i++,相当于i=i+1;i--,相当于i=i-1。
因此,⾃增、⾃减运算本⾝也是⼀种赋值运算,其运算对象只要是标准类型的变量,不论是字符型、整型、实型或是枚举型都可作为运算对象,⽽由于常量和表达式不占存储单元,因此不能使⽤常量或表达式作运算对象,如1++、(a+b)--等都是⾮法的。
⾃增、⾃减运算符有两种使⽤形式:前置式(++i,--i)和后置式(i++,i--)。
前置式中先使i加减1,再使⽤i,后置式中先使⽤i,再使i加减1。
2.⾃增、⾃减运算符的应⽤很多C语⾔教材和参考书都说明⾃增、⾃减运算符具有“从右向左”的结合性,并且由于操作数只有⼀个,属于单⽬操作,因此优先级也⾼于其它双⽬运算符和三⽬运算符的优先级。
但在实际的编程中我们发现,⾃增、⾃减运算符的运算规则在不同的表达式中也不尽相同。
下⾯我们就从⾃增、⾃减运算符的以下⼏点应⽤来进⾏分析。
2.1⾃增、⾃减运算符在赋值表达式中的应⽤。
例1:main(){int i=1,j=2,k;k=i+++j;printf("k=%d,i=%d,j=%d\n",k,i,j);}这⾥的i+++j是理解成i+(++j),还是理解成(i++)+j呢?Turbo C编译处理将⾃左向右解释为(i++)+j,⽽不是i+(++j),因此程序运⾏结果为:k=3,i=2,j=2。
3.2.2自增、自减运算符在循环结构中会经常碰到某一个变量加1再赋给变量本身的情况,如引例的i=i+1。
在c语言中有专门的运算符来表示这种情况,该运算符称为自增运算符,形式为++,含义是使变量自加1,如i++表示的含义是变量i加1再赋给本身,即i++等价于i=i+1,但前者的执行效率高于后者,跟自增运算符类似的还有自减运算符,形式为--,如i--表示变量i减1再赋给本身,即i--等价于i=i-1。
自增自减运算符是单目运算符,它们只能作用于变量。
i++和++i的区别是:i++是i 参与运算后i的值再自增1(即:先引用i,然后i的值再增1),而++i是i自增1后再参与其它运算(即:先使i的值增1,然后再引用i,)。
例如:设i的初值为5,执行完j=i++后j的值为5,i的值为6,而如果i的初值为5,执行完j=++i;后j的值为6,i的值为6。
关于i--和--i的区别同此类似。
注意:自增自减运算符不能作用于常量和表达式,比如:7++和--(a+b)都为错误表达式。
【例3-10】自增自减运算符的使用/*程序名:3_10.c*//*功能:自增自减运算符的使用*/#include<stdio.h>int main(){int i=8;printf("%d,",++i);/*打印自加后的值*/printf("%d,",--i);/*打印自减后的值*/printf("%d,",i++);/*先打印原值,后自加*/printf("%d,",i--);/*先打印原值,后自减*/printf("%d,",-i++);/*先取原值,做负运算并打印,再自加*/printf("%d\n",-i--);/*先取原值,做负运算并打印,再自减*/return0;}该程序的运行结果为:9,8,8,9,-8,-9。
1、自增和自减运算符是C语言中特有的一种运算符,他们的作用分别是对运算对象做加1和减1运算,其功能如下:++ 自增运算符,如:a++,++a;-- 自减运算符,如:a--,--a。
从表面上看,a++和++a的作用都是使变量a的值加1,但由于运算符++所处的位置不同,使变量a执行加1的运算过程也不同,++a的运算过程是:先使变量a执行a+1的操作,再使用a的值,a++的运算过程是:先使用变量a的值,再执行a+1的操作。
自增和自减运算符只能用于变量,不能用于常数或者表达式。
1、逗号运算符在C语言中,逗号运算符“,”可以将两个或多个表达式连接起来,称为逗号表达式。
逗号表达式的一般形式为:表达式1,表达式2,表达式3....表达式n逗号表达式的运算过程是:先运算表达式1,再计算表达式2,....以此计算到表达式n。
1、条件运算符是C语言中唯一的一个三目运算符,他要求有3个运算对象,用它可以将3个表达式连接构成一个表达式。
条件表达式的一般形式如下:表达式1?表达式2:表达式3其功能是首先计算表达式1,当其值为真(非0值)时,表达式2的值作为挣个条件表达式的值,否则将表达式3的值作为整个条件表达式的值。
C语言中共有6种位运算符,按优先级从高到低依次是:按位取反(运算符~)--左移(运算符<<)--右移(运算符>>)--按位与(运算符&)--按位异或(运算符^)--按位或(运算符|)1、c语言中的移位运算符有两种,左移运算符、右移运算符。
1)左移运算符(<<),其作用是讲一个数的各个二进制位全部左移若干位。
例如a=a<<2,表示将a的二进制数左移2位,若a=15,即二进制数00001111,左移2位得到的结果是00111100,再如a=240,即二进制数11110000,左移2位后得到的结果是11000000.其中高位左移后溢出,被舍弃了,低位以0进补。
C语言中多个自增自减的运算规律C语言中有两个很奇特的单目运算符:++(自增运算符)和--(自减运算符),自增运算符和自减运算符都有前缀式和后缀式。
这两个运算符在C语句中,尤其是循环语句中使用较为广泛,对于单个的自增运算符或自减运算符,相信大家都易于理解。
但是,C语言允许在一个表达式中使用一个以上的自增运算符、自减运算符,这种灵活性使程序简洁,但同时也会引起副作用。
这种副作用主要表现在:使程序费解,并易于发生误解或错误。
例如,当i=3时,表达式(i++)+(i++)+(i++)的值为多少,各种教材说法不统一或者干脆回避这类问题。
既然前面提到在一个表达式中可以有多个自增或自减运算符,我们不能总是以费解或避免出错为由来回避这个问题,不用归不用,了解一下这些内容还是相当有必要的。
为了弄清楚C语言中多个自增或自减运算符的运算规律,笔者经查阅大量资料并反复上机验证,总结出在VC++6.0环境下多个自增自减的运算规律。
1 连续多个后缀的运算规律先统一取值后依次自增或自减。
如:#includevoid main(){int a,i=5;a=(i++)+(i++)+(i++);printf(“a=%d,i=%d\n”,a,i);}其运算规律是先对所有的i++统一取值5,然后i依次自增3次,即 a=5+5+5=15,i=5+1+1+1=8。
因此,程序输出结果为:a=15,i=82 连续多个前缀的运算规律前两个连续的前缀(两个连续自增,或者两个连续自减,或者一个自增一个自减),即依次自增(减)后,统一取第二个自增(减)的值,后面的每个自增(减)后即刻取值。
如:#includevoid main(){int a, i=5;a= (++i)+(++i)+(++i);printf(“a=%d,i=%d\n”,a,i);}第一个++i的值为6,第二个++i的值为7,第三个++i的值为8,但第一个++i和第二个++i统一取第二个++i的值7,即a=7+7+8=22,而i的值则依次自增,即i=5+1+1+1=8。
c语言中加减乘除加、减、乘、除是C语言中常用的四则运算操作符。
它们在C语言中具有重要的作用,用于对数值进行加减乘除运算。
下面将分别介绍这四个运算符的用法和特点。
一、加法运算符(+):加法运算符用于将两个数值相加,并返回它们的和。
例如,表达式a + b表示将变量a和b的值相加,并将结果赋给另一个变量或用于其他计算。
加法运算符还可用于字符串的连接。
例如,通过表达式strcat(str1, str2)可以将字符串str2连接到字符串str1的末尾。
二、减法运算符(-):减法运算符用于将一个数值减去另一个数值,并返回它们的差。
例如,表达式a - b表示将变量b的值从变量a中减去,并将结果赋给另一个变量或用于其他计算。
减法运算符也可用于指针的运算。
例如,通过表达式ptr2 = ptr1 - 3可以将指针ptr1向前移动3个位置,并将结果赋给ptr2。
三、乘法运算符(*):乘法运算符用于将两个数值相乘,并返回它们的积。
例如,表达式a * b表示将变量a和b的值相乘,并将结果赋给另一个变量或用于其他计算。
乘法运算符还可用于指针的运算。
例如,通过表达式ptr2 = ptr1 * 2可以将指针ptr1的值乘以2,并将结果赋给ptr2。
四、除法运算符(/):除法运算符用于将一个数值除以另一个数值,并返回它们的商。
例如,表达式a / b表示将变量a的值除以变量b的值,并将结果赋给另一个变量或用于其他计算。
除法运算符还可用于求余数。
例如,通过表达式remainder = a % b可以将变量a除以变量b的余数赋给变量remainder。
总结:加、减、乘、除是C语言中常用的四则运算操作符。
它们分别用于数值的相加、相减、相乘和相除。
除法运算符还可用于求余数。
这些运算符在C语言中使用广泛,能够实现各种数值计算和操作。
在编写程序时,合理使用这些运算符可以提高程序的效率和准确性。
因此,熟练掌握加、减、乘、除的使用方法对于C语言程序员来说是非常重要的。
C语言运算符详解C语言是一种流行的编程语言,广泛应用于软件开发和系统编程领域。
在C语言中,运算符是一种非常重要的语法元素,用于对数据进行各种操作和计算。
本文将详细介绍C语言中常用的运算符及其使用方法,以帮助读者更好地理解和应用C语言。
一、算术运算符算术运算符用于执行基本的数学运算,包括加法、减法、乘法、除法和求余等操作。
常见的算术运算符包括加号(+)、减号(-)、乘号(*)、除号(/)和模运算符(%)。
下面将具体介绍这些运算符的使用。
1. 加法运算符(+):用于执行两个数值相加的操作。
例如,表达式a + b将返回a和b的和。
2. 减法运算符(-):用于执行两个数值相减的操作。
例如,表达式a - b将返回a减去b的结果。
3. 乘法运算符(*):用于执行两个数值相乘的操作。
例如,表达式a * b将返回a和b的乘积。
4. 除法运算符(/):用于执行两个数值相除的操作。
例如,表达式a / b将返回a除以b的结果。
需要注意的是,如果除数为0,则会出现错误。
5. 模运算符(%):用于计算两个数值相除的余数。
例如,表达式a % b将返回a除以b的余数。
二、赋值运算符赋值运算符用于将一个值赋给一个变量。
常见的赋值运算符是等号(=)。
下面将介绍赋值运算符的使用。
1. 等号赋值符(=):用于将右边的数值赋给左边的变量。
例如,a = b将把b的值赋给a。
除了普通的赋值运算符,还有一些复合赋值运算符,它们可以简化代码并实现特定的功能。
2. 加法赋值运算符(+=):用于将右边的数值与左边的变量相加,并将结果赋给左边的变量。
例如,a += b等效于a = a + b。
3. 减法赋值运算符(-=):用于将右边的数值从左边的变量中减去,并将结果赋给左边的变量。
例如,a -= b等效于a = a - b。
4. 乘法赋值运算符(*=):用于将右边的数值与左边的变量相乘,并将结果赋给左边的变量。
例如,a *= b等效于a = a * b。
自增自减运算符自增自减运算符,又称前置和后置运算符,是一类特殊的算术表达符号,用来对被操作数做自增或自减操作。
它有两种形式,一种为++表示自增;另一种为 --表示自减。
自增自减运算符也可以被称之为简化算术表达式”,有助于简化程序中的算术表达式,也为程序设计者提供了更多的灵活性。
二、自增自减运算符的使用(1)变量自增 1置的自增运算符 a++变量 a值增加1,即先计算 a值,然后自增1。
a++语法为: a++ ++a 。
后置的自增运算符 a--变量 a值减少1,即先计算 a值,然后自减1。
a--语法为: a-- --a 。
(2)数组自增或自减自增运算符也可以用于数组上,此时作用是使数组下标自增或自减。
前置自增运算符可以用于某个数组元素的下标,例如++array[i] 。
此运算符先将 i增1,然后返回 i指的元素的值,最终将 i向下一个元素。
而后置自增运算符 array[i]++先将 i指的元素的值返回,然后将 i增1,最终将 i向下一个元素。
三、自增自减运算符的应用(1)处理循环自增自减运算符在循环操作中广泛应用,例如,在for循环中,它们可以很方便地实现循环项之间值的增减,如下所示:for(int i=0;i<100;i++){//环体}(2)处理字符串自增自减运算符也可以用于处理字符串,例如可以使用前置运算符在字符串中查找一个字符:char c=str[0];//为str的第一个字符while(c!=0//判断当前字符是否为空字符{//其他处理c=str[++i];//使 i增}四、自增自减运算符的安全使用自增自减运算符在 C/C++程序设计语言中是非常常见的,但在使用它们时也要注意安全性,以免出现意外错误。
(1)确保变量范围当使用自增自减运算符时,要先确保变量在有效的范围内,因为它们将使变量的值超过有效范围,从而导致错误。
(2)不要傻傻滥用自增自减运算符具有优雅的表现力,但也不能滥用,否则容易导致程序混乱。