简述有机硅单体生产的工艺流程
- 格式:docx
- 大小:11.70 KB
- 文档页数:2
有机硅生产工艺流程下载提示:该文档是本店铺精心编制而成的,希望大家下载后,能够帮助大家解决实际问题。
文档下载后可定制修改,请根据实际需要进行调整和使用,谢谢!并且,本店铺为大家提供各种类型的实用资料,如教育随笔、日记赏析、句子摘抄、古诗大全、经典美文、话题作文、工作总结、词语解析、文案摘录、其他资料等等,想了解不同资料格式和写法,敬请关注!Download tips: This document is carefully compiled by this editor. I hope that after you download it, it can help you solve practical problems. The document can be customized and modified after downloading, please adjust and use it according to actual needs, thank you!In addition, this shop provides you with various types of practical materials, such as educational essays, diary appreciation, sentence excerpts, ancient poems, classic articles, topic composition, work summary, word parsing, copy excerpts, other materials and so on, want to know different data formats and writing methods, please pay attention!有机硅是一种具有广泛应用前景的重要化工产品,其生产工艺流程涉及复杂的化学反应和工程操作。
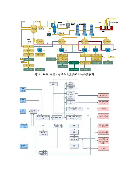
有机硅单体生产工艺、原辅消耗及效益分析一、 合成工艺有机硅合成属精细化工范畴,合成路线较长,单体合成段工艺控制严格,以甲醇、氯化氢、硅粉等原料合成有机硅单体工艺可分为五段。
第一段:一氯代甲烷的合成在0.4MPa 压力和氯化锌催化剂的作用下合成一氯代甲烷(沸点-24℃)。
第二段:有机硅单体的合成在该工段一氯甲烷气体携带硅粉(60-160目)进入流化床,在300℃,0.2-0.3MPa 压力,CuCl 催化剂作用下,合成有机硅单体。
单体 含量 分馏纯度 估价(万元/t )⎪⎪⎪⎩⎪⎪⎪⎨⎧≥≥≥≥≥→+4.0%98%82.1%98%18.0%98%83%98%2)(2%9.99%80)()(2333332233高沸物SiHClCH SiCl CH SiClCH SiCl CH Si g Cl CH 注:生产厂家一般不出售二甲单体(CH 3)2SiCl 2,二甲单体的选择性在国际上可达85%-90%。
第三段:单体分馏经过11个塔及60多台辅助设备,将合成段来的单体精馏分离,根据纯度要求,分离出二甲单体、三甲单体、一甲单体、含氢单体和高沸物等不同组份。
第四段:单体水解二甲单体在盐酸介质存在下水解成线状单体和环体(D n )[]⎩⎨⎧-→+)(环体)(%40%600)(223n n D OHO Si OH H Si CH注:环体中n=3、4、5等,其中四环体即八甲基环四硅氧烷较典型;D环体价格n为26000-27000元/t。
第五段:线状单体裂解将占水解产量60%的线状物进一步裂解变成环体(D n)。
二、原料消耗1万t/a单体生产装置原材料及动力消耗见下表。
表1 有机硅生产原材料及动力消耗一览(按每吨有机硅单体计)三、经济效益分析10 kt/a 有机硅装置投资需1.5-2.0亿元,其中建设资金1亿元;年利润3000万元(5年收回成本);建设周期:2年。
2007-8-31。
氯化甲烷回收装Papercoating
antifoaming agents 甲醇氯化甲烷反应器
电流
二氧化硅SiO 2
焦炭反应器
碾磨机电炉
硅粉+催化剂
硅烷混合物硅烷精馏塔二甲基二氯硅烷甲基三氯硅烷三甲基氯硅烷氯化甲烷苯基硅烷水解调整链段长度缩合甲基硅酸苯基硅树脂苯基硅树脂硅氧烷缩聚
聚硅氧烷填料HTV,RTV 硅橡胶/成品硫化剂
聚二甲基硅氧烷纺织整理剂HCI HCI HCI 置agents 甲基硅烷有机硅憎水剂甲基硅树脂甲基硅油分散剂有机硅乳液Paetes 有机硅树脂乳液有机硅树脂解决方案碱浸渍产品催化剂。
有机硅涂料生产工艺流程
有机硅涂料生产工艺流程包括以下步骤:
1. 原料准备:准备有机硅树脂、有机溶剂、固化剂、稀释剂、助剂等原料。
2. 原料混合:按照配方比例将有机硅树脂、有机溶剂、固化剂、稀释剂等原料加入混合槽中,进行搅拌混合,使各种原料充分均匀地混合。
3. 过滤:将混合好的涂料通过过滤器进行过滤,去除其中的杂质和颗粒物。
4. 调整黏度:根据需要,可以通过加入适量的稀释剂或者增稠剂来调整涂料的黏度,并进行充分搅拌混合。
5. 加入助剂:根据涂料的要求,可以适当加入一些助剂,如消泡剂、抗粘剂等,以提高涂料的性能和稳定性。
6. 固化:将调整好黏度的涂料放置一段时间,让其固化反应进行。
7. 包装:待涂料固化完全后,进行包装装入容器中,如塑料桶、桶装等。
8. 检验和质量控制:对涂料进行质量检验,包括外观、黏度、固化时间等指标,确保涂料质量符合要求。
9. 成品储存和发货:将通过质量检验的涂料储存起来,待需要时进行发货。
不同厂家和产品可能在具体步骤和原料配比上有所不同,以上工艺流程仅供参考。
简述有机硅单体生产的工艺流程有机硅单体生产的工艺流程可以分为下述几个步骤:1.硅矿石准备:选用高纯度的硅矿石,如石英、硅灰石或硅酸盐矿石等作为原料。
通过矿石破碎、磨细和浮选等步骤,得到纯度较高的硅酸盐矿石。
2.熔炼和还原:将硅酸盐矿石和还原剂(如焦炭)放入高温电炉中进行熔炼和还原反应。
在高温下,硅酸盐被还原成纯净的金属硅,同时生成CO和CO2等气体。
通过炉底的出口,将生成的液态金属硅收集起来。
3.精制:通过熔炼的硅金属中,还包含一些杂质,如铝、铁、钙和镁等。
这些杂质需要通过精炼过程去除。
一种常用的方法是将硅金属与氯化氢气体反应生成氯化物,然后通过升华或凝华的方式将其分离出来。
4.氯化:将精炼后的硅金属与氯气进行反应,生成氯化硅。
这是非常重要的一步,因为氯化硅是有机硅合成的重要原料之一、反应中会产生热量,需要控制反应温度和氯气的流量,以确保反应的高效进行。
5.与有机物反应:将氯化硅与有机化合物进行反应,生成有机硅单体。
这个步骤通常涉及到有机合成反应,需要在适当的温度和压力条件下进行。
常见的有机化合物包括甲基氯硅烷、环氧硅烷和硅烷等。
这些有机硅单体可以用于制造硅橡胶、硅油、硅树脂、硅胶等有机硅材料。
6.精炼和分离:生成的有机硅单体中,可能还会残留一些未反应的氯化物或其他杂质。
为了提高产品的纯度,需要对有机硅单体进行精炼和分离。
例如,可以使用蒸馏、结晶、萃取等技术,将有机硅单体从杂质中分离出来,并提高其纯度。
7.筛选和包装:最后,对有机硅单体进行筛选,去除颗粒杂质,确保产品的纯净度。
然后将有机硅单体进行包装,以便于储存和运输。
总的来说,有机硅单体的生产工艺流程包括硅矿石准备、熔炼和还原、精制、氯化、有机反应、精炼和分离、筛选和包装等步骤。
在每个步骤中都需要严格控制温度、压力和反应条件,以确保产品的质量和纯度。
这些有机硅单体可以广泛应用于化工、材料、医药等领域,具有很高的经济和技术价值。
单体合成车间工艺操作规程XXX第一章导热油岗位1 任务a在反应启动时提供热量,待流化床转入正常生产时作为移走反应热的冷却手段,通过废热锅炉与油冷器降低进床油温和调节进油量来控制流化床温度。
b在流化床推料前,给氮气加热,供系统吹除、干燥。
c加热一旋、二旋系统及其连接管道,一旋、二旋受、排料斗,避免粗单体和氯甲烷冷凝润湿粉尘而引起系统堵塞。
d给洗涤塔再沸器提供热量。
e给进床氯甲烷过热提供热量。
f给闪蒸罐提供热量。
2 管辖范围2.1组成情况简介热油循环包括加热炉油系统、反应器油系统、A区油系统、B区油系统。
2.2分区情况及作用a 加热炉系统本系统包括加热油槽、加热炉热油泵加热炉其主要作用是加热循环系统内的导热油,不断补充热量供各用户使用。
b 反应器油系统本系统包括反应器热油槽、反应器热油泵\热锅炉、油冷器、排污膨胀器、排尽用油槽,其作用是在流化床反应器开、停车时提供、移走热量,以维持流化床反应温度在正常范围内。
c A区油系统本系统由A区油泵和A区油槽组成,其主要作用为加热过热器,使进床CH3Cl过热,加热一、二级旋风分离器及受料斗、排料斗,保持系统畅通,防止管路和设备堵塞。
d B区油系统本系统由B 区油泵、B区油槽组成,其主要作用为洗涤塔再沸器和闪蒸罐提供热量,以回收氯甲烷和高沸物。
3 相关岗位的联系4 工艺流程简述6 主要设备、仪表6.1 主要设备一览表6.2 主要仪表一览表7 操作方法7.1开车7.1.1开车准备(1)检查系统阀门是否处于正常位置。
(2)检查各油槽液位是否满足要求。
7.1.2送油至各系统相继启动加热炉油泵、反应器油泵及各区热油泵,向各设备送导热油,冷循环半小时。
7.1.3油脱水原始开车或开车前补加了一定量新导热油时,均需进行脱水操作。
其原因是:如果导热油中含有水及轻组份物质,由于在高温下水的蒸汽压较高,对油泵会产生气蚀作用,同时还会降低导热油的传热系数,降低传热效果,并影响油质的稳定,水量多时,甚至会产生爆炸。
有机硅单体项目工艺技术方案、物料平衡、消耗定额及流程说明有机硅单体项目工艺技术方案、物料平衡、消耗定额及流程说明1.工艺技术方案的选择1.1 确定原料路线有机硅聚合物通常由低聚二甲基环硅氧烷制成,这是由二甲基二氯硅烷合成的。
其它基团被引入以制成各种形态和满足各种功能要求的聚合物产品和制品。
目前,国内外普遍采用______1941年发明的直接法合成甲基氯硅烷工艺。
该方法使用硅粉和氯甲烷气体在铜催化剂的存在下进行反应,生产甲基氯硅烷混合单体。
该方法原料易得,易于实现大规模连续化生产,是有机硅单体合成最成功、也是唯一实现工业化的生产方法。
通过精馏分离,经合成得到的混合甲基单体得到二甲基二氯硅烷及其它各种精单体。
二甲基二氯硅烷水解和裂解可制得二甲基硅氧烷低聚物(DMC、D4),作为进一步加工各种有机硅聚合产品的基础原料。
甲基氯硅烷水解副产的氯化氢经回收与甲醇合成氯甲烷。
因此,一个有机硅基础厂至少包括硅粉加工、甲基单体合成、甲基单体分离、二甲基二氯硅烷水解及裂解、氯化氢回收、氯甲烷合成、综合利用及三废处理等十多套生产装置。
本项目采用上述国内外有机硅单体厂普遍采用的原料路线。
1.2 国内外工艺技术概况二甲基二氯硅烷单体是有机硅工业的支柱,甲基氯硅烷合成是有机硅单体生产的核心技术。
甲基氯硅烷合成工艺方法简单,但技术却很复杂。
国外各大有机硅厂商单体合成技术经过几十年的开发已相当成熟,但还在不断改进,且十分保密。
目前,有机硅单体合成的流化床反应器直径已超过4m,单台流化床反应器生产能力超过100kt/a,全部流程采用计算机控制,原材料消耗接近理论值。
技术作为催化剂,在高温高压下进行反应,具有高效、节能、环保等优点,但工艺复杂,成本较高,国内厂家较少采用。
液相非催化法是近年来发展的一种新工艺,不需要催化剂,反应器采用不锈钢或玻璃钢材质,反应条件温和,时空产率高,但目前国内应用较少。
回收氯化氢的装置一般采用吸收塔、冷凝器、分离器等组成的系统,具有回收率高、操作简便、运行稳定等优点。
有机硅的制备工艺有哪些
有机硅是一种由有机基团和硅原子构成的混合物,拥有许多出色的化学和物理特性。
其制备工艺多样,下面将介绍几种重要的制备工艺。
一、热催化硅烷分解法
热催化硅烷分解法是将硅烷催化分解为有机硅和氢气的一种制备方法。
该方法需要高温高压条件下进行,这样才能实现化学反应。
反应器中的硅烷和催化剂在高温高压条件下进行反应,得到的产物经分离和净化后,即可制备有机硅。
二、其它的气相制备法
除了热催化硅烷分解法外,还有许多其他的气相制备法。
气态硅在加热后会分解为单质硅,这种单质硅可以和一些有机物反应合成有机硅。
常用的有机硅制备方法之一就是将单质硅和炔烃在高温条件下反应。
三、溶液法
溶液法制备有机硅,需要将硅烷与有机物反应,产生有机硅并同时生成氢气。
随着反应的进行,有机硅和氢气的生成比例越来越少。
最后,反应产生的有机硅可被进行分离和净化,从而得到所需的有机硅。
四、单体聚合
单体聚合是将单体在存在催化剂的情况下进行聚合的方法。
有机硅可以制备出具有不同结构和性质的聚合物。
最常见的有机硅聚合物之一是聚二甲基硅氧烷(PDMS)。
PDMS的制备需要将二甲基硅氧烷单体与催化剂在恰当的条件下进行聚合反应,制得聚合物并继续进行后续工艺,从而得到所需的有机硅。
以上是有机硅的几种常见制备工艺。
需要注意的是,不同的制备方法有其各自的优缺点,应根据实际需要进行选择。
同时,在制备过程中,操作者应注意安全,注意环保,保护环境。
单体合成车间工艺操作规程XXX第一章导热油岗位1 任务a在反应启动时提供热量,待流化床转入正常生产时作为移走反应热的冷却手段,通过废热锅炉与油冷器降低进床油温和调节进油量来控制流化床温度。
b在流化床推料前,给氮气加热,供系统吹除、干燥。
c加热一旋、二旋系统及其连接管道,一旋、二旋受、排料斗,避免粗单体和氯甲烷冷凝润湿粉尘而引起系统堵塞。
d给洗涤塔再沸器提供热量。
e给进床氯甲烷过热提供热量。
f给闪蒸罐提供热量。
2 管辖范围2.1组成情况简介热油循环包括加热炉油系统、反应器油系统、A区油系统、B区油系统。
2.2分区情况及作用a 加热炉系统本系统包括加热油槽、加热炉热油泵加热炉其主要作用是加热循环系统内的导热油,不断补充热量供各用户使用。
b 反应器油系统本系统包括反应器热油槽、反应器热油泵\热锅炉、油冷器、排污膨胀器、排尽用油槽,其作用是在流化床反应器开、停车时提供、移走热量,以维持流化床反应温度在正常范围内。
c A区油系统本系统由A区油泵和A区油槽组成,其主要作用为加热过热器,使进床CH3Cl过热,加热一、二级旋风分离器及受料斗、排料斗,保持系统畅通,防止管路和设备堵塞。
d B区油系统本系统由B 区油泵、B区油槽组成,其主要作用为洗涤塔再沸器和闪蒸罐提供热量,以回收氯甲烷和高沸物。
3 相关岗位的联系4 工艺流程简述6 主要设备、仪表6.1 主要设备一览表6.2 主要仪表一览表7 操作方法7.1开车7.1.1开车准备(1)检查系统阀门是否处于正常位置。
(2)检查各油槽液位是否满足要求。
7.1.2送油至各系统相继启动加热炉油泵、反应器油泵及各区热油泵,向各设备送导热油,冷循环半小时。
7.1.3油脱水原始开车或开车前补加了一定量新导热油时,均需进行脱水操作。
其原因是:如果导热油中含有水及轻组份物质,由于在高温下水的蒸汽压较高,对油泵会产生气蚀作用,同时还会降低导热油的传热系数,降低传热效果,并影响油质的稳定,水量多时,甚至会产生爆炸。
有机硅生产技术范文
有机硅:一种新型工业材料
一、简介
有机硅(silicone)是一种典型的有机硅(orogels),它是以有机
硅橡胶(silicone rubber)或者有机硅油(silicone oil)为基础,经
过特殊化学合成的新型工业材料,其特点是有良好的抗氧化性、抗UV性、耐腐蚀性、耐温性和抗紫外线性等等特点。
由于其特点,有机硅(silicone)广泛应用于汽车制造、家用电器、电子设备、胶粘剂、建筑
和医疗等行业,为用户提供了更安全、更可靠、更专业的产品。
二、有机硅生产技术
1、原料准备将原料硅酸钠、硅酸铝、硅酸铜、硅酸钙、醋酸钠、氢
氧化钠、氢氧化钾、氢氧化锌、甲醛、水等按照一定的原料配比,经过抢
除和精细混合,用搅拌机搅拌成均匀悬浮液。
2、水合反应用搅拌机搅拌液体至气泡较少,加入硅酸乙烯酯、甲基
硅烷烃、硅酸乙烯及其他添加剂,搅拌均匀,将其放入大型反应釜中,加
热至100℃时开始反应,反应温度一般为100-200℃,反应时间8-10小时,此期间有气泡产生,表明有机硅水合反应发生。
3、聚合反应反应温度提高至140-160℃,反应时间缩短至3-4小时,反应液将变成浓稠状,表明有机硅的聚合反应开始发生。
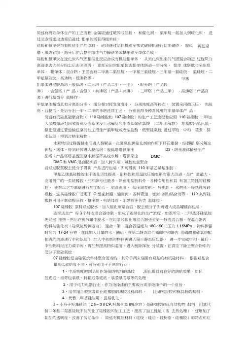
简述有机硅单体生产的工艺流程 金属硅通过破碎成硅粉, 和催化剂、 氯甲烷一起加入到硫化床, 进过洗涤塔滤出渣浆后进过 粗单体塔获得粗单体。
硅粉和氯甲烷为有机硅生产的原料, 硅块进过给料机送至鄂式破碎机进行初步破碎, 旋风磨,磨成硅粉,筛分后的合格硅粉由气力输送泵或槽车送至单体合成。
硅粉和氯甲烷在流化床内气固相催化反应合成有机硅粗单体, 从流化床出来的气固混合物进 过旋风分离器出去大部分粉尘后去洗涤塔, 顶部采出的粗单体去粗单体塔进一步分离, 粗单 体塔地步采出粗单体。
粗单体:混合物,主要含有二甲基二氯硅烷、一甲基三氯硅烷、三甲基一氯硅烷、 氯硅烷、二甲基氯硅烷、高沸物、低沸物等。
粗单体进过脱高塔、脱低塔、二元塔(产品二甲、一甲) 、轻分塔(产品轻沸) 、含氢塔(产 品:含氢),共沸塔(产品:共沸) 、三甲塔(产品三甲) 、高沸塔(产品高沸)进行精馏分 离操作。
甲基单体精馏具有分离组分多、 组分相对挥发度度小、 分离纯度高等特点, 装置采用微正压、 先脱高、后脱低、先后分出一甲、二甲的多塔连续工艺、 分别获得多种高纯度的甲基单体产 品。
简述有机硅基础聚合物( 110 硅橡胶和 107 硅橡胶)的生产工艺流程和应用 110 硅橡胶 二甲加入浓酸循环封闭式管道反应系统发生水解反应生成低聚硅氧烷 (二甲水解物) 并释放出氯化氢,氯化氢通过管道输送至其他工段生产氯甲烷或者浓盐酸,低聚硅氧烷 进过萃取、中和、蒸煮、排水处理,得到合格水解物。
水解物经过静置排水后进入裂解釜,在氢氧化钾催化剂的作用下环花重排,经裂解 塔分解出钾盐、线体、得到环体进入脱低塔;脱低塔塔顶采出D3,塔釜液体输送至产 品塔;产品塔塔釜返回至水解循环系统水解,塔顶采出DMC 和VMC 混合脱水后,加入封头剂、碱胶发生聚合后经过脱氢脱去低分子得到 产品进行包装,即可得到 110 甲基乙烯基生胶 .甲基乙烯基硅橡胶由于硫化活性提高,耐热性和高温抗压缩变形有很大改进,是产 量最大、应用最广的一类硅橡胶,品种牌号也最多。
云南的有机硅生产流程
第一步,配料,将硅石经过预处理后得到的硅石粉末和复合还原剂按1:5进行混匀,其中复合还原剂的重量组分为:烟煤40至45份,石油焦30至40份,生物质炭10至15份,铝电解残阳极6至14份。
第二步,熔炼,将上述混匀后的硅石粉末和复合还原剂投入矿热炉中,然后将矿热炉中的温度调节到一千八百摄氏度进行熔炼物料。
第三步,铸锭,硅在矿热炉中熔炼五小时后被完全还原出来,并呈液态从炉口流出来,铸成硅锭。
硅石的预处理为先将硅石洗净,去除表面杂质,然后破碎呈粉末,再筛分出8至81mm的硅石粉末,最后通过烘干机进行干燥。
烟煤使用前需要进行浮选处理,用于降低烟煤的灰度。
将烟煤、石油焦、生物质炭和铝电解残阳极分别进行破碎成5至100mm的粉末;然后按照配料比进行均匀混合并加入粘接剂和水搅拌混匀。
将上述混匀的复合还原剂放入模具中通过冷压成型形成圆柱棒,最后将复合还原剂的圆柱棒进行自然风干,即可完成复合还原剂的制作。
将玉米秸秆、甘蔗木渣或棉花杆等废弃农业物经过粉碎、烘干、在高温高压炉中压制成棒状,然后放入炭化炉中干馏成生物质炭。
最后从生物质炭提取有机硅。
有机硅的生产工艺描述有机硅介绍有机硅,即有机硅化合物,是指含有Si-C键、且至少有一个有机基是直接与硅原子相连的化合物,习惯上也常把那些通过氧、硫、氮等使有机基与硅原子相连接的化合物也当作有机硅化合物。
其中,以硅氧键(-Si-O-Si-)为骨架组成的聚硅氧烷,是有机硅化合物中为数最多,研究最深、应用最广的一类,约占总用量的90%以上。
有机硅结构(1) Si原子上充足的甲基将高能量的聚硅氧烷主链屏蔽起来;(2) C-H无极性,使分子间相互作用力十分微弱;(3) Si-O键长较长,Si-O-Si键键角大。
(4)Si-O键是具有50%离子键特征的共价键(共价键具有方向性,离子键无方向性)。
有机硅特性有机硅产品的基本结构单元是由硅-氧链节构成的,侧链则通过硅原子与其他各种有机基团相连。
因此,在有机硅产品的结构中既含有“有机基团”,又含有“无机结构”,这种特殊的组成和分子结构使它集有机物的特性与无机物的功能于一身。
与其他高分子材料相比,有机硅产品的最突出性能是:1.耐温特性有机硅产品是以硅-氧(Si-O)键为主链结构的,C-C键的键能为82.6千卡/克分子,Si-O键的键能在有机硅中为121千卡/克分子,所以有机硅产品的热稳定性高,高温下(或辐射照射)分子的化学键不断裂、不分解。
有机硅不但可耐高温,而且也耐低温,可在一个很宽的温度范围内使用。
无论是化学性能还是物理机械性能,随温度的变化都很小。
耐候性有机硅产品的主链为-Si-O-,无双键存在,因此不易被紫外光和臭氧所分解。
有机硅具有比其他高分子材料更好的热稳定性以及耐辐照和耐候能力。
有机硅中自然环境下的使用寿命可达几十年。
2.电气绝缘性能有机硅产品都具有良好的电绝缘性能,其介电损耗、耐电压、耐电弧、耐电晕、体积电阻系数和表面电阻系数等均在绝缘材料中名列前茅,而且它们的电气性能受温度和频率的影响很小。
因此,它们是一种稳定的电绝缘材料,被广泛应用于电子、电气工业上。
单体合成车间工艺操作规程XXX第一章导热油岗位1 任务a在反应启动时提供热量,待流化床转入正常生产时作为移走反应热的冷却手段,通过废热锅炉与油冷器降低进床油温和调节进油量来控制流化床温度。
b在流化床推料前,给氮气加热,供系统吹除、干燥。
c加热一旋、二旋系统及其连接管道,一旋、二旋受、排料斗,避免粗单体和氯甲烷冷凝润湿粉尘而引起系统堵塞。
d给洗涤塔再沸器提供热量。
e给进床氯甲烷过热提供热量。
f给闪蒸罐提供热量。
2 管辖范围2.1组成情况简介热油循环包括加热炉油系统、反应器油系统、A区油系统、B区油系统。
2.2分区情况及作用a 加热炉系统本系统包括加热油槽、加热炉热油泵加热炉其主要作用是加热循环系统内的导热油,不断补充热量供各用户使用。
b 反应器油系统本系统包括反应器热油槽、反应器热油泵\热锅炉、油冷器、排污膨胀器、排尽用油槽,其作用是在流化床反应器开、停车时提供、移走热量,以维持流化床反应温度在正常范围内。
c A区油系统本系统由A区油泵和A区油槽组成,其主要作用为加热过热器,使进床CH3Cl过热,加热一、二级旋风分离器及受料斗、排料斗,保持系统畅通,防止管路和设备堵塞。
d B区油系统本系统由B 区油泵、B区油槽组成,其主要作用为洗涤塔再沸器和闪蒸罐提供热量,以回收氯甲烷和高沸物。
3 相关岗位的联系4 工艺流程简述6 主要设备、仪表6.2 主要仪表一览表7 操作方法7.1开车7.1.1开车准备(1)检查系统阀门是否处于正常位置。
(2)检查各油槽液位是否满足要求。
7.1.2送油至各系统相继启动加热炉油泵、反应器油泵及各区热油泵,向各设备送导热油,冷循环半小时。
7.1.3油脱水原始开车或开车前补加了一定量新导热油时,均需进行脱水操作。
其原因是:如果导热油中含有水及轻组份物质,由于在高温下水的蒸汽压较高,对油泵会产生气蚀作用,同时还会降低导热油的传热系数,降低传热效果,并影响油质的稳定,水量多时,甚至会产生爆炸。
硅胶生产工艺硅胶(Silicone)是一种高分子聚合物材料,由有机硅单体通过聚合或交联反应制得。
由于其独特的物理性质和化学性质,硅胶广泛应用于电子、建筑、医疗、化妆品等多个领域。
下面将介绍硅胶的生产工艺。
硅胶的生产工艺可以分为以下几个步骤:1. 原料准备:硅胶的主要原料是硅烷(Silane)和二氧化硅(Silica)。
硅烷是通过将硅矿石经过高温还原等一系列反应得到的。
二氧化硅则是通过将硅矿石经过破碎、烧结等工艺制成粉末。
原料准备的关键是确保原料的纯度和质量。
2. 混合和反应:将硅烷和二氧化硅按照一定比例混合在一起,并加入一定的催化剂。
然后通过加热反应,使硅烷和二氧化硅发生聚合或交联反应,形成硅胶。
反应的时间、温度和压力等因素需要精确控制,以确保反应的完全和产率。
3. 过滤和除气:硅胶在反应过程中可能会产生一些杂质和气体。
通过过滤和除气处理,可以去除其中的杂质和气体,保证产品的纯度和质量。
4. 成型和固化:经过过滤和除气处理的硅胶可用于成型。
将硅胶放入模具中,并施加一定的压力和温度,以使硅胶充分填充模具并固化。
固化的时间和温度需要根据具体的产品要求进行控制。
5. 后处理:成型后的硅胶产品可能还需要进行一些后处理工艺,如修边、打磨、喷涂等。
这些工艺可以改善产品的表面光洁度和外观。
6. 包装和贮存:最后,对成品进行包装和贮存。
硅胶产品一般以密封包装形式出售,以保证其质量和保存期限。
总之,硅胶的生产工艺包括原料准备、混合和反应、过滤和除气、成型和固化、后处理以及包装和贮存等步骤。
通过严格控制每个步骤的条件和参数,可以获得高纯度、高质量的硅胶产品。
随着技术的不断进步,硅胶的生产工艺也在不断优化,以满足不同领域对硅胶产品的需求。
简述有机硅单体生产的工艺流程
金属硅通过破碎成硅粉,和催化剂、氯甲烷一起加入到硫化床,进过洗涤塔滤出渣浆后进过粗
单体塔获得粗单体。
硅粉和氯甲烷为有机硅生产的原料,硅块进过给料机送至鄂式破碎机进行初步破碎,再送至旋风磨,磨成硅粉,筛分后的合格硅粉由气力输送泵或槽车送至单体合成。
硅粉和氯甲烷在流化床内气固相催化反应合成有机硅粗单体,从流化床出来的气固混合物进
过旋风分离器出去大部分粉尘后去洗涤塔,顶部采出的粗单体去粗单体塔进一步分离,粗单体塔地步采出粗单体。
粗单体:混合物,主要含有二甲基二氯硅烷、一甲基三氯硅烷、三甲基一氯硅烷、一甲基二
氯硅烷、二甲基氯硅烷、高沸物、低沸物等。
粗单体进过脱高塔、脱低塔、二元塔(产品二甲、一甲)、轻分塔(产品轻沸)、含氢塔(产
品:含氢),共沸塔(产品:共沸)、三甲塔(产品三甲)、高沸塔(产品高沸)进行精馏分
离操作。
甲基单体精馏具有分离组分多、组分相对挥发度度小、分离纯度高等特点,装置采用微正压、
先脱高、后脱低、先后分出一甲、二甲的多塔连续工艺、分别获得多种高纯度的甲基单体产品。
简述有机硅基础聚合物(110 硅橡胶和107 硅橡胶)的生产工艺流程和应用
110 硅橡胶
二甲加入浓酸循环封闭式管道反应系统发生水解反应生成低聚硅氧烷(二甲水解物)并释放出氯化氢,氯化氢通过管道输送至其他工段生产氯甲烷或者浓盐酸,低聚硅氧烷
进过萃取、中和、蒸煮、排水处理,得到合格水解物。
水解物经过静置排水后进入裂解釜,在氢氧化钾催化剂的作用下环花重排,经裂解
塔分解出钾盐、线体、得到环体进入脱低塔;脱低塔塔顶采出D3,塔釜液体输送至产品塔;产品塔塔釜返回至水解循环系统水解,塔顶采出DMC。
DMC 和 VMC 混合脱水后,加入封头剂、碱胶发生聚合后经过脱氢脱去低分子得到产品进行包装,即可得到110 甲基乙烯基生胶.
甲基乙烯基硅橡胶由于硫化活性提高,耐热性和高温抗压缩变形有很大改进,是产量最大、应用最广的一类硅橡胶,品种牌号也最多。
除通用型胶料外,各种专用性和具
有加工特性的硅橡胶,也都以它为基础进行加工配合,如高强度、低压缩变形、导电性、迟燃性、导热性等硅橡胶。
这类硅橡胶广泛用于 O 型密封圈、油密封,各种管道、密封剂和粘合剂等。
110 系列硅橡胶可用于制造模压胶、挤出胶、电绝缘胶、阻燃胶等各类混炼胶。
107硅橡胶
原料经过脱水,加入催化剂聚合后,脱去低分子即可进入成品罐储存包装。
连续法生产
将3 个静态混合器串联,组成了连续化的生产流程。
如图所示。
二甲基环硅氧烷先经过
预热,然后在脱气罐中脱水,在用泵经催化剂混合器送至第一静态混合器。
在混合器内
物料与催化剂(硅氧烷醇钾溶液)混合。
第一混合器温度为 180-190 ℃,压力 1.16MPa ,物料停留时间为 17-24 分钟,在此加入计量的水。
随后,在第二静态混合器即中和器内
用磷酸和硅氧烷配制成的溶液进行中和处理;加入中和剂的物料再进入第三静态反应器,
进一步完成中和。
最后,中性物料经压力调节阀,再加热提高物料温度,进入脱除挥发
分装置,在真空下除去聚合物中的低分子聚硅氧烷。
7硅橡胶是由硅氧烷单体聚合而成的、其分子两末端带有羟基的有机硅材料。
根据羟基含量高低和粘度不同,可分别用于不同的行业。
1、中高粘度的制品用作纸张防粘剂的基胶,固化膜具有良好的防粘效果。
如标
签底纸、沥青包装纸、封箱纸带底纸、装潢纸底纸等的处理。
2、用于电力电器行业,作为绝缘漆的主要成分或作绝缘子的一个组份。
3、用作缩合型室温硫化硅橡胶的基胶及稀释料,比如密封胶和模具胶的基料。
4、代替二甲基硅油用,且易乳化。
5、小分子羟基硅油(25~30CP,羟基含量8%左右)是硅橡胶的优良结构控
制剂,用其代替二苯基二羟基硅烷不仅简化了硅橡胶的加工工艺,提高了加工性能(省
去热处理),还增加了制品的透明度,改善了劳动条件。
简述有机硅材料(硅烷、硅油、硅树脂、硅橡胶)的特点和应用领域。
由于有机硅独特的结构,兼备了无机材料与有机材料的性能,具有表面张力低、粘温系数
小、压缩性高、气体渗透性高等基本性质,并具有耐高低温、电气绝缘、耐氧化稳定性、
耐候性、难燃、憎水、耐腐蚀、无毒无味以及生理惰性等优异特性,其中有机硅主要应用
于密封、粘合、润滑、涂层、表面活性、脱模、消泡、抑泡、防水、防潮、惰性填充等。
随着有机硅数量和品种的持续增长,应用领域不断拓宽,形成化工新材料界独树一帜的重
要产品体系,许多品种是其他化学品无法替代而又必不可少的。
有机硅产品的最突出性能是:
耐温特性
有机硅不但可耐高温,而且也耐低温,可在一个很宽的温度范围内使用。
无论是化
学性能还是物理机械性能,随温度的变化都很小。
耐候性
有机硅产品的主链为-Si- O-,无双键存在,因此不易被紫外光和臭氧所分解。
有机硅具有比其他高分子材料更好的热稳定性以及耐辐照和耐候能力。
有机硅中自然环境下的使用寿命可达几十年。
电气绝缘性能
有机硅产品都具有良好的电绝缘性能,其介电损耗、耐电压、耐电弧、耐电晕、体
积电阻系数和表面电阻系数等均在绝缘材料中名列前茅,而且它们的电气性能受温度和
频率的影响很小。
因此,它们是一种稳定的电绝缘材料,被广泛应用于电子、电气工业
上。
有机硅除了具有优良的耐热性外,还具有优异的拒水性,这是电气设备在湿态条件
下使用具有高可靠性的保障。
生物特性
生物活性有机硅是人体必需的一种的营养素。
有机硅是构成人体组织和参与新陈代
谢的重要元素。
存于人体的每一个细胞当中,作为细胞构建的支撑,同时帮助其他重要
物质如镁,磷,钙等吸收。
人体只能通过食物不断获得有机硅。
低表面张力和低表面能
有机硅的主链十分柔顺,其分子间的作用力比碳氢化合物要弱得多,因此,比同分子量
的碳氢化合物粘度低,表面张力弱,表面能小,成膜能力强。
这种低表面张力和低表面
能是它获得多方面应用的主要原因:疏水、消泡、泡沫稳定、防粘、润滑、上光等各项
优异性能。
由于有机硅具有上述这些优异的性能,因此它的应用范围非常广泛。
它不仅作为航空、
尖端技术、军事技术部门的特种材料使用,而且也用于国民经济各部门,其应用范围已
扩到:建筑、电子电气、纺织、汽车、机械、皮革造纸、化工轻工、金属和油漆、医药
医疗等。