建设项目备案流程
- 格式:docx
- 大小:13.43 KB
- 文档页数:1
水利项目开工备案流程以水利项目开工备案流程为标题,我们来了解一下水利项目开工备案的具体流程。
水利项目开工备案是指在水利工程建设前,依法进行备案登记的手续。
下面将从四个方面介绍水利项目开工备案的流程。
一、备案申请阶段1.准备备案材料:申请单位需准备项目建设方案、环境影响评价报告、可行性研究报告等相关材料。
2.填写备案申请表:申请单位需填写备案申请表,并将备案材料一并提交给水利行政主管部门。
二、备案审查阶段1.初步审查:水利行政主管部门对备案材料进行初步审查,核对材料是否齐全、符合法律法规要求。
2.专家评审:根据项目的性质和规模,水利行政主管部门可能组织专家对备案材料进行评审,以确保项目的科学性和可行性。
3.审查意见反馈:水利行政主管部门将对备案材料的初步审查结果以书面形式反馈给申请单位,要求其补充完善或修改相关内容。
三、备案批准阶段1.备案决策:水利行政主管部门根据备案申请材料的审查结果,决定是否批准备案。
2.备案通知:水利行政主管部门将备案决定通知申请单位,并告知备案的有效期、备案编号等相关信息。
四、备案登记阶段1.备案登记:申请单位收到备案通知后,需按要求向水利行政主管部门办理备案登记手续,并缴纳相关费用。
2.备案证书颁发:水利行政主管部门在申请单位办理备案登记手续后,将颁发备案证书,确认该项目已经完成备案手续。
3.备案公示:水利行政主管部门会将备案项目的基本信息进行公示,以便社会公众监督和了解。
需要注意的是,水利项目开工备案的流程可能会因地区、性质不同而有所差异,具体操作应根据当地水利行政主管部门的规定进行。
此外,备案的有效期一般为一年,如项目开工超过备案有效期,需要重新进行备案手续。
总结起来,水利项目开工备案流程包括备案申请、备案审查、备案批准和备案登记四个阶段。
在每个阶段中,申请单位需准备相应的材料,并按规定的程序进行申请、审查、批准和登记等手续。
水利项目开工备案的目的是为了确保项目的合法性、科学性和可行性,保障水利工程的顺利进行,同时也是对水利行政主管部门的监管和管理。
第1篇一、前言招标工程完工后备案是工程建设项目管理的重要环节,对于维护工程项目的合法权益、规范工程建设市场秩序具有重要意义。
本文将详细阐述招标工程完工后备案的流程,以供相关人员参考。
二、备案流程1. 工程项目验收(1)施工单位按照合同约定完成工程项目建设,并向建设单位提交工程验收申请。
(2)建设单位组织工程技术人员、监理单位、设计单位等相关人员对工程进行验收。
(3)验收合格后,建设单位向施工单位出具工程验收合格证明。
2. 工程结算(1)施工单位根据合同约定,向建设单位提交工程结算报告。
(2)建设单位对工程结算报告进行审核,如有异议,双方协商解决。
(3)审核通过后,建设单位向施工单位支付工程款。
3. 质量保修(1)施工单位按照合同约定,对工程进行质量保修。
(2)建设单位在质量保修期内,对工程出现的质量问题进行跟踪管理。
4. 工程备案申请(1)施工单位向建设单位提交工程备案申请,包括工程验收合格证明、工程结算报告、质量保修承诺书等材料。
(2)建设单位对施工单位提交的备案材料进行审核,确保材料齐全、真实、有效。
5. 备案审核(1)建设单位将工程备案材料报送相关部门进行审核。
(2)相关部门对工程备案材料进行审核,包括工程验收、结算、质量保修等方面。
6. 备案登记(1)审核通过后,相关部门对工程进行备案登记。
(2)备案登记完成后,相关部门向建设单位出具工程备案证明。
7. 工程档案归档(1)建设单位将工程备案证明、工程验收合格证明、工程结算报告、质量保修承诺书等材料归档。
(2)归档完成后,建设单位向相关部门报送工程档案。
8. 工程移交(1)建设单位与施工单位办理工程移交手续。
(2)移交手续包括工程资料、设备、设施等。
9. 工程验收备案(1)建设单位将工程验收备案材料报送相关部门。
(2)相关部门对工程验收备案材料进行审核,确保工程符合国家规定和标准。
(3)审核通过后,相关部门向建设单位出具工程验收备案证明。
三、注意事项1. 工程项目验收、结算、质量保修等环节要严格按照合同约定执行,确保工程质量。
一、项目审批、核准、备案立项程序及要点随着社会经济的不断发展,各种项目的立项审批工作变得愈发重要。
为了规范和加强项目管理,保障项目顺利进行,各级政府和相关部门都制定了相应的项目审批、核准、备案立项程序及要点。
下面将重点介绍一下这方面的内容。
二、项目审批、核准、备案立项的程序项目审批、核准、备案立项具体分为三个程序:审批程序、核准程序、备案程序。
其中,审批程序是指在项目实施前,相关部门对项目的可行性、合法性等进行审核的程序;核准程序是指相关部门根据审批结果,对项目进行最终审定的程序;备案程序是指将已审批、核准的项目进行备案的程序。
具体而言,项目的审批程序包括项目申报、立项审查、部门审核、专家评审、公示公众意见等环节;核准程序包括核准申请、资料审查、会议审议、核准文件下发等环节;备案程序包括备案申报、备案材料审核、备案受理、备案管理等环节。
每一个环节都具有其独特的特点和要求,需要严格遵守相关规定。
三、项目审批、核准、备案立项的要点1. 项目的可行性分析是立项的重点。
任何一个项目的立项都需要进行可行性分析,包括项目的技术可行性、经济可行性、市场可行性等方面的分析。
只有在这些方面都通过了审查,项目才能够顺利立项。
2. 立项材料的完备是立项的前提。
立项申请材料包括项目建议书、可行性研究报告、初步设计方案、合同书等,这些材料都需要详细、完备,确保信息真实可靠。
3. 立项的环境影响评价是必不可少的。
在立项过程中,特别是涉及到环保等方面的项目,必须进行环境影响评价,确保项目的实施不会对环境造成严重危害。
4. 公众参与是立项的重要环节。
在项目立项的过程中,公众的意见和建议至关重要,所以需要进行公示,听取公众意见,确保项目的合法性和公正性。
5. 各个环节都需要有相关部门的审核和监督。
在项目立项的每一个环节都需要相关部门的审核和监督,确保立项程序的公正、透明和合法。
6. 立项必须符合国家法律法规。
任何一个项目的立项都必须符合国家的法律法规,不能违法、违规立项。
建委备案流程
建委备案是指建设工程项目必须在开始施工前向建设行政主管部门备案,履行备案手续的程序。
建委备案流程是建设工程项目必须严格遵守的程序,下面将详细介绍建委备案的具体流程。
一、确定备案项目。
首先,建设单位需要确定备案项目,包括项目名称、工程地址、建设单位等基本信息。
同时,还需要准备好相关的项目资料和文件,如项目规划、设计图纸、施工方案等。
二、填写备案申请表。
建设单位需要填写建委备案申请表,详细填写项目基本信息、建设单位信息、施工单位信息等内容,并加盖单位公章。
三、提交备案材料。
填写完备案申请表后,建设单位需要将备案申请表和相关的项目资料一并提交给建设行政主管部门,进行备案材料的递交。
四、审查备案材料。
建设行政主管部门收到备案材料后,将对备案材料进行审查,包括项目规划的合理性、设计图纸的符合性、施工方案的可行性等内容进行审核。
五、领取备案证书。
经过审查合格后,建设行政主管部门将颁发建委备案证书给建设单位,备案证书是建设工程项目施工前必须取得的重要证明文件。
六、办理施工许可证。
建设单位在取得备案证书后,需要根据备案证书办理施工许可证,取得施工许可证后方可开工施工。
七、监督备案项目。
建设行政主管部门将对备案项目进行定期的监督检查,确保备案项目按照备案内容进行施工,保障工程质量和安全。
以上就是建委备案流程的具体步骤,建设单位在进行备案时需要严格按照相关规定和流程进行操作,确保备案工作的顺利进行。
同时,建设行政主管部门也将严格审核备案材料,加强对备案项目的监督检查,共同确保建设工程项目的顺利进行和质量安全。
建设工程质量备案制度建设工程质量备案是指在建筑工程竣工验收合格后,由建设单位将工程质量保证资料及相关法律法规要求的文件报送给相应的建设行政主管部门或其委托的机构,并存档备查的过程。
这一制度的实施,旨在通过政府主管部门的监督,确保各项工程质量控制措施得到有效执行,从而保障工程的整体品质和使用安全。
让我们详细了解一下建设工程质量备案制度的具体流程和要点。
1. 竣工验收阶段工程竣工后,建设单位需组织设计、施工、监理等相关单位进行初步验收。
这一环节的核心任务是检查工程项目是否按照设计文件和合同约定完成,是否存在质量问题,以及是否满足使用功能等要求。
2. 准备备案材料在工程验收合格的基础上,建设单位需要准备一系列备案材料,包括但不限于:- 工程竣工报告书;- 工程设计文件及其变更记录;- 工程施工记录;- 工程监理报告;- 质量检测报告;- 环保验收报告;- 安全生产标准化评审资料;- 法律法规规定的其他相关文件。
3. 提交备案申请建设单位应向当地建设行政主管部门或其指定的机构提交上述备案材料,并提出正式的质量备案申请。
通常,这些材料会被要求提供原件及复印件,并附上电子文档。
4. 受理与审查相关部门收到备案申请后,将对提交的材料进行受理和审查。
审核内容主要包括材料是否齐全、是否符合规定格式、内容是否真实有效等方面。
若发现材料不全或不符合要求,会通知建设单位补充或修改。
5. 办理备案手续一旦审查通过,建设行政主管部门将对工程项目进行登记备案,并发放《建设工程质量备案证书》。
该证书是工程项目合法投入使用的重要依据之一。
6. 后续监管备案完成后,并不意味着建设单位的质量管理工作就此结束。
建设行政主管部门还会对已备案的工程项目进行不定期的监督检查,以确保工程质量持续符合标准要求。
若发现存在质量问题,将会依法进行处理。
建设项目备案流程建设项目备案是指根据相关法律法规和政府管理要求,对建设项目进行备案登记的一项程序。
建设项目备案流程具有规范性和监督性,旨在确保项目建设的合法性、安全性和可行性。
下面将详细介绍建设项目备案的流程。
一、准备阶段在准备阶段,项目申请单位需要做以下工作:1. 资料准备项目申请单位需要准备相关的项目资料,包括项目建议书、可行性研究报告、环境影响评价报告等。
这些资料应满足国家或地方政府制定的规范和标准。
2. 协调沟通项目申请单位需要与相关部门进行沟通和协调,确保项目符合国家和地方政府的规划、用地和环保要求。
同时,还需要与可能受到影响的利益相关方进行沟通,解决潜在的矛盾和问题。
二、备案申报阶段在备案申报阶段,项目申请单位需要按照相关要求向备案机关递交申请,并提交以下资料:1. 申请表格项目申请单位需要填写备案申请表格,包括项目的基本信息、建设规模、投资估算等。
2. 相关证明文件项目申请单位需要提供相关的证明文件,如《建设项目环境影响评价文件批准书》、《土地使用证》、《规划许可证》等。
3. 技术方案项目申请单位需要提交项目的详细技术方案,包括工程设计、施工组织设计、安全防护措施等。
4. 监理合同项目申请单位还需提供与项目相关的监理合同,确保项目的监督和管理。
三、备案审批阶段备案机关在接收到备案申请后,将根据相关法律法规进行审查和评估。
审批流程一般包括以下步骤:1. 申请材料审核备案机关将对提交的申请材料进行审核,包括资料的完整性、准确性和合法性。
2. 技术审查备案机关将对项目的技术方案进行审查,评估其可行性、安全性和环保性。
3. 评估意见征询备案机关可能会向相关的技术专家、环保部门和地方政府征询意见,以获取更全面的信息和评估结果。
4. 审批决策在审核和评估完成后,备案机关将根据审批结果作出决策,并向项目申请单位发出备案通知书。
四、备案登记阶段备案机关作出备案决策后,项目申请单位需要按照要求进行备案登记,包括以下步骤:1. 缴纳备案费用项目申请单位需要按照备案机关规定的标准缴纳备案费用。
工程备案基础知识与流程详解一、什么是工程备案?工程备案是指在进行施工之前,将项目的相关信息进行登记、备案的过程,以确保该工程符合法律法规和相关标准要求。
二、工程备案的重要性1. 合法合规:通过工程备案,确保工程所涉及的设计、施工等环节符合国家法律法规和相关标准,确保工程的合法性和合规性。
2. 信息管理:工程备案不仅可以收集项目信息,还可以进行信息管理,便于后续的执行、监管和维护。
3. 风险控制:通过工程备案的过程,可以提前发现潜在的风险和问题,并采取相应措施进行控制和预防。
三、工程备案的流程1. 准备材料:在进行工程备案前,需要准备相关的材料,包括但不限于项目建议书、设计图纸、施工方案、环境影响评价报告等。
2. 提交材料:将准备好的材料递交给相关部门,如建设主管部门或市政府。
3. 审核与核准:相关部门将对提交的材料进行审核,包括对设计方案、施工方案等进行评估,确保其符合相关要求。
一旦通过审核,将核准工程备案。
4. 发放备案证书:经审核并通过后,相关部门将发放工程备案证书,证明该工程已完成备案,可以正式开展施工。
四、工程备案所需材料1. 项目建议书:包括项目概述、工程规模、拟建设内容等。
2. 设计图纸:包括建筑设计、结构设计、给排水设计等相关图纸。
3. 施工方案:详细描述施工过程、施工方法和安全措施等。
4. 环境影响评价报告:对工程可能产生的环境影响进行评估和预测。
5. 相关批文:如施工许可证、环保手续等。
五、工程备案的注意事项1. 提前规划:在开始工程备案前,需充分了解相关法规和标准,以确保备案的准确性和合规性。
2. 材料准备:工程备案所需材料齐全且准确,确保备案的顺利进行。
3. 主动配合:在备案过程中,应积极配合相关部门的审核工作,及时响应补充材料要求。
4. 保密性要求:在备案过程中,应注意保护相关信息的保密性,确保信息安全。
六、结语工程备案是一个确保工程项目合法合规的重要环节,通过详细的备案流程和准备必要的备案材料,能够确保工程项目在施工前符合法律法规和相关标准要求,并提前发现和控制潜在风险。
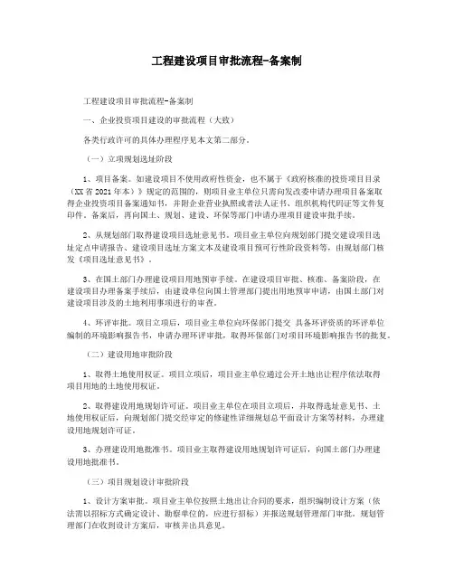
工程建设项目审批流程-备案制工程建设项目审批流程-备案制一、企业投资项目建设的审批流程(大致)各类行政许可的具体办理程序见本文第二部分。
(一)立项规划选址阶段1、项目备案。
如建设项目不使用政府性资金,也不属于《政府核准的投资项目目录(XX省2021年本)》规定的范围的,则项目业主单位只需向发改委申请办理项目备案取得企业投资项目备案通知书,并附企业营业执照或者法人证书、组织机构代码证等文件复印件。
备案后,再向国土、规划、建设、环保等部门申请办理项目建设审批手续。
2、从规划部门取得建设项目选址意见书。
项目业主单位向规划部门提交建设项目选址定点申请报告、建设项目选址方案文本及建设项目预可行性阶段资料等,由规划部门核发《项目选址意见书》。
3、在国土部门办理建设项目用地预审手续。
在建设项目审批、核准、备案阶段,在建设项目办理备案手续后,由建设单位向国土管理部门提出用地预审申请,由国土部门对建设项目涉及的土地利用事项进行的审查。
4、环评审批。
项目立项后,项目业主单位向环保部门提交具备环评资质的环评单位编制的环境影响报告书,申请办理环评审批,取得环保部门对项目环境影响报告书的批复。
(二)建设用地审批阶段1、取得土地使用权证。
项目立项后,项目业主单位通过公开土地出让程序依法取得项目用地的土地使用权证。
2、取得建设用地规划许可证。
项目业主单位在项目立项后,并取得选址意见书、土地使用权证后,向规划部门提交经审定的修建性详细规划总平面设计方案等材料,办理建设用地规划许可证。
3、办理建设用地批准书。
项目业主取得建设用地规划许可证后,向国土部门办理建设用地批准书。
(三)项目规划设计审批阶段1、设计方案审批。
项目业主单位按照土地出让合同的要求,组织编制设计方案(依法需以招标方式确定设计、勘察单位的,应进行招标)并报送规划管理部门审批。
规划管理部门在收到设计方案后,审核并出具意见。
2、施工图设计文件审查。
项目业主单位按照批准的设计方案,组织编制设计文件,报送建设管理部门。
建设项目备案流程背景在进行建设项目前,需要进行备案手续以确保项目的合法性和可行性。
建设项目备案流程是一个重要的程序,用于对项目进行审批和监管。
流程概述1. 准备材料(1天)准备材料(1天)- 收集和准备项目相关文件和材料,包括项目计划、设计方案、可行性研究报告等。
2. 提交备案申请(2天)提交备案申请(2天)- 向相关部门或机构递交备案申请,同时提交准备好的材料和申请表格。
3. 初步审查(5天)初步审查(5天)- 相关部门对备案材料进行初步审查,检查是否符合相关法规和规定,以及项目的可行性和合规性。
4. 现场核查(10天)现场核查(10天)- 进行现场核查和评估,检查项目的地理环境、基础设施等情况,并与项目相关人员进行沟通和确认。
5. 综合评估(3天)综合评估(3天)- 相关部门对备案申请进行综合评估,考虑项目的社会经济效益、环境影响等因素。
6. 审批结果通知(2天)审批结果通知(2天)- 相关部门向申请人发出备案审批结果的通知,包括是否通过备案,是否需要补充材料等。
7. 备案登记(1天)备案登记(1天)- 如备案申请通过,申请人需要将项目相关信息登记到备案系统中,进行正式备案。
注意事项- 提交备案申请时,确保材料齐全、准确,并按照相关格式要求进行组织和归档。
- 在现场核查过程中,配合相关部门的工作并提供必要的协助和协调。
- 如果备案申请被要求补充材料,及时补充并重新提交申请。
- 在备案登记后,确保将备案证书妥善保管,以备日后需要。
结论建设项目备案是一个关键的程序,确保项目的合法性和可行性。
按照以上流程进行备案手续,能够使项目正常启动并得到有效监管。
基本建设项目审批、核准、备案程序基本建设项目审批1、审批内容①使用政府资金投资的基本建设项目②国家机关的基本建设项目③政府无偿划拨土地的基础设施的基本建设项目2、办事程序申报-受理-审查-批复(或转报)第一步:申报人持相关材料向市政务中心市发改委服务窗口提出申请,经受理审查人初审通过,开具《受理通知书》,不符合受理条件的,一次性告知申报人应当补充完善的材料(出具告知清单),申报人按要求补完申报材料后即受理并开具《受理通知书》。
第二步:在开具《受理通知书》之日起6个工作日内(不含节假日)批复或转报省。
3、审批依据①国发(1986)74号《关于控制固定资产投资规模的若干规定》第一条;②国家计委计投资(1996)693号《关于重申严格执行基本建设程序和审批规定的通知》第一条;③黔府发(2003)5号《关于固定资产投资项目审批制度改革意见》第二条;④黔府(1990)39号《关于固定资产投资项目审批权限的通知》第二条第二项。
4、申报材料①申请报告(包括项目申报单位概况、申请理由、建设地点、拟建规模、总投资估算及资金来源);②有资质单位编制的项目建议书;③行政机关的建设项目需提供上级主管部门或市政府的书面意见;④规划部门核发的红线图或选址意见书;⑤经济适用住房需提供房管部门出具的批准文件及其相关附件;⑥有执业资格的会计(或审计)师事务所出具的项目资金验资报告;⑦其它与申报项目有关的材料,如:有关行政管理部门关于该项目立项的会议纪要、符合国家法律法规,具有法律效力的协议、合同等。
5、法定办理时限: 20个工作日6、承诺时限:6个工作日7、收费标准:不收费基本建设项目核准1、核准内容①企业不使用政府资金投资的基本建设项目,列入《政府核准的投资项目目录》的项目②国家鼓励类、允许类,总投资额在1000万美元以下的外商投资项目2、办事程序申报-受理-审查-核准(或转报)第一步:申报人持相关材料向市政务中心市发改委服务窗口提出申请,经受理审查人初审通过,开具《受理通知书》,不符合受理条件的,一次性告知申报人应当补充完善的材料(出具告知清单),申报人按要求补完申报材料后即受理并开具《受理通知书》。
建设工程项目备案(报建)网上申报操作程序一、申报网址二、具体操作步骤(一)登录网站1、未取得用户名及密码的建设单位首次申报可向市行政审批大厅施工许可窗口电话查询并启用用户名和初始密码,再次网上申报时(不仅限于工程项目备案)继续使用。
分配用户名原则上为建设单位名称,初始密码原则为“666666”,建设单位可根据情况自行修改。
2、进入申报网站,点击“网上审批”下的“工程报建”。
(二)填写信息1、通过用户名和密码进入“济南市建筑市场监管及信用平台”主页面,点击左侧“工程报建”中“报建登记(企业版),点击“增加”键后,出现“企业信息”和“工程情况”两部分。
2、点击左侧“企业信息”,如实填写完毕后,保存信息。
3、点击右侧“工程情况”,出现工程报建信息表,依据立项批文,如实填报建设工程相关信息(建设工程除工程规模、市政工程除总建筑面积外,其他项目均应填写;备注栏原则上不填)。
填写完毕后,保存信息。
4、点击“扫描件”出现“工程报建扫描件”界面,点击“增加”录入“扫描件名称”,点击“浏览”在电脑目录中找到扫描文档,分别保存。
扫描件名称为“工程立项批文”。
5、建设单位可根据立项文件,点击“增加”分页扫描并上传保存,扫描件的格式为jpg,bmp,大小不超过300KB。
5、返回“工程情况”信息表,点击“保存”,保存所有信息。
(三)信息上报核实无误后,点击“返回”返回主页面,选定上传工程信息,上传相关资料至审核部门,此时“申报状态”由“未上报”变为“上报未审核”状态。
(四)打印申报表返回工程信息页面点击下侧“打印”键打印“工程报建表”。
(五)领取备案证电话通知建委窗口进行资料审核。
合格后,持加盖公章的“工程报建表”及立项批文,渣土手续等书面资料原件、复印件至建委窗口,领取工程建设项目备案登记证。
三、建委窗口电话:865618062011.10.8。
建设项目报建备案流程及要件注意事项:1.信息平台:“天津市建筑市场信用信息平台”(http://218.69.106.78/epr/index/aspx)2.报建表:“天津市工程建设项目报建备案表”。
3.文本:包括“天津市工程建设项目报建备案表”(8份),项目批复、核准或备案(原件、复印件),建设单位验资报告,营业执照(复印件加盖项目业主单位公章)。
招投标流程模块1.招投标总流程2.确定招标方式3.确定招标资格详见《天津市建设工程招标投标规范》第5章相关内容。
4.招标备案(监理及施工招标)注意事项:1.信息平台:“天津市建筑市场监管与信用信息平台”(http://218.69.33.158/epr/index_151.html)2.备案资料:扫描件除与下款文本要求相同外,还应提供建设单位营业执照或组织机构代码证,代理单位营业执照和资质证书,代理合同(或协议),外地代理机构进津证明。
3.文本:监理招标备案应当向招标监督管理部门提交以下资料:(1) 天津市建设工程监理招标备案表;(2 )项目批准或核准或备案部门批准或核准或备案的文件;可提交以下文件:1)项目投资计划;或2)项目立项批准文件;3)项目可行性研究报告。
(3) 资格预审公告或招标公告,或投标邀请书;(4) 法律法规规定的其他资料。
施工招标备案应当向招标监督管理部门提交以下资料:(1) 天津市建设工程施工招标备案表;(2) 项目批准或核准或备案部门批准或核准或备案的文件;可提交以下文件:1)项目投资计划;或2)项目立项批准文件。
(3)建设行政管理部门备案的工程建设报建备案登记表;(4)项目建设用地文件(如有时);可提交以下文件:1)土地行政管理部门颁发的建设用地规划许可证;或2)土地行政管理部门颁发的国有土地使用证;或3)土地出让协议;或4)土地拍卖确认通知书;或5)建设项目选址意见书。
(5) 项目建设规划文件(如有时);可提交以下文件:1)规划行政管理部门颁发的建设规划许可证;或2)规划行政管理部门颁发的规划方案确认通知。
水电站项目备案流程及所需材料【最新版】一、背景介绍在进行水电站项目建设前,需要进行备案手续,以确保项目符合相关法律法规和环境保护要求。
本文档将介绍水电站项目备案的流程及所需材料。
二、备案流程1. 前期准备在进行备案申请之前,项目建设方需要进行一些前期准备工作,包括:- 召集项目建设相关人员进行会议,明确项目备案的目的和意义;- 调研相关法律法规要求,了解备案流程和所需材料;- 进行环境影响评价,评估项目对环境的影响并提出相应的措施。
2. 编制备案申请材料根据相关法律法规的要求,项目建设方需要编制以下备案申请材料:- 项目建议书:包括项目的基本情况、可行性分析和经济效益预测等信息;- 工程规划方案:包括水电站的布置、主要设施和工程技术等内容;- 环境影响评价报告:评估项目对环境的影响及预防、治理措施;- 安全生产条件说明书:提供项目的安全生产措施和危险源分析等信息;- 相关批复文件:包括土地使用批复、水资源利用批复等文件。
3. 递交备案申请将编制好的备案申请材料递交至备案单位,根据具体情况可能需要支付备案费用。
4. 审核和备案备案单位将对递交的申请材料进行审核,可能会要求项目建设方补充或修改部分内容。
审核通过后,备案单位将对项目进行备案登记,颁发备案证书。
三、所需材料清单1. 项目建议书2. 工程规划方案3. 环境影响评价报告4. 安全生产条件说明书5. 相关批复文件请注意:以上所列材料仅为常见材料清单,具体项目备案所需材料可能会根据不同地区和项目的具体要求有所变化。
建议在备案申请前与备案单位进行沟通,了解准确的所需材料清单。
四、结论水电站项目备案流程包括前期准备、编制备案申请材料、递交备案申请以及审核和备案。
准备充分并按照要求准备所需材料,有助于顺利完成备案手续。
以上为水电站项目备案流程及所需材料的概述,仅供参考,请以实际情况和相关法律法规为准。
项目备案流程建设随着社会的发展,各种项目的建设与发展日益增多,项目备案流程建设成为了一个重要的环节。
项目备案流程建设是指对项目备案流程进行规范化、标准化的建设,以确保项目备案流程的顺利进行,保障项目的合法性和可持续发展。
下面将从项目备案流程的定义、重要性、建设目标、建设内容和建设方法等方面进行详细介绍。
一、项目备案流程的定义。
项目备案流程是指项目在立项、实施前,需要向相关主管部门备案,以获得相关许可或批准的过程。
项目备案流程包括备案申请、备案审批、备案登记等环节,是项目立项的必要程序,也是项目合法性的重要保障。
二、项目备案流程建设的重要性。
项目备案流程建设的重要性主要体现在以下几个方面:1. 保障项目合法性,规范的备案流程可以确保项目符合相关法律法规和政策要求,避免项目存在违法违规行为。
2. 促进项目顺利进行,规范的备案流程可以加快审批速度,减少不必要的审批环节,提高项目的实施效率。
3. 保障项目可持续发展,规范的备案流程可以有效防范各种风险,保障项目的可持续发展,为项目的顺利实施提供保障。
三、项目备案流程建设的目标。
项目备案流程建设的目标是建立科学、高效、透明、公正的备案流程,确保项目备案的合法性和规范性,为项目的顺利实施提供保障。
四、项目备案流程建设的内容。
项目备案流程建设的内容主要包括以下几个方面:1. 完善备案流程,建立完善的备案申请、备案审批、备案登记等环节,明确各个环节的职责和流程,确保备案流程的顺利进行。
2. 健全备案制度,建立健全的备案制度,明确备案的适用范围、条件和程序,规范备案的实施标准。
3. 加强备案监管,加强对备案流程的监管和检查,确保备案流程的合规性和规范性。
4. 完善备案信息管理,建立完善的备案信息管理系统,确保备案信息的真实、准确、完整。
五、项目备案流程建设的方法。
项目备案流程建设的方法主要包括以下几个方面:1. 加强政策研究,及时了解相关法律法规和政策,确保备案流程符合国家法律法规和政策要求。
建设项目备案流程
一、投资项目在线审批监管平台申报流程:
1、登录“山东政务服务网”→注册账号;
2、登录账号→“山东省投资项目在线审批”→县(市)级联合办事大厅→淄博市临淄区→企业投资项目备案→在线办理→填写项目信息→提交
3、项目预审通过后,企业可通过在线平台自行打印《山东省建设项目备案证明》。
建设项目备案流程
一、投资项目在线审批监管平台申报流程:
1、登录“山东政务服务网”→注册账号;
2、登录账号→“山东省投资项目在线审批”→县(市)级联合办事大厅→淄博市临淄区→企业投资项目备案→在线办理→填写项目信息→提交
3、项目预审通过后,企业可通过在线平台自行打印《山东省建设项目备案证明》。