技工院校数控加工数控车工专业教学计划和教学大纲
- 格式:doc
- 大小:3.35 MB
- 文档页数:116
技工学校数控车工教学大纲技工学校数控车工教学大纲随着现代工业的发展,数控技术在制造业中的应用越来越广泛。
作为数控加工的核心环节,数控车工的技术水平对于提高生产效率和产品质量至关重要。
因此,技工学校应该制定一份科学合理的数控车工教学大纲,以培养高素质的数控车工人才。
一、课程设置数控车工教学大纲的第一部分是课程设置。
这里需要明确教学目标、课程内容和教学方法。
首先,教学目标应该明确,包括培养学生的基本技能、知识和素质,使其能够胜任数控车工的工作。
其次,课程内容应该全面、系统,包括数控车床的结构和原理、数控编程、刀具的选择和使用、加工工艺等方面的知识。
最后,教学方法应该灵活多样,既要注重理论教学,又要注重实践操作,通过实际案例和模拟训练,提高学生的实际操作能力。
二、教学重点数控车工教学大纲的第二部分是教学重点。
这里需要明确教学的重点和难点,以及学生应该掌握的核心知识和技能。
首先,教学的重点应该是数控编程和操作技术。
数控编程是数控车工的基本功,学生应该掌握编程语言和编程方法,能够根据工艺要求编写合理的数控程序。
操作技术是数控车工的实际操作能力,学生应该掌握数控车床的操作方法和注意事项,能够熟练操作数控车床完成各种加工任务。
其次,教学的难点应该是加工工艺和刀具选择。
加工工艺是数控车工的核心技术,学生应该了解各种加工工艺的特点和应用范围,能够根据工艺要求选择合适的加工工艺。
刀具选择是数控车工的关键技术,学生应该了解各种刀具的特点和使用方法,能够根据加工要求选择合适的刀具。
三、实践训练数控车工教学大纲的第三部分是实践训练。
这里需要明确实践训练的内容和要求,以及实践训练的方式和方法。
首先,实践训练的内容应该与课程内容相对应,既要包括基本的实践操作,又要包括实际案例和模拟训练。
其次,实践训练的要求应该明确,包括实践操作的规范、实践操作的时间和次数等。
最后,实践训练的方式和方法应该灵活多样,既要注重实际操作,又要注重实际案例和模拟训练,通过实践训练,提高学生的实际操作能力和问题解决能力。
数控车工(预备技师)专业教学计划一、概述1.专业名称及含义1.1 专业名称数控车工。
1.2 专业含义本专业主要培养数控车床编程与操作进行机械加工的高级技术技能型人才。
本专业涵盖的职业(工种)为数控车工。
2.招生对象高中、职业学校毕业已获得本职业高级职业资格证书的人员,且身体健康,反应灵敏,无色盲、色弱。
3.学制四年。
二、培养目标培养从事数控车床操作与编程的高级技术技能型人才,应达到以下要求:1.掌握数控方面多工种加工技术,其中数控车工应达到预备技师水平,能够完成典型、复杂零件进行工艺分析、生产加工,能够对生产中一些常见的技术问题进行分析处理。
2.熟练掌握数控车床的程序编制,对典型零件能进行工艺分析、编程设计、操作加工,对加工过程出现的问题能够进行分析和处理。
3.掌握数控车床使用中的设置与调整技术及一般控制技术与机械故障的排除。
4.经本专业学习毕业后,可适应数控编程员、数控车床操作加工、相关工种普通机床操作加工的岗位。
5.掌握数控技术有关的基本知识和机械加工方面的基础知识。
6.本专业毕业时获得高级技术学校的毕业证书,经国家职业技术技能鉴定考试合格者,可获得劳动保障行政部门颁发的相应高级职业资格证书。
三、教学原则1.根据培养目标的要求,结合职业定向的特殊要求,突出职业学校的教学特点,力求知识结构和技能结构与岗位要求相适应。
2. 在教学中充分贯彻理论与实践相结合的原则,培养学生运用理论指导实践的能力。
3.重视职业道德教育,使学生在毕业后的工作中表现出良好的职业道德及爱岗敬业精神,有较强的工作能力,在工作中有创新思维,有创新及创业能力。
4. 充分采用高科技手段,利用计算机进行数控编程的模拟实习教学,使用生产型数控机床进行数控生产操作加工的实习教学。
四、课程设置1.公共课公共课使用劳动和社会保障部的统编教材,本专业公共课课时安排如下:2. 技术课五、装备规范1.机房:计算机模拟手工编程(1机/1人),计算机CAM自动编程(1机/1人)。
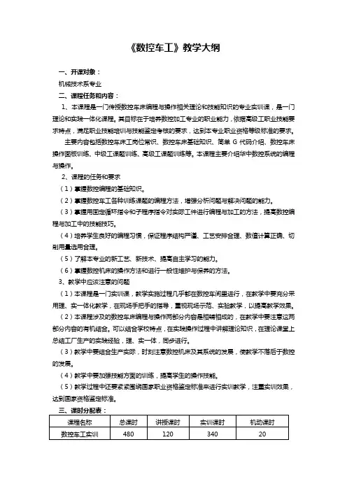
《数控车工》教学大纲一、开课对象:机械技术系专业二、课程任务和内容:1、本课程是一门传授数控车床编程与操作相关理论和技能知识的专业实训课,是一门理论和实践一体化课程。
其目标在于培养数控加工专业的职业能力,依据高级工职业技能要求特点,满足职业技能培训与技能鉴定考核的要求,达到本专业职业资格等级标准的要求。
主要内容包括数控车床工岗位常识、数控车床基础知识、简单G代码介绍、数控车床操作面板训练、中级工课题训练、高级工课题训练等。
本课程主要介绍华中数控系统的编程与操作。
2、课程的任务和要求(1)掌握数控编程的基础知识。
(2)掌握数控车工各种训练课题的编程方法,增强分析问题与解决问题的能力。
(3)掌握用固定循环指令和子程序指令对实际工件进行编程与加工的方法,提高数控编程与加工中的技能技巧。
(4)培养学生良好的编程习惯,保证程序结构严谨、工艺安排合理、数值计算正确、切削用量选用合理。
(5)了解本专业的新工艺、新技术、提高自主学习的能力。
(6)掌握数控机床的操作方法和进行一般性维护与保养的方法。
3、教学中应该注意的问题(1)本课程是一门实训课,教学实施过程几乎都在数控车间里进行,在教学中要充分采用理、实一体化教学,在现场手把手的指导,重视现场示范、实验教学,以提高教学效果。
(2)本课程涉及的数控车床编程与操作两部分内容是相辅相成的,在教学中要注意这两部分内容的有机结合。
可以结合学校特点,在实践操作过程中讲解理论知识,在理论课堂上总结工厂生产的实践经验,理、实一体,同步进行。
(3)教学中要结合生产实际,时刻注意数控机床及其系统的发展,使教学不落后于数控的发展。
(4)教学中要加强技能方面的训练,提高学生的操作技能。
(5)教学过程中还要紧紧围绕国家职业资格鉴定标准来进行实训教学,注重实训效果,达到国家资格鉴定标准。
四、课程内容和要求课题1 数控车床工岗位常知(理论课时:6h 实训课时:2h)教学要求:1.明确文明生产、安全操作规程的重要性2.掌握机床日常维护的方法,要求达到每日保养习惯教学内容:(1)文明生产和安全操作规范(2)数控车床的日常维护及保养教学重点:文明生产要点、机床日常保养维护方法教学难点:文明生产、机床日常保养的应用课题2 数控车床基础知识(理论课时:12h 实训课时:2h)教学要求:1.了解常见的典型数控系统,熟悉数控机床的工作原理及分类2.掌握程序的结构,并熟悉数控车床的一些基础知识3.掌握机床坐标系、工件坐标系的概念,以及二者的区别4.掌握编程的各种代码含义,熟悉通用的M代码、G代码指令教学内容:(1)典型数控系统介绍(2)数控编程基础知识(3)数控车床坐标系统教学重点:掌握数控编程的格式;机床坐标系与工件坐标系的区别,数控车床切削用量的选择;通用G代码及M代码的指令格式及应用。
数控车工培训计划和培训大纲一、培训目标数控车工是现代创造业中不可或者缺的重要岗位之一,培养合格的数控车工对于提高企业生产效率和产品质量具有重要意义。
本次培训计划旨在培养学员掌握数控车床的基本操作技能、编程能力以及相关工艺知识,使其能够胜任数控车工的工作。
二、培训内容1. 数控车床基本操作- 数控车床的组成和工作原理- 数控系统的操作界面和功能介绍- 数控编程语言和代码规范- 数控刀具的选择与安装- 数控车床的调试与维护2. 数控编程与加工- G代码和M代码的基本语法和功能- 数控编程的基本步骤与技巧- 数控编程实例分析与练习- 数控加工工艺与参数的确定- 数控加工过程中的常见问题及解决方法3. 数控车工实操技能- 数控车床的操作规范与安全注意事项- 数控车床的手动操作和自动操作- 数控车床的各种加工操作:外圆、内圆、外罗纹等- 数控车床的自动换刀操作和自动测量功能的使用- 数控车床的加工精度与质量控制4. 数控车工实践项目- 根据实际工件进行数控编程和加工- 进行数控车床的调试和维护- 分析和解决数控加工过程中的问题- 进行数控加工质量的检验和评估三、培训计划1. 培训时间:共计4周,每周5天,每天8小时,共计160小时。
2. 培训方式:理论教学与实践操作相结合,采用课堂讲授、案例分析、实操演练等形式进行培训。
3. 培训地点:设备齐全的数控车床实训室。
4. 培训人员:具备一定机械基础知识的学员,无性别、年龄限制。
5. 培训材料:提供培训教材、参考书籍和实操练习材料。
四、培训评估与考核1. 培训评估:每周进行一次培训评估,包括理论知识考核和实操操作考核。
2. 培训考核:培训结束后进行综合考核,包括理论知识考试和实际加工项目的完成情况。
3. 培训证书:合格通过培训考核的学员将获得数控车工培训合格证书。
五、培训师资1. 培训师资:由具备丰富实际工作经验和教学经验的专业数控车工担任培训讲师。
2. 培训师资培训:培训师资定期进行专业知识和教学方法的培训,保持教学水平。
《数控加工技术》教学大纲课程名称:数控加工技术适用专业:中专数控类专业授课教材:田春霞数控加工技术总学时:78(理论学时72 实习学时6 )一、课程性质、任务及内容“数控加工技术”是数控技术应用专业和机电类专业的主干专业之一,是一门实践性、综合性、灵活性较强的专业技术课程。
他的主要任务是以机械制造中的工艺基本理论为基础,结合数控加工的特点,综合运用多方面的知识解决数控加工中的工艺问题,以达到学生能规范、正确地实施典型零件的机械加工工艺,能规范、正确地执行数控加工工序的工艺要求,能拟出简单零件的机械加工工艺规程和数控加工工艺规程。
“数控加工技术”内容包括:金属切削加工的基本理论和工件定位、装夹等基础知识;各种常用数控切削加工方法(数控车削加工、数控铣削加工、数控加工中心加工和数控磨削加工)切削参数的确定,工件装夹,常用的刀具、夹具和辅具选用等;常规机械加工工艺和数控加工工艺;数控加工与机械加工自动化的发展;加工精度和表面质量等内容。
二、课程内容和要求本可程包括基础、技能和职业模块的三部分的学习内容。
1 基础模块包括机械加工的基本知识(切削用量的选定、刀具材料种类应具备的性能及选用、刀具切削部分的几何角度、金属切削的过程及控制)数控机床夹具的应用、数控加工工艺(工艺规程的准备工作、定位基准的选择、工艺路线的拟定等)了解影响零件加工质量的各种因素及数控加工技术与机械制造自动化的发展。
通过本模块的学习是学生达到以下的要求:(1)掌握金属切削过程刀具材料和切削用量的选定。
(2)掌握金属切削过程中的基本规律。
(3)掌握数控机床常见夹具的基本结构及应用范围。
(4)了解工序、工步、走刀、安装、工位、基准、生产过程和加工过程等概念。
2 技能模块数控切削加工方法(车削、铣削、磨削、加工中心及电火花)通过模块化的学习使学生达到以下的技能要求:(1)拟定典型零件机械加工的工艺路线,并能解决以下问题: (A)零件各表面的加工方法和设备的选择( B ) 加工阶段的划分(C)工序的集中分散(D)工序的安排(2)能熟练的操作数控车床、铣床及加工中心,能完成典型零件的加工任务。
数控车工专业教学大纲数控车工专业教学大纲引言:数控车工专业是现代制造业中不可或缺的重要环节。
随着科技的发展和制造业的进步,数控车工技术的应用范围越来越广泛。
为了培养合格的数控车工人才,制定一份科学合理的教学大纲是必不可少的。
一、课程目标数控车工专业教学大纲的首要任务是明确课程目标。
数控车工专业的核心目标是培养学生掌握数控车床的操作技能,具备良好的数控编程能力和问题解决能力。
此外,还应培养学生具备良好的职业道德和团队合作精神,以适应现代制造业的发展需求。
二、课程设置数控车工专业教学大纲的课程设置应根据行业需求和学生的实际情况进行科学规划。
课程设置应包括基础理论课程、实践操作课程和综合应用课程。
基础理论课程包括数控技术原理、数控编程基础等;实践操作课程包括数控车床操作、数控编程实践等;综合应用课程包括数控车工工艺与设备、数控加工技术等。
通过这样的课程设置,学生可以全面掌握数控车工专业所需的知识和技能。
三、教学方法数控车工专业教学大纲应明确教学方法。
数控车工专业的教学方法应以理论与实践相结合为基础,注重培养学生的动手能力和实际应用能力。
教师可以采用讲授、实验、案例分析等多种教学方法,激发学生的学习兴趣和主动性。
同时,还应注重培养学生的创新意识和问题解决能力,引导学生进行实际生产环境下的模拟操作和实践应用。
四、教材选用数控车工专业教学大纲应明确教材选用原则。
教材选用应以权威性、实用性和适用性为基础,结合行业发展和技术更新的要求,选用最新的教材。
教材内容应全面、系统,既包括基础理论知识,也包括实践操作技能。
此外,还应鼓励教师根据实际情况,结合教学大纲的要求,编写适合本校本专业的教材。
五、教学评估数控车工专业教学大纲应明确教学评估方法。
教学评估应包括课堂表现评估和实践操作评估两个方面。
课堂表现评估可以采用平时成绩、课堂参与度等方式进行评估;实践操作评估可以采用实验成绩、实践操作能力考核等方式进行评估。
通过教学评估,可以客观地评价学生的学习情况和能力水平,及时发现问题并进行针对性的辅导和指导。
数控加工技术课程教学大纲一、理论课教学大纲(含课堂、课内实验)1、课程教学目的与教学任务1)教学目的本课程的教学目的是使学生理解数控加工的基本概念、基本原理,熟悉数控机床的结构,掌握常见数控加工方法与加工工艺、编程与数控机床的基本使用,具有综合应用数控加工技术的基本能力与工程素质。
2)教学任务与要求该课程的教学任务与要求是:(1)了解数控机床的产生与发展、基本分类、典型数控系统、数控加工技术的发展趋势和自动编程系统。
(2)理解数控加工技术中的基本概念、计算机数控系统的硬件与软件结构、数控机床各组成部分的结构及其控制原理,数控车床、铣床、加工中心、数控电火花线切割加工机床和数控电火花成形机床的主要功能、分类与结构特点、主要加工对象。
(3)掌握常见数控加工方法(数控车削、数控铣削、加工中心加工、数控电火花线切割、数控电火花成形加工)的加工工艺与工装、程序编制。
(4)具备编制中等复杂零件的数控加工工艺和数控程序的能力。
(5)常用数控机床操作能力,维修、选用、安装与调试、检测、验收与管理数控机床的一般能力。
(6)具备数控加工的一般工程素质。
3、教学内容模块结构1)课堂教学内容模块结构2)课内实验教学内容模块结构4、模块教学目标与任务1)课堂教学目标与任务模块一、数控加工技术基础(6学时)了解数控机床的产生与发展,掌握数控机床的工作原理、组成与特点,熟悉数控机床的分类、数控机床的坐标系统、数控加工和程序编制基础,重点掌握数控加工的工艺设计内容与要求,了解数控加工技术的发展趋势。
模块二、数控机床各组成部分的结构及其控制原理(6学时)熟悉CNC系统的组成与特点、硬件与软件结构,理解CNC系统的控制原理、数控机床位置检测装置的工作原理与应用,掌握数控机床的进给伺服系统、数控机床的主轴驱动及其机械结构,了解可编程控制器工作原理与应用。
模块三、数控车削加工技术(8学时,其中理论6学时,实验2学时)了解数控车床的用途、组成及布局、分类和典型结构,重点掌握数控车削的加工工艺与工装,熟悉数控车削编程的常用指令用法,数控车削实例、工艺和综合编程等内容。
数控车工培训计划和培训大纲一、培训计划1. 培训目标数控车工是现代制造业中非常重要的技术人才之一,培训计划旨在通过系统的学习和实践,使学员掌握数控车床的操作技能和相关知识,能够独立完成数控车床的编程、调试和加工工作。
2. 培训时间本次培训计划共计12周,每周培训5天,每天8小时,总计480小时。
3. 培训内容(1)数控车床的基本知识:包括数控车床的结构和工作原理、数控系统的组成和功能、数控编程的基本原理等。
(2)数控车床的操作技能:包括数控车床的开机与关机操作、刀具的安装与调整、工件夹具的使用、刀具路径的设定等。
(3)数控编程与调试:包括数控编程语言的学习、编程软件的使用、程序的调试与修改等。
(4)数控车床的加工工艺:包括工件的定位与夹紧、刀具的选择与切削参数的设定、加工工艺的优化等。
(5)数控车床的维护与保养:包括设备的日常维护、润滑与保养、故障排除与维修等。
4. 培训方式(1)理论教学:通过课堂讲授,向学员传授数控车床的基本知识和操作技能。
(2)实践操作:通过实验室实践,让学员亲自操作数控车床,熟悉各项操作技能。
(3)案例分析:通过分析实际案例,帮助学员理解数控编程和加工工艺的应用。
(4)实习实训:安排学员到企业进行实习实训,加深对数控车床的实际操作和应用的理解。
5. 培训考核(1)理论考核:通过闭卷考试,检验学员对数控车床基本知识的掌握程度。
(2)实操考核:通过实际操作考核,检验学员对数控车床的操作技能和编程能力。
(3)综合评价:综合考虑理论考核和实操考核的结果,对学员进行综合评价。
二、培训大纲1. 数控车床基本知识(1)数控车床的结构和工作原理(2)数控系统的组成和功能(3)数控编程的基本原理2. 数控车床的操作技能(1)数控车床的开机与关机操作(2)刀具的安装与调整(3)工件夹具的使用(4)刀具路径的设定3. 数控编程与调试(1)数控编程语言的学习(2)编程软件的使用(3)程序的调试与修改4. 数控车床的加工工艺(1)工件的定位与夹紧(2)刀具的选择与切削参数的设定(3)加工工艺的优化5. 数控车床的维护与保养(1)设备的日常维护、润滑与保养(2)故障排除与维修以上为数控车工培训计划和培训大纲的详细内容。
《数控加工技术》教学大纲课程名称:数控加工技术课程性质:《数控加工技术》是机电一体化专业的一们重要的职业技术课程,具有较强的实践性、应用性与综合性。
它既要应用到普通机床上加工零件的基础知识,又要涉及到具体数控机床的加工特性和数控加工零件的工艺知识。
是通过对数控加工过程中有关工艺分析、数值计算、基本的编程功能指令等的教学,使学生了解数控机床的工作原理、掌握FANUC系统数控车床程序编制方法,并进行数控编程的实践应用,解决实际生产中的零件加工问题。
学 分:3~4.5学分总 学 时:84学时(理论学时:54学时,实习(操作)学时:30学时),适用专业:机电一体化专业先修课程:本课程在学生在学过数学、机械制图及公差、机械制造基础等知识后。
要求具有一定的数学计算能力(几何、三角函数、解析几何等)。
具有一定的视图能力(能看懂中等复杂程度的零件图和机床装配图)。
具有一定机械制造基础的知识(机床、夹具、刀具及加工方法)。
具有一定制造工艺的知识。
一、教学目的与要求(一)数控加工技术课程的知识教学目标和要求:1.了解常用数控系统的种类及其编程特点。
2、合理制订数控加工的工艺方案。
3、合理确定走刀路线、合理选择刀具及加工余量。
4、掌握编程中数学处理的基本知识及一定的计算机处理能力。
5、掌握常用准备功能指令、辅助功能指令、宏功能指令,手工编写一般复杂程度零件的数控加工程序。
6、具有调试加工程序,参数设置、模拟调整的基本能力。
(二)数控加工技术课程的能力培养目标和要求:1、了解CNC的基本原理、机床的体系结构、加工零件的一般过程。
2、掌握数控程序的基本格式及数控机床的有关概念。
并能熟练地用于程序编制和数控机床的操作调整。
3、熟悉数控车床的结构、操作界面及程序编制,能根据所给零件图熟练地进行程序编制、4、了解数控新技术的发展动向。
5、具有较强的动手能力和独立分析问题的能力。
6、培养团队协作精神;培养创新意识,激发学生学习自主性。
数控加工专业学徒制教学计划和教学大纲一、专业基本信息1、专业名称:数控加工2、职业资格:数控加工中心操作工(高级工+预备技师)3、学制年限:3年二、人才培养目标:本专业主要是培养能够掌握从事数控机床加工和生产,具有专业理论知识和熟练技能并具有良好职业道德的数控机床加工方面高技能人才。
培养具有较强的创新能力、具有加工中心设备的使用、调整及维护保养能力,适应数控制造行业生产、建设、管理、服务第一线需要的高级应用型专业人才。
1. 掌握切削加工的工艺知识,并熟练掌握数控机床的操作、加工技能,能够对典型、复杂零件进行工艺分析、设计及生产加工。
2. 掌握数控机床数控原理和系统知识,熟悉数控机床结构,熟悉数控机床的日常维护和保养,并能对常见故障进行诊断、排除的能力。
3. 熟练、系统地掌握数控程序编程方法和技巧,具有处理典型、复杂零件的能力,能进行工艺分析、程序设计。
4. 熟练掌握生产型数控机床的操作,调整、测量及切削加工,并具有对加工过程出现的问题进行分析和处理的能力。
5.能够快速读懂机械零件图并进行绘制,综合熟练使用CAD、CAM等绘图和编程软件的能力。
6.能够使用钳工、普车、普铣、高端数控设备、多轴数控设备的进行零部件的加工,编制较复杂数控加工程序,在零件的编程、加工和制造过程中对于产品出现的问题进行分析和解决。
7.能够具备产品的质量检测、成本核算、生产管理的能力,能够编写较复杂的零件加工方案和加工工艺。
8.能够设计较复杂的专用工具和夹具,具有很强数控加工操作技术和现场问题处理能力9. 经本专业学习毕业后,可适应数控机床操作加工、数控程序编程以及相关工种的岗位。
7. 本专业学生毕业后,经国家职业技能鉴定考试合格者可获得劳动保障行政部门颁发的相应的职业资格证书。
三、课时分配三年制,6个学期,每学期20周,每周30课时,共计3600学时。
其中实践教学占总学时的2/3,即2400学时;专业理论教学占总学时的1/3,即1200学时。
黔东南州技工学校劳动预备制培训课程教学与考核大纲编制部门教务科专业数控车工性质中技学制一年制订时间:2010 年8 月《机械制图(机械类)》教学大纲一、课程说明参考学时:84-96学时适用专业:机械制造类各专业二、教学性质和任务课程性质:本课程是机电类学生学习机械零件和有关专业课的一门重要专业基础课。
课程任务:本课程研究用投影法绘制机械工程图样的理论和方法。
主要任务是培养学生绘制和阅读机械零件图、装配图的能力,培养一定的空间想象和空间分析能力以及培养认真细致的工作作风。
三、课程教学目标:(一)知识目标1、掌握正投影的基本理论和作图方法,了解轴测投影的基本知识,并掌握其基本作图方法。
2、能正确和较熟练地使用绘图工具和仪器,掌握用仪器和徒手作图的技能。
3、能正确地阅读和绘制一般零件图和装配图。
所绘图样应作到:投影正确,视图选择和配置适当,尺寸标注完整清晰,基本合理,字体工整,图面整洁,符合机械制图国家标准。
4、能查阅与本课程有关的零件手册和国家标准。
(二)能力目标1、具有阅读中等复杂程度零件图的能力。
2、具有阅读一般装配图的能力。
3、具有查阅有关零件手册和国家标准的能力。
4、具有绘制中等复杂程度装配图的能力。
(三) 思想教育目标通过本课程的学习培养学生严肃认真的学习态度和一丝不苟的工作作风。
四、教学内容和要求:(一)理论教学1、制图基本知识内容要点:绘图工具和仪器的使用方法;制图国家标准:制图基本规格(图纸幅面、比例、字体、图线、尺寸标注及基本符号等);标题栏;几何作图。
教学要求:了解制图国家标准、制图基本规格;掌握绘图工具和仪器的使用方法;标题栏;掌握几何作图方法。
2、投影基础内容要点:中心投影和平行投影(正投影、斜投影)方法;点、直线、平面的投影;直线、平面之间的相对位置。
教学要求:了解直线、平面之间的相对位置;理解中心投影和平行投影(正投影、斜投影)方法;掌握点、直线、平面的投影规律。
3、基本立体及其表面交线的投影内容要点:平面立体及其表面交线的投影;曲面立体、回转体截交线的投影;相贯线的投影。
《数控加工技术》课程教学大纲课程名称:数控加工技术适用专业:2015级电力系统自动化技术(专科函授)电力系统自动化技术(专科业余)辅导教材:《数控加工技术与实训》,巨江澜主编,哈尔滨工业大学出版社一、本课程的地位、任务和作用《数控加工技术》是工科高等学校机械制造类专业的一门专业技术基础课,在培养学生的机械零件数控加工实践能力方面占有重要的地位。
本课程的主要任务是通过课堂教学培养学生的数控编程能力和数控机床的结构与原理认识能力。
本课程的作用在于,通过学习可使学生掌握数控车床与铣床的工作原理及结构组成,熟悉常用数控系统的数控编程方法与技巧,为今后机械零件的数控加工编程与操作奠定基础。
二、本课程的相关课程1、先修课程:机械原理、计算机应用基础、电子技术、机械工程控制基础等。
2、后续课程:毕业设计等。
三、本课程的基本内容及要求1、使学生了解数控系统的组成、功能、类型、应用场合、特点及其作用。
数控机床的基本概念。
2、熟练掌握手工编制数控加工程序的基本原理和方法,了解数控语言编程、图形编程的过程及方法。
3、了解数控插补的概念、原理及分类。
4、了解计算机数控装置的基本概念、特点及硬、软件结构。
5、初步掌握设计和正确使用数控机床的能力和技能。
四、习题数量及要求以教材课后思考题为主,针对课程内容适时进行讨论。
五、教学方式与考核方式教学方式:面授辅导、平时作业考核方式:考勤、作业和考试六、建议参考书1、数控机床,李一民主编,南京:东南大学出版社,2005。
2、数控车床,徐长寿,朱学超编,北京:化学工业出版社,2005。
3、数控加工工艺与编程,裴炳文主编,北京:机械工业出版社,2005《数控加工技术》复习题纲1、数控设备的组成。
2、数控设备的分类标准及具体分类。
3、闭环控制数控机床的特点与应用场合。
4、插补算法的分类、特点及应用场合。
5、数控机床常用位置检测装置的分类及各自特点。
6、数控铣床与普通铣床的区别。
7、常见车外圆、车端面、车螺纹和倒角的编程技巧。
一、教学目标1. 知识目标:(1)使学生掌握数控车床的基本结构、工作原理及操作方法;(2)使学生熟悉数控编程的基本知识,掌握数控车床的编程技巧;(3)使学生了解数控车床的维护保养知识,提高机床的利用率。
2. 能力目标:(1)培养学生独立操作数控车床的能力;(2)培养学生解决实际生产中遇到的问题的能力;(3)提高学生的团队合作能力。
3. 素质目标:(1)培养学生严谨、细致的工作态度;(2)培养学生团结协作、勇于创新的精神;(3)提高学生的职业道德和职业素养。
二、教学内容1. 数控车床基本知识:(1)数控车床的结构及工作原理;(2)数控车床的操作方法;(3)数控车床的维护保养。
2. 数控编程基本知识:(1)数控编程的基本概念;(2)数控编程的基本步骤;(3)数控编程的技巧。
3. 数控车工实践操作:(1)数控车床的基本操作;(2)典型零件的加工;(3)复杂零件的加工。
三、教学进度安排1. 第一阶段(1-4周):(1)讲解数控车床的基本知识;(2)让学生熟悉数控车床的操作方法;(3)进行简单的零件加工实践。
2. 第二阶段(5-8周):(1)讲解数控编程的基本知识;(2)让学生掌握数控编程的基本步骤和技巧;(3)进行编程练习,并逐步提高编程水平。
3. 第三阶段(9-12周):(1)讲解典型零件的加工方法;(2)让学生掌握典型零件的加工技巧;(3)进行典型零件的加工实践。
4. 第四阶段(13-16周):(1)讲解复杂零件的加工方法;(2)让学生掌握复杂零件的加工技巧;(3)进行复杂零件的加工实践。
四、教学方法1. 讲授法:系统讲解数控车工的基本知识、编程技巧和加工方法。
2. 演示法:通过实际操作演示数控车床的操作方法、编程技巧和加工过程。
3. 实践法:让学生动手操作,亲身体验数控车工的实际工作过程。
4. 案例分析法:通过分析实际生产中的案例,让学生了解数控车工在实际生产中的应用。
五、教学评价1. 平时成绩:包括课堂表现、作业完成情况、实践操作能力等。
《数控加工技术》教学大纲一、课程的性质、地位与任务(一)本课程的性质与地位数控加工技术是模具制造类专业的专业基础课,它是电子技术、计算机技术与机械制造技术的有机结合,它以数控机床为对象,研究数字控制系统的工作原理、组成及其在数控机床上的应用。
通过本课程的培养使学生具有一定的机械加工工艺分析和数控编程的能力,并掌握对典型数控机床的基本操作技能,对今后从事数控加工和研究工作奠定一定的基础。
本课程在内容方面侧重于基础知识、基础理论以及基本分析方法的讲授,在培养实践能力方面应着重数控加工技能的基本训练。
(二)本课程的任务1.使学生熟悉数控机床机械的结构和工作原理,掌握数控机床部分零部件的作用;2.使学生熟悉典型的数控编程系统,掌握编程基础理论知识,初步具有编写中等复杂零件的数控程序并进行加工的能力;3.使学生了解数控系统的基本组成及原理,为今后维护数控机床奠定基础;4.培养学生独立分析及查阅技术资料的基本技能。
二、教学基本要求了解数控机床加工程序编制的基础知识和基本方法,熟悉数控车床、数控铣床、加工中心等机床的编程方法及基本的操作技能,掌握斯沃数控仿真软件的操作及自动编程操作。
第一章数控加工编程基础……4 学时本章教学目的和要求:本部分的内容主要包括数控机床的基本概念、产生、发展及趋势,数控机床的组成、工作原理、分类、加工特点及应用,数控编程的内容、步骤和方法,数控机床的各种坐标系的作业和确定方法,数控加工程序的组成和格式以及数控编程常用的功能指令。
通过本部分的学习,了解和掌握数控机床操作与数控程序编制的基本知识,为后面学习各个项目打下基础。
重点和难点:数控加工程序的组成和格式以及数控编程常用的功能指令第一节数控加工的基本概念一、数控系统及数控机床二、数控加工原理第二节数控机床的坐标系一、机床坐标系二、坐标轴及其运动方向三、工件坐标系四、坐标原点五、工件坐标系的设定六、绝对坐标编程及增量坐标编程第三节数控编程的步骤与方法一、数控编程的步骤二、数控编程方法三、数控编程格式及常用指令第四节数控加工工艺基础一、数控加工工艺内容及特点二、数控机床的合理选择三、程序编制中的数值计算四、数控加工工艺文件的编制第五节数控车削工艺基础一、编程原点的选择二、数控车削加工中的几个特殊点三、数控车削工艺路线的确定四、车削工艺参数的选择第六节数控铣床和加工中心工艺基础一、工艺分析二、编程尺寸的确定三、工件的定位与夹紧四、进刀与退刀的工艺处理五、切削方式的确定六、工艺参数的选择第七节数控加工常用刀具一、数控刀具的种类二、数控刀具的特点三、工具系统四、数控刀具的选择第二章数控车削编程……8学时本章教学目的和要求:(1)了解数控程序编制的基本概念;(2)了解利用数控机床加工不同类型典型零件的工艺设计方法及原则;(3)理解数控车床坐标系的定义方法;(4)掌握数控车床常用编程指令的使用;(5)熟练掌握阶梯外圆类零件、沟槽结构类零件、螺纹结构类零件的程序编制;(6)掌握中等复杂程度的内孔零件、非圆曲线零件、典型回转体零件的数控车削程序编制;重点和难点:数控加工程序编制的工艺,指令编程的方法与应用第一节数控车床概述一、数控车床的分类二、数控车削加工零件的类型三、数控车削加工特点四、数控车床编程特点第二节车床数控系统的基本功能一、准备功能(G代码)二、辅助功能(M代码)三、进给、主轴、刀具功能(F/S/T代码)第三节数控车床的基本编程方法一、编程的一般规则二、快速点定位指令G00三、直线插补指令G01四、圆弧插补指令G02/G03五、暂停指令G04第四节螺纹车削加工指令一、螺纹加工方法二、螺纹尺寸的计算三、螺纹车削加工指令第五节循环编程一、固定循环二、复合循环第六节刀具补偿功能一、刀具位置补偿二、刀具圆弧半径补偿第七节子程序一、子程序的结构二、子程序的调用三、子程序的嵌套第八节 SINUMERIK 802D系统编程指令简介一、尺寸系统二、坐标轴运动三、其他G指令四、循环指令第九节华中HNC-21/22T车床数控系统编程指令简介第十节典型数控车床编程综合实例一、轴类零件加工二、盘类零件加工第三章数控铣削编程……8学时本章教学目的和要求:(1)熟悉数控铣床面板的组成和布局;(2)熟悉数控铣床的基本操作方式、可操作内容以及安全操作规程;(3)掌握数控铣床的程序编辑方法;(4)了解数控铣床的对刀操作的原理、目的和方法;(5)了解数控铣床程序的自动运行的方法。
数控加工专业教学计划一、专业基本信息1.专业名称数控加工专业2.专业编码2.就业方向机械加工、数控加工、设备维护、数控机床维修、数控加工夹具设计及生产技术服务、数控机床操作、二维和三维CAD/CAD/CAM软件应用、产品检验、数控机床维护保养、数控加工车间生产技术管理、维护、营销及售后服务等职业。
3.职业资格车工、数控车工、数控铣工、加工中心操作工中级工证书(四级)二、培养目标本专业主要面向面向制造加工类等单位,培养在生产、服务第一线能从事数控加工工艺编制与实施、数控编程、数控加工夹具设计及生产技术服务、数控机床操作、二维和三维CAD/CAD/CAM软件应用、产品检验、数控机床维护保养、数控加工车间生产技术管理、维护、营销及售后服务等职业岗位群工作,具有公民基本素养和职业生涯发展基础的中等应用型技能人才。
三、培养标准以制造加工类岗位需求为标准,通过3年学习,毕业生应具有以下职业素养、职业技能与服务态度,并能顺利通过相应的资格证书。
1.在技能方面,培养学生熟练掌握本专业的基本操作技能和技巧,达到本专业工种技师的操作技能要求;能对本专业工种的加工设备进行正确的维护和保养,并具有钳、铆等相关工种操作技能;能完成对中级工的培训指导。
2.本专业培养学生掌握所需的基础理论和专业理论知识;掌握本专业的主要设备、工艺装备及常用工具的功能、工作原理、使用维护和调整方法;掌握本专业的工艺流程,同时了解本专业的新材料、新设备、新工艺、新技术的状况;了解企业的生产工艺流程及相关的生产管理方面的知识。
3.对学生进行法制和职业道德教育,使他们树立正确的社会主义人生观、价值观、道德观。
培养学生爱岗敬业,具有较高的思想觉悟、优秀的品德、并养成严格遵守规章制度,安全、文明生产的职业习惯。
同时根据岗位和发展的需求,传授一定的人文科学知识,使学生能撰写技术总结和技术论文,并掌握一定的学习和信息处理方法以及查阅技术资料的方法。
具备自我学习,自我提高和自我发展的能力以及创新能力,同时培养学生具有良好的表达、交流和合作能力。
数控车培训教学大纲及教学计划双击自动滚屏发布者:admin 发布时间:2008-11-10 阅读:1319次数控车(中级工)一、地位、目的和任务:数控车床实习课程是数控专业的主要实习课程之一。
通过学习本课程使学员获得对数控车床感性认识,了解数控车床的工作原理和工作方法,基本掌握数控车床的操作技能和数控车床典型零件的加工工艺、手工编程的方法。
使学员能更加适应现代社会的发展。
二、基本要求和内容:1、要求通过学习本课程使学员了解数控车床的种类、结构、各种坐标的定义以及ATC、APC、刀具、辅具的种类等。
掌握数控车床操作面板各按钮的功能及使用方法,正确操作数控车床。
2、通过本课程的典型实例加工,使学生能基本掌握数控车床典型零件的加工工艺分析,加工参数的选择,手工编程方法,工件的装夹,刀具的装夹等。
学习对刀的操作步骤及刀补修改方法。
3、结合生产实践,使学生根据典型零件的加工,具体地对实际生产中的零件进行加工,进一步地使学员熟悉手工编程过程、技巧和零件的加工工艺分析,机床的操作,同时培养学员发现问题,分析问题,解决问题的能力。
三、实训时间(4周):四、效果:按照国家职业资格考核标准,达到数控车床操作工(中级技能)水平。
五、具体要求:1、初步了解数控车床:(1)了解数控车床的种类、结构各部分及件的功能等。
(2)掌握数控车床操作面板。
(3)初步了解数控车床的零件工艺分析,手工编程过程、方法及重要性。
(4)掌握各种加工参数。
2、典型加工实例:(1)掌握数控车床的加工工艺分析,手工编程的方法。
(2)熟练操作机床控制面板。
(3)掌握工件的装夹、刀具的安装及对刀过程。
(4)掌握工作坐标的确定。
(5)进一步掌握加工工艺参数。
3、生产实践:(1)通过生产实践,使学生掌握各种零件的加工方法。
(2)使学员能通过对典型零件加工的学习,进一步操作机床。
(3)结合生产,培养学员发现问题,分析问题,解决问题的能力。
4、实训内容:(1)台阶轴的加工(包括外圆台阶、锥度、成形面)。
技工院校数控加工(数控车工)专业教学计划和教学大纲(2015)·1·目录一、专业基本信息 (1)1.专业名称 (1)2.专业编码 (1)3.学制年限 (1)4.就业方向 (1)5.职业资格 (1)二、人才培养目标 (1)1.中级工层次人才培养目标 (1)2.高级工层次人才培养目标 (1)三、课程安排 (2)1.课程设置和要求 (2)2.教学安排 (4)四、本专业专业课课程教学大纲 (13)(一)工程力学教学大纲 (13)(二)计算机制图教学大纲 (16)(三)金属切削原理与刀具教学大纲 (18)(四)机床夹具教学大纲 (23)(五)液压传动与气动技术教学大纲 (25)(六)机床电气控制教学大纲 (29)(七)钳工工艺与技能训练教学大纲 (31)·I·技工院校数控加工(数控车工)专业教学计划和教学大纲(2015)(八)车工工艺学教学大纲 (34)(九)车工技能训练教学大纲 (38)(十)车工工艺与技能训练教学大纲 (41)(十一)数控加工工艺学教学大纲 (45)(十二)数控车床编程与操作教学大纲 (49)(十三)数控车床加工工艺编程与操作教学大纲 (53)(十四)CAD/CAM 应用技术教学大纲 (57)五、考核与评价 (59)六、实施建议 (59)(一)师资配备 (59)(二)场地设备 (60)(三)教学组织形式 (60)(四)职业素养培养建议 (60)一、专业基本信息1.专业名称数控加工(数控车工)2.专业编码01063.学制年限4.就业方向在机械加工制造企业中,从事数控车床操作、编程、质检、生产线维护等相关工作。
5.职业资格数控车工中级(国家职业资格四级)、数控车工高级(国家职业资格三级)二、人才培养目标1.中级工层次人才培养目标培养从事数控车床操作及编程的中级技能人才。
能胜任按照作业规范熟练操作数控车床,完成中等复杂程度零件的编程、加工与质量检测、数控车床的日常保养与维护等工作任务,具备较强的责任心、质量意识和安全意识,取得数控车工中级职业资格证书,具有职业生涯发展基础。
2.高级工层次人才培养目标培养从事数控车床操作及编程的高级技能人才。
能胜任按照作业规范熟练操作数控车床,完成复杂零件的编程、加工与质量检测、数控车床精度检验与调整等工作任务,具备较强的责任心、质量意识、安全意识以及一定的管理和协调能力,取得数控车工高级职业资格证书,具有职业生涯发展能力。
·1·三、课程安排1.课程设置和要求(1)公共课序号课程名称教学目标、主要教学内容和参考学时1 德育2 语文3 数学依据德育等公共课课程标准开设4 英语5 体育与健康6 计算机基础与应用(2)机械类通用专业课序号课程名称教学目标、主要教学内容和参考学时1 机械制图2 极限配合与技术测量3 机械基础依据《机械类通用专业课教学大纲》开设4 金属材料与热处理5 机械制造工艺基础6 电工学(3)本专业专业课序号课程名称教学目标主要教学内容参考学时静力学基础知识、平面基本力掌握静力学和材料力学的基本系、平面一般力系、材料力学基1 工程力学知识,能分析、解决机械加工中40 ~ 60础知识、拉伸和压缩、剪切和挤的一般力学问题压、圆轴扭转、直梁弯曲掌握计算机制图基本技能,能计算机制图基础知识、平面图2 计算机制图使用计算机绘图软件绘制机械图形绘制、轴测图绘制、机械图样40 ~ 60样绘制、三维实体创建·2·序号课程名称教学目标主要教学内容参考学时金属切削加工基本知识、金属切削刀具基本知识、切削加工的3 * 金属切削掌握金属切削加工基本原理,主要规律、切削加工质量与效率、40 ~ 80 原理与刀具初步具备选择和使用刀具的能力车刀、孔加工刀具、铣刀、拉刀、螺纹刀具、齿轮加工刀具、数控机床用刀具掌握机床夹具基本知识,初步机床夹具基础知识、工件的定4 * 机床夹具位、工件的夹紧、夹具图的绘制、40 ~ 80具备选用和设计机床夹具的能力典型夹具设计液压与气压传动基础知识、液掌握液压与气压传动的基本知压与气压传动元件的结构及工作5 * 液压传动识,初步具备液压与气压传动系原理、液压与气压传动基本回40 ~ 60 与气动技术统的搭建、设计、安装调整、使路、典型液压与气压传动系统、用维护、故障诊断和排除的能力液压与气压传动系统的分析与维护三相异步电动机基本控制线6 * 机床电气了解机床电气线路的一般控制路、典型机床电气控制线路、可40 ~ 60控制原理编程控制器的原理与应用、数控机床电气控制钳工工艺与掌握钳工基本知识,具备钳工钳工基本知识和常用设备、划7 线、锉削、锯削、錾削、孔加工、60~120技能训练基本操作技能螺纹加工车工工艺车削基本知识和技能、车轴类学车工工掌握车工的工艺理论知识和操工件、车套类工件、车圆锥和成8 艺与技作技能,能完成一般(* 中等复330 ~ 720车工形曲面、车螺纹和蜗杆、* 车复能训练杂程度)工件的车削杂工件、车削工艺分析技能训练·3·续表序号课程名称教学目标主要教学内容参考学时数控加工数控车工艺学床加工掌握数控车床的加工工艺、编数控车床的基本操作、轮廓加9 工艺编程知识与操作技能,达到中级工、槽加工、螺纹加工、孔加工、360 ~ 630程与(* 高级)数控车工操作水平* 变量编程与加工数控车操作床编程与操作CAD/CAM 软件基本知识、线掌握三维零件造型与自动编程10 基本技能,能完成数控车削自动90 ~ 180*CAD/CAM 框造型及编辑、实体造型及编辑、应用技术曲面造型及编辑、数控车削自动编程加工编程加工上表中加“*”的表示高级工教学层次内容;学校可根据初中毕业生源和高中毕业生源学习基础的不同,以及中级工和高级工培养层次对相同教学内容要求的差异,在参考学时范围内灵活选择,下同。
(4)选设课1)铣工工艺与技能训练。
2)数控铣床 / 加工中心加工工艺编程与操作。
3)数控机床机械装调与维修。
4)数控机床电气装调与维修。
5)企业管理。
2.教学安排(1)基本要求 3 年学制:总周数 156 周,其中教学 116 周(含企业顶岗实习),入学、毕业教育各 1周,考试 8 周,公益劳动和机动 6 周,假期 24 周。
教学周每周一般为 30 学时,顶岗实习按每周 40 学时安排。
5 年学制:总周数 260 周,其中教学 196 周(含企业顶岗实习),入学、毕业教育各 2 周,考试 14 周,公益劳动和机动 6 周,假期 40 周。
教学周每周一般为 30 学时,顶岗实习按每周 40 学时安排。
各学校根据所在地区、行业经济发展的特点和校企合作的需要,可对专业课课程设置及教学内容做适当调整,调整量不应超过 30%。
·4·(2)教学安排建议初中毕业生 3 年学制培养中级工、高中毕业生 3 年学制培养高级工、初中毕业生 5 年学制培养高级工的教学安排建议分别见表 1、表 2、表 3。
表中“√”表示建议相应课程开设的学期,表中不含选设课、技能鉴定训练等。
对于已具有本专业中级职业资格生源,可参照表 3 中第 3 学年、第 4 学年的教学安排自行制定实施性教学计划表,并合理安排机械类通用专业课中高级工层次内容的教学。
表1 教学安排建议(初中毕业生 3 年学制培养中级工)学期课程课程名称学时类别 1 2 3 4 5 6 德育100 √√√语文120 √√√数学140 √√√公共课英语80 √√体育与健康80 √√√√计算机基础与应用80 √√机械制图160 √√√极限配合与技术测量40 √机械类机械基础100 √√通用专金属材料与热处理80 √√业课机械制造工艺基础80 √√电工学60 √工程力学40 √计算机制图60 √钳工工艺与技能训练120 √本专业车工工艺学车工工艺与420 √√专业课车工技能训练技能训练数控加工工艺学数控车床加工数控车床编程与工艺编程与360 √√操作操作企业顶岗实习 1 520 √√·5·表2教学安排建议(高中毕业生 3 年学制培养高级工)课程参考学期课程名称类别学时 1 2 3 4 5 6 德育100 √√√语文80 √√数学120 √√公共课英语80 √√体育与健康80 √√√√计算机基础与应用80 √√机械制图120 √√√极限配合与技术测量40 √机械类机械基础80 √√通用专金属材料与热处理60 √业课机械制造工艺基础60 √√电工学40 √工程力学40 √计算机制图40 √金属切削原理与刀具40 √机床夹具40 √液压传动与气动技术40 √机床电气控制40 √本专业钳工工艺与技能训练120 √专业课车工工艺学车工工艺与330 √√车工技能训练技能训练数控加工工艺学数控车床加工数控车床编程工艺编程与420 √√√与操作操作CAD/CAM 应用技术90 √企业顶岗实习 1 520 √√·6·表3教学安排建议(初中毕业生 5 年学制培养高级工)参考学期课程课程名称类别学时 1 2 3 4 5 6 7 8 9 10 德育120 √√√√语文200 √√√√√数学260 √√√√√公共课英语160 √√√√体育与健康140 √√√√√√√计算机基础与应用80 √√机械制图160 √√√√极限配合与技术测量60 √√机械类机械基础120 √√通用专金属材料与热处理100 √√业课机械制造工艺基础120 √√√电工学80 √√工程力学60 √计算机制图60 √金属切削原理与刀具80 √√机床夹具80 √√液压传动与气动技术60 √机床电气控制60 √本专业钳工工艺与技能训练120 √专业课车工工艺学车工工艺与720 √√√√车工技能训练技能训练数控加工工艺学数控车床数控车床编程加工工艺630 √√√√与操作编程与操作CAD/CAM 应用技术180 √√企业顶岗实习 1 520 √√·7·技工院校数控加工(数控车工)专业教学计划和教学大纲(2015)(3)参考性教学计划表初中毕业生 3 年学制培养中级工、高中毕业生 3 年学制培养高级工、初中毕业生 5 年学制培养高级工的参考性教学计划表分别见表 4、表 5、表 6。
表4 教学计划表(初中毕业生 3 年学制培养中级工)·8·续表表5 教学计划表(高中毕业生 3 年学制培养高级工)·9·技工院校数控加工(数控车工)专业教学计划和教学大纲(2015)续表·10··11·表6 教学计划表(初中毕业生 5 年学制培养高级工)·12·续表学年一二三四五类序学期 1 2 3 4 5 6 7 8 9 10 总参考别号学时周数理论理实理论理实理论理实理论理实理论理实理论理实理论理实理实训练训练10 8 10 10 10 10 10 10 10 10 10 10 10 10 20 20 1820车工工艺学车工工艺与4×3010×307×30 3×30 720技能训练车工技能训练专数控加工工数控车床加业艺学21 工工艺编程3×30 7×30 7×30 4×30 630课数控车床编与操作程与操作22 CAD/CAM 应用技术3×30 3×30 18023 铣工工艺与技能训练3×30 7×30 300选24 数控铣床 / 加工中心加工7×30 210 工艺编程与操作设25 数控机床机械装调与维修5×30 150 课26 数控机床电气装调与维修5×30 15027 企业管理8 80其28 中级工技能鉴定训练3×30 9029 高级工技能鉴定训练3×30 90 他30 企业顶岗实习20×4018×40 1 520每周理论课总学时30 32 32 28 28 28 30每学期理论课总门数7 9 9 6 7 7 6总计 6 240技工院校数控加工(数控车工)专业教学计划和教学大纲(2015)四、本专业专业课课程教学大纲(一)工程力学教学大纲1.课程性质工程力学是数控加工(数控车工)专业的一门专业课程,培养学生掌握静力学和材料力学的基本知识,能分析、解决机械加工中的一般力学问题,为继续学习专业技术、解决生产实际问题和职业生涯的发展奠定基础。