探索推行“五线工作法” 构建党建引领社区发展治理新格局
- 格式:doc
- 大小:16.00 KB
- 文档页数:3
党建引领城市社区发展治理的新都实践与思考作者:许兴国来源:《四川党的建设》2019年第04期党的十八大以来,习近平总书记对城乡社区治理提出了一系列新思想新理念,强调“要把更多资源、服务、管理放到社区,为居民提供精准化、精细化服务,切实把群众大大小小的事办好”。
近年来,成都市新都区深入学习贯彻习近平新时代中国特色社会主义思想,强化辩证思维,坚持问题导向,形成了社区发展治理“三小三大”的工作共识,聚焦居民小区这个离群众最近的基本单元,探索出“找党员、建组织、优机制、聚合力、植文化”五步工作法,初步构建起特大城市新型中心城区社区发展治理新格局。
建强社区党组织“桥头堡”必须提升组织力。
习近平总书记指出,“社区是党委和政府联系群众、服务群众的神经末梢,要及时感知社区居民的操心事、烦心事、揪心事,一件一件加以解决”。
党的基层组织是城市工作最坚实的力量基础,必须始终以抓实基层党组织为关键,努力把党的政治优势、组织优势转化为社区发展治理优势。
加强社区党建工作,必须正视城市化快速进程中的新情况新问题新挑战。
近五年,新都区总人口从80万增加到130万、建成区从33平方公里增加到66平方公里,其中,大丰街道户籍人口只有3.5万人,但管理人口超过35万。
为此,新都区主动破解“人口急剧膨胀、基层党建薄弱、公共供给不足、治理主体单一”等四大难题,重点针对商品房小区、城市安置区等党建“真空地带”,党组织弱化、虚化等突出问题,着力推进党组织组织体系和工作体系向小区下沉。
2017年以来,新都区以大丰街道商品小区红湖公园城为试点,探索出了“五步工作法”。
即:找党员、建组织,从小区12100人中查找出110名流动党员并成立小区党支部;优机制,破除“业委会—物业管理公司”双组织管理小区、党组织缺位的弊端,建立党群服务中心和小区工作站,建立小区党建联席会议制度和小区党代表制度,建立街道党工委委员联系社区党组织,社区党组织成员联系党员,党员联系小区网格(小区、楼栋、单元)的“三联+”机制;聚合力、植文化,积极引入西南石油大学基层社会治理中心和“向日葵”“幸福家”等社会组织,以文化活动为载体,引导居民走出家门、走进社区。
认识再提升思考再深化实践再出发持续提升党建引领城乡社区发展治理水平作者:胡元坤来源:《先锋》2019年第06期推进党建引领城乡社区发展治理,是成都市委坚持以人民为中心的发展思想,着眼创新超大城市治理作出的战略部署。
站位新起点,提升党建引领城乡社区发展治理水平,关键要坚守全心全意为人民服务的初心,勇担推进城市治理体系和治理能力现代化的使命,保持定力久久为功、一以贯之狠抓落实,推动城市进入高质量发展、高品质生活、高效能治理协同推进的新阶段。
深学细悟习近平总书记重要论述,推动社区发展治理认识再提升(一)深刻認识把握“巩固党的执政基础”的政治要求。
习近平总书记强调,要把加强基层党的建设、巩固党的执政基础作为贯穿社会治理和基层建设的一条红线。
深入领会习近平总书记的重要论述,我们认识到,社会治理离不开党建引领,党建引领离不开基层党组织,必须充分发挥基层党组织在社会治理中的重要作用。
联系实际看,当前社会结构和组织形态发生深刻变化,对党组织统筹资源、整合力量提出了新挑战;人与组织、人与单位的关系发生深刻变化,对党组织加强对“社会人”的引导提出了新挑战;新兴经济主体和社会组织不断涌现,对杜绝各领域“治理真空”提出了新挑战。
面对新形势新任务,必须始终把基层党建贯穿基层治理全过程,充分发挥党组织引领作用,把各类群体和组织团结在党的周围,把党的领导根植于基层、根植于群众。
(二)深刻认识把握“推进社会治理现代化”的根本目标。
习近平总书记强调,要加快推进社会治理现代化,提高社会治理社会化、法治化、智能化、专业化水平。
深入领会习近平总书记的重要论述,我们认识到,提升社会治理现代化水平,社会化是主导理念,法治化是制度保障,智能化是技术支撑,专业化是实践标准,必须四个方面共同发力,才能建立新型现代化社会治理体系。
联系实际看,当前社会治理转型提升迫在眉睫,对照“四化”要求,还存在行政化倾向较重、法律缺位依据不足、信息化支撑不够、专业化能力不强等问题。
“五化”措施打造社区党建工作新格局作者:闫海龙来源:《实践·党的教育版》2016年第06期“我们夫妻俩都下岗了,家里还有两个上学的孩子,靠打零工维持生活,‘爱心超市’帮了我们大忙。
”家住锦山镇锦园社区的庞建军作为社区第一批救助对象,在“爱心超市”领到了急需的生活用品。
这是喀喇沁旗社区党组织关注弱势群众工作的一个缩影。
近年来,为切实提升社区党组织管理能力和服务能力,喀喇沁旗积极探索实施以社区管理网格化、社区工作者职业化、公共服务优质化、志愿服务常态化、信息管理数字化为主要内容的“五化”措施,着力打造社区党建工作新格局。
社区管理网格化。
按照“整体覆盖、方便管理”的原则,将每个社区按照300 — 500户左右划分成若干网格,每个网格按楼栋和居民区划分为5 — 8个居民小组。
在具备条件的社区成立党委或党总支,网格成立党支部,居民小组成立党小组。
设置社区居委会、网格管委会和居民小组长,按规定程序产生社区、网格“两委”班子及居民小组长、党小组长,形成街道、社区、网格、居民小组四级管理服务体系。
社区工作者职业化。
根据社区管辖面积、居住人口及工作任务,核定社区工作者职数,采取考核合格续聘、社会公开招聘等方式,增强社区工作力量。
完善社区工作者聘用、管理和考核办法,规范社区工作者管理。
采取学习座谈、经验交流、授课培训、参观考察等形式,加强社区工作者职业培训,提高管理社区事务、服务居民本领。
将社区工作者工资、保险等统一纳入财政预算,逐步提高社区工作者待遇,努力建设一支高素质社区工作者队伍。
公共服务优质化。
社区工作用房和居民公益性服务设施建设纳入城镇规划,设立“一站式服务”办公大厅,专设法律咨询、社会保障、卫生计生、环境绿化、综治调解等窗口,缩短办事流程,方便居民办事。
针对居民反映的基础设施、劳动就业、社会保障、医疗卫生等方面问题,采取定期联席协商的方式,协调相关部门开展组团式服务。
探索实施“社会主导、政府引导、社区管理”资金和物资筹集统一使用、重点救助的运行模式,建立“爱心超市”,搭建密切党群关系的桥梁和纽带。
全面探索"党建+"社区治理模式作者:西城区广内街道西便门东里社区书记潘瑞凤来源:《社会与公益》 2018年第5期潘瑞凤,北京市西城区广安门内街道西便门东里社区党委书记。
在17年的工作中,她以“百姓利益无小事”的理念,将居民当做家人,用真情为社区居民服务,成为居民的贴心人。
2017年6月23日,潘瑞凤在北京市第十二次党代表大会上被选举为北京市出席党的十九大代表。
同时,在工作上她不断创新进取,在党建工作中取得了突出成绩。
西便门东里社区党委积极探索推行”党建+”社区治理模式,进一步激发基层社区治理活力,不断创新基层党建工作新格局。
一、“四个有效”带动区域共治,促进地区新效能l、有效加强覆盖力度。
建设区域党员服务中心,打破党组织隶属关系的限制,打破地域分隔,采取联建、联管的方式加强组织设置,形成以社区党组织带动驻区单位的“1+N”共建党组织的区域化组织体系架构,协商解决区域重大事项,群策群力。
与驻区单位建立“党建共管”、“组织共建”、“资源共用”、“服务共享”的区域化共建新模式。
2、有效整合区域资源。
充分调动和利用现有的党建资源,充分挖掘区域性的公共资源和党组织及党员的自身资源,为驻区单位和居民提供最优质的服务。
如,联手开展健康服务行,联手开展文明礼仪行,联手开展绿色环保行等,做到优势互补和资源共享,做到共商共治与服务共享。
3、有效形成整体合力。
针对在职党员开展“立足岗位做贡献、服务社区做表率”等志愿服务活动,做到把党员形象树起来;针对退休党员开展“保持公仆本色,始终牢记党员身份”等形式多样活动,做到把党员身份亮出来;从社区安全、环境、文化、服务等方面为居民提供更加丰富、更加精细的服务。
二、“三社联动”发动资源联结,促进服务新提升l、立足民需,把需求导向和民意立项做到有效结合。
社区围绕社区居民的硬件类、环境类、文化类和服务类需求,听取群众意见,收集社情民意。
转变工作模式和服务方式,以解决群众反映强烈问题为任务导向,着力构建民生民意立项机制。
2024年发挥组织基础建设引领作用构建社区自治共治新模式随着社会的发展和进步,社区自治共治的重要性日益凸显。
社区作为人们生活的基本单位,是联系相关部门和居民之间的桥梁,也是居民参与社会治理的重要平台。
然而,当前我国社区自治共治模式存在一些问题和挑战。
为了进一步提升社区自治共治水平,构建新模式,建引领作用不可或缺。
首先,在2024年发挥建引领作用构建社区自治共治新模式中,需要加强组织在基层组织中的领导地位。
组织是我国特色社会主义制度的重要组成部分,在推动基层民主、加强社会管理、提升居民参与意识等方面具有独特优势。
因此,在新模式构建中,应当进一步加强组织在基层组织中的地位和作用,并形成一套科学有效的工作机制。
其次,在2024年发挥建引领作用构建社区自治共治新模式中,需要推动相关部门与群众之间更加紧密的联系和沟通。
相关部门作为社区治理的主体,应当更加主动地了解居民的需求和意见,及时解决居民的问题,提高社区治理的针对性和实效性。
同时,相关部门应当加强对社区居民自治意识和能力的培养,引导居民参与社区自治共治,形成相关部门与群众共同参与、共同管理、共同分享成果的良好局面。
第三,在2024年发挥建引领作用构建社区自治共治新模式中,需要加强法治意识和法治建设。
法律是社会管理的重要工具,在社区自治共治中起到重要作用。
因此,在新模式构建中,需要进一步加强对居民法律意识的培养和教育,并提供相关法律服务。
同时,要加强对社会管理相关法律制度的完善和落实,并提高执法部门在社区治理中的效能。
第四,在2024年发挥建引领作用构建社区自治共治新模式中,需要注重创新机制和方式方法。
随着科技进步和信息化发展,我们可以利用互联网、大数据等技术手段来提升社区自治共治水平。
例如可以通过搭建在线平台,让居民随时随地参与社区事务的讨论和决策,提高居民的参与度和满意度。
同时,还可以利用大数据技术分析社区治理的问题和矛盾,提供科学决策依据。
此外,还可以加强与社会组织、企业等力量的合作,共同推动社区自治共治新模式的建设。
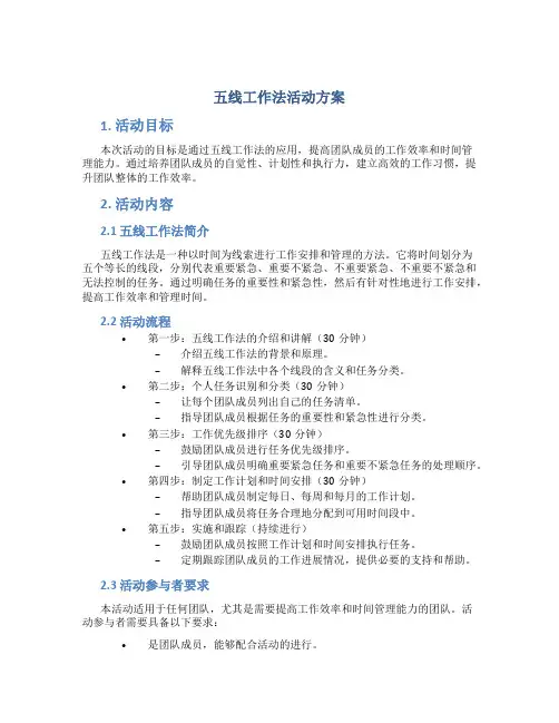
五线工作法活动方案1. 活动目标本次活动的目标是通过五线工作法的应用,提高团队成员的工作效率和时间管理能力。
通过培养团队成员的自觉性、计划性和执行力,建立高效的工作习惯,提升团队整体的工作效率。
2. 活动内容2.1 五线工作法简介五线工作法是一种以时间为线索进行工作安排和管理的方法。
它将时间划分为五个等长的线段,分别代表重要紧急、重要不紧急、不重要紧急、不重要不紧急和无法控制的任务。
通过明确任务的重要性和紧急性,然后有针对性地进行工作安排,提高工作效率和管理时间。
2.2 活动流程•第一步:五线工作法的介绍和讲解(30分钟)–介绍五线工作法的背景和原理。
–解释五线工作法中各个线段的含义和任务分类。
•第二步:个人任务识别和分类(30分钟)–让每个团队成员列出自己的任务清单。
–指导团队成员根据任务的重要性和紧急性进行分类。
•第三步:工作优先级排序(30分钟)–鼓励团队成员进行任务优先级排序。
–引导团队成员明确重要紧急任务和重要不紧急任务的处理顺序。
•第四步:制定工作计划和时间安排(30分钟)–帮助团队成员制定每日、每周和每月的工作计划。
–指导团队成员将任务合理地分配到可用时间段中。
•第五步:实施和跟踪(持续进行)–鼓励团队成员按照工作计划和时间安排执行任务。
–定期跟踪团队成员的工作进展情况,提供必要的支持和帮助。
2.3 活动参与者要求本活动适用于任何团队,尤其是需要提高工作效率和时间管理能力的团队。
活动参与者需要具备以下要求:•是团队成员,能够配合活动的进行。
•对提高工作效率和时间管理有需求或兴趣。
3. 活动效果评估为了评估活动的实施效果,可以使用以下几种方式进行评估:•个人效果评估:通过团队成员个人的工作计划和任务完成情况进行评估。
比较活动前后的任务完成情况和效率提升程度。
•团队效果评估:通过团队整体的工作效率和成果进行评估。
比较活动前后的工作效率和成果提升程度。
•反馈评估:收集团队成员的反馈和意见,了解活动对于个人和团队的影响和改善点。
以五大发展理念引领构建社区党建新机制作者:陈宝刚来源:《求知》2017年第05期在当今社会管理呈现多元化、复杂化的态势下,社区党组织建设要以五大发展理念作为强大的思想武器,不断创新社区党建机制,推进社会管理与构建和谐社区战略实现新的发展。
1.强化创新,构建社区党建工作动力机制。
一是加强以“网格化组织、多元化队伍、多样化阵地、实效化载体、长效化机制”为主要内容的服务型党组织建设。
创新“街道党工委、社区党组织、网格党组织、党小组”四级基层党组织网络体系,确保每个网格都有党组织、每名党员都在网格中,以网格为基础,调整基层党小组设置,把同一网格内的联户党员编入一个党小组,实行“网格服务团队+党小组”联户方式,实现联系群众工作的网状化、普遍化、制度化以及工作责任的固定化。
二是进一步深化“五好党支部”创建,做到“一支一策”。
通过理顺组织构架、强化阵地建设、健全管理制度,大力推进“两新”组织“两覆盖”工作。
坚持迎着问题抓党建,顺着形势搞创新,盯紧抓实社区党建工作薄弱环节,深化社区特色党建工作,开展社区党组织星级管理评定,推进领导体系、组织设置、实践载体“三个创新”。
积极抓好社团党建、楼宇党建工作,解决好建起来、管起来、活起来的问题。
三是结合推进学习型、创新型、服务型党组织建设,集聚和培养更多党建工作创新人才和招法,建设一支实力雄厚、富有创新精神的党组织和党员干部队伍,形成人人希望创新、人人皆可创新的浓厚氛围,为社区党建工作注入新动力。
2.加强协调,构建社区党建工作整体功能提升机制。
要着力解决社区党建工作组织协调问题,实现社区党组织整体功能最大化。
一是协调完善社区业主与物业公司之间的关系,打造社区管理、社区协调的新机制。
探索对社区实行社会化、一体化的管理,在社区党组织的领导下,形成社区居委会、业主委员会和物业公司以及辖区单位、社团等互为依托、互相支持、多方协作、互利共赢的社区党建新模式。
选举社区居委会、业主委员会和物业公司及辖区单位负责人中的党员在社区党委中任党委委员,业主委员会和物业公司负责人在社区居委会中兼职,社区居委会主任到物业公司做监督员,在业主委员会中做列席委员,交叉任职,定期组织召开联席会议,及时协调解决物业管理中存在的突出问题。
党建引领工作法在苏州的实践探索
毛波杰;韦玮
【期刊名称】《中国物业管理》
【年(卷),期】2022()3
【摘要】近年来,苏州“红色物业”建设方兴未艾,各物业服务企业普遍强化了企业内部的党建工作。
这一方面是由于行业党组织和地方党组织的指导推动;另一方面则是广大物业服务企业特别是民营物业服务企业切切实实感受到抓好党建确实能促进企业的发展。
笔者最近调研了多家物业服务企业的党建实践,对各企业党建工作方法进行了着重研究和总结归纳,提炼出苏州物业管理行业的“党建引领工作法”,希望抛砖引玉,得到党建专家和行业党务工作者的批评指正。
【总页数】5页(P81-85)
【作者】毛波杰;韦玮
【作者单位】苏州苏大教育服务投资发展集团
【正文语种】中文
【中图分类】F29
【相关文献】
1.探索推行“五线工作法” 构建党建引领社区发展治理新格局
2.党建引领“六民工作法”暖民心天府新区兴隆街道罗家店村探索“六民工作法”侧记
3.探索推行\"五线工作法\"构建党建引领社区发展治理新格局
4.基层党建引领社区治理的创新实践及经验启示——以成都市新都区"五步工作法"为例
5.探索微综合体“四联四共”工作法,提升城市基层党建引领社会治理效能
因版权原因,仅展示原文概要,查看原文内容请购买。
以“五线”为支撑,开创司法工作新局面近年来,某某某区司法所在区司法局的精心指导下,紧紧围绕“抓源头、重调节、强服务、促和谐”的思路,以人民群众满意为突破点,以“五条服务线”为支撑,创新司法服务方法,强化人民调解职能,全面做好矛盾纠纷调解、社区矫正管理和刑满释放人员的安置帮教、法律援助和普法宣传等工作,取得了明显的成效。
某某年被某某市司法局评为市级规范化司法所,某某年被中共某某市某某区委,某某区人民政府评为先进单位。
某某年被某某区司法局评为司法行政工作先进集体。
一、夯实基础,规范程序,打牢工作保障线为全面推进司法行政工作的常态化、长效化、制度化,某某某司法所进一步夯实阵地建设,配备了各类硬件设备,加快司法规范化建设进程。
适时召开司法工作会,重点部署司法调解各项工作,明确工作的任务和步骤,积极探索司法工作的新模式和新途径。
成立了法律服务工作站、人民调解室、社区矫正室,健全完善了法制宣传教育工作制度、司法所工作职责、司法所长工作职责、司法所工作人员职责及社区矫正工作人员“六不准”等制度,规范了工作流程,成立了司法领导小组,配备了司法所工作人员,负责指导、协调、服务某某人民调解工作。
同时健全完善了司法行政、人民调解、社区矫正、刑满释放、安置帮教、矛盾排查、法律援助、普法宣传等各类台账,做到了登记的规范化、管理的有序化、机构的完善化,促进了基层司法工作健康发展。
二、排查调处,重视调解,强化矛盾化解线健全人民调节组织网络,立足“抓早抓小抓细”,全面推进矛盾纠纷排查调处工作。
坚持每月一排查一分析制度,突出工作的法治化、规范化。
充分调动辖区人民群众的力量,借助辖区各人民调解组织和人民调解员的中坚力量,全面开展排查调处工作,做到防微杜渐,防患于未然。
司法所注重因地制宜,针对矛盾的复杂性和多样性,聚焦多发、易发的矛盾,重点排查了辖区邻里纠纷、家庭婚姻、土地拆迁等矛盾,分析研判矛盾发生的原因,及时及时妥善化解处置,有效地防止了“民转刑”案件、群体性事件的发生。
探索城市基层党建引领社区治理新路作者:何海兵来源:《党政论坛》 2017年第7期自2014年底上海市委颁布创新社会治理加强基层建设“1+6”文件以来,各个区、街道都将基层党建引领社区治理摆在突出的位置,开展了调整组织机构、搭建联席平台、完善会议制度、加强队伍建设等多项工作,取得了积极成效。
本文通过对上海市16个区525位居民区党组织书记的调查数据分析,了解到当前党建引领社区治理尚存在的一些问题,并就进一步探索城市基层党建引领社区治理的新路子提出若干对策思考。
一、当前上海城市基层党建引领社区治理存在的主要问题1.城市基层党建引领社区治理的结构尚未完全成型在街道层面,从党的建设系统来看,有街道党工委、社区党委、行政党组、社区党建办公室、社区党建服务中心、区域化党建工作联席会议平台等;从社区共治系统来看,有街道办事处、驻区单位、社会组织、社区委员会、社区公益基金(会)平台等。
但是,目前基层党的系统和社区共治系统如何有效对接的问题并没有完全解决。
在居民区层面,从对上海市16个区的抽样调查来看,绝大多数居民区都建立了区域化党建平台,但多元主体作用发挥的情况,不同类型的社区有所差异。
商品房社区中,驻区单位、社会组织的作用发挥一般;售后公房社区中,物业公司发挥作用最弱;动迁安置社区中,物业公司、业委会、社会组织的作用发挥都最弱。
具体到业委会的运作情况,业委会正常运作比例最高的是商品房社区,勉强维持比例最高的是混合型社区,无法运作比例最高的是动迁安置社区。
2.城市基层党建引领社区治理的机制尚未良性运转在街道层面,首先,总体来看区域化党建平台更多停留在共建的层面,驻区单位更多的是出钱出物给社区,承担单向的责任。
区域化党建平台没有和社区基金(会)实现对接,驻区单位没有更多地参与到公共议题和公共项目当中来。
其次,社区委员会的设立和运作,相当一部分停留在形式层面,实质性运作的很少。
再次,每年实施的实事项目,更多注重结果导向,过程注重不够,没有在过程中有效引导居民参与,没有在过程中传递价值。
2024年以“五联”模式为抓手探索组织建设引领社会治理新路子一、引言2024年以“五联”模式为抓手探索组织建设引领社会治理新路子,是我国社会治理领域的一项重要探索。
随着社会的发展和进步,传统的社会治理模式已经难以适应新形势下的需求。
因此,探索组织建设引领社会治理新路子是当前亟待解决的问题。
本文将从五联模式的概念、背景和意义出发,分析其在组织建设中的应用,并探讨其在引领社会治理中所带来的新机遇和挑战。
二、五联模式概述1. 五联模式定义“五联”是指相关部门、企业、学校、军队和社区之间建立起紧密联系和合作关系,并共同参与社会治理工作。
这种模式强调多方合作与共同参与,通过各方力量的整合与互补,实现资源共享、信息共享和协同发展。
2. 五联模式背景传统上,我国社会治理主要由相关部门主导,并以相关部门为中心进行决策与实施。
然而,在经济快速发展和信息技术进步带来多元化需求的背景下,单一的治理模式已经无法满足社会的复杂需求。
因此,五联模式的提出正是为了适应社会治理新形势下的需求。
3. 五联模式意义五联模式的提出意味着社会治理将从单一主体向多主体、多元化发展,形成了相关部门、企业、学校、军队和社区之间相互合作、相互支持的新格局。
这种合作关系将促进各方资源优势互补,提高治理效率和质量。
三、五联模式在组织建设中的应用1. 相关部门相关部门在五联模式中发挥着组织建设和协调作用。
相关部门需要加强对各方力量之间关系和协作机制的管理,推动各方在组织建设中发挥积极作用。
同时,相关部门还需要制定相应和法规,为各方合作提供保障。
2. 企业企业在五联模式中承担着社会责任和推动力量。
企业可以通过参与社会治理工作来履行其社会责任,并通过与相关部门、学校等机构合作来实现资源共享和优势互补。
同时,企业还可以通过组织建设来提高自身的管理水平和竞争力。
3. 学校学校在五联模式中具有培养和传承作用。
学校可以通过开设相关课程和培训,培养具有社会治理能力的专业人才。
党旗领航社区治理新格局作者:郭洁来源:《党员生活》2019年第12期要坚持和完善共建共治共享的社会治理制度,必须加强和创新社会治理。
党的十九届四中全会提出,要坚持和完善共建共治共享的社会治理制度,必须加强和创新社会治理。
社区是社会治理的基本单元,社会治理的重心必须落到社区。
近年来,鄂州市大力推进党建引领社区治理创新,突出系统建设和整体建设,提出“党旗领航·社区创新”总体思路,形成了社区治理体系新模式。
突出一个中心。
党建引领是社区治理的政治灵魂和政治轴线。
创新社区治理,关键要把加强基层党的建设、巩固党的执政基础作为一条红线贯穿其中,建强基层党的组织体系。
要建立和完善五级组织体系,发挥街道社区党组织的核心作用,组建街道大工委和社区大党委,进而向社区、网格、小区、楼栋延伸,构建网格党支部—楼栋党小组—党员中心户的组织架构,把党的组织体系植根于广大的基层群众之中,提升基层组织力,增强基层党组织宣传党的主张、贯彻党的决定、领导基层治理、团结动员群众、推动改革发展的能力,从而保证党执政的常青树根深蒂固、枝繁叶茂。
用好两类人员。
加强和创新社会治理,关键在体制创新,核心是人。
社区工作者是社区治理的骨干力量,党员是社区治理的中坚力量,推进党建引领社区治理,必须率先把这两类人的作用发挥出来。
要强化社区工作者培训提能“一月一训”。
以“不忘初心、牢记使命”主题教育为契机,以社区工作者专业化职业化培养为目标,建立“一月一训”工作机制,系统化常态化推进社区工作者培训提能。
每月集中半天时间,分专题对区、街、社区干部进行辅导培训,突出思想转变,搭建社区工作者推进社区治理创新的知识体系和能力体系。
通过培训,推动社区工作者“对得上话”“推得动事”,各项工作落得了地。
要常态化推进区域化党建。
在市直机关中率先推进区域化党建工作,常态化开展“在职党员进社区”活动,通过“双报到、双报告”推动在职党员在社区发挥作用。
结合全国文明城市创建工作,发动在职党员在社区带头“敲门”问需、“对话”问症、“座谈”協商、“吹哨”解决,从而引领带动广大党员群众参与其中,形成人人参与、人人治理的共建共治共享格局。
石景山区八角街道景阳东街第二社区党委:“五方共建”探索党建引领社区治理新路径
作者:石景山区委组织部
来源:《北京支部生活》2021年第03期
石景山区八角街道景陽东街第二社区党委探索党建引领基层治理新模式,构建了社区党委、居委会、物业公司、产权单位、业主代表“五方共建”工作机制,切实解决社区治理中各种烦心事操心事揪心事,不断提升居民的获得感、幸福感和安全感。
创新联动模式,构建“1+4+X”五方联动治理模式。
以社区党委为核心,以居委会、物业公司、产权单位、业主代表为固定成员,同时根据议事内容和协商需要,将党建工作协调委员会成员单位、“老街坊”志愿者等纳入社区治理体系,形成多方联动、同向发力的社区治理新模式。
规范议事机制,建立日巡查、周检查的问题发现机制。
及时发现物业管理、垃圾分类等社区治理中存在的问题并收集汇总,通过要事随时商、常规月会商,实现大事共商、难题共解、实事共做,有效解决噪音扰民、装修垃圾清运不及时、高层水压不稳、休闲绿地路灯不亮等矛盾和问题340余件。
以“五方共建”为抓手,激发基层治理活力。
社区党组织联合居民群众、辖区单位等广泛开展月月有主题、季季有重点的“党建+”系列活动,通过志愿服务、结对帮扶、爱心助老等形式,进一步释放基层党建活力,增强社区治理效能。
市域社会治理现代化工作进展情况汇报今年以来,XX市坚持把党的领导贯穿到基层治理全过程各方面,创新体制机制、整合资源力量,全面加强党委对基层治理的统领统揽,系统性、整体性、全域性开展党建引领城乡社区发展治理探索实践,有效促进基层党建与基层治理相融互促,推动了城市高质量发展高效能治理,增强了人民群众的幸福感获得感安全感。
一、构建党委统揽、高效协同的组织领导和工作运行体系。
针对城市治理中普遍存在的“九龙治水”的体制弊端,坚持把“特大城市治理”下沉到基层组织单元来重构,创新城市治理体制机制。
创新党委统领城市治理体制,在市县两级独立设置“城乡社区发展治理委员会”,由同级党委常委、组织部部长兼任委员会主任,整合组织、政法、民政等33个党政部门的资源力量,打造区(市)县、镇街、村(社区)、小区四级示范建设引领体系,构建起统一领导、上下联动、运转高效的城乡社区发展治理工作机制。
创新党委统筹社会治理机制,推动社区发展治理与社会综合治理衔接融合,社治委、政法委建立工作联动、问题联解、绩效联评机制,在镇街和社区层面统筹政法、社治、城管等力量资源,构建“一支队伍统管、一张网格统揽、一个平台统调、一套机制统筹”协同机制,整体提升城乡基层治理效能。
创新党委领导城乡基层治理机制,按照省委统一部署,接续开展乡镇行政区划、村级建制调整改革,乡镇(街道)减幅XX%,村(社区)在历史调减XX%的基础上再调减XX%,并建立产业功能区主责产业发展、镇街主责公共服务和社会管理、部门负责综合保障和执法监管、社区主责组织动员和便民服务的职责分工体系。
二、构建一核引领、多元协同的基层组织动员体系。
针对发展中基层党组织推动力层层递减等问题,坚持基层党建与基层治理、城市治理与乡村治理、社会治理与基层治理“三个一盘棋”,织密基层组织动员体系。
一是发挥党的政治功能,把人心凝聚起来,构建城乡社区“价值共同体”。
坚持把习近平新时代中国特色社会主义思想作为塑造社区共同价值的引领旗帜,把新发展理念作为指引城乡社区发展治理路径的导向航标,持续推动基层党组织转理念、转方式、转作风、提能力。
松原市宁江区“五式”工作法开创域市基层党建新局面
作者:孟凡海,金世杰
来源:《新长征》 2017年第12期
松原市宁江区以加强基层服务型党组织建设为契机,探索实行“五式”工作法,有效提升了社区社会治理和服务群众能力,提高了社区居民幸福指数。
建立“立体式”工作机制,压实城市基层党建主体责任。
区委、区政府、各街道领导班子成员分别建立包保联系点,定期深入社区实地调研、破解难题。
建立“大工委”会议、党建联席会议制度,出台党建工作考评细则,实现了城市基层党建工作目标具体化、考核科学化、责任明确化。
实行“网格式”管理模式,发挥城市基层党建组织优势。
形成“社区党总支+网格党支部+楼宇党小组”的管理服务框架,整合各类信息平台,建立“信息化网格”。
树立“家庭式”服务理念,彰显城市基层党建人文关怀。
实施政府购买居家养老服务,由专业机构向居家老人提供生活照料、医疗保健等服务,全区居家养老服务对象500 余户,累计投入资金170 多万元。
设置“订单式”服务品牌,丰富城市基层党建服务内涵。
社区根据群众需要拟定“服务需求清单”,驻区
单位根据各自部门职能提供“服务项目订单”。
搭建“开放式”文化平台,营造城市基层党建温馨氛围。
全区58 个社区全部建立了文化活动中心,活动站点达到150 多个,有各类文体协会47 个,积极争取到资金100 余万元。
(松原市宁江区委组织部孟凡海金世杰)
责任编辑/隋幸真。
探索推行“五线工作法” 构建党建引领社区发展治理新格局
作者:成都天府新区华阳街道党工委
来源:《四川党的建设》2018年第11期
为认真贯彻落实党的十九大精神,切实发挥基层党组织的政治领导力、思想引领力、群众组织力、社会号召力,着力构建党建引领社区治理体系,在四川天府新区成都党工委的坚强领导下,华阳街道党工委认真贯彻落实成都市城乡社区发展治理大会精神,推动建设高品质和谐宜居生活社区,按照新区推动建设便民、乐民、安民、惠民、育民“五民社区”工作部署,结合华阳实际,提出形态优美、服务完美、关系和美、人文善美、生活甜美“五美社区”建设目标。
在实践中,华阳街道党工委在安公社区探索推行凝聚党员线、健全自治线、发动志愿线、壮大社团线、延伸服务线等“五线工作法”,初步构建起党建引领社区发展治理新格局。
目前,华阳街道获得成都市城乡社区发展治理全域示范街道称号,辖区安公社区、菜蔬社区获得成都市城乡社区发展治理示范社区。
凝聚“党员线”,强化党建引领
优化党组织设置。
采取“社区党委+四类党支部+特色党小组+党员示范岗”的方式,下设小区党支部引领居民自治,开放式街区党支部强化社会综合治理,非公企业党支部整合社会资源,社会组织党支部统筹公益服务,设置平安建设、就业创业、困难帮扶等特色党小组30个,在社区图书馆、社区广场、小区活动室等公共空间设立党员示范岗48个,有效提升“两个覆盖”。
促进区域互联互动。
充分发挥社区党委资源整合能力,由社区党委牵头与辖区派出所、石油公司等7家区域内党组织签订共建责任书,与四川大学、四川航科等8个区域外党组织签订联建协议,社区成为区域化党建核心和枢纽型党建重要节点。
从严党员教育管理。
推行“基本义务+服务任务”党员“双积分”模式,2017年社区党员组织生活参加率达到90%,党员志愿服务时长超过8000小时。
完善党员“承诺、践诺、评诺”机制,每名党员为社区发展治理献计献策等承诺5-7项,每季度在党员大会上“交账”,按年度评出“优秀”“合格”“不合格”等次,切实引导党员当标杆、作示范。
健全“自治线”,突出居民主体
设立“四大”专委会。
设置社区教育、小区自治、公共管理、公共服务类四大专委会(全街道共成立专委会124个),每个专委会成员由相关领域单位、团体、机构的专业人员组成,细化梳理专委会职能职责126项,切实为居民提供专业化、个性化的社区服务。
完善三级议事规则。
根据“分层议事、分类议事”的原则,组建社区、居民小组、小区三级议事会,按照10户1人的标准,逐级推选各级议事会代表303人,实现民事民议、民事民决。
2017年,社区三级议事会共议定智慧社区养老建设、公园式小区改造、花园式街区建设等事项165件,全部实现高效顺利实施。
实施“五微”小区治理。
实施建立微中心、设立微平台、培育微组织、完善微机制、开展微服务“五微”治理,打造小区居民活动室、微生活馆等微中心5个,组建乡贤队伍9支,制定“垃圾五分类”“搭建十不准”等居民公约10个,实现小区微治理灵活化规范化。
发动“志愿线”,聚焦供需对接
组建志愿服务队伍。
采取“中心+站点+服务队”模式,成立社区志愿者指导中心,设立志愿者服务站点5个,组建文明劝导、爱心服务等志愿者服务队41支,注册志愿者2000余人(占社区居民总数近17%),初步形成“人人做志愿、志愿为人人”的志愿服务浓厚氛围。
创新服务积分管理。
以“服务换积分、积分兑实物、积分兑服务”的方式,成立志愿者“积分银行”,制定志愿服务积分兑换办法,志愿积分可在12个点位兑换商品和15处公共服务空间兑换有偿社会服务。
2017年,社区全年志愿服务总时长达3.5万小时,105人评选为“志愿服务达人”。
创建志愿服务品牌。
通过走访入户、网络征求等方式,定期收集社区居民在居家、教育、养老等方面的需求,按需设置志愿服务“订单”,明确服务主题、内容和形式,先后创建“安公孝老行”“小小设计师”“绿动公园城”等品牌志愿服务活动,“籍公益·安民心”安公社区精神得到发展和弘扬。
壮大“社团线”,推动多元参与
大力培育社会组织。
围绕文化、教育、关爱、人居等服务领域,孵化培育“根系式”社会组织8家,采取“财政资金少量补贴+提供有偿服务”的方式,有效提高社会组织“自我造血”功能。
2017年,社会组织为社区居民提供社会服务项目27个,服务居民5万余人次,节约财政资金30余万元。
发展壮大自组织。
建立自组织培育激励“三个一”机制,即“建立一套规范章程,寻求一个活动场地,建立一套激励机制”,由社区党委引导成立京剧社、读书会等群众自组织85个,注册会员3000余人,年均开展活动1400余场次,有效丰富了居民业余文化生活。
充分调动群团参与。
鼓励社区离退休干部等精英人士进入社区团委、老协、妇联、残联等群团组织。
同时,不断丰富服务和活动开展平台载体,创建“青少年心理成长营”“蓉漂菁蓉汇”等市级活动品牌,形成了“党建引领、群团助力”的工作格局。
延伸“服务线”,实现高效便民服务
完善社区服务配套设施。
通过公建配套、共建共享等方式,打造了党群服务中心、社区图书馆、儿童托管中心、就业创业中心、物业指导中心等3000平方米可进入、可参与公共空间。
引导培育健康管理中心、老年食堂、慈善超市、社区诊所、平价菜市等社区配套服务产业,初步构建起“15分钟社区生活服务圈”。
搭建居民互助服务平台。
建立全民参与服务中心,全面收集居民可提供服务资源和个体需求,通过树立感恩回馈意识,引导社区服务对象成为新的社区服务力量,有效发挥服务乘积效应。
2017年,居民开展互助服务项目275个,切实增强“全民享受服务,全民参与服务”意识。
注入社区服务新动能。
设立社区基金,开设慈善茶座、报摊、图书角等“自我造血”项目,定期举办慈善义卖、公益晚会等活动,年募集服务资金30余万元。
搭建安公关爱APP、红色公益走廊等线上线下众筹平台,实现服务项目自筹自给。
2017年,社区实施非政府财政供给的服务项目38个,惠及居民2300余人次。
2018年5月5日,成都市城乡社区发展治理推进会召开以来,华阳街道党工委正全面贯彻大会精神,认真开展党建引领社区发展治理攻坚行动,奋力推动市级全域示范街道和安公社区、菜蔬社区两个示范社区建设,始终在党建引领社区发展治理中走在前列、作出示范。
(责编:裴佩)。