100张钢笔画临摹(由易到难)
- 格式:doc
- 大小:7.85 MB
- 文档页数:71
精细课上课流程精细班(手工班,美术班)星儿精细课的方法:要由易到难、由简到繁,课前准备很重要。
第一阶段(初级班)一、教学目标:提高星儿的手眼协调能力、注意力及小肌肉群的发展,为星儿的握笔能力打基础。
二、课程时间:每节课30分钟简易精细课程:①撕②拆③捏、倒、拾、捡、抓④搓、揉、点⑤摸、滚动⑥套、盖⑦搭、摆⑧乱涂乱画⑨打开与合上、翻书⑩插?串珠子。
三、上课阶段流程:1.先撕纸(方法):①先撕软纸;②撕比软纸稍硬的A4纸;③撕包装纸,由易到难;2.拆拼装玩具(方法):把雪花片插拼好,让学生去拆并要求独立完成任务(所有的拼图玩具都可以)。
3.分类放置小玩具(或“捡”“拾”地上或桌上的玩具)方法:①把玩具洒落大方盒内要求星儿把玩具无论用手抓还是用食指把洒落的小零散玩具放置小盒内要求达至独立完成任务②如能力好的星儿则要求按颜色分类或形状分类放置小盒内③让星儿把装好的玩具或豆豆再倒出来揉搓橡皮泥方法:①用手掌在桌面搓揉②用手指搓橡皮泥点坑不同手指③双手把橡皮泥拽一段的如能力好的,用手指和拇指去拽袋内摸玩具流动圆柱体:准备N个黑色收口的大袋子,里面装着各种形状的杂玩具,要求星儿到里面触摸,并要求摸到时放到另一个空袋内,及时进行互动激励表扬。
准备圆柱体设计用手滚动游戏。
淘淘盒或盖盒子方法:①配盖将用过的盒子,瓶子,杯子当玩具,老师先示范打开一个瓶盖再盖上,然后让星儿模仿,星儿打开一个在盖上,老师在给他另一个不同的,他又打开再盖上,练得熟练后再练习给不同大小形状的瓶子配盖。
②打开套杯盖,拿一只带盖的塑料茶杯,放在星儿面前,向他示范打开盖,在盖上,盖的动作,然后练习只用大拇指与食指将杯盖掀起,再盖上,反复练习做对了称赞他,用塑料套杯或套碗,让星儿模仿老师一个一个套促进星儿空间知觉发展。
③用废的彩色笔,把笔盒先让星儿拔掉,再让星儿按颜色一样的再盖上,盖对及时表扬并奖励搭积木,摆积木方法:①搭高楼,搭积木训练星儿的空间知觉和手眼脑协调水平的重要标志,开始搭时总搭不上,放歪或掉下来,老师在旁稍微辅助一下,放一个,要拍手给以表扬,以增强星儿搭高楼的兴趣和成功的满足。
山西潞安环保能源开发股份地测空间管理信息系统使用手册潞安环能股份北京大学遥感与地理信息系统研究所北京龙软科技开展2005年7月地测空间管理信息系统使用手册目录1.系统安装及相关说明............................错误!未定义书签。
1.1. 软件运行环境及安装.............................................................................. 错误!未定义书签。
1 .1.1.硬件环境............................................ ..............................................1 .1.2.软件环境............................................ ..............................................1 .1.3.软件安装............................................ ..............................................错误!未定义书签。
错误!未定义书签。
错误!未定义书签。
1.1.3.1.地质图形系统............................................. ...............................................错误!未定义书签。
1 .1.3.2.测量图形系统............................................. ...............................................错误!未定义书签。
1 .1.3.3.素描及回采工作面图形系统............................................. .......................错误!未定义书签。
我的拿手好戏六年级作文600字12篇在平凡的学习、工作、生活中,大家总免不了要接触或使用(作文)吧,借助作文人们可以实现(文化)沟通的目的。
那要怎么写好作文呢?下面是为大家整理的关于我的拿手好戏(六班级作文)600字,如果喜欢可以分享给身边的朋友喔!我的拿手好戏六班级作文600字篇1每个人都有最擅长的事儿,我的拿手好戏是挑西瓜。
什么什么?你问我为什么会挑西瓜?这还不是因为,上回和我妈在外公家赌谁选的西瓜好,最后我输了!从那时起,我就下定决心要学会挑西瓜!经过一个多月上网学习,我终于学会了挑西瓜的三大(方法):看、拍、听。
学会了技巧,我便迫不及待地跑到外公家的后院,那儿有一片西瓜田。
正好我看到外公也在里面。
我笑嘻嘻地问:“外公,你是不是又在选西瓜呢?不如让我来帮你吧!”“不需要你帮忙了,上回你和你妈比,最后不是你输了吗?我有点不信你。
”“嗨,当初的事你就忘了吧,现在的我是不可能失误的。
”我拍拍胸膛说道。
最后外公无奈地点了点头。
“哎,早说嘛,来,外公,我帮你挑。
”我兴奋地说。
说干就干,我首先使用了“看”这一大法。
我仔细看了所有西瓜的瓜藤,如果西瓜熟了的话,瓜藤叶子会变黄也会枯萎。
最终在我的细心挑选下,选择了五个大西瓜。
接下来我将进行挑瓜的第二个步骤:拍瓜。
首先将西瓜托在手中,用手指轻轻地敲打瓜。
如果托瓜的那只手有震动的感觉,一般瓜味会比较甜。
如果没有任何的震动的感觉,一般情况下这样的西瓜还没有生长成熟,也不宜食用。
到了现在,五个西瓜只剩了最后的两个西瓜,其他所有的西瓜都已经被我淘汰了。
最后剩下的两个瓜,我用“听”这一个方法。
用手敲西瓜,如果瓜能发出“咚咚咚”清脆声,那么这就是一个好西瓜,相反如果瓜的声音听起来比较闷,那它就是个没有成熟的西瓜。
排除了最后一个西瓜,我用手捧着挑好的西瓜准备给外公时,意外发生了,西瓜从我的手上滑了下去,炸成了几瓣。
我一看,果然是好瓜,里面都熟透了!这就是我的拿手好戏一一挑西瓜。
水彩画教学在高中美术教育中的重要性学科专业:作者姓名:指导教师:*****大学学位论文原创性声明本人郑重声明:我恪守学术道德,崇尚严谨学风。
所呈交的学位论文,是本人在导师的指导下,独立进行研究工作所取得的成果。
除文中已明确注明和引用的内容外,本论文不包含任何其他个人或集体已经发表或撰写过的作品及成果的内容。
论文为本人亲自撰写,我对所写的内容负责,并完全意识到本声明的法律结果由本人承担。
学位论文作者签名:日期:年月日****大学学位论文版权使用授权书学位论文作者完全了解学校有关保留、使用学位论文的规定,同意学校保留并向国家有关部门或机构送交论文的复印件和电子版,允许论文被查阅或借阅。
本人授权****大学可以将本学位论文的全部或部分内容编入有关数据库进行检索,可以采用影印、缩印或扫描等复制手段保存和汇编本学位论文。
保密□,在年解密后适用本版权书。
本学位论文属于不保密□。
学位论文作者签名:指导教师签名:日期:年月日日期:年月日水彩画教学在高中美术教育中的重要性摘要美术课程是普通高中课程的组成部分之一,对于提高学生的整体素质,发展学生的审美能力,培养学生的创新精神和实践能力具有积极的作用。
中学美术课是素质教育的组成部分,水彩画由于工具简单轻便、易于普及所以一直是普及的课程内容。
由于美术高考色彩科目,大多数学生是以“水粉画”形式参加考试,因此我们教师辅导时必须以水粉画教学为主。
同时,我国的高等美术院校各专业如国画、油画、版画、装潢设计、环境艺术设计、工业产品设计、服装设计等,在入学招生考试中均把素描、色彩列为必考科目,色彩考试也经常使用水彩画的工具材料。
因此,水彩作为色彩基础训练有着重要的意义,对于培养绘画创作和艺术设计专业人才具有“奠基工程”的作用。
本文在第一章中首先概述了高中美术教育的研究背景和研究现状,然后提出了本文的主要研究目的和方法;在第二章分别从水彩画的发展沿革、主要特征、工具材料与技巧以及艺术风格等四个方面进行了概述;在第三章和第四章重点讨论了现行高中美术教育以及水彩画教学在高中美术教育的重要性,分析了它们现在存在的一些问题,并就解决途径提出了相关的建议。
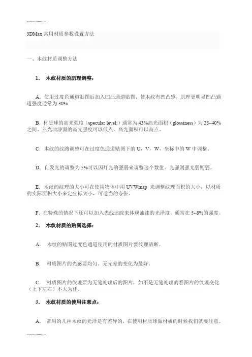
3DMax常用材质参数设置方法一、木纹材质调整方法1.木纹材质的肌理调整:A.使用过度色通道贴图后加入凹凸通道贴图,使木纹有凹凸感,肌理更明显凹凸通道强度通常为30%B.材质球的高光强度(specular level:)通常为43%高光面积(glossiness)为28~40%之间。
亚光油漆面的高光强度可以低点,高光面积可以高点。
C.木纹的纹路调整可在过度色通道贴图下的U,V,W,坐标中的W中调整。
D.自发光的调整为5%可以因灯光的强弱来调整这个数值。
光强则强光弱则弱。
E.木纹的纹理的大小可在使用物体中用UVWmap 来调整纹理面积的大小,以材质的实际面积大小来定坐标大小,可适当的夸张。
F.在特殊的情况下还可以加入光线追踪来体现油漆的光泽度。
通常在5~8%的强度。
2.木纹材质的贴图选择:A.木纹的贴图过度色通道使用的材质图片要纹理清晰。
B.材质图片的光感要均匀。
无光差的变化为最好。
C.材质图片的纹理要为无缝处理后的图片,如不是无缝处理的看图片的纹理变化(上下左右)不大为佳。
3.木纹材质的使用注意点:A.常用的几种木纹的光泽是有差异的,在使用材质球做材质的时候我们就要注意。
深色的木纹材质如黑胡桃、黑橡木等纹路的色差大,纹理清晰。
浅色的木材如榉木、桦木、沙木等材质色浅纹路不清晰,带有隐纹,二.玻璃材质的调整方法:1.玻璃材质的特性:A.玻璃材质是一种透明的实体,在3D中表现的方法有很多手法。
通常是调整材质球的不透明度和材质球的颜色。
玻璃分为蓝玻,绿玻,白玻(清玻),和茶色玻璃等。
每种玻璃都有它不同的透明度和反光度,厚度的不同也影响了玻璃的透明度和反光度。
B.自然光,灯光也对玻璃的透明度和反光度有影响。
玻璃的背景对玻璃的反光影响的强度很大,一个深色的背景可以使玻璃看上象一面镜子,在做图时就要注意这一点。
C.玻璃是有厚度的,玻璃的边由于折射的原理是不很通明,所以玻璃的边缘比玻璃本身色深,我们在3D中可以用面贴图,来体现。
我的拿手好戏《画画》作文(通用5篇)我的拿手好戏《画画》作文篇1十八般武艺,样样是好戏!我的拿手好戏是画画。
画中自有黄金屋,画中乐趣多如簇。
说起画画成为我拿手好戏的原因,这中间还有不少故事……我已经记不清自己是从什么时候开始画画的,只记得每天总会拿着笔,在家里的墙上、地板上、家具上涂涂画画。
看着家里我到处留下的涂鸦,无奈的妈妈给我买来了《少儿简笔画》,我开始在上面临摹、涂色。
5岁时,我去了绘画班。
从此以后,我画的画就越来越有样了。
上小学五年级以后,为了冲刺学习,我不得不推出了绘画班,但那颗爱画之心却越来越强烈。
我一有时间就对着一个个静物,仔细观察,独自琢磨,不厌其烦地练习,慢慢得,一张张成功的画作“脱笔而出”,也正因为这样,画画成了我的拿手好戏。
一个阳光明媚的日子里,我正在家里完成美术老师布置的作业。
我先有模有样地画起了初稿:这边应该画夕阳,那边儿应该画村庄,前边儿应该……过了好一会儿,我的初稿完成了,看着自己的佳作,我心里美滋滋的,把妈妈叫过来欣赏。
“嗯,挺好看的。
”听到这句话,我心花怒放,好像得了大奖一样。
接下来,该上色了,我拿着颜料,小心翼翼地涂染每一处地方。
时间一点点地流逝,终于,我上色完成了。
最后,把这一条边勾勒,就完工了。
画完之后,再让妈妈看看,她肯定会表扬我的。
一边想我一边提起笔,准备做最后的收尾工作。
可是,天有不测风云,一时大意,那只调皮的黑色勾线笔从我手里滑脱,天边跳出了一个黑点。
我怔住了,刚才的欣喜全部被“浇灭”……正在我苦恼时,一个想法闪过我脑间:这是夕阳图,何不把黑点画成一只大雁?说干说干,我拿起笔,三笔并做两笔,一会儿,一只栩栩如生的大雁在夕阳里自由自在地飞翔。
第二天,我把画交给美术老师,老师夸奖了我,说这只大雁是点晴之笔。
真是十八般武艺,样样有好戏!我今后还要好好练习画画,让画画成为我生活中最亮丽的风景!我的拿手好戏《画画》作文篇2每个人都有自己的拿手好戏比如:写字,弹琴,做标本,摄影、玩魔方…而我也有自己的拿手好戏,那就是画画了。
画素描的作文关于画素描的作文(精选34篇)在平凡的学习、工作、生活中,大家都写过作文吧,根据写作命题的特点,作文可以分为命题作文和非命题作文。
如何写一篇有思想、有文采的作文呢?下面是小编整理的关于画素描的作文,希望对大家有所帮助。
画素描的作文篇1经过我的努力,我的梦想终于成真了,我今天可以画素描了。
我一直以为素描很容易画,可是,听了苏老师的讲解后,我才知道什么叫做“看起来容易,做起来难。
”画素描首先要打好轮廓,再涂颜色。
你们不要上当啊,不是用彩色水笔涂,而是用各种型号的铅笔涂。
今天,我画了苹果、香蕉和花瓶。
我先打好轮廓,然后涂上交错的颜色。
涂颜色时一定要注意密集排列。
颜色分为两种——从深到浅和从浅到深。
从深到浅就是收笔轻下笔重,从浅到深则正好相反。
最主要的是注意颜色的深浅,要逐渐改变。
只要仔细观察,用心用笔,那么就可以画出一幅不错的素描。
经过将近两小时,一张栩栩如生的素描终于完成了。
虽然老师说我画得不错,但我不能骄傲,还要继续努力,争取超过别的同学。
画素描的作文篇2今天,我在父母的陪同下来到了小燕画院。
我选择了素描提高班。
这是我第一次正式地画素描。
前几次都是在美术老师李老师的指导下,画了几个草草的稿子。
一见到高高的画板,心里就觉得素描班顶难的。
“今天第一节课的任务是,自己挑一个球画一画,可以画篮球足球石膏球(笑)。
”孙老师说。
虽说是提高班,但是不出我所料,除我以外的五个同学中,有三个同学是第一次画素描。
孙老师只好耐心地讲起来:“画圆的方法。
先画一个方框,注意,方框要花准,否则你的圆形就成了椰圆了。
画完一个标准的方框之后,在标框的中心画上米字格,注意用虚线。
”接着于是孙老师在黑板上给我们画出了一个在方框米字格里的圆形。
我照着老师的样子,画了一个方框米字格,之后在米字格中间画了一个歪歪扭扭的圆形。
经过我的几番修改,终于像圆了。
我有仔仔细细地多一点,少一点地修改,画出了一个正圆形。
接着我看了一下讲台上那个石膏体射出来的倒影,便在没有老师指导的情况下,画出了一个完美的倒影。
⾸发钢笔画风景速写(⾼清原图见⽂末)钢笔画是⼀个画种,同中国画、油画、⽔彩画、版表现⼯具,绘制出不同的艺术作品。
最近⼏年,中国的钢画等画种⼀-样。
钢笔画是由国外传⼊中国的,前后⼤概有笔画艺术发展很快,不少全国性的钢笔画个展、联展,也100年左右的历史,早期⼈们⽤钢笔作为主要的⽂字书写如中国画、油画、⽔彩画、连环画等展览⼀样,出现在全⼯具。
随着印刷出版业的发展,不少画家以钢笔作为绘画国各地的美术作品展览中,并引起了社会的⼴泛关注。
⼯具为书报画插图,逐渐形成了钢笔画这- -画种。
由于钢笔画的⼯具与材料轻便简单、携带⽅便,再当今钢笔画已被⼴泛应⽤于动漫卡通画、连环画以加_上钢笔画作品⼜易于保存,所以深受⼴⼤从艺⼯作者的。
及绘制建筑设计效果图、产品设计表现图等。
秋到杨美村这是⼀幅较为精细的钢笔素描写⽣画,作品⼤⼩仅有21cmx 19cm,构思构图⼀般。
起初是想画⼀幅简单的速写,⽤0.5mm的签字笔勾勒给学⽣做⽰范,后来发现不少学⽣只想学习⽤寥寥⼏笔就能把物象的⽐例、结构、特征勾勒出来的“技法”技巧⽽没有耐⼼进⾏深⼊细致的形体刻画,为此决定就将这幅速写作品⽤0.38mm的签字笔深⼊画成了⼀幅素描风景画,告诉学⽣加强造型基本功的重要性。
福建⼟楼写⽣(之⼀)画⾯中的⼟楼表现简洁明快,⿊⽩分明,整体感强。
砖墙肌理形.态虽然没有⼀⼀刻画,但⾼⼤的⼟楼民居仍能够给⼈以坚实、厚重的感觉。
⼭寨速写这是⽤圆头马克笔在⼗六开纸上画的速写,笔法流畅灵动,线条勾勒⾃然,没有刻意造作的痕迹所⽤笔墨虽然不多,但⼭村⽼屋悠远孤寂的意境跃然纸上。
侗乡⼩记该作品采⽤最常见的横向式构图,⽔的横向线与建筑物的竖向线是互相对⽴,但⼜是和谐统⼀的。
⼭与树的曲线,丰富了画⾯的表现形式。
⼭寨停车场速写这幅作品是签字笔结合使⽤马克笔创作⽽成。
作画前先⽤签字笔勾勒出⼈物基本的动态与⾃然场景,然后⽤圆头马克笔画出⼤块的⿊⾊调与投影。
渲染强烈的阳光感,丰富画⾯的造型语⾔。
《钢笔画艺术》——第五篇作者:发表日期:2008-09-28 20:38:24 来源:第五篇、钢笔画效果的表现(李浙安钢笔画作品赏析范例)图33图33是一幅描绘山村小街的速写,作者选择较低的视平线以体现山区的地形特色。
画面中建筑物的重笔刻画与小街的简洁描绘形成显明的对比,产生很佳的纵深感。
在描绘山区景观一般要注意动静结合才能更好地反映山区幽静环境中的质朴民风,如果这幅画中缺少那个挑担的人物,画面会显得死气沉沉,正是有了这一动态人物的背影刻画,使画面有了生气,同时使画面的纵向发展为人们留下了更多的想象空间。
图34同样是描画山区小景,但图34这幅画的构图、用笔风格与前一幅有明显的差别,可见钢笔画在刻画对象时的风格多样化。
这幅作品在用白描手法的同时大胆采用了铺涂法,使画面的层次更加突出,从而展示出山区民居依地貌而筑的特色。
这幅作品的近景以简洁勾画加适当暗影的画法使树有了虚实变化,重点突出在中景的建筑物,这里要注意民居前地坪石垛在石梯上的投影处理,正是这一投影处理才能使人感受到傍晚的阳光余晖(虽然光没有表现出来),从而产生了立体感。
远景的远山则被画家一笔带过,与前景的虚形成呼应,使整个画面具有很好的空间度。
这幅钢笔画无论是在构图、用笔技法乃至画面虚实处理方面都不失为佳作。
图35钢笔画用笔技法表现具有多样性,而用笔的粗放与细腻会形成画面风格的变化。
作者在图35这幅作品的用笔体现了他扎实的书法底蕴,这是一幅典型的含有书法笔意的钢笔画,从树枝的勾画中看到楷书用笔的藏露特点,在建筑物与道路的勾画带有明显的行书使转痕迹。
我在前文中曾提到钢笔画用笔技法要从姊妹艺术中汲取营养,从这幅画中是很能说明这一点的。
图36图36这幅反映了选择好的处景视域给画面布局带来的效果。
在山野临溪之处,这样的景观随处可见,但如果不对画面布局作适当的取舍,结果往往使画面主题不突出,结构杂乱无章。
从这幅写生的主题来看是要反映人类对大自然生态的破坏所导致的可悲局面,干涸的溪流与枯枝败叶都反映这一主题。
我的拿手好戏作文介绍画画特长2020我的拿手好戏作文画画一在生活中处处有艺术,每一个人都会有一技之长,而美术就是我比较得意的一门,而画画也是我最擅长的也是最喜欢的。
我是从小喜欢画画,小时候见到大哥哥大姐姐画的画栩栩如生,十分的好看,那时候我就在心里面下定决心一点要画画,要画得比大哥哥大姐姐画的还好看。
所以我就开始学画画了,后来连墙上,冰箱上都有我的“杰作”。
有一天,爸爸妈妈终于看不惯了,给我买了一本简笔画练习。
后来,我越来越喜欢画画,画的有模有样的。
再后来,爸爸妈妈觉得我在美术方面有天赋的。
在去年放暑假时便给我报了一个简短的美术班。
我的画技果然提高了很多!上四年级了,我们要做手抄报了,我们这组的组长毫不犹豫的把这个任务交给了我。
那是一个周末,我拿出在外面买的素描纸做了起来。
看着这张a3的纸几乎占了整个桌子的二分之一,我有点不想做了,可是想画画的心情使我动起笔来。
不一会就这张纸上已经不在单调了,有条条用铅笔勾出来的线条躺在这张洁白的纸上。
然后我又用水彩笔通通描了一遍……妈妈已经叫了一遍又一遍……第二天早上醒来的时候我已经躺在了温暖的被窝里,原来是因为做完以后太晚了就睡着了,是妈妈把我抱进来的。
我把手抄报带到了学校,大家都称赞不已,老师把他贴在了墙上,我,更爱画画。
2020我的拿手好戏作文画画二我的课余生活有很多,画画、书法、跳绳、打羽毛球……但是我最拿手的是画画。
从四岁开始,我就参加了美术培训班,学习一年后,我就喜欢上了画画。
刚开始,我还不会画。
谭老师走过来,握着我的右手,一笔一画地教我画,一下子就画出了一只可爱的小花猫。
我再望了望坐在我前面的一位大姐姐,她画的是一只可爱的小狗,画得栩栩如生,我羡慕极了,暗暗下决心,一定要努力学习,像姐姐一样画出美丽的图画。
冬天到了,天气渐渐冷了,我每次画画的时候,手都被冻僵了,但我依然坚持画。
谭老师看到我那么喜欢画画,他就每天坚持教我。
我的画画水平越来越高了。
谭老师对我说:“你的画进步很大,你可以参加湛江的书画比赛了。
钢笔画的几种常见表现方法汇总展开全文钢笔画钢笔画是以普通钢笔或特制的金属笔灌注或蘸取墨水绘制成的画。
钢笔画属于独立的画种,是一种具有独特美感且十分有趣的绘画形式,其特点是用笔果断肯定,线条刚劲流畅,黑白对比强烈,画面效果细密紧凑,对所画事物既能做精细入微的刻画,亦能进行高度的艺术概括,肖像、静物、风景等题材均可表现。
钢笔画(Pen drawing)又分为写实钢笔画,彩色钢笔画,钢笔淡彩画,设计类钢笔画等不同种类,所有笔尖有粗、细、扁、圆等多种,不同的笔尖可以产生不同的效果。
通过单色线条的变化和由线条的轻重疏密组成的灰白调子来表现物象的。
西方有许多精于钢笔画创作的画家。
在中国则属新画种,尚处于发展当中。
熟练掌握钢笔画的技法有很多种,点法、马国斌的竖直排线法、交叉排线法等等。
下面我们一起来了解了解三种钢笔画的具体表现方法。
1、线条画法:线条画法又称线描,它是既古老也是最现代的描写形式。
在表现手法上舍去或削弱光影、明暗等对物象所造成复杂的关系,用线条表现物象与空间的交接边缘(外轮廓)、用线条表现这一面与那一面过渡或衔接(称内轮廓)。
做到细心观察和体验,注意线条的来龙去脉,看它从哪里来,到哪里去,两线怎样相交、怎样衔接以及上下、左右、前后关系。
通过运笔快慢、顺逆、顿挫、圆转、方折,准确地表现出来。
表现物象的质感也是靠运笔的控制来达到。
如运笔平稳,线条光洁,称实线,表示质地坚硬;运笔细而快,线条疏松,称虚线,表示质地轻软;运笔转折圆柔,表示软;运笔快而流畅,表示活泼;运笔慢而顿挫,表示稳固;运笔平稳、粗细均匀,表示严谨。
线条画法除了要注意运笔方法外,还要研究线条的组织方法。
独线不成形,一条线画得再好只不过是条漂亮的线,不能反映任何形象,几条线在一起就应分清哪些是主要的,应该强化;哪些是偶然的,可以舍弃;有些虽是主要的,但从画面整体考虑可以减弱,使画面在线条分布方面有疏密变化,在物象与空间、形状与面积方面有大小对比。
我的拿手好戏画画作文(精品7篇)我的拿手好戏画画作文篇1要说我的拿手好戏是什么,那我会毫不犹豫的告诉你,我最擅长的是画画。
在我小的时候,我的妈妈就教过我画画,也给我报过画画班,那时我的兴趣还不是很浓,不过现在开始喜欢了。
今天我像往常一样来到我的画画班,老师故作神秘的说:“我要给你们变个魔术,睁大你眼睛看好了哦。
”我目不转睛的看着老师,只见老师从背后拿出了一张纸,和一盒像沙子一样的东西,但它的颜色是蓝色的。
老师把那张纸放到桌子上,把粉末往上面一放,平整的铺好,只见纸上面顿时就出现了一片蓝色的海洋,看起来无边无际金光闪闪的。
“哇!”同学们都很惊讶,争先恐后的问老师这个是怎么做的。
老师笑了笑说:“想知道吗?那你们先来猜一猜吧。
”一个同学举手开玩笑似的说:“哦,我知道了,老师一定是一个魔术师,对吧?”老师笑的更开心了,像一个七八岁的小孩子。
他接着说:“不对哦,现在我就来教你们变这个魔术吧!”同学们都争先恐后的说好。
老师说:“都看好了哦,我只教一遍。
”只见老师从桌子上拿起胶水,又拿了一张纸,她用手指蘸了点儿胶水,在纸上飞快地画了一些东西,拿出那个沙子似的东西,往上一铺,瞧,一个金光闪闪的小兔子就做成了。
同学们都恍然大悟。
我在我的纸上用胶水画了一栋高楼大厦,旁边还有些小人。
往画上一铺,瞧!这幅画就完成了!我拿着我的作品兴致勃勃的走到回家的路上。
今天我也学会了变魔术呢!我的拿手好戏画画作文篇2“青菜萝卜,各有所爱”。
每个人都有自己最爱的事物,令我最着迷的事就是画画了。
画画就像是一种娱乐活动,常能使我从中感受到乐趣。
小时候,我一点儿都不喜欢画画。
有一次,我看见一群业余的画家,在一片小山坡上,连续画了大半日才画好了一幅画。
我心中便想:“嘻嘻!一群大笨蛋,拿个照相机拍一下不就好了吗?何必这么麻烦呢?真是浪费时间。
”只见他们手中拿笔,过了几分钟才画好一条线。
我抬头一看,不好,有撕掉重新画的。
我欢快地跑过来问他们:“画画好玩吗?”他们开心地回答我说:“当然好玩啊!”也许就是因为他们的这句话吧,从那以后,我对画画就不那么讨厌了,但我还是不喜欢画画,觉得画画是很无聊的。