excel数据计算教学设计
- 格式:doc
- 大小:57.50 KB
- 文档页数:4
《Excel中数据的计算》教学设计方案一、课程背景随着信息技术的不断发展,Excel表格已经成为了我们日常工作中不可或缺的工具。
Excel不仅能够帮助我们管理数据,更能够对数据进行处理和计算。
因此,学会使用Excel进行数据计算对于我们的工作和生活都具有非常大的实际意义。
本次教学的目的是帮助学生们了解Excel的基本操作,并掌握数据的计算方法,使他们能够在工作或生活中利用Excel表格进行数据处理和分析。
二、教学目标1、理解Excel中常用的计算方法,如平均值、总和、最大值、最小值、中位数等。
2、掌握Excel中数据计算的基本函数,如SUM、AVERAGE、MAX、MIN、MEDIAN等。
3、能够应用Excel进行数据计算和分析。
三、教学模式1、讲授模式:教师通过多媒体展示Excel的计算方法和函数,让学生快速了解和掌握Excel数据计算的基本操作。
2、实践模式:教师通过实践操作帮助学生深入理解Excel 的计算方法,让学生能够使用Excel进行数据计算和分析。
3、合作模式:教师组织学生进行小组合作,让学生们互相交流、合作,提高学生的团队合作精神和学习质量。
四、教学内容1、Excel常用的计算方法(1)平均数:用于计算一组数据的平均值。
在Excel中可以使用AVERAGE函数进行计算。
(2)总和:用于计算一组数据的和。
在Excel中可以使用SUM函数进行计算。
(3)最大值:用于查找一组数据中的最大值。
在Excel中可以使用MAX函数进行查找。
(4)最小值:用于查找一组数据中的最小值。
在Excel中可以使用MIN函数进行查找。
(5)中位数:用于查找一组数据的中间值。
在Excel中可以使用MEDIAN函数进行查找。
2、Excel计算函数的应用(1)SUM函数SUM函数用于计算一组数据的总和,语法为:=SUM(number1,[number2],…),其中number1,[number2],…表示要进行计算的数据。
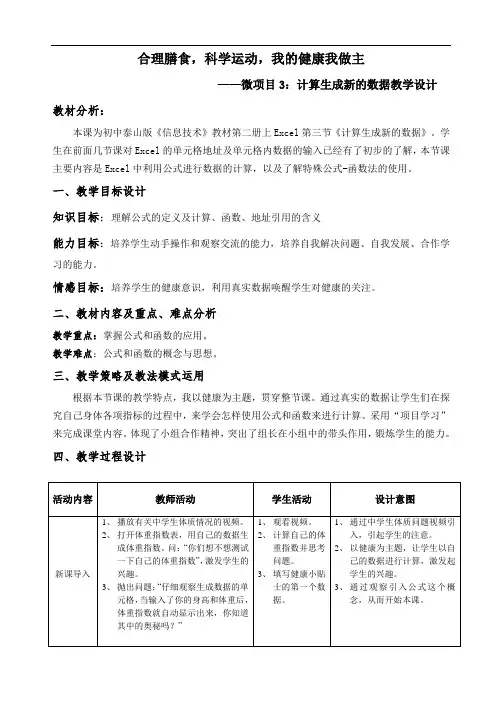
合理膳食,科学运动,我的健康我做主
——微项目3:计算生成新的数据教学设计
教材分析:
本课为初中泰山版《信息技术》教材第二册上Excel第三节《计算生成新的数据》。
学生在前面几节课对Excel的单元格地址及单元格内数据的输入已经有了初步的了解,本节课主要内容是Excel中利用公式进行数据的计算,以及了解特殊公式-函数法的使用。
一、教学目标设计
知识目标:理解公式的定义及计算、函数、地址引用的含义
能力目标:培养学生动手操作和观察交流的能力,培养自我解决问题、自我发展、合作学习的能力。
情感目标:培养学生的健康意识,利用真实数据唤醒学生对健康的关注。
二、教材内容及重点、难点分析
教学重点:掌握公式和函数的应用。
教学难点:公式和函数的概念与思想。
三、教学策略及教法模式运用
根据本节课的教学特点,我以健康为主题,贯穿整节课。
通过真实的数据让学生们在探究自己身体各项指标的过程中,来学会怎样使用公式和函数来进行计算。
采用“项目学习”来完成课堂内容。
体现了小组合作精神,突出了组长在小组中的带头作用,锻炼学生的能力。
四、教学过程设计。
高职计算机应用基础课“Excel的使用”教学设计分析高职计算机应用基础课程是培养学生计算机基础知识和能力的重要课程。
Excel的使用是课程中的重要内容,通过教学设计分析可以更好地了解教学目标、教学内容和教学方法,从而更好地提高教学效果。
一、教学目标1. 知识目标使学生了解Excel的基本功能和操作方法,掌握Excel的基本应用技能,包括建立工作表、填写数据、进行数据分析和制作图表等。
2. 能力目标培养学生对数据进行分析和处理的能力,培养学生的逻辑思维和问题解决能力。
3. 情感目标激发学生学习的兴趣,使学生喜欢并主动愿意使用Excel进行数据处理,培养学生的耐心和细心的品质。
二、教学内容1. Excel的基本功能2. Excel的基本操作方法3. Excel的数据分析4. Excel的图表制作三、教学方法1. 案例教学法通过案例教学,让学生了解Excel的实际应用,加深对Excel知识的理解。
2. 实践操作法通过教师的讲解和学生的亲自操作,使学生掌握Excel的操作方法和技能。
3. 互动讨论法教师和学生之间进行互动讨论,激发学生的学习兴趣,增强学生的学习积极性。
四、教学设计分析1. 教学设计(1)教学目标明确:明确教学目标是教学设计的首要任务,只有确切的教学目标,才能有针对性地开展教学活动。
在设定教学目标时,需要结合学生的实际情况和课程要求进行设置,确保目标实现的可行性和有效性。
(2)教学内容设计合理:在确定教学内容时,需要注意内容的连贯性和衔接性,结合学生的学习进程,循序渐进地对知识点进行展开,确保学生能够逐步掌握和理解。
(3)教学方法灵活多样:在教学过程中,需要根据学生的学习特点和课程内容的要求,合理选用教学方法,使之能够充分发挥教学效果。
在教学中可以结合案例和实践操作,并通过互动讨论加强学生的参与度,提高学习效果。
2. 教学分析(1)学生教学对象分析:高职计算机应用基础课程的学生多为计算机专业相关的学生,具备一定的计算机基础知识和技能,但对于Excel等办公软件的实际应用常常存在一定的不足。
《Excel电子表格——数据统计》教学设计第一篇:《Excel电子表格——数据统计》教学设计信息技术普及课教案——何书胜《Excel电子表格——数据统计》教学设计何书胜一、教学设计思想1、与生活实际紧密结合。
学习的最终目的就是应用于生活实践,解决生活中具体的实际问题,信息技术课应很自然地把生活中的一些问题融于课堂之中,最终使学生会使用信息工具和信息手段来分析、处理信息,以培养他们的创新意识和创新能力。
2、互动演示教学模式。
在教学过程中,教师提出问题后,学生之间先分析任务,再相互协作完成任务,然后由教师演示并讲解教学过程,最后由学生和教师共同点评,激发学生潜能,最终使学生掌握学习信息技术这门新课程的方法。
3、培养学生的自主学习习惯。
教师创设情境引导学生发现问题、提出问题,但教师不急于解决问题,而是以教材为本,让学生学会自己解决问题,同时应以学生自主动手操作为主,把讲的机会留给学生,让学生把解决问题的过程充分暴露,然后由老师和学生共同研讨,最后学生利用充足的时间实践操作,深入体会计算机中的数据计算。
二、教学分析(一)教学内容分析本课是初中二年级信息技术《电子表格—Excel数据的统计》。
教材从实际生活遇到的问题、需要入手,激励学生自主探究,自主学习。
针对本课时在本课及本章的位置,以及学生学习Excel的最终目的是为了能够有效地解决生活中的实际问题,对数据求和这一节利用一课时进行专门讲解。
以建构主义学习理论、新课改理念以及《中小学信息技术课程指导纲要》为指导,教学内容贴近学生生活,注重培养学生对信息技术的学习兴趣和合作学习意识,注重对学生自主探究能力的培养,注重提高学生信息素养,培养学生“具有对不断发展、变化的信息技术的适应能力”。
关注学生个体,让每个学生都自动参与整个学习过程。
主动与别人合作,有自己的见解和创新,在使用信息技术解决问题的过程中,体验学习成功的喜悦,同时,又关注学生个性差异,满足学生对不同层次的需求,使不同层次的学生都能得到充分的发展。
《EXCEL数据运算》优质教案教学设计教案:《EXCEL数据运算》一、教学目标:1.了解EXCEL数据运算的基本步骤;2.掌握EXCEL常见的数据运算函数的使用方法;3.能运用数据运算函数处理实际数据。
二、教学内容:1.EXCEL数据运算的基本步骤;2.EXCEL常见的数据运算函数。
三、教学步骤:1.导入引入:教师介绍EXCEL数据运算的重要性和应用场景,激发学生对该内容的兴趣。
2.理论讲解:教师介绍EXCEL数据运算的基本步骤:(1)打开EXCEL软件;(2)输入数据;(3)选择运算函数;(4)运行运算函数。
3.实例演示:教师通过实例演示,详细讲解EXCEL常见的数据运算函数的使用方法:(1)SUM函数:用于求和,将选择的单元格范围内的值相加;(2)AVERAGE函数:用于求平均值,将选择的单元格范围内的值求平均;(3)MAX函数和MIN函数:用于求最大值和最小值,将选择的单元格范围内的值取最大或最小值;(4)COUNT函数:用于计数,将选择的单元格范围内的非空单元格计数。
4.巩固练习:学生进行数据运算函数的练习,运用所学知识处理实际数据。
5.拓展应用:教师引导学生思考EXCEL数据运算在实际工作和生活中的应用场景,鼓励学生自己动手尝试。
四、教学设计:1.教学方法:讲授结合实例演示、练习巩固、拓展应用等多种教学方法,提高学生的学习兴趣和实际操作能力。
2.教学工具:计算机、多媒体设备、EXCEL软件等。
3.教学资源:准备多组实际数据,以及包含各种数据运算函数的实例文件。
4.课堂组织:以小组合作的形式进行实例演示和练习巩固,鼓励学生互相合作、交流和分享。
五、教学评估:1.课堂表现评估:根据课堂学习情况,评估学生对EXCEL数据运算的理解和掌握情况。
2.作业评估:布置相应的作业,检查学生对数据运算函数的应用能力。
六、教学反思:本教案通过结合理论讲解、实例演示和练习巩固等教学方法,将EXCEL数据运算的基本步骤和常见函数的使用方法进行了详细讲解。
excel教学设计(共11篇)认识新帮手E_cel 老师今天给大家带来了一组图片(看大屏幕)问:这是什么场景?生:()师:你瞧运动会的项目非常多,(表格)我们需要很多表格对这些项目成绩分类记录,还要进行排序等工作,才能确定比赛名次和奖次。
这是一项非常复杂的工作。
如何让这份工作变得简单呢?老师给大家介绍一个帮手E_cel。
今天就让我们一起来认识新帮手E_cel。
板书课题:认识新帮手E_cel 咱们先来了解一下什么是E_cel。
(看大屏幕师讲解)1、启动E_cel 了解了E_cel咱们就该与它见面了。
(看大屏幕)师说:这里有两种启动方式。
师边演示介绍,大家任选一种启动E_cel。
2、认识E_cel窗口启动的好快啊!既然已经启动了这个界面,就让我们来认识E_cel窗口。
首先给你们几分钟的时间,自己对着课本观察一下窗口由哪几部分组成?观察时按从上往下的顺序来。
注意与WORD的异同。
好,一起来看大屏幕。
①标题栏最上面那一栏是什么?生答:是标题栏,师问:标题栏上有什么?生:英文单词,Book1师补充book1就是当前打开的工作簿的名称②菜单栏标题栏下面是?生:菜单栏。
③工具栏下面这一栏是什么?生:工具栏。
师:上面这三栏和WORD一样。
再往下是E_CEL特有的了。
④师:咱们看下面这一栏分成了两部分,左边是?生:名称框,右边是?生:编辑区。
师:这一栏叫编辑栏。
⑤列标在编辑栏的下面有字母的是?生:列标。
⑥行标师左边有1234的部分是?生:行标。
⑦全选按钮在行标和列标的交汇处有一个按钮,这个按钮叫?生:全选按钮。
师:这个按钮有什么作用?你试着单击一下,看屏幕发生了什么变化?整个工作表都被选中了。
在工作表区任意地方单击鼠标恢复。
⑧单元格你瞧工作表区有那么多的单元格,我们怎样认识它?它们可都有自己的名字,请看大屏幕。
(老师操作):师任意单击一个单元格说,这个单元格它在哪一列?生说。
师:它属于哪一行?生说。
师这个单元格的名字就叫()。
第四课 Excel中常用函数的应用
一、教学目标
知识方面:
1.使学生掌握求和函数、求平均值的使用方法。
2.使学生掌握求最大值函数、求最小值函数的使用方法。
技能方面:
1.使学生掌握分析数据、处理数据的能力。
2.培养学生管理数据的能力。
3.培养学生综合运用所学知识,解决实际问题的能力。
情感方面:
1.培养学生主动思考,积极探索的精神。
2.培养学生耐心、细致的工作作风。
二、教学重点
1.求和函数、求平均值函数的使用。
2.求最大值、最小值函数的使用。
三、教学难点
求和函数、求平均值函数的使用。
四、教学方法
1.演示法。
2.观察法。
3.实践法。
五、教学手段与教学媒体
1.多媒体网络教室。
2.教师准备的表格素材。
六、课时安排
1课时。
七、教学过程(见下表)
附:板书
第四课 Excel中常用函数的应用
一、求和函数
1、使用SUM函数
2、使用自动求和工具按钮
二、求平均值函数
三、求最大值函数
四、求最小值函数
五、其他函数介绍。
教学设计与反思
根据学生的实际特点和本节课的要求,在教学过程中要充分发挥学生的主体作用和教师的主导作用,以便学生更好地去学习。
因此我在设计这节课时,采用以下方法创设情境,激情导入:采取创设情境的方法,使学生在轻松愉悦的情景中感受和体验学习的过程,使他们乐学。
任务驱动法:布置挑战赛的竞赛活动,鼓励学生主动参与学习,使学生置身于提出问题,思考问题,解决问题中进行探究式协作学习,使他们想学。
自主探究与小组合作学习相结合:让学生分小组给予学生有效的学法指导,组织自主探究和小组协作交流,为学生的主动学习创设空间,使他们在互助中自觉地会学。
发展性评价:实时记录各组完成任务的情况,并在组与组之间进行成果交流,让学生相互学习的同时享受成果带来的喜悦和满足。
以有趣多样的评价,如:鼓励性的言语,课堂评价表等,激励学生的积极情绪,用发展性的眼光看待每一个学生的每一点进步,让每个学生都能体验到成功的乐趣。
Excel教学设计引言:Excel是一种功能强大的电子表格软件,被广泛应用于各行各业,能够帮助人们更高效地进行数据管理、分析和可视化。
教学设计是指教师根据学习目标和学生需求,将学科知识和教学方法有机地结合起来,进行教学活动的计划和组织。
本文将围绕着Excel教学设计展开,介绍如何设计一堂高质量、有趣且有效的Excel教学课程。
一、教学目标的设定:在进行Excel教学设计前,首先需要明确教学目标。
教学目标应该具体、可衡量,并与学生的学习需求和实际应用紧密结合。
例如,教学目标可以是:1. 学生能够熟练运用Excel的基本功能,如数据输入、格式设置、公式计算等。
2. 学生能够利用Excel进行数据分析和图表制作,能够解决实际问题。
3. 学生能够通过Excel展示数据和结果,提高工作效率和数据可视化能力。
二、教学内容的选择:在教学内容的选择上,应根据教学目标和学生的学习程度进行合理选择。
可以根据不同的教学单元设置不同的内容,例如:1. Excel基本操作:介绍Excel的界面布局、数据输入、格式设置、公式计算等基本操作。
通过课堂示范和学生实践操作相结合的方式,培养学生对Excel的熟悉程度。
2. 数据分析和图表制作:介绍Excel的数据分析工具和图表制作功能,通过实际案例让学生学会利用Excel进行数据分析和可视化展示。
例如,通过对销售数据进行筛选、排序、汇总和制作图表,让学生熟悉数据分析的过程和方法。
3. 数据展示和报表设计:介绍Excel的数据展示功能,如数据透视表、条件格式、数据透视图等。
通过实际案例,让学生学会利用Excel展示数据和结果,提高工作效率和数据可视化能力。
三、教学方法的选择:在教学方法的选择上,应根据学生的学习特点和教学目标进行灵活调整。
以下是一些常用的教学方法:1. 示范演示法:通过教师的示范操作,引导学生理解Excel的基本操作和功能,并进行实际操作练习。
2. 任务驱动法:通过提供实际案例和问题,引导学生利用Excel 进行数据处理和分析,培养学生的实际应用能力。
课题:认识Excel教学时间:授课班级:教学目标:了解Excel的启动、退出熟悉电子表格的功能、特点及应用,掌握Excel窗口各个组成部分,学会区分工作表和工作簿,了解工具菜单自定义与选项命令教学重点:工作表和工作簿的关系,制定义Excel窗口界面教学难点:灵活使用各种工具制定义Excel窗口界面教学方法:教授、演示教学过程:一、组织教学二、复习导入在前面学习了排版、编辑文件考试试卷等文件操作,我们使用的是word 软件。
如果我们要想对考试成绩进行数据处理和数据分析,那我们要使用的就是Excel软件了。
Excel的界面友好,操作简单;兼容性好;使用方便;也具有网络功能。
这节课我们来认识Excel [板书]三、讲授新课1.Excel的启动提问:Word软件是怎样启动的?引出excel的启动。
三种方法:1)“开始”→“程序”→“Microsoft Excel”2)双击“桌面”上的Excel快捷方式3)右击“桌面”空白处→“新建”→Excel工作表2.Excel的窗口1).比较Execl窗口与Word窗口的异同按由上到下的顺序为:“标题栏”→“菜单栏”→“常用工具栏”→“格式工具栏”→“编辑栏.....”→“水平滚动栏”→“状态栏”→...”→“工作区”→“工作表标签“垂直滚动栏”2)工作区:全选按钮;行号;列标;单元格;水平分割框(右上角);垂直分割框(右下角)。
(介绍Excel的工作表)3.Ex cel工具栏的显示与隐藏(可略)方法:1)右击键菜单栏或工具栏,选快捷菜单显示或隐藏的工具栏名称。
2)“视图”→“工具栏”→常用、格式、绘图。
适宜:Word/Excel等大部分编辑软件。
说明:本命令属于开关命令(单击就打开、再单击就隐藏)4.菜单栏与工具栏的移动(可略)方法:鼠标指向菜单栏的双线处,拖动菜单栏到指定位置。
(注意:虚线框在指定位置出现时才可松开鼠标键。
)适宜:带有工具栏和菜单栏的软件。
5.新建工作簿[板书]方法:1)鼠标单击常用工具栏第一个按钮(新建按钮)2)“文件”→“新建”→“工作簿”→确定(注:Word中是新建文档,PowerPoint中是新建演示文稿)6.工作簿和工作表的关系工作簿是计算和存储工作数据的文件,每个工作簿中最多容纳255个工作表。
EXCEL数据运算专题复习教学设计一、教学内容分析本节课是初中信息技术课EXCEL复习专题之一。
Excel的计算功能是进行数据管理的基础,它包括了公式的编写和函数的使用。
如:求和、平均数,排名等。
要揭示数据的某种规律,就必须对所采集的数据进行处理。
在Excel中实现的手段,主要是函数与公式的使用。
二、教学对象分析初一年级的学生,刚学习完Excel 电子表格这一章。
在学习的过程中,对于要求较高的公式编写和函数使用等方面的知识,遗忘较快。
因此,需及时梳理相关知识,使学生建构起系统的知识网络。
三、教学目标1、知识与技能(1)熟练使用公式;(2)熟练使用函数SUM、AVERAGE;(3)有效使用RANK函数。
2、过程与方法(1)通过知识回顾,唤醒学生的记忆;(2)通过两轮在线测试,强化学生对EXCEL公式的编写和函数SUM、AVERAGE、RANK的应用能力。
3、情感态度与价值观通过解决生活中的实际问题,让学生充分体会到由需要而学习的乐趣,从而激发学生学习电子表格的兴趣,学会运用信息技术去解决实际问题。
四、教学重点和难点1、教学重点:根据数据特征合理选用函数或公式,正确计算结果。
2、教学难点利用RANK函数排名次五、教学策略以“任务驱动”为主要的教学模式,通过“两轮递进强化”式的循环复习,形成由浅入深,循序渐进的层次,引导学生逐步建构知识网络;创设学生自主学习和训练的情境,让他们探讨发现、思考、顿悟并内化成为能力。
1、通过对新春花市某花档销售情况的数据进行收集、分析、处理,激发他们学习的兴趣。
2、设置任务,层层递进。
3、组织学生进行两轮在线测试,引导学生总结出解决问题的方法和规律。
4、利用EXCEL数据编辑专题复习网站,展开教与学。
六、教学媒体选择多媒体网络教室、WEB服务器、EXCEL操作技能在线测试系统七.教学流程图:八、教学过程教学环节教师活动学生活动设计意图创设情景师叙:初二级的王艺等6位同学,决定在海珠花市投一个档位卖精品。
教学设计与反思
根据学生的实际特点和本节课的要求,在教学过程中要充分发挥学生的主体作用和教师的主导作用,以便学生更好地去学习。
因此我在设计这节课时,采用以下方法创设情境,激情导入:采取创设情境的方法,使学生在轻松愉悦的情景中感受和体验学习的过程,使他们乐学。
任务驱动法:布置挑战赛的竞赛活动,鼓励学生主动参与学习,使学生置身于提出问题,思考问题,解决问题中进行探究式协作学习,使他们想学。
自主探究与小组合作学习相结合:让学生分小组给予学生有效的学法指导,组织自主探究和小组协作交流,为学生的主动学习创设空间,使他们在互助中自觉地会学。
发展性评价:实时记录各组完成任务的情况,并在组与组之间进行成果交流,让学生相互学习的同时享受成果带来的喜悦和满足。
以有趣多样的评价,如:鼓励性的言语,课堂评价表等,激励学生的积极情绪,用发展性的眼光看待每一个学生的每一点进步,让每个学生都能体验到成功的乐趣。