脱墨浆工艺培训
- 格式:ppt
- 大小:5.04 MB
- 文档页数:39
48 2009 年第 2 期卓越制浆造纸脱墨工艺的核心造纸商如今在使用脱墨浆抄纸时面临诸多挑战。
在欧洲,大部分脱墨浆厂建造于20世纪80至90年代,目前已经在它们的生产上限运行了将近十年。
原料中的灰分含量增长之势,运行成本也已经升高,欲进行改造又受厂房条件的限制。
然而,美卓公司能够为所有被这些问题困扰的工厂提供行之有效的解决方案。
德国的Stora Enso Maxau 工厂采用了美卓公司的方案后效果甚佳。
文: Anna-Riina AhonenMaxau 工厂决定采用美卓的新型线性排列浮选槽体技术来对其脱墨线的浮选系统进行改造,以优化整个浮选工艺。
供货范围包括一个与现有浮选槽并联的一段前浮选,称为“第3街”以及一个新的二段浮选槽(为所有前浮选一段槽所共用),设计产能为158吨/天。
场地局限于11米×7.5米的空间范围内,且安装时生产线保持运行。
改造后所生产的脱墨浆用于抄造超级压光纸。
改造的目标为改善浮选的选择性和降低纤维流失,提高白度增值进而节约漂白化学品,以及提高在浮选段的灰分去除率。
OptiCell 浮选技术提高了成浆质量,降低了生产成本谈到浮选技术的发展需求,造纸商们总是着重强调质量、运行和维护等相关问题,但从造纸商反馈的信息得知,尽管生产线的规模在增大,浮选设备的占地面积却应该尽可能小,进而节约土建成本。
另外生产吨浆所需的投资成本也应该尽量降低,这实际意味着需要减小槽子的体积,以减少建造材料的用量。
产品家族应满足小型至最大型生产线的范围要求,同时仍然保持它的操作简便性。
最显著的需求是采用先进手段控制灰分去除、得率和质量。
维护需求应尽量减少,进入维护区域也应非常便捷。
而且需要有先进的自动化回路来保证更好的工艺控制。
OptiCell 浮选系统有机结合了浮选工艺的所有关键要素:有效的油墨去除、成本效益、可靠的运行性能、用户友好以及维护简便。
它将成熟技术和最新的研发成果集于一身。
该浮选槽在成本和运行方面非常高效。
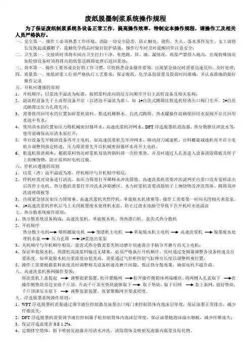
废纸脱墨制浆系统操作规程为了保证废纸制浆系统各设备正常工作,提高操作效率,特制定本操作规程,请操作工及相关人员严格执行。
一、安全第一。
操作工必须熟悉工作环境,消除一切安全隐患,防止触电、烫伤、失火、落水事件发生。
女工请将长发挽起或戴帽子,接触化学药品时做好防护措施,操作行车时及时提醒同伴注意安全;二、卫生第一。
交接班时须将车间内卫生打扫干净。
杜绝跑、冒、滴、漏情况。
纸浆严禁排入地沟,出现特殊情况如检修设备时须将排出的纸浆送跳筛处理后返回浆池;三、效率第一。
操作工要养成良好的工作习惯,尽快熟悉设备操作要领,出现紧急情况时需要迅速反应,及时处理;四、质量第一。
废纸碎浆工位须严格执行工艺要求,保证废纸、化学品投放量及投放时间准确,并认真准确的做好操作记录五、开机应遵循的原则1、开机顺序:以浆池不溢流为标准,按照浆料流向的反方向顺序开启主流程设备及相关泵阀;2、副流程设备先于主流程设备开启(以渣池不溢流为准),如1#自洗式跳筛比粗选机轻渣出口阀门先开,2#自洗式跳筛比压力孔筛先开;3、需要使用回用水的位置如碎浆机放料、粗选机稀释水、自洗式跳筛、热水罐操作前确保回用水泵阀开启且回用水池中有水;4、使用清水的位置如压力筛机械密封循环水、高速洗浆机冲网水、DFT浮选脱墨机消泡器、热分散磨区冲洗水等,使用前确保高压清水泵打开;5、单台设备先开辅助设备再开主电机。
如高速洗浆机先开冲网水、移动刮刀减速机、出料螺旋减速机再开启主电机并调整到指定转速,压力筛需要先开启机械密封循环水再开主电机。
6、粗选机排渣频率:根据原料情况碎浆机每放两锅料排一次轻重渣,并及时通过人孔盖进入设备清除筛板及转子上的缠绕物,防止放料时电机过载。
六、停机应遵循的原则1、以浆(渣)池不溢流为准,停机顺序与开机顺序相反;2、停机时需对设备进行清洗。
如压力筛需打开稀释水冲洗筛鼓、高速洗浆机需要冲洗滤网至出浆口没有浆料流出后再停主电机、热分散机需要打开冲洗水冲刷磨区、水力碎浆机需要清除转子上缠绕物及冲洗筒体、跳筛须冲洗清理筛板等3、出现紧急情况如压力筛堵塞、高速洗浆机突然停机、单旋脱水机堵塞等,操作工需要第一时间关闭相关来浆泵。
第五章:脱墨浆质量控制脱墨浆的质量主要从两个方面来衡量:一方面是浆料的物理指标,主要有:浆料的白度、叩解度;浆料中的灰份、尘埃、胶粘物含量;浆料的物理强度等指标。
另一方面是脱墨浆对纸机运行性能是否有影响。
脱墨浆中影响纸机运行性能占首要地位的是胶粘物,脱墨浆中胶粘物的含量以及对纸机运行性能的影响是衡量脱墨浆质量的关键。
第一节:脱墨浆生产线性能指标及测试我公司脱墨线主体设备从美卓引进,美卓对该脱墨浆生产线的机械性能以及产量、消耗和质量提供性能担保。
一、脱墨浆生产线的性能指标脱墨浆生产线要达到下述的产量、得率和质量指标:News LWC 单位测量点测量方式生产能力≥325 ≥270 Bdt/d 贮塔前浓度和流量得率≥82 ≥78 % 碎浆机进料称重秤贮浆塔前浓度和流量浆料灰份含量≤8 ≤14 % 贮塔前DIN54370;575℃*灰份降低率≥38 ≥30 %碎浆机良浆贮浆塔前白度≥62 ≥72 ISO 贮浆塔前LAB-ANO-7*白度增加值≥17 ≥20 ISO 碎浆机良浆贮浆塔前浆料中尘埃量≤30 ≤35 mm2/m2贮塔前尘埃面积>0.04mm2 *尘埃降低率≥98.0 ≥98.5 % 碎浆机良浆TAPPI T213 om-97贮浆塔前浆料中胶粘物≤150 ≤100 mm2/kg 贮浆塔前TAPPI T227PM99*胶粘物降低率≥95.0 ≥96.5 % 碎浆机良浆#0.15mm筛分仪贮浆塔前*表示碎浆机良浆与贮浆塔前质量指标的变化情况。
二、美卓提供的质量指标测试方法(一)、浆料浓度(LAB-ANO-1)SCAN-M 1:64“浆料浓度”的修改版1.定义浆料是一种造纸纤维、填料和添加剂的含水悬浮物。
浆料浓度是指浆样过滤后的炉干重量相对于未过滤样品重量(体积)之比。
2.仪器秤,称重精度≤0.001g玻璃试管加热板220℃Büchner漏斗,直径114mm尼龙过滤网,150ASTM烘干盖纸3.步骤浆料混合好,取样时要搅动浆料。
脱墨浆生产流程
一、原料准备
脱墨浆主要原料有:
浆母-纸浆/二次浆等纤维材料
脱色剂-高效活性锌、酸性羟基煤等
助增稠剂-聚丙烯酰胺、聚乙烯醇等
稳定剂-变性糊精、聚丙烯酸等
二、浆母浸泡脱色
将浆母分次加入脱色剂浓度为0.3-1.5%的酸性浓度4-6的浆液中进行浸泡脱色,时间通常为2-8小时。
三、脱浊与回收脱色剂
脱色后将脱浆液送入流水脱浊池中去除浆液中的脱色剂,经浸出后回收脱色剂重用于脱色。
四、浆液浓缩
将脱浊后的脱色浆液送入浓缩机进行机械浓缩,浓缩率通常控制在30-35%。
五、增稠与稳定
将浓缩浆液加入增稠剂和稳定剂,搅拌均匀后进行反应增稠,得到脱墨
浆产品。
六、检测与包装
对产成的脱墨浆进行浓度、粘度等指标检测是否符合产品标准,如符合标准后装入包装袋进行贮存出库。
废纸脱墨原理与工艺废纸回用技术讲座之四詹怀宇(华南理工大学制浆造纸工程国家重点实验室,广州,510640) 为了使印刷过的废纸变成满足生产要求的白纸浆,提高废纸浆的使用价值和生产的纸张(纸板)级别,需要从废纸中除去油墨,进行这种处理的过程称为废纸脱墨。
经过脱墨生产出的纸浆称为脱墨浆。
1 废纸脱墨原理 为了破坏印刷油墨对纤维的粘附,需要加入一些化学品,在适当的温度和机械作用下,将油墨从纤维上分离出来。
为了有效地除去油墨,首先应了解印刷油墨的基本组成。
1.1 印刷油墨的组成一般印刷油墨是由干性油、动物胶或树脂与分散在其中的碳黑或其他颜料粒子组成。
在印刷过程中,印刷油墨粘附在纤维的表面,有些高质量的油墨还在纤维表面形成一层清漆膜。
从脱墨难易的观点来看,油墨的类型主要有以下几种:(1)干性油基油墨(2)不干性油基油墨(3)以合成树脂为基础的油墨(4)以胶乳为基础的金银粉油墨上述油墨中,第(1)类油墨较易用碱皂化;第(2)、(3)类油墨不能用普通浓度的碱使之完全皂化;第(4)类油墨难于用碱脱除,可用溶剂(苯、三氯乙烯或四氯乙烯)或皂类及活性剂辅助脱墨。
1.2 废纸脱墨原理[1,2]脱墨是根据油墨的特性,采用合理的方法来破坏油墨粒子对纤维的粘附力,即通过化学药品,机械外力和加热等作用,将印刷油墨粒子与纤维分离,并从纸浆中分离出去的工艺过程。
脱墨的整个过程大致可分为以下3个步骤:(1)疏解分离纤维;(2)使油墨从纤维上脱离;(3)把脱出的油墨粒子从浆料中除去。
废纸在水力碎浆机中进行离解,在机械作用和适当温度条件下,纸面润湿膨胀变形,纤维间原存在的氢键被削弱,在水力碎浆机产生的强大剪切作用下,废纸疏解成纤维,使成片油墨粒子分散开来,为保证均匀脱墨创造条件。
在有化学药品的水溶液中,印刷油墨与皂化剂作用,使油墨皂化,使颜料粒子从纤维中分离出来。
为了防止游离出来的颜料粒子互聚和被纤维重新吸收,在脱墨剂中含有分散剂和吸收颜料粒子的吸收剂。