中国丙型肝炎防治指南(2015年更新版)
- 格式:pdf
- 大小:1.67 MB
- 文档页数:19
丙型肝炎防治指南(2022年版)要点【摘要】为了规范和更新丙型肝炎的预防、诊断和抗病毒治疗,实现世界卫生组织提出的2030年消除病毒性肝炎作为公共卫生威胁〃的目标,中华医学会肝病学分会和感染病学分会于2019年组织国内有关专家,以国内外丙型肝炎病毒感染的基础和临床研究进展为依据,结合现阶段我国的实际情况,更新形成了《丙型肝炎防治指南(2019年版)》,为丙型肝炎的预防、诊断和治疗提供了重要依据。
2019年年底以来,丙型肝炎的筛查及管理策略有进一步的更新,越来越多的直接抗病毒药物,特别是包括国产企业研发、生产在内的泛基因型方案纳入国家基本医疗保险目录,药物价格可及性明显增加,中华医学会肝病学分会和感染病学分会于2022 年组织国内有关专家对筛查及治疗的推荐意见进行再次更新。
为了规范和更新丙型肝炎的预防、诊断和抗病毒治疗,实现WHO提出的〃2030年消除病毒性肝炎作为公共卫生威胁〃的目标,中华医学会肝病学分会和感染病学分会根据HCV感染的特点、国内外最新的循证医学证据和药物的可及性,于2019年组织国内有关专家修订了《丙型肝炎防治指南(2019版)1 2019年年底以来,丙型肝炎的筛查及管理策略有进一步的更新,越来越多的直接抗病毒药物(DAAs )纳入国家基本医疗保险目录,药物价格可及性明显增加,2022年组织专家对筛查及治疗的推荐意见进行再次更新。
慢性HCV感染者的抗病毒治疗已经进入DAA的泛基因型时代。
优先推荐无干扰素的泛基因型方案,其在已知主要基因型和主要基因亚型的HCV 感染者中都能达到90%以上的持续病毒学应答(SVR )并且在多个不同临床特点的人群中方案统一,药物相互作用较少, 除了失代偿期肝硬化、DAAs治疗失败等少数特殊人群以外,也不需要联合利巴韦林(ribavirin )治疗,因此,泛基因型方案的应用可以减少治疗前的检测和治疗中的监测,也更加适合在基层对慢性HCV感染者实施治疗和管理。
一、丙肝注意事项:•丙肝的注意事项是许多丙肝患者及其家属十分关注的话题,了解丙肝的注意事项可以帮助患者更好地面对治疗。
下面长沙方泰肝病医院王天民主任就为大家讲讲常见的丙肝的注意事项。
一般,常见的丙肝的注意事项主要体现在以下四个方面:1、饮食:饮食应以清淡易消化为主,不能喝酒,不能吃辛辣刺激的食物,不能吃油腻的食物,不能吃加工过的食物,不能吃发霉变质的食物,不能吃腌制的食物等。
•2、运动:适当参加一些体育运动,比如打太极、骑自行车、散步、慢跑等,以增强机体的抵抗力。
这也是常见的丙肝的注意事项之一。
3、治疗:丙肝患者一定要在专科医生的指导下结合自己的病情选择适合的药物,切勿轻信广告,偏方,私自用药,以免用药不当,加重肝脏的负担,导致病情加剧恶化。
这是最重要的丙肝的注意事项。
4、心态:丙肝的注意事项还包括丙肝患者一定要调整心态,保持乐观向上的心情,对于病情的恢复也是有帮助的。
•最后,以上就是关于常见的丙肝的注意事项的介绍,希望对大家有所帮助。
一旦患上丙肝一定要及时去医院治疗,以免错过最佳的治疗时机。
丙肝是大家生活中常听说的一种传染性疾病,这种疾病的危害性是比较大的,这是大家都知道的事情,加上这种疾病的病发率比较高,很多朋友们都受到了伤害,现在都想要赶紧治愈疾病,但是不知道治疗丙肝期间的注意事项是什么,针对于这个问题,下面就听听专家的介绍吧。
1、饮食上,患者在生活中要注意调节饮食,进行辅助丙肝的治疗。
吃合适的食物,防止加重肝脏的负担,为肝脏恢复提供有利的帮助。
专家建议,丙肝患者应该注意禁食辛辣、刺激性强和油腻的东西,要尽量选择高蛋白及富含维生素有利于消化的食物。
2、治疗期间,接受针对性治疗。
由于丙肝具有一定的潜伏期,而且在这期间很容易发生变异,患者在治疗时,应该接受针对性的治疗。
这样可以减少并发症对患者身体的危害,避免错过最佳的丙肝治疗时机。
另外,在选择医院的时候,要尽量选择权威、专业的医院。
这将对患者的心理上也会有所帮助。
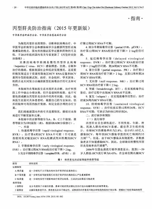
丙型肝炎防治指南中华医学会肝病学分会中华医学会传染病与寄生虫病学分会一、丙型肝炎的流行病学1、世界丙型肝炎流行状况丙型肝炎呈全球性流行,是欧美及日本等国家终末期肝病的最主要原因。
据世界卫生组织统计,全球HCV的感染率约为3%,估计约1.7亿人感染HCV,每年新发丙型肝炎病例约3.5万例。
2、我国丙型肝炎流行状况全国血清流行病学调查资料显示,我国一般人群抗-HCV阳性率为3.2%。
各地抗-HCV 阳性率有一定差异,以长江为界,北方(3.6%)高于南方(2.9%),西南、华东、华北、西北、中南和东北分别为2.5%、2.7%、3.2%、3.3%、3.8%和4.6%。
抗-HCV阳性率随年龄增长而逐渐上升,由1岁组的2.0%至50~59岁组的3.9%。
男女间无明显差异。
HCV1b和2a 基因型在我国较为常见,其中以1b型为主;某些地区有1a、2b和3b型报道;6型主要见于香港和澳门地区,在南方边境省份也可见此基因型。
二、抗病毒治疗目的和药物1、抗病毒治疗的目的抗病毒治疗的目的是清除或持续抑制体内的HCV,以改善或减轻肝损害、阻止进展为肝硬化、肝功能衰竭或HCC,并提高患者的生活质量。
2、抗病毒治疗的有效药物IFNα是抗HCV的有效药物,包括普通IFNα、复合IFN和聚乙二醇(PEG)化干扰素α(PEG-IFNα)。
后者是在IFNα分子上交联无活性、无毒性的PEG分子,延缓IFNα注射后的吸收和体内清除过程,其半衰期较长,每周1次给药即可维持有效血药浓度。
复合IFN 9µg 相当于普通IFNα3MU。
PEG-IFNα与利巴韦林联合应用是目前最有效的抗病毒治疗方案,其次是普通IFNα或复合IFN与利巴韦林联合疗法,均优于单用IFNα。
普通IFNα(3MU)肌肉注射每周3次联合利巴韦林治疗48周的SVR率为44%~47%;单用PEG-IFNα-2a或普通IFNα治疗48周的SVR率分别仅为25%~39%和12%~19%。
医疗机构丙肝防治规则要求丙肝是由丙型肝炎病毒(HCV)引起的一种肝炎疾病。
为了防止和控制丙肝的传播,医疗机构制定了一系列丙肝防治规则要求,以确保医疗机构的安全和患者的健康。
下面将详细介绍这些规则要求。
一、医疗机构的感染控制措施医疗机构应建立健全的感染控制体系,包括制定和实施丙肝防治策略、加强医务人员的培训与教育、规范操作流程、建立医疗废物管理体系等。
医疗机构应提供充足的洗手设施,并鼓励医务人员和患者正确洗手,以减少交叉感染的风险。
二、医疗废物管理医疗机构应建立符合规范的医疗废物管理制度,确保丙肝病毒不会通过医疗废物传播。
医疗废物应按照规定分类、储存、运输和处理,严禁随意丢弃或混淆处理。
三、医务人员的职业暴露防护医务人员是丙肝病毒感染的高风险人群,医疗机构应加强对医务人员的职业暴露防护培训。
医务人员在工作中应严格按照规定的操作流程和个人防护要求进行操作,避免针刺和其他可能导致病毒暴露的情况发生。
一旦发生职业暴露,应及时采取相应的急救和处理措施。
四、医疗设备的消毒与灭菌医疗机构应制定丙肝病毒消毒与灭菌的规范操作流程,确保医疗设备的安全使用。
医疗设备在使用前应进行彻底的清洁和消毒,丙肝病毒灭活效果应达到规定的标准。
五、丙肝病毒感染者的隔离与管理医疗机构应建立丙肝病毒感染者的隔离与管理制度,确保感染者得到及时诊断、治疗和管理。
感染者应在医疗机构的指定区域接受诊疗,避免与其他患者发生交叉感染的风险。
六、丙肝病毒感染者的知情权和隐私保护医疗机构应尊重丙肝病毒感染者的知情权和隐私保护,确保患者的个人信息不被泄露。
医疗机构应建立完善的信息管理制度,严格控制和保护患者的个人信息。
七、丙肝病毒感染者的教育与宣传医疗机构应加强对丙肝病毒感染者的教育与宣传工作,提高患者的防治意识和自我保护能力。
医务人员应向感染者提供相关的健康教育和宣传资料,解答患者的疑问,帮助患者正确对待丙肝病毒感染,积极配合治疗和管理。
医疗机构的丙肝防治规则要求涵盖了感染控制、废物管理、职业暴露防护、设备消毒与灭菌、感染者隔离与管理、知情权和隐私保护、患者教育与宣传等多个方面。
CHINESE COMMUNITY DOCTORS 中国社区医师2021年第37卷第11期化学发光法对丙肝抗体筛查阳性的结果分析李亦君许兴101100北京中医药大学东直门医院通州院区医学检验科,北京丙型肝炎是由丙型肝炎病毒(HCV)引起的一种常见传染病。
据统计,丙肝感染率约为3%,每年约有3.5万人感染[1]。
HCV 在肝细胞中的定植和复制会逐渐破坏肝脏结构,损害肝脏功能。
丙型肝炎主要分为病毒性肝炎、急性病毒性肝炎和慢性病毒性肝炎以及肝硬化。
急性病毒性肝炎患者多有无力、恶心、疲软、尿黄等症状;慢性病毒性肝炎主要表现为疲劳和食欲不振,HCV-RNA 持续表达为阳性[2]。
在过去20~30年,感染丙肝病毒的人群中,有10%~20%的人发展为肝硬化[3]。
丙肝具有高度传染性,目前还没有疫苗接种或特殊治疗方法。
早期诊断和干预是防止疾病恶化的重要手段。
化学发光法具有较高的敏感性和特异性,窗口期短,应用广泛[4]。
化学发光法分析利用免疫反应和化学发光的结合来检测大量的物质,具有很高的灵敏度[5]。
本研究选取在我院拟行有创检查前,进行感染性疾病初筛的8773名患者进行化学发光法的丙肝抗体初筛,对其中阳性患者同时进行HCV-RNA 的检测,通过整理数据,研究两种方法在丙型肝炎初筛和诊疗中的作用。
现报告如下。
资料与方法选取2019年6月-2020年5月拟行有创检查前进行感染性疾病筛查的患者8773例,男5968例,女6808例;年龄4~94岁,平均(48.73±4.58)岁。
展开临床研究,应用化学发光法初筛丙肝抗体,血清标本均符合规定检测标准,排除其余患病可能。
方法:按照操作规范从患者肘部采静脉血3mL,置于一次性分离胶采血管内,以3000r/min 的速度离心10min,分离血清待检。
化学发光法检测丙肝抗体:应用日本希森美康全自动化学发光仪及配套封闭试剂进行检测。
根据说明书,发光强度值1.0为临界值,>1.0为丙肝抗体阳性,<1.0为丙肝抗体阴性。
《丙型肝炎防治指南(2022年版)》解读简介2019年底以来,针对丙型肝炎的筛查及管理策略,无论全球还是我国,都有了进一步的更新;同时,越来越多的DAAs获批准上市,特别是包括国产企业研发生产在内的泛基因型方案上市并纳入国家基本医疗保险目录,DAAs药物价格以及可及性明显增加,两个分会于2022年组织国内有关专家对丙型肝炎筛查及治疗的推荐意见进行再次更新,推荐意见由25条减少到20条,形成了《丙型肝炎防治指南(2022年版)》,重点强调了扩大筛查以及简化诊疗。
概括起来,2022年版指南主要的五大更新点如下。
一、扩大筛查,直至成人全员筛查2016年世界卫生组织提出到2030年消除病毒性肝炎公共卫生危害的目标,其中包括消除丙型肝炎公共卫生危害的目标。
在2015年的基础上,丙型肝炎新发感染率降低90%,病死率降低65%,90%以上的HCV感染者得以诊断以及80%以上确诊的患者得以治疗。
2022年世界卫生组织发布了《2022—2030年全球卫生部门关于艾滋病、病毒性肝炎和性传播疾病行动计划》,对于消除丙型肝炎公共卫生危害,减少新发感染以及死亡,在2020年的基础上给出了更具体的量化目标。
新发HCV感染病例由2020年157.5万例(20/10万),降至2025年100万例(13/10万),2030年35万例(5/10万);丙型肝炎相关死亡由2020年29万例(5/10万),降至2025年24万例(3/10万),2030年14万例(2/10万)。
我国积极响应世界卫生组织的倡议,2017年,国家卫生计生委、国家发展改革委等部委联合印发了《中国病毒性肝炎防治规划(2017—2020)》。
2021年,国家卫生健康委、科技部、工业和信息化部、公安部、民政部、司法部、财政部、国家医保局、国家药监局等9部门联合印发了《消除丙型肝炎公共卫生危害行动工作方案(2021—2030年)》,提出到2030年,全国大众丙型肝炎知晓率较2020年提高20%,新报告抗体阳性者的核酸检测率达95%以上,抗病毒治疗率达80%以上,专业人员培训比例达100%。