动物的运动和行为
- 格式:doc
- 大小:85.50 KB
- 文档页数:3
动物的运动和行为(一)动物多种多样的运动形式1、水生动物对环境的适应水生动物通过漂浮、游泳等形式运动。
鱼游泳时,主要靠身体躯干部和尾鳍的左右摆动产生前进的动力,胸鳍、腹鳍和背鳍都有维持鱼体的平衡的作用,尾鳍有决定鱼运动方向的作用。
鳃是鱼的呼吸器官。
鳃丝里密布毛细血管网,当水由口流入,经过鳃丝时,溶解在水里的氧气就渗入鳃丝中的毛细血管里;而血液里的二氧化碳,渗出毛细血管,排到水中,随水从鳃盖后缘的鳃孔排出体外。
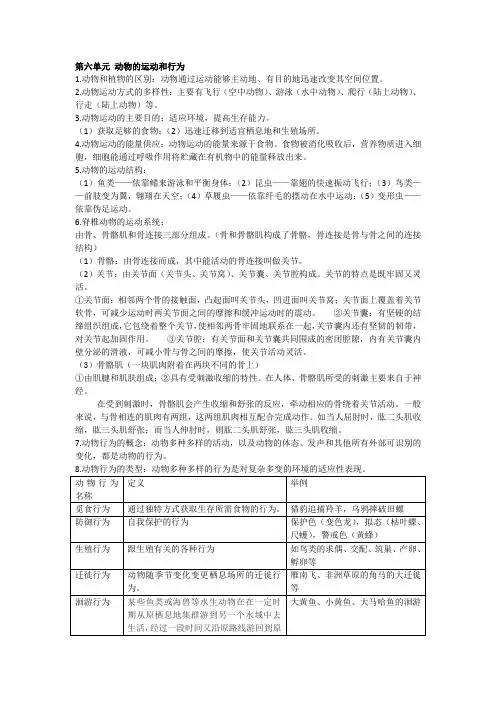
鱼的体型、体色、体表、鳔等也是与水中生活相适应的。
2、陆地生活的动物对环境的适应陆地生活环境比水域生活环境要复杂。
陆地气候相对干燥,陆地生活的动物一般都具有防止水分散失的结构。
陆地上的动物不受水的浮力作用,一般都具有支持躯体和运动的器官,他们通过爬行、行走、跳跃、奔跑、攀援等多种运动方式来觅食或逃避敌害;陆地生活的动物体内一般都具有能在空气中呼吸的器官;还普遍具有发达的感觉器官和神经系统,能够对多变的环境做出反应。
3、鸟类适于飞行的特点绝大多数鸟适于飞行,飞行使鸟类扩大了活动范围,有利于觅食和繁衍后代。
鸟的身体呈流线形,可以减少飞行时空气对它的阻力;体表覆盖着羽毛,前肢变成了翼,上面生有几排大型的正羽,翅膀呈扇形;胸肌发达;胸骨有龙骨突,长骨中空;消化系统发达,消化、吸收、排出粪便都很迅速;循环系统结构完善,运输营养物质和氧的功能强;有独特的气囊,可以帮助呼吸。
4、昆虫适于陆地飞行生活的形态结构特点(1)外骨骼:能进行陆地飞行生活的昆虫,如蝗虫,体表覆有坚韧的外壳,即外骨骼,可保护和支持内部柔软的器官,防止体内水分的蒸发,更好地适应陆地生活。
(2)运动器官——翅和足:昆虫的身体分为头、胸、腹三部分,胸部着生着三对足,一般生有两对翅。
足适于在陆地上行走,有的最后一对足特别发达,还适于在陆地上跳跃,如蝗虫。
长有翅的昆虫一般翅能展开扇动空气,适于飞翔,如蝴蝶、蝗虫等。
(3)感觉器官:昆虫的头部有一对触角,是触觉和嗅觉器官;有一对复眼,是视觉器官。
动物的运动和行为知识点总结一、动物的运动方式动物的运动方式多种多样,根据不同的物种和环境,它们采用了各种不同的运动方式。
1. 行走:大多数陆生动物都能够通过四肢的运动来行走。
例如,狗、猫、狮子等四肢动物都是通过行走来移动的。
2. 跳跃:一些动物,如青蛙和袋鼠,通过后肢的弹力来进行跳跃。
它们的后肢肌肉发达,能够产生强大的力量,从而实现迅速的跳跃。
3. 飞行:鸟类和昆虫是唯一能够自由飞行的动物。
它们通过翅膀的振动产生升力,从而在空中飞行。
4. 游泳:水生动物,如鱼类、海豚和海龟,通过身体的形状和鳍、鳃等特殊器官来在水中游泳。
5. 爬行:爬行动物,如蛇和蜥蜴,通过腹部的鳞片和肌肉的运动来爬行。
二、动物的行为表现动物的行为表现是它们对外界刺激做出的反应,它们的行为可以反映出它们的生存需求、社交关系和繁殖行为等。
1. 捕食行为:捕食行为是动物为了获取食物而展示的行为。
例如,猎豹会利用其敏捷的身体和快速的奔跑能力来追捕猎物。
2. 社交行为:动物之间存在着各种各样的社交行为,包括求偶、争斗、合作等。
例如,狮子会通过咆哮来维护自己的领地和社会地位。
3. 繁殖行为:动物的繁殖行为是为了繁衍后代而展示的行为。
不同的物种有不同的繁殖行为方式,例如,鸟类会筑巢、孵蛋,哺乳动物会进行交配和哺育幼崽等。
4. 迁徙行为:一些动物会根据季节和资源的变化而进行迁徙。
例如,候鸟会根据气候的变化选择合适的栖息地,进行长途迁徙。
5. 学习行为:一些动物具有学习能力,能够通过经验和观察来改变自己的行为。
例如,猴子可以通过模仿其他猴子的行为来学习新的技能。
总结:动物的运动方式和行为表现多种多样,它们适应了不同的生存环境和生活方式。
通过了解动物的运动方式和行为表现,我们可以更好地理解它们的生态习性和生存策略,为保护和研究动物提供参考和指导。
第六单元动物的运动和行为1.动物和植物的区别:动物通过运动能够主动地、有目的地迅速改变其空间位置。
2.动物运动方式的多样性:主要有飞行(空中动物)、游泳(水中动物)、爬行(陆上动物)、行走(陆上动物)等。
3.动物运动的主要目的:适应环境,提高生存能力。
(1)获取足够的食物;(2)迅速迁移到适宜栖息地和生殖场所。
4.动物运动的能量供应:动物运动的能量来源于食物。
食物被消化吸收后,营养物质进入细胞,细胞能通过呼吸作用将贮藏在有机物中的能量释放出来。
5.动物的运动结构:(1)鱼类——依靠鳍来游泳和平衡身体;(2)昆虫——靠翅的快速振动飞行;(3)鸟类——前肢变为翼,翱翔在天空;(4)草履虫——依靠纤毛的摆动在水中运动;(5)变形虫——依靠伪足运动。
6.脊椎动物的运动系统:由骨、骨骼肌和骨连接三部分组成。
(骨和骨骼肌构成了骨骼,骨连接是骨与骨之间的连接结构)(1)骨骼:由骨连接而成,其中能活动的骨连接叫做关节。
(2)关节:由关节面(关节头、关节窝)、关节囊、关节腔构成。
关节的特点是既牢固又灵活。
①关节面:相邻两个骨的接触面,凸起面叫关节头,凹进面叫关节窝;关节面上覆盖着关节软骨,可减少运动时两关节面之间的摩擦和缓冲运动时的震动。
②关节囊:有坚硬的结缔组织组成,它包绕着整个关节,使相邻两骨牢固地联系在一起,关节囊内还有坚韧的韧带,对关节起加固作用。
③关节腔:有关节面和关节囊共同围成的密闭腔隙,内有关节囊内壁分泌的滑液,可减小骨与骨之间的摩擦,使关节活动灵活。
(3)骨骼肌(一块肌肉附着在两块不同的骨上)①由肌腱和肌肤组成;②具有受刺激收缩的特性。
在人体,骨骼肌所受的刺激主要来自于神经。
在受到刺激时,骨骼肌会产生收缩和舒张的反应,牵动相应的骨绕着关节活动。
一般来说,与骨相连的肌肉有两组,这两组肌肉相互配合完成动作。
如当人屈肘时,肱二头肌收缩,肱三头肌舒张;而当人伸肘时,则肱二头肌舒张,肱三头肌收缩。
7.动物行为的概念:动物多种多样的活动,以及动物的体态、发声和其他所有外部可识别的变化,都是动物的行为。
动物的运动与行为动物是地球上丰富多样的生物群体,它们与我们共享同一个生态环境。
动物的运动与行为在漫长的进化过程中逐渐形成,不仅是它们生存和繁衍的关键,也是人类对动物世界的了解和保护的基础。
本文将探讨动物的运动方式、行为习性以及其与生态环境的关系。
一、动物的运动方式动物的运动方式多种多样,根据动物的身体特征和生活习性,可以分为四种主要方式:步行、游泳、飞行和爬行。
步行是大多数陆生动物常见的运动方式。
像狗、猫、人类等四肢发达的动物,可以利用腿部肌肉的力量,通过交替前进的步伐进行行走。
这种方式对于陆地上丰富的生态系统的动物来说,是一种行之有效的方式,可以帮助它们觅食、寻找伴侣和逃避敌害。
游泳是许多水生动物的主要运动方式。
像鱼类、鳄鱼和海豚等生活在水中的动物,通过鳍和尾巴的摆动来推动身体前进。
游泳对于水中的动物来说,不仅是一种运动方式,也是生存和捕食的关键。
飞行是鸟类、昆虫及某些蝙蝠等动物独有的运动方式。
它们通过翅膀的挥动来产生升力,使得自身能够在空中飞翔。
飞行给这些动物带来了许多优势,它们可以更快地移动,跨越不同的生态系统寻找食物和栖息地。
爬行是蛇、蜥蜴等爬行动物独特的运动方式。
它们通过腹部的鳞片,利用地面或其他物体的摩擦力前进。
虽然爬行速度较慢,但这种方式对于适应陆地环境和捕食的动物来说,是一种行之有效的方式。
二、动物的行为习性动物的行为习性是它们适应环境、获取资源以及繁衍后代的重要方式。
下面将介绍几种常见的动物行为习性:迁徙、捕食、休眠和社交。
迁徙是许多动物在特定季节中长距离地移动的行为。
这种行为通常与食物资源的稀缺或气候条件的变化密切相关。
例如,候鸟通过迁徙来寻找适宜的繁殖地和足够的食物。
迁徙的能力使得动物能够在不同的地区间追踪季节性的资源。
捕食是动物为了获取食物而采取的行为。
捕食行为涉及到觅食、捕杀和摄食等过程。
不同的动物会采取不同的捕食策略,有些是群体合作的,如狮子猎群;有些是单独行动的,如猎豹独自捕食。
初中生物动物的运动和行为初中生物课上我们学习了许多关于动物运动和行为的知识。
动物的运动和行为是它们适应环境、生存和繁衍后代的重要方式。
下面,我将从动物的运动方式、寻找食物和逃避敌害的行为、交流和社会行为等方面,为大家介绍一些有趣的内容。
一、动物的运动方式动物的运动方式多种多样,根据不同的环境和需要,动物采取了不同的方式来运动。
例如,陆地上的动物通常使用四肢行走,如狗、猫、猴子等;鸟类则通过翅膀的振动来飞行;鱼类通过尾巴的摆动来游泳;昆虫利用翅膀的跳跃、飞行或爬行等方式来移动。
不同的运动方式使得动物们能够更好地适应不同的生活环境。
二、寻找食物和逃避敌害的行为动物为了生存,需要寻找食物并逃避敌害。
它们通过各种行为来实现这一目标。
例如,猎食行为是许多动物的重要行为之一。
猛兽如狮子、豹子等通过追捕猎物来获取食物;鸟类利用喙捕食昆虫;昆虫通过触角和感觉器官来探测食物等。
此外,许多动物还通过躲藏、伪装、模仿等行为来逃避敌害,以保护自己的生命安全。
三、交流和社会行为动物之间通过各种方式进行交流,以便在繁衍后代、合作捕食和维护社会秩序等方面相互配合。
例如,许多动物通过嗅觉、视觉、听觉等感觉器官来传递信息。
狗通过尾巴的摇摆、嗅探等行为来与主人进行交流;猴子通过面部表情、身体姿势等方式来传递信息。
此外,一些动物还形成了复杂的社会结构,如蜜蜂、蚁群等。
它们通过分工合作、相互协作的方式来维持社会秩序。
四、动物的节律行为动物的节律行为是指动物在一定时间内反复出现的行为。
例如,鸟类的迁徙是一种典型的节律行为。
每年春秋季节,许多鸟类会根据季节的变化,从一个地方迁移到另一个地方,以寻找适宜的生存环境。
此外,一些动物还有夜行性、昼行性的习性,它们在白天或夜晚活动、休息的时间分别不同。
这些节律行为帮助动物们更好地适应环境的变化。
在初中生物课上,我们还学习了许多其他有关动物运动和行为的知识,如动物的生物钟、动物的孵化和育幼行为等。
通过学习这些知识,我们不仅可以更好地了解动物的运动和行为方式,还能更好地保护和关爱动物,与它们和谐相处。
八年级生物动物的运动和行为知识点
一、动物的运动方式:
1. 游泳:例如鱼类、鲸、海豚等水生动物都是通过尾鳍或肢鳍的摆动来推动身体前行。
2. 飞行:例如鸟类和蝙蝠等可以通过振动翅膀来飞行。
3. 爬行:例如蛇、蜥蜴等通过腹部和背部的肌肉运动来爬行。
4. 跳跃:例如青蛙、袋鼠等会通过弹跳的方式来移动身体。
5. 跑步或奔跑:例如兔子、马等动物会用四肢快速地交替蹬地来行动。
二、动物的行为方式:
1. 觅食行为:包括捕食行为和食草行为。
捕食动物会通过追捕、伏击等手段来捕食猎物;而食草动物会选择吃草或植物来获取能量和养分。
2. 繁殖行为:动物通过交配、产卵、哺乳等方式来繁殖后代。
3. 求偶行为:动物通过展示行为、发出声音等方式来吸引异性并进行配对。
4. 社交行为:许多动物会组成社会群体,进行合作、互助、争斗等行为。
5. 防御行为:动物会采取各种方式来保护自己、领地或群体,例如躲藏、发出警告信号、逃离等。
6. 迁徙行为:许多动物会根据季节和环境变化,进行长距离的迁徙,以寻找适宜的栖
息地和资源。
以上是八年级生物动物的运动和行为的一些知识点,希望能对你有所帮助。
如有其他
问题,请继续提问。
第五单元生物圈中的其他生物第二、三章动物的运动和行为、动物在生物圈中的作用第一节动物的运动考点1:动物的行为1.概念动物所进行的一系列有利于它们生存和繁殖后代的活动,都是动物的行为。
2.表现形式动物的行为常常表现为各种各样的运动。
动物的运动形式多种多样,如蠕动、游泳、飞行、行走、奔跑、跳跃等。
除运动外,动物竖起耳朵、发出声音、散发出气味、改变体色,甚至静立不动也是动物行为的一部分。
【拓展】动物的运动本质上都依靠肌肉的收缩,这种说法适用于绝大多数动物,不过也有例外,如有些低等的动物(如水母)没有肌肉,但也能运动。
考点2:运动系统的组成1.观察动物的运动系统(1)观察家兔的骨骼标本观察哺乳动物(如家兔)的骨骼标本,特别是它的前肢和后肢,注意它们分别是由哪些骨组成的,并试着在自己的上肢和下肢找一找相应的骨。
四肢骨【区分】骨与骨骼的区别骨是单独的一块,而骨骼是多块骨通过一定方式连接而成的整体结构。
例如,脊柱是骨骼,而脊椎骨是骨。
(2)观察哺乳动物的关节观察剖开的哺乳动物(如家兔、羊)的关节,对照关节示意图,观察关节的结构。
注意关节是由哪几部分组成的,想一想,关节在运动中起什么作用?①结构:观察剖开的动物关节,可以发现关节外包裹着坚韧的关节囊。
构成关节的两块骨相邻的面称为关节面,一端突出,称为关节头,另一端向内凹陷,称为关节窝;关节头和关节窝相接触的部位有一层光滑的关节软骨。
关节囊内的空腔称为关节腔。
因此,关节由关节囊、关节面和关节腔组成。
②关节的作用:在运动中,关节起支点的作用。
(3)观察肌肉取一个完整的鸡翅(已除去羽毛),用解剖剪除去皮肤,观察肌肉是怎样附着在骨上的。
依次拉动每一组肌肉,观察骨的运动。
然后,除去肌肉,观察骨与骨之间的连接。
①骨骼肌的组成部分有?【答案】骨骼肌由肌腱和肌腹组成。
②骨骼肌是怎样附着在骨上的? 【答案】肌腱绕过关节附在不同的骨上。
2.运动系统的组成 (1)关节的结构与功能①关节头关节窝③ ④关节窝关节软骨⑤②关节囊①关节的结构: 包括关节面(由关节头和关节窝组成)、关节囊、关节腔三部分。
动物的运动和行为一、动物的运动:1、动物所进行的一系列有利于它们生存和繁殖后代的活动,都是动物的行为。
2、动物的行为常常表现为各种各样的运动3、哺乳动物的运动系统:是由骨、关节和肌肉组成的。
4、关节的结构:关节注:在运动中,骨起杠杆作用,关节起支点作用,骨骼肌提供运动的动力.关节腔内有滑液,作用是减少摩擦。
关节软骨的作用是减少摩擦和缓冲作用。
脱臼:剧烈冲击导致关节头从关节窝里脱出.5、骨骼肌中间较粗部分叫肌腹,两端较细的呈乳白色的部分叫肌腱.一块骨骼肌两端的肌键总是绕过关节附着在两块不同的骨上.骨、关节和肌肉的正确连接:骨骼肌有受刺激而收缩的特性。
人体内骨骼肌受的刺激是神经传来的,因此当控制某些骨骼肌的神经受到损伤时,身体的这部分就可能瘫痪并可能导致肌肉萎缩。
6、屈肘和伸肘动作过程示意图屈肘时:肱二头肌①收缩,②肱三头肌舒张。
伸肘时:②_肱三头肌收缩,①肱二头肌舒张。
双臂自然下垂时,肱二头肌和肱三头肌都处于舒张状态提重物时,肱二头肌和肱三头肌都处于收缩状态这些事实说明,在运动时,各组肌肉是相互协调相互配合。
7、运动并不是仅靠运动系统来完成的,还需要其他系统如神经系统的调节.运动所需的能量,有赖于消化系统、呼吸系统、循环系统等系统的配合.运动的意义: 利于动物觅食、避敌、争夺栖息地和繁殖后代,以适应复杂多变的环境.二、动物的行为:1、动物的行为多种多样,从行为的目的分为取食行为、防御行为、繁殖行为、迁徙行为等先天性行为:动物生来就有的,由动物体内的遗传物质所决定的行为。
如:鸟类的育雏行为、蜜蜂采蜜、老鼠打洞等动物的行为学习行为:是在遗传因素的基础上,通过环境因素的作用,由生活经验和学习而获得的行为。
如:鹦鹉学舌、小狗做算术、海豚表演、猴做花样表演等意义: 先天性行为:可以使动物存活不死;学习行为可以使动物更好地适应环境.先天性行为是学习行为的基础.动物越高等,学习能力越强,越能适应复杂环境.同样,环境越复杂,要学习的行为越多。
八年级生物动物的运动和行为知识点
八年级生物中关于动物的运动和行为的知识点主要包括以下几个方面:
1. 动物的运动方式:
- 游泳:鱼类、鲸类等水生动物通过鳍、鳃等器官在水中游泳。
- 飞行:鸟类、昆虫等通过翅膀在空中飞行。
- 跳跃:蛙类、袋鼠等通过有力后腿的跳跃方式移动。
- 爬行:蛇类、蜥蜴等通过爬行的方式在地面或树上移动。
- 步行:哺乳动物、两栖动物等通过四肢的步行方式移动。
2. 动物的行为:
- 捕食行为:包括寻找猎物、追逐、抓捕等行为。
- 逃避行为:当动物感到威胁时,会采取逃避的行动,如奔跑、飞走等。
- 社会行为:一些动物会形成群体,进行社会行为,包括结队行动、据领地、分工合作等。
- 筑巢行为:鸟类、爬行动物等会筑巢来安放自己的卵和繁殖后代。
- 迁徙行为:一些动物会根据季节的变化,进行长距离的迁徙,如候鸟等。
3. 动物的感觉和反射:
- 视觉:许多动物具有发达的视觉,可以感知周围环境。
- 听觉:动物通过耳朵感知声音和声波。
- 嗅觉:一些动物具有灵敏的嗅觉,可以通过嗅觉感知周围的气味。
- 味觉:动物通过舌头上的味蕾感知食物的滋味。
- 触觉:许多动物的皮肤和触角具有触觉感受器。
- 反射:动物对外界刺激的反应,如伸手会缩回去等。
以上是关于八年级生物动物的运动和行为的一些知识点,希望对你有帮助!。
动物的运动与行为动物是地球上最丰富多样的生物群体之一,它们以各种各样的方式运动和展现着独特的行为。
从陆地上的哺乳动物到海洋里的鱼类,每个物种都有着自己特定的运动方式和行为表现。
本文将探讨一些常见动物的运动和行为,以展示它们与我们的密切关系。
1. 水生动物水中的动物拥有独特的运动方式和行为表现。
例如,鱼类通过摆动尾巴和鳍来推动身体前进。
它们的身体灵活,能够快速穿越水域。
鱼类还通过侧线感应器来寻找食物和避免危险。
2. 鸟类鸟类是天空中的主人,它们以飞行而闻名。
鸟类的翼和骨骼结构使得它们能够在空中自由飞翔。
除了飞行,一些鸟类还会走路、游泳和攀爬。
例如,企鹅凭借其特殊的翅膀和结实的脚爪,在陆地上和水中都能熟练移动。
3. 哺乳动物哺乳动物具有多样化的运动方式和行为表现。
大部分哺乳动物使用四肢行走,不同的动物根据其体型和环境适应性表现出千差万别的运动风格。
例如,大象以其强大的肌肉驱动行动,猿类通过树枝的摇摆和跳跃来快速移动。
4. 爬行动物爬行动物的运动方式主要是通过四肢爬行或游泳。
蛇类是一类无肢动物,它们通过扭动身体和腹鳞的摩擦来移动。
鳄鱼和龟类则擅长在水中游泳,它们的鳞片和特殊的脚蹼可以帮助它们更好地游动。
动物的行为与其运动方式密切相关。
例如,捕食动物会通过狩猎和追逐来捕捉食物,而食草动物则以寻找食物为主要行为。
有些动物通过建立复杂的社会结构展现出群居和合作行为,例如狮子和蜜蜂。
而一些动物还会进行觅食、繁殖和迁徙等特定行为,以适应环境的变化。
在我们与动物的互动中,了解它们的运动和行为对于我们保护和照顾它们至关重要。
例如,通过了解动物的栖息地和迁徙路径,我们能够更好地保护它们的生态环境。
另外,对于家养宠物,了解它们合适的运动方式和行为需求,能够更好地满足它们的生理和心理需求。
总结起来,动物的运动与行为是它们与我们的交流和互动的重要方式。
通过深入了解不同动物的运动方式和行为特点,我们可以更好地欣赏和保护它们,与它们建立更和谐的关系。
关节囊(分泌滑液,使关节更加牢固,是结缔组织)于东的产生:当骨骼肌受到神经传来的刺激时,就会牵动骨绕着关节活动,躯体的关节头关节囊关节腔关节窝关节软骨
有利于群体内的交流、有利于群体觅食、御敌和繁殖后代。
5.蝶蛾类昆虫的雌虫可产生性外激素,通过性外激素吸引雄虫来交尾。
据此,可以制造昆虫性外激素诱杀昆虫或干扰使昆虫不能识别同种昆虫的性外激素。
是利用了动物之间的通讯。
考点4 动物在生物圈中的作用
1.动物在生物圈中的作用:
①维持生态平衡
②促进生态系统的物质循环
③帮助植物传粉、传播种子
2.生态平衡的含义:在生态系统中,生物的种类、各种生物的数量和所占比例总是维持在相对稳定的状态,这种现象就叫做生态平衡。
动物通过食物链和食物网来维持生态系统的平衡。
3.仿生的含义:科学家模仿动物的某些结构和功能来发明创造各种仪器设备,这就是仿生。
4.仿生技术有:长颈鹿与宇航服,萤火虫与冷光灯,蝙蝠与雷达,乌龟与薄壳建筑,小鸟与飞机,鱼与潜水艇,蝇的复眼与蝇眼照相机,人脑与机器人,蝴蝶与人造地球卫星的控温系统等。
5.生物防治就是利用生物来防治病虫害。
常用的有:以虫治虫,以菌治虫和以鸟治虫。
6.动物作为消费者,直接或间接地以植物为食,动物体内的有机物通过分解产生的二氧化碳、尿素、无机盐可以被植物利用制造有机物。
7.动物的信息交流举例:(1)蜜蜂跳圆形舞(动作)(2)长尾猴发现豹时惊叫。
(声音)(3)蚂蚁(气味)。
动物的运动与行为随着科技的不断发展和人类文明的进步,对动物的研究越来越深入。
其中,动物的运动与行为一直是研究领域中的重要话题。
动物的运动能力与其生存和繁殖有着密切的关系,而行为则反映了动物的天性与智慧。
本文将探讨动物的运动与行为,从不同角度剖析动物世界的奥秘。
一、动物的运动方式动物的运动方式体现了动物的适应性与多样性。
根据不同的生活环境,动物在进化的过程中逐渐形成了不同的运动方式。
1.四肢爬行:许多爬行类动物如蜥蜴、蛇等通过四肢爬行的方式前进。
这种方式适用于地面或树上的移动,能够有效地适应环境并保持平衡。
2.四肢行走:大多数哺乳动物和一些爬行动物如龟、壁虎等都采用四肢行走的方式。
这种方式既适用于陆地,也适用于水中,使得动物在各种环境中具备高度的机动能力。
3.两翅飞行:鸟类拥有独特的飞行能力,通过翅膀在空中飞行。
鸟类的飞行速度和高度较高,能够在空中轻松地寻找食物和逃离潜在的危险。
4.四肢跳跃:一些哺乳动物如袋鼠和兔子等采用四肢跳跃的方式。
这种方式使得动物在草原等开阔地带能够迅速地移动,并且能够有效地节省能量消耗。
二、动物的运动能力动物的运动能力直接影响其生存和繁殖。
不同种类的动物在运动能力上存在差异,这种差异可以通过一些指标进行衡量和比较。
1.速度:动物的速度是衡量其运动能力的重要指标之一。
例如,猎豹是陆地动物中奔跑速度最快的,其速度可达每小时100公里以上。
然而,鸟类则具备更高的飞行速度,比如雨燕每小时能够飞行300公里以上。
2.耐力:耐力是指动物能够持续运动的能力。
例如,黄鳝是水中游泳耐力最强的鱼类之一,能够在水中连续游泳数百公里。
而长跑动物驯鹿能够在极寒的北极地区进行长时间的奔跑。
3.灵活性:灵活性指的是动物能够在运动中迅速变换方向和姿态的能力。
例如,猴子具备出色的爬树能力和树间跳跃能力,能够在林间迅速穿梭。
三、动物的行为表现动物的行为表现不仅反映了其天性和本能,还体现了其智慧和学习能力。
动物的行为包括求偶、捕食、互动等多个方面,下面将介绍其中的几个典型行为。
第二章 动物的运动和行为
一、复习目标: 知识目标:
1、通过对运动系统结构的掌握,学会分析与运动、行为有关的实际问题。
2、阐述动物的行为对生物个体生存和种族延续的意义。
二、重难点
1、动物的运动依赖一定的结构。
2、区别动物的先天性行为和学习行为,说明这些行为对动物生存的意义。
3、探究动物行为的成因。
三、重难点突破:
通过例题的形式,对本单元中的重难点内容进行突破,达到掌握的目的。
专题体系整合:
先天性行为
学习行为 特征 运动的协调社会行为
信息交流
四、典题分析:
1、下图是人体某部分的关节和肌肉图,请分析回答: (1)构成一块骨骼肌的主要部分是[ ]_________,
并且骨骼肌的特性是 。
(2)②从结构层次上看属于 。
(细胞、组织、器官)水平,它可绕过关节连 在 上。
(3)图中的骨与骨之间的连接是肘关节,
基本结构包括 三部分。
(4)铅球运动员手握铅球放在肩甲骨上,准备投掷时,手臂肌肉所处的状态是:肱二头肌 ,③ 。
(5)当两手下垂时,屈肌群和伸肌群所处的状态是 。
(6)根据图示,概述骨、关节、肌肉在运动中的关系。
2、阅读下面的材料并回答问题:
资料一 一只失去雏鸟的美国红雀,总是给养鱼池边浮到水面张口求食的金鱼喂它捕来的昆虫,就像喂自己的雏鸟一样,一连喂了好几个星期。
资料二 很多年前,在英格兰有一只大山雀,一次偶然碰巧打开了放在门外的奶瓶盖,偷喝了牛奶。
不久,那里的其他大山雀也学会了偷喝牛奶。
(1)从行为获得的途径来说,美国红雀喂鱼的行为属于 行为;“其他大山雀”偷喝牛奶的行为属于 行为。
(2)美国红雀喂鱼的行为是由其体内的 所决定的行为;其他大山雀偷喝牛奶是在 因素的基础上,通过 因素的作用而形成的行为。
从维持动物自身生存的意义上来说,后一种行为比前一种行为更能 。
(3)动物的行为常常表现为各种各样的运动,分析“资料一”,并说出其中动物通过运动完成自己行为的两个实例:① ,② 。
五、练习题:
1、将骨骼肌连结在骨上的结构是
A 、关节囊
B 、韧带
C 、肌腱
D 、 肌腹 2、下面对骨骼肌的叙述中,不正确的是:
A. 两端的肌腱分别固着在同一块骨上
B.由肌腱和肌腹构成
C 、肌肉受到刺激后能收缩 D. 两端的肌腱分别固着在不同的骨上
3.当你在体育课上,双手抓住单杠,身体下垂时,你的肱二头肌和肱三头肌的状态是 ( ) A .肱二头肌收缩,肱三头肌舒张 B .肱三头肌收缩,肱二头肌舒张 C .肱二头肌和肱三头肌同时舒张 D .肱二头肌和肱三头肌同时收缩 4、下列能完成屈肘动作的是
A. 肱二头肌舒张,肱三头肌收缩
B. 肱二头肌收缩,肱三头肌舒张
C. 肱二头肌收缩,肱三头肌收缩
D. 肱二头肌舒张,肱三头肌舒张 5、下列各种现象,不是动物“语言”的是
A 、老虎通过啸声赶走入侵者
B 、警犬通过嗅觉找到罪犯
C 、蚂蚁根据同伴分泌的化学物质找到食物
D 、蜜蜂通过舞蹈告知同伴蜜源方位 6、下列各种行为中,与其他行为不属于同一类型的是: A 、马戏团的猩猩、猴子等动物会打篮球 B 、狗看见手持木棒的人就吓得赶紧跑开 C 、幼袋鼠出生后会爬进母兽的育儿袋内 D 、家兔听到饲养员的脚步声就出来索食 7、“孔雀开屏”和“蜻蜓点水”分别属于动物的 A. 攻击行为,防御行为 B. 繁殖行为,繁殖行为
C. 防御行为,攻击行为
D. 防御行为,防御行为
8、①被蜜蜂蛰过的猴子,不再取食蜂蜜;②失去雏鸟的红雀,饲喂张口求食的金鱼;③母鸡孵卵;④老鼠走迷宫而取到食物。
其中属于先天下行为的是()
A. ①④
B. ②③
C. ②④
D. ①③
9、我国古籍《草木疏》上说“蝗类青色,长角长股,股鸣者也”,说明动物通过来传递信息。
()
A. 视觉
B. 气味
C. 分泌物
D. 声音
10、“蚯蚓走迷宫”的实验,说明蚯蚓具有的行为是()
A. 学习
B. 防御
C. 攻击
D. 逃跑
11、下列现象和典故属于先天性行为的是()
A. 望梅止渴
B. 老马识途
C. 杯弓蛇影
D. 受烟熏而流泪
12、变色龙能随环境的改变而变换体色,这种行为对它来说()
A. 属于防御行为
B. 有利于逃避敌害
C. 有利于捕食
D. 前三项都有意义
13、动物具有“学习能力”,这有利于()
A、找到食物
B、逃避敌害
C、找到配偶
D、适应复杂的生活
14、人体的下列关节中,活动范围最大的是()
A、肩关节
B、肘关节
C、膝关节
D、髋关节
15、下列关于先天行为和学习行为说法错误的是()
A、一般来说,学习行为占比例越大的动物越高等
B、一般来说,学习行为占比例越大的动物对环境的适应能力越强
C、一般来说,学习行为占比例越大的动物大脑越发达
D、社会行为是学习行为中的一种高级表现形式
16、裁判员判断竞走运动员动作是否犯规的依据是()
A、双臂是否前后摆动
B、两脚是否同时离地
C、两脚是否交替运动
D、身体是否平衡
17、下面是一些有关运动的实际问题,请你根据生活经验,结合所学知识回答:
(1)人体的长骨适于人体在陆地上的运动,在人体的结构中,最容易发生骨折的是_____。
假若学校组织同学们外出郊游、登山,为防骨折,你认为应重点保护的关节有___________________________________。
(2)某同学在校运动会上因激烈拼搏,不幸伤了脚部的肌键,致使其不能运动,经过一段时间救治后,又恢复了运动的能力。
这一事实说明的道理是__________。
(3)某人因控制骨骼肌的神经受到损伤,致使肌肉瘫痪和萎缩。
这一事实说明的道理是____________________________。
18.在大白菜、卷心菜、小油菜等蔬菜的叶上,常能看到一些深绿色的小肉虫,这就是菜青虫。
菜青虫是危害蔬菜的重要害虫。
它的危害到底有多大?下面我们通过食量来探究一下。
[材料]敞口的玻璃缸(大烧杯)2个、蔬菜、天平[实验]①用天平称取新鲜的同样质量(a克)的菜叶,分别放入A、B两个玻璃缸。
②A缸放置菜青虫3只+蔬菜,B缸只放蔬菜叶。
③一天后,将两缸的菜叶取出分别称重:A缸菜叶的质量为b克,B缸菜叶的质量为c克。
④计算:a-b/3克即为一只菜青虫一天的食量。
请根据上述实验,回答下面的问题:
(1)菜青虫属于哪种动物的幼虫?。
它属于哪一类动物?
(2)一天后,B缸中的菜叶称重为c克,请你推测a、c二者的关系是(用字母和“>”“=”“<”表示),判断的理由是:。
(3)“a-b/3克即为一只菜青虫一天的食量”,你认为是否科学严密?如果不科学,请说明理由。
(4)实验中B缸的装置是否可有可无?。
它有什么作用?。
(5)菜青虫总是取食科植物的蔬菜,这种行为是动物生来就有的,由动物体内
的所决定的。
19、阅读以下实验探究过程:
①用线掉着一只小蝗虫逗引一只饥饿的蟾蜍,蟾蜍会立即张口把小蝗虫吃掉。
②换成用线掉着一只形状和颜色都很像大野蜂,但却没有毒刺的盗虻来逗引这只蟾蜍,蟾蜍会像对待小蝗虫那样吞吃掉盗虻。
③接着用线吊着大野蜂来逗引这只蟾蜍,蟾蜍仍是张口去吞,不过大野蜂蛰了一下蟾蜍的舌头,蟾蜍立刻把大野蜂吐了出来。
④再次用大野蜂逗引这只蟾蜍,蟾蜍伏着头不予理睬了。
⑤改用盗虻再来逗引这只蟾蜍,蟾蜍也是不去吞吃了。
⑥最后,还是用线吊着小蝗虫来逗引这只蟾蜍,蟾蜍又把小蝗虫吞吃了,显示出蟾蜍并没有吃饱。
回答问题:
⑴实验①②③说明了蟾蜍有捕食昆虫的本能,这是。
⑵实验④说明了蟾蜍通过生活经验,对大野蜂有了识别,因而不再吞吃,这是。
⑶实验⑤说明了蟾蜍利用经验解决问题的能力比高等动物的能力。
⑷实验⑥证明了蟾蜍在实验③④⑤中确实建立起新的。