山东省2013年高三生物暑假作业
- 格式:pdf
- 大小:1.80 MB
- 文档页数:10
2013高二生物暑假作业(四)一、选择题1. 下列性状中属于相对性状的是:()A.狗的长毛和卷毛B.猫的白毛和黑毛C.水稻的高茎和玉米的矮茎D.人的身高和体重2.能够产生YyRR、yyRR、YyRr、yyRr、Yyrr、yyrr六种基因型的杂交组合是( ) A.YYRR×yyrr B.YyRr×yyRr C.YyRr×yy rr D.YyRr×Yyrr3.一匹雄性黑马与若干匹纯种枣红马交配后,共生出10匹枣红马和4匹黑马。
下列叙述中最可能的是 ( )①雄性黑马是杂合子②黑色是隐性性状③雄性黑马是纯合子④枣红色是隐性性状A.①和②B.①和④C.②和③D.①和③4.如图是某白化病家族的遗传系谱图,请推测Ⅱ2与Ⅱ3这对夫妇生白化病孩子的概率是( )A.1/9 B.1/4 C.1/36 D.1/185. 下列选项中能独立完成生命活动的是()A. 生物大分子B. H5N1病毒C. 肝炎病毒D. 心肌细胞6.下列是减数分裂过程中的几个步骤,其正确的顺序是 ( ) ①形成四分体②同源染色体分离③细胞质分离④联会⑤染色体复制⑥染色单体分离⑦着丝点分裂A.②①③④⑦⑤⑥③ B.③⑤②⑦④⑥①③C.⑤④①②③⑦⑥③ D.⑤④⑦③⑥②①③7.调查发现人群中夫妇双方均表现正常也能生出白化病患儿。
研究表明白化病由一对遗传因子控制。
判断下列有关白化病遗传的叙述,正确的是 ( ) A.引起疾病的遗传因子不一定是隐性的B.如果夫妇双方都是携带者,他们生出白化病儿子的概率是1/4C.如果夫妇一方是白化病患者,他们所生表现正常的子女一定是携带者D.白化病患者与表现正常的人结婚,所生子女表现正常的概率是18.下列关于细胞核的叙述,正确的是()A.大分子物质从核孔穿出细胞核穿越了两层生物膜B.细胞核是遗传的信息库,控制着生物的所有性状C.细胞核内存在着易被碱性染料染成深色的物质D.核孔是蛋白质、RNA、DNA等大分子进出细胞核的通道9.下列关于个体衰老与细胞衰老关系的叙述,正确的是( )A. 正在衰老的个体,体内没有幼嫩的细胞B. 处于青春期的年轻人,体内没有衰老的细胞C. 总体上看,衰老的多细胞生物体内,细胞普遍衰老D. 对于单细胞生物而言,细胞衰老不等同于个体衰老10.在“性状分离比的模拟”实验中,某同学连续抓取三次,小球的组合都是Dd,则他第4次抓取Dd的概率是A.1/4B.1/2C.0D.111.下列关于变异的叙述中,错误的是()A.环境条件的变化引起生物变异是可能的B.基因突变是生物变异的根本来源C.染色体变异是可遗传的变异D.生物变异都是由环境条件的变化引起的12.一个成熟的植物细胞,它的原生质层主要包括()A.细胞膜、核膜和这两层膜之间的细胞质B.细胞膜、液泡膜和这两层膜之间的细胞质C.细胞壁、液泡膜和它们之间的细胞质D.细胞壁、液泡核和这两层膜之间的细胞质13.某动物的精细胞中有染色体16条,则在该动物的初级精母细胞前期时存在的染色体条数、四分体个数、染色单体条数、DNA分子个数分别是 ( )A.32、16、64、64 B.32、8、32、64C.16、8、32、32 D.16、0、32、3214.下列有关孟德尔豌豆杂交实验的叙述,正确的是 ( )A.孟德尔在豌豆开花时进行去雄和授粉,实现亲本的杂交B.孟德尔研究豌豆花的构造,但无需考虑雌蕊、雄蕊的发育程度C.孟德尔根据亲本中不同个体表现型来判断亲本是否纯合D.孟德尔利用了豌豆自花传粉、闭花受粉的特性15.下列哪项不是细胞凋亡的意义( )A.细胞凋亡是生物体正常发育的基础B.细胞凋亡能维持组织中细胞数目的相对平衡C.细胞凋亡是机体在外界因素刺激下的细胞死亡D.细胞凋亡是机体的自我保护机制16.下图是同种生物的4个个体的细胞示意图,其中哪两个图代表的个体杂交可得到2种表现型、6种基因型的子代.A .图①、图④B .图③、图④C .图②、图③D .图①、图②17.已知西瓜红瓤(R )对黄瓤(r )为显性。
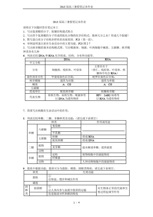
2013届高三暑假笔记本作业请将以下问题回答在笔记本上1.写出氨基酸的分子、肽键结构通式特点2.写出四个氨基酸的分子形成四肽化合物的化学结构式,脱掉几分之水?形成几个肽键?3、默写蛋白质分子结构多样性的直接原因。
P23(第一段)。
4.举例说明蛋白质在生命活动中的主要功能。
P23图2-75.写出核苷酸的基本结构模式图。
写出噬菌体、细菌、叶肉细胞中碱基、五碳糖、核苷酸种类各有几种7.简要写出核酸在生命活动中的作用。
810.写出水、无机盐在细胞中的存在形式及它们在生命活动中的作用11.写出细胞学说的主要内容。
P12.列表比较原核细胞和真核细胞的形态和结构等的异同(请完成下表填空)13.写出细胞核的结构及各部分主要功能。
P53图3—1014.读课本P44—47,列表比较线粒体、叶绿体、核糖体、高尔基体、内质网、中心体、液15、写出细胞膜的流动镶嵌模型基本内容?(P68)什么是糖被?糖被在细胞生命活动中有什么功能?16、细胞膜的结构特点和功能特点各是什么?17、什么是生物膜系统?生物膜系统在细胞生命活动中作用有那些?P4918、从分泌蛋白合成与分泌过程说明生物膜中各种组分的作用及各种生物膜之间的联系(用“→”的简式表示)。
20、胞吞、胞吐所依赖的细胞结构基础是什么?物质穿过几层膜?是否需要消耗能量?有什么意义?21、写出ATP的结构简式及ATP合成、水解反应式。
ATP在细胞生命活动中的作用是什么?。
22、P78—85,准确默写出酶的概念,酶有那些特性?过酸、过碱、温度过高、过低对酶有何影响?酶制剂适合在什么条件下保存?23、准确写出细胞呼吸的概念、有氧呼吸、无氧呼吸反应式(3个)。
细胞呼吸的概念。
①有氧呼吸反应式:__________________________________________。
②酒精发酵反应式:__________________________________________。
③乳酸发酵反应式:__________________________________________。
2012-2013年第一学期高三暑期考试生物试题(考试范围:选修1第1章—第4章)第一部分选择题(共36分)一、单项选择题(本题包括6小题,每小题4分,共24分。
每小题给出的四个选项中,只有一个选项最符合题目要求)1.(2010·江苏高考)下图表示果酒和果醋制作过程中的物质变化过程,下列叙述正确的是( ) A.过程①和②都只能发生在缺氧条件下B.过程①和③都只发生在酵母细胞的线粒体中C.过程③和④都需要氧气的参与D.过程①~④所需的最适温度基本相同2.(2008年高考江苏卷)下列关于腐乳制作的描述中,错误的是()A.在腐乳制作过程中必须有能产生蛋白酶的微生物参与B.含水量大于85%的豆腐利于保持湿度,适宜制作腐乳C.加盐和加酒都能抑制微生物的生长D.密封瓶口前最好将瓶口通过火焰以防杂菌污染3.(2012年海淀期中)下列关于微生物的培养和分离的叙述中,不正确的是( )A.细菌能在液体培养基中以二分裂方式迅速扩增B.噬菌体或大肠杆菌可在蛋白胨培养基中增殖C.灭菌的目的是消灭与培养菌竞争的杂菌D.稀释涂布法分散细菌得到单菌落的效果更好4.关于细菌的叙述中,正确的是A.不同种类细菌的生长均需要相同碳源B.常用液体培养基分离获得细菌单菌落C.细菌大量培养过程中,芽孢形成于细菌生长的调整期D.培养基中含有高浓度NaCl有利于金黄色葡萄球菌的筛选5.下列关于“探究加酶洗衣粉和普通洗衣粉的洗涤效果”的叙述,合理的是A.先用热水溶解洗衣粉,再将水温调节到最适温度B.实验的观察指标可以是相同洗涤时间内污渍的残留程度C.相同pH时加酶洗衣粉洗涤效果好于普通洗衣粉D.衣物质地和洗衣粉用量不会影响实验结果6.下列关于酶和固定化酵母细胞的研究与应用的叙述,错误的是A.从酶的固定方式看,吸附法比化学结合法对酶活性影响小B.作为消化酶使用时,蛋白酶制剂以口服方式给药C.尿糖试纸含有固定化的葡萄糖酶和过氧化氢酶,可以反复使用D.将海藻酸钠凝胶珠用无菌水冲洗,目的是洗去CaCl2和杂菌二、双项选择题(本题包括2小题,每小题6分,共12分。
跃华学校2013届高三暑假作业过关考试生物试题一、选择题(本题共20个小题,每小题只有1个正确答案,每题2分,共40分;请将选择题的答案填在后面的表格内)1.下列关于原核生物和真核生物的叙述,正确的是()A.原核生物细胞无线粒体,不能进行有氧呼吸B.真核生物细胞只进行有丝分裂,原核生物细胞只进行无丝分裂C.真核生物以DNA为遗传物质,部分原核生物以RNA为遗传物质D.真核生物细胞具有细胞膜系统(生物膜系统),有利于细胞代谢有序进行2.下列关于组成细胞化合物的叙述,不正确的是()A.蛋白质肽链的盘曲和折叠被解开时,其特定功能并未发生改变B.RNA与DNA的分子结构相似,由四种核苷酸组成,可以储存遗传信息C.DNA分子碱基的特定排列顺序,构成了DNA分子的特异性D.胆固醇是构成细胞膜的重要成分,在人体内参与血液中脂质的运输3.细胞内很多化学反应都是在生物膜上进行的,如图表示真核细胞中4种生物膜上发生的化学变化示意图,相关叙述不.正确的是( )A.①与抗体的加工有关B.破坏根尖分生区的②,将会形成多核细胞C.③是叶绿体内膜D.④中蛋白质的含量较多4.如图为分泌蛋白从合成到排出细胞外的全过程。
下列有关叙述不.正确的是()A.分泌蛋白是由附着在内质网上的核糖体合成的B.图中①、②、③分别表示内质网、高尔基体和囊泡C.④代表的物质是ATPD.图中表示的过程在原核细胞中也能进行5.下列关于植物对离子选择吸收的叙述,不.正确的是( )A.植物对离子选择吸收的特性与其生活环境相适应B.根细胞膜上某种离子的载体的有无,决定对离子选择吸收的种类C.根细胞膜上某种离子的载体的多少,影响对离子选择吸收的多少D.根细胞呼吸作用的强度影响植物对离子吸收的选择性6.右图表示细胞膜对不同物质的转运过程及相关的结构。
下列哪一项叙述是正确的()A.a表示发生质壁分离时水分子的主要移动方向B.b表示神经细胞在受到刺激后Na+的透性变化特点C.c过程一定消耗能量D .浆细胞能够依靠d 识别相应的抗原7.某哺乳动物的一种成熟细胞不含DNA 。
[键入文字]
山东省2013年高三生物暑假作业
山东省2013年高三生物暑假作业
选择题
1.HIV病毒与大肠杆菌的主要区别在于( )
A.有无遗传物质B.有无成形的细胞核C.有无细胞结构D.有无细胞壁
.用溶液培养法培养某植物时,若用32P标记培养液中的KH2PO4,则一段时间后,在叶肉细胞中不能够检测到放射性的物质是( )
A.核糖核酸B.磷脂C.ADP D.淀粉
.下列关于细胞内糖类的叙述,正确的是( )
A.所有的核苷酸均含有核糖B.淀粉进入动物细胞的方式是主动运输
C.蔗糖和乳糖水解的产物都是葡萄糖D.脱氧核糖与果糖都属于单糖
.现有氨基酸500个,其中氨基总数为510个,羧基总数为508个,则由这些氨基酸合成的含有3条肽链的蛋白质共有肽键、氨基和羧基的数目依次分别为( )
1。
2013高一生物暑假作业(一)—、单项选择题1.下列关于生物学实验中所用试剂的说法正确的是A.用双缩脲试剂鉴定蛋白质时,需将NaOH溶液和CuSO4溶液混匀后使用B.用吡罗红染料处理细胞可以观察到DNA在细胞中的分布C.用苏丹Ⅳ鉴定含脂肪较多的细胞,显微镜下可见染成红色的颗粒D.判断酵母菌发酵是否产生酒精可选择斐林试剂2.下列关于真核细胞结构和功能叙述中,错误..的是A.抑制线粒体的功能会影响主动运输 B.核糖体由RNA和蛋白质构成C.有分泌功能的细胞只有高尔基体 D.溶酶体可消化细胞器碎片3.下列细胞或细胞结构中能合成多糖的有①叶绿体②肝细胞③核糖体骨骼肌⑤高尔基体A.②③⑤ B.②③⑤ C.①②④⑤ D.①②③④⑤4.生物膜在结构和功能上具有一定的联系。
高尔基体具有极性,靠近细胞核的一面称为形成面,接近细胞膜的一面称为成熟面。
从形成面到成熟面,膜的厚度和化学成分发生逐渐改变,下列叙述正确的是A.形成面似核膜,成熟面似内质网 B.形成面似内质网,成熟面似细胞膜C.形成面似核膜,成熟面似细胞膜 D.形成面似内质网,成熟面似核膜5.已知分泌蛋白的新生肽链上有一段可以引导其进入内质网的特殊序列(图中P肽段),若p肽段功能缺失,则该蛋白A.无法继续合成 B.可以进入高尔基体C.可以被加工成熟 D.无法被分泌到细胞外6.细胞学说主要阐明了()A.细胞的多样性 B.生物界的统一性C.动植物细胞的区别 D.人们对细胞的认识是一个艰难曲折的过程7.右图表示人体肝细胞内的某种生化反应,有关叙述正确的是()A.甲和乙都是反应的底物B.丙、丁的分子量之和小于乙C.该反应过程一定发生于细胞外D.甲、乙、丙可能都不是蛋白质8.某同学在夏季天气晴朗的一天,分别于清晨、正午、傍晚、深夜4个时间从同一棵绿色植物各取一片绿叶,并从每片叶子上取下同样大小的圆片,再将这4个圆片放入酒精中加热脱色,取出后用清水冲洗,加碘染色,染色最深的应是()A.清晨的叶B.傍晚的叶C.深夜的叶D.正午的叶9.离体的叶绿体在光照下进行稳定光合作用时,如果突然中断CO2气体的供应,短暂时间叶绿体中C3化合物与C5化合物相对含量的变化是()A.C3化合物增多、C5化合物减少 B.C3化合物增多、C5化合物增多C.C3化合物减少、C5化合物增多 D.C3化合物减少、C5化合物减少10.若用化学药物强烈地抑制肿瘤细胞的DNA复制,这些细胞就停止在细胞周期的()A.前期 B.中期 C.后期 D.间期11.一个DNA分子经复制形成的两个DNA分子存在于 ( )A.一条染色体的两个染色单体上 B.两条染色体上C.一条染色单体上 D.以上均正确12.在细胞周期中,要辨认染色体的形态和数目,应选择()A.间期 B.前期C.中期 D.后期13.下图①~⑤表示一个细胞有丝分裂过程中染色体变化的不同情况,在整个细胞周期中,染色体变化的顺序应该是()A.①④⑤③②B.②③①④⑤C.①⑤④③②D.⑤④③②①14.一般来说,参与植物细胞有丝分裂这一生理过程的细胞器有()。
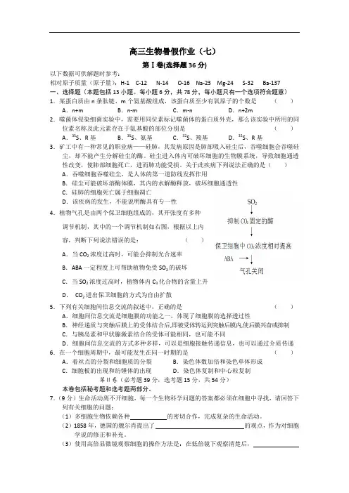
高三生物暑假作业(七)第Ⅰ卷(选择题36分)以下数据可供解题时参考:相对原子质量(原子量):H-1 C-12 N-14 O-16 Na-23 Mg-24 S-32 Ba-137一、选择题(本题包括13小题。
每小题6分,共78分,每小题只有一个选项符合题意)1.某蛋白质由n条肽链、m个氨基酸组成,该蛋白质至少有氧原子的个数是()A.n+m B.n-m C.m-n D.n+2m2.噬菌体侵染细菌实验中,需要用同位素标记噬菌体的蛋白质外壳,那么该实验中所用的同位素名称及此元素存在于氨基酸的部位分别是()A.35S、R基B.35S、氨基C.32S、羧基D.32S、R基3.矿工中有一种常见的职业病——硅肺,其发病原因是肺部吸入硅尘后,吞噬细胞会吞噬硅尘,却不能产生分解硅尘的酶。
硅尘进入体内可破坏细胞的生物膜系统,导致细胞通透性改变,使肺部细胞死亡,进而肺功能受损。
关于此疾病下列说法正确的是()A.吞噬细胞吞噬硅尘,是人体的第一道防线发挥作用B.硅尘可能破坏溶酶体膜,其内的水解酶释放,破坏细胞通透性C.硅肺的细胞死亡属于细胞凋亡D.该疾病的发生,不能说明酶具有专一性4.植物气孔是由两个保卫细胞组成的,其开张度有多种调节机制,其中的一个调节机制如右图,根据以上内容,判断下列说法错误的是:()A.当CO2浓度过高时,可能会抑制光合速率B.ABA一定程度上可帮助植物免受SO2的破坏C.当SO2浓度过高时,植物体内C3化合物的含量上升D.CO2进出保卫细胞的方式为自由扩散5.下列有关细胞间信息交流的叙述中,正确的是()A.细胞间信息交流是细胞膜的功能之一,体现了细胞膜的选择透过性B.神经递质与突触后膜上的受体结合后,即被受体转运到突触后膜内,使后膜兴奋或抑制C.与胰岛素和甲状腺激素结合的受体可能相同,也可能不同D.细胞间信息交流的方式多种多样,可以是细胞接触传递信息,也可以通过介质传递6.在一个细胞周期中,最可能发生在同一时期的是()A.着丝点的分裂和细胞质的分裂B.染色体数加倍和染色单体形成C.细胞板的出现和纺锤体的出现D.染色体复制和中心粒复制第Ⅱ卷(必考题39分,选考题15分,共54分)本卷包括秘考题和选考题两部分。
2013高一生物暑假作业(五)一、选择题,下列每题所给的四个选项中,只有一项是最符合题意的。
1.在小麦地里施用一定浓度的2,4-D能除掉双子叶杂草,而对小麦无影响,对此现象的错误..解释是A.双子叶杂草对2,4-D的敏感性强 B.小麦对2,4-D的敏感性差C.2,4-D对小麦的生长无作用 D.同一浓度的2,4-D对小麦和杂草的作用不同2.下列关于抗体的说法,正确的是A.抗体的化学本质主要是蛋白质,少部分是RNAB.抗体既能作用于细胞外的抗原,又能作用于细胞内的抗原C.人体的抗体主要分布在血清中,在组织液和外分泌液中也有D.人体内抗体包括白细胞介素、干扰素等,它能与抗原物质发生特异性结合3.如右图,若茎的a侧生长素浓度在B点以下的浓度范围内,下列对b侧生长素浓度范围的描述较为准确的一项是A.在BD范围内 B.在OA范围内C.在BC范围内 D.在BA范围内4.下列有关人体水分调节的叙述中,正确的是A.大量饮水,则抗利尿激素分泌增加B.渴觉中枢兴奋,则抗利尿激素分泌减少C.抗利尿激素分泌增加,则尿量增加生命活动的调节D.抗利尿激素分泌增加,肾小管、集合管对水的重吸收加强5.下列与水有关的叙述中正确的是A.细胞有氧呼吸过程的第三阶段,既有水的生成,又有水的分解B.人体由于花粉过敏,会使毛细血管壁通透性降低,水分大量积累在细胞间隙,导致组织水肿C.苹果树不宜在热带地区栽种的主要限制因素是水D.人体内水分的动态平衡是靠水分的摄入和排出来实现的,其感受器位于下丘脑。
6.下图中A、B为两插条扦插一段时间后的生长情况示意,其主要原因是A.芽能发育成枝条 B.芽能进行光合作用C.芽能产生生长素促进生根 D.芽能产生生长素促进生长7.下图为突触结构模式图,下列说法不正确...的是A.在a中发生电信号→化学信号的转变,信息传递需要能量B.①中内容物释放至②中主要借助于突触前膜的主动运输C.②处的液体为组织液,传递兴奋时含有能被③特异性识别的物质D.①中内容物使b兴奋时,兴奋处膜外为负电位8.若某种病毒已侵入人体细胞,机体免疫系统对该靶细胞发挥的免疫作用属于A.体液免疫 B.细胞免疫 C.自身免疫 D.非特导性免疫9.某些麻醉剂是一种神经递质的阻断剂,当人体使用这些麻醉剂后,痛觉消失了,而其他大部分神经的传递功能正常,这一事实说明A.不同的神经纤维是以不同的递质传递B.不同的神经元之间的递质可能不同C.所有的神经元之间的递质可能相同D.麻醉剂作用于大脑皮层,使痛觉中枢失去功能10.将植物横放,测量根和茎生长素浓度与其生长状况的关系如甲图所示,则曲线上P 点最可能对应于乙图中的位置是A.a B.b C.c D.d11.人体发生花粉等过敏反应时,由于毛细血管壁的通透性增加,血浆蛋白渗出,会造成局部A.血浆量增加 B.组织液减少 C.组织液增加 D.淋巴减少12.光周期影响许多动物的性行为。
高三生物暑假作业(一)一、选择题1.李斯特氏菌的致死食源性细菌会在人类的细胞之间快速传递,使人患脑膜炎。
其原因是该菌的一种InIC的蛋白可通过阻碍人类细胞中的Tuba蛋白的活性,使细胞膜更易变形而有利于细菌的转移。
下列叙述正确的A.与乳酸菌一样,该菌的遗传物质主要是DNAB.该菌使人类细胞发生变形,说明细胞膜具有选择透过性C.该菌进人人体细胞的方式是需要消耗能量的胞吞作用D.Tuba蛋白和InIC蛋白的合成均需要内质网的加工2.下图是有关人的免疫过程的示意图,下列说法中正确的是A.图示过程体现了免疫系统的清除功能B.HIV感染人体后,主要侵染图中的细胞BC.⑨⑩两种免疫方式分别为人体的第二、三道防线D.如果体内的骨髓被全部破坏,那么人体会丧失全部免疫功能3.下列为细胞分裂的几种模式图及其每条染色体的DNA含量在分裂过程中的变化。
则下列叙述正确的是①甲图为减数分裂第二次中期,每条染色体的DNA含量对应丁图的CD段②乙图是有丝分裂中期,乙图与丙图不可能来自同一种生物③丙图可能是雌配子,每条染色体的DNA含量对应丁图的BC段④乙图中含有2个染色体组,丙图为单倍体A.①③B.②④C.①③④D.①②③4.下列关于酶的说法,正确的是A.组成酶的基本单位是氨基酸B.温度和pH过高或过低都会导致酶失去活性C.不是所有的酶都是分泌蛋白D.增加酶的浓度会使生成物的量增加5.已知突触小体释放的某种递质与突触后膜结合,可导致突触后膜神经元产生抑制。
能正确表示突触后膜接受该种递质后的膜电位状况以及兴奋的传导方向的图示是6.2010年8月,第2l届世界抗癌大会在深圳召开,会议重点关注癌症的预防筛查、早发现、早治疗等问题。
下列关于癌症的叙述.正确的是A.癌变的根本原因是正常基因突变成原癌基因B.癌细胞容易在体内转移,与其细胞膜上糖蛋白等物质减少有关C.癌细胞具有无限增殖、细胞核体积增大、水分减少、代谢旺盛等特点D.由于癌细胞是无限增殖的细胞,每个细胞的核DNA是正常体细胞的2倍二、非选择题部分7.(9分)如图表示某高等植物细胞部分结构,请据图回答问题([ ]内填写代号,横线上填写相关内容)。
2013届高三暑假作业之生物(八)第Ⅰ卷(选择题36分) 一、选择题:本题共6小题,每小题6分,在每小题给出的4个选项中,只有一项是符合题目要求的。
1.下列关于植物光合作用和细胞呼吸的叙述,正确的是A .夏季连续阴天,大棚中白天适当增加光照,夜晚适当降低温度,可提高作物产量B .2CO 的固定过程发生在叶绿体中,6126O HC 分解成2CO 的过程发生在线粒体中C .光合作用过程中光能转变为化学能,细胞呼吸过程中化学能转变为热能和 ATPD .无氧和零下低温环境有利于水果的保鲜2.现代生物技术利用突变和基因重组的原理,来改变生物的遗传性状,以达到人们所期望的目的。
下列有关叙述错误..的是 A .转基因技术导致基因重组,可产生定向的变异B .体细胞杂交技术克服了远缘杂交的不亲和性,可培育新品种C .人工诱变没有改变突变的本质,但可使生物发生定向变异D .现代生物技术和人工选择的综合利用,使生物性状更符合人类需求3.结构与功能的统一性是生物学的观点之一。
下列叙述不.能说明这一观点的是 A .哺乳动物成熟红细胞的核退化,可为血红蛋白提供更多空间进而利于运输氧气B .植物分生区细胞的特点是核大、体积小,且具有旺盛的分裂能力C .线粒体内膜向内折叠使其表面积加大,易于生化反应的进行D .癌细胞膜上的糖蛋白减少,使癌细胞彼此间黏着性显著降低4.大气中2CO 过多与碳循环失衡有关。
2009年哥本哈根世界气候大会所倡导的低碳生活获得普遍认同。
根据右图所做出的判断不正确的是A .增加自养生物种类和数量有利于降低大气中的 2CO 含量B .大气中2CO 的增加主要与异养生物②的数量增加有关C .该生态系统中的自养生物与所有异养生物构成了生物群落D .该图能表示物质循环过程,不能准确表示能量流动方向5.下列实验设计设计思路和研究过程最相近的一组是①卡尔文追踪检测14CO 2在小球藻光合作用中转化成有机物的途径,发现卡尔文循环②沃森和克里克根据DNA 衍射图谱、通过计算和模型建构,发现了DNA 双螺旋结构③林德曼对赛达伯格湖的能量流动进行定量分析,发现能量传递效率约为10~20%④鲁宾和卡门利用18O 分别标记H 2O 和CO 2,发现只有供给H 218O 的小球藻释放18O 2,证实光合作用中的氧气来自于水⑤赫尔希和蔡斯用32P 和35S 分别标记的T 2噬菌体,分别侵染大肠杆菌,搅拌离心后检测放射性的分布,发现DNA 是遗传物质⑥斯他林和贝利斯将狗的小肠黏膜与稀盐酸混合磨碎,制成提取液,注入狗的静脉中,发现了胰液分泌的激素调节A .①和⑤B .②和③C .④和⑤D .④和⑥6.镰刀形细胞贫血症由基因突变引起,其致病基因为隐性基因(用a 表示)。
2013高二生物暑假作业(一)一、选择题1.关于人体细胞分化、衰老、凋亡和癌变的叙述,正确的是A.细胞分化导致基因选择性表达,细胞种类增多B.细胞衰老表现为酶活性降低,细胞核体积减小C.细胞凋亡受基因控制,不利于个体生长发育D.细胞癌变导致细胞黏着性降低,易分散转移2.已知A与a、B与b、C与C 3对等位基因自由组合,基因型分别为AaBbCc、AabbCc 的两个体进行杂交。
下列关于杂交后代的推测,正确的是A.表现型有8种,AaBbCc个体的比例为1/16B.表现型有4种,aaBbcc个体的比例为1/16C.表现型有8种,Aabbcc个体的比例为1/8D.表现型有8种,aaBbCc个体的比例为1/163.将红细胞置于哪种浓度的外界溶液中,可出现如右图所示的现象A.浓度比细胞质的浓度高的外界溶液B.浓度比细胞质的浓度低的外界溶液C.浓度与细胞质的浓度相同的外界溶液D.任何浓度的外界溶液4.某小组进行观察洋葱根尖分生组织细胞有丝分裂实验,关于该实验叙述正确的是A. 盐酸和酒精混合液主要起固定作用B. 碱性染料吡罗红(派洛宁)可用于染色体染色C. 观察到分裂末期细胞内细胞板向四周扩展形成新的细胞壁D.细胞内染色体的存在状态可作为判断有丝分裂各时期的依据5.如下图表示人类某遗传病的系谱图。
假设3号与一正常男性婚配,生了一个.既患该病又患苯丙酮尿症(苯丙酮尿症为常染色体隐性遗传病)的儿子,预测他们再生一个患病女儿的概率是A.9/16B.3/16C.5/16D.3/86.下列关于孟德尔遗传规律现代解释的叙述错误的是A.非同源染色体上的非等位基因的分离和组合是互不干扰的B.同源染色体上的等位基因具有一定的独立性C.同源染色体上的等位基因分离,非等位基因自由组合D.同源染色体上的等位基因分离,非同源染色体上的非等位基因自由组合7.基因A、B、C分别控制酶Ⅰ、酶Ⅱ、酶Ⅲ的产生,这三种酶共同作用可将一原本无色的物质转变为黑色素,即。
2013高一生物暑假作业(六)一、选择题,下列每题所给的四个选项中,只有一项最符合题意。
1.大象是植食性动物,有一种蜣螂则专以象粪为食。
若一大象在某段时间所同化的能量为107kJ,则这部分能量中可流入蜣螂体内的约为:A.0kJ B.106kJ C.2×106kJ D.106kJ~2×106kJ2.在生物净化作用中起重要作用的是A.绿色植物和动物 B.动物和微生物 C.绿色植物和微生物D.高等动物和病毒3.在一个高产的人工鱼塘中同时存在着生产者、初级消费者、次级消费者和分解者等成分。
其中生产者固定的全部能量为a,流入初级消费者、次级消费者和分解者的能量为b、c、d,下列表述正确的是A.a=b+c+d B.a>b+c+dC.a<b+c+d D.a=b+c4.根据右图回答,正确的是A.图示的各种成分在生态学上可以构成一个生态系统B.图示的各种成分在生态学上可以构成一个生物群落C.细菌与蝉之间的关系属于竞争D.蛇属于第三级消费者5.生态学家对某地区两个种群(Ⅰ和Ⅱ)的存活率进行了逐年观察,下图为两个种群的存活曲线,并根据曲线提出了保护措施,下列关于对种群Ⅰ和种群Ⅱ实施重点保护时期的叙述正确的是A.种群Ⅰ和种群Ⅱ都为1~10岁时期B.种群Ⅰ和种群Ⅱ都应为7~10岁时期C.种群Ⅰ为0~1岁时期,种群Ⅱ为6~7岁时期D.种群Ⅰ为1岁以后的各年龄期,种群Ⅱ为7岁以后各年龄期6.下列关于碳循环的叙述中正确的是①全过程在生物群落中进行②碳元素只能以光合作用方式进人生物群落③生物群落的碳元素通过呼吸作用回归无机环境④伴随着能量的变化而变化A.①② B.①③ C.③④ D.②④7.右下图表示某生态系统中4种成分之间的关系。
以下相关叙述中,正确的是A.1和2包含着所有种群构成的群落B.3代表的一定是原核生物C.①代表光合作用,②代表呼吸作用D.4可以表示大气中的CO28.研究光照强度对某种鸟鸣叫次数的影响,下列设计最不符合....研究要求的是A.在其他条件相同的情况下,比较一天内不同时段该种鸟的平均鸣叫次数B.在其他条件相同的情况下,比较阴天和晴天时该种鸟的平均鸣叫次数C.在其他条件相同的情况下,比较不同季节该种鸟的平均鸣叫次数D.在其他条件相同的情况下,比较繁殖季节该种鸟雌鸟和雄鸟的平均鸣叫次数9.某科技小组在调查一块方圆为2hm2的草场中灰苍鼠的数量时,放置了100个捕鼠笼,一夜间捕获了50只,将捕获的灰苍鼠做好标记后在原地放生。
2013高一生物暑假作业(三)一、选择题,下列每题所给的四个选项中,只有一项最符合题意。
1.有甲、乙、丙、丁4盆长势均匀的植物置于阳光下(如图所示),甲添加品红色光,乙添加绿色光,丙添加品红色滤光片A,丁添加绿色滤光片B,经过一段时间,各盆中长势最旺和长势最差的依次是下列的哪一组( )A.甲和乙 B.乙和丙 C.甲和丁 D.丙和丁2.右图为正常绿色植物的叶绿素a的吸收光谱、叶绿体色素总吸收光谱以及光合作用的作用光谱(作用光谱代表各种波长下植物的光合作用效率)。
以下对该图的分析错误的是( )A.图示表明叶绿素a主要吸收红光和蓝紫光B.总吸收光谱是代表叶绿体四种色素对光能的吸收C.图示表明只有叶绿素a吸收的光能才能用于光合作用D.总吸收光谱与光合作用光谱基本一致,说明叶绿体色素吸收光能都能参加光合3.科学家用含18O的葡萄糖来追踪有氧呼吸中的氧原子,发现其转移途径是()A.葡萄糖→丙酮酸→水 B.葡萄糖→丙酮酸→氧C.葡萄糖→氧→水 D.葡萄糖→丙酮酸→二氧化碳4.一密闭容器中加入葡萄糖溶液和酵母菌,l小时后测得该容器中O2减少24mL,CO2增加48mL,则在l小时内酒精发酵所消耗的葡萄糖量是有氧呼吸的()A.1/3 B.1/2 C.2倍D.3倍5.提取和分离绿叶中色素的正确顺序是 ( )A.进行纸层析→制取滤液→在滤纸上划线→将实验材料剪碎后研磨B.制取滤液→进行纸层析→在滤纸上划线→将实验材料剪碎后研磨C.将实验材料剪碎后研磨→在滤纸上划线→制取滤液→进行纸层析D.将实验材料剪碎后研磨→制取滤液→在滤纸上划线→进行纸层析6.科学家用14C标记二氧化碳,发现碳原子在光合作用中的转移途径是()A.二氧化碳→叶绿素→葡萄糖B.二氧化碳→ATP→葡萄糖C.二氧化碳→五碳化合物→葡萄糖D.二氧化碳→三碳化合物→葡萄糖7.离体的叶绿体在光照下进行稳定光合作用时,如果突然中断CO2气体的供应,短暂时间内叶绿体中C3化合物与C5化合物相对含量的变化是()A.C3化合物增多、C5化合物减少 B.C3化合物增多、C5化合物增多C.C3化合物减少、C5化合物增多 D.C3化合物减少、C5化合物减少8.如图是纸层析法分离叶绿体中色素的装置图,层析后得到不同的色素带,在暗室内用红光照射四条色素带,可以看到较暗的是()A.①② B.②③C.③④ D.①④9.在天气晴朗的早晨,摘取一植物叶片甲于100℃下烘干,称其重量;到黄昏时,再取同一植株着生位置、叶片形状都与甲基本相同的叶片乙,同样处理称其重量,其结果是( )A.甲叶片比乙叶片重 B.乙叶片比甲叶片重 C.两叶片重量相等 D.不一定10.正常人体内的激素、酶和神经递质均有特定的生物活性,这三类物质都是( ) A.在细胞内发挥作用 B.由活细胞产生的蛋白质C.与特定分子结合后起作用 D.在发挥作用后还能保持活性11.关于真核细胞呼吸,正确的说法是( )A.无氧呼吸是不需氧的呼吸,因而其底物分解不属于氧化反应B.水果贮藏在完全无氧的环境中,可将损失减小到最低程度C.无氧呼吸的酶存在于细胞质基质和线粒体D.有氧呼吸的酶存在于细胞质基质、线粒体内膜、线粒体基质12.蔬菜和水果长时间储藏、保鲜所需要的条件应为()A. 低温、干燥、低氧B. 低温、湿度适中、低氧C. 高温、干燥、低氧D. 高温、湿度适中、高氧13.能够反应细胞膜具有选择透过性功能特点的实例有( )①白细胞吞噬病菌②细胞膜外K+的浓度远低于膜内③变形虫的变形运动④唾液腺细胞分泌唾液淀粉酶⑤海带细胞内的I-浓度远远高于海水的中的I-浓度A.①③④ B.②④⑤ C.①③D.②⑤14.在有氧呼吸过程中,分解水和合成水分别发生在( )A.第一个阶段和第二个阶段 B.第二个阶段和第三个阶段C.第三个阶段和第一个阶段 D.第三个阶段和第二个阶段15.将酵母菌研磨成匀浆,离心后得上清液(细胞质基质)和沉淀物(含线粒体),把等量的上清液、沉淀物和未曾离心的匀浆分别放入甲、乙、丙三个试管中,各加入等量葡萄糖溶液,然后置于隔绝空气的条件下。