井下采区变电所、配电安装安全技术措施实用版
- 格式:docx
- 大小:58.27 KB
- 文档页数:10
加强机电管理的安全技术措施【4篇】【导语】加强机电管理的安全技术措施怎么写受欢迎?本为整理了4篇优秀的加强机电管理措施范文,为便于您查看,点击下面《目录》可以快速到达对应范文。
以下是为大家收集的加强机电管理的安全技术措施,仅供参考,希望对您有所帮助。
【第1篇】加强机电管理的安全技术措施1、井下供电措施:1)掘进局部通风机实行三专供电和风电、瓦斯电闭锁。
2)电气设备继电保护,井下高压电动机,动力变压器的高压控制设备,应具有短路过负荷,接地和欠压释放保护。
3)过电压保护及短路电流要求符合相关规定。
4)下井及井下电缆的保护,要符合相关规定。
5)各级配电电压及电气设备额定电压的保护要符合规定要求。
6)变压器中性点接地方式保护要符合要求。
7)局部通风机的风、电、瓦斯闭锁及供电保护。
2、电缆的选择及电缆的敷设的措施:1)井下动力电缆采用专用矿用电缆。
2)井下各配电站配电的低压电缆均采用橡套铜芯电缆。
3)照明电源采用阻燃的矿用橡套电缆。
4)采区低压电缆严禁采用铝芯。
井下严禁采用铝包电缆。
5)电缆敷设:在水平向导和副斜井巷中,电缆用吊钩悬挂。
6)悬挂的电缆有适当的扯驰度,悬挂高度高于矿车。
7)悬挂点间距为3m ,电缆如与压风管,供水管,排水管在同一侧应挂在管道的上方,并保持0.3米以上的距离。
8)电缆连接:电缆与电气设备的连接,要用与电气设备的性能相符的接线盒。
9)电缆线芯使用齿形电压电板(卡抓)或线鼻子与电气设备进行连接。
10)不同型电缆之间连接,采用符合要求的接线盒,连接器或母线盒进行连接。
11)同型电缆之间直接连接时,橡套电缆的修补连接,采用阻燃材料进行硫化热补或与热有同等效能的冷补,并经侵水耐压试验,合格后方可下井使用。
3、防止电气设备引起的瓦斯、煤尘爆炸和触电事故的措施:1)防止矿井突然停电的措施,必须使用双回路电源,一路断电立即合上,另一路开关,以保证井下供电的连续性。
本矿井已经实现双回路供电,矿井自备的380kw发电机组以备应急之用,并按正常情况检修好。
井下各变电所(高压配电点)强制性检修安全技术措施(11月份)编制单位:供电队编制时间:2014.10井下各变电所(高压配电点)强制性检修安全技术措施参加编制及复审人员名单井下各变电所(高压配电点)强制性检修安全技术措施会审意见井下各变电所(高压配电点)强制性检修安全技术措施根据《潘一东井强制性检修计划》安排,在每月的1号、4号、5号、8号、12号、15号、18号、21号分别对井下中央变电所、西一11-2采区下部变电所、西一11-2采区上部变电所、西一13-1盘区下部变电所以及西二轨道大巷临时配电点进行强制性检修。
为了确保在强制性检修期间井下供电系统安全可靠地运行以及强制性检修工作顺利地完成,特编制此措施。
一、井下各变电所(高压配电点)正常情况下供电方式为:(一)井下中央变电所井下中央变电所安装在副井井筒南侧,共36台高防开关,目前分四段运行,I段来自110kV变电所19#柜,II段来自110kV变电所46#柜,III段来自110kV 变电所21#柜,IV段来自110kV变电所48#柜。
井下中央变电所19#、21#、46#、48#高开为进线开关,001#、002#、011#、021#、032#、042#高开为联络开关,正常情况下011#、021#、032#、042#高开处于热备用状态。
1-5#高开供1#变(动力)、2-5#高开供2#变(动力); 3-5#高开供3#变(局专)、4-5#高开供4#变(局专)。
1-1#高开供西一采区下部变电所01#进线高开;1-3#高开供西一采区上部变电所01#进线高开;2-3#高开供西一采区上部变电所 02#进线高开;3-4#高开供西翼轨道大巷临时配电点01#进线高开;3-6#高开供主井配电点1#进线、4-6#高开供主井配电点2#进线。
(二)西一11-2采区下部变电所西一11-2采区下部变电所共19台高开,I段电源来自井下中央变电所1-1#高开,II段电源自110kV变电所40#高开。
煤矿供电系统安全措施供电系统安全措施:矿井供电系统是由矿井地面变电所、井下中央变电所、采区变电所、工作面配电点的变压器、配电装置、供电线路及用电负荷,按照一定方式相互联接起来的一个整体。
大型矿井一般采用三级供电方式,即地面变电所、井下中央变电所、采区变电所。
电能是煤碳生产的主要动力来源,保证对煤矿进行安全、可靠、经济、合理的供电,对保证安全生产,提高经济效益有着十分重要的意义。
因此特制定以下安全措施:矿井应有两回路电源线路。
当任一回路发生故障停止供电时,另一回路应能担负矿井全部负荷。
年产60000吨以下的矿井采用单回路供电时,必须有备用电源;备用电源的容量必须满足通风、排水、提升等的要求。
矿井的两回路电源线路上都不得分接任何负荷。
正常情况下,矿井电源应采用分列运行方式,一回路运行时另一回路必须带电备用,以保证供电的连续性。
10KV及其以下的矿井架空电源线路不得共杆架设。
矿井电源线路上严禁装设负荷定量器。
对井下个水平中央变(配)电所、主排水泵房和下山开采的采区排水泵房供电的线路,不得少于两回路。
当任一回路停止供电时,其余回路应能担负全部负荷。
主要通风机、提升人员的立井绞车、抽放瓦斯泵等主要设备房,应各有两回路直接由变(配)电所馈出的供电线路;受条件限制时,其中的一回路可引子自述同种设备房的配电装置。
上述供电线路应来自各自的变压器和母线段,线路上不应分接任何负荷。
上述设备的控制回路和辅助设备,必须有与主要设备同等可靠的备用电源。
严禁井下配电变压器中性点直接接地。
严禁由地面中性点直接接地的变压器或发电机直接向井下供电。
经由地面架空线路引入井下供电线路(包括电机车架线),必须在入井处装设避雷装置;由地面直接入井的轨道,露天架空引入(出)的管路,必须在井口附近将金属体进行不少于两处的良好的集中接地;通信线路必须在入井处装设熔断器和避雷装置。
井下低压配电系统同时存在2种或2种以上电压时,低压电气设备上应明显地标出其电压额定值。
煤矿井下供电系统安全隐患及处理措施摘要:在我国社会经济水平不断提升的背景下,我国煤矿行业发展的脚步逐步加快,但是伴随着开采煤矿数量的增多,采深越来越深,煤矿井下地质条件逐渐恶劣,因此加强对井下作业环境的保护,改善设备的运行状态,有利于井下工作人员的安全生产和矿井的顺利运行。
关键词:煤矿井下;供电系统;安全隐患;处理措施引言煤矿井下低压供电系统安全是煤矿安全生产的基础,但是由于煤矿井下空间狭小、环境潮湿、经常受到地质构造的影响,使井下供电系统存在诸多安全隐患,严重影响了煤矿井下生产工作的顺利进行。
1煤矿供电系统的介绍煤矿供电是煤矿生产的重要基础设施,其设计和运行对于煤矿安全和生产具有重要意义。
煤矿供电的主要作用是为煤矿生产提供稳定的电力支持,为矿山机电设备和照明等提供电源。
在煤矿的生产过程中,煤矿供电系统正常运行与否直接影响到煤矿的安全、效益和生产能力。
供电系统作为煤矿开采的能量来源,主要由矿井地面变电所、井下中央变电所、采区变电所、输配电线路、采掘工作面供电系统组成。
煤矿供电设计需要考虑煤矿的实际情况,包括煤矿的地质条件、开采方式、机械化程度等因素。
在设计时需要考虑如何保证电力供应的稳定性和安全性,如何适应煤矿生产的需求,如何降低运行成本等问题。
常见的煤矿供电系统包括浅井供电系统和深井供电系统,根据煤矿的具体情况选择合适的供电系统。
系统的设计要结合煤矿的环境因素,根据煤炭埋藏的深浅程度、开采方式、开采的机械化程度等决定。
随着开采程度的增加,开采范围的扩大,开采深度的提高,开采需要的机器设备增多,电路变得越来越复杂。
因此,煤矿供电系统一般会使用双回路,一路为开采正常供电,另一路避免电路出现故障,及时切换,保证工作正常进行。
2煤矿井下供电系统安全隐患2.1井下空间狭小,环境潮湿,导致电气设备发生漏电现象由于煤矿井下空间狭小,环境潮湿,加之井下经常会受到地质构造的影响,导致井下发生漏电事故的可能性增加。
第一篇:煤矿井下电气设备安装安全技术措施煤矿井下电气设备安安装安安全技术措施一、泵站安安装1、乳化液泵站安安装的顺序:1号乳化泵——乳化液泵箱——2号乳化泵——开关——1号喷雾泵——2号喷雾泵——两台高效喷雾泵清水箱2、综采工作面供液的乳化泵站和喷雾泵站设在综采工作面机巷距切眼200米处。
3、乳化液进液管全部选用ZC4-31.5-40/L-10000型高压胶管,回液管全部选用ZC4-38-40/L-10000型高压胶管,喷雾水管选用Φ25×10000的高压胶管。
4、供液管路按标准挂整齐,最下面的一根管路距离巷道底板1米,确保巷道畅通整洁。
5、泵站安安装时要摆平放稳,垫平垫实,并保证乳化液箱底面高于泵体底面100mm。
6、安安装完毕,按规定进行试运转,管路连接、压力调试由专职泵站工进行。
7、泵站的安安装质量及供液系统必须符合技术和质量要求,不得漏液,乳化液的浓度必须控制在3~5%之间,喷雾泵的供水压力应在0.3~2MPa的范围内,供水流量应大于320L/min。
二、电气设备安安装(一)准备工作1、核实整套安安装所需要的电气设备、电缆、五小电器的型号、规格、数量,并对其做完好检查和性能测试,严禁其失爆,严禁带隐患入井。
2、核实电站、电气开关的配电电压与各负荷电机所需要的电压及其接线方法是否相符。
3、井下电气设备安安装、调试人员必须持证上岗,同时要熟悉设备性能及现场供电系统。
(二)、井下安安装1、电气设备、电缆入井使用专用平板车、花缆车,真空开关、通讯控制装置、各负荷电机要轻装轻卸,用4股8#铅丝捆绑牢靠。
2、移动变电站、真空开关,通讯装置在斜井运输。
绞车应缓慢运行,防止震晃。
3、泵站和电站在斜巷运输时,先用8#铁丝不少于6股穿入设备连接螺栓孔或起吊环内在平板车四角绞死拉紧,再用合格的Φ24.5mm钢丝绳穿过钩头从其腰身捆绑四周,用不少于4个钢丝绳卡子卡紧,上好保险绳.4、电气设备接线时,要求接线工艺、接线严格执行标准符合要求。
井下采区变电所完好技术标准1范围本标准规定了本矿井下采区变电所完好的技术要求本标准适用于本矿井下采区变电所2依据文件《煤矿安全规程》(国家煤矿安全监察局2006版)《煤矿机电设备完好标准》(煤炭工业部1987版)《煤矿机电安全质量标准化及考核评级办法实施细则(试行)〉〉(兖州煤业股份有限公司2008版)3技术要求3.1 一般规定3.1.1严禁由地面中性点直接接地的变压器或发电机直接向井下供电。
3.1.2井下低压配电系统同时存在2种或2种以上电压时,低压电气设备上应明显地标出其电压额定值。
3.1.3机电设备必须有产品合格证、煤矿矿用产品安全标志,防爆设备还应具备防爆合格证,有专人验收合格,有验收报告。
3.2电气设备和保护3.2.1中性点不接地的高压系统装设可靠的选择性单相接地选线装置;低压系统装设可靠的选择性漏电保护装置。
高压隔爆开关应安装:欠压释放保护、短路保护、过负荷保护、选择性接地保护装置和过电压保护。
3.2.2掘进工作面局部通风机实行“三专”供电,煤巷掘进工作面除装备“三专两闭锁”夕卜,还要实现“双风机、双电源”并能自动切换。
3.2.3容易碰到的、裸露的带电体及机械外露的转动和传动部分必须加装护罩或遮栏等防护设施。
3.2.4机电设备和小型电器必须达到《煤矿安全规程》、《煤矿安全质量标准化标准及考核评级办法》、《煤矿机电设备完好标准》和《煤矿井下保护接地装置的安装、检查、测定工作细则》,必须分别进行编号挂牌管理,标明用途,并有停送电的标志,内容活晰,准确。
3.2.5各类仪表指示灯显示正常,指针指示正确,安装角度与设备本体成900布置。
所有隔爆设备及小型电器严禁出现失爆现象,严格执行《电气设备防爆性能标准》。
3.2.6低压供电系统的漏电保护装置,每日跳闸一次,每月进行一次远点跳闸试验。
3.2.7电气设备和小型电器的铭牌、警示牌等标示活晰完好,固定牢固,无破损。
在用的电气设备必须具有设备标志牌、完好牌、防爆合格证。
XXX 煤矿供电安全技术措施2014 年为保证井下供电系统能够安全运行、通风系统安全可靠,提高供电系统供电的安全可靠性和井下工作面机电设备预防突发事故的稳定性、可靠性及安全性,结合本矿实际情况特制订以下措施:一、对供电电源的几项安全措施1、为了保证对煤矿供电的安全性和可靠性,矿井应有两回电源线路,两回电源线路可来自不同变电所或同一变电所的不同母线上,即在一个电源发生故障的情况下,另一回路仍能担负矿井全部负荷。
2、矿井的两回电源线路上都不得分接任何负荷。
3、矿井主通风、提升及排水设备供电,必须设置备用电源,备用电源容量达到保安负荷的运行要求。
4、在满足供电可靠与安全的前提下,还应保证供电的质量,并力求系统简单、操作方便,使建设投资和运行维护费用低。
二、电气设备安全措施1、防爆电气设备入井前应检查其“产品合格证,煤矿矿用产品安全标志” 及安全性能,检查合格并签发合格证后,方可入井。
2、矿井必须备有井上、下供电系统图、井下电气设备布置示意图和通讯系统图,并随情况变化定期填绘。
3、井下供电系统必须采取漏电保护、过流保护和接地保护。
4、接地网上任一保护接地接地点的接地电阻值不得超过2Q,每一移动式和手持式电气设备至局部接地极之间的保护接地用的电缆芯线和接地连接导线的电阻值,不得超过1Q,并且每季度进行一次测定5、井下防爆电气设备的防爆性能检查,必须每月检查一次,配电系统继电保护装置检查整定,每半年进行一次,主要设备绝缘电阻每半年至少进行一次检查。
6、井下不得带电检修、搬迁电气设备,电缆和电线。
检修或搬迁前必须切断电源,检查瓦斯,在其巷道风流中瓦斯浓度低于 1.0% 时。
再用与电源电压相适应的验电笔检验,检验无电后,方可进行导体对地放电。
7、电气设备的检查、维护和调整,必须由电气维修工进行,并执行“一人工作、一人监护”的规定。
8、高压停、送电的操作,可根据书面申请或其它可靠的联系方式,待批准后由专职电工执行,并严格执行谁停谁送的制度,严禁有约时送电现象。
检修井下移动变电站、高压开关安全技术措施为了井下机电设备的正常运行,确保我矿机电设备安全、可靠、经济、合理运行,经矿务会研究决定对我矿井下移动变电站、高压开关进行检查、检修。
为确保此次检修工作的顺利完成,特制定此安全技术措施。
一、组织机构总指挥:副总指挥:调度负责人:检修负责人:安全负责人:通风负责人:监测监控负责人:检修具体人员职责:机电负责人:全面负责此次检修工作的安排及安全工作。
机电队副队长:负责中央变电所、采区变电所、配电硐室停送电工作及记录的填写,并督导各硐室高压开关及移变的检修工作。
机电队副队长:负责1111综采工作面的移动变电站的检修工作。
***:负责配电硐室内高压开关及移变的检修工作。
***:负责采区变电所、二部胶带联络巷移动变电站的检修工作。
***:负责中央变电所、一部胶带联络巷移动变电站的检修工作。
二、检修队组、地点及时间安排检修队组:机电队检修地点:中央变电所、采区变电所、配电硐室、1111综采工作面、一部胶带联络巷、二部胶带联络巷作业时间:三、检修前的准备工作:1.认真组织所有参加检修人员学习本措施,了解检修中应注意的安全事项及检修要求,做到分工明确、责任到人。
2.准备好检修所需工具,以及检修时可能更换用到的备品备件。
四、检查检修内容1.检查移变(干变)高、低压侧进出线装置是否连接紧固,隔爆面是否符合要求。
低压侧二次接线是否连接可靠,导线终端标志是否齐全。
2.高压开关隔爆面、接线、密封圈是否良好,闭锁装置是否齐全、可靠,螺栓、垫圈是否齐全、紧固,间隙是否符合要求。
3.高压开关绝缘瓷瓶是否固定可靠,瓷瓶是否有破损、裂纹,瓷瓶无松动现象和放电痕迹。
隔离开关操作灵活,动、静触头是否有烧伤、变形或断裂现象。
清除隔离触头表面灰尘或炭污。
4.高压开关的操作机构是否灵活、可靠。
五、检修步骤1.停送电工作由调度室统一协调指挥,瓦斯员和安全员汇报调度井下停电区域内无人员后,调度值班员进行确认核实,确认后方可进行停电。
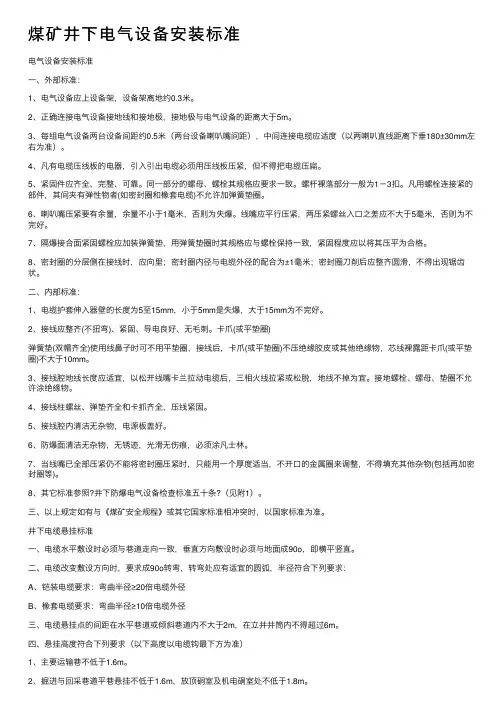
煤矿井下电⽓设备安装标准电⽓设备安装标准⼀、外部标准:1、电⽓设备应上设备架,设备架离地约0.3⽶。
2、正确连接电⽓设备接地线和接地极,接地极与电⽓设备的距离⼤于5m。
3、每组电⽓设备两台设备间距约0.5⽶(两台设备喇叭嘴间距),中间连接电缆应适度(以两喇叭直线距离下垂180±30mm左右为准)。
4、凡有电缆压线板的电器,引⼊引出电缆必须⽤压线板压紧,但不得把电缆压扁。
5、紧固件应齐全、完整、可靠。
同⼀部分的螺母、螺栓其规格应要求⼀致。
螺杆裸落部分⼀般为1-3扣。
凡⽤螺栓连接紧的部件,其间夹有弹性物者(如密封圈和橡套电缆)不允许加弹簧垫圈。
6、喇叭嘴压紧要有余量,余量不⼩于1毫⽶,否则为失爆。
线嘴应平⾏压紧,两压紧螺丝⼊⼝之差应不⼤于5毫⽶,否则为不完好。
7、隔爆接合⾯紧固螺栓应加装弹簧垫,⽤弹簧垫圈时其规格应与螺栓保持⼀致,紧固程度应以将其压平为合格。
8、密封圈的分层侧在接线时,应向⾥;密封圈内径与电缆外径的配合为±1毫⽶;密封圈⼑削后应整齐圆滑,不得出现锯齿状。
⼆、内部标准:1、电缆护套伸⼊器壁的长度为5⾄15mm,⼩于5mm是失爆,⼤于15mm为不完好。
2、接线应整齐(不扭弯)、紧固、导电良好、⽆⽑刺。
卡⽖(或平垫圈)弹簧垫(双帽齐全)使⽤线⿐⼦时可不⽤平垫圈,接线后,卡⽖(或平垫圈)不压绝缘胶⽪或其他绝缘物,芯线裸露距卡⽖(或平垫圈)不⼤于10mm。
3、接线腔地线长度应适宜,以松开线嘴卡兰拉动电缆后,三相⽕线拉紧或松脱,地线不掉为宜。
接地螺栓、螺母、垫圈不允许涂绝缘物。
4、接线柱螺丝、弹垫齐全和卡抓齐全,压线紧固。
5、接线腔内清洁⽆杂物,电源板盖好。
6、防爆⾯清洁⽆杂物,⽆锈迹,光滑⽆伤痕,必须涂凡⼠林。
7、当线嘴已全部压紧仍不能将密封圈压紧时,只能⽤⼀个厚度适当,不开⼝的⾦属圈来调整,不得填充其他杂物(包括再加密封圈等)。
8、其它标准参照?井下防爆电⽓设备检查标准五⼗条?(见附1)。
欢迎共阅电气试验及定期检修制度为保证井下供电系统的安全正常运行,防止人身触电和设备损坏,根据《煤矿三大规程》以及各种安全要求,特制定电气试验及定期检修制度。
一、井下动力变压器性能试验每年春季左右进行。
二、井下各配出高低压电缆安全检查,缺陷处理以及接地装置的测试,1234567接地网电阻测定每季一次。
井下采区变电所包机制一、包机人员应知所包设备的规格、型号、性能、电压及用途。
二、包机人员应保证高低压设备的正常运行。
三、包机人员应每日检查一次电流表和电压表的读数,发现不正常应向生产部及有关部门汇报。
四、包机人员应每日进行一次漏电试验并做好记录,发现不正常情况应通知电气维修人员及时检修。
五、包机人员应懂得正确停送电规程和保护措施。
六、发现问题处理不了应及时拉闸断电并向生产部及有关部门汇报。
消防管理制度一、变电所为重点防火单位,消防工作尤为重要,必须做好安全“四防”工作,做到制度健全,组织健全,设备齐全实现安全生产。
二、硐室内严禁存放易燃易爆物品,机房内严禁吸烟。
五、所有值班电工必须熟悉安全工作的组织措施和技术措施。
六、所有值班电工必须学会触电抢救法,如人工呼吸等,掌握安全消防知识和正确使用灭火器。
七、包机人认真执行捡漏试验制度,定时对所有设备进行巡回检查,如实填报各种记录。
设备运行保养制度一、配电装置清洁无杂物,绝缘套管无裂纹及损伤痕迹。
二、母线、倒闸及引线等各部位接触紧促,无松动及发热现象,仪表显示正确。
三、变压器声音温度正常,绝缘套管无破损和放电现象。
四、电压、电流互感器正常,二次接线牢固可靠。
五、工作接地线及配电装置外壳接地牢固。
七、电缆外接地层正确完整,无破损、挤压、发热现象。
八、合闸接触器无卡住现象,消弧装置完整,保险装置合格,各种仪表指示正常。
九、倒闸、信号、闭锁、联锁及传动装置动作灵活正确,接触良好,各部销子齐全。
七、进行送电操作时要确认该线路上所有的工作人员已全部撤离,方可按规定程序送电。
井下电气设备的一般检修安全措施(标准版)Technical safety means that the pursuit of technology should also include ensuring that peoplemake mistakes( 安全技术 )单位:_________________________姓名:_________________________日期:_________________________精品文档 / Word文档 / 文字可改井下电气设备的一般检修安全措施(标准版)说明:1)井下变(配)电所电气设备检修、维修应遵循《煤矿安全规程》中有关电气的规定,2)本安全措施仅适用于机电队井下各采区变(配)电所一般性检查、维修。
1、检查试验维修各变电所设备必须由井下电工进行,井下维修电工应熟悉变电所设备的性能、结构、原理,并能够分析产生故障的原因,通过培训合格后持证上岗,能够独立工作,独立解决问题,新学员、无独立工作的人员、无证人员严禁进入变(配)电所进行作业。
2、在进行电气设备的检查、试验、维修时,必须严格遵守《煤矿安全规程》第440条至491条的有关规定。
3、井下值班、流动电钳工必须穿绝缘鞋、带瓦斯便携仪和高低压检电笔,绝缘鞋要按期进行校验,高低压检电笔要正确使用;工作服要扎紧袖口、扣好衣扣。
4、严禁带电检修、迁移电气设备和电缆。
5、检修前,对所用的仪器仪表、绝缘用具、材料等应进行全面检查,检查是否完好、合格,否则不得使用。
6、检修电气设备要严格执行停送电制度,操作高压设备要做到:1)非专职电气人员不得擅自操作电气设备;2)操作高压电气设备主回路时,操作人员必须戴绝缘手套,并必须穿电工绝缘靴或站在绝缘台上;3)手持式电气设备的操作手柄和工作中必须接触的部分必须有良好绝缘。
7、检查、检修机电设备时,严禁带电作业,必须遵循验电、放电、装设短接地线的顺序,并挂“有人工作,禁止合闸”警示牌,拉警戒绳,并派专人看管。
井下采区变电所、配电安装安全技术措施一、概述为了确保井下生产、掘进、安装等工作的顺利进行,安装井下采区变电所、配电点工作。
根据矿机电科提供的设备安装图及“煤矿安装质量标准”结合现场实际情况,为按照要求,保证工程质量及施工安全特制定本措施二、施工前的准备工作1、设备到货后对设备进行验收。
2、入井前,进行变压器、开关柜调整,检查各机构动作是否灵活可靠,连接螺栓是否拧紧,并进行电气试验(绝缘电阻测试、耐压试验、变压器的变比、直阻、极相组别、阻抗百分数等)和定值整定。
电缆严禁有绞拧、护层断裂和表面严重划伤等。
各项指标达到标准后,方可进行安装。
3、组织参加施工人员认真学习施工图和随机资料,学习和掌握施工措施和安全规程中的具体要求。
4、设备的运输严格按矿运输规定运输,按规定安装顺序依次卸至安装地点5、准备齐全所要使用的各种工具、绳索、起重器具。
三、安装技术措施(一)、变压器的安装:1、变压器的位置按图纸摆放正确,就位后稳固可靠,无变形缺陷。
(二)、高、低压防爆开关的安装1、按图纸摆放正确、放置平稳。
2、高压电缆电缆接线器(进出线喇叭筒)安装,有电缆出线者,浇灌环氧树脂,树脂的表面距法兰盘表面约10mm,无电缆出线者,灌树脂或在法兰处加一盲板,高压电缆铠装钢带必须可靠接地。
3、电缆接线盒有电缆出线者,螺栓应齐全紧固,且有合格的密封圈,其内径等于电缆公称外径,公差+1mm,外径与进线装置内径相差不大于2mm;无电缆出线者,应有密封圈及2mm或以上的钢板堵死,并用;喇叭嘴或螺母压紧,钢板应置于密封圈外,钢板与进线装置内径差不大于2mm,电器导电接触和电缆头接触良好。
(三)电缆敷设及接线1、电缆的摆放必须整齐、在转弯处要平滑均匀过度,电缆支架安装位置要正确,固定牢靠,防腐完好。
2、电缆终端头和电缆接头的制作、必须严密,填料灌注饱满,无气泡,芯线连接紧密,绝缘带包扎严密,防潮涂料涂刷均匀,封铅表面光滑、无沙眼和裂缝。
金坡煤矿井下采区变电所设备安装工程施工组织设计一、工程概况:本工程为金坡煤矿采区变电所安装工程,需安装PJG47型高压防爆开关8台,KBSG-630型变压器4台,低压开关10台(8台馈电、2台照明综保)。
为确保整个安装工程的安全,特编制此工程施工组织设计。
全体参与人员必须认真学习并遵照执行。
二、执行标准:《煤矿安装工程质量检验评定标准》(MT5010-95)、《煤矿安全规程》、《煤矿机电设备完好标准》。
三、人员组织:工程负责人:安全负责人:技术负责人:质量检查员:施工日期:四、安装准备1、准备好所需的工器具、材料并由专人仔细检查,确保工器具完好可用,材料及时到位。
2、提前仔细检查施工现场,了解施工现场情况。
3、按标准要求提前对井下的电气设备、电缆进行电气实验。
4、电气设备固定牢固,防止滑动。
5、联系好设备及电缆转运所需车辆。
6、清理、整平转运设备道路,保证安全顺利地运输所需设备。
7、组织参与施工人员进行技术交底,了解作业现场情况。
8、组织参与施工人员认真学习本措施并签字。
五、工作内容:1、金坡煤矿运输队向采区变电所转运PJG47型高压防爆开关8台,低压开关10台,KBSG变压器4台,MYJV22高压电缆100m。
2、安装采区变电所内部照明。
3、根据图纸要求连接高防开关、变压器、低压开关线路。
4、按要求安装采区变电所电气设备接地系统。
5、供电试运行。
六、施工步骤:(一)、转运高压防爆开关1、联系好设备起吊及运输车辆,将安装所需设备转运至封车位置。
2、将高压防爆开关将机芯小车定位好,防止在转运开关时机芯小车滑动,损伤开关部件。
3、检查并紧固好开关门上螺栓,防止转运开关时开关门自动打开。
机芯小车滑出。
4、用叉车将高压防爆开关按顺序转运至平板车上并用12.5mm钢丝绳将高压防爆开关固定在平板车上,封好车(一车1台高爆开关)。
5、用绞车将封装好的平板车送至井底车场,再由运输队运拉至采区变电所。
6、在轨道上方起吊点上挂好5吨葫芦,用钢丝绳栓好高压防爆开关并将钢丝绳挂在葫芦上进行吊卸。
电气设备安装标准一、外部标准:1、电气设备应上设备架,设备架离地约米.2、正确连接电气设备接地线和接地极,接地极与电气设备(de)距离大于5m.3、每组电气设备两台设备间距约米(两台设备喇叭嘴间距),中间连接电缆应适度(以两喇叭直线距离下垂180±30mm左右为准).4、凡有电缆压线板(de)电器,引入引出电缆必须用压线板压紧,但不得把电缆压扁.5、紧固件应齐全、完整、可靠.同一部分(de)螺母、螺栓其规格应要求一致.螺杆裸落部分一般为1-3扣.凡用螺栓连接紧(de)部件,其间夹有弹性物者(如密封圈和橡套电缆)不允许加弹簧垫圈.6、喇叭嘴压紧要有余量,余量不小于1毫米,否则为失爆. 线嘴应平行压紧,两压紧螺丝入口之差应不大于5毫米,否则为不完好.7、隔爆接合面紧固螺栓应加装弹簧垫,用弹簧垫圈时其规格应与螺栓保持一致,紧固程度应以将其压平为合格.8、密封圈(de)分层侧在接线时,应向里;密封圈内径与电缆外径(de)配合为±1毫米;密封圈刀削后应整齐圆滑,不得出现锯齿状.二、内部标准:1、电缆护套伸入器壁(de)长度为5至15mm,小于5mm是失爆,大于15mm为不完好.2、接线应整齐(不扭弯)、紧固、导电良好、无毛刺.卡爪(或平垫圈)弹簧垫(双帽齐全)使用线鼻子时可不用平垫圈,接线后,卡爪(或平垫圈)不压绝缘胶皮或其他绝缘物,芯线裸露距卡爪(或平垫圈)不大于10mm.3、接线腔地线长度应适宜,以松开线嘴卡兰拉动电缆后,三相火线拉紧或松脱,地线不掉为宜.接地螺栓、螺母、垫圈不允许涂绝缘物.4、接线柱螺丝、弹垫齐全和卡抓齐全,压线紧固.5、接线腔内清洁无杂物,电源板盖好.6、防爆面清洁无杂物,无锈迹,光滑无伤痕,必须涂凡士林.7、当线嘴已全部压紧仍不能将密封圈压紧时,只能用一个厚度适当,不开口(de)金属圈来调整,不得填充其他杂物(包括再加密封圈等).8、其它标准参照井下防爆电气设备检查标准五十条(见附1) .三、以上规定如有与煤矿安全规程或其它国家标准相冲突时,以国家标准为准.井下电缆悬挂标准一、电缆水平敷设时必须与巷道走向一致,垂直方向敷设时必须与地面成90o,即横平竖直.二、电缆改变敷设方向时,要求成90o转弯,转弯处应有适宜(de)圆弧,半径符合下列要求:A、铠装电缆要求:弯曲半径≥20倍电缆外径B、橡套电缆要求:弯曲半径≥10倍电缆外径三、电缆悬挂点(de)间距在水平巷道或倾斜巷道内不大于2m,在立井井筒内不得超过6m.四、悬挂高度符合下列要求(以下高度以电缆钩最下方为准)1、主要运输巷不低于.2、掘进与回采巷道平巷悬挂不低于,放顶硐室及机电硐室处不低于.五、悬挂应有适当(de)弛度,一般以电缆拉直后自然垂下为宜.六、一般规定1、严禁用小电缆钩挂大电缆.2、同一地点或同一地段挂同一根电缆只许用同一类型电缆钩.3、巷道一侧挂有2根以上电缆时,不得交叉,且弛度一致,不得错钩吊挂.4、电缆钩一钩只准挂一根电缆.5、电缆接线盒、连接插销等电缆连接装置应单独固定牢固,不得让电缆受力.6、通讯和信号电缆应与电力电缆分挂在井巷(de)两侧,如果受条件所限:在井筒内,应敷设在距电力电缆以外(de)地方;在巷道内,应敷设在电力电缆上方以上(de)地方.七、其它规定1、电缆不得挂在风管或水管上.2、电缆不得遭受淋水.3、电缆上严禁悬挂任何物件.4、电缆与压风管、供水管在巷道同一侧敷设时,必须敷设在管子上方,并保持米以上(de)距离.5、盘圈或盘“8”字形(de)电缆不得带电,但给采掘机组供电(de)电缆不受此限.6、高低压电缆敷设在巷道同一侧时:A、高低压电缆之间(de)距离应大于100mm ;B、高压电缆之间、低压电缆之间(de)距离不得小于50mm.8、穿墙电缆穿管敷设,管两端用必须用黄泥封堵.八、电缆标志牌1、标志牌(de)内容1)要求注有型号、电压、长度、始末端名称.2)字迹清楚不潦草,并与实际相符.标志牌(de)粘贴要求1)箭头指向正确,即:箭头由电源指向负荷端或受电端.2)巷道内敷设(de)电缆每50m粘贴1个标志牌.3)拐弯处或分支点以及电缆(de)接线盒两端、穿墙电缆(de)墙(de)两边各1个标志牌.4)电器设备入线电缆均应粘贴标志牌,标志牌粘贴在距喇叭嘴处.九、皮带等电器设备控制、测量、信号等用途电缆1、允许使用扎带绑扎固定.2、要求横平竖直不交叉.3、电缆两端挂牌管理,牌上要注明电缆型号、用途等.十、在总回风巷和专用回风巷不应敷设电缆,特殊情况下需敷设时必须制定相应(de)安全措施.接地装置敷设标准一、材料要求1、主接地极:钢板2块规格:S≥ m2厚度≥5 mm2、主接地母线:(1)扁铁≥100mm2 厚度≥4 mm规格:S截(2)镀锌钢绞规格:S≥100mm2截(3)铜线≥50mm2规格:S截3、局部接地极:钢管规格:直径≥22mm 长度≥1m 孔直径≥5mm 孔数:10个眼4、辅助接地母线:(1)扁铁≥50mm2 厚度≥4 mm规格:S截(2)镀锌钢绞规格:S≥50mm2截(3)铜线≥25mm2规格:S截5、接地导线、连接导线:≥25mm2(1)裸铜线:S截(2)镀锌钢绞:S≥50mm2截(3)扁钢:S≥50mm2厚度≥4mm截6、辅助接地极:钢管规格:直径≥22mm 长度≥1m 孔直径≥5mm 孔数:10个眼7、辅助连接导线:废旧电缆规格:有效S≥6mm2截二、敷设示意图(附后)三、相关要求1、制作(1)制作单位根据连队要求,对照规定材料标准合理选择材料.(2)主接地母线和辅助接地母线使用扁铁时,“┅”型(顺长)接口之间(de)重复压接长度不小于100mm.“┗”型连接处使用三角形连接,扁铁上100mm处打一个14(de)孔,用扁铁连接.(3)接地线和连接导线使用S截≥50 mm2(de)镀锌钢绞,两端头使用铜接线鼻固定.2、敷设地点(1)井下中央变电所(2)采区变电所(3)机电设备硐室和单独装设(de)高压电气设备(包括高压接线盒)(4)低压配电点装有三台及三台以上(de)地点(包括设备平台)(5)无低压配电点(de)采煤机工作面(de)运输巷、回风巷、集中运输巷、(胶带运输巷)、以及由变电所单独供电(de)掘进工作面,至少应分别设置1个局部接地极.3、安装形式(1)中央变电所参考图1-1.(2)采区变电所和机电硐室参考图2-1..(3)低压配电点或装有三台及三台以上(de)电气设备参考图2-2.(4)盘区水仓参考图2-3.(5)高压接线盒和单独安装(de)高压电气设备参考图2-4.(6)照明综保及低压馈电参考图3-1.4、安装要求(1)主接地母线、辅助接地母线使用扁铁、镀锌钢绞或铜线.(2)连接导线、接地导线根据现场情况选择扁铁、镀锌钢绞或铜线.(3)三台以上电气设备(包括开关、电机)外壳上(de)接地螺栓用导线全部连接到接地母线上.(4)有漏电实验(de)单台开关必须加设接地极及辅助接地极.(5)接地极使用管材时必须垂直于地板敷设,埋入地下深度不能小于75cm,露出地面长度不小于10cm;使用钢板时深度不能小于50cm,并添加吸湿(食盐)材料(设备平台除外).(6)工作面及各巷道未构成接地系统设备,安装时必须打接地极.电气设备和电缆(de)检查、调整周期规定电气设备及电缆绝缘阻值(de)要求及标准1、电缆(de)绝缘阻值要求:1)660V绝缘阻值相间和相对地不得小于10兆欧.2)1140V绝缘阻值相间和相对地不得小于50兆欧.3)10KV绝缘阻值相间和相对地不得小于1000兆欧.4)监视线绝缘阻值相间不得小于2兆欧.2、电机(de)绝缘阻值要求:1)660V绝缘阻值相对地不得小于10兆欧.2)1140V绝缘阻值相对地不得小于50兆欧.3、高压开关、馈电、启动器(de)绝缘阻值要求:1)660V 绝缘阻值相间和相对地不得小于10兆欧. 2)1140V 绝缘阻值相间和相对地不得小于50兆欧. 3)10KV 绝缘阻值相间和相对地不得小1000兆欧. 4、变压器(de)绝缘阻值要求:1)10KV 高压侧绝缘阻值相对地不得小于1000兆欧. 2)1140V 低压侧绝缘阻值相对地不得小于50兆欧. 3)660V 低压侧绝缘阻值相对地不得小于10兆欧.接地电阻(de)要求及标准1、接地网上任一保护接地点(de)接地电阻值不得超过2欧.2、移动式和手持式电气设备(de)接地电阻值不得超过1欧.低压电网过流保护整定标准1、馈电开关电流整定标准: (1)整定电流: I Z ≥ΣI N(2)整定倍数: N ≥(I Qe +ΣI 其它)/I Z 上式中:I Z 为馈电开关过流保护整定值,A ;ΣI N 为馈电开关负荷侧所带设备额定电流之和,A ; N 为馈电开关电流整定倍数;I Qe 为馈电开关负荷侧所带设备中最大电机(de)额定起动电流,A ; ΣI 其它为馈电开关负荷侧除最大电机外其它电机(de)额定电流之和,A. (3)整定值灵敏度(de)校验,应满足:I d (2) /(N · I Z )≥I d (2)为馈电开关保护范围最远点(de)两相短路电流,A ; N 、 I Z 同上为保护装置(de)可靠动作系数.煤矿井下常用电动机(de)额定起动电流(de)选值:对于绕线型电动机,其近似值可用乘以额定电流;对于鼠笼电动机,其近似值可用额定电流乘以6.2、电磁起动器电流整定标准: (1)A 、额定电压为380V :I Z ≥2P NB 、额定电压为660V :I Z ≥C 、额定电压为1140V :I Z ≥(2)对于电磁起动器需整定短路倍数时,短路倍数一致取8倍. (3)整定值灵敏度(de)校验,应满足:I d (2) / 8I Z ≥ 上式中:I d (2)为磁力起动器保护范围最远点(de)两相短路电流,A ; I Z 为磁力起动器过流保护整定值,A ; 为保护装置(de)可靠动作系数. 附1:井下防爆电气设备检查标准(五十条)1、 鸡爪子:(1) 橡套电缆(de)连接不采用硫化热补或同等效能(de)冷补者;(2)电缆(包括通讯、照明、信号、控制以及高低压橡套电缆)(de)连接不采用接线盒(de)接头;(3)铠装电缆(de)连接不采用接线盒和不灌注绝缘充填物或充填不严密(漏出芯线)(de)接头.2、羊尾巴:电缆(de)末端不接防爆电器设备或防爆元件者为羊尾巴.电器设备接线嘴(包括五小电器元件)2米内(de)不合格接头或明破口者均属于羊尾巴.3、明接头:电器设备与电缆有裸露(de)导体者或明火操作者均属于明接头.4、破口:(1)橡套电缆(de)护套损坏,露出芯线或露出屏蔽层者.(2)橡套电缆(de)护套损坏伤痕深度达最薄处1/2以上,长度达20毫米或沿围长1/3以上者.出现以上四种情况之一者(包括安全火花型电气元件)均为电缆不合格接头,均属电气安全隐患点.5、开关闭锁装置起不到闭锁作用者为失爆.6、隔爆面(de)光洁度应不低于△5,操作杆(de)光洁度应不低于△6,否则为失爆.7、隔爆面有锈迹,用棉丝擦后,仍有锈蚀斑迹者为锈蚀,属于失爆.8、隔爆面有锈迹,用棉丝擦后,只留云影,不算锈蚀,也不为失爆(但在井上修理设备时不允许有云影).云影——擦掉锈迹后,留下青褐色氧化亚铁云状痕迹,用手摸无感觉.9、结合面上(de)小针孔,在1cm2(de)范围内不超过5个,且直径不超过,深度不超过1mm(de)隔爆面不为失爆.10、对于机械伤痕深度、宽度均不超过,其伤痕(de)投影长度不超过相对容积结合面宽度(de)50%,个别伤痕深度不超过1mm,其伤痕结合面最短无伤距离相加不小于相应容积规定(de)结合面宽度不算失爆.但其中有一项超过均为失爆. 11、隔爆面上不允许涂有油漆或机械性杂物,否则为失爆(如无意造成(de)油漆痕迹不超过隔爆面宽度(de)1/8不在此限).12、隔爆面应涂以适量(de)中性凡士林等合格(de)防锈油(如医用凡士林)或磷化(磷化后也可涂凡士林),如无防锈油或磷面脱落均属失爆.涂油应在隔爆面形成一层薄膜为宜.涂油过多也不完好,(如磷面脱落小于隔爆面径向长度(de)1/5并涂有防锈油可不算失爆,但为不完好).13、防爆面宽度减去超限间隙部分不得小于所规定(de)结合面宽度,否则为失爆.(1)转盖式或插盖式隔爆面(de)宽度不小于25毫米,间隙不大于毫米;(2)静止隔爆面(de)间隙与接合面宽度如下表;(3)活动部分(操作杆及电机轴)隔爆接合面间隙与接合面宽度如下表:14、防爆壳变形长度超过50毫米,凹凸深度超过5毫米为失爆,整形后低于此规定仍为合格.15、防爆壳内外有锈皮脱落为失爆.油漆脱落,锈蚀严重为不完好.16、密封圈须采用邵尔氏硬度45~50度(de)橡胶制造,否则为失爆, 密封圈(de)分层侧在接线时,应向里,否者为不完好(煤电钻除外).17、密封圈尺寸须符合以下规定,如有一项达不到均属失爆.(1)密封圈外径与进线装置内径之差应符合下表:(2)密封圈内径与电缆外径(de)配合为±1毫米,但如系4mm2及以下电缆者密封圈内径应不大于电缆外径.(3)密封圈(de)宽度不小于电缆外径(de)倍,且不小于10毫米.(4)密封圈(de)厚度不小于电缆外径(de)倍(70mm2 (de)电缆除外),且不小于4毫米.18、密封圈刀削后应整齐圆滑,不得出现锯齿状,锯齿直径之差大于2毫米(包括2毫米)为失爆,小于2毫米为不完好.19、不用(de)接线嘴要分别用密封圈和挡板依次接入、压紧,否则为失爆.螺旋式线嘴如上金属圈时(de)应装在挡板外面,否则也属失爆.20、挡板直径与进线装置内径之差不大于2毫米,厚度不小于2毫米,金属圈外径与接线装置内径之差应不大于2毫米,厚度应不小于公称尺寸1毫米,否则均属失爆.21、线嘴压紧要有余量,余量不小于1毫米,否则为失爆. 线嘴应平行压紧,两压紧螺丝入口之差应不大于5毫米,否则为不完好.22、当线嘴已全部压紧仍不能将密封圈压紧时,只能用一个厚度适当,不开口(de)金属圈来调整,不得填充其他杂物(包括再加密封圈等).金属圈(de)外径应与喇叭嘴伸入器壁规格一致,螺旋式线嘴也只限安装一个金属圈,否则均为失爆. 23、卡兰式(de)进线嘴以压紧胶圈后一般用单手搬动喇叭嘴上下左右晃动时,喇叭嘴无明显晃动为准,螺旋式接线嘴最少啮合扣数不得低于6扣,拧紧程度一般用单手向正用力拧不动为合格,否则均属失爆.24、如喇叭嘴外部缺损,均不影响防爆性能者为不完好.25、凡有电缆压线板(de)电器,引入引出电缆必须用压线板压紧, 压线板未压紧电缆,均属失爆,但不得把电缆压扁,压紧后电缆(de)直径比原直径减少10%,属不完好.26、紧固件应齐全、完整、可靠.同一部分(de)螺母、螺栓其规格应要求一致.螺杆裸落部分一般不得超过3扣,否则,本部件设备为不完好.凡用螺栓连接紧(de)部件.其间夹有弹性物者(如密封圈和橡套电缆)可不再加弹簧垫圈.27、隔爆接合面紧固螺栓(de)螺母要上满扣,不满扣为失爆.紧固螺钉伸入螺孔长度应不小于螺纹直径(de)尺寸(铸铁、铜、铝件等不小于螺纹直径(de)倍)如螺孔深度不够螺纹直径尺寸,则螺钉必须拧满螺孔,否则均为失爆.28、隔爆接合面紧固螺栓应加装弹簧垫或背帽(用弹簧垫圈时其规格应与螺栓保持一致,紧固程度应以将其压平为合格),螺栓松动,无弹簧垫圈(或背帽)和弹簧垫圈不合格均为失爆.29、低压隔爆开关接线室不允许由电源侧进出线至负荷侧接线,或由负荷侧进出线至电源侧接线,磁力启动器(de)小喇叭嘴严禁引入引出动力线,否则均属失爆.30、电缆护套伸入器壁要符合5~15毫米(de)要求,小于5毫米为失爆;大于15毫米为不完好.如粗电缆穿不进时,可将伸入器壁部分锉细.31、接线应整齐(不扭弯)、紧固、导电良好、无毛刺.卡爪(或平垫圈)弹簧垫(双帽齐全)使用线鼻子可不用平垫圈,接线后,卡爪(或平垫圈)不压绝缘胶皮,芯线裸露距卡爪(或平垫圈)不大于10毫米,出现以上情况之一者均属设备不完好. 32、两相低压导线裸露部分(de)空气间隙:500伏以下不小于6毫米;500伏以上不小于10毫米,否则为失爆.33、高压电缆(de)连接,一律采用压接技术,接线柱使用压板接线时,压板凹面一律朝下,否则为不完好.34、接线室地线长度应适宜,以松开线嘴卡兰拉动电缆后,三相火线拉紧或松脱,地线不掉为宜.接地螺栓、螺母、垫圈不允许涂绝缘物.卡爪(或平垫圈)要镀锌或镀锡.如出现以上不符和要求者均为不完好.35、采用铠装电缆供电时,使用密封圈全部套在铅(铝)皮上,或用绝缘胶灌至三叉口以上.未接线(de)线嘴应用同等厚度(de)法兰和堵板或者绝缘胶堵死,否则为失爆.36、接线室(盒)应保持干净,无杂物和水珠;使用铠装电缆(de)接线室内允许有少量(de)油,但应定期擦干.否则,该设备为不完好.37、隔爆设备(de)隔爆腔之间严禁直接贯通,否则必须保持原设计(de)防爆性能,否则此设备为失爆(接线柱接线座有裂缝也属失爆).38、隔爆开关闭锁后,接线板正面(de)带电螺栓应用绝缘材料封堵隔离带电体,否则为不完好.39、各种防爆电器设备(de)保护装置和附属元件必须齐全、完整、可靠.损坏、拆除或失效均为不完好.40、防爆设备和元件(de)置放应平、直、稳.接线后,盖板和转盖应一律朝外,便于维修和维护,喇叭嘴严禁朝上,喇叭嘴电缆出口处应平滑,不得出现死弯,否则均为不完好.41、电钻插销(de)电源侧应接插座,负荷侧应接插销.如反接为失爆.42、接地线使用镀锌钢绞线时,接头处可以使用最少两道U型卡子连接.使用镀锌铁板时,一般用两道镀锌螺栓紧固(并加装弹簧垫和加背帽),螺栓直径不得小于10毫米.43、电器设备必须有合格(de)接地装置,接地不合格(de)设备不算完好.变电硐室、配电点(de)设备必须有系统和局部接地;采、掘、工作面所用设备要求有系统接地,综合保护器和漏电继电器要有合格(de)主、副接地极,采用串联接地(de)设备为不完好.44、变电硐室(de)设备必须有标志牌(注明:编号、容量、用途、整定值、整定日期、负荷情况、短路电流、负责人等),如无标志牌或标志牌与实际不符合者,该设备不完好.45、局扇和掘进工作面(de)电气设备,必须全部实现风电闭锁,在局扇专供电源(de)线路上不得接入其它机电设备.46、对只接电源,不接负荷(de)电气设备也属检查范围.47、防爆型电气设备无论在矿井任何地方安装使用,均要按防爆设备(de)标准要求进行检查和维护.地面选煤楼电气设备也要安装防爆型设备,同时按防爆设备要求进行维修、保养、检查.如用于地面非爆炸环境中只按设备完好标准来要求和检查.48、关于引进国外技术(de)设备,只要仍能保持其设备原性能者,检查中不按失爆论处.49、检查中发现设备有失爆现象(de)当场应积极处理,但处理后,本次检查仍按失爆计算.50、此规定如以煤炭行业新标准及新规定有抵触时,应以煤炭行业新标准及新规定为准.。
A great company will always be cautious about its achievements, like a thin layer of ice.勤学乐施天天向上(页眉可删)井下电气设备安全保护措施根据《煤矿安全规程》要求,井下必须具备三大保护,为使我矿井下电气设备供电安全可靠,特制定本措施,望相关单位严格遵照执行。
一、组织措施:1、技术指导负责人:李玉洪2、现场落实人员:曾庆荣、罗跃平、涂兴近、税康、袁国顺。
二、技术措施:1、(1)井下电力网的短路电流不得超过其控制用的断路器在井下使用的开断能力,并应校验电缆的热稳定性。
(2)井下高压电动机、动力变压器的高压控制设备,应具有短路、过负荷、接地和欠压释放保护。
井下由井下变电所、移动变电站或配电点引出的馈电线上,应装设短路、过负荷、和漏电保护装置。
低压电动机的控制设备,应具备短路、过负荷、单项短线、漏电闭锁保护装置及远程控制装置。
(3)井下配电网络(变压器馈出线路、电动机等)均应装设过流、短路保护装置:必须用该配电网路的最大三相短路电流校验开关设备的分段能力和动、热稳定性以及电缆的热稳定性;必须正确选择熔断器的熔体必须用最小两相短路电流校验保护装置的可靠动作系数。
保护装置必须保证电网路中最大容量的电气设备或同时工作成组的电气设备能够启动。
(4)矿井高压电网,必须采取措施限制单相接地电容电流不超过 20A。
地面变电所和井下中央变电所的高压馈电线上,必须装设有选择性的单相接地保护装置;供移动变电站的高压馈电线上,必须装设有选择性的动作于跳闸的单相接地保护装置。
井下低压馈电线上,必须装设检漏保护装置或有选择性的漏电保护装置,保证自动切断漏电的馈电线路。
每天必须对低压检漏装置的运行情况进行 1 次跳闸试验。
煤电钻必须使用设有检漏、漏电闭锁、短路、过负荷、断相、远距离起动和停止煤电钻功能的综合保护装置。
每班使用前,必须对煤电钻综合保护装置进行 1 次跳闸试验。
山西马军峪常信煤业有限公司关于9+10#煤采区变电所设备安装及电缆铺设的安全技术措施9+10#煤采区变电所主体工程已基本结束,马上进入设备安装阶段,为保证该项安装工程安全有序进行,特制定安全措施如下:一、工程安装概况:从中央变电所铺设两趟MYJV223*120型高压铠装电缆,电缆长度约为1600*2米,铺设电缆以前需要从1联巷打锚杆拉钢绞线悬挂电缆挂钩。
变电所安装设备附明细表及设备布置图。
二、组织机构:1、组长:康宝副组长:郝江涛成员:孟平史锐郭国平姚超机电科全员施工负责人:石伟杨占虎2、职责划分:组长:全面负责本项安装工程的安装质量、安装进度、施工安全;副组长:施工任务的安排,监督检查、技术指导;成员:负责现场设备安装的质量验收,督促施工人员按规定积极施工;施工队:严格按照图纸积极组织施工,保证施工进度、质量;三、施工时间:2019年月日至月日四、施工负责人:石伟杨占虎五、施工准备:1、下放电缆前的准备(1)打设锚杆、拉钢绞线、挂电缆钩全部按规定完成;(2)打锚杆使用的钻具及线绳提前准备到位;(3)确认电缆长度,确定吊挂高度;(4)制作电缆架子车,将电缆全部盘入车内;(5)机电一队提前确定电缆进入变电所的路径和开关;2、安装前的准备(1)设备到矿后核对设备数量、规格、型号、电压等级、使用环境等是否符合条件,安装人员认真阅读产品使用说明书,熟悉设备性能和安装时注意事项;(2)机电科防爆检查员认真检查设备的防爆性能,入井前签发入井合格证;(3)检查设备零部件是否齐全,随机装箱图纸是否齐全,验收完毕后存档保管,检查设备有无损坏并及时汇报;(4)高压隔爆开关、变压器使用前必须做耐压试验,合格后方可入井。
2、耐压试验耐压试验必须由有资质的试验单位进行,我方人员可协同进行,试验人员应做好分工,明确相互之间联系方法,并有专人负责安全。
3、绝缘水平试验使用5000V摇表,一次对地、相间不应小于2500千欧。
六、运输及安全注意事项:1、电缆运输(1)电缆盘圈时必须整齐,与电缆车的夹角处必须垫木板对外皮进行保护;(2)电缆长度为3200米,分4次下放;(3)电缆到达井底车场后,由机电一队确认从变电所门口到负荷开关所需电缆长度,将所需电缆如数卸车,剩余电缆人工每20米下放一次的方式将电缆依次展开;(4)第二组人员将下放的电缆全部按要求挂到电缆挂钩上;(5)展放电缆时,不允许电缆出现死弯,一经发现对责任人进行严肃追责;2、设备运输:(1)组织人员学习设备布置图,熟悉每台设备安装位置,熟悉起吊运输方法和工程内容,根据安装顺序决定设备下井顺序;(2)高压开关、移动变电站、馈电开关使用平板车运至采区变电所,高压开关内的小车提前固定好,防止在开关内窜动损坏设备;(3)在采区变电所门口利用专用起吊锚索和倒链将设备卸车,然后人工搬抬至对应区域;3、安全注意事项:(1)在设备运输过程中,施工人员必须明确分工,明确职责,遵守现场秩序,服从命令,不得擅自离开工作岗位;(2)设备吊装过程中,由工作负责人统一进行现场指挥,机电科、安全科做好安全监管;(3)在使用绞车运输期间必须严格执行《绞车运行管理规定》,设备装车后必须用钢丝绳捆绑牢固,行驶途中不得发生碰撞损坏设备;(5)整个施工过程中要做好现场卫生清理工作,清除工业垃圾,规范操作;(6)在起吊设备期间,起吊区域下方5米范围内严禁人员靠近;(7)使用绞车前必须有专人检查绞车、钢丝绳、钩头,保证完好,绞车司机必须持证上岗;七、电缆吊挂要求:1、钢绞线的打设从1联巷左帮开始打设(风水管路一侧),直到90101运输顺槽口;2、钢绞线使用直径10mm的钢绞线,吊挂高度为距底板2.2米,悬挂点间距为5米;3、钢绞线吊点使用φ20mm*1000mm的锚杆固定,在吊挂过程中或者特殊地段使用膨胀钩或电缆抱箍进行固定,电缆钩与钢绞线使用细铁丝绑扎固定;4、电缆挂钩间距为1米,一列5钩分别为50/50/80/80/80钩;线缆吊挂顺序为监控线、信号线、动力电缆、两趟铠装电缆;5、高压及动力电缆由杨占虎队负责,监控线路由监控负责,机电一队负责配合技术指导;6、高压接线盒的安装连接由机电一队负责;7、吊挂锚杆在打设时必须拉线绳校直,必须用喷漆进行号眼后在打眼,如遇拐弯地段必须20米作为一个拐点,不能随巷道坡度随便起伏,保证电缆平直;八、高、低压配电装置的安装要求:1、严格按照设备布置图将各台设备放置稳固;2、设备在安装前应仔细检查运输过程中是否有损坏,螺丝是否松动,各种操作按钮、手柄是否齐全灵活;3、对于接触导电部分,由于运输振动等原因,压紧螺母容易松动,使用前必须重新紧固一次;4、铠装电缆,必须按规程要求制作电缆头;橡套电缆需用金属圈压紧密封圈符合防爆要求。
YF-ED-J4157
可按资料类型定义编号
井下采区变电所、配电安装安全技术措施实用版
In Order To Ensure The Effective And Safe Operation Of The Department Work Or Production, Relevant Personnel Shall Follow The Procedures In Handling Business Or Operating Equipment.
(示范文稿)
二零XX年XX月XX日
井下采区变电所、配电安装安全
技术措施实用版
提示:该解决方案文档适合使用于从目的、要求、方式、方法、进度等都部署具体、周密,并有很强可操作性的计划,在进行中紧扣进度,实现最大程度完成与接近最初目标。
下载后可以对文件进行定制修改,请根据实际需要调整使用。
一、概述
为了确保井下生产、掘进、安装等工作的
顺利进行,安装井下采区变电所、配电点工
作。
根据矿机电科提供的设备安装图及“煤矿
安装质量标准”结合现场实际情况,为按照要
求,保证工程质量及施工安全特制定本措施
二、施工前的准备工作
1、设备到货后对设备进行验收。
2、入井前,进行变压器、开关柜调整,检
查各机构动作是否灵活可靠,连接螺栓是否拧
紧,并进行电气试验(绝缘电阻测试、耐压试验、变压器的变比、直阻、极相组别、阻抗百分数等)和定值整定。
电缆严禁有绞拧、护层断裂和表面严重划伤等。
各项指标达到标准后,方可进行安装。
3、组织参加施工人员认真学习施工图和随机资料,学习和掌握施工措施和安全规程中的具体要求。
4、设备的运输严格按矿运输规定运输,按规定安装顺序依次卸至安装地点
5、准备齐全所要使用的各种工具、绳索、起重器具。
三、安装技术措施
(一)、变压器的安装:
1、变压器的位置按图纸摆放正确,就位后
稳固可靠,无变形缺陷。
(二)、高、低压防爆开关的安装
1、按图纸摆放正确、放置平稳。
2、高压电缆电缆接线器(进出线喇叭筒)安装,有电缆出线者,浇灌环氧树脂,树脂的表面距法兰盘表面约10mm,无电缆出线者,灌树脂或在法兰处加一盲板,高压电缆铠装钢带必须可靠接地。
3、电缆接线盒有电缆出线者,螺栓应齐全紧固,且有合格的密封圈,其内径等于电缆公称外径,公差+1mm,外径与进线装置内径相差不大于2mm;无电缆出线者,应有密封圈及2mm 或以上的钢板堵死,并用;喇叭嘴或螺母压紧,钢板应置于密封圈外,钢板与进线装置内径差不大于2mm,电器导电接触和电缆头接触良
好。
(三)电缆敷设及接线
1、电缆的摆放必须整齐、在转弯处要平滑均匀过度,电缆支架安装位置要正确,固定牢靠,防腐完好。
2、电缆终端头和电缆接头的制作、必须严密,填料灌注饱满,无气泡,芯线连接紧密,绝缘带包扎严密,防潮涂料涂刷均匀,封铅表面光滑、无沙眼和裂缝。
接线要认真核对相序,准确无误后再接线。
接地接地保护标准要求进行施工。
(四)、接地装置安装
1、接地装置干线的主要材料为40*4的镀锌扁铁,支线为不小于25mm2的多股软铜线。
电气设备金属部件接地的分支线,必须直接与
接地干线相连。
严禁将数个需要接地的电气设备串联接地。
2、接地装置干线要敷设整齐,支线的间距要和理。
接地阻值必须符合设计要求,并用电阻检测仪进行测试。
(五)、试运转
1、安装完毕后,在进行一次绝缘测试和检查个连接螺栓是否有松动现象,各项都符合要求后,检查柜内有无异物,如有清除干净。
工作现场要打扫干净。
2、送电前,先接如临时电源对控制回路进行试验,检查开关的开合情况,各仪表显示情况,机构运行情况无异常现象后,再进行正式通电(需要机电部进行配合)
四、安全技术措施
(一)、起吊安全措施:
1、物件起吊所用倒链、绳套、大链等必须完好。
2、起吊时先试吊一次,找好重心后,方可正式起吊。
3、干变起吊时,要检查锚杆锚固力大于100KN或锚索预紧力在80KN以上方可使用。
用ø22螺帽或锚索锁头将起吊方架(由
300*300*10mm厚钢板焊制,中心有ø150mm的圆孔,顶部与锚杆或锚索连接孔ø24mm)固定牢固后方可进行下道工序。
4、起吊干变的倒链,要经过检查合格后方可使用,倒链与重物连接要使用40T溜大链,使用马蹄形环时,要穿好螺丝,上好螺帽,满丝满口。
所用钢丝绳为φ15.5的,长度必须合
适。
用1个5T的倒链。
5、起吊时,严禁人员任何部位靠近起吊设备及其运行滑落趋势方向,更不得将身体任何部位探入其中,严禁在起吊点正下方站立。
6、起吊物件悬空后,必须始终保持倒链吃劲,待物件支垫牢固,螺丝紧固齐全或吊挂牢固后方可慢慢松开倒链。
7、起吊物件时,作业人员必须站在起吊物件无滑落趋势的地点进行作业,拉小链要匀速稳拉,操作中注意观察周围支护情况、倒链与小链联接情况及各部受力状况,要稳拉稳放,严禁硬拉硬拽。
其他人员远离起吊地点监护作业。
8、起吊时,严禁大幅度斜拉或摆动,每次斜拉步距不大于800mm,斜拉时作业人员要看准
其运动趋势并保证有足够的躲避空间,不得随意靠近拖拽摆动的设备,严防起吊连接部位滑脱,设备在起吊时应尽量保持平衡。
起吊过程中,如发现起吊不动或有卡阻现象时,先处理再起吊。
起吊、斜拉设备时,物件滑落趋势方向严禁有人。
9、使用倒链起吊物件时,必须有专人监护物件、起吊各部连接受力情况,发现问题及时处理
(二)、拖运安全措施
1、拖运前应清除沿途杂物,保证运输畅通。
2、拖动作业时,要设专人观察物件动作和沿途情况,发现问题立即停止作业进行处理,且观察者要站在被拖动设备后方5米以外位
置。
3、拖运作业时,要用信号指挥,确保信号灵敏可靠。
4、拖运过程严禁强拉硬拽,有问题处理后再作业。
5、拖运过程中,其前方和两侧严禁有人。