暨南大学2018考研真题之705语言文学基础与理论
- 格式:doc
- 大小:20.00 KB
- 文档页数:3
2022年暨南大学语言文学基础理论(705)考研真题
一、名词解释(每题6分,共30分)
1、汤沈之争
2、《爸爸爸》
3、审美动机
4、复句
5、同源词
二、简答题(5题选3题,每题20分,共60分)
1、简述《莺莺传》到《西厢记》的改编过程。
2、谈谈如何正确处理创作自由和社会责任的关系。
3、简述郭沫若抗战时期历史剧创作的概况和特点。
4、举例分析现代汉语中汉语外来词的译借方式。
5、用句子层次分析法分析下列句子。
三、论述题(5题选2题,每题30分,共60分)
1、论述典型、意象与意境的关系。
2、论述《金瓶梅》在白话长篇小说发展史中的新变。
3、分析“新写实小说”与现实主义小说创作的关系。
4、举例分析汉语动宾结构中动词和宾语有几种语义关系类型。
5、举例说明现代汉语语义歧义的类型并结合具体例句分析消除歧义的方法。
暨南大学《705语言文学基础理论》考研真题及笔记整理2021年暨南大学《705语言文学基础理论》考研全套目录•全国名校汉语基础考研真题汇编说明:本科目考研真题不对外公布(暂时难以获得),通过分析参考教材知识点,精选了有类似考点的其他院校相关考研真题,以供参考。
•童庆炳《文学理论教程》(第5版)笔记和课后习题(含考研真题)详解•童庆炳《文学理论教程》(第5版)配套题库【考研真题精选+章节题库】说明:以上为本科目文学理论部分参考教材配套的辅导资料。
•袁行霈《中国文学史》(第3版)笔记和考研真题详解•袁行霈《中国文学史》(第3版)配套题库【考研真题精选+章节题库】•袁行霈《中国文学史》(第3版)第一卷[视频]展开视频列表•袁行霈《中国文学史》(第3版)第二卷[视频]展开视频列表•袁行霈《中国文学史》(第3版)第三卷[视频]展开视频列表•袁行霈《中国文学史》(第3版)第四卷[视频]展开视频列表说明:以上为本科目中国古代文学部分参考教材配套的辅导资料。
•钱理群《中国现代文学三十年》(修订本)笔记和考研真题详解•钱理群《中国现代文学三十年》(修订本)配套题库【考研真题精选+章节题库】•钱理群《中国现代文学三十年》(修订本)网授精讲班展开视频列表说明:以上为本科目中国现代文学部分参考教材配套的辅导资料。
•郑克鲁《外国文学史》(第3版)笔记和课后习题(含考研真题)详解•郑克鲁《外国文学史》(第3版)配套题库【考研真题精选+章节题库】•郑克鲁《外国文学史》网授精讲班展开视频列表说明:以上为本科目外国文学史部分参考教材配套的辅导资料。
•黄伯荣、廖序东《现代汉语》(增订6版)笔记和课后习题(含考研真题)详解•黄伯荣、廖序东《现代汉语》(增订6版)配套题库【考研真题精选+章节题库】说明:以上为本科目现代汉语部分参考教材配套的辅导资料。
•王力《古代汉语》(校订重排本)笔记和考研真题详解•王力《古代汉语》(校订重排本)配套题库【考研真题精选+章节题库】说明:以上为本科目古代汉语部分参考教材配套的辅导资料。
此篇考研经验希望能给各位想考暨大文学院和华文学院的考研学子一些帮助和借鉴,如果选择了考研那就风雨兼程,希望大家能够坚持到底,祝大家考试顺利,考研路上满载而归!一、参考书目:《中国文学史》,袁行霈主编;第一二三四卷共四本《中国古代文学作品选》,朱东润主编,六册本;《中国现代文学三十年》(修订本),钱理群等著。
《中国当代文学史教程》,陈思和主编,复旦大学出版社《外国文学史》郑克鲁主编,高等教育出版社;上下两册《文学理论教程(修订二版)》童庆炳主编,高等教育出版社;《语言学纲要》徐通锵,北大出版社;《古代汉语》暨南大学出版社王彦坤、朱承平、熊焰编著《现代汉语通论》,邵敬敏主编,上海教育出版社2007 年。
二、各学科的学习方法和参考资料1.中国文学史:因为我是考古代文学的,所以袁行霈版的四本古代文学史我是最先看完的,而且书看得比较细。
在看书的过程中根据买来的考上的暨大师姐的复习资料把握了一下侧重点,边看书和复习资料然后自己做了一遍属于自己的笔记。
在这里要提醒考研的师弟师妹们一定要做一套自己的笔记,不管详细也好粗略也罢,只要是自己的就行。
因为在记笔记的过程中自己可以了解自己对课本的掌握程度以便做到心中有数,而且这对后期复习的时候可以节约很多时间以致不会慌。
因为曾经以前在搜经验贴的时候看到过一位师姐说过:别人的笔记再好也是别人的,可以学学他们记笔记的方法。
所以我就认认真真做了一套属于自己的笔记,后来感觉看书之后自己对各个朝代以及文体的把握不是很到位,于是就又看了一遍书和复习资料后还做了两套笔记是按照诗歌、散文、小说、辞赋、词、戏曲的发展线索来写的,还有就是按照各个朝代出现的文学体裁的发展状况来写的。
(这是13届一位师姐的一篇考研经验贴上推荐的)开始做这些工作可能很费时间但是这对后期复习的帮助是挺大的,复习的时候可以试着让自己对这些知识能熟透,因为我觉得暨大还是考大框架的东西更多,比如13年考了韩愈的地位就是写他的诗歌、散文、文论等文体方面的,14 考的六朝文学对唐代文学的影响考的就是文学体裁的流变影响发展问题。
2010年招收攻读硕士学位研究生入学考试试题******************************************************************************************** 学科、专业名称:中国语言文学研究方向:各方向考试科目名称:605语言文学基础理论考试科目:语言文学基础理论共 2 页,第 1 页考试科目:语言文学基础理论共2 页,第 2 页2011年全国硕士研究生统一入学考试自命题试题******************************************************************************************** 学科与专业名称:中国语言文学考试科目:共页,第页考试科目:共页,第页2012年招收攻读硕士学位研究生入学考试试题******************************************************************************************** 学科、专业名称:中国语言文学学科所有专业研究方向:考试科目名称:语言文学基础与理论考试科目:语言文学基础理论共2 页,第 1 页考试科目:语言文学基础理论共2 页,第2 页2013年招收攻读硕士学位研究生入学考试试题******************************************************************************************** 学科、专业名称:中国语言文学学科所有专业研究方向:考试科目名称:705 语言文学基础与理论B卷考试科目:语言文学基础与理论共 2 页,第 1 页考试科目:语言文学基础与理论共2 页,第2 页2014年招收攻读硕士学位研究生入学考试试题******************************************************************************************** 学科、专业名称:中国语言文学学科:文艺学、汉语言文字学、中国古代文学、中国现当代文学、中国少数民族语言文学、比较文学与世界文学、语言学及应用语言学、海外华语及华文教学专业研究方向:所有方向考试科目:705语言文学基础与理论A卷共2页,第1页考试科目:705语言文学基础与理论A卷共2页,第2页2015年招收攻读硕士学位研究生入学考试试题******************************************************************************************** 学科、专业名称:文艺学、汉语言文字学、中国古代文学、中国现当代文学、中国少数民族语言文学、比较文学与世界文学、语言学及应用语言学、海外华语及华文教学研究方向:考试科目名称:705语言文学基础与理论科目B卷考试科目:共 2 页,第 2 页2016年招收攻读硕士学位研究生入学考试试题******************************************************************************************** 学科、专业名称:文艺学、汉语言文字学、中国古代文学、中国现当代文学、中国少数民族语言文学、比较文学与世界文学、语言学及应用语言学、海外华语及华文教学、文化创意与文化产业研究方向:所有方向考试科目名称:705语言文学基础与理论A卷考试科目:语言文学基础与理论A卷共 2 页,第 1 页考试科目:语言文学基础与理论A卷共 2 页,第 2 页2017年招收攻读硕士学位研究生入学考试试题******************************************************************************************** 学科、专业名称:文艺学、汉语言文字学、中国古代文学、中国古典文献学、中国现当代文学、中国少数民族语言文学、比较文学与世界文学、语言学及应用语言学、海外华语及华文教学研究方向:所有方向考试科目名称:705语言文学基础与理论B卷考试科目:语言文学基础与理论B卷共 2 页,第 1 页考试科目:语言文学基础与理论B卷共 2 页,第 2 页。
暨南大学2018年705语言文学基础与理论考研真题(回忆版)聚英考研网整理了暨南大学2018年705语言文学基础与理论考研真题(回忆版),部分内容如下:
1、元音
2、三言二拍
3、黑色幽默小说
4、文艺直觉
5、(人的文学)
6、建安风骨
7、沈从文的湘西题材小说
为了帮助考研er们更好地复习,聚英厦大考研网为广大考研学子推出考研辅导直播课和各个阶段备考直播讲座,足不出户就可以边听课边学习,为大家的考研梦想助力!如果同学们想了解更多的关于考研资料、真题、报录比、招生简章、考试大纲等考研资讯和信息,大家可以登录聚英厦大考研官网免费查看和下载。
欢迎考生们了解咨询!。
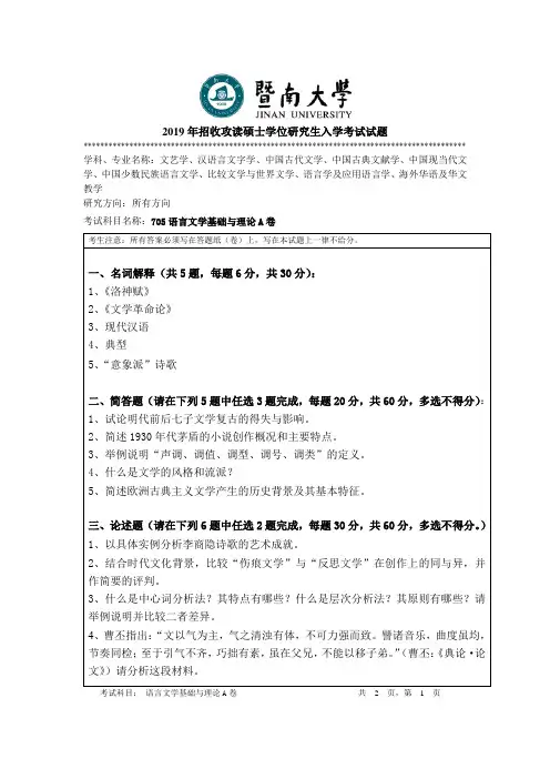
暨南大学2018考研真题之705语言文学基础与理论一、名词解释(共5题,每题6分,共30分):
1、三言二拍
2、《人的文学》
3、元音
4、艺术直觉
5、黑色幽默小说
二、简答题(请在下列5题中任选3题完成,每题20分,共60分,多选不得分):1、简要阐述对“建安风骨”的理解。
2、简述沈从文湘西题材小说的思想和艺术特征。
3、简述语言分化后的三种表现形式。
4、如何理解文学发展中的继承与创新的关系?
5、简述欧洲文艺复兴运动产生的历史背景以及人文主义的基本内涵。
三、论述题(请在下列5题中任选2题完成,每题30分,共60分,多选不得分。
)
1、试述“安史之乱”对唐代文学的影响。
2、试述20世纪八九十年代“新历史小说”与“十七年”革命历史题材小说之间的差异,并作简要评价。
3、为什么说现代汉字是一种意音文字?
4、如何理解“文学功能的整体性”这一命题?
5、为什么说《高老头》是《人间喜剧》的“序幕”?试论这部作品的主题和艺术特色。
新祥旭备考规划
1、零基础复习阶段(6月前)
本阶段根据考研科目,选择适当的参考教材,有目的地把教材过一遍,全面熟悉教材,适当扩展知识面,熟悉专业课各科的经典教材。
这个期间非常痛苦,要尽量避免钻牛角尖,遇到实在不容易理解的内容,先跳过去,要把握全局。
系统掌握本专业理论知识。
对各门课程有个系统性的了解,弄清每本书的章节分布情况,内在逻辑结构,重点章节所在等,但不要求记住,最终基本达到一定水平。
2、基础复习阶段(6-8月)
本阶段要求考生熟读教材,攻克重难点,全面掌握每本教材的知识点,结合真题找出重点内容进行总结,并有相配套的专业课知识点笔记,进行深入复习,加强知识点的前后联系,建立整体框架结构,分清重难点,对重难点基本掌握。
同时多练习相关参考书目课后习题、习题册,提高自己快速解答能力,熟悉历年真题,弄清考试形式、题型设置和难易程度等内容。
要求吃透参考书内容,做到准确定位,事无巨细地对涉及到的各类知识点进行地毯式的复习,夯实基础,训练思维,掌握一些基本概念和基本模型。
3、强化提高阶段(9月-11月)
本阶段要求考生将知识积累内化成自己的东西,动手做真题,形成答题模式,做完的真题可以请考上目标院校的师兄、师姐帮忙批改,注意遗漏的知识点和答题模式;总结并熟记所有重点知识点,包括重点概念、理论和模型等,查漏补缺,回归教材。