VC正则表达式的使用
- 格式:docx
- 大小:28.61 KB
- 文档页数:7
正则表达式是一种强大的文本匹配和替换工具,具有广泛的应用领域。
在C++编程语言中,正则表达式提供了丰富的库支持,使得开发人员可以轻松地进行复杂的文本处理操作。
本文将介绍C++中正则表达式的基本概念、语法和常见用法,帮助读者更好地掌握和应用正则表达式。
一、正则表达式概述正则表达式是一种用于描述字符串模式的表达式,可以用来进行文本的匹配、查找和替换操作。
通过使用一些特定的符号和语法规则,可以方便地表达各种复杂的文本模式,包括匹配特定的字符、数字、空白字符、重复模式等。
在C++中,正则表达式的支持是通过标准库中的regex头文件来实现的。
该头文件中提供了一系列用于正则表达式操作的类和函数,方便开发人员进行正则表达式的处理和操作。
二、基本语法1.引入头文件在使用正则表达式之前,首先需要引入regex头文件,以便使用其中的类和函数。
引入头文件的语句如下:#include <regex>2.正则表达式对象在C++中,使用std::regex类来表示正则表达式对象,通过该对象可以进行匹配、查找和替换等操作。
下面是一个示例:std::regex pattern("abc");在这个例子中,我们创建了一个正则表达式模式,用于匹配包含"abc"子串的字符串。
3.正则匹配使用std::regex_match函数可以对字符串进行正则匹配,并返回匹配结果。
示例如下:std::string str = "abcdef";if (std::regex_match(str, pattern)) {// 匹配成功}4.正则搜索使用std::regex_search函数可以在字符串中搜索匹配的子串,并返回匹配结果的位置。
示例如下:std::string str = "abcdabef";std::smatch match;if (std::regex_search(str, match, pattern)) {// 找到匹配的子串std::cout << "匹配位置:" << match.position() << std::endl; }5.正则替换使用std::regex_replace函数可以对字符串进行正则替换操作。
c语言用正则表达式
C语言正则表达式
正则表达式是一种特殊的字符串模式,可以用来搜索、替换或操作文本。
它们用于在文本中查找特定的字符序列,以及对文本进行替换和修改操作。
正则表达式被广泛应用于文本处理、数据挖掘、搜索和自然语言处理等领域。
C语言使用正则表达式时,常用到 GNU 正则表达式库,它是由GNU 计划发布的一个开放源码(Open Source)的正则表达式函数库。
GNU 正则表达式库提供了用于字符串的搜索、替换等操作的函数,可以用于 C 语言程序中,从而使 C 语言程序支持正则表达式。
GNU 正则表达式库中提供了 11 个主要的函数,它们用来执行模式匹配和替换操作,这些函数的详细介绍如下:
1. regcomp():用于将一个正则表达式转换为机器可识别的形式;
2. regexec():用于在一个指定的字符串中搜索一个模式;
3. regsub():用于在一个指定的字符串中替换一个模式;
4. regerror():用于格式化和打印错误消息;
5. regfree():用于释放之前使用 regcomp() 函数的内存;
6. regex_t:用于存放正则表达式的结构体;
7. regexec_t:用于存放搜索模式匹配结果的结构体;
8. regmatch_t:用于存放模式匹配位置的结构体;
9. regoff_t:用于存放正则表达式的位置;
10. reg_syntax:用于定义模式语法的常量;
11. size_t:用于存放字符串长度的类型。
GNU 正则表达式库为 C 语言程序提供了一个强大的工具,可以用来搜索、替换和操作文本,从而提高程序的开发效率。
c语言正则表达式匹配到即停止概述及解释说明1. 引言1.1 概述在C语言中,正则表达式是一种强大的匹配模式,可以用于字符串的搜索和替换。
正则表达式匹配到即停止功能指的是,在匹配过程中,一旦找到第一个满足条件的匹配结果,就立即停止继续搜索。
这种特性在一些特定的场景下非常有用,可以提高程序执行效率。
1.2 文章结构本文将从C语言中的正则表达式及其基本原理开始讲解,接着介绍如何实现正则表达式匹配到即停止的方法。
然后会对匹配到即停止的概念和意义进行解释说明,并给出C语言中实现该功能的具体方法以及相关示例和案例分析。
最后,在结论部分将总结主要观点和发现,并展望C语言正则表达式匹配到即停止功能的应用前景,并提出研究的局限性和未来方向建议。
1.3 目的本文旨在深入探讨C语言中实现正则表达式匹配到即停止功能的原理和方法,并通过具体示例和案例分析说明其在实际应用中的作用与价值。
通过本文,读者将能够理解C语言正则表达式匹配到即停止的概念和意义,掌握实现该功能的方法,并对其应用前景和可能的发展方向有所了解。
2. 正文:2.1 C语言中的正则表达式C语言是一种广泛使用的编程语言,提供了对正则表达式的支持。
正则表达式是用来描述字符串模式的工具,它可以帮助我们在文本中查找和匹配符合特定模式的内容。
在C语言中,正则表达式可以通过使用regex.h头文件中定义的函数和结构来实现。
2.2 正则表达式匹配原理正则表达式匹配的原理是通过将需要匹配的字符串与预先定义好的模式进行比较,以确定是否存在匹配。
正则表达式由一系列字符和特殊字符组成,这些特殊字符表示了不同类型的匹配规则。
例如,“.”表示任意单个字符,“^”表示开头,“$”表示结尾等等。
通过组合这些特殊字符和普通字符,我们可以创建一个具有复杂匹配要求的模式。
2.3 实现正则表达式匹配的方法在C语言中,实现正则表达式匹配主要有两种常用方法:基于正则表达式引擎库和手动实现。
基于正则表达式引擎库:C语言提供了许多成熟的正则表达式引擎库,例如PCRE (Perl Compatible Regular Expressions)和POSIX regex库等。
c语言中的正则表达式C语言中的正则表达式正则表达式是一种强大的模式匹配工具,常用于字符串的匹配、查找和替换。
在C语言中,我们可以使用正则表达式库来实现对字符串的高效处理。
本文将介绍C语言中的正则表达式的基本语法和用法,并通过示例代码展示其在实际应用中的作用。
一、正则表达式的基本语法C语言中的正则表达式使用的是POSIX标准的正则表达式语法。
下面是一些常用的正则表达式元字符和操作符:1. 字符类- []:匹配方括号中的任意一个字符,例如[abc]可以匹配字符a、b或c。
- [^]:匹配除方括号中的字符以外的任意一个字符,例如[^abc]可以匹配除了a、b和c以外的任意字符。
- -:表示字符范围,例如[a-z]表示匹配任意小写字母。
2. 重复次数- *:匹配前面的表达式零次或多次。
- +:匹配前面的表达式一次或多次。
- ?:匹配前面的表达式零次或一次。
- {n}:匹配前面的表达式恰好n次。
- {n,}:匹配前面的表达式至少n次。
- {n,m}:匹配前面的表达式至少n次但不超过m次。
3. 特殊字符- .:匹配任意一个字符。
- \:转义字符,用于匹配特殊字符本身,例如\.匹配点字符。
- ^:匹配行的开始位置。
- $:匹配行的结束位置。
二、C语言中的正则表达式库在C语言中,我们可以使用正则表达式库来实现对字符串的匹配、查找和替换。
常用的正则表达式库有POSIX标准库和PCRE库。
1. POSIX标准库POSIX标准库提供了一系列函数来处理正则表达式,包括编译正则表达式、执行匹配和释放资源等。
常用的函数有:- regcomp:编译正则表达式。
- regexec:执行正则表达式匹配。
- regfree:释放已编译的正则表达式。
下面是一个使用POSIX标准库的示例代码:```c#include <regex.h>#include <stdio.h>int main() {regex_t regex;int ret;// 编译正则表达式ret = regcomp(®ex, "a.*b", REG_EXTENDED); if (ret != 0) {printf("正则表达式编译失败\n");return -1;}// 执行匹配ret = regexec(®ex, "abc", 0, NULL, 0);if (ret == 0) {printf("匹配成功\n");} else if (ret == REG_NOMATCH) {printf("未匹配到结果\n");} else {printf("匹配失败\n");}// 释放资源regfree(®ex);return 0;}```2. PCRE库PCRE库是Perl Compatible Regular Expressions的缩写,是一个功能强大的正则表达式库,提供了更多的特性和功能。
c正则表达式摘要:1.正则表达式的概念与作用2.正则表达式的基本语法3.正则表达式的应用实例正文:一、正则表达式的概念与作用正则表达式(Regular Expression,简称regex)是一种用于处理字符串的强大工具,它可以用来检查字符串是否符合某种模式、提取字符串中的特定信息等。
正则表达式广泛应用于计算机科学和编程领域,例如文本编辑器、搜索引擎、数据验证等场景。
二、正则表达式的基本语法正则表达式的基本语法包括以下几种元素:1.字面字符:例如a、b、c 等。
2.元字符:例如.、*、+、?等,它们具有特殊的含义。
-.:匹配任意字符(除了换行符)。
- *:表示零次或多次匹配前面的字符或表达式。
- +:表示一次或多次匹配前面的字符或表达式。
-?:表示零次或一次匹配前面的字符或表达式。
- {n}:表示n 次匹配前面的字符或表达式。
- {n,}:表示n 次或多次匹配前面的字符或表达式。
- {n,m}:表示n 到m 次匹配前面的字符或表达式。
3.字符类:用于匹配某一类字符,例如[a-z] 表示匹配小写字母,[0-9] 表示匹配数字等。
4.锚点:例如^、$、d等,它们用于指定匹配的位置。
5.分组和捕获:用于将正则表达式的一部分组合在一起,以便进行特定操作。
三、正则表达式的应用实例以下是正则表达式在实际应用中的一些实例:1.验证邮箱地址:例如^[a-zA-Z0-9._%+-]+@[a-zA-Z0-9.-]+.[a-zA-Z]{2,}$。
2.提取网页中的链接:例如href="(//[^s]+)")。
3.检查字符串是否为数字:例如^d+$。
4.提取文本中的关键词:例如b关键词b。
c语⾔正则表达式标准的C和C++都不⽀持正则表达式,但有⼀些函数库可以辅助C/C++程序员完成这⼀功能,其中最著名的当数Philip Hazel的Perl-Compatible Regular Expression库,许多Linux发⾏版本都带有这个函数库。
C语⾔处理正则表达式常⽤的函数有regcomp()、regexec()、regfree()和regerror(),⼀般分为三个步骤,如下所⽰:C语⾔中使⽤正则表达式⼀般分为三步:1. 编译正则表达式 regcomp()2. 匹配正则表达式 regexec()3. 释放正则表达式 regfree()下边是对三个函数的详细解释1、int regcomp (regex_t *compiled, const char *pattern, int cflags)这个函数把指定的正则表达式pattern编译成⼀种特定的数据格式compiled,这样可以使匹配更有效。
函数regexec 会使⽤这个数据在⽬标⽂本串中进⾏模式匹配。
执⾏成功返回0。
参数说明:①regex_t 是⼀个结构体数据类型,⽤来存放编译后的正则表达式,它的成员re_nsub ⽤来存储正则表达式中的⼦正则表达式的个数,⼦正则表达式就是⽤圆括号包起来的部分表达式。
②pattern 是指向我们写好的正则表达式的指针。
③cflags 有如下4个值或者是它们或运算(|)后的值:REG_EXTENDED 以功能更加强⼤的扩展正则表达式的⽅式进⾏匹配。
REG_ICASE 匹配字母时忽略⼤⼩写。
REG_NOSUB 不⽤存储匹配后的结果。
REG_NEWLINE 识别换⾏符,这样'$'就可以从⾏尾开始匹配,'^'就可以从⾏的开头开始匹配。
2. int regexec (regex_t *compiled, char *string, size_t nmatch, regmatch_t matchptr [], int eflags)当我们编译好正则表达式后,就可以⽤regexec 匹配我们的⽬标⽂本串了,如果在编译正则表达式的时候没有指定cflags的参数为REG_NEWLINE,则默认情况下是忽略换⾏符的,也就是把整个⽂本串当作⼀个字符串处理。
c语言regex用法正则表达式是计算机科学领域中常用的一种文本匹配工具。
在C语言中,通过使用regex库,我们可以轻松地进行正则表达式的匹配和处理。
要使用regex库,首先需要在代码中引入相应的头文件,如下所示:```c#include <stdio.h>#include <regex.h>```接下来,我们可以通过regex_t结构体类型来创建一个正则表达式对象。
这个对象将用于存储编译后的正则表达式。
```cregex_t regex;```在使用正则表达式之前,我们需要将正则表达式字符串编译成可供使用的格式。
编译正则表达式的函数为regcomp,其原型如下:```cint regcomp(regex_t *restrict preg, const char *restrict pattern, int cflags);```其中,preg是正则表达式对象,pattern是待编译的正则表达式字符串,cflags是编译选项。
编译成功后,我们可以使用正则表达式进行匹配。
匹配函数为regexec,其原型如下:```cint regexec(const regex_t *restrict preg, const char *restrict string, size_t nmatch, regmatch_t pmatch[], int eflags);```其中,preg是编译后的正则表达式对象,string是待匹配的字符串,nmatch是匹配结果的最大数量,pmatch是用于存储匹配结果的数组,eflags是匹配选项。
正则表达式匹配完成后,我们可以通过遍历pmatch数组来获取匹配到的字符串及其在原始字符串中的位置。
最后,使用完正则表达式后,需要使用regfree函数释放正则表达式对象的内存。
以上是在C语言中使用regex库进行正则表达式匹配的基本步骤。
通过这些函数的灵活组合,我们可以实现各种复杂的文本匹配操作。
c语言正则表达式规则摘要:1.引言2.C 语言正则表达式的概念3.C 语言正则表达式的语法4.C 语言正则表达式的应用5.总结正文:【引言】正则表达式(Regular Expression),又称规则表达式,是一种用于匹配字符串模式的文本处理工具。
C 语言作为一门广泛应用于系统编程和嵌入式开发的编程语言,也提供了对正则表达式的支持。
本文将详细介绍C 语言正则表达式的相关知识。
【C 语言正则表达式的概念】C 语言中的正则表达式主要通过`regex`库来实现。
`regex`库提供了一系列函数,用于编译、匹配和替换正则表达式。
正则表达式通常由一系列字符和元字符组成,用于描述要匹配的字符串模式。
【C 语言正则表达式的语法】C 语言正则表达式的语法与Perl、Python 等其他编程语言中的正则表达式语法相似。
主要包含以下几种类型的字符和元字符:1.字面字符:例如`a`、`b`等。
2.元字符:例如`.`(匹配任意字符)、`*`(匹配零个或多个前面的字符)、`+`(匹配一个或多个前面的字符)等。
3.字符类:用方括号表示,例如`[a-z]`(匹配小写字母)、`[0-9]`(匹配数字)等。
4.锚点:例如`^`(表示字符串开头)、`$`(表示字符串结尾)等。
5.分组和捕获:使用圆括号表示,例如`(abc)`(表示匹配连续的`abc`字符)。
【C 语言正则表达式的应用】C 语言正则表达式在实际应用中主要用于文本处理和数据分析等领域。
以下是一些常见的应用场景:1.字符串查找与替换:使用`regex_search`和`regex_replace`函数,可以在字符串中查找符合特定模式的子串,并将其替换为指定的字符串。
2.文件内容过滤:使用`regex_filter`函数,可以根据正则表达式过滤文件中的内容,将符合模式的行输出到标准输出。
3.数据验证:在用户输入数据时,可以使用正则表达式验证输入数据的格式是否正确,例如手机号码、邮箱地址等。
C语⾔正则表达式#include <>#include <>int regcomp(regex_t *preg, const char *regex, int cflags);int regexec(const regex_t *preg, const char *string, size_t nmatch, regmatch_t pmatch[], int eflags);size_t regerror(int errcode, const regex_t *preg, char *errbuf, size_t errbuf_size);void regfree(regex_t *preg);DescriptionPOSIX regex compilingregcomp() is used to compile a regular expression into a form that is suitable for subsequent regexec() searches.regcomp() is supplied with preg, a pointer to a pattern buffer storage area; regex, a pointer to the null-terminated string and cflags, flags used to determine the type of compilation.All regular expression searching must be done via a compiled pattern buffer, thus regexec() must always be supplied with the address of aregcomp() initialized pattern buffer. cflags may be the bitwise-or of one or more of the following:REG_EXTENDEDUse POSIX Extended Regular Expression syntax when interpreting regex. If not set, POSIX Basic Regular Expression syntax is used.REG_ICASEDo not differentiate case. Subsequent regexec() searches using this pattern buffer will be case insensitive.REG_NOSUBDo not report position of matches. The nmatch and pmatch arguments to regexec() are ignored if the pattern buffer supplied was compiled with this flag set.REG_NEWLINEMatch-any-character operators don't match a newline.A nonmatching list ([^...]) not containing a newline does not match a newline.Match-beginning-of-line operator (^) matches the empty string immediately after a newline, regardless of whether eflags, the execution flags of regexec(),contains REG_NOTBOL.Match-end-of-line operator ($) matches the empty string immediately before a newline, regardless of whether eflags contains REG_NOTEOL.POSIX regex matchingregexec() is used to match a null-terminated string against the precompiled pattern buffer, preg. nmatchand pmatch are used to provide information regarding the location of any matches. eflags may be the bitwise-or of one or both of REG_NOTBOL and REG_NOTEOL which cause changes in matching behavior described below.REG_NOTBOLThe match-beginning-of-line operator always fails to match (but see the compilation flagREG_NEWLINE above) This flag may be used when different portions of a string are passed toregexec() and the beginning of the string should not be interpreted as the beginning of the line.REG_NOTEOLThe match-end-of-line operator always fails to match (but see the compilation flag REG_NEWLINEabove)Byte offsetsUnless REG_NOSUB was set for the compilation of the pattern buffer, it is possible to obtain match addressing information. pmatch must be dimensioned to have atleast nmatch elements. These are filled in by regexec() with substring match addresses. The offsets of the subexpression starting at the ith open parenthesis are storedin pmatch[i]. The entire regular expression's match addresses are stored inpmatch[0]. (Note that to return the offsets of N subexpression matches, nmatch must be at least N+1.) Any unused structure elements will contain the value -1.The regmatch_t structure which is the type of pmatch is defined in <>.typedef struct {regoff_t rm_so;regoff_t rm_eo;} regmatch_t;Each rm_so element that is not -1 indicates the start offset of the next largest substring match within the string. The relative rm_eo element indicates the end offset of the match, which is the offset of the first character after the matching text.POSIX error reportingregerror() is used to turn the error codes that can be returned by both regcomp() and regexec() into error message strings.regerror() is passed the error code, errcode, the pattern buffer, preg, a pointer to a character string buffer, errbuf, and the size of the string buffer, errbuf_size. It returns the size of the errbuf required to contain the null-terminated error message string. If both errbuf and errbuf_size are nonzero, errbuf is filled in with the first errbuf_size - 1 characters of the error message and a terminating null byte ('\0').POSIX pattern buffer freeingSupplying regfree() with a precompiled pattern buffer, preg will free the memory allocated to the pattern buffer by the compiling process, regcomp().Return Valueregcomp() returns zero for a successful compilation or an error code for failure.regexec() returns zero for a successful match or REG_NOMATCH for failure.ErrorsThe following errors can be returned by regcomp():REG_BADBRInvalid use of back reference operator.REG_BADPATInvalid use of pattern operators such as group or list.REG_BADRPTInvalid use of repetition operators such as using '*' as the first character.REG_EBRACEUn-matched brace interval operators.REG_EBRACKUn-matched bracket list operators.REG_ECOLLATEInvalid collating element.REG_ECTYPEUnknown character class name.REG_EENDNonspecific error. This is not defined by POSIX.2.REG_EESCAPETrailing backslash.REG_EPARENUn-matched parenthesis group operators.REG_ERANGEInvalid use of the range operator, e.g., the ending point of the range occurs prior to the starting point.REG_ESIZECompiled regular expression requires a pattern buffer larger than 64Kb. This is not defined by POSIX.2.REG_ESPACEThe regex routines ran out of memory.REG_ESUBREGInvalid back reference to a subexpression.C语⾔处理正则表达式常⽤的函数有regcomp()、regexec()、regfree()和regerror(),⼀般分为三个步骤,如下所⽰:C语⾔中使⽤正则表达式⼀般分为三步:1. 编译正则表达式 regcomp()2. 匹配正则表达式 regexec()3. 释放正则表达式 regfree()下边是对三个函数的详细解释1、int regcomp (regex_t *compiled, const char *pattern, int cflags)这个函数把指定的正则表达式pattern编译成⼀种特定的数据格式compiled,这样可以使匹配更有效。
C语言合法标识符的正则表达式写法在C语言中,标识符是用来命名变量、函数等程序实体的名称,它由字母、数字和下划线组成,并且要求以字母或下划线开头。
但是,C 语言中也有一些命名规则,比如不能使用关键字作为标识符,也不能使用特殊符号等。
而正则表达式则是用来匹配字符串模式的工具,可以方便地匹配符合规则的标识符。
下面就是C语言合法标识符的正则表达式写法:1. 以字母或下划线开头的标识符正则表达式:^[a-zA-Z_][a-zA-Z0-9_]*$解释:^表示匹配字符串的开头,[a-zA-Z_]表示匹配任意大小写字母和下划线,[a-zA-Z0-9_]*表示匹配任意大小写字母、数字和下划线零次或多次,$表示匹配字符串的结尾。
这个正则表达式可以用来匹配以字母或下划线开头的标识符。
2. 不能使用关键字作为标识符正则表达式:\b(while|for|if|else|do|switch|case|default|break|continue|return|t ypedef|sizeof|struct|union|enum|void|int|char|float|double|long|s hort|unsigned|signed|const|static|extern|register|auto|volatile|res trict|_Bool|_Complex|_Imaginary|inline|_Noreturn)\b解释:\b表示单词边界,()表示分组,|表示或,上述正则表达式可以用来匹配C语言中的关键字。
3. 不能使用特殊符号作为标识符正则表达式:^[a-zA-Z_][a-zA-Z0-9_]*$解释:和第一条正则表达式相同,因为特殊符号是不被允许的,所以只需要匹配字母、数字和下划线即可。
通过上述三条正则表达式,我们可以方便地验证一个字符串是否符合C语言中合法标识符的命名规则。
在实际编程中,也可以利用这些正则表达式来进行匹配和替换操作,从而保证所使用的标识符都符合规范,提高程序的可读性和可维护性。
c++ 字符串正则表达式匹配的方法摘要:1.C++ 字符串正则表达式匹配的基本概念2.C++ 中的正则表达式库介绍3.常用正则表达式匹配方法及示例4.提高匹配效率的方法5.总结与展望正文:**C++ 字符串正则表达式匹配的方法**在C++ 编程中,字符串处理是编程过程中经常遇到的问题。
正则表达式作为一种强大的字符串处理工具,能够帮助开发者快速、高效地完成各种字符串匹配任务。
本文将介绍C++ 中使用正则表达式进行字符串匹配的方法,包括基本概念、常用方法及实战示例。
**1.C++ 字符串正则表达式匹配的基本概念**正则表达式(Regular Expression,简称RE)是一种用于描述字符串模式的字符串处理技术。
在C++ 中,字符串正则表达式匹配是指在给定字符串中搜索与特定正则表达式匹配的部分。
常见的匹配操作包括:是否存在匹配、匹配位置、替换等功能。
**2.C++ 中的正则表达式库介绍**C++11 标准库中引入了`<regex>` 头文件,提供了正则表达式的基本功能。
使用`<regex>` 头文件之前,需要包含`<iostream>` 和`<string>`头文件。
**3.常用正则表达式匹配方法及示例**(1)匹配是否存在:```cpp#include <iostream>#include <regex>#include <string>int main() {std::string str = "Hello, World!";std::regex pattern("World");if (std::regex_search(str, pattern)) {std::cout << "匹配成功" << std::endl;} else {std::cout << "匹配失败" << std::endl;}return 0;}```(2)匹配位置:```cpp#include <iostream>#include <regex>#include <string>int main() {std::string str = "Hello, World!";std::regex pattern("World");std::size_t position = std::regex_search(str, pattern).position();if (position != std::string::npos) {std::cout << "匹配位置:" << position << std::endl;} else {std::cout << "未找到匹配" << std::endl;}return 0;}```(3)替换:```cpp#include <iostream>#include <regex>#include <string>int main() {std::string str = "Hello, World!";std::regex pattern("World");std::string result = std::regex_replace(str, pattern, "C++");std::cout << "替换后:" << result << std::endl;return 0;}```**4.提高匹配效率的方法**(1)使用预编译的正则表达式:使用`std::regex_compile()` 函数预编译正则表达式,可以提高匹配速度。
c语言正则表达式选择匹配空格在程序设计中,使用正则表达式能够大大提高代码的可维护性和可重用性。
正则表达式常常被用于匹配符合特定规则的字符串,其中一个常见的需求是选择匹配空格。
正则表达式(Regular Expression,简称“regex”)指的是按照特定的语法规则定义的匹配表达式。
在C语言中,我们使用regex.h 头文件提供的正则表达式库来实现对正则表达式的支持。
在C语言中,使用正则表达式选择匹配空格通常有两个步骤:1.编写匹配空格的正则表达式2.调用正则表达式库中的函数进行匹配下面我们将详细介绍如何实现这两步骤。
1.编写匹配空格的正则表达式在正则表达式中,空格是一个特殊字符,需要用特定的语法规则来表示。
常用的匹配空格的正则表达式有两种:使用空格字符和使用转义字符。
使用空格字符使用空格字符表示匹配任意一个空格,可以使用正则表达式“ ”,其中空格字符包括空格(ASCII码32)、制表符(ASCII码9)、回车符(ASCII码13)和换行符(ASCII码10)。
使用转义字符如果需要匹配一个特定ASCII码的空格,可以使用转义字符“\”加上ASCII码对应的十进制或八进制数来表示。
例如,匹配空格的ASCII码是32,可以使用正则表达式“\040”或“\x20”。
2.调用正则表达式库中的函数进行匹配在使用C语言进行正则表达式匹配时,需要使用regex.h头文件提供的函数库。
这个库主要包含两个函数:regcomp()和regexec()。
regcomp()函数此函数用于编译正则表达式,将其转换为特定的内部格式。
它的参数包括一个指向regex_t类型的指针,表示将要生成的正则表达式的内部表示形式,在函数调用结束时会被填充。
也就是说,调用此函数后,就可以使用传递给它的regex_t类型指针进行匹配了。
另外一个参数是一个指向要编译的正则表达式的字符串的指针。
如果编译成功,则该函数返回零。
例如,下面的代码展示了如何使用regcomp()函数将一个空格字符编译为正则表达式:```C#include <regex.h>int main(){regex_t re;char *patt = " ";int ret = regcomp(&re, patt, 0);if (ret != 0) {printf("Compile error!\n");return -1;}// use re for matching}```regexec()函数此函数用于执行正则表达式的匹配。
c语言使用正则表达式使用C语言中的正则表达式实现字符串匹配和替换功能是一项常见的任务。
正则表达式是一种强大而灵活的模式匹配工具,可以用来匹配、查找和替换文本中的特定模式。
在C语言中,可以使用正则表达式库来实现正则表达式的功能。
常用的正则表达式库包括PCRE(Perl Compatible Regular Expressions)、POSIX正则表达式库等。
我们需要引入相应的正则表达式库,并初始化正则表达式的相关参数。
然后,我们可以使用正则表达式函数来实现字符串匹配和替换的功能。
在进行字符串匹配时,我们可以使用正则表达式的元字符来指定匹配的模式。
例如,使用"."可以匹配任意单个字符,使用"*"可以匹配任意数量的字符,使用"|"可以指定多个模式的选择等等。
通过使用这些元字符和正则表达式的语法规则,我们可以灵活地指定需要匹配的模式。
在C语言中,可以使用正则表达式函数regcomp()来编译正则表达式,并使用regexec()函数进行匹配。
regcomp()函数将正则表达式字符串编译为一个内部表示形式,而regexec()函数则使用编译后的正则表达式进行匹配操作。
匹配结果可以通过regexec()函数的返回值和相应的结构体来获取。
除了字符串匹配外,我们还可以使用正则表达式来进行字符串替换。
C语言中的正则表达式库提供了相应的函数regcomp()、regexec()以及regsub()来实现这一功能。
regsub()函数可以使用正则表达式来查找和替换字符串中的模式,并返回替换后的字符串结果。
使用正则表达式进行字符串匹配和替换的过程中,需要注意一些细节。
首先,我们需要正确处理正则表达式中的转义字符,以确保匹配和替换的准确性。
其次,我们需要考虑性能因素,尽量避免使用复杂的正则表达式模式和操作,以提高匹配和替换的效率。
使用C语言中的正则表达式可以方便地实现字符串匹配和替换的功能。
c语言的正则表达式C语言的正则表达式正则表达式是一种用于描述和匹配字符串模式的工具,可以在C语言中使用正则表达式库来实现字符串的模式匹配和替换操作。
本文将介绍C语言中的正则表达式的基本语法和常见用法。
一、正则表达式的基本语法在C语言中,可以使用<regex.h>头文件中的函数来操作正则表达式。
正则表达式的基本语法如下:1. 字符匹配- 普通字符:可以直接使用普通字符进行匹配,如字符'A'匹配字符串中的'A'。
- 元字符:用于表示特殊含义的字符,如元字符'.'可以匹配任意字符,元字符'\n'可以匹配换行符。
- 转义字符:用于将特殊字符转义为普通字符,如'\.'可以匹配字符'.'。
2. 字符类- 方括号[]:用于指定一个字符集合,可以匹配其中的任意一个字符。
如[abc]可以匹配字符'a'、'b'或'c'。
- 范围表示:可以使用连字符-表示一个字符范围,如[a-z]可以匹配任意小写字母。
3. 重复匹配- '*':匹配前一个元素的零次或多次出现,如'a*'可以匹配零个或多个字符'a'。
- '+':匹配前一个元素的一次或多次出现,如'a+'可以匹配一个或多个字符'a'。
- '?':匹配前一个元素的零次或一次出现,如'a?'可以匹配零个或一个字符'a'。
- '{n}':匹配前一个元素恰好出现n次,如'a{2}'可以匹配两个字符'a'。
- '{n,}':匹配前一个元素至少出现n次,如'a{2,}'可以匹配两个或更多字符'a'。
vc可⽤的正则表达式库gnuregex,PCRE,greta,boost,CAtlReg其中 CAtlReg 和greta 是微软的,不过 greta 据说已经多年不维护,不能在最新的编译器中编译.--------------------------------------------------据说 "pcre就是公认最⽜的C语⾔的正则表达式库,Python、Perl等语⾔都是⽤它。
" 不知道 php ⽤的是什么库.--------------------------------------------------ATL正则表达式库使⽤作者:firingme转载:ATL中,由于ATL Server的需要,需要对Client发送过来的地址、命令等复杂⽂字字段信息解码,⽽正则表达式是公认的最强⼤的⽂字解析⼯具,所以,ATL提供了⼀些⽤于正则表达式的库⽅便了我们的⼯作。
1、 CATLRegExp类声明:template <class CharTraits=CAtlRECharTraits>class CAtlRegExp;初始化:与微软的GRETA类库(微软研究院推出的另⼀个正则表达式类库)不同,CATLRegExp并没有在构造函数中提供初始化匹配字符串的⽅法,⽽是让使⽤者通过调⽤它的Parse()⽅法,使⽤正则表达式字符串作为参数,就可以构造出⼀个我们所需要的⽤于匹配的类,例如我们需要匹配⼀种时间格式,可以是h:mm、也可以是hh:mm,那么我们可以这样构造我们的CAtlRegExp类:CAtlRegExp <> re;re.Parse( "{[0-9]?[0-9]}:{[0-9][0-9]}" );ATL的正则表达式语法和Perl的正则表达式语法⼤同⼩异,不过有⼀个值得注意的地⽅就是ATL中⽤⼤括号({ })表⽰其匹配字符串中的Group,我们上⾯的表达式中,就声明了2 个Group,⼀个是[0-9]?[0-9],另⼀个是[0-9][0-9]。
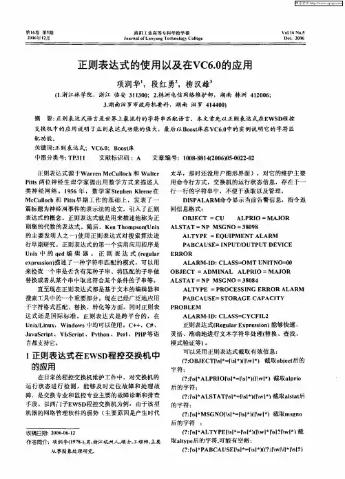
VC正则表达式的使用2010年9月11日星期六邵盛松正则表达式是一种对字符进行模糊匹配的一个公式。
在数据有效性验证,查找,替换文本中都可以使用正则表达式。
本篇文章主要描述的是使用ATL中两个模板类CAtlRegExp和CAtlREMatchContext。
在使用CAtlRegExp类之前需要添加#include <atlrx.h> 这个头文件。
RegExp是Regular Expression的缩写以匹配邮件地址字符串为例说明两个类的使用该示例更改自/en-us/library/k3zs4axe(VS.80).aspx CString strRegex=L"({[0-9_]+@[a-zA-Z0-9]+[.][a-zA-Z0-9]+[.]?[a-zA-Z0-9]+})";CString strInput;strInput=L"admin@";CAtlRegExp<CAtlRECharTraitsW> reRule;wchar_t *wt = (wchar_t *)(LPCTSTR)strRegex;REParseError status = reRule.Parse((const ATL::CAtlRegExp<CAtlRECharTraitsW>::RECHAR *)wt);if (REPARSE_ERROR_OK != status){return 0;}CAtlREMatchContext<CAtlRECharTraitsW> mcRule;wt = (wchar_t *)(LPCTSTR)strInput;if (!reRule.Match((const ATL::CAtlRegExp<CAtlRECharTraitsW>::RECHAR *)wt,&mcRule)){AfxMessageBox(L"您输入的邮件地址不合法!");}else{for (UINT nGroupIndex = 0; nGroupIndex < mcRule.m_uNumGroups; ++nGroupIndex){const CAtlREMatchContext<>::RECHAR* szStart = 0;const CAtlREMatchContext<>::RECHAR* szEnd = 0;mcRule.GetMatch(nGroupIndex, &szStart, &szEnd);ptrdiff_t nLength = szEnd - szStart;CString strEmailAddress(szStart, static_cast<int>(nLength));if(pare(strInput)!=0){CString strPrompt;strPrompt.Format(L"您输入的邮件地址不合法,您要输入%s 吗!",strEmailAddress);AfxMessageBox(strPrompt);}else{AfxMessageBox(L"输入的邮件地址正确!");}}}这两个模板类由另一个描述字符集特性的类参数化,可以是ASCII,WCHAR 或多字节。
可以将此忽略掉,因为根据设置的字符集,模板类自动生成具体的类。
在atlrx.h文件中供选择的有三个类CAtlRECharTraitsA 用于ASCIICAtlRECharTraitsW 用于UNICODECAtlRECharTraitsMB 用于多字节在VC2005默认的字符集是使用Unicode字符集根据正则的源码#ifndef _UNICODEtypedef CAtlRECharTraitsA CAtlRECharTraits;#else // _UNICODEtypedef CAtlRECharTraitsW CAtlRECharTraits;#endif // !_UNICODE所以构造CAtlRegExp类可以是CAtlRegExp<> reRule;REParseError status = reRule.Parse((constATL::CAtlRegExp<CAtlRECharTraitsW>::RECHAR *)wt);也可以是CAtlRegExp<CAtlRECharTraitsW> reRule;REParseError status = reRule.Parse((constATL::CAtlRegExp<CAtlRECharTraitsW>::RECHAR *)wt);通过调用CAtlRegExp的Parse()方法,使用正则表达式字符串作为参数,就可以构造出一个我们所需要的类。
调用CATLRegExp的Match()函数Match()函数参数说明第一个参数是要对比的字符串,第二个参数是存储match的结果CAtlREMatchContext的成员变量m_uNumGroups表示匹配的GroupCAtlREMatchContext的GetMatch()函数返回匹配上的字符串的pStart和pEnd指针以下从MSDN摘录的正则表达语法原文是/en-us/library/k3zs4axe(VS.80).aspxRegular Expression SyntaxThis table lists the metacharacters understood by CAtlRegExp.Metacharacter Meaning.Matches any single character.[ ]Indicates a character class. Matches any character inside the brackets (for example, [abc] matches "a", "b", and "c").^If this metacharacter occurs at the start of a character class, it negates the character class. A negated character class matches any character except those inside the brackets (for example, [^abc] matches allcharacters except "a", "b", and "c").If ^ is at the beginning of the regular expression, it matches the beginning of the input (forexample,^[abc] will only match input that begins with "a", "b", or "c").-In a character class, indicates a range of characters (for example, [0-9] matches any of the digits "0"through "9").?Indicates that the preceding expression is optional: it matches once or not at all (for example, [0-9][0-9]? matches "2" and "12").+Indicates that the preceding expression matches one or more times (for example, [0-9]+ matches "1", "13", "456", and so on).*Indicates that the preceding expression matches zero or more times.??, +?, *?Non-greedy versions of ?, +, and *. These match as little as possible, unlike the greedy versions that match as much as possible (for example, given the input "<abc><def>", <.*?> matches "<abc>"while<.*> matches "<abc><def>").( )Grouping operator. Example: (/d+,)*/d+ matches a list of numbers separated by commas (for example, "1" or "1,23,456").{ }Indicates a match group. The actual text in the input that matches the expression inside the braces can be retrieved through the CAtlREMatchContext object./Escape character: interpret the next character literally (for example, [0-9]+ matches one or more digits, but [0-9]/+ matches a digit followed by a plus character). Also used for abbreviations (suchas/a for any alphanumeric character; see the following table).If / is followed by a number n, it matches the n th match group (starting from 0).Example:<{.*?}>.*?<//0> matches "<head>Contents</head>".Note that, in C++ string literals, two backslashes must be used: "//+", "//a", "<{.*?}>.*?<///0>". $At the end of a regular expression, this character matches the end of the input (forexample,[0-9]$matches a digit at the end of the input).|Alternation operator: separates two expressions, exactly one of which matches (for example, T|the matches "The" or "the").!Negation operator: the expression following ! does not match the input (for example, a!b matches "a"not followed by "b").Abbreviations字符元意义. 匹配单个字符[ ] 指定一个字符类,匹配方括号内的任意字符。