从线性分类器到人工神经网络
- 格式:pdf
- 大小:25.47 MB
- 文档页数:57
人工神经网络方法人工神经网络是一种类似于生物神经系统的计算模型,它由多个节点(神经元)和连接这些节点之间的权重组成。
这些节点和连接可以模拟人类大脑的工作原理,从而实现复杂的计算任务。
以下是人工神经网络常用的几种方法:1.前馈神经网络(Feedforward neural network)前馈神经网络是最常用的神经网络类型之一,它的数据流仅向前流动,没有回流。
该网络由多个层组成,其中输入层接受数据,输出层产生输出,中间层包含多个带有权重的神经元。
每个神经元的输出都可以通过权重连接到下一层神经元的输入。
通过调整权重,前馈神经网络可以进行监督学习,用于分类或回归问题。
2.循环神经网络(Recurrent neural network)循环神经网络是一种形式化的神经网络,它可以对序列数据进行处理,如语音识别、自然语言处理等。
循环神经网络的节点之间可以相互连接,形成一个循环,输入数据会在整个网络中进行传递和加工,输出也会受到之前状态的影响。
循环神经网络还可以使用长短时记忆(LSTM)单元或门控循环单元(GRU)单元来处理长序列数据。
3.卷积神经网络(Convolutional neural network)卷积神经网络是一种针对图像识别和视觉处理任务的神经网络。
它由多个卷积层、池化层和全连接层组成。
在输入层之后的每一层都是由若干个卷积核组成的,并对输入数据进行卷积处理。
卷积操作可以有效地提取图像特征,池化层可以对输出信号进行降采样处理。
通过卷积和池化操作,卷积神经网络可以自动学习特征,并具有很高的图像识别准确率。
4.自编码器(Autoencoder)自编码器是一种非监督学习方法,它可以有效地进行数据的压缩和重建。
自编码器通过输入数据,将其表示为低维的潜在表示,然后通过解码器将其转换回原始维度。
自编码器主要由编码器和解码器组成。
编码器将输入数据转换成低维度的潜在表示,解码器将潜在表示转换成原始数据。
在训练过程中,自编码器可以调整权重和偏置,以最小化重建误差。
logit替代方法逻辑斯蒂回归(Logistic Regression)是一种二分类的机器学习算法,主要用于预测一个事物属于其中一类的概率。
在一些情况下,我们可能需要找到替代Logit回归的方法。
下面将介绍几种常见的替代方法。
1. 线性判别分析(Linear Discriminant Analysis)线性判别分析是一种经典的分类方法,它试图找到一个线性判别函数,能够最大程度地将不同类别的样本分开。
和Logit回归一样,线性判别分析也是基于线性预测函数的。
它的一个优点是,当类别分布假设满足时,它可以通过最小化类别内离散度和最大化类别间距离的方式,得到一个最优的线性判别函数。
2. 支持向量机(Support Vector Machine)支持向量机是一种强大的分类器,它试图找到一个最优的超平面,将不同类别的样本分开。
支持向量机可以通过选择合适的核函数,将数据从低维映射到高维空间,从而使得在高维空间中是线性可分的。
相比Logit回归,支持向量机不仅可以处理线性可分的情况,还可以处理非线性可分的情况。
3. 决策树(Decision Tree)决策树是一种基于树结构的分类器,它通过一系列的二分判定,将样本逐步分成不同的类别。
决策树具有可解释性强的优点,它可以通过分支节点的判定条件,直观地解释分类的原因。
相对于Logit回归,决策树对于非线性关系的建模能力更强。
4. 随机森林(Random Forest)随机森林是基于决策树的一种集成学习方法,它通过构建多个决策树,并对它们的结果进行整合,从而提高了分类的准确性和鲁棒性。
相比于单个决策树,随机森林能够处理更复杂的分类问题,并且具有良好的抗噪能力。
5. 神经网络(Neural Network)神经网络是一种强大的机器学习模型,它模拟了生物神经元之间的连接和信息传递过程。
神经网络通过多个神经元层之间的连接,将输入映射到输出。
相比Logit回归,神经网络能够建模更复杂的非线性关系,并且具有更好的泛化能力。
机器学习的基本认识机器学习(Machine Learning,ML)是一种通过计算机程序进行无需明确编程的人工智能(Artificial Intelligence,AI)学习的方法。
它通过对大量数据进行分析和处理,从中学习规律和模式,以便做出预测和决策。
机器学习已经成为现代科学和技术研究的重要领域,广泛应用于图像和语音识别、自然语言处理、推荐系统等诸多领域。
机器学习的基本原理是利用统计学和优化理论的方法,通过对样本数据的学习来推断输入和输出之间的关系,并将学习到的模型用于未知数据的预测和分类。
其中,输入数据称为特征,输出数据称为标签或目标变量。
在机器学习中,我们常用的任务可以分为监督学习、无监督学习和强化学习。
监督学习(Supervised Learning)是指在训练样本中,除了输入特征外,还给出了对应的标签或目标变量,如分类和回归问题。
分类问题是指将输入样本分为预先定义的类别,如垃圾邮件识别和图像分类;而回归问题则是建立输入和输出之间的连续关系,如房价预测和股票价格预测。
无监督学习(Unsupervised Learning)与监督学习相反,它只给出输入数据的特征,没有给出输出数据的标签或目标变量。
无监督学习主要用于聚类和降维。
聚类是一种将样本划分到不同组别的方法,如市场用户分群、图像分割和推荐系统;降维则是减少数据特征维度的方法,以便更好地可视化和理解数据。
强化学习(Reinforcement Learning)是指智能体通过与环境进行交互,根据环境的反馈调整自己的行为以获得最大化的奖励。
强化学习常用于游戏策略、机器人控制和搜索优化等领域。
其中,智能体通过学习、规划和执行三个步骤来梳理与环境的交互。
机器学习的方法有很多,其中最常用的方法包括决策树、逻辑回归、支持向量机、人工神经网络和集成学习等。
决策树是一种根据特征逐步判断目标变量的方法;逻辑回归是一种线性分类方法,用于解决二分类问题;支持向量机则是非线性分类的方法,它通过引入核函数将数据映射到高维空间,以便更好地分割不同类别;人工神经网络则是一种模拟大脑神经元的计算模型,通过多个神经元的相互连接来实现复杂的模式识别。
习题2.1什么是感知机?感知机的基本结构是什么样的?解答:感知机是Frank Rosenblatt在1957年就职于Cornell航空实验室时发明的一种人工神经网络。
它可以被视为一种最简单形式的前馈人工神经网络,是一种二元线性分类器。
感知机结构:2.2单层感知机与多层感知机之间的差异是什么?请举例说明。
解答:单层感知机与多层感知机的区别:1. 单层感知机只有输入层和输出层,多层感知机在输入与输出层之间还有若干隐藏层;2. 单层感知机只能解决线性可分问题,多层感知机还可以解决非线性可分问题。
2.3证明定理:样本集线性可分的充分必要条件是正实例点集所构成的凸壳与负实例点集构成的凸壳互不相交.解答:首先给出凸壳与线性可分的定义凸壳定义1:设集合S⊂R n,是由R n中的k个点所组成的集合,即S={x1,x2,⋯,x k}。
定义S的凸壳为conv(S)为:conv(S)={x=∑λi x iki=1|∑λi=1,λi≥0,i=1,2,⋯,k ki=1}线性可分定义2:给定一个数据集T={(x1,y1),(x2,y2),⋯,(x n,y n)}其中x i∈X=R n , y i∈Y={+1,−1} , i=1,2,⋯,n ,如果存在在某个超平面S:w∙x+b=0能够将数据集的正实例点和负实例点完全正确地划分到超平面的两侧,即对所有的正例点即y i=+1的实例i,有w∙x+b>0,对所有负实例点即y i=−1的实例i,有w∙x+b<0,则称数据集T为线性可分数据集;否则,称数据集T线性不可分。
必要性:线性可分→凸壳不相交设数据集T中的正例点集为S+,S+的凸壳为conv(S+),负实例点集为S−,S−的凸壳为conv(S−),若T是线性可分的,则存在一个超平面:w ∙x +b =0能够将S +和S −完全分离。
假设对于所有的正例点x i ,有:w ∙x i +b =εi易知εi >0,i =1,2,⋯,|S +|。
人工神经网络的应用领域介绍人工神经网络(Artificial Neural Network,ANN)是一种模板化的计算模型,通过模拟神经元之间的讯息传递来完成信息处理任务,模型类似于人类神经系统。
自从ANN的提出以来,已经发展出了多种神经网络模型,被广泛应用于各种领域。
本文将介绍人工神经网络的应用,以及其在不同领域的效果。
1. 计算机视觉计算机视觉领域可以使用人工神经网络来进行图像分类、识别以及目标检测等任务。
现在的神经网络可以完成人脸识别、图像分割以及文本识别等高级任务,通过深层次的学习,达到人类相似的表现。
在此领域中,最流行的是卷积神经网络(Convolutional Neural Network,CNN)模型,它可以有效地识别图像中的特征,例如边缘、形状、颜色等,使得神经网络可以快速地准确地识别图片中的物体。
2. 语音处理人工神经网络在语音处理领域也有广泛的应用,例如语音识别、语音合成、语音信号分析等。
在这个领域中,反向传播神经网络(Backpropagation Neural Network,BNN)和长短时记忆网络(Long-short term memory,LSTM)等模型都被广泛应用。
这些模型可以学习语音信号的不同特征,并将语音信号转化为文本,以帮助人们快速地理解口语交流。
3. 金融领域人工神经网络在金融领域中也有广泛的应用,例如预测股票价格、信用评级以及风险控制等。
神经网络可以通过学习大量的历史数据,并根据这些数据来预测未来的趋势。
往往人工神经网络到所产生的预测结果会比传统的统计预测准确度更高。
4. 工业控制工业控制是人工神经网络的另一种应用领域。
神经网络可以帮助系统自动控制,例如自动化生产线上的物品分类、质量检测等任务。
神经网络能够通过学习各种现有系统的运作方式,并从海量数据中提取规律和关系,进而优化生产流程和控制系统。
5. 医疗行业在医疗行业中,人工神经网络可以用于病理判断、癌症筛查以及模拟手术等领域,从而实现更准确的诊断、治疗以及手术操作。
人工神经网络知识概述人工神经网络(Artificial Neural Networks,ANN)系统是20世纪40年代后出现的。
它是由众多的神经元可调的连接权值连接而成,具有大规模并行处理、分布式信息存储、良好的自组织自学习能力等特点。
BP(Back Propagation)算法又称为误差反向传播算法,是人工神经网络中的一种监督式的学习算法。
BP 神经网络算法在理论上可以逼近任意函数,基本的结构由非线性变化单元组成,具有很强的非线性映射能力。
而且网络的中间层数、各层的处理单元数及网络的学习系数等参数可根据具体情况设定,灵活性很大,在优化、信号处理与模式识别、智能控制、故障诊断等许多领域都有着广泛的应用前景。
人工神经元的研究起源于脑神经元学说。
19世纪末,在生物、生理学领域,Waldeger等人创建了神经元学说。
人们认识到复杂的神经系统是由数目繁多的神经元组合而成。
大脑皮层包括有100亿个以上的神经元,每立方毫米约有数万个,它们互相联结形成神经网络,通过感觉器官和神经接受来自身体内外的各种信息,传递至中枢神经系统内,经过对信息的分析和综合,再通过运动神经发出控制信息,以此来实现机体与内外环境的联系,协调全身的各种机能活动。
神经元也和其他类型的细胞一样,包括有细胞膜、细胞质和细胞核。
但是神经细胞的形态比较特殊,具有许多突起,因此又分为细胞体、轴突和树突三部分。
细胞体内有细胞核,突起的作用是传递信息。
树突是作为引入输入信号的突起,而轴突是作为输出端的突起,它只有一个。
树突是细胞体的延伸部分,它由细胞体发出后逐渐变细,全长各部位都可与其他神经元的轴突末梢相互联系,形成所谓“突触”。
在突触处两神经元并未连通,它只是发生信息传递功能的结合部,联系界面之间间隙约为(15~50)×10米。
突触可分为兴奋性与抑制性两种类型,它相应于神经元之间耦合的极性。
每个神经元的突触数目正常,最高可达10个。
各神经元之间的连接强度和极性有所不同,并且都可调整、基于这一特性,人脑具有存储信息的功能。
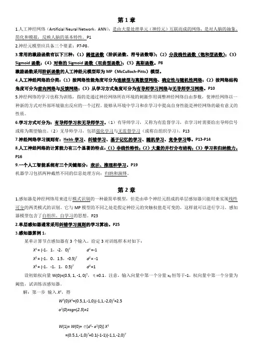
第1章1.人工神经网络(Artificial Neural Network,ANN),是由大量处理单元(神经元)互联而成的网络,是对人脑的抽象、简化和模拟,反映人脑的基本特性。
P12.神经元模型应具备三个要素:P7-P8。
3.常用的激励函数有以下三种:(1)阈值函数(阶跃函数、符号函数等);(2)分段线性函数(饱和型函数);(3)Sigmoid函数;(4)对称的Sigmoid函数(双曲型函数);(5)高斯函数。
P8激励函数采用阶跃函数的人工神经元模型即为MP(McCulloch-Pitts)模型。
4.人工神经网络的分类:(1)按网络性能角度可分为连续型与离散型网络、确定性与随机性网络;(2)按网络结构角度可分为前向网络与反馈网络;(3)从学习方式角度可分为有导师学习网络与无导师学习网络。
P105.神经网络的学习也称为训练,指的是通过神经网络所在环境的刺激作用调整神经网络自由参数,使神经网络以一种新的方式对外部环境做出反应的一个过程。
能够从环境中学习和在学习中提高自身性能是神经网络的最有意义的性质。
6.学习方式可分为:有导师学习和无导师学习。
(1)有导师学习,又称为有监督学习,在学习时需要给出导师信号或称为期望输出。
(2)无导师学习,包括强化学习与无监督学习(或称自组织学习)。
P137.神经网络学习规则有:Hebb学习、纠错学习、基于记忆的学习、随机学习、竞争学习等。
P13-P148.人工神经网络的计算能力有三个显著的特点:(1)非线性特性;(2)大量的并行分布结构;(3)学习和归纳能力。
P169.一个人工智能系统有三个关键部分:表示、推理和学习。
P19机器学习包括两种截然不同的信息处理方向:归纳和演绎。
第2章1.感知器是神经网络用来进行模式识别的一种最简单模型,但是由单个神经元组成的单层感知器只能用来实现线性可分的两类模式的识别。
它与MP模型的不同之处是假定神经元的突触权值是可变的,这样就可以进行学习。
线性分类器与神经网络在数据处理方面的应用作者:陈琦轩余华云来源:《电脑知识与技术》2020年第16期摘要:在机器学习诞生之时起,线性回归分类器便体现出优越的性能,然而,随着时代的进步,每类训练样本数量增大,线性分类器的速度变得很慢,也凸显了线性分类的一个致命弱点:对大样本数据束手无策。
即当用于训练的样本数量大于样本的维数时,线性分类器会无法工作。
解决的办法之一是对分类器作局部化处理从而对数据进行筛选,避免大样本数据问题的出现。
然而,随着神经网络的兴起,对于大样本数据的处理,也有了更多的新兴的处理办法。
关键词:机器学习;线性回归分类器;局部化处理;神经网络;大样本数据中图分类号:TP391; ; 文献标识码:A文章编号:1009-3044(2020)16-0198-021局部线性回归分类器在机器学习领域中,分类的目的是指将具有相似特征的对象聚集在一起。
而一个线性分类器会透过特征的线性组合来做出分类决定,以达到此种目的。
对象的特征通常被描述为特征值,而在向量中则描述为特征向量。
1.1 Softmax线性回归Softmax是除SVM(支持向量机)外,另一种常见的线性分类模型,是逻辑回归推广的一种形式。
Softmax作为线性分类器的一种,可以从两个方面来研究它:评分函数,也有人称之为目标函数(score function)和损失函数(loss function)。
1.1.1 Score functionScore function: f(xi;W;b)=Wxi+b。
Softmax的评分函数与多类别支持向量机是一样的,都是“线性分类器”的一种,既然都是线性分类器,其计算目标的公式必定是经典的线性公式。
其中,Softmax对目标的解释:转换为概率分布。
分类器将目标向量看成是没有归一化处理的对数概率分布。
经过转化以后得到相对应类的概率。
例如,三个数字1、2、3,取max每次都会取到3,但是把它们映射成三个概率,取到3的概率最大,但也有取到其他两个数的可能,三个概率和为1,这就是Softmax 值。
人工神经网络在机器学习中的应用随着科学技术的不断进步,计算机视觉、语音识别等人工智能领域的技术被广泛应用。
在这些领域中,人工神经网络是一种非常重要的计算工具。
人工神经网络简单理解就是一个由多个神经元组成的网络。
它可以用来训练机器学习分类器,大大提高分类的准确性。
本文将从神经网络的基本原理、训练方法及其在机器学习中的应用方面进行探讨。
一、人工神经网络的基本原理神经网络的模型模拟的是人脑神经元之间的联系。
神经元的输出是由多个输入信号的加权和再加上一个偏置项的和经过一个非线性激励函数产生的。
因此,神经网络可以将多个输入的信号通过计算后输出一个预测结果。
神经网络一般由多个层次组成,包括输入层、隐含层和输出层。
输入层负责接受数值型的输入数据,隐含层负责将输入层的数据进行处理后通过激励函数生成新的特征,输出层负责产生最终的输出结果。
在神经网络中,两个不同的神经元之间的连接可以有不同的权重,所有神经元的权重都可以用来表示不同的类别之间的不同特征。
在网络训练时,神经元的权重会不断更新,以得到更加准确的分类结果。
二、人工神经网络的训练方法神经网络的训练是通过不停地试错来进行的,可以用监督学习或者无监督学习的方式进行。
监督学习的方法需要一组已知的训练数据集,包括输入数据和标签数据。
同时,无监督学习只需输入数据集的特征值,不需要设置标签数据集。
在训练的过程中,模型通过反向传播算法来逐渐优化权重,以达到使误差减小的最终目标。
具体步骤如下:1. 前向传播:将输入信号沿着神经网络的连接传递,直到输出层;2. 损失函数计算:计算当前预测结果和实际结果之间的误差;3. 反向传播:将误差分发到前一层,并得出每层的误差量;4. 更新权重:根据误差量和梯度下降法,更新神经元之间的权重和偏置项;5. 重复执行前两步操作,直到误差最小。
三、人工神经网络的机器学习应用神经网络的优势在于它可以建立高效的多元分类器,并具有计算效率高、适用性广、容易调整参数等优点。
深度学习在脑电波信号分类中的应用研究近年来,深度学习(Deep Learning)作为一项人工智能技术逐渐发展成熟,广泛应用于语音、图像、自然语言处理等领域。
同时,深度学习也成为了研究脑电波信号分类的一项热门技术,这种技术在医疗领域被广泛应用,例如针对癫痫、睡眠障碍等疾病的诊断和治疗。
脑电波是由大脑中神经元的电活动产生的电压信号,它能够反映人体大脑的生理和病理状态。
而脑电信号分类的任务就是根据这些脑电信号,判断人体大脑的状态,例如正常、疾病等。
传统的方法是利用人工特征提取和分类算法,但是由于脑电信号的特征非常复杂、高频、低幅度,很难通过人工手动提取。
而深度学习技术的出现,使得我们能够更好地从大数据中自动提取高层次的抽象特征,从而更好地处理脑电信号分类问题。
深度学习的主要思想是构建一个多层的神经网络,网络通过多层非线性变换将原始数据映射到一个高维空间中,最终通过分类器实现分类。
在脑电信号分类中,主要利用卷积神经网络(Convolutional Neural Network, CNN)和循环神经网络(Recurrent Neural Network, RNN)等深度学习模型进行大规模的数据训练和特征提取。
卷积神经网络是一种专门用于处理图像和时间序列数据的神经网络,它的主要特点是能够利用局部的空间或时间信息来提高分类效果。
而在脑电信号分类中,每个脑电信号时间序列可以看作一个时间上的一维图像,CNN可以对这个时间上的信号局部特征进行建模,通过堆叠多个卷积层和池化层构建深层次模型进行高精度分类。
在国内外研究中,使用CNN的方法在脑电信号分类领域已经取得了一系列优异的成果。
循环神经网络是一种特别适合处理时间序列数据的神经网络,它可以根据上一个时刻的状态,预测下一个时刻的结果。
在脑电信号分类中,RNN可以对时序信号进行建模,利用上一个时刻的状态来更新下一个时刻的状态,从而实现对时序信号的高效率分类。
与CNN不同,RNN的内部结构允许它捕捉时间序列中的长期依赖关系,进而提高分类效果。
线性代数在人工智能中的应用研究一、引言随着人工智能技术的飞速发展,越来越多的应用场景需要用到线性代数。
线性代数作为一门数学基础课程,其在人工智能技术中的作用不可忽视。
本文就是探索线性代数在人工智能中的应用研究。
我们将从线性代数的基础知识入手,逐步介绍线性代数在人工智能中的应用。
二、线性代数基础知识线性代数是现代数学的一門基礎課程,线性代数的主要内容有向量空间、矩阵论、特征值和特征向量等。
其中,向量空间是研究线性方程组和矩阵多项式的基础和核心。
在人工智能技术中,矩阵和向量运算是基础操作,因此,掌握线性代数的基础知识是必不可少的。
三、人工智能中的线性代数应用1. 机器学习中的线性代数使用机器学习是人工智能技术的一种,它以数据为基础,利用数据进行模型训练,实现对未知数据的预测。
而在机器学习中,如果对数据进行线性变换,就需要用到线性代数的知识。
例如,在处理图像数据时,我们需要用到矩阵运算,将一张图片表示为一个矩阵,然后进行线性变换。
又例如,当我们进行数据分类时,可以利用SVM算法,它本质是一种二分类的线性分类器。
在SVM算法中,我们需要用到向量的内积和向量的范数等线性代数的知识。
2. 深度学习中的线性代数使用深度学习也是人工智能技术的一种,它是一种基于神经网络的机器学习方法。
在深度学习中,神经网络的权重和偏置都是一个矩阵或一个向量,而神经网络的前向传播和反向传播都是基于矩阵乘法和向量运算的。
例如,卷积神经网络(CNN)中,我们需要利用一些卷积核对图像进行卷积操作,这本质上就是一个线性变换。
同样地,在循环神经网络(RNN)中,我们需要对序列数据进行处理,因此需要用到向量的内积和矩阵运算等线性代数的知识。
3. 数据分析中的线性代数使用除了机器学习和深度学习外,线性代数在数据分析中也具有重要的应用。
例如,在主成分分析(PCA)中,我们需要对数据进行降维处理,从而压缩数据。
在PCA中,我们需要进行特征值分解,得到数据的主成分。