东方时尚科目三考试路线图
- 格式:pdf
- 大小:401.41 KB
- 文档页数:1
边线2上车:从车头起逆时针绕车一周,到门口,左侧回头看左后方,开门上车.
起步:上车调座椅,靠背,左右上反光镜,系安全带,打左灯,踩离合,挂一档,松
手刹,向左回头望后方和左侧车辆.松离合起步.进入主路2 学校路口1同上车起步8停车:手刹,打双闪.摘空挡.
进主路2 9下车先望左后方,在下车
主路1
2 4此处桥洞,加速,换档位.2-3
并线,打左灯,看后左后视镜. 3降低档位,备刹车,左右7在此车道行驶,直行.听望车辆,直行. 听口令停车,打右灯,看
右侧反光镜.并线,停车.
3 5处红绿灯,降档位,看左箭头变成绿色,车头过人行道掉头.进入主路2
主路1 6备路口掉头,打左灯,降档位.掉头,
先看右侧后视镜,看路中间,左侧后
视镜(掉头过程中)
2 6行,听指挥,进入辅路,打右灯, 看右侧反光镜5校路口,降低档位1,备刹车.
左右望车辆.直行.听指挥,并线.
打左灯,看左后视镜.
主路在此车道行驶,听指挥. 4处桥洞,加速,换档位.2-3
并线,打左灯,看后左后视镜.
辅路3入辅路:打右灯,回头看左后方,和左侧车辆.8停车:手刹,打双闪.摘空挡.
9下车:下车先望左后方,在下车。
考试场 1.:从车头起逆时针绕车一周,到门口,左侧回头看左后方,开门上车.
2步:上车调座椅,靠背,左右上反光镜,系安全带,打左灯,踩离合,挂一档,松手刹,向左回头望后方,松离合起步.
7入辅路:打右灯,靠边停车。
东方时尚考驾照的基本流程以东方时尚考驾照的基本流程为标题,本文将为大家详细介绍东方时尚国家的驾照考试流程。
东方时尚国家考驾照的流程主要包括报名、理论考试、科目一考试、科目二考试、科目三考试和科目四考试等环节。
准备工作是报名。
考生需要前往当地交通管理部门或者驾校进行报名。
报名时需携带有效身份证明、居民户口簿、体检报告和相关照片等材料。
交通管理部门会为考生办理相应的报名手续,并收取相关费用。
接下来是理论考试。
理论考试是考生必须通过的环节,主要测试考生对交通法规和驾驶知识的掌握程度。
考试内容包括交通法规、交通标志和标线、驾驶技巧等方面的知识。
考试形式一般为选择题或者填空题,考试通过后才能进入下一阶段。
科目一考试是道路驾驶知识和技能的考核。
考生需要学习和掌握驾驶技巧、交通安全知识等内容,并进行模拟驾驶训练。
科目一考试一般包括考试前的车辆检查、起步、转向、变道、超车、停车等操作。
考试通过后,才能进入科目二考试。
科目二考试是道路驾驶技能的考核。
考试内容主要包括直线行驶、曲线行驶、变更车道、掉头等操作。
考生需要熟练掌握车辆的操作技巧,严格按照交通法规和驾驶规范进行驾驶。
考试通过后,才能进入科目三考试。
科目三考试是道路驾驶技能的综合考核。
考试内容主要包括模拟道路行驶、靠边停车、通过交叉路口、通过人行横道等操作。
考生需要严格按照交通规则和驾驶规范进行驾驶,并做到观察周围交通情况、正确判断和决策。
考试通过后,才能进入最后一个环节——科目四考试。
科目四考试是交通法规和道路安全知识的考核。
考试内容主要包括交通法规、交通信号、安全行车等方面的知识。
考试形式一般为选择题、判断题或者简答题。
考生需要熟悉各种交通标志、标线的含义,掌握交通信号的使用方法,并能正确判断和应对各种交通情况。
考试通过后,即可顺利获得驾照。
东方时尚国家考驾照的基本流程主要包括报名、理论考试、科目一考试、科目二考试、科目三考试和科目四考试等环节。
考生需要通过各个环节的考试,才能最终获得驾照。
科目三考试项目流程及注意要点与考场线路图纸一、起步:1、绕车一周上车(不绕车一周上车,不合格),上车后调整座椅、后视镜、检查仪表(无此动作扣5分),系上安全带(不系安全带,不合格),关闭车门(不关闭车门起步,不合格)。
2、听到提示音:“请开始考试”立即打开左转向灯,三秒钟后(不能转动方向盘)踏下离合器踏板,挂入一档,松开手制动器,用左手摁下喇叭,准备起步(不松手制动,扣10分;不正确使用喇叭,扣20分;起步时油门过大,发动机转速过高,起步不平稳,扣5分;)。
3、观察左边后视镜,确认无情况后,一档起步,轻加油门迅速挂入二档,进入行驶车道(一档使用超过30秒,扣10分;起步时车辆后溜大于30厘米,不合格;熄火一次,扣10分;起步时不使用转向灯,扣20分;转向灯开启少于3秒即转动方向盘,扣10分;起步时不观察后视镜,不合格;)。
二、变更车道:1、听到语音提示:“前方变更车道”,要立即打开左转向灯,方向盘保持不动3秒以上。
2、三秒后,往左转向进入左边车道行驶(转向灯少于3秒,扣10分)。
三、通过学校区域:1、听到语音提示:“前方学校区域”,要立即放松油门,右脚放到制动踏板上轻踩一下。
2、通过后,用2档继续行驶(未减速慢行,不合格)。
四、通过路口右转:(信号灯路口)1、听到语音提示:“前方路口右转”,要立即打开右转向灯,方向盘保持不动3秒以上。
2、行驶到路口遇到红灯不要停车继续右转(不按路口交通标线行驶,不合格;)。
五、前方路口直行:1、听到语音提示:“前方路口直行”,要立即放松油门,右脚放到制动踏板上轻踩一下。
2、通过路口后,用二档继续行驶。
六、掉头:1、听到语音提示:“前方选择合适地点掉头”,要立即打开左转向灯,方向盘保持不动3秒以上,3秒后车辆靠右行驶,待行驶到虚线区域往左转动方向盘到底,回正方向用二档往前行驶(掉头前不使用转向灯,扣20分;少于3秒扣10分;掉头地点选择不当、压实线,不合格)。
七、右转:1、听到语音提示:“前方路口右转”,要立即打开右转向灯,方向盘保持不动3秒以上,往前行驶到路口往右转向进入院内。
科目三考试须知1.按时在备考大厅等待,挺清楚注意事项,听从学校安排。
2.见到考官时要主动问候,双手递上身份证。
要表现出有礼貌和对考官的尊重。
【每车考试两个学员,后考的学员问候考官后右后门上车备考】3.考试开始,逆时针绕车一周安全检查,主要看车门是否关严,上车之前前后瞭望,安全时再开门上车。
4.做准备:调整座椅,后视镜,系好安全带。
考官问:准备好了吗?回答:准备好了。
考官说起步,你要回答是或明白。
在考试过程中要听清口令,回答口令,执行口令。
5.起步:关双闪,打左灯,踩离合挂一档,看后视镜再回头看盲区,确认安全后松开手刹慢抬离合慢加油6.前方路口进主路(之前进入辅路要打开右转向灯),要提前打开左转向灯,进入主路之前要会大头看主路的后方相邻的车道有没有直行车,有车时需要让行,进主路没完成时转向灯很可能自动关闭,需要及时补灯,车辆直线行驶时转向灯没有自动关闭的要记得关灯。
7.进主路后要走公交车道前行,考试过程中没有口令不能并线,要及时连续加油提档。
行驶中不要低头看档和空档滑行并保持车辆在车道中间平稳直线行驶。
8.看见公交车站【绿化带上铺着砖的地方】要收油备刹车,确认安全再前行(向右看)9.听见并线口令要回答并开左灯,看后视镜和盲区确认安全后再慢打方向盘。
考试路段限速60,桥东下坡时容易超速请多注意10.已删除11.听口令变更车道。
听口令‘信号灯路口左转弯掉头’回答同时打左灯,在左转弯之前将车速降到10多迈换一档。
转弯时不受红绿灯限制但一定要观察右侧避让直行车(还有右侧左转弯车)。
将车安全转入从左往右数的第二条车道加油加档在前行。
12.听口令靠边停车,打灯,看镜,看盲区,安全时打方向同时踩刹车减速离合到底,没有靠到边的时候车速已经交道10迈左右,此时放开刹车以较慢的车速调整车辆,距离白线30公分以内停车,车正轮正,摘空挡,拉手刹,打双闪。
13.路考结束,听到换人的口令,答:‘是,谢谢考官’看后方安全时开门下车并关严车门。
科目三考试路线图文档编制序号:[KKIDT-LLE0828-LLETD298-POI08]平均公里三挡换科目三考试流程1、逆时针绕车一周(检查车门、后盖箱是否关严;车灯是否关闭)2、打“报告”后上车(关紧车门),检查考车是否处于熄火状态(看转速表)3、调整座椅、后视镜,检查(方向盘、离合器、脚刹、油门是否处于完好状态;手刹是否拉紧、变速器是否处于空挡状态),确认无误后,系好安全带4、确认验证通过后开始进入灯光模拟,听到“下面开始模拟夜间灯管使用,请按照语音提示操作”后打开灯光,灯光模拟将从以下项目中随机抽取三项进行考试:①你将要在路口处转弯,请正确使用灯光(交替使用远近光灯不少于2次)②你将要通过急弯,请正确使用灯光(交替使用远近光灯不少于2次)③你将要通过坡路,请正确使用灯光(交替使用远近光灯不少于2次)④你将要通过拱桥,请正确使用灯光(交替使用远近光灯不少于2次)⑤你将要通过人行横道,请正确使用灯光(交替使用远近光灯不少于2次)⑥你将要通过没有交通信号灯控制的路口,请正确使用灯光(交替使用远近光灯不少于2次)⑦你将要与其他车辆会车,请正确使用灯光(开启近光灯)⑧你正在低能见度道路上行驶,请正确使用灯光(开启远光灯)⑨你将要超车,请正确使用灯光(先开启左转向灯,然后交替使用远近光灯不少于2次,再开启右转向灯)5、灯光模拟完毕后切记将灯光关闭!6、起步听到语音提示“请起步”后按照步骤:一踩(踩离合)~二挂(挂一档)~三转向(打左转向灯,同时观察后视镜)~四喇叭(按喇叭,不少于2次)~五手刹(放下手刹)操作,起步后尽快加速至三档,速度保持在25~30迈,向南直线行驶160米7、右转驾车行驶至距转弯处约30米处时减至二档,速度保持在20~25迈,听到语音提示“前方路口右转弯”后打右转向灯(大于3秒后转动方向盘),同时(右扭头)观察右后视镜,转弯过程中维持二档、速度低于20迈8、下坡、上坡保持二档、速度20迈,下坡视情况点刹车,上坡适当踩油门加速,平均速度不低于20迈9、左转听到语音提示“前方路口左转弯”后打左转向灯(大于3秒),同时(左扭头)观察左后视镜,转弯过程中维持二档、速度低于20迈10、通过学校区域听到语音提示“前方通过学校”后,保持二档、速度低于30迈,左右扭头观察后通过11、左转听到语音提示“前方路口左转弯”后打左转向灯(大于3秒),同时(左扭头)观察左后视镜,转弯过程中维持二档、速度低于20迈,转弯后保持二档,速度提至25~30迈,向前直线行驶100米12、右转、会车听到语音提示“前方路口右转弯”后打右转向灯(大于3秒),同时(右扭头)观察右后视镜,转弯过程中维持二档、速度低于20迈,转弯后加至三档,速度提至25~30迈,向前直线行驶180米(过程中听到语音提示“前方会车”时,保持直线行驶),驾驶至转弯处约30m处时减为2档,速度20~25迈13、右转听到语音提示“前方路口右转弯”后打右转向灯(大于3秒),同时(右扭头)观察右后视镜,转弯过程中维持二档、速度低于20迈14、加减档、人行横道听到语音提示“请完成加减档动作”后,从二档提至五档,当档位升至五档时速度应超过40迈,并且保持3秒以上,再将档位逐级降至二档,完成加减档动作后速度保持20~25迈,听到语音提示“前方通过人行横道”后,维持二档、速度低于30迈,左右扭头观察后通过,总里程500米15、右转、掉头听到语音提示“前方路口右转弯”后打右转向灯(大于3秒),同时(右扭头)观察右后视镜,转弯过程中维持二档、速度低于20迈,转弯后加至三档,速度提至25~30迈,向前直线行驶约20米后减至二档,速度20迈左右,到语音提示“前方请掉头”后打左转向灯(大于3秒),同时(左扭头)观察左后视镜,确认安全后通过,通过后直线行驶,关闭左转向灯,速度保持25迈16、公共汽车站、右转听到语音提示“通过公交车站”后保持二档,速度低于30迈,左右扭头观察,确认安全后通过,听到语音提示“前方路口右转弯”后打右转向灯(大于3秒),同时(右扭头)观察右后视镜,转弯过程中维持二档、速度低于20迈,转弯后加速至25迈左右,驶出折线行驶大门(过程中左转无语音提示,但必须打左转向灯)17、右转至长邯快速路听到语音提示“前方路口右转弯”后打右转向灯(大于3秒),同时(右扭头)观察右后视镜,转弯过程中维持二档、速度低于20迈,(右转前缓坡可适当踩油门加速)18、变更车道听到语音提示“请变更车道”后开启左转向灯(大于3秒),同时(左扭头)观察左后视镜,确认具备变更车道后打转向至左侧路(关闭转向灯),同时踩油门加至三档,速度保持25~30迈,行驶50米左右后减速减档,同时开启右转向灯(大于3秒),同时(右扭头)观察右后视镜,确认安全后驶回原路,关闭转向灯,保持二档,速度20~25迈19、右转至机场路听到语音提示“前方路口右转弯”后打右转向灯(大于3秒),同时(右扭头)观察右后视镜,转弯过程中维持二档、速度低于20迈20、超车听到语音提示“请完成超车动作“后开启左转向灯(大于3秒),同时(左扭头)观察左后视镜,确认具备超车条件后打转向至左侧路(关闭转向灯),同时踩油门加至三档,速度保持25~30迈,行驶50米左右后减速减档,同时开启右转向灯(大于3秒),同时(右扭头)观察右后视镜,确认安全后驶回原路,关闭转向灯,保持二档,速度20~25迈,行驶350米21、通过路口驶入折线行驶大门(过程中右转无语音提示,但必须打右转向灯),降至一档下缓坡,左转至右侧路后加至二档,速度20~25迈,听到语音提示“前方通过路口”后,按照信号灯提示行驶(红灯停绿灯行),保持二档,速度30迈以下,左右扭头观察,确认安全后鸣笛通过22、直线行驶听到语音提示“请保持直线行驶”后,目视前方,双手控制方向盘,保持直线行驶,速度20迈左右,保持二档(过程中不需要加减速度)23、靠边停车听到语音提示“请靠边停车”后,开启右转向灯(大于3秒),同时(右扭头)观察右后视镜,确认安全后,减至一档后将车辆右侧平行停放在小于道路边缘实线30厘米以内处,停稳后拉手刹,摘空挡,放开脚刹、离合24、下车听到语音提示“考试合格请下车”后,观察左后方交通情况,确认安全后打开门下车,考试完毕注意事项1、从开始起步到变更车道前用时必须低于7分22秒,否则判做考试不合格(正常速度不低于25迈)2、平均一公里以内必须加一次三挡(起步以后至右转前挂一次三挡、右转至会车途中挂一次三挡、完成加减档后右转弯掉头前挂一次三挡、变更车道过程中挂一次三挡、超车过程中挂一次三挡、外加加减档过程中加、减两次三挡,考试过程中共计使用7次三挡)3、转弯时转向灯闪烁三秒以内转动方向盘一次扣10分,转弯后30秒以后不关转向灯判做不合格4、停车以后必须拉紧手刹后再放脚刹,防止考车后溜,溜车距离超过30厘米判做考试不合格5、加减档动作开始后至语音提示“通过人行横道”以前严禁停车,但可以变道超车6、学校区域、人行横道、公交车站、路口等4个项目过程(区域)中严禁使用三挡以上,保持二挡、30迈以内通过7、前方遇(左右)转向时,如一直未听到语音提示“前方左、右转”,在距离转弯处约15米处开启相应转向灯(不要死等语音提示)8、如灯光模拟或起步失败一次后,安全员命令靠左停车,待再次起步后一定注意及时变更回右侧车道行驶9、脚踩离合器5秒以上的,判做空挡滑行、考试不合格10、转弯前(开启转向灯后)遇紧急情况停车后,及时(30秒以内)关闭转向灯,重新起步按正常起步顺序(一踩、二挂、三转向、四喇叭、五手刹)完成起步,重新起步后将转向灯重新拨回相应转弯转向11、直线行驶过程中提前与前车保持较大车距,如判断没有靠边停车条件时,应在语音提示“请靠边停车”前停车调整,若语音提示“请靠边停车”完毕后遇紧急情况中途停车则判为未靠边停车,所以在语音提示“请靠边停车”后必须一次性完成标准停车动作12、语音提示“请保持直线行驶”后至“请靠边停车”前切忌变道行驶,如遇紧急情况,停车等待13、进、出大门过程中允许不打转向灯,建议鸣笛(警示外来行人或外来车辆)14、密切关注路口(红路灯)前路况,如前方堵塞,必须在路口以外提前停车,严禁路口内停车15、二挡不能超过30迈,三挡不能超过40迈16、灯光模拟过程中耐心等待语音提示完毕后,再进行模拟操作,切忌提前动作(“你将要通过……请使用正确灯光”话音落毕后再操作);模拟能见度较低灯光操作时要保持远光较长时间,待听到下一口令时再将灯光拨回近光17、灯光模拟完毕后切记关闭灯光,如未关闭起步则直接判做考试不合格18、加减档过程中切忌跨档或跳档操作,如挂错档则判做考试不合格19、加减档过程中低档位多加油,五档至40迈以后至少保持3秒以上再降档20、驾车起步后切勿着急关闭转向灯,待考车正常行驶三秒之后再关闭。
东方时尚学车大致流程从报名开始到拿驾照基本上分为三个阶段:1。
科目一,即交规考试阶段。
在报名之后,会收到驾校发来的交通法规学习的短信,内容包括具体教室和座位号码。
学员按照通知的时间坐班车去驾校进行为期两天的交规理论课的学习。
交规课一般每周会安排两期,周三/四或周末两天,从早晨9点到下午5点。
问:如果没空去两个全天,只去其中一天甚至半天可以吗?答:可以的。
您可以根据自己的时间来进行安排,但强烈建议您两天都不要缺勤,因为老师上课会谈到一些关于考试题目复习的技巧,放视频和案例,非常生动活泼。
只要上课认真听了,那么复习的时候就会非常轻松。
交规课结束后,大概三四天之内就会收到驾校通知科目一的短信。
按照通知的时间去驾校的四教室等待即可。
教室前面会有个小姑娘念名字发准考证,领到准考证就排队考试,考场门口有个警察查身份证和准考证。
需要注意的是,在交规考试之前,您需要去预约大厅录入指纹。
所以您如果去参加交通法规课程,可以在课间抽空去录入指纹;如果您不参加法培,那么在考试之前去预约大厅录入一下。
然后凭着身份证和指纹就可以进行科目一考试了。
这里是预约计时班的流程2。
科目二,即桩考和内路考试阶段。
科目一合格之后,当天可以进行约车(预约计时班)或者等待通知上车(假日班)。
预约计时班的学员需要到预约大厅约6小时模拟车训练,像是电子游戏厅里面的游戏机一样的实车模拟机,可以学习起步、换挡、停车等等基本技术。
这六个小时也可以直接放弃或放弃部分,但建议没有车辆驾驶基础的同学们还是学一下的较好,毕竟这是一个珍贵的学习机会,为什么要白白浪费掉呢。
不过感觉学2小时或4小时就足够掌握这些技术的了。
模拟训练完之后就可以在网上约车系统、电话预约、预约大厅现场预约车辆,进行散段的训练。
散段训练就是中规中矩训练基本技术了,包括起步、靠边儿停车、换挡、转弯、八字路、曲线路、百米加减档、侧方位停车、坡起、坡路停车、井盖、单边、通过限宽门、连续起伏路、直角转弯等等……散段学习结束后,就是3个半天或4个半天的科目二考前集训,3-4人一车,每天6小时,轮流练习。
真是太溜了!临汾网友手绘科三线路图临汾网友微博发布一条科三线路手绘图真是太用心了!有一套顺口又好记的口诀不仅能让练车的时候上手更快、事半功倍也能让考试的时候有条不紊、不漏细节科目二倒车入库倒车入库一开始,停准位置有帮助,左离边线一米半,换上倒档开倒车。
左镜压角右满打,紧盯右镜看库角,三十公分绕角转,早打微调不算难;左右后镜找平行,打正方向微调好,左镜库角一重合,离合刹车踩定车。
出库车前遇前线,左打方向莫迟缓,车头出线停换档,原路返回倒入库,入库如同右入库,调整停好再出库,同样车前遇前线,右满方向考核过。
侧方停车初停离边距把好,三十公分过前角,倒车开始看右镜,后轮到角右打死,右镜看过右后角,方向回正看左镜,后轮压线左打死,直到车身平行线,停车不动换一档,左灯打开准备出,出库看车左前角,到了外线顺方向,慢顺方向车前行,侧方停车满分过。
直角转弯入弯之前调车身,车离外线三十分,慢行紧盯车头线,遇到白线打方向,注意后镜看内角,三十公分刚刚好,过角之后顺方向,直角转弯不算难。
曲线行驶车进弯道看车头,左角描着右线走,右角扫着左线走,中断转弯别着急,车头中间碰边线,再把方向急来转,出弯多走一小段,防止车尾再压线。
定点停车与起步上坡之前找箭头,人冲箭头车前行,左边离线三十分,右镜适当来调整;上坡之后看左镜,到达标线把车停,停好之后先左灯,再松离合停车声,车头微翘松脚刹,慢中求稳把车行。
科目三上车之前绕一圈,开门记得往后看,调整座椅后视镜,坐下系好安全带,检查灯光脚试踩,调整状态再开始。
模拟灯光听口令,想好操作不要抢;点火记得在空档,点着就松不要拖;起步踩挂灯号刹,右镜看好再出发,一档起步二档提,全程三档低速走,转弯掉头是二档,只需四档三秒钟;语音播报左右看,如遇站点定减速,转向之前先打灯,三秒之后才能动,直线行驶定方向,会车右靠超加速,科三全程细节多,技术难度并不高,头脑冷静稳应对,拿证就是分分钟。
青岛平度新东方驾校-科目三考试项目流程及注意要点与考场路线图第一篇:青岛平度新东方驾校-科目三考试项目流程及注意要点与考场路线图科目三考试项目流程及注意要点与考场线路图纸一、起步:1、绕车一周上车(不绕车一周上车,不合格),上车后调整座椅、后视镜、检查仪表(无此动作扣5分),系上安全带(不系安全带,不合格),关闭车门(不关闭车门起步,不合格)。
2、听到提示音:“请开始考试”立即打开左转向灯,三秒钟后(不能转动方向盘)踏下离合器踏板,挂入一档,松开手制动器,用左手摁下喇叭,准备起步(不松手制动,扣10分;不正确使用喇叭,扣20分;起步时油门过大,发动机转速过高,起步不平稳,扣5分;)。
3、观察左边后视镜,确认无情况后,一档起步,轻加油门迅速挂入二档,进入行驶车道(一档使用超过30秒,扣10分;起步时车辆后溜大于30厘米,不合格;熄火一次,扣10分;起步时不使用转向灯,扣20分;转向灯开启少于3秒即转动方向盘,扣10分;起步时不观察后视镜,不合格;)。
二、变更车道:1、听到语音提示:“前方变更车道”,要立即打开左转向灯,方向盘保持不动3秒以上。
2、三秒后,往左转向进入左边车道行驶(转向灯少于3秒,扣10分)。
三、通过学校区域:1、听到语音提示:“前方学校区域”,要立即放松油门,右脚放到制动踏板上轻踩一下。
2、通过后,用2档继续行驶(未减速慢行,不合格)。
四、通过路口右转:(信号灯路口)1、听到语音提示:“前方路口右转”,要立即打开右转向灯,方向盘保持不动3秒以上。
2、行驶到路口遇到红灯不要停车继续右转(不按路口交通标线行驶,不合格;)。
五、前方路口直行:1、听到语音提示:“前方路口直行”,要立即放松油门,右脚放到制动踏板上轻踩一下。
2、通过路口后,用二档继续行驶。
六、掉头:1、听到语音提示:“前方选择合适地点掉头”,要立即打开左转向灯,方向盘保持不动3秒以上,3秒后车辆靠右行驶,待行驶到虚线区域往左转动方向盘到底,回正方向用二档往前行驶(掉头前不使用转向灯,扣20分;少于3秒扣10分;掉头地点选择不当、压实线,不合格)。
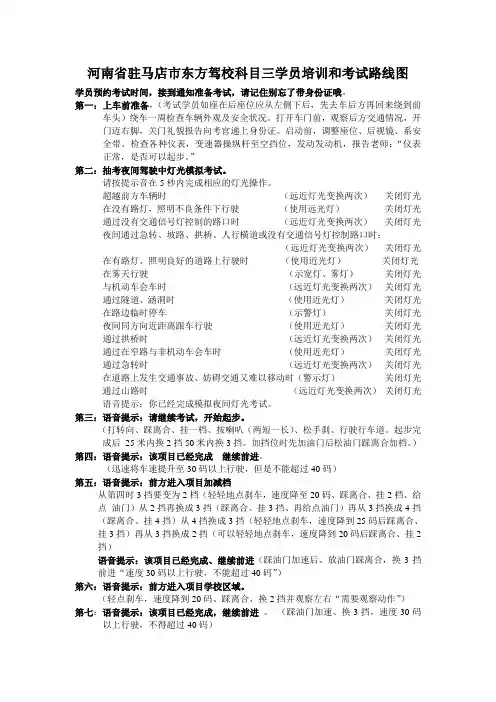
河南省驻马店市东方驾校科目三学员培训和考试路线图学员预约考试时间,接到通知准备考试,请记住别忘了带身份证哦。
第一:上车前准备,(考试学员如座在后座位应从左侧下后,先去车后方再回来绕到前车头)绕车一周检查车辆外观及安全状况。
打开车门前,观察后方交通情况,开门迈右脚,关门礼貌报告向考官递上身份证。
启动前,调整座位、后视镜、系安全带、检查各种仪表,变速器操纵杆至空挡位,发动发动机,报告老师:“仪表正常,是否可以起步。
”第二:抽考夜间驾驶中灯光模拟考试。
请按提示音在5秒内完成相应的灯光操作。
超越前方车辆时(远近灯光变换两次)关闭灯光在没有路灯,照明不良条件下行驶(使用远光灯)关闭灯光通过没有交通信号灯控制的路口时(远近灯光变换两次)关闭灯光夜间通过急转、坡路、拱桥、人行横道或没有交通信号灯控制路口时:(远近灯光变换两次)关闭灯光在有路灯、照明良好的道路上行驶时(使用近光灯)关闭灯光在雾天行驶(示宽灯、雾灯)关闭灯光与机动车会车时(远近灯光变换两次)关闭灯光通过隧道、涵洞时(使用近光灯)关闭灯光在路边临时停车(示警灯)关闭灯光夜间同方向近距离跟车行驶(使用近光灯)关闭灯光通过拱桥时(远近灯光变换两次)关闭灯光通过在窄路与非机动车会车时(使用近光灯)关闭灯光通过急转时(远近灯光变换两次)关闭灯光在道路上发生交通事故、妨碍交通又难以移动时(警示灯)关闭灯光通过山路时(远近灯光变换两次)关闭灯光语音提示:你已经完成模拟夜间灯光考试。
第三:语音提示:请继续考试,开始起步。
(打转向、踩离合、挂一档、按喇叭(两短一长)、松手刹、行驶行车道。
起步完成后25米内换2挡50米内换3挡。
加挡位时先加油门后松油门踩离合加档。
)第四:语音提示:该项目已经完成继续前进。
(迅速将车速提升至30码以上行驶,但是不能超过40码)第五:语音提示:前方进入项目加减档从第四时3挡要变为2档(轻轻地点刹车,速度降至20码、踩离合、挂2档、给点油门)从2挡再换成3挡(踩离合、挂3挡、再给点油门)再从3挡换成4挡(踩离合、挂4挡)从4挡换成3挡(轻轻地点刹车,速度降到25码后踩离合、挂3挡)再从3挡换成2挡(可以轻轻地点刹车,速度降到20码后踩离合、挂2挡)语音提示:该项目已经完成、继续前进(踩油门加速后、放油门踩离合,换3挡前进“速度30码以上行驶,不能超过40码”)第六:语音提示:前方进入项目学校区域。
科目三考试注意事项及要求1、先上车调整一下座椅,然后下车逆时针走到右后角嗯一下按钮,再走到左前角按一下按钮,再上车。
系好安全带。
灯光考试前及过程中不要碰方向盘(考官提醒的),下面灯光考试,灯光考试必须在5秒内完成(左右转完并不在灯光考试范围中)。
2、灯光考试合格后是直线行驶,起步时一定要打左转向灯、鸣号、踩离合、挂挡、松手刹(起步时,5步骤每做一个心里数一下,防止忘记某一步)。
离合器慢松到车开始移动,停顿一下,等车平稳起步可较快松掉,然后轻加油门,油门上来到15码左右,紧松掉踩离合挂二档(左手顺便关掉左转向灯),方向盘要不停的微调,听到语音播报直线行驶结束。
左转弯,再左转弯,进入百米加减档。
3、百米加减档就是在第二个左转弯方向回正后赶紧加油门(一脚到底的那种赶紧),速度(25-30之间)上来后,赶紧松油门踩离合加三挡,赶紧继续加油门(一脚到底的那种赶紧),速度在30-40之间听到语音播报加四档,再听到语音播报减三档,到前方路口减二档,根据语音播报操作左转还是右转,左转是3号,右转是1号2号线。
百米加减档一定要在听到语音播报前加到三档。
4、出院子后通过人行横道、学校路段、公交站台都要间断性的带刹车,所有的转向灯都要打开三秒后动方向。
变更车道、超车的原理一样,会车带点刹车,公路调头一定要过公路调头标志后再走100-150米,同样是打左向灯三秒后才能左打死。
5、靠边停车,打开右转向灯三秒后向右转方向盘(右转方向盘的同时离合便可踩到底),再向左把车头调正,向右回正方向,同时观察右边后视镜,如果距离大了再向右向左调正,直到距离达到30左右踩离合带刹车,停稳后拉手刹切空挡。
两脚同时拿开。
如果没有听到提示考试结束,不要下车。
必须再重新起步,同样是打左转向灯、踩离合、挂挡、鸣号、松手刹起步后小油门加二档低速行驶。
直至听到考试结束,再次靠边停车,拉手刹切空挡,双脚离开,下车完成考试。
6、提示1:停车调正方法也有两偏方是:1、方向盘与路面的白点对齐2、右侧雨刮器的1/3处离压在路牙处,此偏方视个人高度而不一。
科目三电子路考一号线示意图及操作要领驾学宝典你身边的驾考助手请结合示意图,参考各项目操作和经验考前准备考生考试当天,在候考室门口排队刷身份证,拿回身份证,在候考室看大屏幕和喇叭,叫到你的名字和车号,找到你的车辆,安全员检验身份证,进入考车考试上车准备:1,一车考三人,右下左上,第一人直接从车头进驾驶室,第二人必须等第一人下车关门才能下车。
先观察后方有没有来车,左手开门,右手扶着方向盘进入驾驶室。
2,第一步:调整座位。
查看左右反光镜。
第三步:系好安全带。
然后安全员,会问你准备好了没有。
核对姓名,进入模拟夜考。
模拟夜考考试灯光操作:语音提示“下面将进行模拟夜间行驶场景灯光使用的考试,请按语音指令,在5秒内作出相应的灯光操作:”请开启前照灯(1)“夜间在没有路灯、照明不良条件下行驶” 动作:开启远光灯(2)'在同样条件下,紧跟前车行驶' 动作:近光灯(3)“请将前照灯变换成远光” 动作:开启远光灯(4)“夜间同方向近距离跟车行驶” 动作:开启近光灯(5)“夜间到窄路与机动车会车” 动作:开启近光灯(6)“夜间与机动车会车” 动作:开启近光灯(7)“夜间通过拱桥、人行横道” 动作:交替使用远、近光灯,先变远光再回近光(8)“夜间通过急弯、坡路” 动作:交替使用远、近光灯,先变远光再回近光灯(8)“夜间通过没有交通信号灯的路口” 动作:交替使用远、近光灯,先变远光再回近光(9)“夜间在道路上发生故障或交通事故,妨碍交通又难以移动” 动作:开启示宽灯(向右拧到中间)和应急灯;(10)“雾天行驶” 动作:开启防雾灯和应急灯(11)“夜间超越前方车辆” 动作:交替使用远近光灯(12)“模拟夜间考试结束,请关闭所有灯光” 动作:需在5秒内关闭所有灯光灯光考试及格的学员,有提示:“请起步继续完成考试”。
(当听到这种语音提示后,在5秒钟内关闭所有车灯开关)必须关闭,不关大灯起步扣100分。
灯光经验1. 上车开始考试前,把灯光调整到近光灯位置。
北京驾校小型客车科目三实际道路考试路线二○一二年八月八日,北京公安交通管理局对外发出公告,指定了北京学习驾驶小型客车以及参加小型客车道路驾驶技能考试(即小型车科目三考试)的路线,在北京26个驾照考试场,共计79条路线。
《通告》称,为保证道路交通安全与畅通,根据《中华人民共和国道路交通安全法实施条例》和《机动车驾驶证申领和使用规定》的有关规定,决定指定部分道路作为小型客车学习驾驶和考试路线,并将《通告》于二○一二年八月八日对外发布。
今后,在北京道路上学习驾驶小型客车,以及参加小型客车的道路驾驶技能考试,应当在指定道路上进行,其他道路禁止从事小型客车学习驾驶和考试。
北京市公安交通管理局还指出,在道路上学习机动车驾驶技能应当使用教练车,在首丰驾校教练员随车指导下进行,与教学无关人员不得乘坐教练车。
同时请通行指定道路的其他车辆和行人注意交通安全。
以下是指定路线:(一)京东考试场:1.疃里桥—丛林庄路口—潞苑北大街路口—靶场路北街口—潞苑北大街路口—丛林庄路口—疃里桥2.潞苑北大街路口—552路公交总站路口—长安汽车4S店—李庄佳苑—苏坨新村—潞苑东路南口—苏坨新村—李庄佳苑—长安汽车4S店—552路公交总站路口—潞苑北大街路口3.通州区667路公交车站—朝阳北路靶场路交叉口—潞苑嘉园市场—王家场西口—潞苑嘉园市场—朝阳北路靶场路交叉口—667路公交车站(二)京通联合考试场:1.河堤路口起始点—八各庄北口—潞城中路环岛—环岛掉头—八各庄北口—潞城中路河堤路口2.大运河配送基地起始点—白庙河堤路口—庙上路口—东夏园路口—庙上路口—大运河配送基地3.从起始点向西行驶—运河东大街路口—胡各庄南口—胡东夏园路口—胡各庄南口路西金统领驾校科目三考试路线(三)盛华考试场:1.高碑店污水处理厂路南—小郊亭路口—广渠路—半壁店路口—高碑店路口—观音堂路—石板房南街—王四营北路—高碑店路路口—华能桥—半壁店路口—广渠路—高碑店污水处理厂路南2.观音堂中路安德鲁斯庄园西门—石板房南街—高碑店路—王四营北路—通盛会议中心—王四营北路—观音堂中路安德鲁斯庄园3.金田公园门前—王四营北路—观音堂桥—通盛会议中心—王四营北路—观音堂桥—于家围北口—金田公园(四)京海考试场:1.六环桥下—温阳路口—双北桥—六环桥下2.郊野公路路南人行横道信号灯西—双北桥—北安河路口—郊野公路路南3.水厂—六环路进出口—聂各庄桥路口—水厂海淀驾校,远航驾校用此路线考试(五)冷泉考试场:1.六环桥下—温阳路口—双北桥—六环桥下2.郊野公路路南人行横道信号灯西—双北桥—北安河路口—郊野公路路南3.水厂—六环路进出口—聂各庄桥路口—水厂龙泉驾校用次路线考试实际路考(六)远大考试场:1.六环桥下—温阳路口—双北桥—六环桥下2.郊野公路路南人行横道信号灯西—双北桥—北安河路口—郊野公路路南3.水厂—六环路进出口—聂各庄桥路口—水厂远大驾校用此路线考试科目三(七)九龙考试场:1.水闸路—琉璃渠村—龙泉雾村—龙泉雾北口2.龙泉雾北口—龙泉雾村—琉璃渠村—水闸路3.中门寺生态园—北街丁字路口—黑山大街十字路口—645总站掉头—黑山大街十字路口—北街丁字路口—中门寺生态园(八)丰顺考试场:1.靛厂路起点—靛厂路西口—岳各庄东路北口—岳各庄东路路口—干休所—靛厂路—莲宝路口—莲怡园北路西口—干休所—靛厂路—靛厂路起点2.靛厂路起点—岳各庄东路北口—莲宝路口—莲怡园北路西口—岳各庄东路路口—岳各庄东路北口—靛厂路西口—靛厂路起点3.万丰路起点—过小井桥—莲怡园北路西口—干休所路—靛厂路—莲宝路口—西局南街西口—万丰路起点(九)新丰考试场:1.小屯路辅路起点—双林路口—兴源路西口—京石辅路—兴源路西口—双林路口—京石辅路—第一个出口—起点2.小屯路辅路起点—双林路口—兴源路西口—小屯西路—兴源路西口—双林路口进主路小屯路—到头京石辅路—第一个出口—起点3.小屯西路(北)起点—兴源路西口—双林路口右转—第一个出口—第一个入口—京石辅路—双林路口—兴源路西口—小屯西路(北)起点(十)京西考试场:1.怪村中心村—滨湖家园—民兵高炮指挥训练基地—八一影视基地—河西村—市农业化标准生产示范基地2.南宫体育会所—南宫体育公园—321公交车总站—垂钓园—市农业标准化生产示范基地—民兵高炮指挥训练基地—八一影视基地3.滨湖家园—跑马场—燕西华府小区—怪村—长青变电站4.怪村—青龙变电站—滨湖家园—张各庄村—王佐医院—西王佐村—王佐乡农机站—西域豪情歌厅—中华大饭店—村民公墓—玉叶陵园—沙锅村—小店村—福利构件厂—下庄幼儿园—康德利机械—怪村村民学校—跑马场—燕西华府小区(十一)凯特考试场:1.看丹路考试起终点—榆构有限公司路口—刘庄子红绿灯路口—人民村路口—看丹路路口—洪泰路路口—洪泰路环岛—看丹南路—凯特驾校红绿灯路口—洪泰路路口—看丹路考试起终点2.看丹路考试起终点—人民村路口—刘庄子路口—刘庄子红绿灯路口—榆构有限公司路口—洪泰路路口—洪泰路环岛—看丹南路—看丹村红绿灯路口—看丹西路路口—看丹路考试起终点3.看丹路考试起终点—洪泰路路口—洪泰路环岛—看丹南路—电子科技学院红绿灯路口—看丹西路—看丹路考试起终点(十二)老山考试场:1.田村山南路起始点—五环辅路—阜石路辅路—上庄路—田村山南路西路口—水厂路路口—田村山南路西路口—田村山南路起始点2.田村山南路起始点—田村山南路西路口—水厂路路口—人民公墓路路口—水厂路路口—田村山南路西路口—八角北路信号灯—田村山南路起始点3.田村山南路起始点—五环辅路—阜石路辅路—上庄路—田村山南路西路口—田村山南路—田村山南路东路口—田村山南路西路口—田村山南路起始点(十三)长建考试场:1.起点北皋路—黑桥路口—南皋路—机场辅路—北皋路终点2.起点南皋路—黑桥路口—北皋路—机场辅路—南皋路终点3.起点南皋路—机场辅路—北皋路—黑桥路口掉头—北皋路终点(十四)京顺考试场:1.起点顺于路于庄路口东第一个路口—唐自头村—京承高速路唐自头收费站—京承高速路唐自头收费站—唐自头村—顺于路于庄路口东第一个路口终点。
在东方时尚学车常见问题汇总:多久拿证、学车流程、考试经验(总28页)--本页仅作为文档封面,使用时请直接删除即可----内页可以根据需求调整合适字体及大小--1、多久能拿证?.......................................... 错误!未定义书签。
2、好过吗教练好吗要送礼吗 ................................ 错误!未定义书签。
3、报名的流程是什么呀当场需要体检吗 ...................... 错误!未定义书签。
4、报完名后,什么时候能开始学能在分部学吗什么时候能安排考试 .. 错误!未定义书签。
5、报名需要什么材料? .................................... 错误!未定义书签。
6、一个人怎么团报呢? .................................... 错误!未定义书签。
7、学车是一人一车吗? .................................... 错误!未定义书签。
8、团报时,学费交给谁是交给团长吗靠谱吗 .................. 错误!未定义书签。
9、报完了,但没时间学,能放一放吗? ...................... 错误!未定义书签。
10、节假日可以学车吗考试可以安排在周末吗 ................. 错误!未定义书签。
11、报名时,本人没时间去,可以代报名吗? ................. 错误!未定义书签。
12、预约计时班、假日班、速成班选哪个好?C1C2选哪个好?... 错误!未定义书签。
13、能刷信用卡吗能支付宝或者微信转账吗能开发票吗 ......... 错误!未定义书签。
14、班车怎么坐需要什么凭证吗 ............................. 错误!未定义书签。
15、考试不过怎么办,报名以后,还有什么收费项目吗? ....... 错误!未定义书签。
东方时尚驾校考试攻略科目二桩考(贴库、移库和倒库)贴库从A点挂倒档,抬刹车,慢抬离合,半联动起步。
右回首,右前杆对准左后杆时,踩刹车,右打满。
半联动倒车,大三角看不到前中杆,立即踩刹车,向左回半圈继续倒车,前中杆与CCC标志重合时,立即踩刹车,右打满。
半联动倒车,看左反光镜,见左后杆离后车把有两指时,车正停车,然后看左右反光镜,车在库中左右距离相等时,向左回一圈半,这时候轮是正的,继续倒车。
右边应该略窄,左边略宽,等左前杆完全露出来停车。
移库1上,换1档,向前开1米。
1下,挂倒档,后中杆对准枕角时停车。
2上,换1档,原地右打满,左角车盖的缝对准右前杆时踩刹车。
左打满,车头盖上前中杆的黑色标记停车。
2下,挂倒档,原地右打满,左回头,找后中杆,出现在小车窗1/3处时,停车。
左打满,继续倒车,左车角对准前中杆停车。
这是车身已正。
出库挂1档,只换档,不打轮,左车角对准左前杆时停车。
向右回一圈半,从左库两杆中出库。
不要撞杆,方向盘要正。
倒库左车角压七米线时左打满,车正时踩刹车,回正。
挂倒档,向左看,左前杆对右后杆,差一根竖指时停。
左打满,前中杆与车窗中的分割线重合,踩刹车,向右回半圈。
继续倒车,前中杆距离车窗中的分割线两指时停车。
再左打满,看右反光镜,镜中的右后杆与后车把有两指宽时,方向已正,向右回一圈半车头距两边一般宽,车头进一米左右停车。
移库:移库起步右两圈,角对中杆左四圈;车头左移车平行,右打两圈杆前停。
一退起步右两圈,角对角杆左四圈;车头右移车平行,右打两圈对点停。
二进起步右两圈,角对中杆慢回盘;边走边回对中杆,车正盘正杆前停。
二退起步右两圈,尾对角杆慢回盘;两圈打死车停正,车居库中移库完。
出库:向前向左出车库,左角贴杆不擦杆;车头重合库外线,猛向左转车正停。
进反库:挂入倒档看角杆,左门窗边慢打盘;盘速跟着车速转,左转方向看中杆。
左后门窗角对杆,点前打死点后回;车尾入库速看镜,车身平行回两圈。
车速宜慢不宜快,保持平行不压线;车身出库不撞杆,车镜出库不挂杆。
上车前1、找到对应车号的考试车2、站在车辆副驾驶铜外3、双手将身份证递给考试员4、由考试员核实身份信息后取回身份证5、在车辆右后角等待考试员或电脑发出口令6、开始逆时针绕车—圈半的检查绕车检查在通过红外线探头位置时,要贴近探头位置,避免造成未按规定绕车检查不合格。
打开车门前观察后方交通情况在确保安全,不妨碍其他阵辆,正常行驶的前提下方可上车。
上车后准备1、调整座椅、系安全带,检查内、外后视镜2、检查仪表(车辆是否在启动状态)检查双闪灯是否在关闭状态4、将转向杆远近光交替一次,确保回到初始位置5、准备完毕后进行模拟夜间灯光考试1、调,调座椅2、系安全带3、检查●检查内、外、后视镜●检查仪表(车辆是否启动状态,车辆是否打火)●检查双闪灯是否在关闭状态●将转向赶远近光交替一次,确保回到初始位置。
模拟夜间考试灯光模拟注:5秒内完成规定动作●请模拟车辆夜间起步前的灯光使用,前拧两下近光灯●请前照灯变换为远光,前推一下远光灯●前方近距离跟车行驶,请正确使用灯光,切换近光灯●前方遇没有交通信号灯控制路口,3次交替使用远近光●请模拟车辆路边临时停止的灯光使用,后回宁一次切到示廓灯,再按双闪。
●模拟夜间灯光考试完成●请关闭所有灯光请起步,后回一次切回,关闭双闪。
起步阶段顺序●一灯:开启左转向灯(起步灯,转向灯超过3 秒才能动方向盘)●二踩: 踩离合、踩刹车(如果不踩的有溜车风险)●三挂: 挂上一档●四松: 松开手刹●五观察: 观察内、外、后车镜,必须回头观察左后方盲区确认安全起步时轻加起步油,注意油离配合。
备注: 如果没有考试顺序要求的,起步之后先左转向灯防止起步熄火听声音: 慢抬离合感觉车抖动的时候脚后跟支地,再慢慢抬离合,感觉车剧烈抖动的时候稳住左脚的离合不动,慢松刹车,车辆即可平稳起步。
看转速表盘:慢台离合,看到转速表盘的指针动一格的时候,稳住左脚的离合不动,松开右脚的刹车,车辆即可平稳起步。
重点:抬合长的时候一定要慢,且要等车走起来把剩下的离合松完语音:前方路口,请左转。
边线2上车:从车头起逆时针绕车一周,到门口,左侧回头看左后方,开门上车.
起步:上车调座椅,靠背,左右上反光镜,系安全带,打左灯,踩离合,挂一档,松
手刹,向左回头望后方和左侧车辆.松离合起步.进入主路2 学校路口1同上车起步8停车:手刹,打双闪.摘空挡.
进主路2 9下车先望左后方,在下车
主路1
2 4此处桥洞,加速,换档位.2-3
并线,打左灯,看后左后视镜. 3降低档位,备刹车,左右7在此车道行驶,直行.听望车辆,直行. 听口令停车,打右灯,看
右侧反光镜.并线,停车.
3 5处红绿灯,降档位,看左箭头变成绿色,车头过人行道掉头.进入主路2
主路1 6备路口掉头,打左灯,降档位.掉头,
先看右侧后视镜,看路中间,左侧后
视镜(掉头过程中)
2 6行,听指挥,进入辅路,打右灯, 看右侧反光镜5校路口,降低档位1,备刹车.
左右望车辆.直行.听指挥,并线.
打左灯,看左后视镜.
主路在此车道行驶,听指挥. 4处桥洞,加速,换档位.2-3
并线,打左灯,看后左后视镜.
辅路3入辅路:打右灯,回头看左后方,和左侧车辆.8停车:手刹,打双闪.摘空挡.
9下车:下车先望左后方,在下车。
考试场 1.:从车头起逆时针绕车一周,到门口,左侧回头看左后方,开门上车.
2步:上车调座椅,靠背,左右上反光镜,系安全带,打左灯,踩离合,挂一档,松手刹,向左回头望后方,松离合起步.
7入辅路:打右灯,靠边停车。
路线二(2L)1、起步,1档换2档,2档换3档打灯→侧脸观察→挂一档起步→慢加油门1档换2档→关灯,调车身正方向→加油门2档换3档→踩油门速度在25码行驶2、四五档提速点一若2档通过人行横道,用2档点刹→加油门至30码左右2档换3档→再加油门接近40码,3档换4档→右脚轻点油门至40码以上,4档换5档→右脚轻点油门维持2-3秒,松油门慢踩刹车,速度降到30时快松刹车→快踩离合,5档换成3档,松离合3、语音:通过公共汽车站(图中序号1)点刹2秒→加油提速正常行驶4、语音:前方路口直行(有红绿灯,有人行横道)(图中序号2)点刹2秒→加油提速正常行驶→在人行横道第三个菱形处点刹2秒→加油提速5、语音:前方路口右转(以此类推)开灯→踩刹降速,3档换2档,慢速向前悠→车头过右边白色柱子时右打方向盘90度→在车头快接近路面坍塌处点刹2秒→车头进人行横道时回正方向盘→右边没有车辆,打左转向灯,变两次道,直至驶近最左边道(3股),车身正回正→加油提速正常行驶若右边有车,上中间道→在观察后方没车时,打灯→点刹2秒→侧头→打方向→加油提速正常行驶6、语音:通过学校区域点刹2秒→加油提速正常行驶7、四五档提速点二加油门接近40码,3档换4档→右脚轻点油门至40码以上,4档换5档→右脚轻点油门维持2-3秒,松油门慢踩刹车,速度降到30时快松刹车→快踩离合,5档换成3档,松离合7、语音:前方请选择合适地点掉头开灯→踩刹降速,3档换2档→肩线过花坛之后左打死回方向盘到中间车道→加油提速正常行驶8、语音:前方进入直线行驶路段,请保持时速在25公里左右(单向道)保证方向盘不动,若方向盘不正,丢油行驶9、前方请变更车道(不超过100米)打灯→点刹2秒→侧脸观察→打方向→加油提速正常行驶10、语音:前方路口左转开灯→踩刹降速,3档换2档→肩线过花坛之后左打180度到左边车道→加油提速正常行驶若停车时车半身没有近最近的花坛,在1档行驶到十字路口前方到人行横道时要点刹2秒(十字路口十米内没停车要点刹2秒,车头盖点箭头到白线就可以停车)11、语音:前方路口直行(有红绿灯,有人行横道)点刹2秒→加油提速正常行驶→在人行横道第三个箭头竖线处点刹2秒→加油提速正常行驶12、四五档提速点三加油门接近40码,3档换4档→右脚轻点油门至40码以上,4档换5档→右脚轻点油门维持2-3秒,松油门慢踩刹车,速度降到30时快松刹车→快踩离合,5档换成3档,松离合后面紧跟着一个人行横道13、语音:通过公共汽车站点刹2秒→加油提速正常行驶14、四五档提速点四加油门接近40码,3档换4档→右脚轻点油门至40码以上,4档换5档→右脚轻点油门维持2-3秒,松油门慢踩刹车,速度降到30时快松刹车→快踩离合,5档换成3档,松离合注意人行横道,点刹2秒15、前方请选择合适地点掉头开灯→踩刹降速,3档换2档→在车身可以从须线上掉头,左前方安全情况下左打死掉头→雨刷在花坛上回方向盘→看前方车身正时回正在公交车站附近有个须线处用于掉头16、语音:请靠边停车开灯→观察→踩离合、脚刹停车→挂空档,拉手刹,关灯,松离合、脚刹打灯→点刹2秒→看右后视镜中后方车辆情况,确认无误→变更车道停车路线三(P3)1、起步,1档换2档,2档换3档打灯→侧脸观察→挂一档起步→慢加油门1档换2档→关灯,调车身正方向→加油门2档换3档→踩油门速度在25码行驶2、语音:前方路口直行(有红绿灯,有人行横道)(图中序号1)点刹2秒→加油提速正常行驶→在人行横道车头盖第三个箭头竖线处点刹2秒→加油提速→(注意十字路口前到红绿灯,若红灯停在停车线前,然后上桥,下桥)3、语音:前方路口右转(图中序号2)开灯→点刹2秒→加油提速正常行驶→在人行横道第三个箭头竖线处点刹2秒→加油提速正常行驶→右转弯4、语音:通过学校区域(以此类推)点刹2秒→加油提速正常行驶5、四五档提速点一加油门接近40码,3档换4档→右脚轻点油门至40码以上,4档换5档→右脚轻点油门维持2-3秒,松油门慢踩刹车,速度降到30时快松刹车→快踩离合,5档换成3档,松离合6、语音:通过学校区域点刹2秒→加油提速正常行驶7、语音:前方路口左转开灯→踩刹降速,3档换2档→车盖黑色块时方向盘向左打180度→左转到左边车道,2档行驶8、语音:前方路口左转开灯→点刹2秒→在车身可以从虚线过时方向盘向左打180度到单向道上→方向调正→加油提速2档换3档→加油提速正常行驶9、语音:通过公共汽车站(单向道)点刹2秒→加油提速正常行驶10、四五档提速点二加油门接近40码,3档换4档→右脚轻点油门至40码以上,4档换5档→右脚轻点油门维持2-3秒,松油门慢踩刹车,速度降到30时快松刹车→快踩离合,5档换成3档,松离合提速过程中若有人行横道,则速度提到4档后点刹2秒,加油提速变5档2道变3道选择右方道路,上桥(上桥前有人行横道)11、语音:前方路口直行(有红绿灯,有人行横道)点刹2秒→加油提速正常行驶→在人行横道车头盖第三个箭头竖线处点刹2秒→加油提速正常行驶12、语音:前方进入直线行驶路段,请保持时速在25公里左右(单向道)保证方向盘不动,若方向盘不正,丢油行驶13、前方请变更车道(不超过100米)打灯→点刹2秒→侧脸观察→打方向→加油提速正常行驶(打灯、踩刹、侧脸、变道,提速)14、语音:前方请选择合适地点掉头开灯→点刹2秒→加油提速正常行驶→接近导线尖端时,踩刹降速,3档换2档→车前盖快出花坛,慢慢左打方向盘,最后打360度,在适当位置回180度→看右边来车,若安全,进入右侧道路2档行驶,若右边有事,选择左侧道路2档行驶15、语音:请靠边停车开灯→观察→踩离合、脚刹停车→挂空档,拉手刹,关灯,松离合、脚刹打灯→点刹2秒→看右后视镜中后方车辆情况,确认无误→变更车道停车。