垃圾分类处理工作流程
- 格式:doc
- 大小:20.00 KB
- 文档页数:1
垃圾分类操作流程随着人们环保意识的增强,垃圾分类已成为社会发展的重要议题。
正确的垃圾分类不仅可以减少对环境的污染,还可以有效利用资源。
本文将详细介绍垃圾分类的操作流程,帮助读者更好地了解并实践这一环保举措。
1. 辨别垃圾种类首先,要了解垃圾分类的操作流程,就需要准确地辨别垃圾的种类。
一般来说,垃圾可以分为可回收物、有害垃圾、湿垃圾和干垃圾。
可回收物包括废纸、废塑料、废金属等可以经过再生利用的物品;有害垃圾包括废电池、废灯管、废药品等对人体和环境有害的物品;湿垃圾指厨余垃圾,如食材残渣、食品包装袋等易腐烂的物品;干垃圾包括废弃家具、纺织物品、塑料袋等不易腐烂的物品。
2. 遵循分类原则在辨别清楚垃圾的种类后,就需要遵循相应的分类原则进行投放。
一般来说,可回收物要与有害垃圾、湿垃圾、干垃圾分开投放,以便后续的处理和再利用。
在投放时要注意将垃圾清洁干净,尽量减少污染,以便提高资源回收的效率。
3. 规范垃圾分类在日常生活中,要时刻保持对垃圾分类的规范操作。
投放可回收物时,要将废纸、塑料瓶等压扁或卷起,以节省空间;投放有害垃圾时,要注意包装好,避免对环境造成二次污染;投放湿垃圾时,要尽量减少垃圾袋的使用,可以直接倾倒食材残渣等生物降解物;投放干垃圾时,要注意分类投放,如纸类、塑料制品等要分开放置,方便后续处理。
4. 参与垃圾分类活动除了个人在家中进行垃圾分类外,还可以参与社区或单位组织的垃圾分类活动。
这些活动旨在提高大家的环保意识,促进垃圾分类工作的开展。
通过共同参与垃圾分类活动,可以增加社会的凝聚力,形成良好的环保氛围。
5. 定期检查垃圾分类效果最后,要定期检查垃圾分类效果,及时发现和解决问题。
可以通过观察可回收物箱、有害垃圾箱、湿垃圾桶、干垃圾桶中的垃圾分类情况,了解是否存在混投情况或分类不当的现象。
如发现问题,要及时进行纠正,从而保证垃圾分类工作的良好开展。
总之,正确的垃圾分类操作流程是一项重要的环保举措。
垃圾分类处理工作实施方案8篇篇1一、背景与意义随着城市化进程的加速和人民生活水平的提高,垃圾问题日益凸显,垃圾分类处理成为当前环境保护的重要任务之一。
本实施方案旨在通过科学合理的垃圾分类处理措施,提高垃圾减量、资源化和无害化处理水平,促进生态文明建设和可持续发展。
二、目标与原则1. 目标:建立科学、高效、可持续的垃圾分类处理体系,实现垃圾减量、资源化和无害化处理,提高环境质量,提升居民生活品质。
2. 原则:坚持政府引导、全民参与、因地制宜、分类施策、统筹推进。
三、实施内容(一)垃圾分类投放1. 合理设置垃圾分类投放设施,包括分类垃圾桶、投放点等,确保投放设施布局合理、标识清晰。
2. 居民应按规定分类投放垃圾,提高垃圾分类投放的自觉性和准确率。
3. 加强对投放行为的监管和宣传引导,提高居民垃圾分类意识。
(二)垃圾分类收集与转运1. 建立垃圾分类收集网络,确保分类垃圾及时收集、转运。
2. 分类垃圾收集车辆应标识清晰,分类收集过程应密闭、防污染。
3. 加强对收集、转运环节的监管,确保分类垃圾不混运、不泄露。
(三)垃圾分类处理1. 可回收物:进行资源化处理,鼓励再生资源回收利用。
2. 厨余垃圾:采用生物处理、焚烧等方式进行无害化处理。
3. 有害垃圾:委托专业机构进行安全处置。
4. 其他垃圾:根据当地实际情况,采取合适的处理方式。
(四)配套设施建设1. 加强垃圾分类处理设施建设,确保设施运行稳定、安全。
2. 建立健全垃圾分类处理信息系统,实现信息共享和智能化管理。
3. 加强与环卫、市政等部门的协作,共同推进垃圾分类处理工作。
(五)宣传教育与培训1. 开展垃圾分类宣传教育活动,提高居民垃圾分类意识和技能。
2. 加强对垃圾分类管理人员的培训,提高管理水平和效率。
3. 鼓励社会组织、志愿者等参与垃圾分类宣传教育工作。
四、实施步骤1. 制定垃圾分类处理实施细则和配套政策。
2. 开展垃圾分类处理设施建设和改造工作。
生活垃圾分类处理工作方案•相关推荐生活垃圾分类处理工作方案(通用13篇)具有强导向性是工作方案的特点之一。
当提出某个项目时,通常我们需要先写多份工作方案以便领导参考决策,工作方案怎么写才更有新意呢?下面是小编整理的生活垃圾分类处理工作方案,希望能够帮助到大家。
生活垃圾分类处理工作方案篇1为切实推动我局生活垃圾强制分类工作,特制定本方案。
一、组织领导成立局机关垃圾分类工作领导小组,由价格综合科科长任领导小组组长,xx担任组员,落实工作责任,共同推进机关单位生活垃圾分类实施工作。
二、设施设置1、楼层内:每层楼梯间各设置1个其它垃圾桶和1个可回收垃圾桶。
2、局机关大院:在值班室后面内空地设置集中投放点,集中放置易腐垃圾桶、有害垃圾桶、可回收物收集桶及其他垃圾桶一套。
3、各办公室:设置1个其它垃圾桶和1个可回收垃圾桶。
4、可回收物集中堆置点:设置回收纸张书架、回收电池箱、电子类产品回收箱各1个。
三、投放要求(一)有害垃圾废电池(镉镍电池、氧化汞电池、铅蓄电池等),废荧光灯管(日光灯管、节能灯等),废温度计,废血压计,废药品及其包装物,废油漆、溶剂及其包装物,废杀虫剂、消毒剂及其包装物,废胶片及废相纸等物品统一投放在一楼值班室后的有害垃圾桶。
之后由具备资质的有害垃圾回收机构统一回收。
安排专人与回收机构联系,根据有害垃圾的品种和产生数量,合理约定收运频率。
(二)可回收垃圾1、计算机、打印机、复印机、传真机、扫描仪、投影仪、电视机、空调机等废弃电器电子类产品,按照废弃电器电子类资产管理,建立台账制度,记录电器电子类资产数量、去向。
电器电子类产品超过规定使用年限或经专业技术部门鉴定无法修复的,履行资产处置程序后,通过报废资产处置平台,统一委托具备资质的再生资源回收企业进行环保回收处理,其中涉密载体按照国家有关规定执行。
2、公开发行的废旧报刊图书、废弃打印纸等其他可回收垃圾,由各自办公室临时整齐堆放,定时委托已签订合同具备资质的处理企业上门回收。
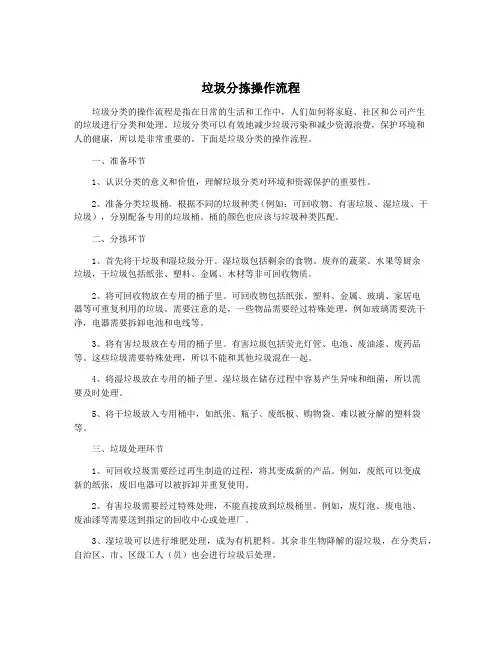
垃圾分拣操作流程垃圾分类的操作流程是指在日常的生活和工作中,人们如何将家庭、社区和公司产生的垃圾进行分类和处理。
垃圾分类可以有效地减少垃圾污染和减少资源浪费,保护环境和人的健康,所以是非常重要的。
下面是垃圾分类的操作流程。
一、准备环节1、认识分类的意义和价值,理解垃圾分类对环境和资源保护的重要性。
2、准备分类垃圾桶。
根据不同的垃圾种类(例如:可回收物、有害垃圾、湿垃圾、干垃圾),分别配备专用的垃圾桶。
桶的颜色也应该与垃圾种类匹配。
二、分拣环节1、首先将干垃圾和湿垃圾分开。
湿垃圾包括剩余的食物、废弃的蔬菜、水果等厨余垃圾,干垃圾包括纸张、塑料、金属、木材等非可回收物质。
2、将可回收物放在专用的桶子里。
可回收物包括纸张、塑料、金属、玻璃、家居电器等可重复利用的垃圾。
需要注意的是,一些物品需要经过特殊处理,例如玻璃需要洗干净,电器需要拆卸电池和电线等。
3、将有害垃圾放在专用的桶子里。
有害垃圾包括荧光灯管、电池、废油漆、废药品等。
这些垃圾需要特殊处理,所以不能和其他垃圾混在一起。
4、将湿垃圾放在专用的桶子里。
湿垃圾在储存过程中容易产生异味和细菌,所以需要及时处理。
5、将干垃圾放入专用桶中,如纸张、瓶子、废纸板、购物袋、难以被分解的塑料袋等。
三、垃圾处理环节1、可回收垃圾需要经过再生制造的过程,将其变成新的产品。
例如,废纸可以变成新的纸张,废旧电器可以被拆卸并重复使用。
2、有害垃圾需要经过特殊处理,不能直接放到垃圾桶里。
例如,废灯泡、废电池、废油漆等需要送到指定的回收中心或处理厂。
3、湿垃圾可以进行堆肥处理,成为有机肥料。
其余非生物降解的湿垃圾,在分类后,自治区、市、区级工人(员)也会进行垃圾后处理。
总的来说,垃圾分类的操作流程需要人们的积极参与和认真执行。
只有在集体努力下,才能保护环境、减少垃圾污染、减少资源浪费。
有害、可回收垃圾收运(处置(chǔzhì))流程一、垃圾(lā jī)定义1、可回收垃圾。
可回收垃圾指再生利用价值较高,能进入废品回收渠道(qúdào)的垃圾。
主要包括:纸类、金属、玻璃、除塑料袋外的塑料制品、橡胶及橡胶制品、牛奶盒等利乐包装、饮料瓶等。
可回收物积累一定量后,由再生资源回收站点回收。
2、有害垃圾。
有害垃圾指含有毒有害化学物质的垃圾,对人体健康或自然环境造成直接或者潜在的危害,具有易燃性、腐蚀性、爆炸性以及传染性等特点,混入生活垃圾容易造成二次污染。
主要包括:废电池、日光灯管、水银(shuǐyín)温度计、油漆桶、过期药品、废化妆品以及电子产品等。
有害垃圾由环保部门批准的单位负责收运。
二、分类收集(shōují)运输指定的专业回收单位应结合现有生活垃圾收运体系,对小区内居民和单位分类投放的有害垃圾和可回收垃圾,根据数量、种类,规定具体收集时间、频次,实现定时定点或预约分类收集。
并根据有害和可回收垃圾收集点分布现状,调整优化有害和可回收垃圾收集线路,配置好标识清晰的专用收集车,进行分类收集。
其中区环保局负责负责有害垃圾无害化处置的管理工作。
商务局负责加强再生资源回收企业的备案监督管理,推进再生资源回收体系建设,社区回收网点建设,完善社区回收网络体系。
各街道和实施单位负责做好本系统和试点小区生活垃圾分类收集配合工作,建立健全分拣督导体系,提高生活垃圾分类特别是厨余垃圾正确率,配合做好可回收、有害垃圾的统一暂存收集管理工作。
三、收运流程(liúchéng)1、可回收垃圾按月处置,各小区和实施单位(dānwèi)根据暂储量(约为300—400斤),原则上是每月底,电话告知(ɡào zhī)区垃圾分办统一安排或电话预约专业收运单位上门收运。
垃圾收运时,应注意以下几点:一是双方相关人员必须同时到场;二是收运工作人员现场查看清点可回收垃圾情况,并进行二次分类;三是用随带标准计量工具对可回收垃圾称重;四是填写回收单,分别由实施单位工作人员、分管领导和回收单位工作人员在回收单上签字加盖公章,回收费用各街道和实施单位先行支付,凭回收单和相关票证区财政半年按实全额下拨。
垃圾分类处理流程
垃圾分类处理流程一般包括以下几个步骤:
1.投放:居民将垃圾投入小区内指定的垃圾桶或垃圾收集点,垃
圾投放时应当按照不同的垃圾分类进行投放。
2.收集:环卫工作人员或专门的收集公司会定时定点前往小区内
进行垃圾收集,将垃圾桶或垃圾收集点的垃圾分类运送到指定的收集站或处理厂。
3.运输:收集站或处理厂会对垃圾进行分类压缩,将不同类型的
垃圾分别装入不同的运输车或船只,然后转运到不同的处理场所。
4.处理:垃圾被运输到不同的处理场所后,会根据不同的处理方
式进行分类处理,如焚烧、填埋、回收等。
5.利用:经过处理后,垃圾被转化为可以利用的资源,如电能、
热能等,或者被用于制造新的产品。
在整个垃圾分类处理流程中,垃圾分类是最重要的一步,它可以有效地减少垃圾对环境的污染,节约资源,并促进可持续发展。
第一篇: 公共机构生活垃圾分类工作实施方案一、活动目的在平常生活中,垃圾分类处理越来越受到人们的重视。
通过此次活动,让学生们知道垃圾分类的意义和标准,了解可回收垃圾、生活垃圾和有害垃圾都包括哪些,从而引导学生养成在日后生活中能够分类投放各类垃圾的好习惯。
让我们一起共同努力,保护好我们身边的环境,为了大家都能拥有一个清洁、美好的环境贡献出自己的一份力量。
二、活动时间2023年x月x日下午xx三、活动对象xx校区x年级全体学生四、活动地点xx校区x楼报告厅五、活动流程1、组织学生观看《xx市垃圾分类宣传片》。
2、齐诵童谣《垃圾分类我宣传》3、学生代表发言。
4、现场提问并进行模拟操作。
5、各班“环保小卫士”宣誓。
六、活动安排1、报告厅布置、录像:xx负责。
2、学生座位安排:xx安排。
3、四个垃圾筒及部分垃圾:xx负责。
4、电视台人员茶水:xx。
5、活动主持:xx。
6、拍照、微:xx。
7、信息报道:xx。
8、学生代表发言、环保小卫士:xx负责。
七、补充说明1、xx市电视台组织拍摄,请xx校区x年级各班主任加强学生的纪律教育,有组织地参加活动。
2、x月x日下午,x年级xx课暂停一次。
如果下雨,原定在报告厅上课的情xx请任课老师安排好地点。
xx老师的xx课暂停一次,学生留在自己班级上课,涉及到的学生请各班主任关注好。
3、假期里,学生们已完成了各项关于“垃圾分类”的社会实践作业。
一二年级绘制宣传画,三四年级设计宣传标语,五六年级出刊宣传小报。
学校德育处将对学生作品进行组织评比。
4、各中队在本学期组织开展关于垃圾分类的有仪式的中队活动,出刊一期黑板报。
第二篇: 公共机构生活垃圾分类工作实施方案一、指导思想深入贯彻党的十九大精神,以关于垃圾分类工作的重要指示精神为指导,科学规划、加大投入、健全网络、明确职责、发动群众,建立健全农村生活垃圾分类投放、分类收集、分类运输和分类处理体系,实现农村生活垃圾的减量化、资源化和无害化,不断提升农村生活垃圾分类治理水平。
办公区域生活垃圾分类工作实施方案(完整版)一、背景分析近年来,我国垃圾分类工作取得了显著成果,但仍有很大的提升空间。
办公区域作为城市生活的重要组成部分,垃圾分类工作的推进对于整个城市环境质量的提升具有重要意义。
为积极响应国家政策,提高办公区域垃圾分类意识,降低环境污染,我们特制定本实施方案。
二、目标设定1.提高员工垃圾分类知晓率,确保员工掌握垃圾分类的基本知识和方法。
2.提高办公区域垃圾分类投放准确率,实现垃圾减量化、资源化、无害化。
3.建立健全垃圾分类管理制度,形成长效管理机制。
三、实施步骤1.宣传培训(1)制作垃圾分类宣传海报,张贴在办公区域显眼位置,提醒员工关注垃圾分类。
(2)定期举办垃圾分类知识培训,邀请专业人士进行讲解,提高员工垃圾分类意识。
(3)通过企业内部通讯工具,如群、企业等,推送垃圾分类相关信息,加强员工对垃圾分类的关注。
2.设施配置(1)在办公区域设置分类垃圾桶,明确标识各类垃圾,便于员工投放。
(2)配置垃圾分类运输车辆,确保垃圾的分类收集和运输。
(3)在垃圾处理场所设置垃圾分类处理设施,如有机垃圾处理设备、可回收物处理设备等。
3.管理制度(1)建立健全垃圾分类管理制度,明确各部门、各员工的职责和任务。
(2)定期对垃圾分类工作进行考核,对表现优秀的部门和个人给予表彰和奖励。
(3)对违反垃圾分类规定的部门和个人进行处罚,确保制度落实到位。
4.监督检查(1)成立垃圾分类工作小组,负责对办公区域垃圾分类工作的监督检查。
(2)定期对垃圾分类情况进行检查,发现问题及时整改。
(3)加强与政府相关部门的沟通协作,确保垃圾分类工作顺利进行。
四、具体措施1.严格垃圾分类标准,明确各类垃圾的分类要求,提高垃圾分类准确率。
2.开展垃圾分类竞赛活动,激发员工参与垃圾分类的积极性。
3.鼓励员工参与垃圾分类志愿者活动,提高员工的社会责任感。
4.与第三方专业机构合作,定期对垃圾分类工作进行评估,为改进工作提供依据。
垃圾分类处理工作标准及操作规程1. 引言本文档旨在制定垃圾分类处理工作的标准和操作规程,以指导相关人员正确执行垃圾分类工作,提升垃圾处理效率和环境保护水平。
2. 定义- 垃圾:指生活中产生的废弃物或无用物质。
- 垃圾分类:将垃圾按照一定的分类标准进行分门别类,以便进行相应的处理和回收利用。
- 垃圾分类处理:根据垃圾的分类,采取相应的处理措施,包括投放、回收、再利用、焚烧等。
3. 垃圾分类标准垃圾分类按照以下几个主要分类标准进行划分:3.1. 可回收物可回收物是指具备再利用价值的物品,包括但不限于纸张、塑料、金属、玻璃等。
3.2. 厨余垃圾厨余垃圾是指食材、餐饮剩余、食品包装等可生物降解的垃圾。
3.3. 有害垃圾有害垃圾是指对人体健康或环境造成潜在危害的物质,包括但不限于电池、药品、化学品、灯管等。
3.4. 其他垃圾其他垃圾是指除可回收物、厨余垃圾和有害垃圾之外的垃圾,包括但不限于砖瓦陶瓷、废纸尿裤、烟蒂等。
4. 垃圾分类操作规程垃圾分类处理的操作流程如下:4.1. 收集与投放- 人们应将垃圾按照分类标准进行分别存放,并将其投放到相应的垃圾桶中。
- 建议设置明确的垃圾分类存放位置,并进行标识和宣传,以提高垃圾分类率。
4.2. 运输与处理- 根据分类标准,对不同类型的垃圾进行集中运输和分拣。
- 可回收物应被送至再生资源回收中心。
- 厨余垃圾应进行生物降解处理,如堆肥或沼气发酵。
- 有害垃圾应单独收集、封装和安全运输,送至专门的处理设施进行安全处理。
- 其他垃圾则进入垃圾焚烧处理设施。
5. 管理与监督为保证垃圾分类处理工作的顺利进行,需要进行以下管理和监督措施:5.1. 建立垃圾分类处理工作组织建立专门的垃圾分类处理工作组织,负责统筹规划、指导执行和监督评估垃圾分类处理工作。
5.2. 定期培训和宣传定期开展培训和宣传活动,提高相关人员的垃圾分类意识和操作能力。
5.3. 监测和评估建立垃圾分类处理工作的监测和评估机制,定期评估工作效果和改进措施。
垃圾分类处理工作实施方案_垃圾分类工作实施方案一、背景和目标随着城市化进程的加快,垃圾问题日益凸显,对环境和人民生活造成严重影响。
为了改善垃圾处理和环境保护,本方案旨在制定一套垃圾分类处理工作实施方案,推动垃圾分类工作的有序开展,提高垃圾处理效率,改善城市环境质量。
二、实施步骤和措施:1.制定垃圾分类政策和法规针对垃圾分类,制定相关政策和法规,明确垃圾分类的准则和要求,为垃圾分类工作提供法律依据。
2.宣传教育工作通过宣传教育的形式,向公众普及垃圾分类的重要性和方法,增强公众的垃圾分类意识和参与度。
可以通过宣传栏、电视、广播、网络等多种形式进行宣传教育。
3.建立垃圾分类处理设施在各个居民区、消费场所、企事业单位等地,建立垃圾分类处理设施,设立垃圾分类储存桶和分类投放点,方便居民和单位进行垃圾分类投放。
4.培训垃圾分类工作人员对垃圾分类工作人员进行培训,提高他们的垃圾分类理论水平和实践能力,确保垃圾分类工作的有效实施。
5.加强监管和执法加强对垃圾分类工作的监管和执法,对违规处理垃圾行为予以严厉处罚,形成垃圾分类的有效约束和激励机制。
6.推动科技创新和应用利用科技手段,探索垃圾分类处理的新方法和新技术,提高垃圾处理效率和资源利用率,推动垃圾分类工作的创新发展。
三、实施效果和预期成果1.提高垃圾处理效率通过垃圾分类工作,提高垃圾处理的效率,减少垃圾的堆放和污染。
2.减少资源浪费垃圾分类可以将可回收物进行有效回收利用,减少资源的浪费,提高资源利用率。
3.改善环境质量垃圾分类工作有助于改善城市环境质量,减少垃圾污染,净化空气和水体,提升居民的生活品质。
4.形成良好的社会风尚通过垃圾分类工作,形成良好的社会风尚,树立环保意识和文明素养,促进社会和谐发展。
四、实施时间安排根据具体情况,制定实施时间表和计划,明确各项任务的完成时限和责任人。
五、保障措施建立健全的机制,确保垃圾分类工作的顺利进行。
投入足够的人力、物力、财力资源,加强各项配套设施建设,完善监管机制和执法措施。
垃圾分类处置规范流程图
以下是垃圾分类处置的规范流程图,用以指导和实施垃圾分类工作:
1. 垃圾分类原则垃圾分类原则垃圾分类原则
- 可回收垃圾:包括废纸、塑料、玻璃、金属等可循环再利用的物品。
- 有害垃圾:包括电池、荧光灯管、过期药品等对人体健康和环境有危害的物品。
- 厨余垃圾:包括食物残渣、果皮、鱼骨等可堆肥的有机物。
- 其他垃圾:包括非可回收、非有害的一般性垃圾。
2. 收集与分拣收集与分拣收集与分拣
- 在每个社区或小区设置垃圾分类收集点,确保居民能方便投放垃圾。
- 设立不同颜色或标志的收集,以示区分不同类型的垃圾。
- 工作人员定期收集并将垃圾带到中央处理站进行分拣。
3. 垃圾处理垃圾处理垃圾处理
- 可回收垃圾通过专门的设备进行分拣、清洗、压缩等处理。
- 有害垃圾应采取安全措施,通过特殊设施进行安全处理和处置。
- 厨余垃圾在堆肥场进行堆肥处理,生产有机肥料。
- 其他垃圾通过填埋或焚烧等方式进行处理。
4. 资源回收与利用资源回收与利用资源回收与利用
- 可回收垃圾经过处理后,进行再次加工或回收利用。
- 有害垃圾经过安全处理后,有机会进行资源回收或环保利用。
- 厨余垃圾经过堆肥处理后,可作为肥料用于农田或花坛。
- 其他垃圾通过焚烧后,利用余热发电或产生其他能源。
通过这个规范流程图,我们能够更好地指导和推动垃圾分类的
实施工作,提高垃圾的资源利用率和环境的保护水平。
大家一起行
动起来,共同推进垃圾分类,为建设美丽的环境贡献力量。
请大家遵守垃圾分类规定,正确投放垃圾。
谢谢!。
垃圾处理操作流程介绍本文档旨在描述垃圾处理的操作流程,以帮助员工正确地处理和处理垃圾。
垃圾处理对环境保护至关重要,因此每个员工都应熟悉以下操作流程并严格遵守。
垃圾分类1. 首先,将垃圾分类为可回收垃圾、有害垃圾和其他垃圾三类。
2. 可回收垃圾包括纸张、塑料、金属等可回收再利用的物品。
3. 有害垃圾包括电池、化学品、药品等对环境有害的物品。
4. 其他垃圾是指不能归入可回收垃圾或有害垃圾的物品。
分类垃圾箱1. 在指定的区域设置不同类型的垃圾箱。
2. 可回收垃圾箱使用蓝色,有害垃圾箱使用红色,其他垃圾箱使用绿色。
3. 将垃圾丢入相应的分类垃圾箱中。
垃圾收集和运输1. 定期收集分类垃圾箱中的垃圾。
2. 使用合适的工具和设备将垃圾从垃圾箱中转移到垃圾收集车辆中。
3. 确保垃圾收集车辆严密封闭,以防止垃圾外溢或污染空气。
4. 将垃圾运输到垃圾处理中心或指定的场所。
垃圾处理1. 在垃圾处理中心,对不同类型的垃圾进行进一步的处理。
2. 可回收垃圾进行分拣和回收再利用。
3. 有害垃圾经过特殊处理,以避免对环境造成伤害。
4. 其他垃圾进行适当的处理和处理措施。
定期培训和宣传1. 定期对员工进行垃圾处理操作流程的培训,以确保员工了解并遵守处理流程。
2. 向员工提供相关的宣传材料,以提醒他们正确地处理垃圾的重要性。
3. 组织垃圾处理的宣传活动和倡议,以增强员工的意识和参与度。
结论垃圾处理是环境保护的重要一环,每个员工都应承担起责任,正确地处理和处理垃圾。
遵循本操作流程,可以最大限度地减少对环境的污染和损害。
请员工严格遵守本文档中描述的操作流程,并定期进行培训和宣传,以确保垃圾处理工作的质量和效率。
垃圾分类处理流程图
农村垃圾分类处理流程图
保洁员、回收员收集后由县乡集中科学处理有害垃圾 (如:废电池、废电板等) 指定铺路、填坑处理土建垃圾
(如:碎砖、碎瓷、泥土等) 农
户
初回收销售处理回收垃圾始环保垃圾袋垃圾分类棚 (如:饮料瓶、金属、
纸类等) 分
类
收
集中高温焚烧处理集焚烧垃圾垃圾分类棚乡焚烧场干垃圾桶
(如:旧衣裤、糖果纸等) 乡村
定期
统一
清运腐烂蜜桔太阳能有机
临时存放场垃圾处理屋沤肥处理沤肥垃圾
(如:烂果、菜叶、剩饭等)
湿垃圾桶沤肥窖。
社区垃圾分类管理工作流程下载温馨提示:该文档是我店铺精心编制而成,希望大家下载以后,能够帮助大家解决实际的问题。
文档下载后可定制随意修改,请根据实际需要进行相应的调整和使用,谢谢!并且,本店铺为大家提供各种各样类型的实用资料,如教育随笔、日记赏析、句子摘抄、古诗大全、经典美文、话题作文、工作总结、词语解析、文案摘录、其他资料等等,如想了解不同资料格式和写法,敬请关注!Download tips: This document is carefully compiled by theeditor. I hope that after you download them,they can help yousolve practical problems. The document can be customized andmodified after downloading,please adjust and use it according toactual needs, thank you!In addition, our shop provides you with various types ofpractical materials,such as educational essays, diaryappreciation,sentence excerpts,ancient poems,classic articles,topic composition,work summary,word parsing,copy excerpts,other materials and so on,want to know different data formats andwriting methods,please pay attention!社区垃圾分类管理工作流程如下:一、宣传与教育1. 制定宣传计划:社区管理部门应制定垃圾分类宣传计划,明确宣传目标、内容、形式和时间安排。
餐厅厨余垃圾处理工作流程
1. 垃圾分类与收集
- 餐厅员工应该将厨余垃圾与其他垃圾进行分类收集。
- 设置垃圾分类桶,并在餐厅各个工作区域放置垃圾桶,方便员工进行分类投放。
- 定期检查垃圾桶,并确保垃圾袋的及时更换。
2. 厨余垃圾处理设备
- 配备厨余垃圾处理设备,如垃圾处理机或堆肥桶等。
- 餐厅管理人员应确保这些设备的正常运作,并定期维护和清洁。
3. 厨余垃圾处理流程
- 餐厅员工在工作过程中将生产的厨余垃圾投入专用垃圾桶。
- 垃圾桶装满后,将厨余垃圾送至厨余垃圾处理设备处。
- 根据情况,选择相应的处理方法,如垃圾处理机处理成有机肥料或送至堆肥场进行堆肥处理。
- 在处理过程中,应严格遵守环保法规,并确保处理设备运行的安全和卫生。
4. 卫生管理
- 定期清洁厨余垃圾处理设备及周围环境,防止细菌滋生和异味产生。
- 厨余垃圾处理设备的工作人员应戴好口罩和手套进行操作,保障个人健康和食品安全。
5. 厨余垃圾处理记录
- 餐厅管理人员应记录厨余垃圾的处理情况,包括垃圾分类统计、处理方法、处理量等等。
- 这些记录可以用于日后的垃圾管理和环保检查。
以上是餐厅厨余垃圾处理的基本流程,希望对您有所帮助。
垃圾处理工艺流程垃圾处理是一项重要的环境保护工作,旨在减少对环境的污染和资源的浪费。
垃圾处理工艺流程主要分为垃圾分类、转运、处理和处置四个阶段,下面将详细介绍这些工艺流程。
首先是垃圾分类阶段。
垃圾分类是指根据垃圾的性质和成分,将其分为可回收物、有害垃圾、湿垃圾和干垃圾四类。
可回收物包括废纸、塑料瓶、玻璃瓶等可再利用的物品;有害垃圾包括废电池、废灯管等对环境有害的物品;湿垃圾是指厨余垃圾,包括食物残渣、果皮等可以进行堆肥处理的有机物;干垃圾则是指不能再利用的其他残留物。
接下来是转运阶段。
在垃圾分类完成后,垃圾需要进行转运,将其从居民区或商业区运送到垃圾处理厂。
这一过程通常通过垃圾车和集装箱完成。
垃圾车可以装载大量垃圾,而集装箱则方便垃圾的装卸和运输。
然后是垃圾处理阶段。
垃圾处理厂通常采用多种技术进行垃圾处理,如焚烧、填埋、堆肥等。
焚烧是将垃圾放入高温炉中进行燃烧,通过控制燃烧的温度和氧气供给,可以将垃圾转化为热能和灰渣。
填埋是将垃圾倒入填埋场中,然后用土壤进行覆盖,使其缺氧分解。
堆肥是将湿垃圾进行堆肥处理,通过微生物的作用将有机物分解为肥料。
最后是垃圾处置阶段。
垃圾处置是指对处理后的垃圾进行最终处理,以减少对环境的影响。
对于焚烧产生的烟气和灰渣,需要进行净化处理,以防止有害物质进入大气和土壤中。
填埋场需要进行监测和管理,防止垃圾渗漏和产生有害气体。
对于堆肥产生的肥料,可以用于农田的施肥,减少化肥的使用。
综上所述,垃圾处理工艺流程是一个多环节的过程,旨在将垃圾进行分类、转运、处理和处置,从而减少对环境的污染和资源的浪费。
垃圾处理工艺的合理运行和管理对于保护环境、保障公共卫生和可持续发展具有重要意义。
我们每个人都应积极参与垃圾分类和垃圾处理工作,共同为建设美丽的家园做出贡献。
垃圾分类处理工作流程
一、健全垃圾分类处理的宣传教育工作
采用讲座、集会、版报、广播、多媒体等形式进行宣传教育,注重垃圾分类的种类、意义及方法。
二、加强垃圾分类工作的人员组织
学校、班级成立垃圾分类处理志愿者小组,负责分类垃圾的收集、整理、贮藏或处理。
三、足量添置垃圾分类处理的硬件设施
公共区、教室、办公室、食堂设置分类垃圾箱(桶),学校设有可回收垃圾贮藏室并有明显的标识
四、注重垃圾分类的实际效果
垃圾分类准确清楚,可回收垃圾和不可回收垃圾绝不混杂在一起。
可回收垃圾桶(箱)和可回收垃圾贮藏室外要见不到可回收垃圾。
五、注重可回收垃圾的及时处理和经济效益
可回收垃圾要定时销售,所获经济收益要有收入支出账户。
六、注重垃圾分类处理工作的检查、评比、总结、公示及资料的整理
记录垃圾分类处理的各种活动的文字资料、图片资料,单独规范化整理。