北京科技大学参数检测实验报告全
- 格式:docx
- 大小:39.00 KB
- 文档页数:14
实验报告课程名称:过程控制系统实验项目名称:被控对象特性测试实验日期与时间: 2022.07 指导教师:班级:姓名:学号:成绩:一、实验目的要求1.了解控制对象特性的基本形式。
2.掌握实验测试对象特性的方法,并求取对象特性参数二、实验内容本节实验内容主要完成测试对象特性,包含以下两部分内容:1.被控对象特性的实验测定本实验采用飞升曲线法(阶跃向应曲线法)测取对象的动特性。
飞升曲线是指输入为阶跃信号时的输出量变化的曲线。
实验时,系统处于开环状态,被控对象在某一状态下稳定一段时间后,输入一阶跃信号,使被控对象达到另一个稳定状态,得到被控对象的飞升曲线。
在实验时应注意以下的一些问题:1)测试前系统应处于正常工作状态,也就是说系统应该是平衡的。
采取一切措施防止其他干扰的发生,否则将影响实验结果。
2)在测试工作中要特别注意工作点与阶跃幅度的选取。
作为测试对象特性的工作点,应该选择正常工作状态,也就是在额定负荷及正常的其他干扰下,因为整个控制过程将在此工作点附近进行。
阶跃作用的取值范围为其额定值的 5-10%。
如果取值太小,由于测量误差及其它干扰的影响,会使实验结果不够准确。
如果取值过大,则非线性影响将扭曲实验结果。
不能获得应有的反应曲线,同时还将使生产长期处于不正常的工作状态,特别是有进入危险区域的可能性,这是生产所不能允许的。
3)实验时,必须特别注意的是,应准确地记录加入阶跃作用的计时起点,注意被调量离开起始点时的情况,以便计算对象滞后的大小,这对以后整定控制器参数具有重要的意义。
4)每次实验应在相同的条件下进行两次以上,如果能够重合才算合格。
为了校验线性,宜作正负两种阶跃进行比较。
也可作不同阶跃量的实验。
2.飞升曲线数据处理在飞升曲线测得以后,可以用多种方法来计算出所测对象的微分方程式,数据处理方法有面积法、图解法、近似法等。
面积法较复杂,计算工作量较大。
近似法误差较大,图解法较方便,误差比近似法小。
北京科技大学计算机控制系统实验报告计算机控制技术课程实验报告书姓名:班级:学号:专业:学院:指导老师:孙昌国完成日期: 4月5日星期三实验一输入与输出通道1、实验目的(1)学习A/D 转换器原理及接口方法,并掌握ADC0809 芯片的使用;(2)学习D/A 转换器原理及接口方法,并掌握TLC7528 芯片的使用。
2、实验内容(1)编写实验程序,将-5V ~ +5V 的电压作为ADC0809 的模拟量输入,将转换所得的8 位数字量保存于变量中。
(2)编写实验程序,实现D/A 转换产生周期性三角波,并用示波器观察波形。
3、实验设备PC 机一台、TD-ACC+实验系统一套、i386EX 系统板一块4、实验原理与步骤4.1 A/D 转换实验原理根据实验内容的第一项要求,能够设计出如图 1.1 所示的实验线路图。
单次阶跃模数转换单元控制计算机图1.1 A/D 转换实验线路图图 1.1中,AD0809 的启动信号“STR”是由控制计算机定时输出方波来实现的。
“OUT1” 表示386EX 内部1#定时器的输出端,定时器输出的方波周期等于定时器时常。
主程序流程如图1.2所示。
图1.2 主程序流程图4.2A/D转换实验步骤1)按图1.1接线,连接好后,仔细检查,无错误后开启设备电源。
2)装载完程序后,自行设置程序起点,将光标放在起点处,再经过调试菜单项中设置起点或者直接点击设置起点图标,即可将程序起点设在光标处。
3)加入变量监视,打开“设置”菜单项中的“变量监视”窗口或者直接点击“变量监视”图标,将程序中定义的全局变量“AD0~AD9”加入到变量监视中。
4)在主程序JMP AGAIN 语句处设置断点。
5)打开虚拟仪器菜单项中的万用表选项或者直接点击万用表图标,选择“电压档”用示波器单元中的“CH1”表笔测量图1.1中的模拟输入电压“Y”端,点击虚拟仪器中的“运行”按钮,调节图1.1 中的单次阶跃中的电位器,确定好模拟输入电压值。
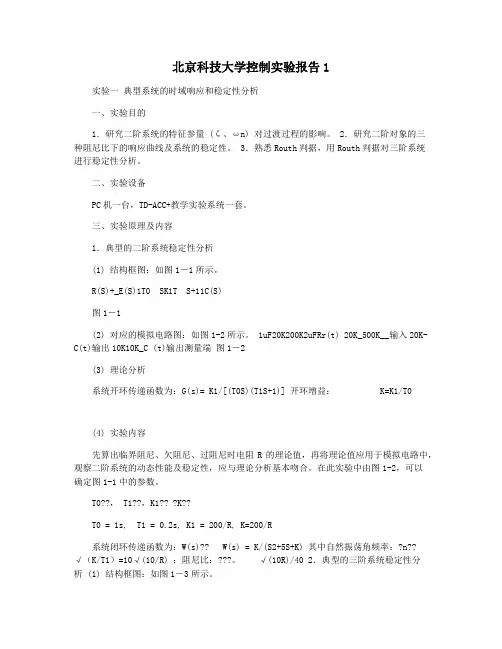
北京科技大学控制实验报告1实验一典型系统的时域响应和稳定性分析一、实验目的1.研究二阶系统的特征参量 (ζ、ωn) 对过渡过程的影响。
2.研究二阶对象的三种阻尼比下的响应曲线及系统的稳定性。
3.熟悉Routh判据,用Routh判据对三阶系统进行稳定性分析。
二、实验设备PC机一台,TD-ACC+教学实验系统一套。
三、实验原理及内容1.典型的二阶系统稳定性分析(1) 结构框图:如图1-1所示。
R(S)+_E(S)1T0 SK1T S+11C(S)图1-1(2) 对应的模拟电路图:如图1-2所示。
1uF20K200K2uFRr(t) 20K_500K__输入20K-C(t)输出10K10K_C (t)输出测量端图1-2(3) 理论分析系统开环传递函数为:G(s)= K1/[(T0S)(T1S+1)] 开环增益: K=K1/T0(4) 实验内容先算出临界阻尼、欠阻尼、过阻尼时电阻R的理论值,再将理论值应用于模拟电路中,观察二阶系统的动态性能及稳定性,应与理论分析基本吻合。
在此实验中由图1-2,可以确定图1-1中的参数。
T0??, T1??,K1?? ?K??T0 = 1s, T1 = 0.2s, K1 = 200/R, K=200/R系统闭环传递函数为:W(s)?? W(s) = K/(S2+5S+K) 其中自然振荡角频率:?n??√(K/T1)=10√(10/R) ;阻尼比:???。
√(10R)/40 2.典型的三阶系统稳定性分析 (1) 结构框图:如图1-3所示。
R(S)+_E(S)1T0 SK1T 1 S+1K2T 2 S+1C(S)图1-3(2) 模拟电路图:如图1-4所示。
100K1uF500K20K2uF1uFRr(t) 20K_500K_100K__输入10K20K10K_C(t)输出测量端图1-4(3) 理论分析系统的开环传函为:G(s)H(s)?? G(s)H(s) = (500/R)/[s(0.1s+1)(0.5s+1)]系统的特征方程为:1?G(s)H(s)?0。
北京科技⼤学材料⼒学性能平⾯应变断裂韧性试验报告材科09级平⾯应变断裂韧性试验报告⼀、试验⽬的、任务与要求1.通过三点弯曲试验测定40Cr的平⾯应变断裂韧度;2.加深理解平⾯应变断裂韧度的应⽤及其前提条件。
⼆、试验原理断裂条件是:σ√aa=材料常数σ为正应⼒,2aa为试样或者构件中的裂纹长度。
线弹性断裂⼒学断裂判据:KK=YYYY√aa≥KK II IIY是裂纹形状因⼦。
平⾯应变断裂韧度KK II II是材料抵抗裂纹扩展能⼒的特征参量,它与裂纹的尺⼨及承受的应⼒⽆关。
它可以⽤于:●评价材料的适⽤性●作为材料的验收和质量控制标准●对构件的断裂安全性进⾏评价三、试验材料与试样本试验所⽤材料为40Cr钢,热处理⼯艺为:860℃淬⽕,220℃回⽕,屈服强度RR pp0.2= 1400MMMMaa1。
试样为三点弯曲试样SE(B),名义跨距S=4W。
其标准⽐例和公差见图1:图1 弯曲试样SE(B)的标准⽐例和公差1屈服强度由单向拉伸试验得出,并⾮本试验所得。
四、试验仪器与设备1.WDW-200D万能拉伸试验机;2.⼯具显微镜,最⼩分度为0.001 mm;3.YYJ-4/10引伸计,能够准确指⽰裂纹嘴标距间的相对位移,且能稳妥地安在试样上;4.游标卡尺,精度为0.02 mm。
五、试验步骤1.试验之前按照国标要求预先制备好疲劳裂纹;2.测量试样厚度B:从疲劳裂纹顶端⾄试样的⽆缺⼝边,沿着预期的裂纹扩展线,在三个等间隔位置上测量厚度B,准确到0.025 mm或0.1%B,取较⼤者,取三次测量平均值;3.测量试样宽度W:在缺⼝附近⾄少三个位置上测量宽度W,准确到0.0025 mm或0.1%W,取较⼤者,计算平均值;4.在试样上粘贴引伸计卡装⼑⼝2;5.在试样上装载引伸计后,将试样装于试验机上,不断调整试样位置,使其处于载样台的正中,裂纹扩展⾯与加载压头要处于⼀个平⾯上,避免⼆者错位或形成明显不为0的夹⾓。
然后设置加载速率为0.3mm/min进⾏加载;6.试样断裂后,测量裂纹长度aa:在B/4、B/2、3B/4的位置上测量裂纹长度aa2、aa3、aa4,同时测量aa1与aa5。
拉伸试验预习报告一、试验目的:1、测定低碳钢在退火、正火和淬火三种不同热处理状态下的强度与塑性性能2、测定低碳钢的应变硬化指数和应变硬化系数二、试验要求:按照相关国标标准(GB/T228-2002:金属材料室温拉伸试验方法)要求完成试验测量工作。
三、引言◆拉伸试验是评定金属材料性能的常用测量方法,可以检测强度与塑性性能。
◆拉伸试验测定的拉伸曲线还是观察金属材料塑性变形过程的良好手段。
在均匀塑性变形阶段,Hollommon公式可以较好地描述金属塑性变形规律。
该经验公式中,反映材料性能的两个参数是应变硬化系数k和应变硬化指数n。
◆低碳钢是具有良好塑性的金属,经过不同的热处理获得不同微观组织结构,因而具有不同的强度与塑性。
通过拉伸试验观察淬火、正火和退火三种不同的热处理后,低碳钢的性能与塑性参数n,k的变化。
按我国目前执行的国家GB/T 228—2002标准——《金属材料室温拉伸试验方法》的规定,在室温10℃~35℃的范围内进行试验。
将试样安装在试验机的夹头中,然后开动试验机,使试样受到缓慢增加的拉力(应根据材料性能和试验目的确定拉伸速度),直到拉断为止,并利用试验机的自动绘图装置绘出材料的拉伸图(图2-2所示)。
应当指出,试验机自动绘图装置绘出的拉伸变形ΔL主要是整个试样(不只是标距部分)的伸长,还包括机器的弹性变形和试样在夹头中的滑动等因素。
由于试样开始受力时,头部在夹头内的滑动较大,故绘出的拉伸图最初一段是曲线。
(a)低碳钢拉伸曲线图(b)铸铁拉伸曲线图图1 由试验机绘图装置绘出的拉伸曲线图低碳钢(典型的塑性材料)当拉力较小时,试样伸长量与力成正比增加,保持直线关系,拉力超过F P 后拉伸曲线将由直变曲。
保持直线关系的最大拉力就是材料比例极限的力值F P 。
在F P 的上方附近有一点是F c ,若拉力小于F c 而卸载时,卸载后试样立刻恢复原状,若拉力大于F c 后再卸载,则试件只能部分恢复,保留的残余变形即为塑性变形,因而F c 是代表材料弹性极限的力值。
北京科技⼤学材料⼒学性能⾦属系列冲击试验报告材科09级⾦属系列冲击试验报告⼀、试验内容、⽬的与要求通过测定低碳钢、⼯业纯铁和T8钢在不同温度下的冲击吸收功,观察⽐较⾦属韧脆转变特性。
并结合夏⽐冲击试验归纳总结降低⾦属韧性的致脆因素。
⼆、试验材料与试样试验材料:低碳钢1、⼯业纯铁和T8钢;试样:本次试验采⽤GB/T229-1994⾦属夏⽐缺⼝冲击试验⽅法,试样为缺⼝深度为2mm 的标准夏⽐U型缺⼝冲击试样,试样的具体尺⼨及公差如图1所⽰:图1 缺⼝深度为2mm的标准夏⽐U型缺⼝冲击试样试样的制备应避免由于加⼯硬化或过热⽽影响⾦属的冲击性能;试样缺⼝底部应光滑,对于仲裁试验,缺⼝底部表⾯粗糙参数RR aa应不⼤于1.6µµµµ;试样标记的位置不应影响试样的⽀承和定位,并且应尽量远离缺⼝。
三、试验设备、器具与其他⽤品1本次试验中,低碳钢使⽤Q235钢1. 冲击试验机JB-300B,主要性能指标如下2:●最⼤冲击能量:300J●摆锤预扬⾓:150°●摆轴中⼼⾄打击中⼼的距离:750mm●冲击速度:5.2m/s●试样⽀座跨距:40mm●试样⽀座端圆弧半径:R1-1.5mm●冲击圆弧半径:30°●冲击⼑厚度:16mm2. ⼯具显微镜3. 杜⽡瓶(保温⽤)4. 温度计测温⽤的玻璃温度计最⼩分度值应不⼤于1℃;测温热电偶应符合II级热电偶要求;测温仪器(数字指⽰装置或电位差计)的误差应不超过±0.1%。
5. 介质本试验采⽤的介质有热⽔、液氮、⼄醇。
6. 夹具四、试验原理与步骤本试验的原理为:韧性是材料承受载荷作⽤导致发⽣断裂的过程中吸收能量的特性。
冲击试验是在⾼速载荷的作⽤下材料韧性的通⽤试验⽅法,试验测量结果为冲击吸收功。
采⽤系列冲击试验,即测定材料在不同温度下的冲击吸收功,可以确定其韧脆转变温度。
试验步骤为:1.检查冲击试验机是否⼯作正常,本步骤由实验室教师完成;2.⼩组成员分⼯,每⼈领取⼀个试样,并确定⾃⼰试样的冲击温度3;3.根据试样冲击温度对试样进⾏降温、升温或保持室温:●若是⽔温样品,则在杜⽡瓶中加⼊⾜够的热⽔,⽤夹具将样品放⼊杜⽡瓶中浸没,连同夹具⼀起保温,保温时间不少于5min4;●若是低温样品,则向杜⽡瓶中加⼊液氮,⽤夹具将样品放⼊杜⽡瓶中浸没,连同夹具⼀起保温,在降温时要看是否低于测试温度,若没有,则再加⼊液氮来降温(此时温度计要拿出,否则会损坏温度计)。
测试系统设计与实践实验报告学院:北京科技大学机械工程学院专业:机械工程姓名:凌启辉学号:S2*******一、实验目的:1 直流稳压电源的制作这里所讲的电源是各种电路中常用的直流稳压电源。
它一般可分为多用途电源和专用电源两种。
多用途电源的设计和制作是比较繁琐的,因为它的使用对象繁多,所以设计制作时要考虑的问题也比较多,如:电源精度、纹波系数、温度系数、带载能力、抗干扰能力、保护能力。
以及电压的输出范围(mV ~kV 档)、调整范围、电流的输出和调整范围,最后还要设计面板的实用性、合理性、直观性和美观性等等。
而专用电源的设计制作就相对简单得多,因为它通常只用于一种负载。
下面简单的介绍一种+5V 直流稳压电源。
它可作为为简单放大器供电的专用电源。
首先要根据放大器的工作状况,确定电源的输出电压和电流,一般放大器的电源为5~15V ,电流为150mA ,除非是高精度高频放大器电源,一般不考虑其它电源参数。
1)元件选择 (1)绘制电路图图1-3 单稳压电源(2)选择7805集成稳压器,其输出电压为+5V ,最大电流为1.5A 。
(3)确定7805输入电压范围由于三端集成稳压器有一个使用最小压差(输入电压与输出电压的差值)的限制,所以变压器的绕组电压也不能过低。
三端集成稳压器的最小输入、输出电压差约为2V 。
一般应使这一压差保持在6V 左右,所以应使7805最小输入为7V ,最好应为11V 左右,最大不能超过35V 。
(4)变压器的选择由于负载功率不大,变压器的功率可不做过多考虑,选5w 左右即可。
次级电压一般应在12V ,即12⨯0.9(效率)=10.8V 。
最小应在8V ,即8⨯0.9(效率)=7.2V 。
(注:用桥式整流电路时有V 出=0.9V 入) (5)二极管的选择整流电路选择效率较高的全波整流方式,二极管可选择1N400系列,其电压在100V ~800V 以上,电流为1A 。
(6)电容的选择电容的种类有:云母、陶瓷、聚酯树脂、聚苯乙烯、聚丙烯、聚乙烯、聚酯、聚碳酸酯以及钽电解、铝电解电容器。
本文部分内容来自网络整理,本司不为其真实性负责,如有异议或侵权请及时联系,本司将立即删除!== 本文为word格式,下载后可方便编辑和修改! ==北科大测试系统与实践实验报告篇一:北科大测试系统与实践实验报告1 直流稳压电源的制作首先,熟悉万用表、电烙铁的功能与使用方法,电子元器件的焊接技术,元器件的布臵及实验板的使用及各个所需电子的用途。
这里所讲的电源是各种电路中常用的直流稳压电源。
它一般可分为多用途电源和专用电源两种。
多用途电源的设计和制作是比较繁琐的,因为它的使用对象繁多,所以设计制作时要考虑的问题也比较多,如:电源精度、纹波系数、温度系数、带载能力、抗干扰能力、保护能力。
以及电压的输出范围(mV~kV档)、调整范围、电流的输出和调整范围,最后还要设计面板的实用性、合理性、直观性和美观性等等。
而专用电源的设计制作就相对简单得多,因为它通常只用于一种负载。
下面简单的介绍一种+5V直流稳压电源。
它可作为为简单放大器供电的专用电源。
首先要根据放大器的工作状况,确定电源的输出电压和电流,一般放大器的电源为5~15V,电流为150mA,除非是高精度高频放大器电源,一般不考虑其它电源参数。
1)元件选择 (1)绘制电路图图1-1 单稳压电源(2) 电子元件的选择:(a)选择7805集成稳压器,其输出电压为+5V,最大电流为1.5A。
(b)确定7805输入电压范围由于三端集成稳压器有一个使用最小压差(输入电压与输出电压的差值)的限制,所以变压器的绕组电压也不能过低。
三端集成稳压器的最小输入、输出电压差约为2V。
一般应使这一压差保持在6V左右,所以应使7805最小输入为7V,最好应为11V左右,最大不能超过35V。
(c)变压器的选择由于负载功率不大,变压器的功率可不做过多考虑,选5w左右即可。
次级电压一般应在12V,即12?0.9(效率)=10.8V。
最小应在8V,即8?0.9(效率)=7.2V。
(注:用桥式整流电路时有V出=0.9V入)(d)二极管的选择整流电路选择效率较高的全波整流方式,二极管可选择1N400系列,其电压在100V~800V以上,电流为1A。
电机及其运动控制实验报告学院自动化专业班级自班姓名学号 412成绩2015年1月实验一直流他励电动机机械特性一.实验目的了解直流电动机的各种运转状态时的机械特性二.预习要点1.改变他励直流电动机械特性有哪些方法?2.他励直流电动机在什么情况下,从电动机运行状态进入回馈制动状态?他励直流电动机回馈制动时,能量传递关系,电动势平衡方程式及机械特性又是什么情况?3.他励直流电动机反接制动时,能量传递关系,电动势平衡方程式及机械特性。
三.实验项目1.直流他励电动机机械特性。
2.回馈制动特性3. 自由停车及能耗制动。
4.反接制动。
四.实验设备及仪器1.NMEL系列电机系统教学实验台主控制屏。
2.电机导轨及转速表(MMEL-13)3.三相可调电阻900Ω(NMEL-03)4.三相可调电阻90Ω(NMEL-04)5.波形测试及开关板(NMEL-05B)6、直流电压、电流、毫安表(NMEL-06)7.电机起动箱(NMEL-09)五.实验方法及步骤1.直流他励电动机机械特性及回馈制动特性接线图如图1-1图中直流电压表V1为220V可调直流稳压电源(电枢电源)自带,V2为MEL-06上直流电压表,量程为300V;直流电流表mA1、A1分别为直流励磁及220V可调直流稳压电源自带毫安表、安培表;mA2、A2分别选用量程为200mA、5A的毫安表、安培表(NMEL-06)R1选用1800Ω欧姆电阻(NMEL-03两只900Ω电阻相串联)R2选用180欧姆电阻(NMEL-04中两90欧姆电阻相串联)R3选用3000Ω磁场调节电阻(NMEL-09)R4选用2250Ω电阻(用NMEL-03中两只900Ω电阻相并联再加上两只900Ω电阻相串联)开关S1、S2选用NMEL-05中的双刀双掷开关。
M为直流他励电动机M03,请抄写电机铭牌上的参数并填入下表中:表1-1U N I N n N P N U f I f220V 1.1A 1600rpm 185WG为直流发电机M12,请抄写电机铭牌上的参数并填入下表中:表1-2U N I N n N P N U f I f220V 0.55A 1500rpm 80W图1-1直流他励电动机机械特性实验线路图按图1-1接线,在开启电源前,检查开关、电阻的设置;(1)开关S1合向“1”端,S2合向“2”端。
四端法测量Fe -Cr -Al 丝的电阻率2019年9月11日星期三一、实验目的了解接触电阻对低值电阻测量的影响 学会采用四端法测量低值电阻掌握实验方案设计中常采用的“误差等分配原则”二、实验仪器待测Fe -Cr -Al 金属丝(直径约为0.33cm ,长度约为26.5cm ) 标准电阻(阻值为0.05000Ω,等级为0.1级) 滑线电阻(全电阻为30Ω,额定电流为3A ) 千分尺(量程为0~25mm ,最小刻度为0.01mm ) 米尺(量程为0~30cm ,最小刻度为0.1cm ) 4位半数字万用表(等级为0.5级),稳压电源、开关、导线等。
三、实验原理1、四端法测量排除接触电阻对低值电阻的测量 值的影响将试样两端和接线柱J 、J’相连,在试样两端靠里,又有两根导线将试样于接线柱P 、P’相连。
电路分析如图所示J 、J’接线柱接主回路,而测量的低电阻只是其中一段有断面线的Rx ,Rx 两端接P 、P’接线柱,测量Rx 两端电压的电压表就接到P 、P’之间,引出分支电流I g 的接触电阻与导线电阻r p 、 r p ,。
在伏特计的回路里,他们与R g v 相比很小,可以忽略,而且由于I ≫I g ,所以伏特计所测得的电压U P =IR x ,这样就可以排除导线与接线电阻的影响,测出R x 两端的电位差。
2、低值电阻测量中的比较法电路原理如图所示JJ`J J`R xR x低电阻P P` R g vPP`R g v VIr jI gr pr p ′r j ′接线图等效电路图电路中的电流大小可由标准电阻Rn 上的电压测量得出,即I =Un R n,如果测得待测样品的电压U x ,则待测样品的电阻R x 为:R x =U x I =U xU n R n (4.9−1)电阻率:ρ=πd 24l R x =πd 2U x R n4lU n(4.9−2)d 为待测电阻的横截面直径,l 为电压测量点的距离。
3、实验要求电阻率的相对不确定度不大于0.4% ,根据误差传递公式,电阻率的相对不确定度U ρρ=√(U U x U x )2+(U R n R n )2+(2U d d )2+(U l l )2+(U U n U n )2≤0.4% (4.9−3)标准电阻为0.1级,其相对不确定度为:U Rn R n=0.1%4位半万用表200mV 档的仪器误差为:∆V 仪=(0.05%×U 测+0.03) mV U d =0.004mm d =3.3mm U l =0.05cm l =26.5cm根据误差等分配原则的要求,式(4.9-3)中U U x U x ≈U U nU n(4.9−5) 联立式(4.9-3)、式(4.9-4)、式(4.9-5)得U n ≈U x ≥26mV即测得的标准电阻和Fe -Cr -Al 丝两端的电压值理论上应大于26mV ,根据实验要求设计实验电路如下:恒流源P P P’ P’ J’ J’ JJ标准电阻Rn样品RxUnUx 恒压源P P P ’P ’ J ’J ’ J 标准电阻Rn样品RxUnUx J四、实验步骤1、根据要求设计电路图。
北京科技大学材科1005班 XXX 材料力学性能试验低碳钢拉伸试验报告低碳钢拉伸试验报告XXX北京科技大学材料科学与工程学院材科1005班一、试验目的与要求1. 测定低碳钢在退火、正火和回火三种不同热处理状态下的强度与塑性。
2. 测定低碳钢的应变硬化指数和应变硬化系数。
相关实验任务按照国标GB/T228-2002要求完成。
二、试验内容通过室温拉伸实验测试三种不同热处理状态下的屈服强度、抗拉强度、断后伸长率、断面收缩率,并通过Hollomon公式计算应变硬化指数和应变硬化系数,测试过程执行GB/T228-2002。
1. 实验材料与试样试验材料:退火低碳钢、正火低碳钢和淬火低碳钢。
试验试样:在退火、正火和回火低碳钢R4标准试样各一个。
2. 实验设备与仪器游标卡尺,最高精度为0.02mm划线器,标记准确到±1%引伸计,标距50mm万能材料试验机WDW-200D。
主要性能指标如下:◆最大载荷200KNI◆试验力精度优于示值得0.5%◆力值测量范围:最大试验力的0.4%-100%◆变形测量准确度:在引伸计满量程的2%-100%范围内优于示值的1%◆横梁位移测量:分辨率为0.001mm◆横梁速度范围:0.005mm/min-500mm/min,无级,任意设定◆夹具形式:标准楔形拉伸附具、压缩附具、弯曲附具◆载荷传感器:0.5级3. 试验步骤a) 给三个试样编号。
b) 用游标卡尺测量试样的原始直径d0II,并检测是否满足R4标准试样公差要求III。
c) 用划线器标识试样的原始标距L0。
d) 装卡引伸计并安装试样。
e) 调试程序并开始测试IV。
I 低碳钢回火后的抗拉强度在600MPa左右,R4标准试样的直径为10mm,估计最大试验力F=600×10−6×π(10×10−3)2=47kN<200kN,故200KN满足实验需要。
14II原始直径d0测量方法为:用游标卡尺在等直段上选取试样的两端和中央的三个截面,每一个截面沿互相垂直的两个方向测出直径,取最小直径计算截面积S0。
《计算机控制技术》实验报告学院自动化学院专业班级自1303同组成员姓名学号2016年 6月目录实验一过程通道和数据采集处理 (3)一、输入与输出通道 (3)1. AD 转换实验` (4)2. DA 转换实验` (17)二、信号的采样与保持` (20)1. 零阶保持实验` (20)三、数字滤波 (24)1. 一阶惯性实验 (24)实验二开环系统的数字程序控制 (29)数字PWM 发生器和直流电机调速控制 (29)一、实验目的 (29)二、实验容` (29)三、实验所用仪表及设备 (29)四、实验原理及步骤 (29)五、思考题 (33)实验三数字PID闭环控制 (33)数字PID控制算法 (33)积分分离法PID控制 (34)简易工程法整定PID 参数 (41)扩充临界比例度法 (42)扩充响应曲线法 (43)实验一过程通道和数据采集处理为了实现计算机对生产过程或现场对象的控制,需要将对象的各种测量参数按要求转换成数字信号送入计算机;经计算机运算、处理后,再转换成适合于对生产过程进行控制的量。
所以在微机和生产过程之间,必须设置信息的传递和变换的连接通道,该通道称为过程通道。
它包括模拟量输入通道、模拟量输出通道、数字量输入通道、数字量输出通道。
模拟量输入通道:主要功能是将随时间连续变化的模拟输入信号变换成数字信号送入计算机,主要有多路转化器、采样保持器和A/D转换器等组成。
模拟量输出通道:它将计算机输出的数字信号转换为连续的电压或电流信号,主要有D/A 转换器和输出保持器组成。
数字量输入通道:控制系统中,以电平高低和开关通断等两位状态表示的信号称为数字量,这些数据可以作为设备的状态送往计算机。
数字量输出通道:有的执行机构需要开关量控制信号 (如步进电机),计算机可以通过I/O 接口电路或者继电器的断开和闭合来控制。
输入与输出通道本实验教程主要介绍以A/D 和D/A 为主的模拟量输入输出通道,A/D 和D/A 的芯片非常多,这里主要介绍人们最常用的ADC0809 和TLC7528。
北京科技大学实验报告学院:高等工程师学院专业:自动化(卓越计划)班级:自E181 姓名:杨威学号: 41818074 实验日期:2020 年5月20日一、实验名称:显示译码电路1、实验内容与要求:(1)测试显示译码器74LS248的基本功能使LTN=0,其余为任意状态,这时数码管各段全部点亮,否则数码管是坏的。
再将BIN/RBON接地,数码管全灭,说明数码管是好的。
D、C、B、A分别接拨档逻辑开关,LTN、RBIN和BIN/RBON分别接逻辑高电平。
在不同输入状态下,将从数码管观察到的字形填入功能表中。
使LTN=1,BIN/RBON接一个发光二极管,在RBIN为1和0的情况,使拨档开关的输出为0000,观察灭零功能。
(2)用74LS154实现16进制显示译码器普通显示译码器能够实现10进制数的译码显示,如果要实现16进制数的译码显示需要自行设计74LS154的引脚分布:功能表:2、实验相关知识与原理:(1)数码显示器LC5011-11就是一种共阴极数码显示器。
它的引脚分布如下图所示,X为共阴极,DP为小数点。
其内部是八段发光二极管的负极连在一起的电路。
当在它的a、b、c、∙∙∙、g、DP加上正向电压时,各段发光二极管就点亮。
共阳极数码显示器则相反。
(2)显示译码器74LS248是BCD码到七段码的显示译码器,它可以直接驱动共阴极数码管。
引脚图:功能表:3、显示译码器74248的基本功能验证:(1)原理图截图(2)实验仿真仿真波形如下显示译码器74248的功能验证表格见下一页4、用74154实现十六进制显示译码器: (1)实验设计设i m 为译码器的对应的O0N-O15N 对应的输出,OA-OG 为对应七段数码管的每一根管的输入,因此根据16进制显示译码器的功能表中OA-OG 与D 、C 、B 、A 之间的关系,写出如下各逻辑表达式:14111356111214152121415147101513457912371301712OA mm m m OB m m m m m m OC m m m m OD m m m m m OE m m m m m m OF m m m m m OG m m m m =⋅⋅⋅=⋅⋅⋅⋅⋅=⋅⋅⋅=⋅⋅⋅⋅=⋅⋅⋅⋅⋅=⋅⋅⋅⋅=⋅⋅⋅(2)设计原理图截图(3)实验仿真仿真波形:仿真结果表:5、实验思考题:74248是4线-七段译码器,输出刚好对应共阴数码管的七段。
生产实习专题报告题目:一般金属材料生产过程化学检测专题报告学院:材料科学与工程学院专业:材料科学与工程姓名:学号:41130目录1化学检测概述 (3)2化学分析 (3)2.1分析对象 (3)2.2分析方法 (3)2.2.1容量法 (3)2.2.2分光光度法 (4)2.3分析步骤 (4)3分析仪器 (4)3.1概述 (4)3.2具体仪器介绍 (5)3.2.1 X射线荧光光谱仪 (5)3.2.2火花直读光谱仪 (5)3.2.3 电感耦合等离子光谱发生仪 (6)3.2.4电感耦合等离子体质谱仪 (7)3.2.5石墨炉原子吸收光谱仪 (7)3.2.6火焰原子吸收光谱仪 (7)3.2.7红外碳硫仪 (7)3.2.8氧氮分析仪与定氢仪 (8)4总结 (8)1化学检测概述化学检测的主要任务是对试样中的化学成分进行分析,通过分析样品中的元素种类和元素含量,以确定原材料、生产中的产品、成品的化学元素上是否达到标准,从而对元素的含量进行控制,对产品的化学质量进行把关。
样品在生产出后的第一道关即为化学分析,之后再做力学检测,最后做物理检测。
如果化学成分不合格,是需要回炉重炼的。
北冶功能材料有限公司的化学检测方法多样、仪器先进。
根据原理的不同主要分为原材料分析(化学滴定法)、发射光谱仪、发射质谱仪、吸收光谱仪、气体分析仪。
2化学分析2.1分析对象北冶公司化学分析为手工操作的分析方法,其分析对象主要包括熔炼所用的原材料(各种纯金属,如Fe、Mn、Co、Cu、Cr等)、原材料辅料(如脱磷、脱硫、制备坩埚所用材料等)、出钢前钢液的成分分析、成品分析。
(需冷却后脱去氧化皮再进行分析)2.2分析方法化学分析时所采用的方法有容量法和分光光度法两种。
2.2.1容量法当物质含量达到5%时常用容量法。
容量法又称滴定法,又分直接滴定与间接滴定。
容量法利用带有颜色的元素或酸碱指示剂的变色反应,通过化学反应方程式的化学计量数进行计算,从而得出样品中元素的含量。
正弦信号8000Hz 2.28V4000Hz 2.28V4000Hz 1.01V方波信号F=2000,A=2.74F=4000,A=2.73F=4000,A=3.49F=2000,A=1.38F=1000,a=1.38F=2000,a=0.48半波F=2000,a=0.44F=5000,a=0.44F=5000,a=0.89F=2000,a=0.67F=5000,a=0.67f=5000,a=1.31实验二方波,占空比1/2,a=1v,f=1000hz(t=4.8*0.2ms,a=1.9*0.5v)方波,占空比1/2,a=1v, F=5000(t=3.8*50um,a=1.9*0.5)F=10000hz(f=4.8*20us,A=1.8*0.5v)2’f=10000hz,占空比0.5,幅值0.5V(a=0.5v,t=2.5*20us)2’f=10000hz,a=1.5v占空比0.5(a=2.8*0.5v,t=2.5*20us)F=10000hz,幅值=1v,占空比0.25(a1=2.8*0.5,a2=1*0.5)F=10000hz,幅值=1v,占空比0.125(a1=3.2*0.5,a2=0.5*0.5)实验三:第一个:方波:4000hz,1.5v一阶谐波:t=2.5*0.1ms a=2.8*0.2v二阶谐波:t=0.2 ms a=50mv三阶谐波:t=20us a=0.1v四阶谐波:t=20us a=10mv五阶谐波:t=20us a=0.1v六阶谐波:t=20us a=20mv七阶谐波:t=20us a=50mv八阶谐波:t=50us a=50mv第二个:一阶谐波:t=50us a=0.5v二阶谐波:t=0.2ms a=20mv三阶谐波:t=50us a=0.1v四阶谐波:t=20us a=10mv五阶谐波:t=20us a=0.1v六阶谐波:t=20us a=50mv(多拍了)七阶谐波:t=20us a=50mv八阶谐波:t=20us a=0.1v第三组:三角波:f=4000hz 幅值是1.5v 第一个:一阶谐波:t=50us a=0.5v二阶谐波:t=0.2ms a=50mv三阶谐波:t=20us a=50mv四阶谐波:t=20us a=20mv五阶谐波:t=20us a=20mv六阶谐波:t=20us a=20mv七阶谐波:t=20us a=20mv八阶谐波:t=20us a=20mv第二个(合成):一阶谐波:t=50us a=0.5v二阶谐波:t=0.2ms a=50mv三阶谐波:t=20us a=50mv四阶谐波:t=20us a=20mv五阶谐波:t=20us a=20mv六阶谐波:t=20us a=20mv七阶谐波:t=20us a=20mv八阶谐波:t=20us a=20mv实验四:1.正弦波100hz 抽样脉冲3khz,占空比1/8 603:t=2ms;a=2v604:t=2ms,a=0.5v2.正弦波100hz 抽样脉冲6khz,占空比1/8 603:t=2ms;a=1v604:t=2ms;a=0.2v正弦波100hz 抽样脉冲12khz,占空比1/8 603:t=2ms;a=1v604:t=2ms;a=0.2v3. 正弦波4khz 抽样脉冲3khz,占空比1/8 604:t=0.2ms;a=0.1v603:t=0.2ms;a=1v正弦波4khz 抽样脉冲6khz,占空比1/8 603:t=0.1ms;a=1v604:t=0.1ms;a=20mv正弦波4khz 抽样脉冲12khz,占空比1/8 603:t=0.1ms;a=1v604:t=0.2ms;a=50mv3. 方波100hz 抽样脉冲3khz,占空比1/8 603:t=2 ms;a=50mv604:t=2ms;a=0.1v方波100hz 抽样脉冲6khz,占空比1/8 603:t=1ms;a=1v604:t=5ms;a=0.1v方波100hz 抽样脉冲12khz,占空比1/8604:t=2ms;a=0.1v方波1khz 抽样脉冲12khz,占空比1/8604:t=0.2ms;a=50mv。
北京科技大学参数检测实验报告全实验六工业热电偶的校验摘要:本实验重在了解热电偶的工作原理并通过对热电偶进行校正验证镍铬热电偶的准确性并了解补偿导线的使用方法。
关键词:热电偶校正标准被校补偿导线1 引言(1)实验目的1.了解热电偶的工作原理、构造及使用方法。
了解热电势与热端温度的关系。
了解对热电偶进行校正的原因及校正方法,能独立地进行校正实验和绘制校正曲线。
2.了解冷端温度对测量的影响及补偿导线的使用方法。
3.通过测量热电势掌握携带式直流电位差计的使用方法。
(2)实验设备1.铂铑-铂热电偶(标准热电偶)1支2.镍铬-镍硅热电偶(被校正热电偶)1支3.热电偶卧式检定炉(附温度控制器)1台4.携带式直流电位差计 1台5.酒精温度计 1支6.广口保温瓶 1个7.热浴杯及酒精灯各1个2 内容1.了解直流电位差计各旋钮、开关及检流计的作用,掌握直流电位差计的使用方法。
2.热电偶校正(1)实验开始,给检定炉供电,炉温给定值为400ºC。
当炉温稳定后,用电位差计分别测量标准热电偶和被校正热电偶的热电势,每个校正点的测量不得少于四次。
数据记录于表6-1。
(2)依次校正600ºC、 800ºC、 1000ºC各点。
(3)将测量电势求取平均值并转换成温度,计算误差,根据表6-3判断被热电偶是否合格。
绘制校验曲线。
3.热电偶冷端温度对测温的影响及补偿导线的使用方法。
(1)1000ºC校正点作完后,保持炉温不变。
测量热浴杯中的水温,然后用电位差计分别测量镍铬-镍硅热电偶未加补偿导线和加补偿导线的热电势。
数据记录于表6-2中。
(2)用酒精灯加热热浴杯,当水温依次为30ºC、 40ºC、 50ºC时,用电位差计分别测量镍铬-镍硅热电偶未加补偿导线和加补偿导线的热电势。
数据记录于表6-2中。
(3)用铂铑-铂热电偶测量炉温,检查实验过程中炉温是否稳定,分析若炉温变化对实验的影响。
(4)将测量电势转换为温度,绘制热电偶冷端温度对测量影响曲线。
3 实验结果及分析表6-1热电偶校正(温度:ºC,电势mV)标准热电偶S 被校热电偶K测量电势mV 温度测量电势mV 温度误差3.233 3.236 3.232 3.234 397.5 16.334 16.30516.286 16.308 398.3 0.85.212 5.223 5.219 5.218 598.7 24.901 24.91424.906 24.907 600.1 1.47.343 7.332 7.318 7.331 798.3 33.379 33.33633.297 33.337 800.1 1.89.593 9.585 9.580 9.586 1000.8 41.483 41.4641.450 41.464 1004.1 3.3表6-3工业热电偶允许误差范围热电偶名称分度号使用温度范围允许误差铂铑-铂S 0—600ºC ±1.5ºC600—1600ºC ±0.25%t镍铬-镍硅K 0-400ºC ±3ºC 400-1300ºC ±0.75%t均大于测得的误差。
所以被测热电阻合格。
校验曲线:表6-2 热电偶冷端温度对测量影响水浴温度ºC 加补偿导线未加补偿导线 误差ºC 测量电势 mV 温度 ºC测量电势 mV温度 ºC30 41.504 1006.1 40.693 985.25 20.85 40 41.473 1005.3 40.424 978.5 26.8 50 41.404 1004.5 40.278 974.5 29.800.511.522.533.5050010001500温度误差关系图温度误差关系图多项式(温度误差关系图)从图中可以看出随着冷端温度的上升,测量误差越来越大。
加了补偿导线后,测量误差明显增大。
思考题1 控制系统的炉温误差对热电偶的校验影响严重吗?为什么?不严重,校正的时候是用标准热电偶测得的温度,对被校正的热电偶测得的温度进行校验。
除此之外,在计算的时候是按照他们之间差值的百分数进行误差统计的,影响对二者同时存在,因而对差值影响不大,故对校验影响不严重。
2 热电偶的补偿导线有无极性?交换顺序后对读数有无影响?答:热电偶的补偿导线有正负极性,正负极的颜色是不同的,要正确连接补偿导线,否则起不到补偿作用,影响实验结果。
交换顺序后对读数也有一定影响。
3 热电偶的两根补偿导线所处的温度不同,对读数有何影响?例如用手指捏住其中一根导线的中部;同时捏住两根导线的中部;捏住单根补偿导线与热偶丝的接点处;补偿导线与电位差计连接的接线柱处。
各有何现象?分析原因。
这里是以手指作为热干扰源,应注意绝缘以避免成为噪声干扰源。
答:(1)用手指捏住其中一根导线的中部,根据中间导体定律,不影响测量; (2)同时捏住两根导线的中部,不影响;(3)捏住单根补偿导线与热偶丝的接点处,由中间导体定律的条件可知,会对回路电势产生影响,使读数不准确;(4)捏住补偿导线与电位差计连接的接线柱处时:将人体并联进了电路中,使读数不准确。
4 结论通过实验,我们更加理解了热电偶的工作原理,也通过校验镍铬-镍硅热电偶的准确性,了解了冷端温度对热电偶温度计测量的影响,知道了冷端温度越高,测量的误差就越大。
致谢 感谢老师的悉心指导参考文献 《检测技术实验指导书》 《检测技术及应用》051015202530350204060冷端温度对测量的影响冷端温度对测量的影响多项式(冷端温度对测量的影响)实验七光学高温计摘要:通过光学高温计测温关键词:光学高温计一、引言实验目的:1.光学高温计的测温原理。
2.熟悉光学高温计的构造及使用方法。
所用设备:1.WGG-2型光学高温计1台2.辐射光源1个3.自耦变压器1台二、内容实验内容及步骤:1.观察光学高温计各部分的构造。
2.掌握光学高温计测量温度的方法。
(1)装好光学高温计的工作电池,按下电源开关,试验滑线电阻改变时灯丝亮度是否变化,显示温度的指针是否偏转。
(2)接通辐射光源的电源,缓慢旋转自耦变压器的手柄,将电压分别调整至40V、60V、80V、100V,这时光源发亮,即可使用光学高温计测量温度。
并记录测量结果。
三、实验结果与分析表1-4 光学高温计测温自耦变压器电压值40V 60V 80V 100V光学高温计测量值950 1210 1430 1680 940 1220 1440 1670 945 1225 1420 1690思考题1.在高温计与被测温物体之间放置一块玻璃板、透明塑料板甚至水蒸气(哈气),对测量读数有无影响?高温计与灯丝之间的距离变化对测量有无影响?为什么?答:有影响,玻璃板、透明塑料板甚至水蒸气(哈气)对辐射有散射和吸收的作用,使接受辐射量变小,使测量值偏低。
理想情况下无影响,但实际上光学高温计与被测目标间的灰尘、烟雾、水蒸气、二氧化碳等对热辐射有散射和吸收作用,使测量值偏低,外来反射光线可使测量值增加。
为了减少中间介质的吸收,光学高温计应距被测物体不宜太远,一般在1~2m为宜。
2.将眼睛对灯丝亮度的识别过程改为CCD结合信号处理和电阻反馈的自动过程,就可以得到一台能够自动在线测量的仪器。
试设想并画出这种自动测量仪器的构成框图。
输出电被测CCD信号电阻四结论在实验中了解了光学高温计的使用方法,对课本工业丝隐式测温有了更加深刻的理解。
光学高温计通过对比已知温度的辐射量和未知温度的辐射量来确定温度。
致谢感谢实验老师在实验中对我们的悉心指导。
参考文献《检测技术实验指导书》《检测技术及应用》实验八浮球式压力计摘要:校验压力表关键词:浮球式压力计一、引言实验目的:1.了解浮球式压力计的结构,掌握其工作原理及使用方法。
2.掌握压力表校验的基本方法。
所用设备:1.Y047浮球式压力计1台2.弹簧管式压力表1块二、内容实验内容及步骤:校验弹簧管压力表。
1.校验前参照浮球式压力计的使用要求调整好浮球式压力计。
2.从弹簧管压力表下限开始(每隔0.025MPa作为一个校验点)将相应质量的砝码放在砝码架上(正行程)。
同时将弹簧管压力表指示值记入表8-1中。
三、实验结果与分析表8-1 校验弹簧管压力表砝码MPa 弹簧罐压力表示值引用误差% 正行程平均反行程平均误差0 0 0 0 0 0 0 0 00.0 25 0.02950.02950.02950.03000.03000.0300-0.00050.20.0 50 0.05400.05500.54500.05450.05500.05475-0.0002510.0 75 0.07900.07950.079250.08000.08000.0800-0.0007530.1 00 0.10450.10450.10450.100.100.1050-0.0000.250 50 50.1 25 0.12950.13000.129750.13000.12950.129750 00.1 50 0.15400.15400.15400.15450.15450.1545-0.00050.20.1 75 0.17850.17800.178250.17850.17800.178250 00.2 00 0.20300.20350.203250.20350.20350.2035-0.0002510.2 25 0.22800.22800.22800.22850.22850.2285-0.00050.20.2 50 0.25200.25200.25200.25200.25200.25200 0对所校验的仪表做出评价主要技术数据输出压力范围0.001-0.25MPa精确度±0.05%工作温度15-30℃额定气源压力0.5 MPa最高气源压力0.7 MPa最低气源压力输出压力的1.5倍,但不能低于0.3MPa不超过150 l/h耗气量(额定气源压力)答:根据与精确的浮球式压力计的参数比较,试验所用的浮球式压力计存在比较大的误差。
三、思考题1.实验中为何要对仪表做正反行程的校验?答:正反行程各测一次是为了得到校验点的绝对误差和差变的数值。
在实验时,参数上升或下降到快接近刻度值的时候应该缓慢的调节,使其逐渐变化到被校验的刻度点上,以免调过,如若,调过则要重新测量这个值。
2.如何检查在最高压力校验点处的正反行程误差?答:当参数从开始上升到最高的压力校验点时得到正行程的误差,继续上升后下降到最高压力校验点得到反行程的误差。
四、结论在实验中理解了浮球式压力计的使用方法,并且了解了正反方向检测仪表的方法。