定向越野规则和方法
- 格式:wps
- 大小:113.00 KB
- 文档页数:4
定向越野比赛规则
比赛规则
四人团队定向赛:每队4名队员每人一个指卡、一张地图(地图一样),要去完成两类任务。
(1)“必打点”:要求每位队员都要按1-2-3-…..顺序打完比打点;
(2)“自由点”:不要求按顺序打点,四个队员合作完成所有自由点即可。
打点完成后,取用时最长的队员成绩作为团队成绩。
团队中如果有人没有按顺序完成第1类任务、或集体没有完成第2类任务,以及超过有效比赛时间的成绩视为无效。
补充说明:如果打“必打点”顺序错误,在打终点站前可以改正,即是回到出错的必打点,从该点按正确顺序再打一遍往后的必打点。
例如打完第1个必打点后,直接去打第3个必打点了,打完第4个必打点后发现出错了,这时回去打第2个必打点,接着再打第3个、第4个必打点,即可改正错误。
如果回去打第2个必打点后,直接去打第5个必打点,错误没得到改正。
定向越野规则概述定向越野是一项全面而又刺激的户外运动,它结合了导航、速度和力量的要素。
参与者需要利用地图、指南针和导航技巧在未开垦的野外地域中找到特定的控制点。
本文将详细介绍定向越野的规则和要点,帮助读者更好地理解和参与这项活动。
二级标题1:地图和指南针三级标题1.1:地图的选择•参与者应选择比赛区域的地图,并熟悉地图的比例、符号解释和高度信息。
•地图的准确性至关重要,因此应选择最新版本的地图,并确保其可靠性和可读性。
三级标题1.2:指南针的使用•参与者需要学会使用指南针,以确定方向和在赛事中导航。
•指南针可用于确认地图方向和指示当前位置。
二级标题2:控制点三级标题2.1:控制点的设置•控制点是设在特定位置的标志,参与者需要根据地图上的坐标找到这些控制点。
•每个控制点都有一个唯一的代码,参与者需要正确读取代码并在途经该点时记录下来。
三级标题2.2:控制点的序列•控制点按照一定的顺序设置,参与者需要按照正确的顺序到达每个控制点。
•在到达目标之前,参与者不能跳过任何一个控制点。
三级标题2.3:控制点的发现•达到控制点后,参与者需要确认自己已经到达正确的控制点。
•这可以通过控制点上的代码和身边的地物进行确认。
二级标题3:比赛规则三级标题3.1:开始•参与者在出发点接收官方地图和控制点列表。
•开始信号响起后,参与者可以开始导航和徒步。
•出发的顺序通常按照竞赛规则或参与者的随机选择进行。
三级标题3.2:时间限制•定向越野通常有时间限制,参与者需要尽快找到所有控制点。
•如果在规定时间内无法找到全部控制点,参与者可尽量找到尽可能多的控制点。
三级标题3.3:团队和个人赛•参与者可以以个人或团队的形式参加定向越野比赛。
•团队成员之间可以互相协作,在寻找控制点时互相帮助。
三级标题3.4:违规行为•参与者必须遵守竞赛规则,不能使用任何不公平的手段。
•违反规则的参与者可能会受到处罚,甚至被取消资格。
二级标题4:技巧和准备三级标题4.1:导航技巧•参与者需要有一定的导航技巧,包括读取地图、使用指南针和确定自己的位置。
定向越野小游戏规则三篇篇一:定向越野小游戏规则人数安排:5人以一下用连续闯关形式,5人以上用多人PK方式。
游戏规则:由一个工作人员发指令,所有参赛者按照指令作动作,但是作的动作必须与要求做的动作相反。
一共6个动作:跳对应蹲、举左手对应抬右脚、举右手对应抬左脚。
游戏主持有节奏地报出动作,选手反应时间超过1.5秒,或明显慢于其他选手则出局,具体有主持把握。
PK平均5人决出一个胜利者得奖。
闯关需要听主持口令连续6-7次正确反应做出动作。
过关就有奖。
工作人员:游戏主持1、裁判2、秩序维持2。
共同进退:器材:布条/红绳,装水的矿泉水瓶,秒表,石灰粉操作:两个人背靠背,手臂肘部相扣,用布条把其中一人的左脚与另一个人的右脚绑在一起,其右脚与另一个人的左脚绑在一起。
两个人侧身一起按布置好的路线走。
碰倒路线中的矿泉水瓶、摔倒或用手撑地则判为失败.在规定时间内走完的为成功。
向前跑20米,绕水瓶转弯,往回跑,回到起点未结束。
两种形式:1、人数较少(8人以内)时,限时22秒,限定时间内完成有奖。
2、人多时,采取竞速,4队之中胜出的有奖。
工作人员安排:裁判1、计时1、绑绳加维持秩序3瞎子背瘸子游戏规则:男生背女生,男生当“瞎子”,蒙住眼睛,女生当“瘸子”,为“瞎子”指路,按指定路线绕过障碍,并完成任务。
步骤:1、男生蒙眼背着女生,原地转三圈。
2、女生指引男生,按指定路线绕过障碍,并将沿途的水瓶踢倒3、男生在终点前拾起一支花,献给女生。
4、冲过终点,完成游戏。
计分规则:1、按时间计算,第一名获得10分,第二名7分,第三名5分。
2、踢倒一个水瓶得2分。
3、成功将花拿起并献给女生,得3分。
4、碰到障碍(未碰倒),扣1分;碰倒障碍,扣2分。
备注:1、按S型放置4个胶凳作为障碍,参赛者从外围绕着障碍走。
2、沿途边上用线固定在地上以作指示。
3、在终点附近放一支花。
4、终点线宽1米。
5、一次可让3队或5队参加(视参加人数和奖品数量而定)。
定向越野竞赛规则越野竞赛作为一项富有挑战性的体育项目,吸引了越来越多的参与者。
其中,定向越野竞赛以其独特的规则和策略备受瞩目。
本文将对定向越野竞赛的规则进行详细介绍。
1. 赛事形式定向越野竞赛分为个人赛和团体赛两种形式。
个人赛指的是每名参赛选手单独完成比赛任务,而团体赛则要求多个选手组成团队,共同完成赛事要求。
通常情况下,团体赛的比赛难度更高,需要选手之间的协作和配合。
2. 场地选择定向越野竞赛通常会选择具有特殊地形和自然条件的户外场地进行。
比赛场地可能包括山林、沼泽、沙漠等各种复杂地形,选手需要在这些环境中进行定向和导航。
3. 竞赛规则3.1 比赛目标定向越野竞赛的主要目标是选手按照规定的路线快速到达指定地点。
这通常是由一系列的控制点组成,选手需要在规定的时间内找到并打卡。
比赛的最终排名将根据完成控制点的数量和用时综合得出。
3.2 地图和指南针比赛开始前,每个选手会收到一张详细的地图和一个指南针。
地图上标注了比赛路线、控制点和其他重要地标,选手需要根据地图上的信息规划和调整自己的路线。
指南针用于确定方向,在复杂的地形环境中给选手提供准确的导航。
3.3 时间限制定向越野竞赛通常会设置时间限制,以增加比赛的挑战性和紧迫感。
选手需要合理分配时间,尽力在规定时间内到达尽可能多的控制点。
3.4 排名和奖励比赛结束后,根据选手们完成的控制点数量和用时,组织方将对参赛选手进行排名。
通常情况下,完成控制点数量多且用时少的选手排名靠前。
对于个人赛和团体赛,组织方会分别颁发奖项和奖励。
4. 必备装备为了确保安全和公平竞争,定向越野竞赛对选手的装备有一定要求。
以下是一些常见的必备装备:4.1 跑鞋:轻便、具有良好的抓地力和缓冲性能的跑鞋能够提高选手的奔跑效率和舒适度。
4.2 指南针和地图:选手需要携带准确的指南针和地图,以便在比赛中进行导航。
4.3 记事本和笔:选手可借助记事本和笔记录关键信息,以便及时调整路线和策略。
定向越野比赛实施方案一、赛事背景。
定向越野比赛是一项具有挑战性和趣味性的户外运动,通过参赛者在未知地形中依靠地图和指南针找到指定的路标,完成规定的路线,考验参赛者的定向能力和体能素质。
本次比赛旨在推广定向越野运动,提高参赛者的户外定向能力,增强团队合作意识,促进健康生活方式的普及。
二、赛事地点。
本次定向越野比赛将在自然山林中进行,赛事地点选择地形复杂、地貌多样的山地地形,包括山地、森林、河流等自然地形,确保比赛的趣味性和挑战性。
三、赛事时间。
比赛时间定在周末,以方便更多的参赛者能够参与。
比赛时间预计为一天,包括赛前准备、比赛进行和颁奖等环节。
四、赛事规则。
1. 比赛采用计时赛制,参赛者需在规定时间内完成指定路线,途中需收集指定的路标。
2. 参赛者需携带指南针和地图,并在比赛过程中凭借定向能力找到指定路线和路标。
3. 参赛者需遵守比赛规定的安全要求,如穿着适合的户外装备、携带必备的急救物品等。
4. 比赛分为个人赛和团体赛两个组别,个人赛按照个人成绩评定名次,团体赛按照团队整体成绩评定名次。
五、赛事组织。
1. 赛前准备,组织者需提前确定赛事地点、路线设置、路标设置等,确保赛道的安全性和趣味性。
2. 参赛者报名,组织者需提前发布赛事信息,吸引更多的参赛者报名参与,同时做好报名信息的收集和整理工作。
3. 赛事执行,在比赛当天,组织者需安排工作人员对赛道进行巡视、安全检查,确保比赛的顺利进行。
4. 颁奖环节,在比赛结束后,组织者需准备好奖品,并在规定时间内进行颁奖环节,以表彰优秀的参赛者和团队。
六、赛事宣传。
为了吸引更多的参赛者和观众,组织者需做好赛事宣传工作,包括制作宣传海报、发布赛事信息、邀请媒体报道等,提升赛事的知名度和影响力。
七、赛事安全。
在比赛过程中,组织者需做好安全保障工作,包括设置安全警示标识、配备急救人员、建立应急预案等,确保参赛者的安全。
八、赛事总结。
比赛结束后,组织者需对比赛过程进行总结,包括赛道设置的合理性、参赛者反馈意见等,为下一次赛事的顺利举办提供经验和参考。
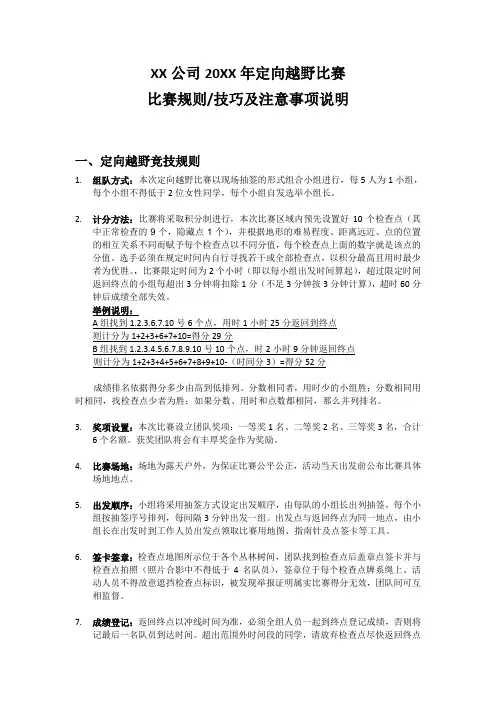
XX公司20XX年定向越野比赛比赛规则/技巧及注意事项说明一、定向越野竞技规则1.组队方式:本次定向越野比赛以现场抽签的形式组合小组进行,每5人为1小组,每个小组不得低于2位女性同学,每个小组自发选举小组长。
2.计分方法:比赛将采取积分制进行,本次比赛区域内预先设置好10个检查点(其中正常检查的9个,隐藏点1个),并根据地形的难易程度、距离远近、点的位置的相互关系不同而赋予每个检查点以不同分值,每个检查点上面的数字就是该点的分值。
选手必须在规定时间内自行寻找若干或全部检查点,以积分最高且用时最少者为优胜。
,比赛限定时间为2个小时(即以每小组出发时间算起),超过限定时间返回终点的小组每超出3分钟将扣除1分(不足3分钟按3分钟计算),超时60分钟后成绩全部失效。
举例说明:A组找到1.2.3.6.7.10号6个点,用时1小时25分返回到终点则计分为1+2+3+6+7+10=得分29分B组找到1.2.3.4.5.6.7.8.9.10号10个点,时2小时9分钟返回终点则计分为1+2+3+4+5+6+7+8+9+10-(时间分3)=得分52分成绩排名依据得分多少由高到低排列。
分数相同者,用时少的小组胜;分数相同用时相同,找检查点少者为胜;如果分数、用时和点数都相同,那么并列排名。
3.奖项设置:本次比赛设立团队奖项:一等奖1名、二等奖2名、三等奖3名,合计6个名额。
获奖团队将会有丰厚奖金作为奖励。
4.比赛场地:场地为露天户外,为保证比赛公平公正,活动当天出发前公布比赛具体场地地点。
5.出发顺序:小组将采用抽签方式设定出发顺序,由每队的小组长出列抽签,每个小组按抽签序号排列,每间隔3分钟出发一组。
出发点与返回终点为同一地点,由小组长在出发时到工作人员出发点领取比赛用地图、指南针及点签卡等工具。
6.签卡签章:检查点地图所示位于各个丛林树间,团队找到检查点后盖章点签卡并与检查点拍照(照片合影中不得低于4名队员),签章位于每个检查点牌系绳上。
定向越野竞赛规则(一)定向运动的定义定向运动是运动员借助地形图和指北针,按规定的顺序独立地寻找若干个标绘在地图上的地面检查点,并以最短的时间完成全赛程的运动。
(二)竞赛形式与项目本次竞赛为传统的定向越野赛。
竞赛项目为中远距离团体定向越野赛。
(三)竞赛的参加者1、运动员凡符合竞赛规程要求的选手均可参加竞赛.要求每支运动队由两男两女组成。
运动员的义务和权力:(1)熟悉并遵守定向运动竞赛规则、规程及有关规定。
(2)尊重裁判员、服从裁判、积极支持和协助大会工作。
(3)在竞赛中有权向裁判员对竞赛、裁判工作提出建议和意见.(4)竞赛期间,运动员的安全问题由本人负责。
运动员不得使用任何违禁药物,裁判委员会有权在赛前及赛后进行检查。
(5)运动员自备指北针,禁止携带各类通信器材和其他辅助器材,禁止提供或接受他人协助.(6)运动员应佩戴组委会颁发的号码布.(7)参加竞赛人员应爱护竞赛场地设施,保护自然环境,运动员不得损害群众利益,不得移动检查点标志,必须在规定时间内完成竞赛。
2、领队领队是代表队的领导人(也可由教练员兼任),其职责如下:(1)熟悉并带领代表队全体人员遵守竞赛规则、规程和各种规定。
(2)负责运动员与主办者及组委会之间的联系,及时向本队传达组委会及裁判委员会等部门的通知和决议.(3)对竞赛和裁判工作的意见,应以口头或书面形式提出,凡提出与成绩有关的意见,不得超过成绩正式公布后一小时.3、教练员参加竞赛的单位应派教练员(可由领队或运动员兼任)在技术上指导运动员,并协助领队工作.(四)竞赛路线的设计1、路线设计充分体现公正比赛和定向运动的性质。
竞赛路线的设计同时考验运动员识图和奔跑两种技能。
2、寻找检查点的顺序必须按规定顺序依次进行找点,在比赛现场的起点、运动途中和终点都安排了裁判和工作人员随时对参赛者进行监督,运动员应遵守该规定。
3、路线在地图上的表示(1)起点用等边三角形,检查点用圆圈,终点用同心圆。
(2)三角形或圆圈的中心表示某地物的准确位置,但中心不绘出。
幼儿园定向越野比赛规则与安全注意事项幼儿园定向越野比赛规则与安全注意事项一、比赛规则:1. 比赛距离:根据幼儿的年龄和身体状况,设置适当的比赛距离。
一般可以将比赛距离设置在100-200米之间。
2. 起点与终点:确定比赛的起点和终点,起点和终点最好设置在宽敞平坦的地方,以方便幼儿起跑和到达终点。
3. 比赛时间:比赛时间一般应控制在3-5分钟之间,避免幼儿长时间参与激烈的运动。
4. 比赛项目:定向越野比赛可以设置多个项目,如传球比赛、带球比赛、跳绳比赛等,以增加趣味性和幼儿的参与度。
5. 队伍设置:将幼儿分为若干个小组或队伍,每个队伍人数根据实际情况确定。
可以每个队伍派出一名指导老师或家长负责带领和照看幼儿。
6. 裁判与计时员:比赛中需要指定裁判和计时员,裁判负责判决比赛中的犯规情况和争议问题,计时员负责计时。
7. 秩序维护:比赛中需要有工作人员负责维持比赛秩序,确保比赛的公平公正进行。
8. 奖励设置:比赛结束后,可以为表现优异的幼儿进行奖励,可以是奖杯、奖牌、奖状等,以激励幼儿的积极参与和努力。
二、安全注意事项:1. 比赛场地安全:在选择比赛场地时,必须确保场地平坦、无障碍物,避免幼儿在比赛过程中摔倒或碰撞到障碍物。
2. 安全设施:比赛场地应配备必要的安全设施,如护栏、安全带等,保证幼儿的安全。
3. 紧急救援措施:比赛现场应设置急救箱和医务人员,防止因意外情况造成幼儿受伤。
4. 比赛装备:幼儿参加比赛时必须穿着合适的运动服装和鞋子,以免影响到比赛的进行和幼儿的安全。
5. 道路交通安全:比赛路线若经过道路,必须设置专人指挥交通,确保幼儿安全通过。
6. 参赛资质:参赛幼儿必须经过身体健康检查,确保身体状况适宜参与比赛,有心脏病、呼吸系统疾病、传染性疾病等禁止参赛。
7. 比赛前热身:比赛前要进行适当的热身运动,以减轻幼儿的运动负荷和防止运动伤害。
8. 监护人授权:幼儿参赛必须获得家长或监护人的书面授权,确保幼儿在参赛过程中得到家长或监护人的关注和照顾。
定向越野规则
定向越野是一项极具挑战性的户外运动,需要参与者具备一定的体能
和技术水平。
为了保障比赛的公平性和参与者的安全,定向越野赛事
有一系列规则:
1. 赛前检查:所有参赛者在比赛前需要进行身体检查,并且必须穿着
适合运动的服装和鞋子。
2. 地图:比赛地图是必不可少的,参赛者需要仔细阅读地图,并按照
指示寻找控制点。
3. 排队起跑:所有参赛者在起跑前需要排队等候,以保证比赛公平性。
4. 计时器:每个参赛者都配备计时器,用于记录自己完成比赛所需时间。
5. 控制点:比赛中设置了多个控制点,参赛者需要依次到达这些点并
在计时器上打卡。
6. 禁止作弊:任何形式的作弊行为都是禁止的,包括但不限于擅自更
改地图、使用通讯工具等。
7. 安全第一:比赛中任何危险行为都是禁止的,包括但不限于攀爬、
跳崖等。
8. 禁止破坏环境:比赛中禁止破坏环境,包括但不限于乱扔垃圾、损
坏植被等。
9. 完赛:参赛者需要依次到达所有控制点,并在规定时间内完成比赛。
以上就是定向越野的一些基本规则,参赛者需要严格遵守这些规则,
以保证比赛的公平性和安全性。
定向越野方案第1篇定向越野方案一、项目背景定向越野作为一项新兴的户外运动项目,在我国逐渐受到广泛关注。
它不仅能够锻炼参与者的身体素质和意志品质,还能培养团队协作精神。
为积极响应国家关于推广全民健身运动的号召,提高广大人民群众的身心健康水平,特制定本定向越野方案。
二、项目目标1. 提高参与者的户外运动技能,增强身体素质。
2. 培养参与者的团队协作精神和沟通能力。
3. 丰富群众业余生活,推广全民健身运动。
4. 提高赛事组织和管理水平,确保比赛公平、公正、公开。
三、项目内容1. 赛事组织:分为个人赛和团队赛两个类别。
2. 比赛地点:选择具备一定自然风光和地貌特点的户外场地。
3. 比赛线路:根据场地特点和参赛者水平,设置不同难度和长度的线路。
4. 比赛规则:遵循国际定向越野联合会(IOF)的相关规定,结合我国实际情况进行调整。
5. 参赛资格:年满18周岁,身体健康,具备一定户外运动能力的公民均可报名参加。
四、赛事组织与管理1. 赛事筹备:成立赛事组委会,负责赛事的组织、策划、筹备等工作。
2. 赛事报名:通过官方网站、微信公众号等渠道进行报名,报名时需提供参赛者个人信息、参赛组别等信息。
3. 赛事宣传:通过新闻媒体、网络平台、户外广告等形式,广泛宣传赛事信息,提高赛事知名度。
4. 赛事培训:针对参赛者开展定向越野技术培训,提高参赛者比赛水平。
5. 赛事裁判:邀请具备相关专业知识和实践经验的裁判员,保证比赛的公平、公正、公开。
6. 赛事保障:设立医疗救护、安全保障、志愿者服务等团队,确保赛事顺利进行。
五、赛事实施1. 赛前准备:组委会提前公布比赛线路、比赛规则等信息,并对参赛者进行资格审查。
2. 赛事启动:举行开幕式,介绍赛事情况,强调比赛纪律,进行安全告知。
3. 比赛过程:参赛者按照既定线路进行比赛,期间需遵循比赛规则,确保安全。
4. 赛事结束:参赛者到达终点,进行成绩统计和排名。
5. 赛后总结:召开总结会议,对赛事组织、参赛者表现等方面进行总结,并提出改进措施。
定向越野运动--竞赛规则第一条定向运动的定义定向运动是运动员借助地形图和指北针,按规定的顺序独立地完成寻找若干个标绘在地图上的地面检查点并以最短的时间跑完全赛程的运动。
第二条竞赛形式1.日间定向运动竞赛。
首批运动员应在日出后1小时出发;最后一批运动员最迟应在日落前预计完成全赛程时间的1.5倍时刻出发。
2.夜间定向运动竞赛。
首批运动员应在日落后1小时出发;最后一批运动员最迟应在日出前预计完成全赛程时间的2倍时刻出发。
第三条竞赛项目定向运动竞赛包括:定向越野竞赛、定向接力赛、定向自行车竞赛、定向划船赛,定向滑雪赛等。
1.个人赛:运动员单个竞赛,成绩取决于个人技能。
2.团体赛:运动员单个竞赛。
运动队成绩为全队运动员个人成绩(时间、名次或得分)的总和,同时也可以计个人成绩。
3. 多日竞赛:在多日竞赛中,运动员的个人成绩是每日竞赛成绩(时间、名次或得分)的总和。
4.接力赛:接力队须有3名或3名以上运动员,每名运动员象个人赛一样跑完一个赛程。
5.小组赛:每组有2名或2名以上运动员,运动员一同或部分分散完成竞赛。
第四条竞赛分组1.根据性别和年龄划分组别。
女子组代号为(W);男子组代号为(M)。
2.组别:按年龄段划分。
女子组男子组W10一11 M10一11W12一14 M12一14W15一17 M15一17W18一20 M18一20W21一M21一W35一M35一W40一M40一W50一M50一W60一M60一3. 运动员在同一场竞赛中,只能参加一个组别的比赛。
4. 同一年龄组因参赛人员过多,可以划分为相同标准的几个小组,代号为1、2、3等。
如:M12-1(男子12至14岁1组),W15-3(女子15至17岁3组)。
5.不同年龄组可以合并。
如: W40-60(女子40至60岁);也可细分,如:M45(男子45至49岁)。
高级组的代号为E,如:WEl8-205ME21一。
6. 小组赛的代号为G,如MG一12(男子12至14岁小组赛组)7. 接力赛应列出每一赛段准许参加的年龄组。
项目:堆砌砖块规定时间:15分钟地点:课室(2间)项目玩法:该项目是团队沟通的挑战,由参赛队伍选出2名队员负责对工作人员摆出的物品形状进行口头解释,而其他队员依照按照2名队员的解说下,在规定的时间里,用相同的物品摆出该形状,最后以正确个数为该项目的成绩。
注:该物品为20颗象棋1·当比赛队伍明白比赛规则后,由队长签名确认,比赛正式开始。
2·课室工作人员随机摆出预定的形状,参赛队伍在比赛课室外先选出2名队员(负责解说)进入后门准备,其他队员前往比赛课室前门准备。
3·进入课室后,负责解说的队员到物品放置地点准备,其他队员到预定位置准备。
4·当裁判示意比赛开始,计时同时开始,负责解说的队员可以先其他队员解说该物品的形状、摆放位置(中心点)等。
5· 在规定的时间里,队伍若认为摆放完成,由靠近讲台的队员,前往讲台的电脑按下停止键,则该队伍计时结束,由裁判计算出该物品的正确个数;在规定的时间,即15分钟结束时,队伍不能继续进行比赛,由裁判计算出该物品的正确个数。
当计算出成绩后,队长与裁判双方签名确认成绩。
比赛积分说明1·以正确个数为主,耗用时间为辅。
2·若在规定的时间里,完成20颗象棋正确摆放,以耗用时间越少者为胜。
3·在正确个数相同(少于20颗象棋),以耗用时间少为胜。
4·若在规定时间里,完成不了20颗象棋正确摆放,即耗用时间相同(为15分钟),以正确个数最多为胜。
犯规有下列行为之一者即为犯规,应取消比赛资格;1·有意妨碍他人比赛(包括犯有同一性质的其他任何不良言行)者;2·蓄意损坏比赛物资及其他比赛设施者;3·在比赛期间使用可摄影等工具传递给比赛团队者;违例有下列行为之一者被视为违例,应给予警告。
裁判人员将根据违例的性质和程度,采取从降低成绩直至取消比赛资格的处罚:1·抢先开始比赛者;2·故意不按比赛规定顺序行进者;成绩无效有下述情况之一者,比赛成绩将被判为无效:·有证据表明在比赛前有事先知道物品的形状、摆放位置者。
定向越野比赛方案1. 引言定向越野比赛是一种多样化的户外运动,要求参赛选手利用地图和指南针在未标明道路的情况下找到指定的地点。
这项比赛不仅能够检验参赛选手的定向能力,还能够锻炼他们的身体素质和忍耐力。
本文档将介绍一个定向越野比赛的详细方案。
2. 比赛概述定向越野比赛是一个个人或团体参与的竞技项目,其目标是利用地图、指南针和其他必要的工具找到指定的地点。
比赛设有多个控制点,选手需按照指定的顺序到达这些控制点并标记自己的到达时间。
最终,根据到达时间、标记正确性等因素评选出胜出者。
3.1 安全考虑在定向越野比赛中,安全是首要考虑因素。
组织者应确保比赛场地和控制点的安全,清除危险物品,确保比赛过程中的安全。
参赛选手也应明确比赛规则,注意自身安全,并确认有足够的食品、水和急救设备。
在比赛前,应对比赛场地进行深入的勘测,确保其中没有潜在的危险因素。
3.2 地图和指南针地图和指南针是定向越野比赛中的两个基本工具。
比赛地图应清晰地标注了控制点的位置和编号,并包含足够的地形和地貌信息。
参赛选手需要熟悉地图上的符号和比例尺,以便能够准确地找到控制点。
指南针用于确定地图上的方向,并帮助选手确定行进方向。
参赛选手在比赛中可以携带一些推荐装备以提高比赛的舒适度和安全性。
这些装备包括:合适的鞋子和衣物、食品和水、急救包、备用电池、手机和应急通讯工具、手电筒等。
参赛选手应根据比赛的长度和条件,合理选择并准备相关装备。
4. 比赛流程4.1 报名和签到比赛前,参赛选手需提前通过网上或现场报名的方式报名。
同时,参赛选手需要到指定的签到处进行签到并领取比赛相关号码布和装备。
签到过程中,组织者需核对选手的身份信息,并确保选手已阅读并同意比赛规则和安全须知。
4.2 比赛介绍和路线说明会在比赛前,组织者需要进行比赛介绍和路线说明会。
比赛介绍中,组织者需向选手们介绍比赛的规则、力量点和其他相关信息。
路线说明会中,组织者需详细介绍比赛的路线、控制点和比赛顺序,并解答参赛选手可能存在的问题。
定向越野定点比赛规则准备工作在寄出报名表之后不久,您将收到进一步的详细资料,这时比赛准备即可开始。
准备工作主要包括下述几点:1.学习有关比赛的规程、要求;2.根据自己的目标加强技能、体能训练;3.购买比赛用品,如红圆珠笔、指北针。
准备参加比赛的服装(旧的工装衣裤或长运动服均可);4.比赛前夕应充分休息,注意饮食的调养。
在比赛的前一天,准备好饮料、于粮和零用钱。
在出发前比赛的这一天终于来到了。
您应早早地把一切物品携带好,按计算好的时间骑车或搭载其他车辆前往比赛集合地点。
在集合地点报到之后,您将得到您的比赛编号(号码布)、检查卡片等物品。
在去出发区之前,您需要做的事情主要有:1.撕(剪)下检查卡副卡,交给工作人员;2.如果比赛另有补充规定或通知,应尽快阅读、记熟,并予以正确的理解;3.将比赛中不用的物品(如行李等)放置于规定的地点;4.按规定方法佩戴号码布或其他标志;5.开始做热身、准备活动。
当距离您的出发时间还剩10-15分钟时,即可以在工作人员(或标志)的指引下前往出发区。
到达出发区之后,一般应停止一切活动,静静地等待检录员的呼叫,以便能够按时出发。
注意:在出发区,最重要的是切勿错过或抢超出发时间。
同时不要进错通道、拿错地图。
在标图区如果本次比赛图上没有标示比赛路线,这就说明需要参赛者自己到标图区依基本图转绘。
标图区一般设在出发线前方30-100米的地点(标图区符号与出发区符号相同,为边长7毫米的“△”符号),在您离开“待发”格之后,只要沿着标志即可找到它。
转绘比赛路线时抓紧时间是必要的,但要细心和谨慎,防止绘错检查点的位置。
要注意爱护基本图,转绘完毕后应将借用的尺子、红圆珠笔等留在原处,以便后来的运动员使用。
在比赛中离开出发线之后您应进入赛跑的状态,因为比赛的成绩是从这一时间开始计算的。
不过,只把定向越野比赛当做一般的赛跑是不行的,正象有人称它为“思考的运动”、“狡黠的赛跑”那样,在比赛的过程中将有许许多多的问题在等待着您。
定向⽐赛规则
定向越野⽐赛规程
1.⽐赛线路分A、B两条线路,总⾥程数相同;
2.出发间隔为2分钟,每次两组(A/B线路)同时出发;出发
次序从A1\B1队……⼀直到A5/B5队;
3.⽐赛线路共设置15个点位,其中4个点位同时设置了任务闯
关,完成任务后打点继续;
4.运动员根据地图上的要求,依次到达各个点位,从1-15,(不
可少点、不可乱序),直到终点;如有漏点、打卡次序错误或者游戏未完成,则成绩⽆效;
5.出发前指卡先打清除,打起点后计时开始、结束时必须打终
点,计时结束,最后到成绩统计处打印成绩;
6.每个点位有点标旗作为提醒,打点前先确认机器编号是否正
确,打点时要打在点检器圆圈中⼼,听到提⽰⾳或点检器灯亮表⽰打点成功;
7.每个点位打卡前,需确认所有队员全部到齐后⽅可打卡;
8.有效时间为90分钟,超时成绩⽆效;
9.⽐赛期间注意安全,⼩⼼来往⾃⾏车,⼩⼼⽔域。
定向运动,即用一张地图和一个指北针来寻找一系列的特征地物(即地标)。
具有极强竞争性的定向运动要求以最快的速度探寻各个点标。
以最短时间找到所有点标者为胜。
下面这张地图上所显示的就是一条典型的定向路线图。
三角表示起点,其精确的位置是三角的中心。
你所寻找的点标用单圆圈表示,终点则用双圆圈表示。
点标之间用直线连接,然这并不意味着你必须选择直线到达。
你可以自己选择道路,但必须按照正确的顺序去找点标,1.2.3……每个点标处都有一个橘色和白色相间的定向点标旗以及定向打卡器。
用在起点所获得的卡在此打卡,以证实你的到访。
打卡器或者如左下图所示机械打孔,或者如下图所示用电子打卡计时系统。
人人参与定向运动比赛有适合各个类型的定向者的等级。
等级按性别、年龄和定向技巧来划分。
通常一次比赛中有很多等级。
q(6 KB)
永久路线
许多公园设置了永久性的路线。
它们通常包括各处有“特征”的柱子,或者是装在树上的10-20 平方厘米大小的标志物,或易或难。
你可以从公园门口,或PWT网页 得到地图包。
在包里,你将找到所有PWT 地图及抽奖信息。
除了地图以外,你还能得到一些意见和各种不同难度各式各样的路线。
这些路线构成了完美的训练场所,也提供了一种很好的方法来向初学者介绍定向运动。
如何制定路线
在比赛中,你需要一张已标明比赛路线的地图。
这条路线是由比赛组织者在比赛前制定的。
一般来说,最好尽早的制定出比赛路线,以便提前检查那些点标的位置是否合适。
路线中的各种标记
---- 起点,点标,终点和起/ 终点(有时起点和终点可以重合)。
---- 在图中用紫色标出比赛路线(如用笔画线,用红色笔),这是为了与图上的其它颜色区分开来。
起点在图中用三角形表示,并指向第一个点标。
点标用圆圈标出,且点标的具体位
置是圆圈的中心。
---- 这个圆圈的直径大约7毫米(不太大也不太小)。
---- 永远不要把点标设在空旷地带中心,而是放在有明显地物特征的地方。
---- 点标的序号的阿拉伯数字要南北竖直标写(这样不用看地图的顶端也可以知道南北方向)。
制定路线的一般原则:
---- 点标的数量并不固定,一般至少4到5个,但要注意:点标之间的距离不要太远,如果超过5到6 个公里就过长了(这主要是由地域的大小和道路中的障碍物所决定)。
---- 对初学者,路线一般不要交叉,因为这样可能使他们混乱,以错误顺序找点。
除非使用Sportident电子打卡系统,否则最好不要设交叉路线。
因为机械打卡器不能识别你是否按顺序打卡,除非点标旁有组织监察员监督。
---- 这里需要强调的是:路线是可以交叉的,只是由于某种实际的原因而尽可能不使之交叉。
---- 点标之间的角度不要小于90度,以避免那些正在寻点跑的人看见刚从此点标方向跑出的人而得利。
---- 路线的长度以直线距离为测量标准,所以必须知道土的比例,通过比例来测量路线的长度。
如要求比赛路线是一个确定的长度,那么必须在图中根据比例尺相应调整路线长度。
如果比例尺是1:4000,那么图中一条35厘米长的路线实际上是多少?(1400米)---- 出发点和终点由组织者决定,应根据比赛的类型选择尽可能方便的地点。
大型比赛,起终点要求相对较大的空间(可容观众观看),且交通不太拥挤(人和车),并适合做出一条好路线的地方。
在公园和校园中经常会有许多障碍物,比如墙,水塘,建筑物等,需与以上原则做出妥协,但尽可能的遵循这些原则。
当然,最好的学习是实践!!!
一条好路线的特征
初学者青少年:
点标明显易找;
路线选择少;
路线不太长(1-2公里)
点标与点标之间距离较短;
路线不交叉;(非绝对)
点标与点标之间角度大于90度;
较高水平者:
点标不很明显,较难找;
路线的选择性强;
路线距离长(2-10公里)
点标之间的距离长短不一;
前进的方向和角度时常变化;
不同级别的路线:
在比赛中一般既有男选手又有女选手,可能需要为不同的性别制定出两条不同难度的路线。
1)制定一条路线共两个级别共用,但这样再一个一个出发时花费时间太多。
2)制定两条不同路线,可在同一时间发出两个队员。
同时可让两个组别共用某些相同的点标,但不要太多,否则会出现跟跑现象。
有时,在一些非常大型的比赛中,如瑞典五日赛,在五天的比赛中每天有超过15000的参与者,这样就会根据年龄,性别和技能设有各种不同的级别。
但不必为这些不同的级别分别组织比赛,只需为他们制定不同的路线,即以在同一时间,在同一场地比赛。
因而可选出许多冠军,但通常只有一组水平最高,称为精英组。
点标(检查点)说明:
如果在比赛场地上设有许多的点标旗,那么选手如何分清找到的是不是他/她的路线上应该找到的正确点标呢?
每一位选手在出发前都会得到一张点标说明(有时,也会印在地图的下面或侧边)。
这张说明给出了点标的详细信息:包括点标的确切位置和具体编号(当有多条路线时)。
在一些大型的比赛中,如省级或国家级的比赛,应使用IOF的标准。