温度检测系统汇总
- 格式:doc
- 大小:2.69 MB
- 文档页数:24
气温检测系统的原理及应用概述温度是日常生活中重要的物理量,它在工业控制、气象观测、生物学研究等领域有着广泛的应用。
针对气温检测需求,气温检测系统应运而生。
本文将介绍气温检测系统的原理及其应用。
原理气温检测系统基于温度传感器实现气温测量。
常见的温度传感器有热电偶、热敏电阻、半导体温度传感器等。
以下是这些传感器的基本工作原理:1.热电偶:利用两种不同金属导线的热电势差来测量温度。
当两个导线的温度不一致时,会产生微小的电压差,利用热电偶电压与温度之间的关系,可以确定温度值。
2.热敏电阻:通过材料的电阻随温度变化的特性,实现温度测量。
随着温度的升高,电阻值增加;随着温度的降低,电阻值减小。
3.半导体温度传感器:利用半导体材料的电学特性与温度之间的关系,测量温度。
半导体材料在不同温度下的电阻、电流或电压值会有所变化,通过测量这些变化来计算温度值。
应用气温检测系统在各个领域有着广泛的应用。
以下是几个常见的应用场景:1.气象观测:气温是气象观测中最基本的要素之一。
气温检测系统可用于测量大气中的温度,并提供准确的气温数据,用于天气预报、气候研究等。
2.工业控制:在工业生产过程中,温度控制是关键的参数之一。
气温检测系统可以实时监测环境温度,并根据设定的温度阈值进行自动控制,以保障生产线的正常运行。
3.室内温度监测:在办公室、住宅等建筑环境中,气温对于人体舒适度和健康非常重要。
气温检测系统可以监测室内温度,并根据设定的温度范围进行调节,提供舒适的居住和工作环境。
4.农业生产:不同植物对温度有着不同的要求。
气温检测系统可以实时监测农田中的温度变化,为农业生产提供科学依据,例如合理安排灌溉、温室管理等。
5.科研领域:在科学研究中,温度是很多实验和研究的基础条件。
气温检测系统可以实时监测实验室或场地中的温度,为科学家提供准确的数据支持。
总结气温检测系统利用温度传感器实现对气温的测量,具有广泛的应用前景。
无论是在气象观测、工业控制还是其他领域,气温检测系统都能提供准确的温度数据,为相应领域的研究和应用提供可靠支持。
5T系统简介一、THDS(红外线轴温探测系统)(Trace Hot box Detection System)二、TFDS(货车运行故障动态图像检测系统)TVDS(客车运行故障动态图像检测系统)( Trouble of moving Freightcar Detection System )三、TADS(滚动轴承早期故障轨边升学诊断系统)(Trackside Acoustic Detection System)四、TPDS(铁路客货车通用运行品质轨边动态监测系统.)( Truck Performance Detection System )五、TCDS(客车运行安全监控系统)一、THDS(红外线轴温探测系统)(Trace Hot box Detection System)THDS(红外线轴温探测系统),利用轨边红外线探头,对通过车辆每个轴承温度实时检测,并将检测信息实时上传到分局车辆运行安全检测中心,进行实时报警。
通过配套故障智能跟踪装置,实现车次、车号跟踪,热轴货车车号的精确预报,重点探测车两轴承温度,对热轴车辆进行跟踪报警。
重点防范热切轴事故。
THDS实现了联网运行,每个探测站接车和轴温探测信息直观显示,实现跟踪报警。
二、TFDS(货车运行故障动态图像检测系统) TVDS(客车运行故障动态图像检测系统)( Trouble of moving Freightcar Detection System )TFDS(货车运行故障动态图像检测系统),采用高速连续数字照像技术、大容量图像数据实时处理技术和精确定位技术,利用轨边高速摄像头,对运行货车隐蔽故障和常见故障进行动态检测,及时发现货车运行故障,重点检测货车走行部、制动梁、悬吊件、枕簧、大部件、钩缓等安全关键部位,重点防范制动梁脱落事故,防范摇枕、侧架、钩缓大部件裂损、折断,防范枕簧丢失和窜出等危及行车安全隐患。
TFDS的实施,实现了列检作业从人控向机控、室外向室内、静态检测向动态检测的大变革。
温度检测系统设计报告模板1. 引言温度检测是现代社会中广泛应用于各个领域的一项重要技术。
不论是工业生产中的温控系统,还是医疗领域中的体温监测,都需要可靠准确的温度检测系统来提供数据支持。
本报告旨在介绍一种基于传感器技术的温度检测系统的设计方案。
2. 系统设计2.1 系统概述本温度检测系统主要由以下几个部分组成:- 传感器模块- 数据采集模块- 数据处理模块- 数据显示模块2.2 传感器模块传感器模块是温度检测系统的核心部分,用于实时感知周围的温度信息。
常见的温度传感器有热电偶、热敏电阻和半导体温度传感器等。
在本设计方案中,我们选择了半导体温度传感器作为主要传感器。
2.3 数据采集模块数据采集模块用于将传感器模块采集到的温度数据进行模拟转数字(A/D)转换,并将其转化为计算机可读的数据传输格式,如数字信号或模拟信号。
常用的数据采集芯片有MAX31855 和ADS1115 等。
2.4 数据处理模块数据处理模块接收从数据采集模块传输过来的温度数据,并进行必要的数据处理和分析。
其中包括常见的数据滤波、校准和温度单位转换等操作。
此外,如果需要实现更复杂的功能,如报警、数据存储等,也可在该模块进行相应的逻辑设计。
2.5 数据显示模块数据显示模块将处理后的温度数据以直观的方式进行展示,供用户实时监测和观察。
常见的数据显示方式包括数码管、液晶屏、计算机图形界面等。
3. 系统实现3.1 硬件实现在硬件实现方面,我们选用了Arduino 控制板作为主控制器,并通过相关传感器模块和数据采集模块与之连接。
具体连接方式可参考相关文档和示例。
3.2 软件实现在软件实现方面,我们采用了Arduino 的开发环境进行程序编写和上传。
具体程序设计涉及到传感器的读取和校准、数据传输和处理,以及数据显示等方面。
4. 系统测试为了验证系统的性能和准确性,我们进行了一系列的系统测试。
首先对传感器模块进行了静态和动态的温度测试,并与标准温度计进行了对比。
分布式光纤测温系统一、兴安矿现状兴安矿井煤系地层厚1120米,有煤层41个,其中可采和局部可采煤层23个,煤层总厚度为75.99米,2006年10月26日黑龙江省煤田地质研究所对兴安矿煤层自然倾向性分类和自然发火期核定说明:11、12、17-1、17-2、18、21、22、27、30号层9个煤层属容易自然发火煤层。
各煤层自然发火期:11 号层自然发火期:4个月;17-1号层、17-2号层自然发火期: 8个月;18号层自然发火期:6个月;21号层自然发火期: 10 个月、12、27、30号煤层自然发火期12个月属自然发火煤层, 23、24、28、33等煤层自然发火期12 个月以上,属不易自然发火煤层。
由于煤层自燃发火期短,在对煤层自然发火潜伏期温度的变化进行观测时发现现有的观测技术落后。
二、强化温度观测技术兴安矿煤层自燃发火的预测预报工作主要以人工观测采空区后部钻孔为主,这种方法在技术上限制了观测的连续性和准确性,为改变现有的观测技术,兴安矿引进了山东微感光电子有限公司研发的分布式光纤测温监测预报系统。
三、分布式光纤测温监测预报系统原理及系统软硬件设备1、原理分布式光纤测温监测预报系统采用分布式光纤测温技术,该技术为拉曼散射和光时域反射技术,可以实现温度和距离的测定。
拉曼散射是依据光在光纤中传播过程中,产生后向拉曼散射光谱的温度效应。
当入射的光量子与光纤物质分子产生碰撞时,产生弹性碰撞和非弹性碰撞。
弹性碰撞时,光量子和物质分子之间没有能量交换,光量子的频率不发生任何改变,表现为瑞利散射光保持与入射光相同的波长;在非弹性碰撞时,发生能量交换,光量子可以释放或吸收声子,表现为产生一个波长较长的斯托克斯光和一个波长较短的反斯托克斯光。
由于反斯托克斯光受温度影响比较敏感,系统采用以斯托克斯光通道作为参考通道,反斯托克斯光通道作为信号通道,有两者的比值可以消除光源信号波动、光纤弯曲等非温度因素,实现对温度信息的采集,光纤测温的原理是依据后向拉曼(Raman )散射效应。
测温系统总结1. 引言本文档是对我们开发的测温系统的总结和回顾。
我们的测温系统是一个基于数字摄像头实现的温度检测系统,可以用于快速、无接触地测量对象的表面温度,并且提供实时数据分析和报警功能。
通过这个系统,我们能够迅速发现和处理潜在的温度异常情况,提高工作效率和安全性。
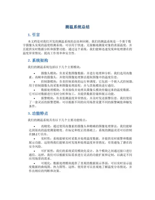
2. 系统架构我们的测温系统包括以下几个主要模块:•摄像头模块:负责采集图像数据,并进行处理和分析。
我们选用高像素、高帧率的摄像头,并使用图像处理算法提取图像中的温度信息。
•控制器模块:负责控制系统的运行和调度。
它包括一个嵌入式控制器,用于控制摄像头的采集和图像处理流程,并与其他模块进行通信。
•数据处理模块:负责接收并处理从摄像头模块传输过来的温度数据。
它可以对数据进行实时分析和加工,并提供数据存储和展示功能。
•报警模块:负责监测温度异常情况,并及时发送报警信息。
我们使用了一套灵活的报警逻辑,可以根据不同的应用场景设置不同的报警阈值和触发条件。
3. 功能特点我们的测温系统具有以下几个主要功能特点:•高精度:通过使用高像素的摄像头和精确的图像处理算法,我们能够达到很高的温度测量精度。
在标定和校正的基础上,系统的测温误差可以控制在±0.1℃以内。
•实时性:系统能够实时采集并处理温度数据,并提供实时报警和数据展示功能。
这使得我们能够及时发现和处理温度异常情况,有效避免了潜在的安全风险。
•可扩展性:我们的系统采用模块化设计,各个模块之间通过接口进行通信。
这样,我们可以根据实际需求进行灵活的功能扩展和定制,以满足不同应用场景的需求。
•可视化:数据处理模块提供了直观的数据展示界面,可以实时显示温度数据的曲线图、热力图等。
这样,使用者可以直观地了解温度分布情况,并作出相应的判断和决策。
4. 使用案例我们的测温系统适用于多个领域和场景,以下是一些使用案例:4.1 工业生产在工业生产过程中,我们可以将测温系统用于监测设备和机器的温度状态。
摘要随着计算机技术的发展,计算机的应用也越来越广泛。
在自动化领域,计算机已经成为控制系统的首选平台,应用计算机对生产和试验进行实时、远程监控是现代自动化发展的主用方向。
在生产过程中,应用数据采集系统可对生产现场的工艺参数进行采集、监视和记录,以方便人们对数据结果做出分析判断。
在生产和科学试验中,常常要测控很多参数,诸如温度、压力、转速等,通常的方法是使用专用的仪表人为观测、记录处理数据、做出判断,这就会带来人为的误差,而且应用范围也会受到现场条件、响应速度等因素的限制。
而自动的实时监控系统能很好的解决这些问题。
本文以一种简单的温度循环检测系统为实例,基于VB编程语言的多路温度采集与处理系统,可以实现上下位机的通信与系统管理界面设计,可以更直观的观察数据、更便捷对系统进行控制。
上位机基于VB编程语言编程可以实时监测到温度的变化,同时将采样数据与采样时间存入数据库中,便于对数据的查询和分析。
下位机采用ADAM-4017+对数据进行采集。
关键词:温度巡检;实时数据;历史数据;VB;研华4000系列模块AbstractWith the development of computer technology, it has found widely application in many areas. In the field of automation, computer control system has become the preferred platform. Computers have been used for production and testing in real time, remote monitoring which is the main use direction. The data acquire system can be used to collect, monitor and record data of technology in the production process to facilitate the people to judge the results of an analysis. In the production and scientific experiment, they are required to monitor and control many parameters, such as temperature, pressure, speed, etc.. The traditional method is to use special instruments by human observation, record process data, make judgments, which would bring about human error. and limited by on-site conditions, response speed factors. The automatic real-time monitoring system is a good solution to these problems.In this thesis, a simple temperature measuring system is introduced. Based on the VB programming language, multi-channel temperature acquisition and processing system can achieve communication between the PC and I/O module, monitoring interface design. It can observe data intuitively, conveniently and fast. The PC based on VB programming language can monitor real-time changes of temperature, meanwhile the sampled data is stored into the database for data query and analysis in which ADAM-4017 + is used for data collection. Key words:temperature inspection; real-time data; historical data; VB; Advantech 4000 series modules目录1 绪论 (1)1.1 课题研究背景 (1)1.2 VB的应用现状 (1)1.3 ADAM-4000系列模块的应用现状 (1)1.4 本文研究内容 (2)2 系统应用软件及研华模块简介 (3)2.1 VB技术的概述和功能特点 (3)2.1.1 VB技术的概述 (3)2.1.2 VB技术的功能特点 (3)2.1.3 VB术语 (4)2.1.4 窗体的常用属性 (5)2.2 数据库简介及应用 (6)2.2.1 ACCESS数据库简介 (6)2.2.2 数据库系统的特点 (7)2.2.3 ACCESS数据库系统的建立 (8)2.3 研华ADAM-4000系列的功能特点 (11)2.3.1 ADAM-4017+的功能特点 (11)2.3.2 ADAM-4520的功能特点 (13)2.3.3 ADAM-4000 Utility的使用 (14)2.4 RS-232接口 (17)2.4.1 RS-232的历史和作用 (17)2.4.2 RS-232接口的物理结构 (18)2.4.3 RS-232传输电缆长度 (18)2.4.4 RS-232端口缺点 (18)3 巡检系统整体设计 (19)3.1 数据采集技术概述 (19)3.1.1 数据采集的基本功能与形式 (19)3.1.2 数据采集系统的的特点: (19)3.2 软件结构设计 (20)3.2.1 软件结构 (20)3.2.2 MSComm控件简介 (21)3.3 硬件结构设计 (22)3.3.1 硬件结构 (22)3.3.2 ADAM-4017+连线图: (23)3.3.2 ADAM-4520连线图: (25)3.4 温度巡检系统数据采集实现 (26)4 系统调试 (31)结论 (35)致谢 (36)参考文献 (37)附录A 英文文献 (38)附录B 中文文献 (42)附录C VB程序 (45)1 绪论1.1 课题研究背景近年来,在工、农业生产和日常生活中,对温度的测量及控制占据着极其重要的位置。
室内温湿度检测系统设计【摘要】本文介绍了室内温湿度检测系统设计的相关内容。
在分别从研究背景、研究目的和研究意义三个方面进行了论述。
在正文部分则详细阐述了传感器选择与布局设计、硬件系统设计、软件系统设计、系统性能测试以及数据处理与分析等内容。
在总结了设计的成果,并展望了未来的发展方向,同时也对系统的局限性进行了讨论。
通过本文的介绍,读者可以了解到室内温湿度检测系统设计的具体过程和关键技术,以及该系统在实际应用中的重要性和潜在的局限性。
【关键词】室内温湿度检测系统设计、传感器、布局设计、硬件系统、软件系统、性能测试、数据处理、设计总结、未来展望、局限性讨论。
1. 引言1.1 研究背景室内温湿度检测系统设计的研究背景对于室内环境的监测与调控起着至关重要的作用。
随着人们对居住环境舒适性的要求不断提高,室内温湿度的监测,实时控制以及数据分析变得愈发重要。
传统的温湿度检测方法主要依靠人工测量或使用简单的仪器进行监测,然而这些方法存在人力成本高、数据采集不精确等问题。
随着物联网技术的快速发展,室内温湿度检测系统的设计与应用变得更加便捷与智能。
通过使用各种传感器技术,可以实时监测室内温湿度数据,并通过硬件系统和软件系统实现数据处理与分析,从而实现智能化的室内环境监测与控制。
这不仅可以提高居住环境的舒适性,还可以节约能源资源,提高生活质量。
设计一套稳定、精准和智能的室内温湿度检测系统对于现代生活具有重要意义。
通过本研究,我们将探讨传感器选择与布局设计、硬件系统设计、软件系统设计、系统性能测试以及数据处理与分析等方面,为室内温湿度检测系统的设计与应用提供一定的参考和指导。
1.2 研究目的研究目的是为了设计一个能够准确监测和控制室内温湿度的系统,以提高室内环境的舒适度和健康性。
通过对室内温湿度的实时监测和分析,可以及时调整空调和加湿器的工作状态,确保室内空气质量达到最佳状态。
研究还旨在探索利用传感器技术和数据处理算法来实现智能化控制系统,从而提高能源利用效率和节约资源。
目录摘要 (I)ABSTRACT........................................................... I I 1 前言.. (1)1.1系统概述 (1)1.2单片机控制系统 (1)2 温室大棚环境监测系统方案 (3)2.1传感器设计方案 (3)2.2主控制方案 (4)2.3方案选择 (5)3 温室温度检测设计方案 (5)3.1温度采集部分的设计 (6)3.1.1 温度传感器DS18B20 (6)3.1.2 DS18B20温度传感器与单片机的接口电路 (12)3.2单片机接口电路的设计 (13)3.3显示电路的设计 (15)4 系统软件的设计 (15)4.1显示子程序的设计 (15)4.2DS18B20数据采集子程序的设计 (16)5 结束语 (17)参考文献 (18)致谢 (19)附录A 单片机系统原理图 (20)1温室大棚温度监测系统设计摘要随着大棚技术的普及,温室大棚数量不断增多,温室大棚的温度控制成为一个难题。
目前应用于温室大棚的温度检测系统大多采用由模拟温度传感器、多路模拟开关、A/D转换器及单片机等组成的传输系统。
这种温度采集系统需要在温室大棚内布置大量的测温电缆,才能把现场传感器的信号送到采集卡上,安装和拆卸繁杂,成本也高。
同时线路上传送的是模拟信号,易受干扰和损耗,测量误差也比较大,不利于控制者根据温度变化及时做出决定。
在这样的形式下。
开发一种实时性高、精度高,能够综合处理多点温度信息的测控系统就很有必要。
本课题提出一种基于单片机并采用数字化单总线技术的温度测控系统应用于温室大棚的的设计方案,该方案是利用温度传感器将温室大棚内温度的变化,变换成电流的变化,再转换为电压变化输入模数转换器,其值由单片机处理,最后由单片机去控制数字显示器,显示温室大棚内的实际温度。
关键字单片机;温度监测;数字温度传感器Greenhouse Environment Monitoring SystemAbstractWith the popularization of greenhouse technology,the amount of greenhouse is larger and larger.However,the temperature control of greenhouse is becoming a difficult problem.Currently,the temperature control system of greenhouse is mostly using a transfers system which consists of analog temperature sensors,multiplexing analog switches,A/D conversion units and SCM.This kind of temperature collection system needs a lot of cables which is laid to make the signal of the sensor be sent to the collection card in the greenhouse.Thus the work of fixing and take down is miscellaneous,and the cost is high.What’s more,what is transferred in the system is analog signals which are easily interfered and have more ullage.It is hard for the controller to make a decision in time according to the change of temperature because the measure endr is bigger.So under this circumstance.it is necessary to empolder areal time and precise temperature control system which is in aposition to deal with temperature information of many nods.This paper gives a greenhouse temperature control project which is based upon the SCM and digital monobus technology.In this project,the change of temperature in the greenhouse is transformed into the change of electric current and then into the change of voltage by using the temperature sensors.The change of voltage is input into the AFD conversion units and the result is dealt with by SCM.At last the real time temperature in the greenhouse is displayed on the monitor under the control of SCM.Key wordsSCM; temperature monitoring; digital temperature sensor1 前言1.1 系统概述温室是设施农业的重要组成部分,国内外温室种植业的实践经验表明,提高温室的自动控制和管理水平可充分发挥温室农业的高效性。
机电专业课程设计温度检测系统学生晓晓学院中国矿业大学年级专业 2011机电专本指导教师长青完成日期 2012年6月温度是表征物体冷热程度的物理量,是工业生产和自动控制中最常见的工艺参数之一,生产过程中常常需要对温度进行检测和监控。
在传统的温度测控系统设计中,往往采用模拟技术进行设计,这样就不可避免地遇到诸如传感器外围电路复杂及抗干扰能力差等问题;而其中任何一环节处理不当,就会造成整个系统性能的下降。
采用数字温度传感器与单片机组成的温度检测系统进行温度检测、数值显示和数据存储,体积减小,精度提高,抗干扰能力强,并可组网进行多点协测,还可以实现实时控制等技术,在现代工业生产中应用越来越广泛。
本设计就采用以51单片机为核心,和单总线数字式温度传感器DS18B20 模拟出一温度控制系统,当温度没有超过预设温度时数码管显示当前温度,此本系统就是一个温度计。
当温度超过预设温度时电路中的发光二极管就会闪烁报警,当温度降下时就停止闪烁,此时本系统就是一个温度监控器。
以DS18B20 为代表的新型单总线数字式温度传感器集温度测量和A/D转换于一体,直接输出数字量,与单片机接口电路结构简单,广泛使用于距离远、节点分布多的场合,具有较强的推广应用价值。
前言 11 总体设计方案 (3)1.1设计的目的及意义 (3)1.2总体设计思路 (3)1.3总体设计方案设计32 系统的硬件结构设计42.1器件的选择42.2电路设计及功能82.3单片机的部资源92.4芯片DS18B20器件介绍 (10)3 系统的软件设计 (13)3.1设计的流程图 (13)3.2系统部分程序的设计和分析 (14)结论16附录Ⅰ程序设计 (17)附录Ⅱ参考文献 (21)附录Ⅲ结束语22附录Ⅳ实物照片231 总体方案设计1.1 设计目的及意义(1)在学习了三年的课程后,为了加深对理论知识的理解,学习理论知识在实际中的运用,培养动手能力和解决实际问题的经验。
用单片机8031组成8路温度巡回检测系统1.设计思路温度传感部分:由于题目要求温度分辨率为0.5℃,温度测量范围为0~100℃,DS18B20智能温度传感器能够满足精度要求,同时,它能够以9~12位的数字值读数方式直接读出被测温度,故选择DS18B20温度传感器作为温度采集系统。
题目要求实现8路温度巡回检测系统,设计的检测系统通过一个温度传感器DS18B20、以及8031单片机实现,由于8031只有很小的RAM,没有ROM,故本系统需扩展一片程序存储器2732和一片静态数据存储器6116。
设计系统由DS18B20输入8031单片机,超出0~100℃范围后启动蜂鸣报警器报警,如未报警则进入内存,在8031单片机内设置一定时器程序,定时为一分钟,通过输入数据与已存数据的比较得到最大、最小值,同时将输入数值累加,在单片机内设置一计数器程序,将累加所得数值除以数值总数可得到一分钟内的平均值。
2.方案设计2.1原理框图8031单片机蜂鸣器存储器扩展DS18B20智能温度传感器图1系统设计原理框图2.2 硬件选择2.2.1 DS18B20智能温度传感器DS18B20是美国DALLAS半导体公司继DS1820之后最新推出的一种改进型智能温度传感器。
与传统的热敏电阻相比,它能够直接读出被测温度并且可根据实际要求通过简单的编程实现9~12位的数字值读数方式。
其特点如下:(1)独特的单线接口方式:DS18B20与微处理器连接时仅需要一条口线即可实现微处理器与DS18B20的双向通讯。
(2)在使用中不需要任何外围元件。
(3)可用数据线供电,电压范围: 3.0~ 5.5 V。
(4)测温范围:-55 ~ 125 ℃。
固有测温分辨率为0.5 ℃。
(5)通过编程可实现9~12位的数字读数方式。
(6)用户可自设定非易失性的报警上下限值。
(7)支持多点组网功能,多个DS18B20可以并联在惟一的三线上,实现多点测温。
2.2.2 8031单片机图2 8031原理图8031内含4kb EEPROM程序存储器,具有功耗低、抗干扰能力强的特点,可安置于监测现场,数据存储器WM0016DRH是一种多功能非易失性SRAM,特点如下:高速高抗干扰自保持,不怕掉电,上下电百万次数据无丢失,断电保护10年有效,既可高速连续读写,也可任意地址单字节操作,无需拼凑页面,随机读写不需等待,立即有效,输入输出TTL/CMOS兼容,上电复位输出,掉电保护,内置看门狗,电源监测,不用外加电路和电池,且引脚与标准SRAM兼容。
第4章多通道温度检测系统的设计本章将以一个适用的多通道温度检测系统为设计主体,详细阐述该系统的设计方法。
第4.1节系统功能(1)单通道测试键盘上标号为0~8的八个键为单通道试键,按一次其中一个键,即开始启动一个与该键标号相对应的一个测温通道,该测温点的温度值立即在显示屏上显示出来。
温度测定值以闪烁方式显示,显示0.5s,关断0.5s。
显示五次结束。
显示屏上重新出现待命提示符“00”,等待键入新的键号。
(2)八通道巡回检测键盘上标号为8的键为八通道巡回检测键。
按一次8号键,即顺序启动八个测温通道进行巡回检测。
每测试一个通道,先在显示屏上显示该通道的通道号,然后再显示该测温点的温度值。
通道号及温度值均以闪烁方式,通道号闪烁三次,温度值显示五次。
只有按一次复位键后,巡回检测方式方可中断,显示屏上重新出现待命提示符“00”,等待键入新的键号。
(3)被测点温度溢出提示当被测点温度≤-30℃时,显示器显示温度过低溢出提示“-99”;当被测点温度≥40℃时,显示器显示温度多高提示“99”。
第4.2节系统组成图4-1给出了多通道温度检测系统的逻辑图,为了降低功耗,系统中全部使用MOS芯片。
该系统各主要组成部分的功能如下:(1)单片机8031用于系统控制,主频使用2MHz,机器周期为6μs。
有加电复位和按键复位电路。
(2)行列式键盘4行4列共16个功能键0~7键用于单通道测试,8号键用于八通道巡回检测。
9~15号键不用,可由用户根据功能需要自定义。
(3)A/D转换器ADC0809ADC0809为八个输入端,八位A/D 转换器。
用于8个通道的温度测量。
使用一个型号为WH5-1A 10K-B的电位器作为输入电路。
八个电位器分别放置在需要进行温度测试的八个测试点上,作为温度传感器。
(4)LED动态显示电路本系统采用四个七段码LED动态显示器,其结构和工作方式在第三章已经详细说明。
单通道测试时,最左边的显示器不显示任何信息;八通道巡回测试时,最左边的显示器用来显示通道号,其它三个显示器用来显示实时温度值。
以色列TSA定量温度感觉测定系统
以色列TSA定量温度感觉测定系统是对小神经纤维功能障碍进行定量分析的设备,它可以测定感觉阙值,如冷热刺激产生凉温感觉的阙值以及引起疼痛的阙值。
振动觉测试是定量分析大纤维功能障碍的方法,是对冷热测定的补充。
TSA测定可以作为早泄治疗愈后的依据。
这是国际上检测男性性功能障碍的一项新标准,也是中国屈指可数、上海首台专门用于通过阴茎生物感觉阈值测定来诊断早泄的
系统。
此次TSA定量温度感觉检测技术进驻上海,为性功能患者的诊疗提供更
专业、更科学的临床诊断依据,把上海的男性性功能检测技术水平提高到一个新
的台阶。
操作流程:检测人员仪器准备好让患者放松,告知患者如何以及何时需要使
用鼠标,进入电脑操作页面,双击TSA图标开始操作,首先新建病人资料,点
击继续按钮,然后选定所测程序开始操作,根据病人自己的感觉进行下一步,做
好之后将各种数值填写在检测报告单上。
定量温度感觉检测系统进驻上海(诚凯)男子性功能康复治疗中心,为性功
能患者的诊疗提供更全面、更科学的临床诊断依据,把男科学生殖健康检测技术
水平提高到了一个新的台阶。
为男性生殖疾病的诊断提供了国际权威的技术支持。
TSA定量温度感觉检测系统是目前作为阴茎生物感觉阈值定量测定的最尖端检
测工具,可定量测定早泄患者的阴茎感觉变化,鉴别早泄患者为原发性早泄或继
发性早泄,阳痿怎么治疗为临床尽早采取治疗治疗提供了可靠依据,对改善患者
的性生活质量有非常大的意义。
阳痿阳痿怎么恢复。
温度检测系统设计报告心得引言温度检测系统是一个重要的设备,广泛应用于工业、医疗、农业等领域。
本报告对温度检测系统的设计进行了总结和反思,提出了一些心得和建议,旨在为未来的设计工作提供参考和借鉴。
设计目标在设计温度检测系统之前,我们设定了几个目标:精准度高、稳定性好、响应速度快、易于集成和使用。
基于这些目标,我们进行了系统的设计和开发。
设计过程硬件选择在温度检测系统的设计中,硬件的选择是非常关键的。
我们选择了高精度的温度传感器和先进的单片机作为核心。
传感器的精度对于温度检测的准确性至关重要,而单片机的处理能力和稳定性则决定了系统的性能。
信号处理传感器获取到的温度信号是模拟信号,需要经过一系列的处理才能得到数字化的温度数据。
我们设计了一套合适的信号处理电路,包括放大器、ADC转换器和滤波器等。
这些电路的设计需要考虑信噪比、带宽和动态范围等参数,以保证信号的准确性和稳定性。
软件开发在温度检测系统中,软件的开发也是不可忽视的一部分。
我们采用了先进的算法和优化的编程技术,以实现温度数据的处理、显示和存储等功能。
通过良好的软件设计和编码规范,我们提高了系统的响应速度和可靠性。
系统集成温度检测系统需要与其他设备进行集成,以实现更广泛的应用。
我们设计了标准的接口和协议,使得系统可以与计算机、无线通信模块等外部设备进行连接。
这样不仅提高了系统的灵活性和可扩展性,还方便了数据的传输和处理。
设计心得精确度和稳定性的平衡在温度检测系统的设计中,精确度和稳定性是两个重要的指标,但往往是相互矛盾的。
在实际设计过程中,我们需要在精确度和稳定性之间进行平衡,根据具体应用场景和需求进行取舍。
在设计过程中,我们通过选择合适的传感器和优化信号处理电路,提高了系统的精确度和稳定性。
响应速度的优化温度检测系统的响应速度对于某些应用场景非常重要,如医疗设备中对体温的即时监测。
因此,在设计过程中,我们需要采取一些优化措施,以提高系统的响应速度。
机电专业课程设计温度检测系统学生姓名李晓晓学院中国矿业大学年级专业2011机电专本指导教师孙长青完成日期2012年6月前言温度是表征物体冷热程度的物理量,是工业生产和自动控制中最常见的工艺参数之一,生产过程中常常需要对温度进行检测和监控。
在传统的温度测控系统设计中,往往采用模拟技术进行设计,这样就不可避免地遇到诸如传感器外围电路复杂及抗干扰能力差等问题;而其中任何一环节处理不当,就会造成整个系统性能的下降。
采用数字温度传感器与单片机组成的温度检测系统进行温度检测、数值显示和数据存储,体积减小,精度提高,抗干扰能力强,并可组网进行多点协测,还可以实现实时控制等技术,在现代工业生产中应用越来越广泛。
本设计就采用以51单片机为核心,和单总线数字式温度传感器DS18B20 模拟出一温度控制系统,当温度没有超过预设温度时数码管显示当前温度,此本系统就是一个温度计。
当温度超过预设温度时电路中的发光二极管就会闪烁报警,当温度降下时就停止闪烁,此时本系统就是一个温度监控器。
以DS18B20 为代表的新型单总线数字式温度传感器集温度测量和A/D转换于一体,直接输出数字量,与单片机接口电路结构简单,广泛使用于距离远、节点分布多的场合,具有较强的推广应用价值。
目录前言 (1)1 总体设计方案 (3)1.1设计的目的及意义 (3)1.2总体设计思路 (3)1.3总体设计方案设计 (3)2 系统的硬件结构设计 (4)2.1器件的选择 (4)2.2电路设计及功能 (8)2.3单片机的内部资源 (9)2.4芯片DS18B20器件介绍 (10)3 系统的软件设计 (13)3.1设计的流程图 (13)3.2系统部分程序的设计和分析 (14)结论 (16)附录Ⅰ程序设计 (17)附录Ⅱ参考文献 (21)附录Ⅲ结束语 (22)附录Ⅳ实物照片 (23)1 总体方案设计1.1 设计目的及意义(1)在学习了三年的课程后,为了加深对理论知识的理解,学习理论知识在实际中的运用,培养动手能力和解决实际问题的经验。
(2)通过实验提高对单片机的认识,通过实验提高焊接、布局、电路检查能力。
(3)通过实验提高软件调试能力。
(4)进一步熟悉和掌握单片机的结构及工作原理,通过课程设计,掌握以单片机核心的电路设计的基本方法和技术。
(5)通过实际程序设计和调试,逐步掌握模块化程序设计方法和调试技术。
(6)熟悉水箱温度控制的工作原理,选择合适的元件,绘制系统电路原理图,运用单片机原理及其应用,进行软硬件系统的设计和调试,加深对单片机的了解和运用,进而提高自己的应用知识能力、设计能力和调试能力。
1.2 总体设计思路本设计以单片机为基础,温度监控系统大致上可以分为以下几个步骤:1.2.1系统分析过程(1)根据系统的目标,明确所采用温度监控系统的目的和任务。
(2)确定系统所在的工作环境。
(3)根据系统的工作要求,确定系统的基本功能和方案。
1.2.2 系统设计内容(1)构思设计温度监控系统的工作流程。
(2)对要求设计的系统进行功能需求分析,考虑多种设计方案,比较各方案的特点,并确定合理可行的方案,并设计相应的功能结构。
(3)根据系统的控制要求,选择合适型号的芯片及元器件。
(4) 设计以单片机为核心的控制程序。
(5) 电路板及其结构的设计。
(6) 进行系统的调试,完成最终的设计。
1.3 总体设计方案设计1.3.1 系统框图本设计为无线电控制电路,系统框图如下所示:图1-1 系统框图1.3.2 系统功能此设计以单片机为核心的温度监控系统,其功能是:平常状态下可以做温度计使用。
当温度超过预设温度时二极管会闪烁报警,当温度降下时二极管则停止闪烁。
2 系统的硬件结构设计2.1 器件的选择在本设计系统中用到的主要器件有单片机核心控制器、温度传感器、数码管显示器。
选择合适的器件完成设计任务,目前各半导体公司、电气商都向市场上推出了形形色色的器件,如何选择合适的器件使系统最大的简单化,功能优异化,可靠性强,成本低廉,成为了器件选择的重中之重。
一般来说,选择器件要考虑一下几个方面:(1)芯片的封装形式。
如DIP(双列直插)封装及表面贴附等。
(2)器件的基本性能参数。
如单片机执行速度、程序储存器容量、I/O口引脚数量等。
(3)芯片的功耗。
如单片机选择能满足低功耗的要求。
(4)供货渠道是否畅通,价格是否低廉。
STC89C516RD+系列单片机是宏晶科技推出的新一代超强抗干扰/ 高速/ 低功耗的单片机,指令代码完全兼容传统8051 单片机,12 时钟/ 机器周期和6时钟/机器周期可任意选择,最新的D版本内部集成MAX810专用复位电路,根据本系统的实际情况,选择STC89C516RD+单片机。
温度传感器选择DS18B20,显示选择共阴极数码管。
2.1.1 单片机(STC89C516RD+)的引脚功能图图2-1 STC98C16RD+引脚图2.1.2 各引脚及功能说明(1)电源引脚:Vcc:40脚正电源脚,工作电压为5V。
GND:20脚接地端。
(2)单片机I/O口:P0口:P0口为一个8位漏极开路双向I/O口。
P0口能用于外部程序数据存储器,它可以被定义为数据/地址的第八位。
在FLASH编程时,P0口作为原码输入口,当FALSH进行校验时,P0口输出原码,此时P0口外部必须被拉高。
P1口: P1口是一个内部提供上拉电阻的8位双向I/O口。
P1口管脚写入1后,被内部上拉为高,可用作输入,P1口被外部下拉为低电平时,将输出电流。
在FALSH编程和校验时,P1口作为第八位地址接收。
P2口:P2口为一个内部上拉电阻的8位双向I/O口。
当P2口被写入“1”时,其管脚被内部上拉电阻拉高,且作为输入。
P2口当用于外部程序存储器或16位地址外部数据存储器进行存取时,P2口输出地址的高八位。
P2口在FLASH 编程和校验时接收高八位地址信号和控制信号。
P3口:P3口管脚是8个带内部上拉电阻的双向I/O口。
当P3口写入“1”后,它们被内部上拉为高电平并用作输入。
P3口除作I/O口使用外,还有特殊功能如图所示:表 P3口的特殊功能P3引脚兼用功能P3.0 串行通讯输入(RXD)P3.1 串行通讯输出(TXD)P3.2 外部中断0( INT0)P3.3 外部中断1(INT1)P3.4 定时器0输入(T0)P3.5 定时器1输入(T1)P3.6 外部数据存储器写选通WRP3.7 外部数据存储器写选通RD(3) RST复位:当振荡器复位器件时,要保持RST脚两个机器周期的高电平时间。
复位可分为上电复位和手动复位两种,如图所示:图2-2 复位电路(4) 晶振电路:XTAL1:反向振荡放大器的输入及内部时钟工作电路的输入。
XTAL2:来自反向振荡器的输出。
晶振电路如图所示:图2-3 晶振电路(5) ALE/PROG:当访问外部存储器时,地址锁存允许的输出电平用于锁存地址的地位字节。
在FLASH编程期间,此引脚用于输入编程脉冲。
在平时,ALE端以不变的频率周期输出正脉冲信号,此频率为振荡器频率的1/6。
因此它可用作对外部输出的脉冲或用于定时目的。
然而要注意的是:每当用作外部数据存储器时,将跳过一个ALE 脉冲。
如想禁止ALE的输出可在SFR8EH地址上置0。
此时, ALE只有在执行MOVX,MOVC指令是ALE才起作用。
另外,该引脚被略微拉高。
如果微处理器在外部执行状态ALE禁止,置位无效。
(6) /PSEN:外部程序存储器的选通信号。
在由外部程序存储器取指期间,每个机器周期两次/PSEN有效。
但在访问外部数据存储器时,这两次有效的/PSEN信号将不出现。
(7) /EA/VPP:当/EA保持低电平时,则在此期间外部程序存储器(0000H-FFFFH),不管是否有内部程序存储器。
注意加密方式1时,/EA将内部锁定为RESET;当/EA端保持高电平时,此间内部程序存储器。
2.1.3 单片机最小系统如图所示:图2-4 单片机最小系统2.2 电路设计及功能本设计大体可分为三个部分,即温度采集,数码显示,报警电路。
温度采集部分利用DS18B20进行温度采集,感知温度,后数码显示出温度,若温度超过了预设温度报警电路则启亮发光二极管,闪烁。
整体电路图如下所示:图2-5 温度监控系统电路图2.3 单片机的内部资源51单片机给用户提供了丰富的内部资源,如定时/计数器,串行口等,而没有中断就无法用到单片机提供的资源。
再者,中断可以提高单片机的工作效率,由于本设计中用到了中断程序,所以我们先介绍一下中断系统。
2.3.1 中断系统:在8位单片机中, 51单片机是中断功能较强的一种,它提供了5个中断请求源和两个中断优先级控制。
在计算机运行过程中要处理很多问题,既有主机内部也有外部的,既有预定的也有外设的,面对复杂多变的情况,CPU 要从容的完成各种任务,必须有中断功能。
中断系统解决了计算机与外围设备交换信息时,慢速工作的外围设备与快速工作的CPU 之间的矛盾,设置了中断就可以提高CPU 的工作效率,具有实时处理功能,使CPU 能很快做出反应解决现场的各种参数和状态的变化,还具有故障处理功能,处理工作时故障的中断服务程序,此外还有实现分时操作、程序调试、多机连接等方面。
运行过程如下:图2-6 中断控制过程不同的单片机的中断源是不同的,在此系统中的单片机有五个中断源,具有两个中断优先级,可以实现二级中断服务程序嵌套。
每个中断源可以编程为高优先级或低优先级中断,允许或禁止CPU 请求中断。
与中断系统有关的特殊功能寄存器有中断允许寄存器IE 、中断优先寄存器IP 、中断源寄存器(TCON 、SCON )。
从中断响应过程可以看出在执行一种中断服务程序时,另一个同级中断不能现行程序中断断点 继续执行 中断 服务程序被响应,必须在执行RET1指令后,在执行一条其他条令,CPU才能响应。
利用这一特点,可以实现单步操作。
其实现过程如下:设置中断P3.2为电平触发方式,高优先级中断,CPU外部中断0开中断,即应执行以下指令:CLR IT0, SETB EA, SEB EX0 .在中断服务程序结尾增加以下指令:K0:jnb P3.2,K0 ;P3.2变高前原地等待K1:jb P3.2,K1 ;P3.2变低前原地等待RETI ;中断返回若P3.2为低电平就进入外中断0的中断服务。
由于上述几条指令的存在,程序将在JNB出原地等待,当P3.2端出现一个正脉冲,程序就往下进行,在执行RET1和返回后的一条其他指令后,又立即进入外部中断P3.2服务程序,以等待P3.2端出现下一个脉冲,这样P3.2端没出现一次正脉冲就执行一条新的指令实现了单步操作。
GATE:定时/计数器门控制位,用于设定定时/计数器的启动是否受外部中断请求信号的控制。