研究性学习设计方案《计算器对运算能力影响》
- 格式:doc
- 大小:82.50 KB
- 文档页数:4
中小学生使用计算器的利弊思考陈新玉升学数学考试中允许使用科学计算器的背景2001年教育部公布的《数学课程标准(实验稿)》明确提出:“在课堂教学、课后作业、实践活动以及考试中,应当允许学生使用计算器。
”根据教育部的指示精神,初中升学考试数学学科…考试时允许学生携带、使用计算器的决定。
这样石河子市允许学生在中考的数学考试中使用科学计算器。
使用科学计算器是《数学课程标准》的目标要求,使用科学计算器是《数学课程标准》的基本理念之一在数学教学和考试中使用科学计算器是教育现代化发展的需要。
为此,《数学课程标准(实验稿)》是把使用计算器在内的现在信息技术作为一条基本理念提出来的:“数学课程的设计与实施应重视运用现代信息技术,特别要充分考虑计算器、计算机对数学学习内容和方式的影响”“把现代信息技术作为学生学习数学一个辅助工具。
自从计算机进入课堂并允许考试使用开始。
从这些年的教学实际和进行这一年的课题研究(对家长、教师、和学生)调查中得出这样的不同看法:下面就是一些不同认识:在家长中有下列三种不同的认识有的人觉得小学高年级用计算器没什么坏处,考试用也没啥。
用计算器可以让孩子检验笔算、口算、估算的结果是否正确,帮学生探索问题,同时它也代替了繁重的纸笔计算,使学生能把精力集中到理解数学、探讨数学和应用数学上去,这对减轻学生负担是很有效的。
尤其是小学中高年级的小数、分数四则运算占据着学生大部分的精力和时间,这样的高耗低效是一种浪费。
把学生从繁重的计算负担中解脱出来,把节省下来的时间和精力应用到思维训练上来,这不是一举两得吗?也有人认为不利于培养孩子动手计算能力,毕竟孩子在小学,还是需要锻炼基本的计算能力的。
我记得我们小时候,都要背乘法口诀,但现在的孩子买东西连找多少钱都口算不清。
让孩子用计算器,会让他们对数字不敏感,我觉得不利于培养学生的动手计算能力。
真害怕孩子没学会口算只会用计算器了。
还有人主张“使用要分时候”,觉得计算器可以让孩子用,但应该看啥时候用。
使用计算器对初中生数学运算能力影响的探析摘要:计算器是时代发展与进步的产物,在人们生活以及工作中起着辅助运算并提升效率的作用,同时也让人们对其产生了一定的依赖性。
关于计算器对初中学生运算能力的影响一直是争论的焦点,而如何在教学中培养学生合理使用计算器也是很多教学工作者们研究的课题。
下面编者凭借自身多年工作经验谈谈自己的看法与观点,以期为相关教学工作者提供必要的帮助。
关键词:计算器,初中学生;数学教学;运算能力随着社会经济的发展以及科学技术的不断进步,各种电子产品开始出现在人们的生活中,并产生着非常巨大的影响[1]。
在初中数学教学中,学生们经常因为一些繁琐的运算所苦恼,常常因为一些反复式、机械式的运算过程而浪费时间[2]。
正是因为如此,很多中学生在进行数学运算的时候喜欢利用于计算器进行辅助。
然而,学生在享受计算器带来便利的同时,也产生了一些不利影响,学生们过度依赖于计算器,导致自身口算、心算、笔算能力的下降等等,关于这一点很多教师与学生都有着不同的观点。
作为现代信息技术发展的产物,计算器犹如一把双刃剑,运用得当会有效提升学生的学习质量,运用不当会阻碍学生运算能力的发展与提升,关于这一点本文接下来进行详细论述。
一计算器对初中学生数学运算能力的影响有利影响:首先,有利于减轻学生的运算压力。
数学属于理科范畴,教学内容存在理论性、逻辑性以及抽象性等特点,很多知识都需要学生通过大量的运算才能掌握。
受应试教学理念的影响,很多教师习惯于采取“题海战术”,经常搞得学生们“苦不堪言”,其中很多复杂的运算过程如56*68+125*24这种纯计算题目会花费学生较多的时间与精力,学生们也只能是机械地运用一些基础性知识进行计算。
而借助计算器可以将学生从繁琐的运算中解放出来,进而将更多的时间花费在其他探究性题目上,这样可以减少学生在数学学习方面的枯燥与乏味,减轻学生的学习压力。
其次,有利于提升学生计算准确性。
在中学数学教学中经常会出现这种现象,很多学生在一些考察基础运算知识的相关题目上出现错误,出现这种情况并不是因为学生知识体系方面的欠缺或者对某项知识掌握的不够牢固,主要是因为学生在平时未能养成良好的做题习惯,容易出现注意力不集中、思考不全面以及粗心大意的情况,或者因为时间问题想快速运算出结果,最终导致在本应当做正确的题目上出错。
1.学生普遍反应脱离了科学计算器后,运算的准确性下降。
运算不准确在很大程度上是由于对基本概念理解不深,对基本公式、法则掌握不够透彻,以及对它们的运用不够熟练的缘故。
因此,在教学时教师要有意识、有计划地配备一些习题,不使用计算器加以训练,等到学生对概念、公式、法则能熟练应用,准确性有保障后,不妨再使用计算器。
把计算器当作学习的辅助工具,从而把学生从运算中解放出来,投入到其它问题的学习。
2.使用计算器对灵活性的影响运算要合理、简捷、熟练、迅速,这要求学生运算灵活,思维敏捷。
这种能力的提高,要求学生解题时多侧面、多角度、多方位的观察和思考问题。
而科学计算器能快速地求解繁琐的运算,如果学生一味地使用计算器,他们只会简单、机械地把数据输入求解,没有去思考如何快捷、简洁地解决问题。
缺少了这方面的训练,这就等于失去了提高运算能力的有效途径。
我觉得可以在讲完某一部分内容之后,统一再上使用计算器解决问题的一节课(或几节课),在此之前不允许使用计算器。
比如七年级上有理数的加法后有使用计算器解决问题的,减法后又有,不如讲完基本的,学生练完后统一再上计算器的课。
或者,当遇到这种类型的题目,如计算18·75-15·39+1·25-14·61时要求学生必须用简便方法来解,从而有意识地陪养学生运算的灵活、合理、简捷。
3.使用计算器对严密性的影响使用计算器时,一般都会省去运算过程。
但是,不论是平时的要求,还是考试,都要求解题过程完整规范,其实这是思考过程的体现。
由于使用计算器缺少这方面的训练,造成了学生解题不规范,不完整,这是一种严重的缺陷,对学生的数学思维、数学素质的提高非常不利。
4.使用计算器对数学思维和心理素质的影响运算对培养学生科学的思维方式,形成良好的思维习惯和心理素质有相当大的作用。
过多、过滥地使用科学计算器,学生就会不愿花时间进行思考,做规范的运算,从而草率从事。
久而久之,思考没有条理、混乱,运算逐渐生疏,而且养成了粗心、马虎的不良习惯,缺乏意志和毅力的磨练。
计算器的使用对运算能力的影响【情景导入】随着科学技术的发展,各种电子产品的出现为人们的生活和学习带来了不少的便利。
对于学生来说,计算器是一个再也熟悉不过的工具。
计算器为学生提高了计算题目的速度,也提高了一些运算的准确率。
在初中的学习生活中可谓一举两得。
由于科技的进步,计算器的功能也逐渐多样化,运算的内容也增多了许多。
不再局限于以前的“+”,“-”“×”,“÷”。
而现在大多数计算器甚至还能运算方程,为一些不熟于方程求解的同学带来了福音。
初中是一个幸福的时代。
因为在那时,不用再因为一本本写满成千上万个的口算题的口算本而发愁。
初中时,学校统一提供了计算器,也因为中考和各考试时可以使用计算器,大约90%的同学不愿意自己口算或笔算,而有些不熟的运算公式也只是用计算器来求出它的答案。
口算和笔算能力遭到了打击,开始退化。
经常有老师担心学生过于依赖计算器,不利于高中时的各考试。
因为高中的各项考试都不允许使用计算器,那些依赖于计算器的同学可能就会在考场上,因为一道道数字大的计算题而慌了手脚,而有的更是因为口算和笔算能力缺乏锻炼,连最基本的2位数的加减法也会出现差错,从而失分。
计算器给我们学生带来了利也带来了弊。
而它的坏处到底在我们身上体现了的多严重,是一个需要大家去探讨的问题,这样才能在日常生活中,合理的运用和看待计算器。
【调查目的】1.探究计算器对学生的影响,对今后同学的运用计算器应采取什么建议。
2.调查同学们对自己使用计算器是否对运算能力产生了影响,对其他同学起到提示作用。
【调查对象】乍浦中学,部分高一新生原因:因为学习中,是从初一开始接触计算器,对运算的影响还不大。
而高一,大部分同学已经过于依赖计算器,所以对运算能力的影响比较大。
因此运算能力的影响程度,作为高一的新生是最好的体现和见证者。
【调查报告展示】计算器的使用对运算能力的影响(谢谢配合) 高一( )班这是一份关于计算器对运算能力影响的调查问卷,为了确保调查的准确性,请各位同学按要求做题。
关于计算器的使用对中学生计算能力的影响的探究报告沈逸麟易晓博李杨帆一.摘要:过于依赖计算器会导致计算能力的下降。
这并不奇怪,长期依赖于计算器,自己从不进行笔算必然会荒废自己的计算能力,而且这种能力绝对不是在短时间内能够再次培养起来,将来我们走向社会是不能缺少这种能力的。
我们必须马上警惕起来。
二.引言:在做作业时遇到十分复杂的计算题你会怎么做?我想绝大部分中学生都会选择使用计算器。
时代是不断发展的,计算器早就已经成了一件十分普通的事物,几乎每一个中学生都有一个计算器,过于依赖计算器成为了一个十分普遍的现象。
毫不夸张的说,有些同学在遇到简单的加减乘除时都离不开计算器的帮助,没有计算器他们就不会计算了。
有人说这很正常,因为计算器发明出来就是给我们使用的,不用它,计算器就没有存在的意义了。
可是,事实是,我们即将面临的高考是不允许使用计算器的,长此以往,肯定会对我们的高考产生十分严重的影响,恐怕坐在考场上时有的同学会脑子一片空白。
为了探究中学生对计算器的依赖究竟有多大,为了找到消除这些依赖性的方法,让我们更好的面对高考,我们进行了这次研究性学习。
三.实地实验为了验证使用计算器是否真的会对计算能力造成影响,我们进行了一次计算比赛,邀请了G0716班杨伶同学和我们的组员李杨帆进行比赛。
这里先介绍一下,杨伶同学很少使用计算器,而李杨帆同学使用计算器的次数较多。
比赛规则很简单,就是两人同时做5道较复杂的计算题(是绝对的原创题,参赛者事先并不知道),看谁先做完。
经过紧张的比赛,杨伶同学获得了比赛的胜利(杨伶同学比李杨帆同学算得快10分钟),从比赛的过程中还是非常明显的看出两人在计算能力上的差距。
显然,过多的使用计算器会对计算能力产生负面影响。
随后,我们也对杨伶同学进行了采访。
问:你是如何做到不使用计算器的呢?答:我在做题的时候尽量用笔算,而且我也不随身携带计算器,以防止自己会忍不住要用。
问:你为什么要克制自己呢?答:我一直认为依赖计算器会降低自己的计算能力,而且将来高考也不能使用,所以,我要锻炼自己,不然高考时无法适应,会影响自己考试。
关于学生使用计算器对计算能力影响的调查报告
西安市第六十二中学王瑶梁云马慧美妮张伟
1.在学习中你是如何做复杂的计算题的?
A.再怎么烦还是坚持笔算。
B.一部分笔算,一部分使用计算器。
C.一直使用计算器,既方便又准确。
D.我的运算能力很差,一算就错,所以我一般不算
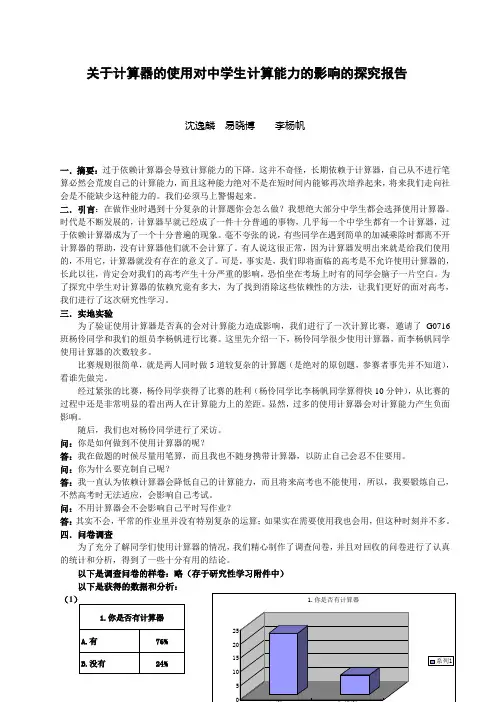
2.您是否在学习生活中经常使用计算器?
A.经常
B.偶尔
C.从不
3.你觉得你的计算能力如何?
A.很糟糕。
B.马马虎虎。
C.较好,只要不是很复杂的计算,一般都能算对。
D.很好,对于复杂和简单的计算,都能运算很准确。
4.你是否觉得对计算器的依赖很大?
A.非常依赖
B.有点依赖
C.可有可无
5.在使用计算器后,你是否开始怀疑自己的计算能力,连简单的计算都要用计算器?
A.是
B.不是
C.还可以
6.你认为中学生过于依赖计算器是否会导致计算能力下降?
A.会
B.不会
C.不知道
7.对中考规定禁止使用计算器是否赞同
A.赞同
B.不赞同
C.无所谓
9.对于由于使用计算器反而造成不应有的计算错误怎么看?
A.经常犯错
B.有时会犯错,但不严重
C.准确率很高
8.你认为中学生在学习中应该如何抵制计算器的诱惑?请对此提几条建议。
计算机对运算能力的影响——课题论文《全日制义务教育数学课程标准》指出:“现代信息技术的发展对数学教育的价值、目标、内容以及学与教的方式产生了重大的影响。
数学课程的设计与实施应重视运用现代信息技术,特别要充分考虑计算器、计算机对数学学习内容和方式的影响,大力开发并向学生提供更为丰富的学习资源,把现代信息技术作为学生学习数学和解决问题的强有力的工具,致力于改变学生的学习方式,使学生乐意并有更多的精力投入到现实的、探索性的数学活动中去。
”《普通高中数学课程标准》也强调:“我们不仅应重视利用信息技术来呈现以往课堂教学中难以呈现的课程内容,更应重视信息技术与课程内容的有机整合。
”课标要求尽可能普遍使用计算器,以及各种教育教学技术平台,加强数学教学与信息技术的结合。
本文将探讨计算器进入数学课堂对学生计算能力所生产的影响和发挥的作用。
当前对于计算器在中学教学中的使用主要有两种观点。
一种观点认为计算器的使用影响了学生的计算能力。
计算的重要性在数学研究中是不言而喻的,计算包括口算、估算、心算、笔算。
倘若把所有的计算都交给计算器,必然会降低学生应有的口算、心算能力,影响学生思维能力的锻炼,阻碍心算活动对思维发展的推动。
另一种观点认为计算器是帮助学生准确计算的有效工具。
学生掌握了计算器的使用方法,不但不会降低他们的计算能力,相反能大大提高他们对较大数目和比较复杂的计算的准确性和速度,同时还会激发他们爱科学、学科学、用科学的学习兴趣。
本文将通过对学生计算能力的调查结合在教学中遇到的学生计算失误的实例来分析计算器对学生计算能力的影响并根据分析出的结果提出解决不良影响的对策一、正确认识计算的重要地位:正确认识计算器的作用,需要我们对计算教学有一个正确的认识。
时下有一种较为流行的看法:抓计算能力就不是素质教育,与新课程的理念相背。
究其根本,是其对计算教学的重要作用认识不清,是对新课程标准的片面认识。
数与计算是人们正确地认识客观事物,解决日常生活和工作中实际问题,进行科学研究的重要工具。
本文部分内容来自网络整理,本司不为其真实性负责,如有异议或侵权请及时联系,本司将立即删除!== 本文为word格式,下载后可方便编辑和修改! ==高一研究性学结题报告,计算器对运算能力的影响篇一:计算器对高中生计算能力的影响的论文计算器对高中生计算能力的影响学校:龙岩二中指导老师:邹慧妤研究时间:成员:邵国亮缪育城连赞黄旸目录前言????????????????????????????2 活动目标??????????????????????????2一、前期准备阶段??????????????????????2二、活动实验阶段??????????????????????2三、调查研究的背景和意义 ?????????????????3四、三方观点????????????????????4五、结论与建议???????????????????????5六、反思????????????????????????5七、调查结果与分析及其相关资料????????6前言:随着社会的发展,计算器给我们的生活中的计算带来了方便,甚至有点离不开它。
而现在,计算器进入了课堂,成了学生计算的依赖,可以说既给学生带来了方便,同时又影响了学生的计算能力。
计算器到底该不该离开学生,学生到底能不能不用计算器,这是一个很值得探讨的问题。
活动目标:1、知识目标:在活动过程中查阅资料,网上调查及走访等形式了解计算器在中学生学习生活中的地位及其产生的影响。
2、能力目标:在老师指导下,通过研究性学习的全过程,培养学生的社会交际能(来自: 在点网)力、资料整理能力、分析与归纳能力、论文写作能力及电脑操作能力等。
3、情感目标:通过对中学生学习中运用计算器产生的影响,加深学生对合理利用计算器的认识;通过小组活动,培养学生的协作能力及团队精神。
研究方法:查阅资料、走访、网络调查等。
一、前期准备阶段前期准备阶段的主要任务是报名参加本课题研究的小组成员通过讨论,明确本课题研究的意义、方法等,初步确定下列主要待调查和研究的问题:1、本校学生对使用计算器的认识调查(走访)2、学校老师学生使用计算器的态度调查(走访)3、家长对学生使用计算器的态度调查(走访)4、造成学生运算能力低下的原因分析(分析、整理)7、对合理使用计算器的建议(分析、归纳)二、活动实验阶段1、制订开题报告:(1)确定课题研究日程。
教学争鸣新课程NEW CURRICULUM实践性是语文学科的基本特点之一,也是培养学生实践应用能力的重要组成部分,也是学生健全发展的关键。
但是,在应试教育思想的影响下,我们过于看重的是学生基本知识技能的掌握以及应对考试能力的培养,导致语文学科实践性特点根本得不到展示。
所以,教师要认真贯彻落实课改基本理念,要借助多样化的教学方法来有效地展示语文学科的实践性特点,同时,也为提高学生的语文应用能力打下坚实的基础。
因此,本文就从以下几个方面入手对语文学科实践性特点的探究进行论述,以期能够为学生终身学习习惯的养成做好保障工作。
一、语言交际能力的提高语文作为一门语言,交际能力的提高不仅能够加强生生之间的交流,提高学生的语言表达能力,而且,也能有效地展现语文学科的实践性,对学生语文素养的培养奠定坚实的基础。
所以,在语文教学过程中,我们可以借助“问题讨论”活动来锻炼学生的实践能力,进而也为学生语文素养的培养打下坚实的基础。
如,在教《苏州园林》时,为了锻炼学生的口语表达能力,也为了提高学生的语言组织能力,使学生获得良好的发展,我引导学生对相关的问题进行讨论,如,你对苏州园林有什么印象?苏州园林的美在哪里?组织学生以小组为单位进行讨论,这样不仅能够展现语文学科的实践性特点,而且也有助于培养学生的交际能力,进而确保语文学科价值得以最大化实现。
二、语文写作能力的提高写作能力是学生语文综合应用能力的直接体现,也是提高学生语文学习效率的重要方面。
所以,我们要借助恰当的教学方法来提高学生的写作能力,进而在展现语文学科实践性特点的同时,也促使学生获得良好的发展。
如,在语文写作教学过程中,我们要充分发挥学生的主动性,鼓励学生积极自主地动手去写,去用心观察身边的事物,去写出真实的文章,比如,引导学生走出教室,去自主地寻找自己的写作对象;或者是让学生写对某件事情的评论等等。
这样不仅能够提高学生的写作能力,而且也能提高学生的语文实践应用能力以及语文考试成绩,同时,也为学生语言应用能力的提高作出相应的贡献。
小学数学教案范文:如何利用计算器提高数学课堂效率一、前言随着科技的进步,计算器已经成为了学生学习、生活中必不可少的工具之一。
在小学数学学习中,教师如何正确使用计算器,既可以提升课堂教学效率,也可以帮助学生更好的理解和掌握数学知识,从而使学生更好的学习和发展自己。
二、计算器在小学数学中的作用1.提升计算速度小学数学学习中,许多计算都需要一定的时间和精力。
如果使用计算器,可以迅速地完成计算,大大提高计算速度。
例如,计算乘法、除法、多项式求和等,都可以使用计算器轻松完成,可以让学生更快地掌握知识点。
2.纠正错误小学生在进行数学计算的时候,常常会出现错误。
但是使用计算器可以帮助学生纠正计算错误。
例如,在进行减法、加法运算时,计算器会自动计算,避免了人为因素,最大程度上避免了出现错误。
3.提升学生自信心使用计算器可以帮助学生更快地解决数学问题,让学生迅速地完成计算,从而提升学生的自信心,让学生感到自己在数学学习中取得了进步,积极向上地学习。
三、如何正确使用计算器1.在知识掌握的基础上使用计算器使用计算器并不代表学生就可以完全放弃对数学知识点的理解。
在教师讲解了数学知识后,学生可以使用计算器进行计算,但是他们必须理解计算过程及计算结果,不能仅凭计算器结果来下结论。
2.培养学生良好的数学习惯培养良好的数学习惯是很必要的,这不仅对今后的学习有好处,也可以让学生受益于长期的数学学习和计算。
教师应该指导学生使用计算器的方法,在计算过程中让学生注意精度、规范计算等问题,避免出现错误。
3.分类别使用计算器在小学数学学习中,计算器可以分为普通计算器和科学计算器。
普通计算器仅能进行加减乘除等简单的计算任务,适合小学低年级学生使用;而科学计算器可以完成复杂的计算,适合高年级学生使用。
四、小学数学教师如何合理利用计算器1.分阶段进行教学小学数学教学应从浅入深,由简单到难。
教师在讲解数学知识时,应该在初学阶段让学生适度使用计算器,由简单的计算任务逐步转向复杂的计算任务,使学生能熟练掌握计算器的使用方法。
科学计算器的使用与运算能力的培养一、背景从2000年起,我校就根据中山市的要求和本地实际,允许计算器进入数学课堂,并允许在数学考试中使用计算器。
目前,我校每位学生都有一部科学计算器。
二、现状任何问题的出现都存在利和弊两方面,计算器进入课堂也不例外。
数学教育从原始的单一的纸笔计算发展到笔算与使用计算器相结合。
计算器的使用目的是节省学生的学习时间,把学生从繁琐的运算中解放出来,扩充学生的数学能力,提高数学学习质量。
计算器是数学运算的自然工具,学习使用计算器必须成为数学运算的一部分。
使用计算器可以省出很多时间让学生投入数学活动,减轻了学生的负担,有利于培养学生的数学素质。
因此,计算器在数学课程中理应起到重要作用。
但是,计算器的使用也带来了一些不利因素,老师和学生普遍感到运算能力得不到提高,甚至削弱了。
更严重的是有些学生离开了计算器后一些简单的运算都不会,影响数学的学习和数学素质的培养。
三、调查计算器的使用到底对学生的运算能力带来了多大的影响,我校老师争论很大,为了搞清楚这个问题,我们对初二级随机抽到两个班的学生进行了问卷调查。
调查结果显示:有62%的学生认为自己经常使用计算器,缺少数学思维的训练,造成运算能力不好。
即使那部分认为自己运算能力还不错的学生,他们都说运算能力好是因为自主勤练,很少依赖计算器,或者是老师严格限制滥用计算器,使得自己不能太多依赖计算器而苦练基本功。
有80%的学生认为使用计算器影响了运算能力的提高。
75%的学生认为即使随着科技的发展,计算器的发展十分迅速,功能越来越多,他们还是认为用笔和纸进行基本运算的作用很大,不能都用计算器代替,计算器只能作为学习和生活中的一种辅助工具。
同时,有64%的家长对学生使用计算器感到忧虑,因为他们发现他们的孩子的运算能力太差了。
四、结论和解决办法从调查和我们同级组的老师对学生运算能力分析发现,使用计算器对学生运算能力的提高有着较大的负面影响。
这就给我们提出了一个严峻的课题;随着社会的发展和科技的进步,使用计算器是时代的要求,社会的需要,当代的中学生学习和使用计算器是一项基本的生活技能,中学数学教学中怎样才能避免其弊端,而发挥其有利因素呢?运算能力包括运算的准确性、合理性、技巧性、灵活性和简捷、迅速,是发展数学思维能力的前提和必备条件。
小学数学教案:培养学生计算器使用技能随着科技的不断发展和普及,计算器的使用已经成为人们生活和工作不可缺少的一部分。
特别是在小学数学教学中,计算器可以帮助学生提高计算效率,让学习更加实用和生动。
培养学生计算器使用技能已经成为小学数学教育中一项必须的任务。
计算器是什么计算器是一种用于进行简单、复杂数学计算的电子仪器。
它是人们进行计算的一种工具,由数码显示屏幕、输入和控制框和计算器芯片等组成。
计算器可以进行简单的加减乘除运算,也可以进行科学计算和方程求解等高级运算。
计算器的优点计算器使用的优点是显而易见的。
计算器能够极大地提高计算的准确性。
尤其是在一些复杂的计算中,人的疲劳和纯粹的错误都会影响结果的正确性,而计算器不会发生这种情况。
计算器可以极大地提高计算效率,使计算速度更快。
在短时间内完成大量计算,学生可以更好地理解数学概念和知识点。
计算器可以使学习更加生动和实用。
学生可以在计算器的帮助下快速地解决数学问题,激发他们对数学学习的兴趣和热情。
如何培养学生的计算器使用技能1. 引导学生正确使用计算器教师应该引导学生了解计算器的基本功能和使用方法。
学生必须学会开机、关机、输入数字、进行四则运算等基本操作。
在学生学会基本操作后,教师可以进一步引导学生了解计算器的科学计算和方程求解等高级功能。
同时,教师也需要注意指导学生如何在使用计算器中避免一些常见的错误。
2. 培养学生的计算能力虽然计算器可以帮助学生提高计算效率,但是学生的计算能力不能被代替。
教师应该依旧重视学生的计算能力的培养训练。
在教学中,教师不应该只使用计算器进行计算,而是应该根据教学目标和学生的实际情况选择使用计算器还是手算。
在教学中,教师可以通过比赛、游戏等方式来培养学生的计算能力,让学生充分体会到计算器和手算的区别和优劣。
3. 鼓励学生进行探究作为一种现代的科学工具,计算器有着广泛的应用场景。
学生可以通过实践和探究来发现计算器的更多应用和功能,使自己的知识结构更加丰富和完整。
计算器在小学数学教学中的重要作用小学数学教学中,计算器被广泛应用,成为教学过程中不可或缺的工具之一。
它不仅可以帮助学生快速准确地完成简单算术计算,还可以在提高学生计算能力的同时,增强他们的数学思维能力,提高对数学的兴趣和理解。
本文将从以下几个方面探讨计算器在小学数学教学中的重要作用。
一、计算器的基本功能计算器常见的功能包括四则运算、百分数、分数、平方、立方根等运算,旗帜鲜明地告诉学生计算的正确结果,让计算过程更加简单甚至轻松,以改善学生们在初中时计算时需要手写的现象,加快计算时间和提高计算准确率。
而且,在平时课堂中可以通过计算器计算一些大数试除法,减少时间,提高效率,更加注重解题思路以及结论的找寻。
二、计算器在学科性质的学习中的作用在小学数学学科性质的学习中,计算器也有着非常重要的作用。
举个例子,计算器可以快速的帮助学生计算√2、√3的近似值,并且在计算中学生能够体验到数学知识在实际中的作用。
三、计算器在解决实际问题中的作用在实际问题的解决中,常常需要进行复杂的运算,如长方体的体积、圆的面积、三角形面积等。
计算器的出现能够使运算更加准确而且快速,方便学生把注意力集中在解决问题上,而不必花费大量的时间计算。
在计算中,学生能够理解到数学在解决实际问题中的作用以及计算器的实际的应用价值。
四、计算器在学习数学方法和策略中的作用学生在学习过程中常常会遇到一些复杂的问题需要综合考虑多个因素,使用计算器能够帮助学生更好的理解数学方法和策略。
从而使得学生在学习理解中更加明确具有实际问题意义的结果。
计算器在小学数学教学中扮演着重要角色。
通过计算器的帮助,学生能够充分地掌握基本运算,进而更好地理解数学知识,并在实际应用过程中体会数学的巨大价值。
因此,在日常的小学数学教学中,我们应该更好地借助计算器这一工具,让学生在学习过程中更加轻松愉悦。
小学数学教案范文:提高学生计算器应用能力的实用教学方案一、背景和导入计算器是小学数学学习中不可缺少的工具之一,可以帮助学生在考试中节省时间,也可以帮助学生完成一些较难的计算。
然而,学生使用计算器的能力却不怎么好,导致在考试中不能很好地发挥计算器的作用。
因此,本次课程旨在帮助学生提高计算器应用能力,让学生在考试中更好地利用计算器,并提高数学成绩。
二、知识点和教学目标本次课程的知识点是计算器的应用和使用方法,教学目标包括:1.掌握计算器的基本操作方法;2.学习如何使用计算器解决一些较难的计算;3.提高计算器应用能力,让学生在考试中更好地利用计算器。
三、教学过程1.知识点讲解老师给学生简单介绍计算器的基本操作方法,例如加减乘除、取余、开方等,然后给学生演示如何使用计算器计算一些较难的题目。
同时,老师还需要解释计算器的一些常见问题,例如显示器上出现乱码等。
2.实践操作接下来,老师将学生分成小组,并让学生自己动手操作计算器,练习计算一些较难的题目。
老师应该鼓励学生尝试不同的方法,例如通过设置符号、使用记忆键等方法,来解决一些复杂的计算。
3.强化练习在练习完一定数量的题目后,老师可以进行强化练习,让学生通过竞赛的方式来提高计算器应用能力。
可以通过出题比赛、计算速度比赛等方式来进行竞赛。
竞赛不仅可以提高学生的应用能力,还可以增加课堂的趣味性,激发学生的学习兴趣。
4.互动学习在课程的老师可以与学生互动交流,听取学生的意见和建议,了解学生对计算器应用方法的掌握程度。
这种互动交流可以增加学生的参与度,还可以提供宝贵的教学反馈。
四、教学评估针对本次课程的教学目标,老师可以通过以下方式来对学生的学习情况进行评估:1.课堂练习:老师可以在课堂上出一些计算题目,考察学生计算器应用的能力;2.作业评估:老师可以布置一些计算题目和计算器应用题目作为作业,考察学生对知识点的掌握程度;3.课程反馈:老师可以询问学生对本次课程的评价和反馈,了解学生学习的情况。