钢丝绳国家标准
- 格式:doc
- 大小:4.80 MB
- 文档页数:90
钢丝绳国家标准和行业标准目录(现行101个标准)下面是本人收集的钢丝绳国家标准和行业标准(均为现行标准),为便于阅读将这些标准按内容分为“钢丝绳”、“钢丝、绳芯、油脂”、“选型、使用、报废”、“技术条件、检验”、“钢丝绳附件”和“其他”共六个部分,可供相关企业和相关人员参考。
一、钢丝绳GB/T 38232-2019工程用钢丝绳GB/T 12753-2008 输送带用钢丝绳GB/T 26722-2011索道用钢丝绳GB/T 38818-2020悬索桥吊索用钢丝绳GB/T 8903-2018电梯用钢丝绳GB/T 20067-2017粗直径钢丝绳GB/T 34197-2017电铲用钢丝绳GB/T 12756-1991胶管用钢丝绳GB/T 12756-2018高压胶管用镀锌钢丝绳GB/T 34198-2017起重机用钢丝绳GB/T 33955-2017矿井提升用钢丝绳GB/T 33364-2016 海洋工程系泊用钢丝绳GB/T 9944-2015 不锈钢丝绳GB/T 20118-2006 一般用途钢丝绳GB/T 8918-2006重要用途钢丝绳GB/T 36131-2018机动车掣动总成用涂塑钢丝绳GB/T 14451-2008操纵用钢丝绳GB/T 20119-2006平衡用扁钢丝绳GB/T 25833-2010公路护栏用镀锌钢丝绳YB/T 4747-2019 防扭绳用钢丝绳YB/T 4430-2014 渔业用包塑热镀锌钢丝绳YB/T 5295-2010 密封钢丝绳YB/T 4398-2014 压实钢丝绳YB/T 4575-2016 高处作业吊篮用钢丝绳YB/T 4251-2011 电梯门机用钢丝绳YB/T 4506-2016 旋挖钻机用钢丝绳YB/T 4683-2018 同步带用微细镀锌钢丝绳YB/T 5359-2010 压实股钢丝绳YB/T 5196-2005飞机操纵用钢丝绳YB/T 5197-2005航空用钢丝绳SN/T 3468.8-2013 钢材残损检验鉴定规程第8部分:钢丝绳SC/T 5017-2016 聚丙系裂膜夹钢丝绳SY/T 5170-2013 石油天然气工业用钢丝绳JIS G3525-2006 钢丝绳DL/T 1079-2016 输电线路张力放线用防扭钢丝绳T/CCMA 0086-2020 塔式起重机起升钢丝绳QC/T 228.2-1997 摩托车和轻便摩托车操纵拉索钢丝绳二、钢丝、绳芯、油酯YB/T 4470-2015 不锈钢丝绳用钢丝YB/T 4643-2018 制绳用异形钢丝YB/T 5343-2015 制绳用圆钢丝YB/T 5198-2015 电梯钢丝绳用钢丝YB/T 4452-2015 钢丝绳纤维芯GB/T 15030-2009 剑麻钢丝绳芯NY/T 1523-2007 钢丝绳芯用剑麻纱NY/T 1523-2007钢丝绳芯用剑麻纱YB/T 4613-2017钢丝绳用油脂NB/SH/T 0387-2014 钢丝绳用润滑脂三、选型、使用、报废GB/T 29086-2012 钢丝绳安全使用和维护GB/T 34529-2017 起重机和葫芦钢丝绳、卷筒和滑轮的选择GB/T 5972-2016 起重机钢丝绳保养、维护、检验和报废GB/T 24811.1-2009 起重机和起重机械钢丝绳选择第1部分:总则GB/T 24811.2-2009 起重机和起重机械钢丝绳选择第2部分:流动式起重机利用系数GB/T 24811.1-2009起重机和起重机械钢丝绳选择第1部分:总则GB/T 24811.2-2009起重机和起重机械钢丝绳选择第2部分:流动式起重机利用系数GB/T 37452-2019 海洋平台起重机钢丝绳选型方法GB/T 9075-2008 索道用钢丝绳检验和报废规范SY/T 6666-2017 石油天然气工业用钢丝绳的选用和维护的推荐作法QJ 2575-1993 起吊用钢丝绳选用、试验和报废规范四、技术条件、检验GB/T 21965-2008 钢丝绳验收及缺陷术语GB/T 38814-2020 钢丝绳索具疲劳试验方法GB/T 20118-2017 钢丝绳通用技术条件GB/T 38803-2020 钢丝绳失效分析规范GB/T 31979-2015 钢丝绳旋转性能测定方法GB/T 8358-2014 钢丝绳实际破断拉力测定方法GB/T 24191-2009 钢丝绳实际弹性模量测定方法GB/T 12347-2008钢丝绳弯曲疲劳试验方法。
GB/T 20118《钢丝绳通用技术条件》国家标准起草说明(讨论稿)1 标准起草工作概况1.1 任务来源根据工业和信息化部办公厅《全国钢标准化技术委员会2014年第二批国家标准制修订项目计划》的通知,由贵州钢绳股份有限公司和冶金工业信息标准研究院为主要起草单位,修订《钢丝绳通用技术条件》国家标准标准,该标准为推荐性国家标准1.2 主要工作过程为了做好《钢丝绳通用技术条件》标准起草工作,标准主要起草单位于2014年2月成立标准起草领导工作小组,为起草标准做好准备。
标准起草工作小组广泛地了解近年来GB/T 20118《一般用途钢丝绳》的生产和使用情况、征求有关用户的意见,查阅了有关方面的资料,以保证标准的质量和水平,使之更加完善,更好地为用户和市场服务。
根据我国的具体情况,结合生产企业的意见,经过起草单位的努力,起草小组于2015年3月完成了《钢丝绳通用技术条件》征求意见初稿。
2 制定标准的原则2.1 本标准草案主要以GB/T 20118《一般用途钢丝绳》体系为基础并结合近年市场使用钢丝绳情况进行修订。
2.2 新标准草案按GB/T 1.1-2009《标准化工作导则第1部分:标准的结构和编写规则》进行起草。
3 主要技术内容的说明3.1 标准名称根据GB/T 8706—2006《钢丝绳—术语、标记和分类》标准中的分类、术语和目前国内、国际生产钢丝绳厂家的实际情况,考虑到本标准生产和使用用途的适用性,钢丝绳标准名称定为《钢丝绳通用技术条件》。
3.2 适用范围本标准适用于机械、建筑、船舶、渔业、林业、矿业、冶金、起重、货运索道等行业使用的提升设备、牵引设备、吊索用各种圆股及异形股钢丝绳。
增加了冶金、起重等行业用各种圆股和三角股钢丝绳的适用范围,增加了不适用于15个专用钢丝绳产品标准和其它专用钢丝绳也不适用的要求。
3.3 引用标准增加了GB/T 21965 和GB/T 29086两个标准。
3.4 钢丝绳公称直径3.4.1 钢丝绳最大公称直径增加4豪米,由原标准60 mm上线扩大到最大64mm 。
钢丝绳GB/T 8918-1996国家技术监督局1996-04-05批准1996-10-01实施前言本标准采用GB 8918—88(优质钢丝绳)标准体系,补充进扁钢丝绳品种,在主要技术内容上非等效采用国际标准ISO 2408:85(一般用途钢丝绳特性),ISO 3154:88(矿井提升用钢丝绳交货技术条件)和ISO 3178:88(一般用途钢丝绳验收条件)。
本标准在GB 8918—88(优质钢丝绳)的基础上,将6×19(b)类和6×37(b)类钢丝绳直径范围适当扩大;验收方法修改为由供需双方协商选定的方法1(测定整绳破断拉力)和方法2(测定钢丝破断拉力总和);增加了仲裁试验。
GB 8918于1988年2月首次发布。
本标准从实施之日起,同时代替GB 1102—74、YB 829—79、GB 8918—88。
本标准的附录A是提示的附录。
本标准由中华人民共和国冶金工业部提出。
本标准由冶金工业部信息标准研究院归口。
本标准起草单位:鞍山钢铁公司、宁夏石嘴山钢铁厂、冶金工业部金属制品研究院、天津第二钢丝绳厂、冶金工业部信息标准研究院。
本标准主要起草人:赵荣瑶、刘耀文、赵忠海、孙丽、张德英、王玉标、封文华、王平。
1 范围本标准规定了钢丝绳的分类、尺寸、重量、技术要求、试验方法、检验规则、包装标志及质量证明书。
本标准适用于机械、冶金、建筑、船泊、海洋工程、渔业、林业、矿业、钻井、索道及缆车等用途使用的各种圆股钢丝绳、异型股钢丝绳,以及矿井用作平衡的扁钢丝绳。
2 引用标准下列标准包含的条文,通过在本标准中引用而构成为本标准的条文。
在标准出版时,所示版本均为有效。
所有标准都会被修订,使用本标准的各方应探讨使用下列标准最新版本的可能性。
GB 2104—88 钢丝绳包装、标志及质量证明书的一般规定GB 8358—87 钢丝绳破断拉伸试验方法。
GB 8707—88 钢丝绳标记代号GB/T 8919—1996 制绳用钢丝3 分类3.1 钢丝绳按其绳和股的断面、股数和股外层钢丝的数目分类,见表1。
GB/T20118—20XXGB/T20118《钢丝绳通用技术条件》国家标准起草说明(讨论稿)1 1.1标准起草工作概况任务来源根据工业和信息化部办公厅《全国钢标准化技术委员会2014年第二批国家标准制修订项目计划》的通知,由贵州钢绳股份有限公司和冶金工业信息标准研究院为主要起草单位,修订《钢丝绳通用技术条件》国家标准标准,该标准为推荐性国家标准,项目任务号是:20131817-T-605,代替GB/T20118-2006标准。
1.2主要工作过程为了做好《钢丝绳通用技术条件》标准起草工作,标准主要起草单位于2014年2月成立标准起草领导工作小组,为起草标准做好准备。
标准起草工作小组广泛地了解近年来GB/T20118《一般用途钢丝绳》的生产和使用情况、征求有关用户的意见,查阅了有关方面的资料,以保证标准的质量和水平,使之更加完善,更好地为用户和市场服务。
根据我国的具体情况,结合生产企业的意见,经过起草单位的努力,起草小组于2015年3月完成了《钢丝绳通用技术条件》征求意见初稿。
2制定标准的原则2.1本标准草案主要以GB/T 20118《一般用途钢丝绳》体系为基础并结合近年市场使用钢丝绳情况进行修订。
2.2新标准草案按GB/T 1.1-2009《标准化工作导则第1部分:标准的结构和编写规则》进行起草。
3 3.1主要技术内容的说明标准名称根据GB/T 8706—2006《钢丝绳—术语、标记和分类》标准中的分类、术语和目前国内、国际生产钢丝绳厂家的实际情况,考虑到本标准生产和使用用途的适用性,钢丝绳标准名称定为《钢丝绳通用技术条件》。
3.2适用范围本标准适用于机械、建筑、船舶、渔业、林业、矿业、冶金、起重、货运索道等行业使用的提升设备、牵引设备、吊索用各种圆股及异形股钢丝绳。
增 加了冶金、起重等行业用各种圆股和三角股钢丝绳的适用范围,增加了不适用 于 15 个专用钢丝绳产品标准和其它专用钢丝绳也不适用的要求。
续表A-1钢丝绳主要胜任推荐表注:⑴腐蚀是主要报废原因时,应彩镀锌钢丝绳;⑵钢丝绳工作时,终端不能自由旋转,或虽有反拨力,但不能相纠合在一起的工任场合,应彩同向捻钢丝绳。
表14 力学性能钢丝绳结构:6×7+FC 6×7+IWS 6×9W+FC 6×9W+IWR注:①最小钢丝破断拉力总各=钢丝绳最小破断拉力×1.134(纤维芯)或1.214(钢芯)。
②新设计设备不得选用括号内的钢丝绳直径。
表15 力学性能钢丝绳结构:6×19S+FC 6×19S+IWR 6×19W+FC 6×19W+IWR注:①最小钢丝破断拉力总和=钢丝绳最小破断拉力×1.214(纤维芯)或1.308(钢芯)。
②新设计设备不得选用括号内的钢丝绳直径。
表16 力学性能钢丝绳结构 6*19+FC 6*19+IWS注:①最小钢丝破断拉力总和=钢丝绳最小破断拉力×1.197(纤维芯)或1.287(钢芯).②新设计设备不得选用括号内的钢丝绳直径.表17 力学性能钢丝绳结构:6×25Fi+FC 6×25Fi+IWR 6×26SW+FC 6×26SW+IWR 6×29Fi+FC 6×29Fi+IWR 6×31SW+FC 6×31SW+IWR 6×36SW+FC 6×36SW+IWR 6×37S+FC 6×37S+IWR6×41SW+FC 6×41SW+IWR 6×49SW+FC 6×49SW+IWR 6×55S+FC 6×55S+IWR注:①最小钢丝破断拉力总和=钢丝绳最小破断拉力×1.226(纤维芯)或1.321(钢芯)。
其中6×37S纤维芯: 1. 191;钢芯为:1.283。
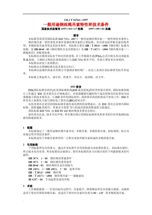
GB/T 16762—1997一般用途钢丝绳吊索特性和技术条件国家技术监督局1997—03—17批准1997—09—01实施前言本标准等效采用国际标准ISO 7531:1987《一般用途钢丝绳吊索——特性和技术条件》。
钢丝绳吊索一特性和技术条件是钢丝绳吊索的主要标准。
其内容包括单根吊索结构类型、多根组装吊索类型及其技术条件。
本标准主要以GB/T 8918—1996《钢丝绳》标准为依据,是GB 6946—93《钢丝绳铝合金压制接头》及GB/T 16271—1996《钢丝绳吊索——插编索扣》的配套标准。
本标准结合我国实际水平和应用的需要,在工作极限负荷(WLL)公式中接头形式效能系数K取值、与钢丝公称抗拉强度级别上与ISO 7531略有不同,其他主要技术内容相同。
本标准由冶金工业部提出。
本标准由全国钢标准化技术委员会归口。
本标准由盐城世海索具有限公司建湖县钢丝绳厂、冶金工业部信息标准研究院负责起草。
本标准主要起草人:成尔贵、程素芹、李汶吉、姜清梅、封文华。
ISO前言ISO(国际标准化组织)是各国标准机构(ISO成员团体)的世界性联合组织。
国际标准的制订工作通过ISO技术委员会正规地进行。
对某课题感兴趣的每个成员团体均有权参加为该课题建立的技术委员会。
与ISO协作的国际组织、政府和非政府机构也可参加工作。
ISO在所有电工标准化方面与国际电工委员会(IEC)密切合作。
由技术委员会采用的国际标准草案经成员团体传阅赞成后,由ISO委员会采纳为国际标准。
按照ISO的程序,草案至少需要75%的成员团体投赞成票方能通过。
国际标准ISO 7531 由ISO TC 105钢丝绳技术委员会制订。
使用者应注意,除非另有声明,所有屡次修订的国际标准和其所参考的任何其他国际标准均指最新版本。
1 范围本标准规定了一般用途钢丝绳吊索术语、单根吊索、多根组装吊索、检验规则、标志及质量证明书等技术条件。
本标准适用于单根吊索和用同一公称长度的单根吊索构成的多根组装吊索。
钢丝绳GB/T 8918-1996国家技术监督局1996-04-05批准1996-10-01实施前言本标准采用GB 8918—88(优质钢丝绳)标准体系,补充进扁钢丝绳品种,在主要技术内容上非等效采用国际标准ISO 2408:85(一般用途钢丝绳特性),ISO 3154:88(矿井提升用钢丝绳交货技术条件)和ISO 3178:88(一般用途钢丝绳验收条件)。
本标准在GB 8918—88(优质钢丝绳)的基础上,将6×19(b)类和6×37(b)类钢丝绳直径范围适当扩大;验收方法修改为由供需双方协商选定的方法1(测定整绳破断拉力)和方法2(测定钢丝破断拉力总和);增加了仲裁试验。
GB 8918于1988年2月首次发布。
本标准从实施之日起,同时代替GB 1102—74、YB 829—79、GB 8918—88。
本标准的附录A是提示的附录。
本标准由中华人民共和国冶金工业部提出。
本标准由冶金工业部信息标准研究院归口。
本标准起草单位:鞍山钢铁公司、宁夏石嘴山钢铁厂、冶金工业部金属制品研究院、天津第二钢丝绳厂、冶金工业部信息标准研究院。
本标准主要起草人:赵荣瑶、刘耀文、赵忠海、孙丽、张德英、王玉标、封文华、王平。
1 范围本标准规定了钢丝绳的分类、尺寸、重量、技术要求、试验方法、检验规则、包装标志及质量证明书。
本标准适用于机械、冶金、建筑、船泊、海洋工程、渔业、林业、矿业、钻井、索道及缆车等用途使用的各种圆股钢丝绳、异型股钢丝绳,以及矿井用作平衡的扁钢丝绳。
2 引用标准下列标准包含的条文,通过在本标准中引用而构成为本标准的条文。
在标准出版时,所示版本均为有效。
所有标准都会被修订,使用本标准的各方应探讨使用下列标准最新版本的可能性。
GB 2104—88 钢丝绳包装、标志及质量证明书的一般规定GB 8358—87 钢丝绳破断拉伸试验方法。
GB 8707—88 钢丝绳标记代号GB/T 8919—1996 制绳用钢丝3 分类3.1 钢丝绳按其绳和股的断面、股数和股外层钢丝的数目分类,见表1。
钢丝绳插接长度标准钢丝绳是一种常见的起重设备,广泛应用于吊装、运输、挖掘和建筑等领域。
在使用钢丝绳的过程中,由于各种原因会导致钢丝绳的损坏或需要插接延长。
因此,了解钢丝绳插接长度的标准是非常重要的。
首先,钢丝绳的插接长度应符合相关标准要求。
根据国家标准《起重机械安全规程》GB/T 5972-2008的规定,钢丝绳的插接长度应不小于15倍钢丝绳的直径。
这是为了确保钢丝绳插接处的强度和稳定性,以及延长钢丝绳的使用寿命。
因此,在进行钢丝绳的插接时,必须严格按照标准要求进行操作,不得随意缩短插接长度,以免影响使用安全。
其次,钢丝绳插接长度的选择应根据实际情况进行。
在实际使用中,钢丝绳的插接长度不仅受到国家标准的限制,还受到吊装物体的重量、长度和使用环境等多种因素的影响。
因此,在选择钢丝绳插接长度时,需要综合考虑各种因素,合理确定插接长度,确保吊装作业的安全和稳定。
另外,钢丝绳插接长度的测量和检查也是非常重要的。
在进行钢丝绳插接时,需要对插接长度进行精确测量,并进行质量检查。
只有插接长度符合标准要求,插接处无明显损伤和变形,才能确保钢丝绳的安全使用。
最后,钢丝绳插接长度标准的遵守和执行是保障吊装作业安全的重要保障。
各相关单位和人员在进行钢丝绳的插接操作时,必须严格按照标准要求进行,不得私自修改或忽视插接长度标准。
只有严格遵守和执行插接长度标准,才能有效预防钢丝绳插接造成的安全事故。
综上所述,钢丝绳插接长度标准是保障钢丝绳使用安全的重要因素。
在实际操作中,必须严格遵守国家标准要求,合理选择插接长度,进行精确测量和质量检查,并严格执行标准,确保钢丝绳的安全使用。
只有这样,才能有效预防吊装作业中可能发生的安全事故,保障人员和设备的安全。
电梯钢丝国标电梯钢丝是指用于电梯机房的电梯钢丝绳,其主要作用是承载电梯的重量,并保证电梯的安全运行。
在电梯行业中,电梯钢丝绳的质量和性能非常重要,因此国家制定了严格的标准来规范电梯钢丝的制造和使用。
根据国家标准,电梯钢丝绳应该符合以下要求:1. 强度要求:电梯钢丝绳的强度是指其能承受的最大拉力。
国家标准对不同类型的电梯钢丝绳的强度有明确的规定,以保证其在使用过程中不会出现断裂或断丝的情况。
2. 钢丝结构:电梯钢丝绳由多根细钢丝捻合而成,这些细钢丝之间的捻合结构对电梯钢丝绳的强度和耐磨性有着重要的影响。
国家标准规定了电梯钢丝绳的钢丝捻合结构参数,以保证其在使用过程中不会出现变形或断裂。
3. 表面处理:电梯钢丝绳的表面处理是为了增加其耐磨性和防腐性。
常见的表面处理方法有镀锌和镀锌+涂塑两种。
国家标准对电梯钢丝绳的表面处理方法和质量要求有明确的规定,以保证其在使用过程中不会因为腐蚀而减少强度。
4. 使用寿命:电梯钢丝绳的使用寿命是指其在正常使用条件下能保持正常工作的时间。
国家标准对电梯钢丝绳的使用寿命进行了要求,以保证其在使用过程中不会出现断裂或断丝的情况。
5. 安全系数:电梯钢丝绳在设计和制造过程中需要考虑到安全系数,以保证其在使用过程中不会发生断裂或断丝的情况。
国家标准对电梯钢丝绳的安全系数进行了规定,以保证其在使用过程中的安全性。
除了以上几点,国家标准还对电梯钢丝绳的检测方法和技术要求进行了规定,以保证其质量和性能符合标准。
在使用电梯钢丝绳时,必须按照国家标准的要求进行选用和安装,以保证电梯的安全运行。
总的来说,电梯钢丝绳作为电梯的重要组成部分,其质量和性能对电梯的安全运行至关重要。
国家标准的制定,旨在规范电梯钢丝绳的制造和使用,保证电梯的安全性和可靠性。
在选择和使用电梯钢丝绳时,必须严格按照国家标准的要求进行操作,以保证电梯的安全运行。
同时,对于电梯钢丝绳的制造企业来说,也需要加强质量管理,提高产品质量,以满足市场需求和国家标准的要求。
钢丝绳有哪些品种与规格82种现行钢丝绳国家标准及润滑脂与补充润滑剂崔影高级工程师18崔影.钢丝绳失效机理分析及改进举措[J].港口装卸,2012(04):1-4.17崔影.胡美燕.电梯钢丝绳国标GB8903-2005相关内容讨论[A].2012纪念《金属制品》创刊40周年暨2012金属制品行业技术信息交流会16崔影,曹志广,韩丹,杨冕君.碳素钢丝铅淬火抗拉强度影响因素分析[J].金属制品,2011,37(01):57-60.15崔影,刘艳,刘震,杨冕君.电梯曳引钢丝绳强度级别讨论[J].金属制品,2010,36(06):70-72+76.14刘震,崔影,韩丹.钢丝绳用剑麻绳芯结构设计与质量控制[J].金属制品,2010,36(05):22-25.13崔影,刘艳,刘震.冷拉碳素制绳钢丝强度散差影响因素[A].2010金属制品信息网第22届年会12崔影,刘震,刘艳,田绍强.钢丝绳捻制损失产生原因分析[J].金属制品,2010,36(04):14-17.11崔影,刘艳,刘震.钢丝绳用复合材料绳芯[J].金属制品,2009,35(04):52-54+57. 10崔影.电梯钢丝绳生产及对耐疲劳性能的影响[J].金属制品,2009,35(02):15-17.9崔影.刘艳.刘震.直升式热镀锌钢丝表面质量缺陷原因分析[A].2009金属制品行业技术交流会8崔影.对直进式拉丝机改进的建议[J].金属制品,2008(03):30-31.7崔影.钢丝绳制造企业“节能减排”工作的开展与实施[A].2008金属制品行业技术交流会6崔影.钢丝拉拔中缩径跑号原因分析[J].金属制品,2007(05):8-9.5崔影.降低钢丝热镀锌生产成本的有效途径[J].金属制品,2007(03):20-22. 4崔影,杨玉洁.钢丝热镀锌成本核算方法[J].金属制品,2007(02):55-56.3崔影.钢丝热镀锌炭渣擦拭原理分析[J].金属制品,2006(05):27-28.2崔影.影响直升式热镀锌钢丝上锌量波动的因素[J].金属制品,2005(03):15. 1崔影.定尺生产热镀锌钢丝[J].天津冶金,1999(02):40-42.。
电梯钢丝绳国家标准电梯钢丝绳是电梯运行中的重要部件,其质量直接关系到电梯的安全性能。
为了规范电梯钢丝绳的生产和使用,保障电梯运行安全,我国制定了一系列的国家标准,对电梯钢丝绳的材料、规格、检测等方面进行了详细的规定。
首先,国家标准对电梯钢丝绳的材料要求非常严格。
钢丝绳所采用的钢丝必须符合国家标准规定的材质和机械性能指标,以保证其强度和韧性能够满足电梯运行的要求。
同时,国家标准还规定了钢丝绳的加工工艺和表面处理要求,确保其表面光滑、无裂纹、无损伤,以提高其使用寿命和安全性能。
其次,国家标准对电梯钢丝绳的规格和尺寸也做出了详细规定。
电梯钢丝绳的直径、结构、捻向等参数都必须符合国家标准的规定,以保证其在电梯运行中能够承受各种工况下的荷载,并具有足够的安全储备。
此外,国家标准还对电梯钢丝绳的标志和包装进行了规定,以便于用户正确选择和使用。
另外,国家标准还对电梯钢丝绳的检测和验收提出了具体要求。
钢丝绳在生产出厂前必须经过严格的质量检测,确保其符合国家标准的各项指标要求。
而在使用过程中,电梯钢丝绳的定期检测和维护也是至关重要的,以确保其在使用过程中不会出现安全隐患。
总的来说,国家标准对电梯钢丝绳的要求是非常严格的,这也充分体现了我国对电梯安全的高度重视。
作为电梯制造商和用户,必须严格按照国家标准的要求选择和使用电梯钢丝绳,确保电梯的安全运行。
同时,电梯钢丝绳生产企业也要严格按照国家标准的要求进行生产,保证产品质量,为电梯安全运行提供可靠保障。
总之,国家标准的制定对于规范电梯钢丝绳的生产和使用起到了重要的作用,对提高电梯安全性能具有积极的促进作用。
希望全行业能够共同遵守国家标准,共同维护电梯安全,为人们的出行提供更加可靠的保障。
起重机用钢丝绳标准引言起重机用钢丝绳是起重机中至关重要的组成部分。
它承担着起重机运行中的重要工作,保证起重机运行的安全和稳定。
为了确保起重机用钢丝绳的质量和性能,各国都制定了相应的标准和规范。
本文将介绍起重机用钢丝绳的标准,包括国际标准、国家标准以及行业协会标准等。
国际标准国际标准组织ISO(International Organization for Standardization)制定了一系列起重机用钢丝绳的标准,以确保全球范围内的起重机用钢丝绳的质量和可靠性。
ISO 4309ISO 4309标准规定了起重机用钢丝绳的一般要求和试验方法。
它包括了钢丝绳的材料要求、结构要求、尺寸要求以及试验方法等。
该标准对于起重机用钢丝绳的设计、制造和使用提供了基本的指导。
ISO 10245ISO 10245标准规定了起重机用钢丝绳的破坏检验方法。
它包括了拉伸破断试验、扭转疲劳试验以及破坏性磨损试验等。
这些试验可以验证钢丝绳的强度和耐久性,确保起重机用钢丝绳在实际使用中的安全性。
国家标准各个国家也制定了自己的起重机用钢丝绳标准,以适应本国的特殊需求和环境条件。
GB/T 20118GB/T 20118是中国国家标准,规定了起重机用钢丝绳的一般要求和试验方法。
该标准参照了ISO 4309标准,并在其基础上进行了适当的修改和补充,以满足中国的实际情况和要求。
JIS B 8812JIS B 8812是日本国家标准,规定了起重机用钢丝绳的材料、结构和尺寸等要求。
该标准根据日本的起重机用钢丝绳的特点和需求进行了制定,并与ISO标准保持一致。
行业协会标准除了国际标准和国家标准外,起重机行业协会也制定了一些标准,以便更好地满足行业的需求和要求。
ASME B30.9ASME B30.9是由美国机械工程师学会制定的标准,规定了起重机用钢丝绳的一般要求、选择和使用等。
该标准是美国起重机行业的基准,为起重机用钢丝绳的设计和使用提供了准则。
钢丝绳GB/T 8918-1996国家技术监督局1996-04-05批准1996-10-01实施前言本标准采用GB 8918—88(优质钢丝绳)标准体系,补充进扁钢丝绳品种,在主要技术内容上非等效采用国际标准ISO 2408:85(一般用途钢丝绳特性),ISO 3154:88(矿井提升用钢丝绳交货技术条件)和ISO 3178:88(一般用途钢丝绳验收条件)。
本标准在GB 8918—88(优质钢丝绳)的基础上,将6×19(b)类和6×37(b)类钢丝绳直径范围适当扩大;验收方法修改为由供需双方协商选定的方法1(测定整绳破断拉力)和方法2(测定钢丝破断拉力总和);增加了仲裁试验。
GB 8918于1988年2月首次发布。
本标准从实施之日起,同时代替GB 1102—74、YB 829—79、GB 8918—88。
本标准的附录A是提示的附录。
本标准由中华人民共和国冶金工业部提出。
本标准由冶金工业部信息标准研究院归口。
本标准起草单位:鞍山钢铁公司、宁夏石嘴山钢铁厂、冶金工业部金属制品研究院、天津第二钢丝绳厂、冶金工业部信息标准研究院。
本标准主要起草人:赵荣瑶、刘耀文、赵忠海、孙丽、张德英、王玉标、封文华、王平。
1 范围本标准规定了钢丝绳的分类、尺寸、重量、技术要求、试验方法、检验规则、包装标志及质量证明书。
本标准适用于机械、冶金、建筑、船泊、海洋工程、渔业、林业、矿业、钻井、索道及缆车等用途使用的各种圆股钢丝绳、异型股钢丝绳,以及矿井用作平衡的扁钢丝绳。
2 引用标准下列标准包含的条文,通过在本标准中引用而构成为本标准的条文。
在标准出版时,所示版本均为有效。
所有标准都会被修订,使用本标准的各方应探讨使用下列标准最新版本的可能性。
GB 2104—88 钢丝绳包装、标志及质量证明书的一般规定GB 8358—87 钢丝绳破断拉伸试验方法。
GB 8707—88 钢丝绳标记代号GB/T 8919—1996 制绳用钢丝3 分类3.1 钢丝绳按其绳和股的断面、股数和股外层钢丝的数目分类,见表1。
重要用途钢丝绳标准
重要用途钢丝绳的标准通常是根据不同国家或地区的工业标准和行业规范来确定的。
这些标准旨在确保重要用途钢丝绳的质量和安全性,以满足特定的应用需求。
以下是一些可能适用的标准和指导:
1. 材料标准:重要用途钢丝绳的材料应符合相关的钢丝材料标准,如国际标准化组织(ISO)的钢丝材料标准或国家标准。
2. 结构标准:重要用途钢丝绳的结构设计应符合相关的标准和规范,如ISO的钢丝绳结构标准或国家标准。
这包括钢丝绳的直径、结构类型、捻向、绳芯类型等。
3. 强度标准:重要用途钢丝绳的强度应符合相关的标准和规范,如ISO的钢丝绳强度标准或国家标准。
这包括钢丝绳的静态强度、疲劳强度、抗拉强度等。
4. 表面处理标准:重要用途钢丝绳的表面处理应符合相关的标准和规范,如防腐蚀处理、镀锌处理等。
5. 检测和质量控制标准:重要用途钢丝绳的生产和检测应符合相关的标准和规范,如ISO的钢丝绳检测标准或国家标准。
这包括钢丝绳的强度测试、外观检查、尺寸测量等。
需要注意的是,具体的重要用途钢丝绳标准可能因地区和应用而有所不同。
为了确保安全和质量,请遵守当地的法规和行业标准,并咨询专业人士或相关机构以获取更详细和准确的信息。
钢丝绳GB/T 8918-1996国家技术监督局1996-04-05批准 1996-10-01实施前言本标准采用GB 8918—88(优质钢丝绳)标准体系,补充进扁钢丝绳品种,在主要技术内容上非等效采用国际标准ISO 2408:85(一般用途钢丝绳特性),ISO 3154:88(矿井提升用钢丝绳交货技术条件)和ISO 3178:88(一般用途钢丝绳验收条件)。
本标准在GB 8918—88(优质钢丝绳)的基础上,将6×19(b)类和6×37(b)类钢丝绳直径范围适当扩大;验收方法修改为由供需双方协商选定的方法1(测定整绳破断拉力)和方法2(测定钢丝破断拉力总和);增加了仲裁试验。
GB 8918于1988年2月首次发布。
本标准从实施之日起,同时代替GB 1102—74、YB 829—79、GB 8918—88。
本标准的附录A是提示的附录。
本标准由中华人民共和国冶金工业部提出。
本标准由冶金工业部信息标准研究院归口。
本标准起草单位:鞍山钢铁公司、宁夏石嘴山钢铁厂、冶金工业部金属制品研究院、天津第二钢丝绳厂、冶金工业部信息标准研究院。
本标准主要起草人:赵荣瑶、刘耀文、赵忠海、孙丽、张德英、王玉标、封文华、王平。
1 范围本标准规定了钢丝绳的分类、尺寸、重量、技术要求、试验方法、检验规则、包装标志及质量证明书。
本标准适用于机械、冶金、建筑、船泊、海洋工程、渔业、林业、矿业、钻井、索道及缆车等用途使用的各种圆股钢丝绳、异型股钢丝绳,以及矿井用作平衡的扁钢丝绳。
2 引用标准下列标准包含的条文,通过在本标准中引用而构成为本标准的条文。
在标准出版时,所示版本均为有效。
所有标准都会被修订,使用本标准的各方应探讨使用下列标准最新版本的可能性。
GB 2104—88 钢丝绳包装、标志及质量证明书的一般规定GB 8358—87 钢丝绳破断拉伸试验方法。
GB 8707—88 钢丝绳标记代号GB/T 8919—1996 制绳用钢丝3 分类3.1 钢丝绳按其绳和股的断面、股数和股外层钢丝的数目分类,见表1。
钢丝绳GB/T 8918-1996国家技术监督局1996-04-05批准1996-10-01实施前言本标准采用GB 8918—88(优质钢丝绳)标准体系,补充进扁钢丝绳品种,在主要技术内容上非等效采用国际标准ISO 2408:85(一般用途钢丝绳特性),ISO 3154:88(矿井提升用钢丝绳交货技术条件)和ISO 3178:88(一般用途钢丝绳验收条件)。
本标准在GB 8918—88(优质钢丝绳)的基础上,将6×19(b)类和6×37(b)类钢丝绳直径范围适当扩大;验收方法修改为由供需双方协商选定的方法1(测定整绳破断拉力)和方法2(测定钢丝破断拉力总和);增加了仲裁试验。
GB 8918于1988年2月首次发布。
本标准从实施之日起,同时代替GB 1102—74、YB 829—79、GB 8918—88。
本标准的附录A是提示的附录。
本标准由中华人民共和国冶金工业部提出。
本标准由冶金工业部信息标准研究院归口。
本标准起草单位:鞍山钢铁公司、宁夏石嘴山钢铁厂、冶金工业部金属制品研究院、天津第二钢丝绳厂、冶金工业部信息标准研究院。
本标准主要起草人:赵荣瑶、刘耀文、赵忠海、孙丽、张德英、王玉标、封文华、王平。
1 范围本标准规定了钢丝绳的分类、尺寸、重量、技术要求、试验方法、检验规则、包装标志及质量证明书。
本标准适用于机械、冶金、建筑、船泊、海洋工程、渔业、林业、矿业、钻井、索道及缆车等用途使用的各种圆股钢丝绳、异型股钢丝绳,以及矿井用作平衡的扁钢丝绳。
2 引用标准下列标准包含的条文,通过在本标准中引用而构成为本标准的条文。
在标准出版时,所示版本均为有效。
所有标准都会被修订,使用本标准的各方应探讨使用下列标准最新版本的可能性。
GB 2104—88 钢丝绳包装、标志及质量证明书的一般规定GB 8358—87 钢丝绳破断拉伸试验方法。
GB 8707—88 钢丝绳标记代号GB/T 8919—1996 制绳用钢丝3 分类3.1 钢丝绳按其绳和股的断面、股数和股外层钢丝的数目分类,见表1。
在圆股和异型股钢丝绳中,如果需方没有明确要求某种结构的钢丝绳时,在同一组别内,结构的选择由供方自行确定。
表1 钢丝绳分类注1 2组和3组内推荐选用9类钢丝绳;2 8组、12组及异型股钢丝绳中6VX21结构仅为纤维绳芯,其余组别的钢丝绳(扁钢丝绳除外),可由需方指定纤维芯或钢芯;3 三角形股芯的结构可以互相代替,或改用其他结构的三角形股芯,但应在订货合同中注明;4 钢丝绳的主要用途推荐,见附录A(提示的附录)。
3.2 钢丝绳按捻法分为右交互捻、左交互捻、右同向捻和左同向捻四种,如图1~图4所示。
图1和图2绳与股捻向相反,图3和图4绳与股捻向相同。
1~7组钢丝绳可为交互捻和同向捻,其中6组和7组多层圆股钢丝绳的内层绳捻法,由生产厂确定。
6×37(b)组、8组和12组钢丝绳仅为交互捻。
9~11组和13组异型股钢丝绳为同向捻。
13组钢丝绳的内层绳与外层绳捻向应相反,且内层绳为同向捻。
注:如用户对捻法无明确要求,则由生产厂自行决定。
3.3 钢丝绳的标记代号按GB 8707的规定。
4 尺寸和重量4.1 钢丝绳的直径4.1.1 公称直径d钢丝绳的公称直径和扁钢丝绳的公称尺寸,应符合表14~表35的规定。
特殊的公称直径和公称尺寸由供需双方协商,在订货合同中注明,并应按本标准规定的方法进行考核和验收。
4.1.2 实测直径钢丝绳的实测直径是按6.1.1规定的方法测得的直径。
4.1.3 允许偏差和不圆度钢丝绳实测直径的允许偏差和不圆度应符合表2的规定。
表2 允许偏差和不圆度4.2 长度及其允许偏差钢丝绳应按订货长度供货,用m表示,并应符合下列长度允许偏差:+;长度小于和等于400m:%5+m。
长度大于400m:每1000m或不足1000m,20如果用户要求长度偏差较小的钢丝绳时,其长度允许偏差须经供需双方协商。
4.3 重量4.3.1 钢丝绳的近似重量见表14~表31,用kg/100m表示,并按(1)式计算;M=Kd2 (1)式中:M——钢丝绳单位长度的近似重量,kg/100m;d——钢丝绳的公称直径,mm;K——充分涂油的某一结构钢丝绳单位长度的重量系数,kg/100m·mm2。
K值在表5中给出。
4.3.2 扁钢丝绳的单位长度重量,不应超过表32~表35规定的±5%。
5 技术要求5.1 材料5.1.1 制绳用钢丝5.1.1.1 制绳用钢丝应符合GB/T 8919的规定,可根据钢丝绳用途选用一般用途或重要用途钢丝。
5.1.1.2 制绳用钢丝包括股芯丝和填充丝(但组成三角股的低碳钢丝、填充丝和补棱丝除外)的表面状态和公称抗拉强度,应符合表3规定。
表3 钢丝表面状态与公称抗拉强度1370MPa仅适用于制造扁钢丝绳。
经供需双方协商,也可用GB/T 8919规定的其他较高公称抗拉强度的钢丝制造。
此时,制绳后钢丝的最小扭转次数,可比GB/T 8919的规定低15%(一般用途)或10%(重要用途),最小反复弯曲次数低1次。
5.1.1.3 钢丝绳制造时,同直径钢丝应为同一公称抗拉强度,不同直径钢丝允许采用相同或相邻公称抗拉强度(中心丝和填充丝除外),但应保证钢丝绳最小破断拉力或最小钢丝破断拉力总和符合表14~表35中的有关规定。
5.1.1.4 当使用两种用途级别的钢丝制绳时,则按低级用途确定。
5.1.2 绳芯钢丝绳的绳芯,分为纤维芯和钢芯。
5.1.2.1 纤维芯纤维芯,应用剑麻、合成纤维、棉纱或其他能符合要求的纤维制成。
5.1.2.2 钢芯钢芯分为独立的钢丝绳(IWR)和钢丝股芯(IWS)。
5.1.3 钢丝绳涂油5.1.3.1 钢丝绳用油脂应符合有关标准的规定。
5.1.3.2 除非用户另有要求,钢丝绳应均匀地涂敷防锈、润滑油脂;纤维芯应用防腐、防锈、润滑油脂浸透。
用户要求钢丝绳有增摩性能时,钢丝绳应涂增摩油脂。
钢丝绳表面不应有未涂上油脂的地方。
5.2 捻制质量5.2.1 钢丝绳及其股的捻距,不应大于表4的规定。
表4 钢丝绳与股的捻距6×7同向捻钢丝绳,绳的捻距不应大于绳径的7.8倍;4股扇形股钢丝绳,绳的捻距不应大于绳径的8.5倍;扁钢丝绳的子绳捻距,不应大于子绳直径的21倍。
18×19S、18×19W绳捻距倍数,按点接触规定。
5.2.2 股芯丝和股纤维芯的尺寸,应能保证具有足够的支撑作用,以使外层包捻的钢丝能均匀捻制,带纤维芯的股绳相邻钢丝之间允许有较均匀的缝隙。
用同直径钢丝制成的股及绳中的钢芯,其中心钢丝公称直径和中心股应适当加大。
5.2.3 钢丝绳应捻制均匀、紧密和不松散,在展开和无负荷情况下,钢丝绳不得呈波浪状。
绳内钢丝不得有交错,折弯,严重磨伤和断裂等缺陷,但允许有因变形工卡具压紧造成的钢丝压扁现象存在。
5.2.4 在一条钢丝绳中,同一层股的结构和捻制情况应相同,捻距不应有明显差别。
允许钢丝绳或其般绳在全长上的捻距有不大于实测平均捻距±3%的偏差(绳端15m以内捻距不考核)。
5.2.5 钢丝绳的绳芯尺寸应能保证具有足够的支撑作用。
以使外层包捻的股绳均匀捻制。
允许各相邻股之间有较均匀的缝隙。
5.2.6 镀锌钢丝绳中所有钢丝都应是镀锌的。
5.2.7 钢丝绳中钢丝的接头应尽量减少。
直径大于0.6mm的钢丝应用对焊连接,直径小于和等于0.6mm的钢丝可用对焊或插接连接。
股同一次捻制中,各连接处在股内的距离,重要用途钢丝绳不得少于10m,一般用途钢丝绳不得少于5m。
5.2.8 扁钢丝绳的编织要求5.2.8.1 扁钢丝绳中,子绳应左交互捻和右交互捻交替排列。
5.2.8.2 扁钢丝绳的宽度(包括纬绳)和厚度(纬绳横向穿过部位),不应超过公称尺寸的±10%。
5.3 钢丝绳破断拉力钢丝绳破断拉力有如下两种测定方法。
5.3.1 方法1,测定整绳破断拉力钢丝绳整绳破断拉力的测定值应不低于表14~表31的规定。
钢丝绳最小破断拉力,用kN表示,并按(2)式计算:100002'0RdKF ⋅⋅= (2)式中:F0——钢丝绳最小破断拉力,kN;d——钢丝绳公称直径,mm;R0——钢丝绳公称抗拉强度,MPa;K′——某一指定结构钢丝绳的最小破断拉力系数(K′值见表5)。
表5钢丝绳重量系数和最小破断拉力系数注1 在2组a类和4组钢丝绳中,当股内钢丝的数目为19根或19根以下时,重量系数应比表中所列的数小3%;2 在8组钢丝绳中,股为等捻距结构钢丝绳的重量系数和最小破断拉力系数,应分别比表中所列的数大4%;3 在10组钢丝绳中,股含纤维芯6V×21结构钢丝绳的重量系数和最小破断拉力系数,应分别比表中小8%,6V×30结构钢丝绳的最小破断拉力系数,应比表中小10%;在11组钢丝绳中,股为线接触结构6V×37S钢丝绳的这两种系数则应分别大5%;4 K1p重量系数是对聚丙烯纤维而盲。
5.3.2 方法2,测定钢丝绳内钢丝破断拉力总和钢丝绳最小钢丝破断拉力总和,按表14~表31下注的换算系数计算。
扁钢丝绳最小钢丝破断拉力总和,按表32~表35的规定。
5.4 从钢丝绳中拆出钢丝的要求5.4.1 从钢丝绳试样中拆取的钢丝,应进行直径测量,抗拉强度、扭转和反复弯曲试验,各项试验结果应符合如下规定。
5.4.1.1 钢丝实测直径钢丝实测直径应符合GB/T 8919的有关规定,但允许有不超过测量钢丝数3%的钢丝超出上述规定而不超出各该规定的50%。
异型股钢丝绳,拆股钢丝的直径允许偏差不考核。
注:生产厂应向用户注明钢丝绳所用钢丝的公称直径和公称抗拉强度。
5.4.1.2 抗拉强度钢丝的抗拉强度,应不低于表6甲栏的规定。
表6 抗拉强度的允许低值MPa采用GB/T 8919其他较高公称抗拉强度时,甲栏为该公称强度减50MPa,乙栏为该公称强度的82%(修约成整数)。
5.4.1.3 反复弯曲钢丝的反复弯曲次数,应符合表7的规定。
表7 最小反复弯曲次数5.4.1.4 扭转钢丝的扭转次数,应符合表8的规定。
表8 最小扭转次数5.4.1.5打结拉伸.直径小于0.5mm的钢丝,扭转和反复弯曲试验,由钢丝打结拉伸试验代替,试验钢丝数中,至少95%应符合GB/T 8919的有关规定。
5.4.1.6 允许的低值钢丝根数允许有少数钢丝的抗拉强度低于表6甲栏而不低于乙栏的规定;反复弯曲次数低于表7各规定的20%(修约成整数),扭转次数低于表8各规定的30%(异型股钢丝绳为40%);这种低值钢丝的允许数量,不应超过表9、表10的规定。
表9 圆股钢丝绳允许低值钢丝根数表10 异型股钢丝绳允许低值钢丝根数四股扇形股钢丝绳,允许有少数钢丝超出5.4.1.2~5.4.1.4的规定,但低值钢丝数不应超出表10的规定。