建筑面积计算表(通用表式) -
- 格式:xls
- 大小:38.00 KB
- 文档页数:1
建设工程监理规范》 (GB50319-2013)中25 个监理工作用表填写实例《建设工程监理规范》(GB50319-2013基本表式分为A B C三类。
A类表为监理单位用表,由工程监理单位或项目监理机构签发;B类表为施工单位报审、报验用表, 由施工单位或施工项目经理部填写后报送工程建设相关方;C类为通用表,是工程建设相关方工作联系的通用表。
各类表的签发、报送、回复应当依照合同文件、法律、法规、规范标准等规定的程序和时限进行。
各类表应按有关规定,采用碳素墨水、蓝黑墨水书写或黑色碳素印墨打印,不得使用易褪色的书写材料。
各类表中“□”表示可选择项,以“V”表示被选中项。
填写各类表应使用规范语言,法定计量单位,公历年、月、日。
各类表中相关人员的签字均须由本人签署。
由施工单位提供附件的,应在附件上加盖骑缝章。
各类表中实际使用中,应分类建立统一编码体系,各类表式的编号应连续编号,不得重号、跳号。
各类表中施工项目经理部用章的样章应在项目监理机构和建设单位备案,项目监理机构用章的样章应在建设单位和施工单位备案。
下列表式中,应由总监理工程师签字并加盖执业印章:1 )A.0.2 工程开工令;2)A.0.5 工程暂停令;3 )A.0.7 工程复工令;4)A.0.8 工程款支付证书;5 )B.0.1 施工组织设计或(专项)施工方案报审表;6)B.0.2 工程开工报审表;7 )B.0.10 单位工程竣工验收报审表;8)B.0.11 工程款支付报审表;9 )B.0.13 费用索赔报审表;10)B.0.14 工程临时或最终延期报审表。
“A.0.1 总监理工程师任命书”必须由工程监理单位法人代表签字,并加盖工程监理单位公章。
“B.0.2 工程开工报审表” 、“B.0.10 单位工程竣工验收报审表” 必须由项目经理签字并加盖施工单位公章。
各类表中,“施工项目经理部”是指施工单位在现场设立的项目管理机构。
对于各类表中所涉及的有关工程质量方面的附表,由于各行业、各部门的专业要求不同,各类工程的质量验收应按相关专业验收规范及相关表式的要求办理。
建筑面积计算方法解析
建筑面积是指建筑物在地面上的投影面积,是建筑设计和规划过程中非常重要
的一个概念。
建筑面积的计算方法通常需要考虑建筑物的不同部分,包括地面及各个楼层的面积总和。
本文将介绍建筑面积计算的基本原理和一些常见的计算方法。
总建筑面积计算公式
总建筑面积通常包括建筑物的所有楼层、走廊、楼梯等空间的面积总和。
其计
算公式可以表示为:
总建筑面积 = 底层面积 + 二层面积+ … + 顶层面积
其中,底层面积是指建筑物在地面上的投影面积,一般是建筑物的基础面积;
二层面积是指第二层楼在地面上的投影面积,以此类推。
单层建筑面积计算公式
对于单层建筑物,其建筑面积可以通过以下公式计算:
单层建筑面积 = 长 * 宽
其中,长为建筑物在东西方向的长度,宽为建筑物在南北方向的宽度。
多层建筑面积计算方法
对于多层建筑物,其建筑面积需要考虑各个楼层的面积总和,可采用以下方法
计算:
1.分别计算每层建筑物的面积;
2.将各层建筑物的面积总和即为总建筑面积。
举例说明
假设一个建筑物共有三层,底层面积为1000平方米,二层面积为800平方米,顶层面积为600平方米,那么该建筑物的总建筑面积为1000 + 800 + 600 = 2400
平方米。
小结
建筑面积的计算是建筑设计和规划中的基础工作之一,正确的计算方法可以为
建筑设计提供准确的参考数据。
通过本文介绍的建筑面积计算方法,相信读者可以更好地理解建筑面积的概念和计算过程。
建筑面积的计算是一个重要且复杂的工作,需要建筑设计师和规划者们认真对待。
目录第一章通用计价方法1.1 有关工程量计算公式输入1.2 费率调整第二章创建工程2.1 创建工程2.2 打开工程第三章建筑面积计算表第四章分部分项工程量清单4.1 招标人编制4.1.1 工程量清单的编制4.1.2 清单项目特征编制4.2 投标人编制4.2.1 定额套用4.2.2 定额换算4.2.3 品种代换4.2.4定额附注套用4.2.5 独立费输入4.2.6 未计价材料输入(安装工程作为暂估价材料)4.2.7选择暂估价项目材料4.2.8 系统调试费4.3 各项调整4.3.1 价目调整4.3.2 预拌砂浆4.3.3 人工降效4.3.4 台班调整4.3.5 钢筋计算(土建,市政工程)4.3.6大型土石方(市政)4.3.7 人工打孔桩(土建)4.3.8 商品砼调整(市政)4.3.9 安装增加费调整(安装)4.3.10 分部分项工程量清单总表第五章措施项目清单5.1 以费率为基础的措施项目清单(一)5.2 以项为基础的措施项目清单(二)5.3 措施项目清单总表5.4 各项调整5.4.1 模板计算(土建、市政)5.4.2 脚手费调整(安装)5.5 大型机械设备进出场及安拆套用第六章其他项目清单第七章规费、税金项目清单第八章工程费用汇总第九章工程综合报表第十章招投标工具使用第十一章清单导入、导出11.1 电子标书转换工具11.2 通用电子报表工具运行环境【硬件平台】·PC及兼容机CPU586以上·512M以上内存,推荐1G(注:低于512M不能安装)·硬盘自由空间80G以上·打印设置:Microsoft Windows 兼容打印机【软件环境】·Microsoft Windows 9x/NT/2000/XP/2003/ Vista常用功能介绍☆功能键:a.插入键(Ins)b.删除整行键(Ctrl+Del)c.单选键(Ctrl+鼠标左键点击)d.多选键(Shift+鼠标左键点击)操作要点:首先把鼠标按左键点到所需选择内容的首行,然后按住Shift键不要放,再用鼠标点击所需选择内容的最后一行,所选的内容就会变成灰色即可,最后松开Shift键。
建筑面积阳台面积使用面积表格
在现代房地产领域,建筑面积、阳台面积以及使用面积是购房者和开发商关注的重要指标。
这三个指标反映了房屋的总体规模、采光条件和实际可利用空间。
在购房前,了解这些指标可以帮助购房者更好地选择符合自己需求的房产。
属性定义
建筑面积指建筑物在平面上的投影面积,是建筑物在地面上占地面积的总和,包括主体建筑和辅助建筑的建筑面积。
建筑面积通常是房产开发商用来计算出售价格的依据之一。
阳台面积是属于建筑物的一种附属用房面积。
阳台面积通常是指阳台的悬挑面积。
阳台是建筑物的附属空间,一般供人们在户外休息、观赏风景或晾晒衣物等使用。
使用面积使用面积是指建筑物内部的可居住或可利用面积,包括室内前台、室内走廊、门厅、客房、阳台等计算在内。
使用面积是购房者购房时候非常关心的一个指标,是实际可利用的空间。
通过比较建筑面积、阳台面积和使用面积这三个指标,购房者可以更好地了解
房产的实际情况,根据个人需求和喜好选择最适合自己的房产。
建筑面积的大小一般代表了整体规模,阳台面积体现了通风和采光情况,使用面积则是最直接的空间利用指标。
购房者在选择房产时,需综合考虑建筑面积、阳台面积和使用面积这三个因素,权衡各自的优缺点,结合实际需求选择最为适合的房产。
因此,购房者在购房前应对建筑面积、阳台面积和使用面积这三个指标有一个
清晰的认识,并根据自身需求进行选择,以获得满意的居住体验。
建筑面积、阳台面积和使用面积等指标的合理结合,将为购房者的居住生活带来更多的舒适和便利。
桩基工程概况鲁ZJ—001施工现场质量管理检查记录施工组织设计、施工方案审核表技术交底记录图纸会审、设计变更、洽商记录汇总表鲁-005项目(专业)技术负责人:图纸会审记录鲁ZJ—006设计变更通知单鲁ZJ—007工程洽商记录鲁ZJ—008山东省建设工程质量监督总站监制桩位测量放线记录测量日期:2006年10 月19日鲁ZJ—009山东省建设工程质量监督总站监制工程定位测量放线记录山东省建设工程质量监督总站监制工程开工报告鲁ZJ—011山东省建设工程质量监督总站监制桩基工程竣工报告鲁ZJ—012山东省建设工程质量监督总站监制工程施工日志鲁ZJ—013桩基工程质量事故报告鲁ZJ—014施工企业(项目)负责人:报告人:报告日期:预制桩(钢桩、商品砼及桩头)合格证汇总表工程名称:鲁ZJ—015注:合格证附后。
质检员:钢材合格证、复试报告汇总表工程名称:鲁ZJ—016注:钢材合格证、复试报告附后。
质检员:项目(专业)技术负责人:山东省建设工程质量监督总站监制钢材焊接试验报告汇总表工程名称:鲁ZJ—017注:试验报告附后。
质检员:项目(专业)技术负责人:山东省建设工程质量监督总站监制焊条(剂)合格证汇总表工程名称:鲁ZJ—018注:合格证附后。
质检员:项目(专业)技术负责人:山东省建设工程质量监督总站监制砂、石、外加剂、掺和料出厂合格证、复试报告汇总表工程名称:鲁ZJ—019注:合格证、复试报告附后。
质检员:项目(专业)技术负责人:山东省建设工程质量监督总站监制水泥出厂合格证、复试报告汇总表工程名称:鲁ZJ—020注:合格证、复试报告附后。
质检员:项目(专业)技术负责人:山东省建设工程质量监督总站监制混凝土试块试验报告汇总表工程名称:鲁ZJ—021注:试验报告附后。
质检员:项目(专业)技术负责人:山东省建设工程质量监督总站监制砼试块强度统计评定记录鲁ZJ-022山东省建设工程质量监督总站监制试桩记录山东省建设工程质量监督总站监制预制桩(钢桩)进场验收记录工程名称:桩数:进场日期:鲁ZJ-024山东省建设工程质量监督总站监制混凝土预制桩接桩隐蔽验收记录工程名称: 鲁ZJ—025山东省建设工程质量监督总站监制预制桩、钢桩施工验收记录工程名称: 设计桩径: 设计桩长: 接头处理: 锤重: 落距: 鲁ZJ—027山东省建设工程质量监督总站监制钻孔灌注桩施工验收记录工程名称: 设计桩径: 设计桩长: 鲁ZJ—028施工单位项目技术负责人: 质检员: 监理工程师(建设单位项目技术负责人):山东省建设工程质量监督总站监制钢筋隐蔽工程检查验收记录鲁ZJ—031山东省建设工程质量监督总站监制灌注桩混凝土灌注记录工程名称:鲁ZJ—032 混凝土强度等级:混凝土坍落度:导管类型:质检员:(建设单位项目技术负责人)山东省建设工程质量监督总站监制混凝土工程施工记录鲁ZJ—033 ,年月日时至时,气温天气风力建设单位名称单位工程名称混凝土数量(m3)当班完成量(m3)混凝土设计等级配合比报告编号混凝土配合比检查情况(列表如下)坍落度()要求第一次测试结果第一次测试结果水泥品种、生产厂及等级搅拌机型号混凝土捣实方法混凝土养护方法试块数量编号及试压结果:2.附浇筑示意图。
建设工程监理规范内通用表式引言建设工程监理是确保建筑项目按照设计要求和相关标准进行施工的重要环节之一。
为了规范建设工程监理工作,提高监理人员的工作效率和监理质量,制定了一系列的规范和标准。
而通用表式则是其中的一种工具,用于记录和整理各类监理信息。
本文将介绍建设工程监理规范内通用表式的基本要求和使用方法,通过合理使用通用表式,可以使监理工作更加规范、高效。
表式类型建设工程监理规范内通用表式通常分为以下几类:1.工程基本信息表式:包括建设单位、项目名称、工程位置、工程性质等基本信息。
2.监理单位信息表式:记录监理单位的名称、监理人员信息、联系方式等。
3.工程变更控制表式:用于记录工程变更的情况,包括变更内容、原因、审批流程等。
4.施工质量检验表式:用于记录施工质量检验的结果,如材料检验、结构检测等。
5.施工进度表式:用于记录工程施工的进度情况,如开工日期、竣工日期等。
以上仅为通用表式的一部分,根据项目的具体要求,还可以定制其他类型的表式。
表式的基本要求通用表式在设计和使用时应满足以下基本要求:1.简洁明了:表式的设计应简洁明了,信息清晰,方便用户快速理解和填写。
2.完整准确:表式应包含项目所有必要的信息,确保信息的完整性和准确性。
3.格式规范:表式的格式应统一规范,遵循相关的行业标准和规范。
同时,为了方便表式的使用和管理,还可以考虑以下方面:1.版本控制:对于频繁修改的表式,应进行版本控制,并及时通知相关人员。
2.数据备份:对于重要的表式数据,应进行定期备份,以防数据丢失或损坏。
3.安全性保障:对于涉及商业秘密或个人隐私的表式,应设置权限控制,确保数据的安全性。
表式的使用方法使用建设工程监理规范内通用表式时,可以按照以下步骤进行操作:1.预先准备:根据项目要求,准备相应的表式模板,并确保模板的准确性和完整性。
2.填写信息:根据具体情况,填写表式中的各项信息,确保信息的准确性和及时性。
3.审核确认:表式填写完成后,需要进行审核确认,以确保信息的正确性和合法性。
一.盖板计算1.设计资料适用涵洞桩号:BK1+746;公路-Ⅰ级; 安全结构重要性系数γ0:0.93m;Ⅱ类环境;3.2m;0.2m;26cm; 1.992m;0.99m;3cm;C30;13.8Mpa; 1.39Mpa;12根直径为228cm;0.0045616m²;280Mpa; 26kN/m³;20kN/m³根据《公路圬工桥涵设计规范》(JTG D61-2005)中7.0.6关于涵洞结构的计算假定: 盖板按两端简支的板计算,可不考虑涵台传来的水平力.钢筋间距:1-3.0m×1.6m盖板涵洞身断面路面结构层和填土平均容重γ2=1-3.0m×1.6m盖板涵计算书盖板宽b=净保护层厚度c=砼强度等级:砼轴心抗压强度fcd=环境类别: 汽车荷载等级: 盖板厚d= 净跨径:L 0= 计算跨径:L= 填土高:H=单侧搁置长度:钢筋总面积As= 盖板容重γ1=砼轴心抗拉强度ftd=mm的HRB335钢筋,受力主筋:钢筋轴心抗压强度fsd=2.外力计算1) 永久作用 (1) 竖向土压力46.43kN/m(2) 盖板自重6.69kN/m 2) 由车辆荷载引起的垂直压力(可变作用)根据《公路桥涵设计通用规范》(JTG D60-2004)中4.3.4的规定:计算涵洞顶上车辆荷载引起的竖向土压力时,车轮按其着地面积的边缘向下做30°角分布。
当几个车轮的压力扩散线相重叠时,扩散面积以最外面的扩散线为准。
根据《公路桥涵设计通用规范》(JTG D60-2004)中4.3.1关于车辆荷载的规定: 车辆荷载顺板跨长3.90m车辆荷载垂直板跨长7.30m 车轮重 PP=560kN车轮重压强L19.68kN/m²3.内力计算及荷载组合1) 由永久作用引起的内力 跨中弯矩67.99kN.m边墙内侧边缘处剪力79.68kN 2) 由车辆荷载引起的内力 跨中弯矩24.94kN.m 边墙内侧边缘处剪力跨中弯矩q=K·γ2·H·b= p=P/La/Lb= V1=(q+g)·L 0/2= M1=(q+g)·L²/8= g=γ1·d·b/100= La=1.6+2·H·tan30°= Lb=5+2·H·tan30°= M2=p·L²·b/8=γ0γ0=1) 砼受压区高度0.093m根据《公路钢筋混凝土及预应力混凝土桥涵设计规范》(JTG D62-2004)中5.2.1关于 相对界限受压区高度ξb的规定:HRB335钢筋的相对界限受压区高度ξb=0.56。
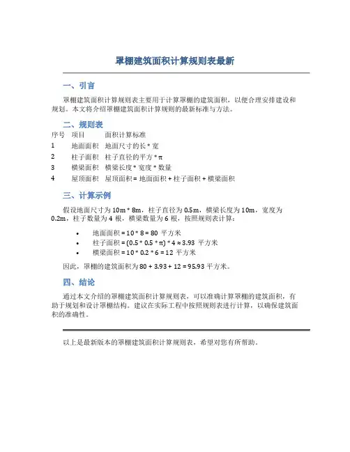
罩棚建筑面积计算规则表最新
一、引言
罩棚建筑面积计算规则表主要用于计算罩棚的建筑面积,以便合理安排建设和规划。
本文将介绍罩棚建筑面积计算规则的最新标准与方法。
二、规则表
序号项目面积计算标准
1 地面面积地面尺寸的长 * 宽
2 柱子面积柱子直径的平方* π
3 横梁面积横梁长度 * 宽度 * 数量
4 屋顶面积屋顶面积 = 地面面积 + 柱子面积 + 横梁面积
三、计算示例
假设地面尺寸为10m * 8m,柱子直径为0.5m,横梁长度为10m,宽度为
0.2m,柱子数量为4根,横梁数量为6根,按照规则表计算:
•地面面积 = 10 * 8 = 80平方米
•柱子面积= (0.5 * 0.5 * π) * 4 ≈ 3.93平方米
•横梁面积 = 10 * 0.2 * 6 = 12平方米
因此,罩棚的建筑面积为 80 + 3.93 + 12 = 95.93 平方米。
四、结论
通过本文介绍的罩棚建筑面积计算规则表,可以准确计算罩棚的建筑面积,有助于规划和设计罩棚结构。
建议在实际工程中按照规则表进行计算,以确保建筑面积的准确性。
以上是最新版本的罩棚建筑面积计算规则表,希望对您有所帮助。
A :施工单位通用表式编号:A承包单位:上海隧道工程股份有限公司 监理单位:上海建通工程建设有限公司施工组织设计报审表A-1致(监理单位)上海建通工程建设有限公司 现报上杭州地铁2号线一期工程SG2-8标段区间隧道工程的实施性总体施工组织 设计及附件,请予以审查和批准。
附件:1、施工进度计划、网络图/条形图/表格 2、详细施工方法、顺序、时间 3、材料、设备、人员进场计划、资源的安排 4、项目管理组织设置与人员分工 5、施工安排和方法总说明 6质量控制方法、手段(措施) 7、重点工程施工措施(预备方案) 8、区间隧道应急预案 承包人(章): 项目经理: 日期:监理工程师意见: 总监理工程师: 日期:建设单位意见: 工程部: 日期:由承包人呈报四份,审批后送建设单位一份、监理单位留二份,另一份退承包人合同号: JS2-TJ-010-004 编号:承包单位:上海隧道工程股份有限公司_______________ 合同号:JS2-TJ-010-004监理单位:上海建通工程建设有限公司_______________ 编号:__________________________________________施工技术方案报审表A-2致(监理单位)上海建通工程建设有限公司:现报上《区间隧道联络通道应急预案》工程的技术、工艺方案,方案详细说明,请予审查和批准。
附件:1、技术、工艺方案说明。
承包人(章):________________项目经理:__________________ 日期:____________专业监理工程师意见:专业监理工程师:日期:总监理工程师意见:总监理工程师:_____________ 日期:_______________由承包人呈报四份,审批后送建设单位一份,监理单位留二份,退承包人一份承包单位:___________________________________ 合同号:_______________________________________________监理单位:___________________________________ 编号:_________________________________________________施工放样报验单A-3承包单位:上海隧道工程股份有限公司合同号:JS2-TJ-010-004监理单位:上海建通建设工程有限公司__________ 编号: ___________________________________________建筑材料报验单A-4承包单位:上海隧道股份盾构分公司_______ 合同号:JS2-TJ-010-004监理单位:上海建通建设工程有限公司_____________ 编号:_______________________________________进场设备报验单A-5监理单位意见:专业监理工程师: 日期: 总监理工程师:日期:由承包人呈报二份,查验后监理单位留档一份,另一份退承包人。
土建施工资料全套表格(全国通用版)目录建设工程施工质量验收资料使用说明 (11)工程概况 (13)工程项目施工管理人员名单 (14)施工现场质量管理检查记录 (15)施工组织设计、施工方案审批表 (16)技术交底记录 (17)开工报告 (18)工程竣工报告 (19)图纸会审、设计变更、洽商记录汇总表 (20)工程定位测量、复测记录 (21)钢材合格证和复试报告汇总表 (22)钢材检验报告 (23)水泥出厂合格证、报告汇总表 (24)水泥复试报告 (25)砖(砌块)检验报告汇总表 (26)烧结普通砖试验报告 (27)加气砼砌块试验报告 (28)混凝土空心砌块检验报告 (29)混凝土外加剂(及其它材料)产品合格证、 (30)混凝土外加剂试验报告 (31)防水和保温材料合格证、复试报告汇总表 (32)防水卷材试验报告 (33)沥青试验报告 (34)防水涂料试验报告 (35)保温、隔热材料试验报告 (36)(其他)建筑材料合格证、复试报告汇总表 (37)陶瓷彩色釉面砖试验报告 (38)石子试验报告 (39)砂子试验报告 (40)建筑门窗(木门)出厂合格证 (41)钢构件出厂合格证 (42)混凝土试块试压报告汇总表 (43)混凝土强度评定 (44)结构实体混凝土强度评定 (45)砂浆强度汇总评定表 (46)钢筋连接试验报告、焊条(剂)合格证汇总表 (47)土壤试验记录汇总表 (48)钢筋隐蔽工程检查验收记录 (49)隐蔽工程验收记录 (50)地基验槽记录 (51)地基处理记录 (52)混凝土(其它)构件合格证汇总表 (53)屋面泼水、淋水、蓄水试验记录 (54)(厕所、厨房、阳台等)有防水要求的地面泼水、蓄水试验记录 (55)建筑物垂直度、标高、全高测量记录 (56)烟气(风)道工程检查验收记录 (57)沉降观测记录 (58)大体积混凝土测温记录表 (59)冬季施工原材料测温记录 (60)混凝土冬季施工保温测温记录 (61)单位(子单位)工程质量竣工验收记录 (62)单位(子单位)工程质量控制资料核查记录 (63)单位(子单位)工程安全和功能检验资料核查及主要功能抽查记录 (65)单位(子单位)观感质量验收检查记录 (66)分部(子分部)工程验收记录 (67)分项工程质量验收记录 (68)土方开挖工程检验批质量验收记录表 (69)土方回填工程检验批质量验收记录表 (70)排桩墙支护工程检验批质量验收记录表 (71)排桩墙支护工程检验批质量验收记录表 (72)降水与排水工程检验批质量验收记录表 (73)地下连续墙工程检验批质量验收记录表 (74)锚杆及土钉墙支护工程检验批质量验收记录表 (75)加筋水泥土桩墙支护工程检验批质量验收记录表 (76)沉井与沉箱工程检验批质量验收记录表 (77)钢或混凝土支撑工程检验批质量验收记录表 (78)灰土地基工程检验批质量验收记录表 (79)砂和砂石地基检验批质量验收记录表 (80)土工合成材料地基工程检验批质量验收记录表 (81)粉煤灰地基工程检验批质量验收记录表 (82)强夯地基工程检验批质量验收记录表 (83)振冲地基工程检验批质量验收记录表 (84)砂桩地基工程检验批质量验收记录表 (85)预压地基工程检验批质量验收记录表 (86)高压喷射注浆地基工程检验批质量验收记录表 (87)土和灰土挤密桩复合地基检验批质量验收记录表 (88)注浆地基检验批质量验收记录表 (89)水泥粉煤灰碎石桩复合地基工程检验批质量验收记录表 (90)夯实水泥土桩复合地基工程检验批质量验收记录表 (91)水泥土搅拌桩地基工程检验批质量验收记录表 (92)静力压桩工程检验批质量验收记录表 (93)预应力管桩工程检验批质量验收记录表 (94)混凝土预制桩(钢筋骨架)工程检验批质量验收记录表 (95)混凝土预制桩工程检验批质量验收记录表 (96)钢桩(成品)工程检验批质量验收记录表 (97)钢桩施工检验批质量验收记录表 (98)混凝土灌注桩(钢筋笼)工程检验批质量验收记录表 (99)混凝土灌注桩工程检验批质量验收记录表 (100)防水混凝土检验批质量验收记录表 (101)水泥砂浆防水层检验批质量验收记录表 (102)卷材防水层检验批质量验收记录表 (103)涂料防水层检验批质量验收记录表 (104)金属板防水层检验批质量验收记录表 (105)塑料板防水层检验批质量验收记录表 (106)细部构造检验批质量验收记录表 (107)锚喷支护检验批质量验收记录表 (108)复合式衬砌检验批质量验收记录表 (109)地下连续墙检验批质量验收记录表 (110)盾构法隧道检验批质量验收记录表 (111)渗排水、盲沟排水检验批质量验收记录 (112)隧道、坑道排水检验批质量验收记录表 (113)预注浆、后注浆检验批质量验收记录表 (114)衬砌裂缝注浆检验批质量验收记录表 (115)模板安装工程检验批质量验收记录表 (116)预制构件模板工程检验批质量验收记录表 (117)模板拆除工程检验批质量验收记录表 (118)钢筋加工检验批质量验收记录表 (119)钢筋安装工程检验批质量验收记录表 (120)混凝土原材料及配合比设计检验批质量验收记录表 (121)混凝土施工检验批质量验收记录表 (122)预应力原材料检验批质量验收记录表 (123)预应力制作与安装检验批质量验收记录表 (124)预应力张拉、放张、灌浆及封锚检验批质量验收记录表 (125)现浇结构外观及尺寸偏差检验批质量验收记录表 (126)混凝土设备基础外观及尺寸偏差检验批验收记录表 (127)预制构件检验批质量验收记录表 (128)装配式结构施工检验批质量验收记录表 (129)混凝土结构子分部工程 (130)结构实体混凝土强度验收记录 (130)混凝土结构子分部工程 (131)结构实体钢筋保护层厚度验收记录 (131)砖砌体(混水)工程检验批质量验收记录表 (132)混凝土小型空心砌块砌体工程检验批质量验收记录表 (133)石砌体工程检验批质量验收记录表 (134)填充墙砌体工程检验批质量验收记录表 (135)配筋砌体工程检验批质量验收记录表 (136)钢结构制作(安装)焊接工程检验批质量验收记录表 (137)焊钉(栓钉)焊接工程检验批质量验收记录表 (138)普通紧固件连接工程检验批质量验收记录表 (139)高强度螺栓连接工程检验批质量验收记录表 (140)钢结构零、部件加工工程检验批质量验收记录表 (141)钢网架制作工程检验批质量验收记录表 (142)单层钢构件安装工程检验批质量验收记录表 (142)多层及高层钢构件安装工程检验批质量验收记录表 (143)钢构件组装工程检验批质量验收记录表 (145)钢构件预拼装工程检验批质量验收记录表 (146)钢网架安装工程检验批质量验收记录表 (147)压型金属板工程检验批质量验收记录表 (148)防腐涂料涂装工程检验批质量验收记录表 (149)防火涂料涂装工程检验批质量验收记录表 (149)基土垫层检验批质量验收记录表 (151)灰土垫层检验批质量验收记录表 (152)砂垫层和砂石垫层检验批质量验收记录表 (153)碎石垫层和碎砖垫层检验批质量验收记录表 (154)三合土垫层检验批质量验收记录表 (154)炉渣垫层检验批质量验收记录表 (156)水泥混凝土垫层检验批质量验收记录表 (157)找平层检验批质量验收记录表 (158)隔离层检验批质量验收记录表 (159)填充层检验批质量验收记录表 (160)水泥混凝土面层检验批质量验收记录表 (161)水磨石面层检验批质量验收记录表 (162)水泥钢屑检验批质量验收记录表 (163)防油渗面层检验批质量验收记录表 (164)不发火(防爆)面层工程检验批质量验收记录表 (165)砖面层检验批质量验收记录表 (166)大理石和花岗石面层检验批质量验收记录表 (167)预制板块面层检验批质量验收记录表 (168)塑料板面层检验批质量验收记录表 (170)活动地板面层检验批质量验收记录表 (171)地毯面层检验批质量验收记录表 (172)实木地板面层检验批质量验收记录表 (173)实木复合地板面层检验批质量验收记录表 (174)中密度(强化)复合地板面层检验批质量验收记录表 (175)竹地板面层检验批质量验收记录表 (176)一般抹灰工程检验批质量验收记录表 (177)装饰抹灰工程检验批质量验收记录表 (178)清水砌体勾缝工程检验批质量验收记录表 (179)木门窗制作工程检验批质量验收记录表 (180)木门窗安装工程检验批质量验收记录表 (181)金属门窗安装工程检验批质量验收记录 (182)金属门窗安装工程检验批质量验收记录表 (183)金属门窗安装工程检验批质量验收记录表 (184)塑料门窗安装工程检验批质量验收记录表 (185)特种门安装工程检验批质量验收记录表 (186)门窗玻璃安装工程检验批质量验收记录表 (187)暗龙骨吊顶工程检验批质量验收记录表 (188)明龙骨吊顶工程检验批质量验收记录表 (189)板材隔墙工程检验批质量验收记录表 (190)骨架隔墙工程检验批质量验收记录表 (191)玻璃隔墙工程检验批质量验收记录表 (193)饰面板安装工程检验批质量验收记录表 (194)饰面砖粘贴工程检验批质量验收记录表 (195)玻璃幕墙工程检验批质量验收记录表 (196)玻璃幕墙工程检验批质量验收记录表 (197)金属幕墙工程检验批质量验收记录表 (198)金属幕墙工程检验批质量验收记录表 (199)石材幕墙工程检验批质量验收记录表 (200)石材幕墙工程检验批质量验收记录表 (201)水性涂料涂饰工程检验批质量验收记录表 (202)溶剂型涂料涂饰工程检验批质量验收记录表 (203)美术涂饰工程检验批质量验收记录表 (204)裱糊工程检验批质量验收记录表 (204)软包工程检验批质量验收记录表 (206)橱柜制作与安装工程检验批质量验收记录表 (207)窗帘盒、窗台板和散热器罩制作与安装 (208)门窗套制作与安装工程检验批质量验收记录表 (209)护栏和扶手制作与安装工程检验批质量验收记录表 (210)花饰制作与安装工程检验批质量验收记录表 (211)木屋盖工程检验批质量验收记录表 (212)胶合木工程检验批质量验收记录表 (213)轻型木结构(规格材、钉连接)工程检验批质量验收记录表 (214)木结构防腐、防虫、防火工程检验批质量验收记录表 (215)屋面保温层检验批质量验收记录表 (216)屋面找平层检验批质量验收记录表 (217)卷材防水层检验批质量验收记录表 (218)涂膜防水层检验批质量验收记录表 (219)细石混凝土防水层检验批质量验收记录表 (220)密封材料嵌缝检验批质量验收记录表 (221)平瓦屋面检验批质量验收记录表 (222)油毡瓦屋面检验批质量验收记录表 (223)金属板材屋面检验批质量验收记录表 (224)细部构造检验批质量验收记录表 (225)架空屋面检验批质量验收记录表 (226)蓄水、种植屋面检验批质量验收记录表 (227)建设工程施工质量验收资料使用说明为认真贯彻执行国家《建筑工程施工质量验收统一标准》(GB50300—2001)及各相应规范,促进施工企业做好资料的收集和整理工作,使工程技术资料管理工作做到规范化、标准化、系统化。
工程建设常用表格(C版)编制:2012年07月工程建设常用表格使用说明为满足xxx工程建设需要,在《建设工程监理规范》GB50319-2000统一表式和电力建设工程监理典型表式的基础上,参考以往相关工程项目的经验,监理部编制出版了本工程的《工程建设常用表格》(A版)。
在使用中参考改进意见和需要对表格进行了相应的修改,项目监理部根据《电力建设工程监理规范》DL/T5434-2009的要求会同基建管理部审定后修改升级为目前B版。
在使用本套表格时,需注意以下事项:1.本套表格为xxx工程专用,格式标准共70种,其中:A类表格:是承包单位向项目监理机构和建设单位报送的表式。
B类表格:是设计单位向项目监理机构和建设单位报送的表式。
C类表格:是项目监理机构向各承包单位或建设单位发送的表式。
D类表格:各单位通用2.编号模式:2.1单位代码:见“3. 工程各参建单位名称及代码缩写”;2.2专业代码如下:汽机专业对应代码为 QJ;(含化学、供水系统等安装,若以后业主要求化水单独做一个专业列出也可,化水专业对应代码为HS)锅炉专业对应代码为 GL;(包括输煤、燃油、除灰系统安装,保温、油漆等)电气专业对应代码为 DQ;(含远动、通信)热控专业对应代码为 RK;焊接专业对应代码为 HJ;脱硫(土建)专业对应代码为 TLTJ脱硫(机务)专业对应代码为 TLJW;脱硫(电气)专业代码为 TLDQ脱硫(热控)专业代码为 TLRK水工专业对应代码为 SG;暖通专业对应代码为 NT;土建专业对应代码为 TJ;(包括水工土建、土建用的消防等)BOP专业对应代码为 BOP;调试代码为 TS;技术代码为 JS;质量代码为 ZL;质量检验代码为 JY;安全代码为 AQ;临时设施代码为 LJ;管道代码为 GD;金属检测代码为 JC;热控校验代码为 RJ;港口机械专业代码为 GJ。
机械——JX计划——JH物资——WZ档案——DA综合——ZH;2.3表格标准格式代号:分为A、B、C、D四类,详见12. 目录中的具体规定,2.4流水号:用3位阿拉伯数字表示,如001、002等。
建筑面积和套内面积计算公式
在房地产领域,建筑面积和套内面积是购房者非常关注的重要指标,能够帮助人们了解房屋的实际使用面积以及价格定位。
在进行房屋交易时,建筑面积和套内面积的计算公式是非常关键的,下面将介绍这两个计算公式的具体方法。
1. 建筑面积计算公式
建筑面积指的是房屋建筑平面图所围成的封闭区域的总面积,通常包括房屋的内部使用面积、外墙的厚度以及公共部位等。
计算建筑面积的公式如下:
建筑面积 = 地面面积 + 一层楼板面积 + 二层楼板面积+ … + 屋顶面积
其中,地面面积指的是房屋所占地面的面积,一层楼板面积、二层楼板面积等指的是每层楼板的面积,屋顶面积指的是房屋顶部的面积。
通过将这些部分的面积相加,就可以得到房屋的建筑面积。
2. 套内面积计算公式
套内面积是指房屋内部实际可利用的使用面积,一般不包括公共走道、外墙等部分。
计算套内面积的公式如下:
套内面积 = 建筑面积 - 公共走道面积 - 外墙面积 - 墙体面积
其中,建筑面积是指上文中介绍的房屋整体的面积,公共走道面积指的是属于公共部位的走道的面积,外墙面积是房屋外墙的面积,墙体面积是属于房屋内部墙壁的面积。
通过这个公式可以得到套内面积的值,这个数值通常是购房者们比较关注的。
总的来说,建筑面积和套内面积的计算是房屋交易中非常重要的环节,购房者在购房过程中需要关注建筑面积和套内面积的具体数值,以便更好地了解房屋的实际使用空间和价值定位。
通过合理计算这两个数值,能够帮助购房者做出更准确的决策,确保自己在房地产交易中得到公平合理的对待。
平方单位换算表大全摘要:1.平方单位换算表的定义与作用2.平方单位换算表的分类3.常见平方单位换算公式及示例4.平方单位换算表的应用领域5.如何正确使用平方单位换算表正文:平方单位换算表大全是一种用于转换不同平方单位之间的量值的工具,它可以帮助用户快速、准确地进行各种平方单位的换算。
在实际生活和工作中,我们常常需要对平方单位进行转换,例如计算房间的面积、了解土地的亩数等。
这时,平方单位换算表大全就派上用场了。
平方单位换算表主要分为两类:一类是通用平方单位换算表,包括平方米、平方分米、平方厘米等单位;另一类是专业领域平方单位换算表,例如农业领域的亩、公顷等单位。
不同的换算表可以满足不同领域和行业的需求。
在平方单位换算表中,我们可以找到各种常见的平方单位换算公式。
以平方米和平方分米为例,它们之间的换算公式为:1 平方米(m)= 100 平方分米(dm);1 平方分米(dm)= 0.01 平方米(m)。
这样,当我们需要将一个面积从平方米转换为平方分米时,只需将平方米的数值乘以100 即可;反之,将平方分米的数值除以100 即可得到平方米的数值。
除了上述例子,平方单位换算表中还包括许多其他单位的换算公式。
掌握这些公式,可以帮助我们更加轻松地完成各种平方单位的转换。
平方单位换算表应用领域广泛,不仅在日常生活中可以帮助我们快速计算面积,还在各种专业领域,如建筑、设计、农业等,有着重要的实用价值。
在建筑领域,设计师需要根据建筑物的尺寸和结构,计算出各种材料的用量,这时平方单位换算表就发挥了重要作用。
为了正确使用平方单位换算表,我们需要注意以下几点:首先,要确定需要转换的单位,选择合适的换算表;其次,要熟悉并掌握各种单位的换算公式;最后,在进行换算时,要保证计算过程的准确性,以确保结果的正确性。
总之,平方单位换算表大全是一种实用的工具,可以帮助我们方便、快捷地进行各种平方单位的转换。
喷水强度计算公式1.防火分区的计算局部设置自动灭火系统时防火分区最大允许建筑面积的通用计算公式:S:局部设置自动灭火系统时防火分区最大允许建筑面积SG:为《建筑设计防火规范》GB50016-2014(2018版)表3.3.1和表5.3.1规定值SA:局部设置自动灭火系统部位面积的1/2注意:仓库无局部设置增加面积的规定。
2.泄压面积计算爆炸能够在瞬间释放出大量气体和热量,使室内形成很高的压力。
为了防止建筑物的承重构件因强大的爆炸力遭到破坏,将一定面积的建筑构、配件做成薄弱的泄压设施,其面积称为泄压面积。
C——厂房容积为1000m³时的泄压比(m²/m³),其值考试中一般会告诉大家。
计算步骤↓↓↓(1)计算长径比,长径比为建筑平面几何外形尺寸中的最长尺寸与其横截面周长的积和4.0倍的该建筑横截面积之比。
长径比=L×[(W+H)×2]/(4×W×H)。
(2)如果长径比>3时,宜划分为长径比≤3的计算段;分段方法↓↓↓0<长径比≤3,不需要分段计算;3<长径比≤6,需要分两段计算;6<长径比≤9分三段计算;以此类推(但如果真的分三段之后还是大于3,直接就按照公式直接求泄压面积即可)(3)代入公式计算泄压面积。
3.水雾喷头布置要求基本原则↓↓↓保护对象的水雾喷头数量应根据设计喷雾强度、保护面积和水雾喷头特性,按水雾喷头流量计算公式和保护对象水雾喷头数量计算公式计算确定;应使水雾直接喷射和完全覆盖保护对象,如不能满足要求,应增加水雾喷头的数量;水雾喷头和保护对象之间的距离不得大于水雾喷头的有效射程;水雾喷头、管道与电气设备带电部分的安全净距离应符合国家有关标准规定。
式中:q——水雾喷头的流量(L/min);P——水雾喷头的工作压力(MPa);K——水雾喷头的流量系数,其值由喷头制造商提供。
式中:N——保护对象的水雾喷头的计算数量;S——保护对象的保护面积(m²)W——保护对象的设计喷雾强度[L/(min*m²)。