江南大学毕业设计(论文)系统(盲选)流程概述图
- 格式:doc
- 大小:48.50 KB
- 文档页数:2
江南大学本科生毕业设计(论文)工作条例毕业设计(论文)是高等学校完成教学计划、实现本科教育培养目标的一个重要教学环节,是学习深化与升华的重要过程,它不仅是学生毕业及学位资格论证的重要依据,而且是衡量高等学校教学质量和办学效益的重要根据。
为适应深化教育改革、全面推进素质教育新的要求,进一步规范我校毕业设计(论文)工作管理,不断提高毕业设计(论文)质量,特对本科毕业设计(论文)作出如下规定。
一、毕业设计(论文)的基本要求毕业设计(论文)要求学生综合运用所学的基础理论、基本技能和专业知识进行与本专业相关的课题研究,提高分析和解决本专业实际问题的能力,加强科学研究方法的训练。
通过毕业设计(论文)这一教学环节,进一步培养学生提出问题、调查研究、查阅中外文献资料、综合分析、设计和计算、试验研究、数据处理、计算机应用绘图、拟定科学文件、口头表达等方面的能力,使综合素质得到进一步提高。
二、选题l 毕业设计(论文)的选题必须符合本专业培养目标要求,达到综合训练的目的。
2 原则上一人一题,确需两人以上合做一个课题时,要有明确的分工,分别列出不同要求,使每个学生按一定要求独立完成一定的工作量,并应了解整个课题情况。
3 课题要有足够的工作量,要使学生经努力能在规定时间内完成。
4 毕业设计(论文)题目一般先由指导教师确定后申报,经教研室主任或学科组、研究所负责人审定。
题目应提前下达,以便学生选择和准备;学生选题方式由院系自行确定。
5 课题确定后,原则上不得更改;如选题确因特殊原因需要改动时,必须在课题更改前两周由指导教师提出申请,经专业教研室(学科组、研究所)及院系批准,并报教务处备案。
三、组织领导成立校、院(系)两级领导小组,加强对毕业设计(论文)工作的领导。
1 校毕业设计(论文)工作领导小组由分管教学的校长、教务处、教学督导等组成,并负责:(1) 组织检查毕业设计(论文)的准备工作、中期检查;(2) 组织开展对各院(系)毕业设计(论文)工作的校级评估;(3) 进行全校毕业设计(论文)工作的总结,组织经验交流;(4) 组织开展与毕业设计(论文) 工作相关的其他工作。
江苏大学毕业论文(设计)系统快速使用指南系统流程简单概述必走流程:. 指导老师进行“课题申报”,申报课题时教师可选择两种课题选择模式:盲选或指定学生。
并且教师申报的课题可指定对应课题被多个专业的学生选择。
. 课题申报完成后进入课题适合专业的专业负责人进行审核。
课题适合专业的任一个专业负责人审核通过,则该课题生效。
. 专业负责人确认课题。
课题通过专业负责人审核后,课题适合的各专业负责人可选择该课题是否可以被所在专业的学生选择。
. 教学院长发布课题。
教学院长统一发布所在学院各专业的课题。
只有教学院长发布后,课题方可被对应专业的学生选择。
. 课题发布后,学生进行课题选择,学生可根据自己的意愿选择三个课题。
. 指导老师选择学生并确认选题学生,老师可查看每个课题的学生选择情况,并最终选择一个学生。
. 教学院长进行“审核发布双选结果”。
注:如果是被老师指定选题的学生则不需要进行审核。
. 教学院长发布双选结果。
. 指导老师下达任务书。
. 专业负责人审核任务书。
. 教学院长审核任务书。
. 审核完成后学生可查看任务书,进行开题报告、文献综述或外文翻译提交,然后由老师进行审核。
. 学生提交论文草稿。
. 指导教师审核论文草稿。
. 学生提交论文定稿。
. 指导教师审核论文定稿,并给对应学生的论文进行成绩评定。
决定该学生是否可进入论文评阅和答辩流程。
. 专业负责人分配论文评阅教师。
. 评阅教师评阅论文。
. 专业负责人制定答辩组并制定每个答辩组中的学生,并指定对应答辩组的答辩秘书。
. 答辩秘书录入所在答辩组,各学生的论文成绩。
系统会根据三个成绩的加权匹配五级积分的成绩。
. 学院教学秘书录入工作总结。
可选流程:.学生提交校外毕业设计申请书。
.指导教师申报团队课题。
.教学院长审核团队课题。
.团队课题组长提交课题摘要。
.指导教师下达外文翻译原文.学生提交外文翻译.指导老师提交中期检查表系统管理员功能概述(教务处管理人员)流程管理分为校内公告管理、论文抽检、推荐论文数设置、优秀论文评优、优秀论文评优结果、团队优秀论文评优、、查看各学院总结、教师评价指标、查看教师评价、成绩清单、成绩统计表、汇总查询。
院系主管、教学秘书(教研室主管负责教研室)1 毕业设计模块权限1.1毕设时间管理各院系,可对自己的毕业设计日程进行例外设置;毕业设计日程安排图1.1-1图1.1-21.2课题管理负责院系下的教学院长或教学秘书对课题进行审核和协调的操作。
图1.2-1交流生课题查看指导老师上报课题之后,需要教学秘书审核课题。
图1.2-3图1.2-4 教师选择学生图1.2-5图1.2-6 协调课题图1.2-7 1.3任务书双选课题发布之后,指导老师需要下达任务书:图1.3-1图1.3-21.4翻译任务指导教师审核学生的翻译任务。
图1.4-1图1.4-21.5开题报告开题报告审核先由指导教师审核,指导教师审核完成后,审核小组审核。
指导老师审核:用于指导教师审核自己指导下学生提交的开题报告。
图1.5-1图1.5-2审核小组审核指导教师作为审核开题报告小组成员审核本专业非自己指导下的学生的开题报告。
图1.5-31.6中期报告为方便对毕设环节的学生、老师进度及进展情况进行了解,系统汇集了各院系学生提交的中期检查信息。
图1.6-11.7毕业答辩分配评阅教师在分配评阅小组时,院系主管负责对老师分配评阅论文任务。
点击“毕业答辩”栏目下的“分配评阅教师”链接,主页面显示默认院系的教师列表:图1.7-1“查看已分配情况”按钮链接至已经分配的论文课题信息列表页面。
“查看未分配情况”按钮链接至未分配的论文课题信息页面。
跨院系分配论文选择下拉框下的数据,则列表对应筛选指定院系的教师名单。
然后对下面的教师分配评阅本院系的学生论文信息。
点击教师信息栏后“操作”列下的“分配”链接,页面转向为教师分配评阅论文的操作页面。
详情如下图:图1.7-2答辩小组管理系统提供答辩小组管理,用于组织答辩小组成员、分配小组课题。
答辩小组建成后,各个指导教师将在“填写答辩意见”时,直接获得自己分配的课题,可以进行答辩意见的填写。
图1.7-3图1.7-4成绩管理教学秘书发布整个学院的学生成绩,发布之后,成绩不可以再修改。
毕业论文(设计)管理系统详细操作步骤(2012.3)1.系统的登录:进入登陆界面——在用户后面输入自己的工号(教务系统成绩录入工号)——在密码后面输入自己的工号(教务系统成绩录入工号)——点击验证码后面的框——按照显示图片里面的数字输入——点击登录,进入实验室与实践教学综合管理系统——等待页面刷新后再选择点击“毕业设计智能管理”。
2.课题的申报:选择点击页面左边指导教师菜单下的课题申报——点击我要申报——在弹出的页面中选择教研室——选择点击二本前的方框——在课题名称后面输入论文题目——在课题来源后面选择相应的选项——在课题性质后面选择相应的选项——在选题模式后面选择“学生自选”——在可带学生人数后面输入“1”——在课题难易度后面选择相应的选项——在课题所需条件具备后面选择“是”——在适用专业后面的方框中找到学生所在专业——在课题内容介绍的方框中输入相应的文字(可以预先在word文档中做好后复制进去)——在设计及论文要求面的方框中输入相应的文字(可以预先在word文档中做好后复制进去)——点击页面最下端的“保存”。
完成一个毕业论文题目的申报,要进行第二题目申报就重复进行课题申报下面所说的操作程序。
3.课题申报审核(教研室主任、系统管理员、教学院长)教研室主任审核:登录系统后点击“毕业设计智能管理”模块——点击“教研室主任菜单”(这时出现的页面默认为菜单下第一项“教研室管理”)——点击页面右边“课题审核”——点击“待审核课题”——在“指导老师”框内输入自己教研室某个老师的名字(如想知道具体某个老师的某个选题,就在“关键词”中输入这个选题的名字)——点击“查询”(出现该老师审核过的课题,如果没有的话,说明这个老师还没审核,那就要催促教研室主任审核。
)——点击该老师第一个课题后的“审核”(在页面右边)——出现一个页面,请把页面下移,查看该教师填写情况(已经发现有老师没填完,如果需要点击的,你就帮他点击一下,如果是“课题内容介绍”及“设计及论文要求”有问题或太简单,就要通知该老师重新审核)——把页面上移——审核“综合性训练程度”(一般点击“中”,具体可依据自己的判断点击)——审核“课题工作量”(一般点击“适中”,具体可依据自己的判断点击)——填写“意见”(如果你自己想提出说明、建议、要求之类的,尽管写,地方有的是,如果感觉没啥,就写“同意该选题”几个字)——全部做完后再检查一下,如果一切都好,请点击“批准”(在页面右上角),如果你认为该老师填写的问题很严重,你没法审核或者不想帮他,就请点击“驳回”(电话通知该老师重新审核)——接着审核该老师的第二个课题-------以此类推,直至把该老师的全部审核完——然后再回到“指导老师”寻找并审核下一位老师。
江南大学本科毕业设计(论文)撰写规毕业设计(论文)是学生毕业前最后一个重要学习环节,是知识深化与技能培养的重要过程。
它既是学生学习、研究与实践的全面总结,又是对学生素质与能力的全面检验,而且还是学生的毕业资格及学位资格认证的重要依据。
为了保证我校本科生毕业设计(论文)质量,根据《科学技术报告、学位论文和学术报告的撰写格式》(标准GB 7713-87)的有关规定,特制定本规。
一、毕业设计(论文)资料袋容毕业设计(论文)统一使用学校规定格式的毕业设计(论文)资料袋。
毕业设计资料袋应包括一本毕业设计说明书、一本毕业设计相关资料,相关工程设计图纸(按标准折叠)。
毕业论文资料袋应包括一本毕业论文、一本毕业论文相关资料。
各材料容及装订顺序如下,未注明纸的容采用A4打印纸。
(一)毕业设计(论文)容及装订顺序1.封面(白色铜板纸);2.毕业设计(论文)任务书;3.中外文摘要或设计总说明及关键词;4.目录;5.正文;6.注释;7.参考文献;8.致谢;9.附录(可选)。
(二)毕业设计(论文)相关资料容及装订顺序1.封面(白色铜板纸);2.选题表;3.开题报告;4.译文;5.原文。
设计图纸。
按标准折叠整齐,放入资料袋。
以上容全部放入填写好的资料袋交指导教师查收,经审阅评定后归档。
毕业设计(论文)资料袋封面按要求认真填写,字体要工整,卷面要整洁,一律用黑或蓝黑墨水。
毕业设计(论文)评审表,以及其他毕业设计(论文)管理工作相关表格资料由学院归档。
二、毕业设计说明书(论文)撰写的容与要求一份完整的毕业设计(论文)应包括以下几个方面。
(一)标题标题应该简短、明确、有概括性。
标题字数要适当,严格控制在25字以。
论文摘要或设计总说明论文摘要以浓缩的形式概括研究课题的容,中文摘要在400字左右,外文摘要与中文容相同,关键词一般以3~5个为妥,词与词之间以“;”为分隔。
设计总说明主要介绍设计任务来源、设计标准、设计原则及主要技术资料,中文字数要在1000~2000字以,外文字数以500~1000个左右为宜,关键词一般以3~5个为妥,词与词之间以“;”为分隔。
江南大学本科生毕业设计(论文)撰写规范毕业设计(论文)是学生毕业前最后一个重要学习环节,是学习深化与升华的重要过程。
它既是学生学习、研究与实践成果的全面总结,又是对学生素质与能力的一次全面检验,而且还是对学生的毕业资格及学位资格认证的重要依据。
为了保证我校本科生毕业设计(论文)质量,根据《科学技术报告、学位论文和学术报告的撰写格式》(国家标准GB 7713-87)的有关规定,特制定“江南大学本科生毕业设计(论文)撰写规范”。
一、毕业设计(论文)资料的组成1.毕业论文或毕业设计说明书(包括:封面、毕业设计(论文)任务书、中外文摘要或设计总说明(包括关键词)、目录、正文、致谢、参考文献、附录);2.图纸、软盘;3.译文及原文复印件;4.开题报告;5. 毕业设计(论文)评审表;等。
二、毕业设计(论文)资料的填写及有关资料的装订归档(略)(注:毕业设计(论文)文本及其他资料的整理按学校的有关通知要求,网页查询:教务处/实践教学/毕业设计工作:毕业设计(论文)装订及归档具体要求(学生)、毕业设计(论文)材料装订及归档具体要求(院系))三、毕业设计说明书(论文)撰写的内容与要求一份完整的毕业设计(论文)应包括以下几个方面:1.标题标题应该简短、明确、有概括性。
标题字数要适当,不宜超过20个字,如果有些细节必须放进标题,可以分成主标题和副标题。
2.论文摘要或设计总说明论文摘要以浓缩的形式概括研究课题的内容,中文摘要在400字左右,外文摘要与中文内容相同,关键词一般以3~5个为妥。
设计总说明主要介绍设计任务来源、设计标准、设计原则及主要技术资料,中文字数要在1000~2000字以内,外文字数以500~1000个左右实词为宜,关键词一般以5个左右为妥。
3.目录目录按三级标题编写(即:1……、1.1……、1.1.1……),要求标题层次清晰。
目录中的标题应与正文中的标题一致,附录也应依次列入目录。
4.正文毕业设计说明书(论文)正文包括绪论、正文主体与结论,其内容分别如下:绪论应说明本课题的意义、目的、研究范围及要达到的技术要求;简述本课题在国内外的发展概况及存在的问题;说明本课题的指导思想;阐述本课题应解决的主要问题,在文字量上要比摘要多。
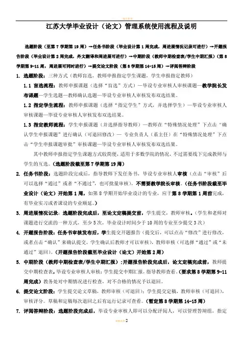
江苏大学毕业设计(论文)管理系统使用流程及说明选题阶段(至第7学期第19周)→任务书阶段(毕业设计第1周完成,周进展情况记录可进行)→开题报告阶段(毕业设计第2周完成,外文翻译和周进展可进行)→中期阶段(教师中期检查表/学生中期汇报)(第8学期第9-11周,周进展可同时进行)→提交论文阶段(第8学期第14-15周)→评阅答辩阶段1.选题阶段:三种方式(教师盲选,教师申报指定学生课题,学生申报指定教师)1.1 盲选流程:教师申报课题(选择“盲选”方式)—毕设专业审核人审核课题—教学院长发布课题—学生选题—教师确认选题—毕设专业审核人审核发布双选结果。
1.2 指定学生流程:教师申报课题(选择“指定学生”方式,并选择学生)—毕设专业审核人审核课题—毕设专业审核人审核发布双选结果。
1.3 指定教师流程:学生申报课题(并选择指导教师)—教师在“特殊情况处理”下点击“确认学生申报课题”进行确认(可退回修改)—专业负责人(系主任)在“特殊情况处理”下点击“学生申报课题审批”审核课题—毕设专业审核人审核发布双选结果。
其中教师申报指定学生课题方式较简便,适用于多数学院的情况,不过需要线下完成教师与学生的互选。
(选题阶段截至第7学期第19周)2.任务书阶段:选题阶段完成后,指导教师下发任务书,毕设专业审核人审核(点击“审核”后可以选择“通过”或者“不通过”,也可批量审核),不需要教学院长审核。
(任务书阶段截至毕业设计(论文)开始第1周,如第8学期开始毕业设计的专业,应于第8学期第1周前完成,有毕业实习或者课设的专业顺延。
)3.周进展情况记录:选题阶段完成后,至论文定稿提交前,学生提交,教师审核。
(学生和老师对课题进行交流的一种方式,至少5次,毕业设计时间少于10周的专业至少提交3次)4.开题报告阶段:任务书审核发布后,学生提交开题报告(提交后,可以点击“修改”进行修改,或者点击“确认”来确认提交,学生确认后教师才可以审核),教师审核(可选择“通过”或“未通过”退回)。
毕业设计(论文)管理工作流程(1)毕业设计(论文)选题工作流程教务部综合科每年教务部综合科每年101010月初,月初,初始化论文系统(包括以文件形式导入学生及教师数据、设置时间节点和用户)生及教师数据、设置时间节点和用户)教务部综合科每年教务部综合科每年101010月中旬,发布毕业设计(论文)选题工作通知月中旬,发布毕业设计(论文)选题工作通知月中旬,发布毕业设计(论文)选题工作通知每年每年111111月底之前,月底之前,指导教师通过论文系统完成课题申报、填写任务书的工作的工作系主任进入论文系统审核指导教师申报课题,并填写意见系主任进入论文系统审核指导教师申报课题,并填写意见系主任通过论文系统发布课题供学生选题系主任通过论文系统发布课题供学生选题学生进入论文系统选题(可填报学生进入论文系统选题(可填报33个志愿)个志愿)系主任进入论文系统审核并调剂学生选题系主任进入论文系统审核并调剂学生选题系主任通过论文系统发布选题结果系主任通过论文系统发布选题结果教务部综合科汇总毕业设计(论文)选题结果教务部综合科汇总毕业设计(论文)选题结果教务部综合科组织校教学督导组对毕业设计教务部综合科组织校教学督导组对毕业设计(论文)(论文)(论文)的选题、的选题、指导教师资质、指导学生人数等方面进行审核,并将结果进行通报师资质、指导学生人数等方面进行审核,并将结果进行通报各学院根据通报情况进行整改,由教学秘书汇总各学院根据通报情况进行整改,由教学秘书汇总 教学秘书于每年教学秘书于每年121212月底向教务部综合科反馈整改结果月底向教务部综合科反馈整改结果月底向教务部综合科反馈整改结果教务部综合科汇总整改结果并备案教务部综合科汇总整改结果并备案指导教师修改课题并重新申报新申报是否是否通过是否通过(2)毕业设计(论文)过程管理工作流程校教学督导组走访各学院,跟踪检查、督促毕业设计(论文)的进展校教学督导组走访各学院,跟踪检查、督促毕业设计(论文)的进展教务部综合科通过论文系统实时监督学院毕业设计周进展情况;学院以系主任和教学秘书为主,通过论文系统实时监督每个学生毕业设计周进展情况及教师指导情况指导情况 第七学期选题结束后,学生提前进入毕业设计(论文)工作,到研究室进行毕业设计(论文)工作研讨、搜集资料业设计(论文)工作研讨、搜集资料第八学期初,各学院根据教学安排落实毕业设计(论文)的各项具体工作,并检查督促毕业设计(论文)进展情况检查督促毕业设计(论文)进展情况学生到专用教室开展毕业设计(论文)并进入论文系统记录工作完成情况(至少两周一次)少两周一次)指导教师指导学生毕业设计(论文),同时通过论文系统审核周进展情况记录、布置阶段性任务,记录指导情况布置阶段性任务,记录指导情况教务部综合科将各学院毕业设计(论文)的教室安排通告教学督导组,委托教学督导组抽查各学院毕业设计(论文)开展情况学督导组抽查各学院毕业设计(论文)开展情况教务部综合科汇总检查结果并备案教务部综合科汇总检查结果并备案教务部综合科,每年教务部综合科,每年44月中旬发布毕业设计(论文)中期检查通知月中旬发布毕业设计(论文)中期检查通知各学院教学秘书汇总学院毕业设计(论文)中期检查安排表,报至教务部综合科教务部综合科将各学院毕业设计(论文)中期检查安排通告校教学督导组,委托教学督导组抽查各学院毕业设计(论文)开展情况托教学督导组抽查各学院毕业设计(论文)开展情况教务部综合科将检查结果反馈给各学院,学院对存在问题进行整改教务部综合科将检查结果反馈给各学院,学院对存在问题进行整改校教学督导组根据各学院中期检查安排,现场参与学院的部分中期检查,并将检查结果汇总后交教务部综合科检查结果汇总后交教务部综合科(3)毕业设计(论文)答辩工作流程指导教师评阅毕业设计(论文),进入论文系统提交评语并评分指导教师评阅毕业设计(论文),进入论文系统提交评语并评分 评阅教师评阅毕业设计(论文),进入论文系统提交评语并评分评阅教师评阅毕业设计(论文),进入论文系统提交评语并评分学生于每年学生于每年66月初完成毕业设计(论文)及打印装订工作月初完成毕业设计(论文)及打印装订工作各系成立若干答辩小组(每小组以各系成立若干答辩小组(每小组以33~5位教师为宜)位教师为宜) 教学秘书于每年教学秘书于每年66月初进入论文系统录入学生的评阅教师和答辩小组秘书名单小组秘书名单教务部综合科将各学院毕业设计(论文)答辩安排告知教学督导组,委托校教学督导组抽查各学院毕业设计(论文)答辩工作情况督导组抽查各学院毕业设计(论文)答辩工作情况答辩逐个进行,学生自述环节答辩逐个进行,学生自述环节151515分钟左右,教师提问、学生回答环节分钟左右,教师提问、学生回答环节分钟左右,教师提问、学生回答环节151515分钟左右分钟左右分钟左右校教学督导组根据各学院答辩安排,校教学督导组根据各学院答辩安排,现场了解学院答辩小组的答辩情况,现场了解学院答辩小组的答辩情况,现场了解学院答辩小组的答辩情况,并将检并将检查结果汇总后交教务部综合科查结果汇总后交教务部综合科答辩小组秘书进入论文系统提交答辩记录、评语及评分结果每年每年66月中旬系主任进入论文系统提交毕业设计(论文)总评成绩(成绩为优秀的毕业设计或论文比例控制在毕业生总数的的毕业设计或论文比例控制在毕业生总数的20%20%20%以内)以内)以内) 系主任打印学生成绩登记表和毕业设计(论文)明细表,签字确认后交教学秘书教学秘书汇总学院毕业设计(论文)明细表,交档案馆存档教学秘书汇总学院毕业设计(论文)明细表,交档案馆存档注册中心将毕业设计(论文)成绩由毕业设计(论文)管理系统导入教务管理系统各系审查毕业设计(论文)符合基本规范情况审查毕业设计(论文)符合基本规范情况是修改修改否是否通过是否通过 参加答辩参加答辩教学秘书于每年教学秘书于每年66月上旬完成毕业设计(论文)答辩时间和地点的安排工作,并将答辩安排汇总表交将答辩安排汇总表交上一年9月提前培育省优毕业设计(论文)和毕业设计团队月提前培育省优毕业设计(论文)和毕业设计团队 每年6月中旬,教务部综合科布置省级优秀毕业设计(论文)推荐工作月中旬,教务部综合科布置省级优秀毕业设计(论文)推荐工作 各学院依据“江苏省普通高等学校本科优秀毕业设计(论文)评选标准”按毕业生总数的5%从校级优秀设计(论文)中推荐省级优秀的毕业设计(论文),并根据实际情况从严掌握,推荐省优秀毕业设计团队握,推荐省优秀毕业设计团队教学秘书汇总学院的《江苏省普通高等学校本专科优秀毕业设计(论文)推荐表》、《江苏省普通高等学校本专科优秀毕业设计团队推荐表》,所有评语有及成绩评分表、推荐省优的毕业设计(论文)及团队毕业设计(论文)总报告(可附团队中每位学生的毕业设计(论文),报送教务部综合科,报送教务部综合科 教务部综合科汇总校区推荐省级优秀毕业设计(论文)及毕业设计团队所需材料报实践科教务部综合科汇总校区推荐省级优秀毕业设计(论文)及毕业设计团队所需材料报实践科 实践科组织专家评审,依据评选标准按全校毕业生总数的3%评选出最终推荐为省级优秀毕业设计(论文)及3个毕业设计团队个毕业设计团队 实践科汇总推荐省级优秀毕业设计(论文)一览表,并进行公示实践科汇总推荐省级优秀毕业设计(论文)一览表,并进行公示公示无异议后,实践科公布推荐为省级优秀的毕业设计(论文)名称、学生、指导教师、并要求相关的指导教师和学生将毕业设计(论文)内容和格式进一步完善并要求相关的指导教师和学生将毕业设计(论文)内容和格式进一步完善 实践科汇总推荐的省级优秀毕业设计实践科汇总推荐的省级优秀毕业设计(论文)(论文)(论文)材料、材料、材料、包括:包括:《江苏省普通高等学校本专科优秀设计(论文)(论文)推荐表》推荐表》、《江苏省普通高等学校本专科优秀毕业设计团队推荐表》《团队毕业设计(论文)总报告》、《江苏省普通高等学校应届本专科毕业设计(论文)情况表》、 学校制定的毕业设计(论文)工作规范要求、毕业设计(论文)成果、指导教师和评阅教师评语、答辩记录及评语、成绩评分表评语、答辩记录及评语、成绩评分表教务部综合科按时将推荐的省级优秀毕业设计(论文)材料进行网上申报教务部综合科按时将推荐的省级优秀毕业设计(论文)材料进行网上申报评优结果公告、奖励指导教师评优结果公告、奖励指导教师推荐省级优秀的毕业设计(论文)或毕业设计团队,由指导教师填写《江苏省普通高等学校本专科优秀毕业设计(论文)推荐表》或《江苏省普通高等学校本专科优秀毕业设计团队推荐表》队推荐表》。
毕业论⽂系统使⽤指南毕业论⽂系统使⽤指南⽬录⼀、毕业论⽂系统详细流程图 (1)⼆、毕业论⽂系统介绍 (1)(⼀)系统整体操作流程简述 (1)(⼆)系统中各⾓⾊操作功能说明 (3)1.学院管理员 (3)2.教学院长 (6)3.指导教师 (7)4.答辩组组长 (8)5.学⽣ (9)6.系统管理员 (11)三、常见问题 (16)(⼀)论⽂系统常见问题 (16)(⼆)论⽂查重常见问题 (17)⼀、毕业论⽂系统详细流程图⼆、毕业论⽂系统介绍(⼀)系统整体操作流程简述主要流程:科研作品代替论⽂:实习管理流程:短学期社会实践(未开通):创新学分申请:(⼆)系统中各⾓⾊操作功能说明1、学院管理员功能概述(学院管理员)(1)毕业论⽂管理---流程管理(学院管理员的主要操作功能部分)流程管理包括:学院管理员添加学院公告,学院管理员展⽰本学院优秀论⽂;学院管理员为本学院的学⽣分配指导教师;学院管理员可以查看本学院学⽣论⽂评阅成绩情况;学院管理员可总结本学院的⼀些情况;学院管理员添加答辩⼩组;学院管理员查看本学院抽检学⽣论⽂的情况,以及学校抽检意见。
(2)毕业论⽂管理---截⽌⽇期设置(学院管理员设置本学院课题各个阶段的提交截⽌时间)截⽌⽇期设置:提交写作思路截⽌⽇期、开题报告截⽌⽇期、学⽣中期检查截⽌⽇期、提交论⽂截⽌⽇期。
(3)毕业论⽂管理---特殊情况处理(学院管理员处理学⽣论⽂各个阶段的特殊情况) 特殊情况处理有:毕业论⽂题⽬调整、论⽂定稿退回、总评成绩调整申请。
学院管理员可以申请学⽣总评成绩调整。
(4)毕业论⽂管理---科研作品代替论⽂学院管理员审核科研作品原件;学院管理员查看申请表及佐证材料信息。
(5)毕业论⽂管理---优秀指导教师申报学院管理员推荐本学院的优秀论⽂;学院管理员推荐本学院的优秀指导教师。
(6)毕业论⽂管理---过程信息统计(学院管理员统计本学院学⽣论⽂课题的信息和论⽂的进度情况)学院管理员可以查看各篇论⽂的所在状态及在各操作流程中论⽂各个阶段的统计信息:⼯作计划查看、各教师指导学⽣信息、开题报告信息、学⽣中期检查信息、教师中期检查信息、查看论⽂草稿信息、查看论⽂定稿信息、论⽂评阅答辩信息、学⽣论⽂成绩信息、答辩后论⽂修改、查看毕业论⽂进展、学⽣选课表统计、各专业答辩组信息、总评成绩调整信息、评阅答辩学⽣信息。
毕业设计管理系统流程与功能简介毕业设计管理系统业务流程所有环节包括:实习、开题、中期、结题和答辩等环节。
1、实习环节(1)上报实习单位学生联系实习单位后,登录网站上报实习单位(名称、地址、联系人、集中还是分散、联系电话等);指导教师审核学生实习信息填写情况,也可以帮助学生填报。
专业毕业设计负责人可以查询本专业学生实习单位信息;可以导出本专业的学生实习单位信息并上报教务。
教务可以查询所有专业的实习单位填报情况,可以自己导出每个专业的实习单位信息,也可以由每个教研室上报实习单位信息。
整个流程可以使用下图表示:图1 实习单位处理流程(2)上报实习成绩实习结束后,指导教师根据学生的实习质量给出实习成绩,并通过系统录入实习成绩。
专业秘书可以查询并按指定格式导出实习成绩。
教务可以查询所有专业的实习成绩情况;收取实习成绩材料。
图2 实习成绩处理流程(3)指导记录学生可以每周汇报自己的实习情况;指导教师可以定期通过网络对学生进行任务下达或指导;并可以打印自己的指导记录信息。
专业秘书可以查询和导出学生的周记情况;查询和导出教师的指导记录情况。
教务和教学院长可以查询教师的指导记录。
整个流程可以使用如下图表示:图3 指导记录处理流程2、开题环节开题环节包括确定题目、题目审核和开题上报、录入开题成绩、开题成绩上报等。
(1)确定论文(设计)选题首先,指导教师与学生确定好论文题目后,学生或教师可以录入选定的题目(题目名称、来源、类型等)。
其次,指导教师确认录入的题目,确认后,不能再修改题目信息。
第三,专业秘书与教研室主任可以对指导教师和学生的选题进行查询、对有疑义的题目可反审核并修改。
在规定时间内,导出学生的题目汇总表,报给教务。
第四,教务收取专业上交的题目汇总表,分类保存,教务也可以分专业导出题目汇总表。
第五,教学院长可以查询每个专业的选题情况。
图4 毕业论文(设计)开题处理流程(2)上报开题成绩第一,指导教师根据学生开题情况,给定并录入学生的开题成绩。