完整版防火墙与入侵检测技术实验1 3
- 格式:doc
- 大小:1.91 MB
- 文档页数:12
第1篇一、实验背景随着信息技术的飞速发展,网络安全问题日益凸显。
入侵检测技术作为网络安全的重要手段,能够实时监控网络系统的运行状态,及时发现并阻止非法入侵行为,保障网络系统的安全稳定运行。
本实验旨在通过构建一个入侵智能检测系统,验证其有效性,并分析其性能。
二、实验目的1. 理解入侵检测技术的基本原理和实现方法。
2. 掌握入侵检测系统的构建过程。
3. 评估入侵检测系统的性能,包括检测准确率、误报率和漏报率。
4. 分析实验结果,提出改进建议。
三、实验材料与工具1. 实验材料:KDD CUP 99入侵检测数据集。
2. 实验工具:Python编程语言、Scikit-learn库、Matplotlib库。
四、实验方法1. 数据预处理:对KDD CUP 99入侵检测数据集进行预处理,包括数据清洗、特征选择、归一化等操作。
2. 模型构建:选择合适的入侵检测模型,如支持向量机(SVM)、随机森林(Random Forest)等,进行训练和测试。
3. 性能评估:通过混淆矩阵、精确率、召回率等指标评估入侵检测系统的性能。
4. 实验结果分析:分析实验结果,总结经验教训,提出改进建议。
五、实验步骤1. 数据预处理(1)数据清洗:删除缺失值、异常值和重复数据。
(2)特征选择:根据相关性和重要性选择特征,如攻击类型、服务类型、协议类型等。
(3)归一化:将数据特征进行归一化处理,使其在相同的量级上。
2. 模型构建(1)选择模型:本实验选择SVM和Random Forest两种模型进行对比实验。
(2)模型训练:使用预处理后的数据对所选模型进行训练。
(3)模型测试:使用测试集对训练好的模型进行测试,评估其性能。
3. 性能评估(1)混淆矩阵:绘制混淆矩阵,分析模型的检测准确率、误报率和漏报率。
(2)精确率、召回率:计算模型的精确率和召回率,评估其性能。
4. 实验结果分析(1)对比SVM和Random Forest两种模型的性能,分析其优缺点。
第1篇一、实验目的1. 理解主机入侵检测系统的基本原理和组成。
2. 掌握主机入侵检测系统的搭建过程。
3. 学习如何使用主机入侵检测系统进行入侵检测。
4. 提高网络安全意识和防护能力。
二、实验环境1. 操作系统:Windows 102. 主机入侵检测系统:OSSEC3. 实验网络拓扑:单主机局域网三、实验步骤1. 系统环境准备(1)安装操作系统:在实验主机上安装Windows 10操作系统。
(2)安装OSSEC:从OSSEC官网下载最新版本的OSSEC安装包,按照安装向导完成安装。
2. 配置OSSEC(1)配置OSSEC服务器:- 编辑`/etc/ossec.conf`文件,设置OSSEC服务器的基本参数,如服务器地址、日志路径等。
- 配置OSSEC服务器与客户端的通信方式,如SSH、SSL等。
- 配置OSSEC服务器接收客户端发送的日志数据。
(2)配置OSSEC客户端:- 在客户端主机上安装OSSEC客户端。
- 编辑`/etc/ossec.conf`文件,设置客户端的基本参数,如服务器地址、日志路径等。
- 配置客户端与服务器之间的通信方式。
3. 启动OSSEC服务(1)在服务器端,启动OSSEC守护进程:```bashsudo ossec-control start```(2)在客户端,启动OSSEC守护进程:```bashsudo ossec-control start```4. 模拟入侵行为(1)在客户端主机上,执行以下命令模拟入侵行为:```bashecho "test" >> /etc/passwd```(2)在客户端主机上,修改系统配置文件:```bashecho "test" >> /etc/hosts```5. 检查OSSEC日志(1)在服务器端,查看OSSEC日志文件:```bashcat /var/log/ossec/logs/alerts.log```(2)分析日志文件,查找与入侵行为相关的报警信息。
入侵检测系统实验报告入侵检测系统实验报告1. 引言随着互联网的迅猛发展,网络安全问题也日益突出。
黑客攻击、病毒传播等威胁不断涌现,给个人和企业的信息安全带来了巨大的挑战。
为了保护网络安全,入侵检测系统(Intrusion Detection System,简称IDS)应运而生。
本实验旨在通过搭建入侵检测系统,探索其工作原理和应用。
2. 实验目的本实验的主要目的是:- 了解入侵检测系统的基本原理和分类;- 学习使用Snort等开源工具搭建IDS;- 分析和评估IDS的性能和效果。
3. 入侵检测系统的原理入侵检测系统是一种能够监测和识别网络中的恶意活动的安全工具。
它通过收集网络流量数据和系统日志,利用事先定义的规则和算法进行分析,以识别和报告潜在的入侵行为。
入侵检测系统主要分为两类:基于签名的入侵检测系统和基于异常行为的入侵检测系统。
4. 实验步骤4.1 环境搭建首先,我们需要搭建一个实验环境。
选择一台Linux服务器作为IDS主机,安装并配置Snort等开源工具。
同时,还需要准备一些模拟的攻击流量和恶意代码,用于测试IDS的检测能力。
4.2 规则定义IDS的核心是规则引擎,它定义了需要监测的恶意行为的特征。
在本实验中,我们可以利用Snort的规则语言来定义一些常见的攻击行为,如端口扫描、SQL 注入等。
通过编写规则,我们可以灵活地定义和更新IDS的检测能力。
4.3 流量监测和分析一旦IDS搭建完成并启动,它将开始监测网络流量。
IDS会对每个数据包进行深度分析,包括源IP地址、目标IP地址、协议类型等信息。
通过与规则库进行匹配,IDS可以判断是否存在恶意行为,并生成相应的警报。
4.4 警报处理当IDS检测到潜在的入侵行为时,它会生成警报并进行相应的处理。
警报可以通过邮件、短信等方式发送给系统管理员,以便及时采取措施进行应对。
同时,IDS还可以将警报信息记录到日志文件中,以供后续分析和调查。
5. 实验结果与分析通过对模拟攻击流量的检测和分析,我们可以评估IDS的性能和效果。
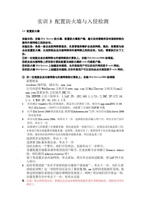
实训3 配置防火墙与入侵检测3.1 配置防火墙实验目的:安装ISA Server防火墙,配置防火墙客户端,建立访问策略和发布规则控制内部和外部网络之间的访问。
实验任务:你是一家企业的网络管理员,负责管理和维护企业的网络。
现在,你需要为该企业设置防火墙,从而控制企业内部网络和外部网络之间的访问。
为此,需要执行以下工作:①在一台连接企业内部网络与外部网络的计算机上,安装ISA Server2006标准版。
②把企业内部网络上所有的计算机配置为该防火墙的web代理客户端。
③在防火墙ISA Server上创建访问规则,允许某些用户可以访问外网的某个web网站。
④在防火墙ISA Server上创建发布规则,允许外部用户可以访问企业内部的某个web网站。
①在一台连接企业内部网络与外部网络的计算机上,安装ISA Server2006标准版前期准备windows域环境,域名为:公司内部有WebServer主机名为及MailServer主机名为mail.需要发布,它们处在DMZ区。
ISA SERVER上有三块网卡,N IP:192.168.1.1/24;2.DMZ IP:172.16.1.1;3.WAN IP:61.134.1.4/81首先确认windows域已经搭建好,我这里已经搭好了的,域名为,DNS也OK 确认ISA Server 三块网卡已经连接好,并配置了正确的TCP/IP参数2 打开ISA Server 2006的安装光盘,找到“ISAAutorun.exe”文件,双击启动ISA Server 2006的安装界面3 单击安装ISA server 2006,再单击下一步。
选择我同意后输入用户名、单位名及产品序列号,单击下一步4 如果域中已经配置了存储服务器,我们就选第一项就可以了;如果还没有就选第三项;5要是只想安装配置存储服务器,选择第二项就可以了;第四项用于仅安装ISA服务器管理;现在咱们的网络中还没有配置存储服务器,所以就选第三项选择所有安装组件,单击下一步选择新ISA服务器企业,单击下一步.这时会弹出一个警告,咱们不用理会,直接单击下一步即可。
实验一PIX防火墙配置一、实验目的通过该实验了解PIX防火墙的软硬件组成结构,掌握PIX防火墙的工作模式,熟悉PIX 防火墙的6条基本指令,掌握PIX防火墙的动态、静态地址映射技术,掌握PIX防火墙的管道配置,熟悉PIX防火墙在小型局域网中的应用。
二、实验任务●观察PIX防火墙的硬件结构,掌握硬件连线方法●查看PIX防火墙的软件信息,掌握软件的配置模式●了解PIX防火墙的6条基本指令,实现内网主机访问外网主机三、实验设备PIX501防火墙一台,CISCO 2950交换机两台,控制线一根,网络连接线若干,PC机若干四、实验拓扑图及内容实验过程:1.将路由器的模拟成个人电脑,配置IP地址,内网IP地址是20.1.1.2,外网IP地址是10.1.1.2,命令配置过程截图如下:R1:R2:2.在PIX防火墙上配置内外网端口的IP地址,和进行静态地址翻译:五、实验总结检查效果:1.内网Ping外网:2.外网Ping内网:这次试验命令不多,有基本的IP地址配置、内外网之间使用stataic静态地址映射、再使用访问控制列表允许ping命令。
实验二ASA防火墙配置一、实验目的通过该实验了解ASA防火墙的软硬件组成结构,掌握ASA防火墙的工作模式,熟悉ASA防火墙的基本指令,掌握ASA防火墙的动态、静态地址映射技术,掌握ASA防火墙的访问控制列表配置,熟悉ASA防火墙在小型局域网中的应用。
二、实验任务●观察ASA防火墙的硬件结构,掌握硬件连线方法●查看ASA防火墙的软件信息,掌握软件的配置模式●了解ASA防火墙的基本指令,实现内网主机访问外网主机,外网访问DMZ区三、实验设备ASA5505防火墙一台,CISCO 2950交换机两台,控制线一根,网络连接线若干,PC机若干四、实验拓扑图及内容基本配置:如图所示,分别配置内网、外网、DMZ区,实现内网主机访问外网主机,外网访问DMZ 区,Global命令是实现级别更高的到级别更低的地址翻译,翻译地址来自地址池。
入侵检测技术实验报告实验目的:本实验旨在通过实践操作,使学生了解并掌握入侵检测技术(Intrusion Detection System, IDS)的基本原理和应用。
通过模拟网络环境,学生将学会如何部署和配置IDS,以及如何分析和响应检测到的入侵行为。
实验环境:- 操作系统:Linux Ubuntu 20.04 LTS- IDS软件:Snort- 网络模拟工具:GNS3- 其他工具:Wireshark, tcpdump实验步骤:1. 环境搭建:- 安装并配置Linux操作系统。
- 安装Snort IDS软件,并进行基本配置。
2. 网络模拟:- 使用GNS3创建模拟网络环境,包括攻击者、受害者和监控节点。
3. IDS部署:- 在监控节点上部署Snort,配置网络接口和规则集。
4. 规则集配置:- 根据实验需求,编写或选择适当的规则集,以检测不同类型的网络入侵行为。
5. 模拟攻击:- 在攻击者节点模拟常见的网络攻击,如端口扫描、拒绝服务攻击(DoS)等。
6. 数据捕获与分析:- 使用Wireshark捕获网络流量,使用tcpdump进行实时监控。
- 分析Snort生成的警报日志,识别攻击行为。
7. 响应措施:- 根据检测到的攻击类型,采取相应的响应措施,如阻断攻击源、调整防火墙规则等。
实验结果:- 成功搭建了模拟网络环境,并在监控节点上部署了Snort IDS。
- 编写并应用了规则集,能够检测到模拟的网络攻击行为。
- 通过Wireshark和tcpdump捕获了网络流量,并分析了Snort的警报日志,准确识别了攻击行为。
- 实施了响应措施,有效阻断了模拟的网络攻击。
实验总结:通过本次实验,学生不仅掌握了入侵检测技术的基本理论和应用,还通过实际操作加深了对网络攻击和防御策略的理解。
实验过程中,学生学会了如何配置和使用Snort IDS,以及如何分析网络流量和警报日志。
此外,学生还学习了如何根据检测到的攻击行为采取适当的响应措施,增强了网络安全意识和实践能力。
计算机病毒和入侵检测实验报告三首先使用“快照X”恢复Linux系统环境。
一.查看连接时间日志连接时间日志是保持用户登录进入和退出时间的文件。
1. 查看系统已登录用户(使用工具查看/var/run/utmp日志)(1)进入实验平台,单击工具栏“控制台”按钮进入工作目录。
输入命令:w,查看系统已登录用户。
显示信息如图4-4-1所示。
显示信息第一行是汇总信息,包括系统当前时间、系统启动到现在的时间、登录用户数目、系统在最近1秒、5秒和15秒的平均负载。
其后每行显示的是每个用户的各项数据,其中包括:登录帐号、登录终端名称,远程主机名称,登录时间、空闲时间,JCPU、PCPU、当前正在运行的命令行。
其中JCPU时间指的是和该终端(tty)连接的所有进程占用的时间。
这个时间里并不包括过去的后台作业时间,但却包括当前正在运行的后台作业所占用的时间。
而PCPU时间则是指当前进程所占用的时间。
(2)同组主机telnet登录本机(用户名:guest;口令:guestpass),本机再次通过w命令查看系统已登录用户。
(3)与“w”命令功能相似的命令还有“who”、“users”命令,请在控制台中运行这两个命令并查看运行结果与“w”命令的异同。
第一题的三个小题的实验结果截图2. 查看登录用户历史(使用工具查看/var/log/wtmp日志)(1)在控制台中输入命令:last,查看近期用户或终端的登录情况。
显示信息如图4-4-2所示。
图4-4-2 登录用户历史显示信息中包括用户登录时间。
如果关心某一个用户的登录历史,可以在“last”命令后面加上用户名参数,上例中使用“last root”命令就会得到关于用户root的登录信息。
(2)在实验中我们会发现,last命令会列出好多用户登录历史,这样不利于我们查找,有时候我们只希望打印出最近的用户登录历史,选项n用来打印出最近的n个用户的登录历史,在控制台输入命令:last -n 5,能够得到最近5个用户的登录历史。
安全技术防火墙与入侵检测在当今互联网社会中,安全问题一直备受关注。
为了保护网络系统的安全,安全技术防火墙(Firewall)与入侵检测(Intrusion Detection)成为了不可或缺的工具。
本文将介绍安全技术防火墙的基本原理和入侵检测的实现方式,以及它们在网络安全中的作用。
安全技术防火墙1. 基本原理安全技术防火墙是一种网络安全设备,主要用于监控和控制网络流量,实施安全策略,以保护网络免受未经授权的访问和攻击。
其基本原理包括以下几个方面:•包过滤(Packet Filtering):根据预设的规则集,检查数据包的源地址、目的地址、协议类型等信息,并根据规则集来决定是否允许通过。
•状态检测(Stateful Inspection):维护网络连接的状态信息,通过分析网络流量的源端口、目的端口等信息,对传入和传出的数据包进行分析,并根据已有的连接状态判断是否允许通过。
•网络地址转换(Network Address Translation, NAT):将私有网络的内部IP地址转换为公网地址,以实现网络安全和地址资源的管理。
•应用代理(Application Proxy):将应用层数据包从外部资源服务器复制到防火墙内部进行审查,并将审查通过的数据包转发给目标服务器。
•虚拟专用网络(Virtual Private Network, VPN):在公共网络上建立加密隧道,用于保护数据的传输安全,并实现远程访问和跨网络间的互连。
2. 部署方式根据部署位置的不同,安全技术防火墙可以分为以下几种部署方式:•网络层防火墙:部署在网络边界,用于保护整个网络环境免受外部攻击。
•主机层防火墙:部署在主机或服务器上,用于保护特定主机或服务器的安全。
•云防火墙:在云平台中提供的防火墙服务,用于保护云服务器和云网络环境的安全。
3. 防火墙策略为了确保防火墙的有效运行,需要制定防火墙策略。
防火墙策略涉及以下几个方面:•访问控制策略:根据企业的安全需求,定义允许访问和禁止访问的规则,确保只有授权用户和合法流量可以通过防火墙。
甘肃政法学院
本科生实验报告
(一)
姓名:学院:计算机科学学院
专业:计算机科学与技术
班级:实验课程名称:入侵检测技术
实验日期: 指导教师及职称:实验成绩:
开课时间: 2012 学年第二学期
甘肃政法学院实验管理中心印制
ping相邻计算机的ip地址;
在PT上计算机的命令行模式使用ping命令两台电脑相通
、建立包含两个子网的网络
(1)在前面网络的基础上,再拖动两台计算机PC2、PC3到PT界面;
ping命令,发现1和2相通,3和4相通,通过设置3和4的ip地址
,4台电脑都相通.
Superscan进行网络端口扫描,利用流光进行综合扫描和安全评估,端口如下:
常见的UDP端口如下:
Fluxay5综合扫描工具并分析结果各部份功能:
高级扫描向导”配置高级扫描外,还可以在探测菜单中直接选取高级扫描工具
另外可用net share ipc$开启。
实验报告课程名称网络信息安全实验名称实验三入侵检测系统实验1.使用 snort –W显示网卡接口可以看出,我电脑上的无线网卡的编号为5 2.测试Snort的嗅探器模式使用snort -vde在输出包头信息的同时显示包的数据信息,还要显示数据链路层的信息3.测试Snort的数据包记录器功能如果要把所有的包记录到硬盘上,需要指定一个日志目录,snort就会自动记录数据包:snort -dev -l ../log其中./log目录必须存在,否则snort就会报告错误信息并退出。
当snort在这种模式数据链路层、Tcp/IP报头及应用层信息写入当前目录log(log目录已建立)目录下的snort.log.1638321536文件中,而且这是二进制文件。
为什么不直接记录成方便阅读的ASCII格式呢?因为系统本生记录的格式就是二进制的,如果再转换成我们能识别的ASCII 格式无疑会加重系统负荷,所以Snort在做IDS使用时理应采用二进制格式记录。
记录的日志文件如下如果想查看二进制日志文件snort.log.1638321536,就得使用“r”参数snort –dv -r ../log/snort.log.16383215364.测试Snort作为网络入侵检测系统的功能snort –i 5 -dev –c ../etc/snort.conf –l ../log/其中snort.conf是规则集文件。
snort会对每个包和规则集进行匹配,发现这样的包就采取相应的行动。
最好不要使用-v选项。
因为使用这个选项,使snort向屏幕上输出一些信息,会大大降低snort的处理速度,从而在向显示器输出的过程中丢弃一些包。
此外,在绝大多数情况下,也没有必要记录数据链路层的包头,所以-e选项也可以不用这里-i 5 表示系统里面的第5块网卡,我最开始已经查看过我电脑里无线网卡的编号为5。
snort有6种报警机制:full、fast、socket、syslog、smb(winpopup)和none。
第1篇一、实验目的本次实验旨在通过实际操作,了解和掌握网络防护技术的基本原理和方法,提高网络安全防护能力。
实验内容主要包括防火墙、入侵检测系统、病毒防护、安全审计等方面的技术。
二、实验环境1. 硬件环境:实验机(服务器、PC等)、交换机、路由器等网络设备;2. 软件环境:操作系统(Windows Server、Linux等)、防火墙软件、入侵检测系统软件、病毒防护软件、安全审计软件等。
三、实验内容1. 防火墙配置与测试(1)配置防火墙策略:根据实验需求,设置允许和拒绝访问的规则,包括源地址、目的地址、端口号、协议类型等。
(2)测试防火墙策略:通过模拟攻击,测试防火墙策略是否能够有效阻止攻击。
2. 入侵检测系统配置与测试(1)配置入侵检测系统:设置检测规则,包括攻击类型、检测阈值等。
(2)测试入侵检测系统:模拟攻击,观察入侵检测系统是否能够及时报警。
3. 病毒防护配置与测试(1)配置病毒防护软件:设置病毒库更新策略、扫描策略等。
(2)测试病毒防护软件:通过模拟病毒攻击,测试病毒防护软件是否能够有效阻止病毒传播。
4. 安全审计配置与测试(1)配置安全审计系统:设置审计规则,包括审计对象、审计内容、审计周期等。
(2)测试安全审计系统:模拟攻击,观察安全审计系统是否能够记录攻击行为。
四、实验步骤1. 防火墙配置与测试(1)在实验机上安装防火墙软件,如iptables。
(2)根据实验需求,编写防火墙规则,允许或拒绝特定IP地址、端口号、协议类型的访问。
(3)使用ping、telnet等工具测试防火墙策略,验证规则是否生效。
2. 入侵检测系统配置与测试(1)在实验机上安装入侵检测系统软件,如Snort。
(2)设置检测规则,包括攻击类型、检测阈值等。
(3)模拟攻击,观察入侵检测系统是否能够及时报警。
3. 病毒防护配置与测试(1)在实验机上安装病毒防护软件,如ClamAV。
(2)设置病毒库更新策略、扫描策略等。
实验一:iptable基本使用
一、实验目的:
1、学会iptables安装及维护;
2、掌握常用iptables命令的使用;
3、能使用Linux上的iptables防火墙进行交互。
二、实验步骤:
1、停止并屏蔽Centos7自带的防火墙firewalld:
systemctl status firewalld //查看状态
systemctl stop firewalld
systemctl mask firewalld //屏蔽FirewallD服务,如果需要取消屏蔽呢就是用systemctl unmask firewalld
systemctl disable firewalld //删除开机启动
2、安装 iptable 与 iptable-service
#先检查是否安装了iptables
[root@localhost ~]# service iptables status
#安装iptables
[root@localhost ~]# yum install -y iptables #通常情况下是安装好了的
#安装iptables-services
[root@localhost ~]# yum install iptables-services #通常情况下没有安装
3、查看iptables当前链中的规则集:
iptables -nL --line-number
或查看iptables列表:
iptables -L
4、运行教材第一章的shell脚本(iptables.sh)
5、测试(教材的TCP、UDP和ICMP测试)
三、实验反思
有些指令不适用于新版本的虚拟机。
2密钥分发和公钥认证系统安全:防火墙与入侵检测系统l 恶意用户或软件通过网络对计算机系统地已成为当今计算机安全最严重地威胁之一。
防火墙(firewall)作为一种访问控制技术,通过严格控制进出网络边界地分组,禁止任何不必要地通信,从而减少潜在入侵地发生,尽可能降低这类安全威胁所带来地安全风险。
入侵检测系统(IntrusionDetection System)通过对进入网络地分组进行深度分析与检测发现疑是入侵行为地网络活动,并进行报警以便进一步采取相应措施。
防火墙入侵检测系统3密钥分发和公钥认证防火墙在互连网络地位置1. 防火墙 (firewall)l 防火墙是把一个组织地内部网络与其它网络(通常就是互联网)隔离开地软件与硬件地组合。
l 根据访问控制策略,它允许一些分组通过,而禁止另一些分组通过。
l 访问控制策略由使用防火墙地组织根据自己地安全需要自行制订。
G 内部网络可信网络不可信网络分组过滤路由器 R 分组过滤路由器 R 应用级网关外局域网内局域网防火墙互联网4密钥分发和公钥认证防火墙技术一般分为两类 分组过滤路由器 是一种具有分组过滤功能地路由器,它根据过滤规则对进出内部网络地分组执行转发或者丢弃(即过滤)。
过滤规则基于分组地网络层或运输层首部地信息,例如:源/目地IP 地址,源/目地端口,协议类型,标志位等等。
应用级网关 也称为代理服务器。
在应用层通信扮演报文继地角色。
一种网络应用需要一个应用级网关。
在应用级网关可以实现基于应用层数据地过滤与高层用户鉴别。
分组过滤路由器应用级网关5密钥分发和公钥认证防火墙地一种常用配置两种技术结合使用l 分组过滤路由器地优点是简单,高效,且对于用户是透明地,但不能对高层数据进行过滤。
l 应用级网关也有一些缺点。
首先,每种应用都需要一个不同地应用级网关(可以运行在同一台主机上)。
其次,在应用层转发与处理报文,处理负担较重。
另外,对应用程序不透明,需要在应用程序客户端配置应用级网关地址。
防火墙与入侵检测项目综合实训防火墙与入侵检测项目综合实训 (1)一、实训目的 (3)二、实训拓扑 (3)三、实训项目总体需求 (3)四、小组分工 (4)五、分步实施 (4)(一)各设备之间互联的IP地址规划与部分设备路由规划 (4)(1)各个设备之间互联的IP地址如下表所示 (4)(2)部分设备路由规划 (6)(二)区域规划 (7)(三)双机热备 (8)(1)双机热备简介 (8)(2)双机热备的系统要求 (8)(3)心跳线 (8)(4)双机热备工作模式 (9)(5)具体实施 (9)(四)设置区域间的安全策略 (11)(五)网络地址转换 (13)(1)策略路由简介 (13)(2)策略路由原理描述 (14)(3)使用限制和注意事项 (14)(4)具体实施 (15)(六)NAT Server (16)(1)NAT简介 (16)(2)NAT使用限制和注意事项 (16)(3)具体实施 (18)(七)VPN的配置 (19)(1)VPN简介 (19)(2)VPN的应用场景及选择 (19)(3)具体实施 (20)(八)反病毒、防简单攻击、入侵防御的配置 (21)(1)反病毒(AV) (21)(2)简单攻击防范 (23)(3)入侵防御(IPS) (24)六、各项测试 (27)(一)双机热备测试 (27)(二)网络地址转换测试 (28)(三)NAT Server测试 (31)(四)VPN测试 (37)七、附录 (41)(一)FW1配置文件的部分配置(终端密码:admin@123): (41)(二)FW2配置文件的部分配置(终端密码:admin@123): (45)(三)FW3配置文件的部分配置(终端密码:admin@123): (46)(四)FW4配置文件的部分配置(终端密码:admin@123): (49)一、实训目的1、巩固之前所学的防火墙与入侵检测配置2、培养对防火墙中各项功能综合运用的能力二、实训拓扑三、实训项目总体需求本拓扑是某校园网拓扑图,此校园网有分校区,分校区与校本部用VPN互联(防火墙FW3与FW4)。
实验一
PIX 防火墙配置
一
实验目的
通过该实验了解PIX 防火墙的软硬件组成结构,掌握PIX 防火墙的工作模式,熟悉PIX 防火墙的 6 条基本指令,掌握PIX 防火墙的动态、静态地址映射技术,掌握PIX 防火墙的管道配置,熟悉
PIX 防火墙在小型局域网中的应用。
二、实验任务观察PIX 防火墙的硬件结构,掌握硬件连线方查看PIX 防火墙的软件信息,掌握软件的配置了解PIX 防火墙的6 条基本指令,实现内网主机访问外网主机
三、实验设备PIX501 防火墙一台,CISCO 2950 交换机两台,控制线一根,网络连接线若干,PC机若干
四、实验拓扑图及内容
实验过程:
1.将路由器的模拟成个人电脑,配置IP 地址,内网IP 地址是20.1.1.2 ,外网IP 地址10.1.1.2 ,命令配置过程截图如下:
R1:
R2:
2.在PIX防火墙上配置内外网端口的IP 地址,和进行静态地址翻译:
五、实验总结
检查效果:
1.内网Ping 外网:
2.外网Ping 内网:这次试验命令不多,有基本的IP 地址配置、内外网之间使用stataic 静态地址映射、再
使用访问控制列表允许ping 命令。
实验二ASA防火墙配置
一、实验目的
通过该实验了解ASA 防火墙的软硬件组成结构,掌握ASA防火墙的工作模式,熟悉ASA
防火墙的基本指令,掌握ASA 防火墙的动态、静态地址映射技术,掌握ASA 防火墙的访问
控制列表配置,熟悉ASA防火墙在小型局域网中的应用。
二、实验任务观察ASA 防火墙的硬件结构,掌握硬件连线方查看ASA 防火墙的软件信息,掌握软件的配置模了解ASA 防火墙的基本指令,实现内网主机访问外网主机,外网访问DMZ 区
三、实验设备ASA5505 防火墙一台,CISCO 2950
交换机两台,控制线一根,网络连接线若干,PC 机若干
四、实验拓扑图及内容
基本配置:
如图所示,分别配置内网、外网、DMZ 区,实现内网主机访问外网主机,外网访问DMZ 区,Global 命令是实现级别更高的到级别更低的地址翻译,翻译地址来自地址池R1 上的命令:R2 上的命令:
R3 上的命令:
防火墙上的命令配置:
五、实验总结实验结果测试:内网PING 外网:
外网PINGDMZ 区:
这次试验和第一次的实验比较相似,实现三个区之间的访问,命令简单。
实验三防火墙日志服务的配置
一、实验目的
通过该实验掌握PIX/ASA防火墙日志服务的配置,熟悉日志
文件格式和内容。
二、实验任务配置日志服务器
在PIX/ASA防火墙上配置日志服务查看日志文件,熟悉文件格式及内容
三、实验设备
ASA5505 防火墙一台或者PIX501 防火墙一台,CISCO 2950 交换机两台,控制线一根,网络连接线若干,PC机若干,日志服务软件一套
四、实验拓扑图及内容
命令配置本实验大致分为三步:(1)实现三个区之间的访问(2)在防火墙上配置日志服务
(3)打开日志服务器,然后内网PING 外网,可以查看服务器上记录的日志。
R1 DMZ 区上的配置:
R2 外网上的配置:
内网是直接通过云连接到本地,通过云添加:在防火墙上的配置:
配置地址翻译池:
配置日志服务器:
五、实验总结测试实验结果:
主机PING外网和DMZ 区:
DMZ 区PING 外网:
打开日志服务器,产看记录:
在这次实验中遇到了一些问题,在防火墙上无法PING 通本地,而本地可以PING 同防火
墙E0 接口,解决办法是把E0 接口设置为本地的网关地址后问题解决。