Python财经数据GUI项目实例
- 格式:pdf
- 大小:507.99 KB
- 文档页数:6
Python中的金融数据分析实战Python是一种简单易学且功能强大的编程语言,被广泛应用于各个领域,包括金融数据分析。
金融数据分析基于大量的数据和复杂的计算模型,为投资决策和风险管理提供支持。
本文将介绍如何使用Python进行金融数据分析,并通过实战案例展示其应用。
一、Python在金融数据分析中的优势Python在金融数据分析中有许多优势。
首先,Python拥有丰富的库和工具,如Pandas、NumPy和Matplotlib等,用于处理数据、进行统计计算和可视化。
这些库可以帮助分析师高效地处理大量数据和复杂的计算任务。
其次,Python具有良好的可扩展性和灵活性。
分析师可以根据具体需求自由地编写和调整代码,快速构建适应不同需求的分析模型。
此外,Python还支持其他编程语言的集成,如C++和R,进一步扩展了其功能。
最后,Python具有广泛的社区支持。
有许多开源项目和在线资源可供学习和参考,分析师可以从其他人的经验中受益,并与其他开发者交流。
这种开放的社区氛围有助于推动Python在金融数据分析领域的快速发展。
二、金融数据分析实战案例下面将通过一个实战案例,演示如何使用Python进行金融数据分析。
假设我们是一家投资公司的分析师,需要对某只股票的历史数据进行分析,以辅助决策。
我们首先需要获取数据,可以使用Pandas库中的DataReader函数从雅虎财经API获取股票数据。
```pythonimport pandas as pdimport pandas_datareader as pdr# 获取股票数据symbol = 'AAPL' # 股票代码start_date = '2010-01-01' # 起始日期end_date = '2020-12-31' # 结束日期df = pdr.DataReader(symbol, 'yahoo', start_date, end_date)```获取到数据后,我们可以对其进行处理和分析。
Python技术在金融行业中的实际应用案例随着科技的不断进步,金融行业也在逐渐转向数字化和自动化。
而Python作为一种功能强大的编程语言,正日益成为金融机构的首选工具之一。
Python的简洁性、灵活性以及庞大的开源社区支持,使得它在金融行业中的实际应用案例越来越多。
本文将介绍几个典型的金融行业中Python技术的应用案例。
1. 量化交易量化交易是金融行业中一个重要的应用领域,它通过利用计算机算法来分析和预测市场行情,帮助投资者进行交易决策。
Python在量化交易中的应用非常广泛。
Python的简洁的语法和丰富的第三方库使得开发者可以快速地实现各种量化交易策略。
比如,使用Python中的pandas库和numpy库可以进行数据处理和分析,使用matplotlib库可以进行数据可视化,使用scipy库可以进行统计分析,使用sklearn库可以进行机器学习。
这些库的强大功能和易用性,使得Python在量化交易领域中得以广泛应用。
2. 数据分析和风险管理金融行业需要处理大量的数据,而Python在数据处理和分析方面有着非常强大的功能。
金融机构可以使用Python来处理和分析海量的金融数据,从中提取有价值的信息用于决策。
Python中的pandas库提供了丰富的数据处理和分析工具,可以轻松地进行数据清洗、数据筛选、数据转换等操作。
此外,Python中还有一些专门用于金融数据分析的库,如pyfolio和zipline等,它们提供了一系列用于风险管理和投资组合分析的工具。
Python的这些数据分析和风险管理的功能,对金融机构来说是非常有价值的。
3. 自动化报表生成金融机构需要定期生成各种报表,如财务报表、风险报告等。
Python可以通过自动化脚本来生成这些报表,提高工作效率和准确性。
Python中的第三方库,如openpyxl和xlwings可以读写Excel文件,通过程序自动生成报表。
与传统的手动制作报表相比,使用Python进行自动化报表生成可以大大节省时间和精力,同时减少错误的发生。
Python中的金融数据分析实战案例分享Python是一种功能强大的编程语言,被广泛应用于金融领域的数据分析。
本文将分享一些实战案例,展示如何使用Python进行金融数据分析。
一、数据获取和准备在进行金融数据分析之前,首先需要获取数据并进行适当的准备工作。
以下是一些常用的数据获取和处理方法:1. 数据库获取:Python提供了许多用于连接各种数据库的库,例如pymysql和psycopg2。
通过这些库,可以轻松地从数据库中获取金融数据。
2. 网络爬虫:有些金融数据可能无法从数据库中获取,但可以从金融网站上进行爬取。
使用Python的库,如Requests和BeautifulSoup,可以轻松获取网页数据,并进行数据提取和清洗。
3. CSV或Excel文件:大多数金融数据通常以CSV或Excel文件的形式提供。
Python中的Pandas库是处理这些数据文件的理想选择,可以轻松读取、处理和分析这些文件。
二、数据分析和可视化在获取和准备金融数据后,下一步是对数据进行分析和可视化,以获得有关市场趋势和模式的见解。
以下是一些常用的数据分析和可视化方法:1. 统计指标计算:Python中的Numpy和Pandas库提供了各种方法来计算金融数据的统计指标,如均值、标准差、相关性等。
这些指标可以帮助我们了解数据的分布和关系。
2. 数据可视化:使用Python中的Matplotlib和Seaborn库,可以创建各种各样的图表来直观地表示金融数据。
例如,线性图、柱状图、饼图等可以帮助我们更好地理解数据。
3. 时间序列分析:金融数据通常是时间序列数据,可以使用Python 中的Statsmodels库进行时间序列分析。
通过这种方式,我们可以探索数据中的趋势、季节性和周期性等特征。
三、金融模型建立和预测在分析金融数据的基础上,如果我们希望进行预测或构建模型,Python也提供了相应的库和算法。
以下是一些常用的金融建模和预测方法:1. 移动平均模型:通过计算时间序列数据的移动平均值,可以构建趋势预测模型。
python在财务会计中的应用例题在财务会计中,Python作为一门高级编程语言,具有灵活性、高效性和可扩展性,被广泛应用于数据处理、数据分析和模型构建等方面。
以下是Python在财务会计中的应用例题,以及其实际应用场景:1.数据处理和清洗在财务会计中,数据处理和清洗是一个非常重要且繁琐的工作。
传统的方法可能需要大量的人工操作和时间。
而Python提供了丰富的数据处理库,可以帮助我们快速处理海量的财务数据。
举个例子,假设我们有一份销售数据表格,包含了产品名称、销售日期、销售数量、销售价格等字段。
我们想要计算每个产品的总销售额,可以使用Python的pandas库读取数据表格,对数据进行筛选和聚合操作,从而计算出每个产品的总销售额。
2.财务报表生成财务报表是反映企业财务状况和运营情况的重要工具。
在传统的财务会计中,报表的生成通常需要大量的人工操作和数据整理。
而Python可以帮助我们自动化生成各种财务报表。
例如,我们可以使用Python的数据处理和可视化库,读取企业的财务数据,然后根据财务报表的需求,生成对应的资产负债表、利润表和现金流量表。
这样可以大大提高财务报表的生成效率,减少人为错误的可能性。
3.数据分析和统计在财务会计中,数据分析和统计是为了对企业的财务情况进行评估和决策提供支持。
Python作为一门强大的数据分析语言,提供了丰富的数据分析和统计库,可以帮助我们从中挖掘有用的信息。
举个例子,假设我们想要对企业的销售情况进行分析,了解销售额的变化趋势和销售额的组成部分。
我们可以使用Python的numpy和pandas库进行数据处理和分析,使用matplotlib和seaborn库进行可视化展示,从而得出相应的结论和建议。
4.风险管理和模型构建在财务会计中,风险管理和模型构建是进行风险评估和预测的重要环节。
Python提供了众多的金融建模和风险管理库,可以帮助我们构建各种财务模型,进行风险管理和预测。
Python编程在金融领域的应用与实战案例分享Python编程语言在金融领域的应用越来越普遍,它的简洁和灵活性使其成为金融领域中数据分析和建模的首选工具。
本文将介绍Python 在金融领域中的实际应用,并分享一些实战案例。
一、数据分析与处理在金融领域中,数据的分析和处理是至关重要的一环。
Python提供了丰富的数据处理库和工具,如NumPy、Pandas和SciPy,使分析师能够高效地处理和分析大量金融数据。
例如,利用Pandas库可以轻松地导入、清洗、筛选和转换数据,NumPy库则提供了一些常用的数值计算函数,帮助快速处理大规模的金融数据。
实战案例:基于Python的股票数据分析以股票价格为例,我们可以使用Python来进行数据分析和可视化。
首先,我们可以使用Pandas库导入股票数据,并进行必要的数据预处理和清洗。
然后,利用Matplotlib库绘制股票价格的折线图或柱状图,帮助我们更直观地理解股票市场的走势。
此外,我们还可以利用计算库如NumPy和SciPy进行更复杂的金融分析,如计算收益率、波动率等指标,帮助投资者做出更明智的决策。
二、金融模型建立与优化金融领域中的模型建立和优化是另一个重要的应用场景。
Python提供了诸多数值计算和优化库,如SciPy、StatsModels和Scikit-learn,能够帮助金融分析师建立高效的模型并进行参数优化。
实战案例:基于Python的风险管理模型风险管理是金融领域中的一项重要任务。
我们可以利用Python的统计库,如StatsModels和SciPy,建立风险度量模型,如Value at Risk (VaR)模型。
这些库提供了函数和方法来帮助计算不同置信水平下的VaR值,帮助金融机构在投资决策中评估和控制风险。
三、机器学习与预测分析近年来,机器学习在金融领域中得到广泛应用。
Python作为机器学习领域的主流工具,提供了丰富的机器学习库,如Scikit-learn和TensorFlow,使金融行业能够利用大数据进行预测和决策支持。
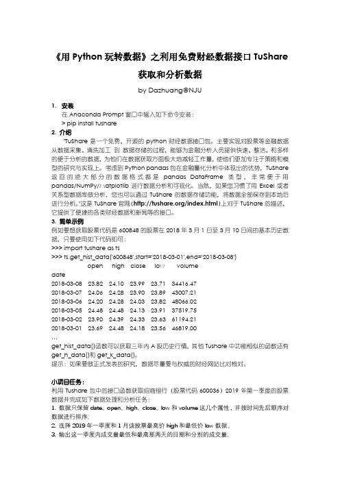
《用Python玩转数据》之利用免费财经数据接口TuShare获取和分析数据by Dazhuang@NJU1.安装在Anaconda Prompt窗口中输入如下命令安装:> pip install tushare2. 介绍"TuShare是一个免费、开源的python财经数据接口包。
主要实现对股票等金融数据从数据采集、清洗加工到数据存储的过程,能够为金融分析人员提供快速、整洁、和多样的便于分析的数据,为他们在数据获取方面极大地减轻工作量,使他们更加专注于策略和模型的研究与实现上。
考虑到Python pandas包在金融量化分析中体现出的优势,TuShare 返回的绝大部分的数据格式都是pandas DataFrame类型,非常便于用pandas/NumPy/Matplotlib进行数据分析和可视化。
当然,如果您习惯了用Excel或者关系型数据库做分析,您也可以通过TuShare的数据存储功能,将数据全部保存到本地后进行分析。
"这是TuShare官网(/index.html)上对于TuShare的描述,它提供了便捷的各类财经数据和新闻等的接口。
3. 简单示例例如要想获取股票代码是600848的股票在2018年3月1日至3月10日间的基本历史数据,只要使用如下代码即可:>>> import tushare as ts>>> ts.get_hist_data('600848',start='2018-03-01',end='2018-03-08')open high close low volumedate2018-03-08 23.82 24.10 23.99 23.71 34416.472018-03-07 24.06 24.28 23.90 23.89 43007.212018-03-06 24.20 24.28 24.03 23.82 48066.022018-03-05 24.48 24.48 24.13 23.91 37519.752018-03-02 23.90 24.39 24.33 23.63 61194.212018-03-01 23.69 24.48 24.18 23.56 46819.00…get_hist_data()函数可以获取三年内A股历史行情,其他Tushare中功能相似的函数还有get_h_data()和get_k_data()。
Python中的金融数据分析实战案例在Python中,金融数据分析是一种广泛应用于金融领域的技术,它利用Python编程语言的强大功能和丰富的数据分析库,为金融从业者提供了一种高效、准确的分析工具。
本文将通过介绍两个实战案例,帮助读者深入了解Python在金融数据分析中的应用。
第一案例:股票数据分析假设我们有一份股票历史数据,其中包括了股票的交易日期、开盘价、收盘价等信息。
我们希望利用Python对这些数据进行分析,从中提取有用的信息,帮助我们做出合理的投资决策。
首先,我们需要导入相关的数据分析库,如pandas和numpy。
然后,我们可以使用pandas库的read_csv()函数读取股票数据文件,并将其存储在一个名为df的数据框中。
接着,我们可以使用df.head()函数查看数据框的前几行,确保数据被正确加载。
在对股票数据进行分析之前,我们可以先对数据进行一些基本的预处理和清洗。
比如,我们可以使用df.dropna()函数删除缺失的数据行,使用df.columns()函数为数据框添加列标签,并使用()函数查看数据的统计信息等。
接下来,我们可以进行一些基本的数据探索,以了解股票数据的特点。
比如,我们可以使用df.describe()函数计算数据的基本统计信息,如平均值、标准差等。
我们还可以使用df.plot()函数生成股票价格的折线图,以直观地展示股票价格的变化趋势。
在对股票数据进行分析时,我们还可以应用一些常用的技术指标和统计模型,如移动平均线、MACD指标、布林带等。
这些指标和模型可以帮助我们更好地理解股票市场的走势,并在投资决策中起到一定的指导作用。
第二案例:货币汇率数据分析假设我们需要分析不同货币之间的汇率数据,以确定最佳的外汇交易时机。
我们可以利用Python对历史汇率数据进行分析,并通过技术指标和统计模型来预测未来的汇率走势。
首先,我们可以使用pandas库的read_csv()函数读取汇率数据文件,并将其存储在一个名为df的数据框中。
Python中的GUI开发实战案例分析Python是一种功能强大的编程语言,具有广泛的应用领域。
在GUI (图形用户界面)开发方面,Python提供了多种选择和库,使得开发人员可以轻松地创建交互式和美观的应用程序。
本文将介绍几个实战案例,展示Python中的GUI开发的能力。
案例一:音乐播放器我们首先来看一个简单的音乐播放器的实现。
使用Python的Tkinter库,我们可以创建一个窗口,窗口中有播放、暂停和停止按钮,以及音乐播放进度条等。
通过调用相关的音乐播放接口,我们可以实现音乐的播放、暂停和停止功能,并根据音乐的播放时间来更新进度条的显示。
代码示例:```pythonimport tkinter as tkimport pygamedef play_music():pygame.mixer.init()pygame.mixer.music.load("music.mp3")pygame.mixer.music.play()def pause_music():pygame.mixer.music.pause()def stop_music():pygame.mixer.music.stop()window = ()window.title("音乐播放器")play_button = tk.Button(window, text="播放", command=play_music) play_button.pack()pause_button = tk.Button(window, text="暂停", command=pause_music) pause_button.pack()stop_button = tk.Button(window, text="停止", command=stop_music) stop_button.pack()window.mainloop()```以上代码中,我们使用了Tkinter库创建了一个窗口,并添加了三个按钮,分别对应播放、暂停和停止操作。
最近在做一个项目,需要用到股票的数据,我在网上查了很久,最终发现在股票数据上面还是tushare比较专业,而且对于将来做金融行业的大数据这一块的,tushare绝对是你的一个好帮手,所以下面我就简单介绍一下。
一、Tushare Pro简介 Tushare旧的版本运行了三年,在旧的版本运行了三年之后,Tushare Pro被发布,相对于之前的版本,它更加稳定质量更好,而且有了前三年的运行经验,Pro用起来更加流畅,而且将数据扩大到了股票、基金、期货、债券、外汇、行业大数据等区块链的数据,数据量更大,减少我们一一获取的麻烦,而且Tushare是一个免费的,开源的,所以我们有什么理由不支持。
二、Tushare的安装Python简介1.安装前的准备 由于新版本的Tushare功能更加全面,所以推荐大家使用最新的版本 不过由于最新版本需要token来进行验证,而这个只要注册一个账户即可,下面就是注册链接https://tushare.pro/register?reg=243276 根据提示,根据我们日常的经验,轻松就可以注册完成。
(上面的链接注册后我会获得相应的积分,如果大家喜欢我的博客可以支持一下我,当然如果介意把问号以及后面的删除即可)2.下载模块 这个模块的下载和我们平时下载Python模块是一样的,使用pip即可,后两个是使用时需要的模块pip install tushare pip install pandas pip install lxml 如果是使用以前版本的,可以通过以下命令来进行升级pip install tushare --upgrade 如果需要查看自己的版本可以使用如下命令这里附上版本对照表(每个版本数据)三、Token的获取以及调取数据 我们可以在我们刚才注册过网站的右上角点击个人主页。
在接口TOKEN中我们就可以复制到token 获取到token之后,就是设置token了,直接上代码设置过token之后,就是使用tushare获取数据了,我们就做一个简单的例子到这里tushare的基本介绍就结束了,当然你们能把这模块玩转到什么程度都看你们接下来的学习了,加油了。
一、Python在财务会计中的应用介绍Python作为一种强大的编程语言,在财务会计领域也有着广泛的应用。
它可以通过数据分析、算法应用和可视化等方式,帮助财务人员完成各种工作。
现在我们就来看一些具体的例子,来了解一下Python在财务会计中的应用。
二、数据处理1. 数据清洗和整理在财务会计中,数据是非常重要的。
Python可以帮助财务人员对原始数据进行清洗和整理,保证数据的准确性和完整性。
2. 数据分析Python可以通过各种数据分析库来进行数据分析,比如pandas、numpy等。
财务人员可以利用这些库来进行数据挖掘、趋势分析、比较分析等工作,从而更好地理解财务数据。
三、财务建模和预测1. 财务建模Python可以帮助财务人员进行各种财务建模工作,比如财务预测、成本控制、风险评估等。
通过编写自定义的算法和模型,财务人员可以更加灵活地进行财务建模工作。
2. 财务预测Python可以通过机器学习和统计分析的方法,进行财务预测工作。
财务人员可以利用历史数据和相关因素,来预测未来的财务情况,帮助企业做出更加有效的决策。
四、财务报表和可视化1. 自动化报表生成Python可以帮助财务人员编写脚本,来自动化生成各种财务报表,比如利润表、资产负债表、现金流量表等。
这样可以节省大量的时间和人力成本。
2. 数据可视化Python在财务会计中还有着广泛的数据可视化应用。
财务人员可以利用各种数据可视化工具,比如matplotlib、seaborn等,将财务数据转化为直观的图表和报表,更好地向管理层和投资者展示财务状况。
五、案例分析下面我们通过一个具体的案例来展示Python在财务会计中的应用。
案例:财务数据分析假设某公司需要对过去一年的销售数据进行分析,以便制定下一年的销售策略。
我们可以使用Python中的pandas库来进行数据清洗和分析,通过对销售数据进行趋势分析、季节性分析和地域分析等工作,为企业提供决策支持。
python股票数据可视化的案例一、概述Python是一种广泛使用的编程语言,可用于数据分析、数据可视化、机器学习等领域。
股票数据可视化是其中一个重要的应用领域,它可以帮助投资者更好地理解股票市场的趋势和变化。
本案例将介绍如何使用Python进行股票数据可视化。
二、所需软件和库1.Python:本案例将使用Python3.x版本。
2.数据源:需要获取股票数据,可以使用第三方数据供应商,如YahooFinance或Tushare。
3.数据可视化库:Matplotlib和Seaborn是常用的Python数据可视化库。
三、案例步骤1.导入所需库和数据源:使用Python导入Matplotlib、Seaborn 和数据源库,获取股票数据。
2.数据清洗和处理:对获取的股票数据进行清洗和处理,例如去除缺失值、异常值和重复值。
3.绘制基本图表:使用Matplotlib或Seaborn绘制基本图表,例如柱状图、折线图和K线图等,展示股票价格的变化趋势。
4.可视化高级指标:使用Python绘制高级指标的可视化图表,例如移动平均线、RSI指标、MACD指标等,帮助投资者更好地理解股票市场的趋势和变化。
5.添加标签和注释:在图表中添加必要的标签和注释,例如股票代码、股票名称、时间范围等。
6.保存和导出图表:将绘制好的图表保存为图片文件或导出为其他格式,以便分享和展示。
四、案例应用本案例可用于个人投资者、机构投资者和分析师等不同角色,帮助他们更好地了解股票市场的趋势和变化,做出更明智的投资决策。
此外,本案例也可用于教学和学习目的,帮助初学者了解如何使用Python进行数据分析和可视化。
五、案例总结通过本案例,您将了解如何使用Python进行股票数据可视化。
通过绘制基本图表和高级指标的可视化图表,您可以更好地了解股票市场的趋势和变化,从而做出更明智的投资决策。
此外,本案例还提供了简单的步骤和示例代码,帮助您快速上手。
在实践中,您可能需要根据自己的需求和数据集进行调整和优化。
python财务应用案例Python财务应用案例。
Python作为一种高效、易学的编程语言,越来越受到金融领域的关注和应用。
它不仅可以帮助金融从业者快速处理大量数据,还可以实现复杂的金融模型和算法。
本文将介绍一些Python在财务领域的应用案例,帮助读者更好地了解Python在金融领域的潜力和优势。
首先,Python在财务数据分析方面有着广泛的应用。
金融市场每天都会产生大量的交易数据,而Python提供了丰富的数据处理和分析库,如Pandas、NumPy和SciPy等,可以帮助金融分析师快速地处理和分析这些数据。
通过Python,他们可以轻松地进行数据清洗、统计分析、可视化展示等工作,从而更好地理解市场走势和风险分布。
其次,Python在金融风险管理方面也有着重要的应用。
金融市场的波动性和风险是投资者和机构普遍关注的问题,而Python提供了丰富的金融模型和算法库,如QuantLib、Pyfolio等,可以帮助金融从业者快速构建和验证各种风险模型。
通过Python,他们可以轻松地实现价值-at-风险(VaR)、条件价值-at-风险(CVaR)等风险指标的计算,从而更好地评估和管理投资组合的风险水平。
此外,Python在金融量化交易方面也有着突出的应用。
量化交易是利用数学模型和计算机算法进行交易决策的一种交易方式,而Python提供了丰富的量化交易库,如Zipline、PyAlgoTrade等,可以帮助量化交易员快速开发和回测交易策略。
通过Python,他们可以轻松地实现均线策略、动量策略、配对交易策略等各种常见的量化交易策略,从而更好地实现交易的自动化和智能化。
总的来说,Python在财务领域有着广泛的应用前景和发展空间。
无论是数据分析、风险管理还是量化交易,Python都可以帮助金融从业者更高效地进行工作,并且为他们带来更多的创新和发展机会。
相信随着Python在金融领域的不断深入和应用,它将会成为金融领域不可或缺的重要工具之一。
python财务应用案例Python是一种常用的计算机语言,不仅可以用来开发应用程序,也可以用来进行数据分析和财务应用。
本文将介绍一些Python财务应用案例。
1. 财务数据分析Python是一款强大的数据分析工具,也是一种非常适合财务分析的语言。
许多金融机构,包括银行和投资公司,都使用Python来分析财务数据。
Python的数据处理和可视化工具非常强大,有助于分析大量的财务数据。
通过使用Python,分析师可以更快地了解公司股票价格、财务报表和其他财务数据。
2. 股票分析Python可以非常容易地用来进行股票分析。
Python的SciPy和NumPy库提供了许多方便的函数,可以用来处理大量的股票市场数据。
许多投资公司使用Python来预测股票价格,分析市场趋势和识别有利的投资机会。
3. 金融模拟Python是一个非常有用的金融模拟工具。
金融模拟是一种模拟金融市场变化的方法,包括模拟股票价格、利率和其他金融指标。
Python的Matplotlib库可以非常方便地用来绘制模拟数据的图表。
4. 债券定价Python还可以用来进行债券定价。
债券是一种长期的债务,由政府或企业发行。
债券定价是一种复杂的计算,通常涉及到许多因素,包括债券的到期时间、票面利率、市场利率和风险等级。
Python的Quantlib库提供了许多工具,可以用来计算债券的价格和收益率。
5. 金融机器学习Python也是一种非常适合机器学习和数据挖掘的语言。
这些技术可以用来预测股票价格、市场趋势和其他金融指标。
使用Python进行金融机器学习可以减少错误率,提高预测的精度。
总的来说,Python是一种非常有用的财务应用程序语言。
随着越来越多的金融机构和企业开始使用Python进行财务分析,Python的财务应用程序的需求将不断增加。
因此,学习Python成为一位职业分析师值得关注的技能之一。
Python中的数据可视化案例分析数据可视化是数据分析中不可或缺的一部分,通过图表、图形等可视化方式展示数据可以使得复杂的数据更加直观、易于理解。
Python作为一种功能强大的编程语言,拥有众多优秀的数据可视化工具和库,本文将通过分析几个Python中的数据可视化案例,来展示其在实际应用中的威力。
一、案例1:股票市场分析股票市场是一个充满波动和风险的领域,如何从庞大的股票数据中找到有用的信息是投资者的关键。
Python中的数据可视化工具可以帮助我们更好地了解股票市场的变化,并辅助我们做出决策。
首先,我们可以使用Python中的matplotlib库来绘制股票价格的折线图,以便于观察股票市场的趋势变化。
通过添加均线、交易量等指标,可以更加深入地分析股票的走势。
另外,使用seaborn库可以绘制股票市场的热力图,以帮助我们找出不同股票之间的相关性和潜在的交易机会。
二、案例2:电影评分分析电影评分是人们选择观看电影的重要参考因素之一,通过对电影评分数据的可视化分析,可以帮助我们了解电影市场的发展趋势和受欢迎程度。
在Python中,我们可以使用plotly库来创建交互式的电影评分雷达图。
该图形可以将电影的各项评分指标如剧情、演员表演、视效等展示在一个雷达图中,通过不同电影之间的比较,我们可以更好地判断电影的优劣和受欢迎程度。
此外,通过使用wordcloud库,我们可以将用户对电影的评论数据进行词云分析,以了解用户对电影的整体评价。
三、案例3:气候变化分析气候变化是当前全球关注的重要问题之一,数据可视化在气候变化研究中起到了积极的作用。
Python提供了多种工具和库来帮助我们分析和可视化气候数据。
利用Python中的pandas库和matplotlib库,我们可以绘制全球气温变化趋势图,并通过添加移动平均线等指标来观察气候变化的长期趋势。
此外,使用Basemap库可以绘制气候变化的地理热度图,以便于我们直观地了解不同地区的气候变化情况。
自动化生成财务数据报告的Python解决方案在当今数字化的商业环境中,财务数据的处理和报告生成对于企业的决策制定、绩效评估以及合规性要求至关重要。
手动处理和编制财务报告往往既耗时又容易出错,而 Python 作为一种强大且灵活的编程语言,为自动化生成财务数据报告提供了高效且可靠的解决方案。
Python 之所以能在财务数据报告生成领域大显身手,主要得益于其丰富的库和工具。
其中,像 Pandas 库就是处理数据的得力助手,它能够轻松读取、处理和操作各种格式的财务数据,如 CSV、Excel 等。
NumPy 库则为数值计算提供了强大的支持,在处理大量财务数值时效率极高。
让我们通过一个简单的例子来看看如何使用 Python 实现财务数据报告的自动化生成。
假设我们有一个包含公司每月收入和支出数据的Excel 文件,首先,使用 Pandas 的`read_excel`函数读取数据:```pythonimport pandas as pddata = pdread_excel('financial_dataxlsx')```读取数据后,我们可以进行各种计算和分析。
比如,计算每个月的利润(收入减去支出):```pythondata'Profit' = data'Income' data'Expense'```接下来,我们可以按照不同的维度对数据进行分组和汇总。
假设我们想查看每个季度的总收入、总支出和总利润:```pythonquarterly_data = datagroupby(pdPeriodIndex(data'Date', freq='Q'))'Income','Expense','Profit'sum()```有了汇总的数据,我们就可以使用 Python 的绘图库(如 Matplotlib 或 Seaborn)来直观地展示财务趋势。
商科python数据可视化大作业示例这是一个简单的Python数据可视化示例,该示例使用了Pandas和Matplotlib库来处理和可视化数据。
在这个例子中,我们将使用Pandas来读取CSV文件,然后使用Matplotlib来创建图表。
假设我们有一个CSV文件,其中包含了一些商科相关的数据,例如销售额、利润、员工数量等。
```pythonimport pandas as pdimport as plt读取CSV文件df = _csv('business_')查看数据的前5行print(())绘制销售额和利润的图表(figsize=(10, 6))(df['sales'], label='Sales')(df['profit'], label='Profit')('Year')('Amount')('Sales and Profit Over Time')()()```在这个例子中,我们首先使用Pandas的`read_csv`函数来读取CSV文件,并将其存储在DataFrame对象中。
然后,我们使用Matplotlib的`plot`函数来绘制销售额和利润的图表。
我们还添加了x轴和y轴的标签,标题和图例,以使图表更具可读性。
最后,我们使用`show`函数来显示图表。
请注意,这只是一个简单的示例,您可以根据您的具体需求进行修改和扩展。
例如,您可以使用不同的图表类型(如柱状图、饼图等),或者使用不同的颜色和样式来美化您的图表。
《用Python玩转数据》财经数据GUI项目Dazhuang@NJU尝试实现7.8中所述的项目【参考代码见下一页】PS:包含两个文件:my_finance.py和dji_wxPython.py# -*- coding: utf-8 -*-"""get DJI data@author: Dazhuang"""import jsonimport reimport requestsdef retrieve_dji_list():try:r = requests.get('/data/dow30/')except ConnectionError as err:print(err)search_pattern =pile('class="wsod_symbol">(.*?)<\/a>.*<span.*">(.*?)<\/span>.*\n.*class="wsod_stream ">(.*?)<\/span>')dji_list_in_text = re.findall(search_pattern, r.text)dji_list = []for item in dji_list_in_text:dji_list.append({'code': item[0], 'name': item[1], 'price': float(item[2])}) return dji_listdef retrieve_quotes_historical(stock_code, start = '', end = ''):quotes = []url = 'https:///quote/%s/history?p=%s' % (stock_code, stock_code)try:r = requests.get(url)except ConnectionError as err:print(err)m = re.findall('"HistoricalPriceStore":{"prices":(.*?),"isPending"', r.text)if m:quotes = json.loads(m[0])quotes = quotes[::-1]return [item for item in quotes if not 'type' in item]# -*- coding: utf-8 -*-"""wxPython plot@author: Dazhuang"""import datetime as dtimport my_finance as financeimport matplotlib.pyplot as pltimport pandas as pdimport _thread as threadimport wxID_EVENT_REFRESH = 9999class StockFrame(wx.Frame):option_list = {'open': True, 'close': True, 'high': False, 'low': False, 'volume': False}def __init__(self, title):wx.Frame.__init__(self, None, title=title, size=(430,600))self.CreateStatusBar()menuBar = wx.MenuBar()filemenu= wx.Menu()menuBar.Append(filemenu,"&File")menuRefresh = filemenu.Append(ID_EVENT_REFRESH, "&Refresh", "Refresh the price")self.Bind(wx.EVT_MENU, self.OnRefresh, menuRefresh)menuQuit = filemenu.Append(wx.ID_EXIT, "Q&uit", "Terminate the program")self.Bind(wx.EVT_MENU, self.OnQuit, menuQuit)self.SetMenuBar(menuBar)panel = wx.Panel(self)codeSizer = wx.BoxSizer(wx.HORIZONTAL)labelText = wx.StaticText(panel, label="Stock Code:")codeSizer.Add(labelText, 0, wx.ALIGN_BOTTOM)# TODO: need a better way to put a spacer here than this:# codeSizer.Add((10, 10))codeText = wx.TextCtrl(panel, value='BA', style=wx.TE_PROCESS_ENTER)self.Bind(wx.EVT_TEXT_ENTER, self.OnTextSubmitted, codeText)codeSizer.Add(codeText)optionSizer = wx.BoxSizer(wx.HORIZONTAL)for key, value in self.option_list.items():checkBox = wx.CheckBox(panel, label = key.title())checkBox.SetValue(value)self.Bind(wx.EVT_CHECKBOX, self.OnChecked)optionSizer.Add(checkBox)self.list = wx.ListCtrl(panel, wx.NewId(), style=wx.LC_REPORT)self.createHeader()pos = self.list.InsertItem(0,"--")self.list.SetItem(pos,1,"loading...")self.list.SetItem(pos,2,"--")self.Bind(wx.EVT_LIST_ITEM_ACTIVATED, self.OnDoubleClick, self.list)ctrlSizer = wx.BoxSizer(wx.HORIZONTAL)ctrlSizer.Add((10, 10))buttonQuit = wx.Button(panel, -1, "Quit")self.Bind(wx.EVT_BUTTON, self.OnQuit, buttonQuit)ctrlSizer.Add(buttonQuit, 1)buttonRefresh = wx.Button(panel, -1, "Refresh")self.Bind(wx.EVT_BUTTON, self.OnRefresh, buttonRefresh)ctrlSizer.Add(buttonRefresh, 1, wx.LEFT|wx.BOTTOM)sizer = wx.BoxSizer(wx.VERTICAL)sizer.Add(codeSizer, 0, wx.ALL, 5)sizer.Add(optionSizer, 0, wx.ALL, 5)sizer.Add(self.list, -1, wx.ALL | wx.EXPAND, 5)sizer.Add(ctrlSizer, 0, wx.ALIGN_BOTTOM)panel.SetSizerAndFit(sizer)self.Center()# start loading data right after the window comes upself.OnRefresh(None)def createHeader(self):self.list.InsertColumn(0, "Symbol")self.list.InsertColumn(1, "Name")self.list.InsertColumn(2, "Last Trade")def setData(self, data):self.list.ClearAll()self.createHeader()pos = 0for row in data:pos = self.list.InsertItem(pos + 1, row['code'])self.list.SetItem(pos, 1, row['name'])self.list.SetColumnWidth(1, -1)self.list.SetItem(pos, 2, str(row['price']))if pos % 2 == 0:# Set new look and feel for odd linesself.list.SetItemBackgroundColour(pos, (134, 225, 249))def PlotData(self, code):quotes = finance.retrieve_quotes_historical(code)fields = ['date','open','close','high','low','volume']dates = []for i in range(0,len(quotes)):x = dt.datetime.utcfromtimestamp(int(quotes[i]['date']))y = dt.datetime.strftime(x,'%Y-%m-%d')dates.append(y)quotesdf = pd.DataFrame(quotes, index = dates, columns = fields)# remove unchecked fieldsfields_to_drop = ['date']for key, value in self.option_list.items():if not value:fields_to_drop.append(key)quotesdf = quotesdf.drop(fields_to_drop, axis = 1)quotesdf.plot()plt.show()def OnDoubleClick(self, event):self.PlotData(event.GetText())def OnTextSubmitted(self, event):self.PlotData(event.GetString())def OnChecked(self, event):checkBox = event.GetEventObject()text = checkBox.GetLabel().lower()self.option_list[text] = checkBox.GetValue()def OnQuit(self, event):self.Close()self.Destroy()def OnRefresh(self, event):thread.start_new_thread(self.retrieve_quotes, ())def retrieve_quotes(self):data = finance.retrieve_dji_list()if data:self.setData(data)else:wx.MessageBox('Download failed.', 'Message', wx.OK | wx.ICON_INFORMATION)if __name__ == '__main__':app = wx.App(False)top = StockFrame("Dow Jones Industrial Average (^DJI)")top.Show(True)app.MainLoop()。
《用Python玩转数据》财经数据GUI项目Dazhuang@NJU尝试实现7.8中所述的项目【参考代码见下一页】PS:包含两个文件:my_finance.py和dji_wxPython.py# -*- coding: utf-8 -*-"""get DJI data@author: Dazhuang"""import jsonimport reimport requestsdef retrieve_dji_list():try:r = requests.get('/data/dow30/')except ConnectionError as err:print(err)search_pattern =pile('class="wsod_symbol">(.*?)<\/a>.*<span.*">(.*?)<\/span>.*\n.*class="wsod_stream ">(.*?)<\/span>')dji_list_in_text = re.findall(search_pattern, r.text)dji_list = []for item in dji_list_in_text:dji_list.append({'code': item[0], 'name': item[1], 'price': float(item[2])}) return dji_listdef retrieve_quotes_historical(stock_code, start = '', end = ''):quotes = []url = 'https:///quote/%s/history?p=%s' % (stock_code, stock_code)try:r = requests.get(url)except ConnectionError as err:print(err)m = re.findall('"HistoricalPriceStore":{"prices":(.*?),"isPending"', r.text)if m:quotes = json.loads(m[0])quotes = quotes[::-1]return [item for item in quotes if not 'type' in item]# -*- coding: utf-8 -*-"""wxPython plot@author: Dazhuang"""import datetime as dtimport my_finance as financeimport matplotlib.pyplot as pltimport pandas as pdimport _thread as threadimport wxID_EVENT_REFRESH = 9999class StockFrame(wx.Frame):option_list = {'open': True, 'close': True, 'high': False, 'low': False, 'volume': False}def __init__(self, title):wx.Frame.__init__(self, None, title=title, size=(430,600))self.CreateStatusBar()menuBar = wx.MenuBar()filemenu= wx.Menu()menuBar.Append(filemenu,"&File")menuRefresh = filemenu.Append(ID_EVENT_REFRESH, "&Refresh", "Refresh the price")self.Bind(wx.EVT_MENU, self.OnRefresh, menuRefresh)menuQuit = filemenu.Append(wx.ID_EXIT, "Q&uit", "Terminate the program")self.Bind(wx.EVT_MENU, self.OnQuit, menuQuit)self.SetMenuBar(menuBar)panel = wx.Panel(self)codeSizer = wx.BoxSizer(wx.HORIZONTAL)labelText = wx.StaticText(panel, label="Stock Code:")codeSizer.Add(labelText, 0, wx.ALIGN_BOTTOM)# TODO: need a better way to put a spacer here than this:# codeSizer.Add((10, 10))codeText = wx.TextCtrl(panel, value='BA', style=wx.TE_PROCESS_ENTER)self.Bind(wx.EVT_TEXT_ENTER, self.OnTextSubmitted, codeText)codeSizer.Add(codeText)optionSizer = wx.BoxSizer(wx.HORIZONTAL)for key, value in self.option_list.items():checkBox = wx.CheckBox(panel, label = key.title())checkBox.SetValue(value)self.Bind(wx.EVT_CHECKBOX, self.OnChecked)optionSizer.Add(checkBox)self.list = wx.ListCtrl(panel, wx.NewId(), style=wx.LC_REPORT)self.createHeader()pos = self.list.InsertItem(0,"--")self.list.SetItem(pos,1,"loading...")self.list.SetItem(pos,2,"--")self.Bind(wx.EVT_LIST_ITEM_ACTIVATED, self.OnDoubleClick, self.list)ctrlSizer = wx.BoxSizer(wx.HORIZONTAL)ctrlSizer.Add((10, 10))buttonQuit = wx.Button(panel, -1, "Quit")self.Bind(wx.EVT_BUTTON, self.OnQuit, buttonQuit)ctrlSizer.Add(buttonQuit, 1)buttonRefresh = wx.Button(panel, -1, "Refresh")self.Bind(wx.EVT_BUTTON, self.OnRefresh, buttonRefresh)ctrlSizer.Add(buttonRefresh, 1, wx.LEFT|wx.BOTTOM)sizer = wx.BoxSizer(wx.VERTICAL)sizer.Add(codeSizer, 0, wx.ALL, 5)sizer.Add(optionSizer, 0, wx.ALL, 5)sizer.Add(self.list, -1, wx.ALL | wx.EXPAND, 5)sizer.Add(ctrlSizer, 0, wx.ALIGN_BOTTOM)panel.SetSizerAndFit(sizer)self.Center()# start loading data right after the window comes upself.OnRefresh(None)def createHeader(self):self.list.InsertColumn(0, "Symbol")self.list.InsertColumn(1, "Name")self.list.InsertColumn(2, "Last Trade")def setData(self, data):self.list.ClearAll()self.createHeader()pos = 0for row in data:pos = self.list.InsertItem(pos + 1, row['code'])self.list.SetItem(pos, 1, row['name'])self.list.SetColumnWidth(1, -1)self.list.SetItem(pos, 2, str(row['price']))if pos % 2 == 0:# Set new look and feel for odd linesself.list.SetItemBackgroundColour(pos, (134, 225, 249))def PlotData(self, code):quotes = finance.retrieve_quotes_historical(code)fields = ['date','open','close','high','low','volume']dates = []for i in range(0,len(quotes)):x = dt.datetime.utcfromtimestamp(int(quotes[i]['date']))y = dt.datetime.strftime(x,'%Y-%m-%d')dates.append(y)quotesdf = pd.DataFrame(quotes, index = dates, columns = fields)# remove unchecked fieldsfields_to_drop = ['date']for key, value in self.option_list.items():if not value:fields_to_drop.append(key)quotesdf = quotesdf.drop(fields_to_drop, axis = 1)quotesdf.plot()plt.show()def OnDoubleClick(self, event):self.PlotData(event.GetText())def OnTextSubmitted(self, event):self.PlotData(event.GetString())def OnChecked(self, event):checkBox = event.GetEventObject()text = checkBox.GetLabel().lower()self.option_list[text] = checkBox.GetValue()def OnQuit(self, event):self.Close()self.Destroy()def OnRefresh(self, event):thread.start_new_thread(self.retrieve_quotes, ())def retrieve_quotes(self):data = finance.retrieve_dji_list()if data:self.setData(data)else:wx.MessageBox('Download failed.', 'Message', wx.OK | wx.ICON_INFORMATION)if __name__ == '__main__':app = wx.App(False)top = StockFrame("Dow Jones Industrial Average (^DJI)")top.Show(True)app.MainLoop()。