高考病句修改中常见的重复赘余词语
- 格式:doc
- 大小:40.00 KB
- 文档页数:5
二、成分赘余1.堆砌词语(1)昨天是转会截止日期的最后一天,中国足协又接到25名球员递交的转会申请。
(2)他们按照民主程序,选出了自己信任的村长,负责掌握管理全村的行政事务。
(3)上海交响乐迷中近六成的人士收入并不丰厚,难以承受百元以上甚至数百元的高价票。
(4)消费者一旦被认定受到经营者的精神损害,经营者将支付至少五万元以上的精神赔偿。
2.语义重复(1)他平时总是沉默寡言,但只要一到学术会议上谈起他那心爱的专业时,就变得分外活跃而健谈多了。
(2)在甲A联赛期间,非常酷爱足球的老爸常常对着电视看到深夜,惹得老妈唠唠叨叨。
3.虚词多余(1)出人意料的是,今年三月,物价的下跌,后来慢慢地稳定了。
( 2)这些问题,可以诉诸于司法部门来解决。
( 3)为什么火上舞蹈者的脚掌不会被烧伤呢?原因之一是因为舞蹈者不停地跳跃,两只脚掌交替地接触炭火,每次接触的时间都很短。
(5)《消费者权益保护法》深受广大消费者所欢迎,因为它强化了人们的自我保护意识,使消费者的权益得到最大限度的保护。
下例句子均有成分赘余的毛病,请改正。
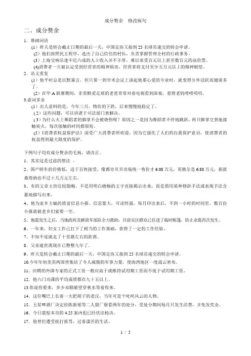
1.其实这是过虑的想法。
2、国产轿车的价格低,适于百姓接受,像都市贝贝市场统一售价才6.08万元,英格尔是6.88万元,新款桑塔纳也不过十几万元左右。
3、有的文章主旨比较隐晦,不是用明白晓畅的文字直接揭示出来,而是借用某种修辞手法或表现手法含蓄地描写出来。
4、他为家乡主编的致富信息小报,信息量大,可读性强。
每月印出来后,不到一小时的时间里,数百份小报就被老乡们索要一空。
5、地震发生之后,当地政府及解放军部队全力救助,目前灾区群众已住进了临时帐篷,防止余震再次发生。
6、一年来,妇女工作已打下了相当的工作基础,获得了一定的工作经验。
7、不知不觉就走了十里路左右的距离。
8.父亲逝世离现在已整整九年了。
9、昨天是转会截止日期的最后一天,中国足协又接到25名球员递交的转会申请。
10.今年年初美英两国曾集结了令人威慑的军事力量,使海湾地区一度战云密布。
病句重复赘余修改病句,指对一句有语病的句子进行修改,使其不改变原意,句子更通顺。
病句重复赘余有哪些呢?下面是店铺整理的病句重复赘余,欢迎欣赏病句重复赘余11、重复性赘余:涉及到、波及到、来自于、出自于、截至到、这其中、多年夙愿、互相厮打、提出质疑、莞尔一笑、深深的沉思、还记忆犹新、……的原因是因为……、好像如芒在背、芸芸众生们、亲眼目睹、高达一百万元之巨、显得相形见绌、凯旋归来、切忌不可、浑身遍体鳞伤、令人堪忧、随便苟同2、包含性赘余:【经典释例1】被……所……是错误的应当是“为……所……”【经典释例2】报刊杂志·······是错误的“报刊杂志”是明显的包含性赘余,应该将其改成“报章杂志”.【经典释例3】付诸于“诸”源于文言文,是一个典型的兼词.兼词在古代汉语中是代表两个词义的结合,这种字兼有互相结合的两个词的意义和用法.“诸”是“之”和“于”的结合,因此“付诸于”中的“于”字已包含于“诸”字,是赘余.常见的文言兼词有“焉”“旃”“曷”等.类似的错误还有:见诸于、盍(何不)不、俩(两个)个、不可叵(不可)测等.3、隐含性赘余【经典释例1】免费赠送“赠送”是指把东西无偿的送给别人,词义中本已包含“无偿”“免费”的意思.某些商家为了是使宣传更吸引路人的眼球,故意在措辞上做手脚,在“赠送”前特意加上“免费”字样来迎合消费者心理,结果混淆了视听.【经典释例2】悬殊很大“悬”有一个义项“距离远;差别大”,“殊”为程度副词,“悬殊”是指相差很远或差别很大,“很大”的意思已隐含在“悬殊”里了.正确用法有如“力量悬殊”“贫富悬殊”等.“悬殊很大”的说法尽管很普遍,但其错误是显而易见.【经典释例3】卫冕冠军“冕”的本意是贵族的礼帽,这里指冠军称号,“卫冕”指竞赛中保住上次获得的冠军称号,我们可以说“卫冕成功”、“能否卫冕”.“卫冕”用于在竞赛前,“某队(人)卫冕”,表明上届冠军依然参加此次角逐,依然处于保卫自己冠军之冕的状态;用于竞赛后,表明是蝉联冠军.但都不可用“卫冕冠军”这样的说法.“卫冕亚军”“卫冕季军”的说法就更不值一提了.病句重复赘余21 下列各句中没有语病的一句是( )A、校庆在即,学校要求全体师生注重礼仪,热情待客,以带给从全国各地回母校参加庆祝活动的校友感到宾至如归。
成分赘余⑴我们班的同学都好学,上课时我们都能认真听讲。
(后句主语赘余)⑵我们的革命前辈,为了人民的利益,他们流了多少血,献出了多少宝贵的生命。
前边有了主语“革命前辈”,因而主语“他们”赘余。
⑴他正在进行打球,可上劲了。
(谓语“进行”赘余)⑵他们谩骂法院执行人员,殴打执行公务的干警,这实属是藐视国家法律尊严与权威的违法行为。
“实属”意为“实际是”,应删去“是”。
⑴其实这是过虑的想法。
(宾语“想法”和助词“的”赘余)⑵今天,我来到扬州瘦西湖的地方,游览了白塔、钧鱼台和五亭桥等风景点。
宾语”的地方”多余,应删去。
⑴这话里包含多少无声的潜台词啊!(定语“无声”和助词“的”赘余)⑴我在心里由衷地感谢他们。
(状语“在心里”赘余)⑵由于战云笼罩,伊拉克各大医院药品非常奇缺,很多伤员只能硬撑,形势十分严峻。
(状语“非常”赘余)⑴为精简字数,不得不略加删改一些。
(补语“一些”赘余)⑴由于历史动乱和气候的潮湿,珍贵的绘画损坏殆尽。
(“气候”后“的”赘余)⑵这个经验值得文教工作者特别是中小学教师的重视。
(原句结构较复杂,先压缩化简为“这值得他们的重视”。
再比照它的结构造句:”这值得他们的学习”“这值得他们的参观”,这三个句子和日常说法相比多了一个“的”字,因此原句应将“老师的重视”中的“的"去掉)一、成语引发成分赘余1.他只不过在做自己的事情,顺便帮了一下别人,没想到却受到了不虞之誉。
(“不虞”就是“没有想到”、“没有料到”的意思,与句子中的“没料到” 重复。
)2.疏通河道,让水路畅通,是目前的当务之急。
“当务之急”中的“当”就有目前、当前的意思,应去掉“目前”3.随着自然环境的恶化,川陕一带剩下的虎种更为弥足珍贵。
“弥足珍贵”为“更加值得珍贵”之意,与前文“更”重复。
4. 一项社会调查显示:如果丈夫的收入低于妻子,一部分男性难免会感到自惭形秽,甚至无端地对自己进行心理折磨。
(“自惭形秽”的意思是因为自己不如别人而感到惭愧。
高考病句修改中常见的重复赘余词语6、涉及到、波及到、再此复发、互相厮打、互相自我批评、基本上根除、亲眼目睹、开始启用、一致公认、随便苟同、非常奇缺、非常溺爱、太过(分)苛求、过分溺爱、悬殊很大、差距悬殊、凯旋而归、报刊杂志、邂逅相遇、遭人挨打、可以堪称、令人可爱(威慑)、令人堪忧、被应邀、提出质疑、非法走私、坏毛病7、过高的奢望、无故平添、多年的夙愿、多余的废话、深深的沉思、、无声的潜台词、没用的废物、不熟悉的新情况、不必要的疾病(麻烦、误会)、正常的事业、年轻的小伙子、破天荒的第一次、过分的溢美之词、目前的当务之急、普通的芸芸众生、无报酬的义务劳动、优秀的传统美德、8、来我校莅临指导、截止日期的最后一天、时速可达1000公里/小时、迄今也未忘记、喜爱和青睐、青少年人群、第一部处女作、十里路左右的距离、9、全身(浑身)遍体鳞伤、人民(百姓)生灵涂炭、被人贻笑大方、无数(众多)莘莘学子、特别穷凶极恶、独自孑然一身、眼睛望穿秋水、向后退出一步、座位座无虚席、正方兴未艾、人为地蓄意破坏、各自分道扬镳、一直耿耿于怀、值得可歌可泣、让人利令智昏、忽然恍然大悟、好像如芒在背、迅速立竿见影、显得相形见绌、各种形形色色、更加弥足珍贵、10、妄自菲薄自己、出乎意料之外、真知灼见的见解、黄发垂髫的孩童、难言之隐的苦衷、刻骨铭心的难忘、怙恶不悛不思悔改、忍俊不禁地笑起来、耳目一新的全新感觉、好像没听到似的充耳不闻、感激涕零地流下眼泪、三令五申地强调、亲自耳闻目睹、11、其目的是为了、大多以为主、之所以的原因、大约左右、大约上下、约摸左右(上下)、约略左右(上下)、大概左右(上下)、至少以上、至少左右(上下)、至多左右(上下、以下)、近左右(上下、以上)、平均以上(以下)、最少以上、最小以上、最大以下、最高以下、最低以上病句修改类型题在阅读报刊时,经常会见到一些重复赘余的句子,如下:1.5万件中国古代瓷器将等待拍卖。
2.这个工厂生产了一批不合格的伪劣产品。
成分赘余的病句及答案修改病句,指对一句有语病的句子进行修改,使其不改变原意,句子更通顺。
病句专题之成分赘余有哪些呢?下面是整理的病句专题之成分赘余,欢迎欣赏病句专题之成分赘余1 1、我们学校有许多莘莘学子。
(莘莘含有众多的意思,与许多重复)2、被人贻笑大方。
(贻笑大方意即被大方之家笑话,已经含有被动之意,前面再加上被人就多余了。
)3、忽然恍然大悟。
(恍然就有忽然之意,前缀忽然自然显得多余。
)4、现在当务之急。
(当务已经含有现在的意思,不必前缀现在。
)5、囊括全部金牌。
(囊括即全部包括,后面没有必要再加上全部。
)6、漫山遍野到处都是水果:梨呀、苹果、柿子(漫山遍野与到处重复,最好删掉到处,因漫山遍野更有强调意味)7、只有密切接触社会,联系群众,才能对国家安危和人民忧乐提出具有真知灼见的意见。
(真知灼见与意见语义重复。
)8、这台晚会的节目非常精彩,当看到黄宏演出的小品时,一向严肃的父亲也忍俊不禁地笑了起来。
(忍俊不禁是忍不住笑了起来的意思。
其中已含有笑了起来的意思,病例中在忍俊不禁后又加了个笑了起来,岂非叠床架屋?)9、80年代中期,他独自孓然一身来到深圳闯天下。
(孑然一身,孤单一人,独自已含在其中。
)10、本来我们已经说好了去送他,可因临时有事没能去送行,我对自己的失约一直耿耿于怀,迄今也不能忘记。
(耿耿于怀指心事牵萦回绕,不能释怀,迄今也不能忘记已含在其中。
)11、所以,在台湾问题上不要怕,一个小小的弹丸之地,只要当局敢下决心解放台湾,凡地球上的炎黄子孙都会赞成的。
(小小的与弹丸之地重复,去掉小小的)12、他们一起收拾一番,就各自分道扬镳了。
(去掉各自)13、他有难言之隐的苦衷。
(难言之隐中隐就是苦衷的意思,苦衷与隐重复)14、玩具店里挂满了各种形形色色的玩具,像轮船、飞机、坦克等。
(形形色色指各种各样种类很多,与句子各种重复)15、对于我们这些普通的芸芸众生来说,生命也可以闪光。
(芸芸众生原指世间一切生灵,后指平凡普通的人,句中平凡普通与之重复)病句专题之成分赘余2 1.岗下是一条沟,涌着竹柳杨榆、青枫梧桐的绿,深而不可叵测。
赘余——病句修改浅谈之三一个句子,结构已经相当完整、表达的意思也很清楚,却又使用了不必要的词语作句子组成部分,这就是所谓的赘余。
它是病句中的一个重要类型,也是教学中的一个难点。
一:赘余分类赘余的构成比较复杂,就其表现形式来说,主要有以下几种情况。
(一)谦敬词赘余谦词是向别人表示自己的一种谦逊态度,因而在谦词里面常含有“我的”意思,如果在谦词前面再加“我的”来修饰,就会造成赘余。
同样,敬词是为了表达对别人的一种尊敬之意,故在敬词里面常含有“您的”意思,如果再在这一类敬词前面用“您的”来限制的话,就属词语运用赘余了。
例1:我的家父今年87岁了,身体尚健康。
“家父”是一个谦词,即对别人称呼“自己的父亲”,前面缀以“我的”,就与“家父”语意重复了,“我的”要删掉。
这一类谦词赘余现象还有“我的舍弟”、“我的拙作”、“寒舍蓬荜生辉”等等。
例2:昨天我在街上碰到您的令爱,想不到才几年不见,她就出落成一个漂亮的大姑娘了。
“令爱”是一个敬词,用于称呼“别人的女儿”,本身就有“您的”之意,再在前面缀以“您的”,就属于明显的赘余了,“您的”要删掉。
这一类敬词的赘余现象还有“您的华厦”、“您的贵公子”、“您的垂询”等等。
(二)兼词赘余兼词是指一个字的形体兼有两个字的读音或意义的词,如果在兼词的前面或后面不加注意地乱用词语,就有可能造成赘余现象。
例3:对于这件丑闻,我看不能再隐瞒了,一定要公诸于众。
“诸”是一个兼词,即“之于”,“公诸”意即“公之于”,后面再缀以“于”,就与“诸”语意重复了。
可把“诸”改为“之”。
这类兼词赘余现象常见的还有“付诸于”、“见诸于”、“盍不”、“俩个”等等。
与此相类似的还有由于文言词语而导致的赘余,比如“更弥足珍贵”、“可堪”、“并非是”、“动辄就”、“涉及到”、“来自于”、“被……所”、“邂逅相遇”、“付梓印刷”、“贵胄后裔”、“互相厮打”、“凯旋归来”、“从心里由衷感谢”、“因公殉职”、“连续蝉联”等等。
高考病句修改中常见的重复赘余词语导读:我根据大家的需要整理了一份关于《高考病句修改中常见的重复赘余词语》的内容,具体内容:"赘余"即重复多余,是备受高考命题人青睐的一种病句类型,每年的高考试题对这一类型无不涉及。
下面是我给大家整理的,供大家阅读!1、并非是、绝非是、..."赘余"即重复多余,是备受高考命题人青睐的一种病句类型,每年的高考试题对这一类型无不涉及。
下面是我给大家整理的,供大家阅读!1、并非是、绝非是、岂非是、实属是2、见诸于、付诸于、来自于、倾向偏重于3、国际间、人际间、这其中、这其间、此个中4、惟其因为、切忌不要、防止不要、杜绝不要、切忌不可、避免不要5、您令郎、您的令爱、我的愚见、6、涉及到、波及到、再此复发、互相厮打、互相自我批评、基本上根除、亲眼目睹、开始启用、一致公认、随便苟同、非常奇缺、非常溺爱、太过(分)苛求、过分溺爱、悬殊很大、差距悬殊、凯旋而归、报刊杂志、邂逅相遇、遭人挨打、可以堪称、令人可爱(威慑)、令人堪忧、被应邀、提出质疑、非法走私、坏毛病7、过高的奢望、无故平添、多年的夙愿、多余的废话、深深的沉思、、无声的潜台词、没用的废物、不熟悉的新情况、不必要的疾病(麻烦、误会)、正常的事业、年轻的小伙子、破天荒的第一次、过分的溢美之词、目前的当务之急、普通的芸芸众生、无报酬的义务劳动、优秀的传统美德、8、来我校莅临指导、截止日期的最后一天、时速可达1000公里/小时、迄今也未忘记、喜爱和青睐、青少年人群、第一部处女作、十里路左右的距离、 9、全身(浑身)遍体鳞伤、人民(百姓)生灵涂炭、被人贻笑大方、无数(众多)莘莘学子、特别穷凶极恶、独自孑然一身、眼睛望穿秋水、向后退出一步、座位座无虚席、正方兴未艾、人为地蓄意破坏、各自分道扬镳、一直耿耿于怀、值得可歌可泣、让人利令智昏、忽然恍然大悟、好像如芒在背、迅速立竿见影、显得相形见绌、各种形形色色、更加弥足珍贵、10、妄自菲薄自己、出乎意料之外、真知灼见的见解、黄发垂髫的孩童、难言之隐的苦衷、刻骨铭心的难忘、怙恶不悛不思悔改、忍俊不禁地笑起来、耳目一新的全新感觉、好像没听到似的充耳不闻、感激涕零地流下眼泪、三令五申地强调、亲自耳闻目睹、11、其目的是为了、大多以......为主、......之所以......的原因、大约......左右、大约......上下、约摸......左右(上下)、约略......左右(上下)、大概......左右(上下)、至少......以上、至少......左右(上下)、至多......左右(上下、以下)、近......左右(上下、以上)、平均......以上(以下)、最少......以上、最小......以上、最大......以下、最高......以下、最低......以上病句修改类型题在阅读报刊时,经常会见到一些重复赘余的句子,如下:1.5万件中国古代瓷器将等待拍卖。
高三的复习是一个连续而且漫长的过程,尤其是一轮复习阶段,学习的重心应该转移到基础复习上来。
一轮复习是毅力的比拼,只有稳扎稳打,脚踏实地才会练就扎实的功底。
为方便大家复习,小编收集了一些高考备考资料,以下是高考病句修改之成分赘余,一起来看看吧!高考病句修改之成分赘余查字典语文网小编整理,仅供参考:【典型例题】例1.三年来的旅游兴市竟成为今天发展核电的障碍,这可能是地方政府当初始料未及的。
解析:这个句子有成分赘余的毛病,当初与始料未及中的始语义重复,应删去当初。
例2.人与人之间总会有不同的邂逅和相逢,正是不同的人的生活轨迹不停地相交,才编织成这大千世界纷繁的生活。
解析:邂逅的意思是偶然遇见,与相逢在语义上重复,这是由于堆砌词语而造成的成分赘余,可删掉邂逅和。
【技法点拨】句子结构已经完整了,句意已经明确了,如果再多出些不必要的词语,就会出现成分赘余的毛病。
造成这种语病的原因主要有三种:①堆砌词语;②语义重复;③虚词多余。
从句子成分的角度来看,主要有四种类型:①主语赘余;②谓语赘余;③宾语赘余;④其他成分赘余。
辨析句子时,可从原因入手,用类型衡量,删掉多余的成分。
【小试身手】指出下列句子的语病并修改。
1.青年作家残雪认为鲁迅的作品实现了一种突破,而《故事新编》中的《铸剑》则使这种创作达到了登峰造极。
________________________________________________________________________________ _________2.要求明明白白消费的电信用户,这次不再沉默,对新的资费标准提出质疑。
________________________________________________________________________________ _________1.这个句子成分赘余,登峰造极含有达到之意,语意上有重复,故删去达到了。
2.本句中的质疑有提出疑问的意思,与前文中的提出重复,造成句子成分赘余,可改为提出疑问。
高考病句重复赘余现象汇总部分重复赘余现象1.卫生洁具(“洁”有卫生、清洁之意,与“卫生”重复)2.凯旋而归(“凯旋”是“胜利归来”之意,与“归”重复,去掉“而归”)3.加强德育教育(“德育”指思想政治和道德品质的教育,与“教育”重复)4.付诸于实践(“诸”,相当于“之于”,故“于”多余)5.此事涉及到党群关系(“及”即“到”,所以“到”多余,应去掉)6.加强国际间的文化交流(“际”意为“彼此之间”,与“间”重复,应去掉“间的”)7.“无声”的潜台词(“潜台词”都是无声的,意义隐含在字词的背后。
去掉“‘无声’的”)8.不时发生出使人不安的怪事来(“发生”已表“出现”意,所以“出”“来”多余,应去掉)9.这些莘莘学子(“莘莘”形容众多,与“这些”重复,应去掉“这些”)10.三十个芸芸众生(“芸芸”有多的意思,前面不能用表示数量的词语,否则重复)11.切忌不要违规(“切忌”,切实避免或防止。
“不要”与“切忌”连用,意思刚好相反)12.报刊杂志(“报刊”即报纸和杂志,后再用“杂志”,语义重复)13.邂逅相遇(“邂逅”即偶然偶见,与“相遇”重复)14.学习先进楷模(“楷模”即榜样、模范,就是先进,故此二词重复,去掉其一)15.警匪力量悬殊很大(“悬殊”意即“相差很远,很大”,与“很大”重复。
去掉“很大”)16.父亲也忍俊不禁地笑了起来(“忍俊不禁”就是“忍不住要发笑”之意,与后之“笑”重复)17.到会的名与会者(“与会者”就是到会的人之意)18.那人大约二十五六左右(“大约”和“左右”都是表示约数的,重复,任去其一)19.欢迎市委领导到我校莅(光)临指导工作(“莅(光)临”有“到某地”之意,再用“到”,重复)20.1月2日是截止日期的最后一天(“截止日期”就是“最后一天”,重复)21.雨过天晴,天空格外明净多了(“格外”和“多了”重复)22.人来人往也特别多(“人来人往”就是人“特别多”)23.班上出现了从来没有的空前的学习热情(“从来没有的”就是“空前的”,二者重复)24.话语里带有扪心自问的自责(“扪心自问”就已经含有“自责”的意思了)25.令人威慑的军事力量(“威慑”就含有使动意义,与前面“令人”重复)26.不要有过虑的想法(“虑”就是“想”,应删去“有……的想法”)27.他无时无刻不忘为他人着想(“无时无刻不”等于“时时刻刻都”,再与“忘”搭配,意思刚好相反)28.提出真知灼见的意见(“真知灼见”意为正确而深刻的认识或见解,与“意见”重复)29.他们用相互的身子温暖着对方的身子(“相互的”和“对方”重复,任去掉其中一个)30.这其中定有问题(“其”就是“这”,重复)31.他俩互相厮打(“厮”即“互相”)32.十分罕见的古城遗址(“罕”就有“十分”之意)33.被打得浑身遍体鳞伤(“浑身”即“遍体”)34.爵士乐正方兴未艾(“方”就是“正”)35.被人贻笑大方(“贻笑大方”指被大方之家(内行)笑话,与“被”重复)36.他一气呵成地书就“还我河山”四字(“呵成”就是“书就”之意)37.人民的生灵涂炭(“生灵”指老百姓,与“人民”重复)38.他似有难言之隐的苦衷(“隐”就包含了“苦衷”,删去“的苦衷”)39.你不要妄自菲薄你自己(“妄自菲薄”中的“自”就是自己之意,与后边的“自己”重复)40.托尔斯泰诞辰周年纪念日(“辰”,时日的意思。
词语赘余的病句例子
1. “凯旋归来”,哎呀,都凯旋了不就是归来嘛,干嘛还说归来呀,就像你都回家了还说回家来一样,岂不是多此一举嘛!比如“战士们凯旋归来了”。
2. “亲眼目睹”,亲眼都看到了不就是目睹嘛,这不是重复了吗?像“我亲眼目睹了他的表演”就是。
3. “十分酷爱”,十分已经表示程度很深了,还说酷爱好啰嗦哟!就好像说“我十分非常喜欢吃苹果”,别扭吧!“他十分酷爱打篮球”。
4. “无故旷课”,无故不就是没有缘由的意思嘛,旷课本身就包含了没有原因,像说“他老是无故旷课”就不太对啦。
5. “一致公认”,既然都一致了不就是公认啦,还非得都加上,比如“大家一致公认他是个好人”。
6. “互相厮打”,互相表示彼此,厮打本来就包含了双方,这不重复得很嘛,像“他们俩互相厮打起来”。
7. “仔细端详”,端详本身就有仔细地看的意思啦,还强调仔细干啥呀,“他仔细端详着这幅画”就有点多余的感觉。
8. “过分溺爱”,过分和溺爱都表示过度啦,就像“她对孩子过分溺爱”这样就不太好。
9. “非常悬殊”,悬殊不就表示差距很大嘛,非常又强调一遍,实在没必要呀,“两者的差距非常悬殊”就不太对咯。
结论:这些词语赘余的句子真是让人觉得别扭呀,我们在说话和写作的时候可一定要注意避免呀!。
病句中常见的“重复赘余”词语例举1、并非是、绝非是、岂非是、实属是2、见诸于、付诸于、来自于、倾向偏重于3、国际间、人际间、这其中、这其间、此个中4、惟其因为、切忌不要、防止不要、杜绝不要、切忌不可、避免不要5、您令郎、您的令爱、我的愚见6、涉及到、波及到、再此复发、互相厮打、互相自我批评、基本上根除、亲眼目睹、开始启用、一致公认、随便苟同、非常奇缺、非常溺爱、太过(分)苛求、过分溺爱、悬殊很大、差距悬殊、凯旋而归、报刊杂志、邂逅相遇、遭人挨打、可以堪称、令人可爱(威慑)、令人堪忧、被应邀、提出质疑、非法走私、坏毛病7、过高的奢望、无故平添、多年的夙愿、多余的废话、深深的沉思、无声的潜台词、没用的废物、不熟悉的新情况、不必要的疾病(麻烦、误会)、正常的事业、年轻的小伙子、破天荒的第一次、过分的溢美之词、目前的当务之急、普通的芸芸众生、无报酬的义务劳动、优秀的传统美德8、来我校莅临指导、截止日期的最后一天、时速可达1000公里/小时、迄今也未忘记、喜爱和青睐、青少年人群、第一部处女作、十里路左右的距离9、全身(浑身)遍体鳞伤、人民(百姓)生灵涂炭、被人贻笑大方、无数(众多)莘莘学子、特别穷凶极恶、独自孑然一身、眼睛望穿秋水、向后退出一步、座位座无虚席、正方兴未艾、人为地蓄意破坏、各自分道扬镳、一直耿耿于怀、值得可歌可泣、让人利令智昏、忽然恍然大悟、好像如芒在背、迅速立竿见影、显得相形见绌、各种形形色色、更加弥足珍贵10、妄自菲薄自己、出乎意料之外、真知灼见的见解、黄发垂髫的孩童、难言之隐的苦衷、刻骨铭心的难忘、怙恶不悛不思悔改、忍俊不禁地笑起来、耳目一新的全新感觉、好像没听到似的充耳不闻、感激涕零地流下眼泪、三令五申地强调、亲自耳闻目睹11、其目的是为了、大多以……为主、……之所以……的原因、大约……左右、大约……上下、约摸……左右(上下)、约略……左右(上下)、大概……左右(上下)、至少……以上、至少……左右(上下)、至多……左右(上下、以下)、近……左右(上下、以上)、平均……以上(以下)、最少……以上、最小……以上、最大……以下、最高……以下、最低……以上容易造成重复的成语总结1、忍俊不禁:忍俊,含笑。
高考病句六种类型分项讲解:成分残缺或赘余(含答案)高考病句六种类型分项讲解:成分残缺或赘余【学习目标】1.掌握病句基本类型之成分残缺或赘余的基本类别及其解题技巧。
2.掌握辨析病句的基本手法,通过练习提高辨析、修改病句的能力。
【学习重点】掌握成分残缺或赘余的常见类别及病句解题技巧【考点解读】“成分残缺或赘余”是湖南《考试说明》规定的必考病句类型。
成分残缺一般主要表现在主、谓、宾、关联词及介宾短语中相应的介词和宾语残缺。
句子成分赘余,指句子中有多余的成分,造成了语意重复或句子意思不通。
【考题引路】1.下列各句没有成分残缺或赘余的语病的一句是()A.过于重视教育功能,文学作品会出现理性捆绑感性,思想大于形象,甚至全无艺术性,变成干巴巴的说教。
(2013全国)B.生态环境关系到每个人的生存,对于生态环境的破坏,只有减少环境污染,践行低碳环保的生活方式,才能逐渐得到改善。
(2013重庆)C.神木县属陕北黄土丘陵区向内蒙古高原的过渡地带,境内煤矿资源主要分布在北部的风沙草滩区,生态环境非常脆弱,一旦破坏,短期内难以一时恢复。
(2013广东)D.市防汛指挥部指出,今年的防汛形势依然严峻,有关部门要以对人民群众生命财产和城市发展高度负责的态度,扎扎实实地把防汛部署落到实处。
(2013四川)[成分残缺的常见类型]1、对那些刻苦训练的年轻运动员,即使他们在比赛中有偶尔发挥失常的情况,依然应该受到爱护,绝不能一棍子就把人打倒。
(2013)修改:2、近年来,我国在海外开展了形式多样的汉语教学、汉语推广等文化交流活动,促进了汉语国际传播,在世界主要国家和城市越来越受欢迎。
(2013浙江)修改:3、在社会主义市场经济体制建立的今天,任何脱离国际化市场需要去谈志愿、兴趣,都是不恰当的。
修改:4、.加强和改进艺术评论工作,引领艺术创作和群众艺术鉴赏水平,纠正不良创作倾向,是艺术评论家必须承担的职责。
(2012浙江卷A)修改:5、当今已经很少有人会像以前那样的闲情逸致,拿出一本小说,从头到尾地阅读一遍,欣赏其委婉动人的故事。
病句修改中常见的重复赘余词语跟踪训练:①近日新区法院审结了这起案件,违约经营的小张被判令赔偿原告好路缘商贸公司经济损失和诉讼费三千多余元。
②国产轿车的价格低,适于百姓接受,像“都市贝贝”市场统一售价才6.08万元,“英格尔”是6.88万元,新款“桑塔纳”也不过十几万元左右。
③他平时总是沉默寡言,但只要一到学术会上谈起他那心爱的专业时,就变得分外活跃而健谈多了。
④今年年初美英两国曾集结了令人威慑的军事力量,使海湾地区一度战云密布。
⑤围绕“农民增收”这一目标,该信用社大力支持农村特色经济的发展,重点向特色化、优质化、技术化农户优先发放贷款。
⑥参加这次探险活动前他已立下遗嘱,万一若在探险中遇到不测,四个子女都能从他的巨额遗产中按月领取固定数额的生活费。
⑦在国际间文化交流日趋频繁、不同民族文化相互交融和碰撞的今天,更应重视继承和发展传统节日文化。
⑧他的艺术见解独到、深刻,近年来,常被应邀到许多高校发表演讲,深受学生欢迎。
⑨具有不同专长的大学生暑假里愿意为您的令郎、令爱辅导功课。
答案:①此处“多余”是“多”和“余”两个意思近似的词,应删其一。
②“不过十几万元左右”中“左右”多余。
③“分外”和“多了”重复,应删除其一。
④“威慑”是令人害怕的意思,与前面的“令人”重复。
⑤已经有“重点”,再加“优先”自然多余。
⑥“若”即是“如果”,与句中表假设的“万一”重复。
⑦“国际”即是“国家与国家之间”,后面的“间”多余。
⑧“应邀”即“接受邀请”前面的“被”字多余。
⑨“令”是个敬辞,用于称对方的亲属或有关系的人,前面的“您的”多余。
语意重复需小心。
词义交叉导致语意部分重复是近年来语病识别考试命题常出现的一种设错样式。
因其隐蔽性较强而常被考生忽略,备考时尤需注意。
比如:实属是、见诸于、国际间、惟其因为、切忌不要、您的令爱、我的愚见、涉及到、基本上根除、亲眼目睹、开始启用、一致公认、随便苟同、非常奇缺、凯旋而归、报刊杂志、邂逅相遇、可以堪称、提出质疑、非法走私、过高的奢望、多年的夙愿、多余的废话、过分的溢美之词、目前的当务之急、来我校莅临指导、截止日期的最后一天、第一部处女作、被人贻笑大方、特别穷凶极恶、独自孑然一身、黄发垂髫的孩童、难言之隐的苦衷、忍俊不禁地笑起来、感激涕零地流下眼泪、三令五申地强调、亲自耳闻目睹、其目的是为了、大多以……为主、……之所以……的原因。
病句中常见的重复2、见诸于、付诸于、来自于、倾向偏重于3、国际间、人际间、这其中、这其间、此个中4、惟其因为、切忌不要、防止不要、杜绝不要、切忌不可、避免不要5、您令郎、您的令爱、我的愚见、6、涉及到、波及到、再此复发、互相厮打、互相自我批评、基本上根除、亲眼目睹、开始启用、一致公认、随便苟同、非常奇缺、非常溺爱、太过(分)苛求、过分溺爱、悬殊很大、差距悬殊、凯旋而归、报刊杂志、邂逅相遇、遭人挨打、可以堪称、令人可爱(威慑)、令人堪忧、被应邀、提出质疑、非法走私、坏毛病7、过高的奢望、无故平添、多年的夙愿、多余的废话、深深的沉思、、无声的潜台词、没用的废物、不熟悉的新情况、不必要的疾病(麻烦、误会)、正常的事业、年轻的小伙子、破天荒的第一次、过分的溢美之词、目前的当务之急、普通的芸芸众生、无报酬的义务劳动、优秀的传统美德、8、来我校莅临指导、截止日期的最后一天、时速可达1000公里/小时、迄今也未忘记、喜爱和青睐、青少年人群、第一部处女作、十里路左右的距离、9、全身(浑身)遍体鳞伤、人民(百姓)生灵涂炭、被人贻笑大方、无数(众多)莘莘学子、特别穷凶极恶、独自孑然一身、眼睛望穿秋水、向后退出一步、座位座无虚席、正方兴未艾、人为地蓄意破坏、各自分道扬镳、一直耿耿于怀、值得可歌可泣、让人利令智昏、忽然恍然大悟、好像如芒在背、迅速立竿见影、显得相形见绌、各种形形色色、更加弥足珍贵、10、妄自菲薄自己、出乎意料之外、真知灼见的见解、黄发垂髫的孩童、难言之隐的苦衷、刻骨铭心的难忘、怙恶不悛不思悔改、忍俊不禁地笑起来、耳目一新的全新感觉、好像没听到似的充耳不闻、感激涕零地流下眼泪、三令五申地强调、亲自耳闻目睹、11、其目的是为了、大多以……为主、……之所以……的原因、大约……左右、大约……上下、约摸……左右(上下)、约略……左右(上下)、大概……左右(上下)、至少……以上、至少……左右(上下)、至多……左右(上下、以下)、近……左右(上下、以上)、平均……以上(以下)、最少……以上、最小……以上、最大……以下、最高……以下、最低……以上中学语文常见赘余(语意重复)语病例析语意重复短语50例1、杀人的刽子手2、无声的潜台词3、胜利的捷报4、不必要的浪费5、第一部处女作6、最高顶点7、过高的奢望8、罕见奇观9、当前工作的当务之急10、偶然邂逅邂逅相遇11、十分酷爱12、心里由衷的13、亲眼目睹14、前来莅临指导15、过于溺爱16、一天天日臻完善17、公开宣称18、免费赠送19、白白地虚度20、随便苟同21、非常(十分)巨大22、非常奇缺23、极其罕见24、诉诸于25、这其中26、涉及到波及到27、来自于28、国际间人际间29、截至到30、报刊杂志31、破天荒第一次32、第一个首创33、凯旋归来34、提出质疑35、庆祝国庆55周年36、百姓生灵涂炭37、妄自菲薄自己38、真知灼见的意见39、难言之隐的苦衷40、忍俊不禁的笑起来41、溢于言表之外42、三令五申的强调43、耿耿于怀至今难忘44、众多莘莘学子45、浑身变体鳞伤46、显得相形见绌47、独自孑然一身48、让人贻笑大方49、没想到受到不虞之誉50、各种形形色色资料二中学语文常见赘余语病例析在修改病句练习中,赘余是一个让学生感到头疼的难点。
高考语文大一轮复习专题二辨析并修改病句知识储备(二)常见成语赘余51例不分版本(二)常见“成语赘余〞51例错例分析错例分析1.还记忆犹新记忆犹新:过去的事情还像新发生的一样。
“犹〞与“还〞重复2.正方兴未艾方兴未艾:形容事物正在蓬勃开展,势头并未停止。
方,正在;艾,停止。
“方〞与“正〞重复3.浑身遍体鳞伤遍体鳞伤:满身的伤痕像鱼鳞一样密,形容伤势很重。
“遍体〞与“浑身〞重复4.单独孑然一身孑然一身:孤单一人,“单独〞已含在其中5.更加变本加厉变本加厉:变得比原来更加严重,与“更加〞重复6.难言之隐的苦衷难言之隐:难以说出口的事情或原因,“苦衷〞已含在其中7.群众民怨沸腾民怨沸腾:百姓对统治者的愤怒、怨恨到了极点,“民〞与“群众〞重复8.广阔观众脍炙人口的艺术形式脍炙人口:比喻好的诗文或事物为众人喜爱和传诵。
“人口〞与“广阔观众〞重复9.妄自菲薄自己妄自菲薄:过分地瞧不起自己,以致失去了信心,与“自己〞重复10.显得相形见绌相形见绌:互相比拟之下,就显出一些缺乏之处,“显得〞已含在其中11.接踵而至地闯进来接踵而至:一个跟着一个到来。
“至〞与“闯进来〞重复12.津津乐道地说津津乐道:饶有兴味地谈论某事。
“道〞与“说〞重复13.海内外闻名遐迩闻名遐迩:远近都闻名。
形容名声很大。
“遐迩〞与“海内外〞重复14.众多的芸芸众生芸芸众生:众多的有生命的东西。
后指一大群普普通通的人。
“芸芸〞与“众多〞同义15.三令五申地强调三令五申:再三地命令告16.一天天日臻日臻完善:一天天到诫,“强调〞已含在其中完善达完善。
“日〞与“一天天〞重复17.潜移默化地影响着潜移默化:形容人的思想或性格受到感染、影响而不自觉地发生了变化。
“影响〞已含在其中18.根本上差强人意差强人意:大致上还能让人满意。
“差〞与“根本上〞重复19.居室蓬荜生辉蓬荜生辉:谦辞,简陋的房屋也发出了光芒。
“蓬荜〞与“居室〞重复20.许多莘莘学子莘莘学子:莘莘,众多的样子。
高考病句修改中常见的重复赘余词语
高考病句修改中常见的重复赘余词语
1、并非是、绝非是、岂非是、实属是
2、见诸于、付诸于、来自于、倾向偏重于
3、国际间、人际间、这其中、这其间、此个中
4、惟其因为、切忌不要、防止不要、杜绝不要、切忌不可、避免不要
5、您令郎、您的令爱、我的愚见、
6、涉及到、波及到、再此复发、互相厮打、互相自我批评、基本上根除、亲眼目睹、开始启用、一致公认、随便苟同、非常奇缺、非常溺爱、太过(分)苛求、过分溺爱、悬殊很大、差距悬殊、凯旋而归、报刊杂志、邂逅相遇、遭人挨打、可以堪称、令人可爱(威慑)、令人堪忧、被应邀、提出质疑、非法走私、坏毛病
7、过高的奢望、无故平添、多年的夙愿、多余的废话、深深的沉思、、无声的潜台词、没用的废物、不熟悉的新情况、不必要的疾病(麻烦、误会)、正常的事业、年轻的小伙子、破天荒的第一次、过分的溢美之词、目前的当务之急、普通的芸芸众生、无报酬的义务劳动、优秀的传统美德、
8、来我校莅临指导、截止日期的最后一天、时速可达
1000公里/小时、迄今也未忘记、喜爱和青睐、青少年人群、第一部处女作、十里路左右的距离、
9、全身(浑身)遍体鳞伤、人民(百姓)生灵涂炭、被人贻笑大方、无数(众多)莘莘学子、特别穷凶极恶、独自孑然一身、眼睛望穿秋水、向后退出一步、座位座无虚席、正方兴未艾、人为地蓄意破坏、各自分道扬镳、一直耿耿于怀、值得可歌可泣、让人利令智昏、忽然恍然大悟、好像如芒在背、迅速立竿见影、显得相形见绌、各种形形色色、更加弥足珍贵、
10、妄自菲薄自己、出乎意料之外、真知灼见的见解、黄发垂髫的孩童、难言之隐的苦衷、刻骨铭心的难忘、怙恶不悛不思悔改、忍俊不禁地笑起来、耳目一新的全新感觉、好像没听到似的充耳不闻、感激涕零地流下眼泪、三令五申地强调、亲自耳闻目睹、
11、其目的是为了、大多以……为主、……之所以……的原因、大约……左右、大约……上下、约摸……左右(上下)、约略……左右(上下)、大概……左右(上下)、至少……以上、至少……左右(上下)、至多……左右(上下、以下)、近……左右(上下、以上)、平均……以上(以下)、最少……以上、最小……以上、最大……以下、最高……以下、最低……以上
病句修改类型题
在阅读报刊时,经常会见到一些重复赘余的句子,如下:
1.5万件中国古代瓷器将等待拍卖。
2.这个工厂生产了一批不合格的伪劣产品。
3.在俄罗斯,社会史的研究正方兴未艾。
4.其实这是多虑的想法。
5.这些问题可以付诸于司法部门来解决。
6.他们殴打执行公务的干警,这实属是藐视国家法律尊严的违法行为。
7.电信用户对新的资费标准提出质疑。
8.新郎牌西服无论是质地、款式,还是包装,都可堪称上乘。
9.论文内容涉及到理论与应用、现代汉语、民族文化等许多方面。
10.正常的生活节奏发生紊乱,促使人早衰并引起某些不必要的疾病。
(注:疾病都是不必要的,“不必要的损失”也属此类)11.这句话的后面,包含了多么丰富的“无声”的潜台词。
12.全面提高学生的素质是教育界目前的当务之急。
13.这些家伙有许多坏毛病。
14、网络文学重复出版现象令人堪忧。
15.茂名警方初步掌握了不法分子非法走私枪支的犯罪
事实。
16.在本店购买一台彩电,将免费赠送一件衬衫
17.这类虚假报道常常屡见不鲜。
18.中共中央三令五申地强调要抓好农业基础工作。
19.下午四点,我陪同来访的外国友人去拜访您的令尊。
20.现奉上我的拙作,鄙人才疏学浅,书中谬误甚多,敬请斧正。
21.马列主义、毛泽东思想是在同各种形形色色的机会主义斗争中发展起来的。
22.众多莘莘学子都希望自己成为对祖国建设的有用人才。
23.他陷入了深深的沉思之中。
24.领导对学校的改革提出了真知灼见的意见。
25.听了小王的一席话,他感激涕零地流下了眼泪。
26.他有一肚子难言之隐的苦衷。
27.张强被打得全身遍体鳞伤。
28.他和他的妻子互相厮打起来。
29.学校德育教育搞得很好。
30.我亲眼目睹了这次交通事故。
31.对不熟悉的新情况,要逐步摸索
32.残酷的战争使百姓生灵涂炭。
33.在四川出土的这件文物是十分罕见的。
34.我校订阅报刊杂志三千余种。
35.看到赵本山表演的小品,连一向严肃的父亲也忍俊不禁地笑了起来。
36.一个偶然的机会,我不期而遇地晤见了鲁迅先生。
37.我之所以要到北平的原因,是要会见一位朋友。
38.他的第一部处女作主题十分深刻。
39.参加这次颁奖大会的与会者,都是教学第一线的老师。